Sign in to use this feature.

Years

Between: -

Subjects

remove_circle_outline
remove_circle_outline
remove_circle_outline
remove_circle_outline
remove_circle_outline
remove_circle_outline
remove_circle_outline

Journals

Article Types

Countries / Regions

Search Results (43)

Search Parameters:
Keywords = degenerative cervical myelopathy (DCM)

Order results
Result details
Results per page
Select all
Export citation of selected articles as:
21 pages, 7423 KB  
Article
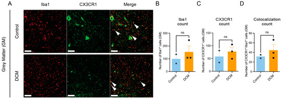
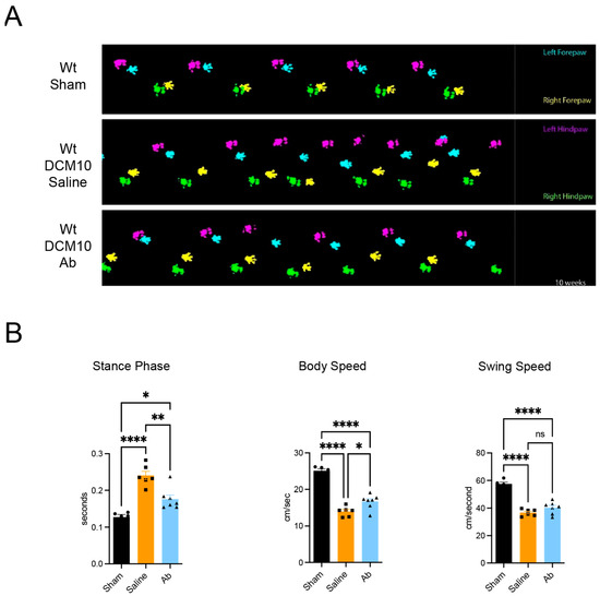
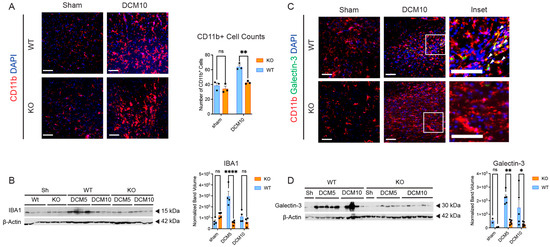
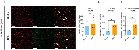
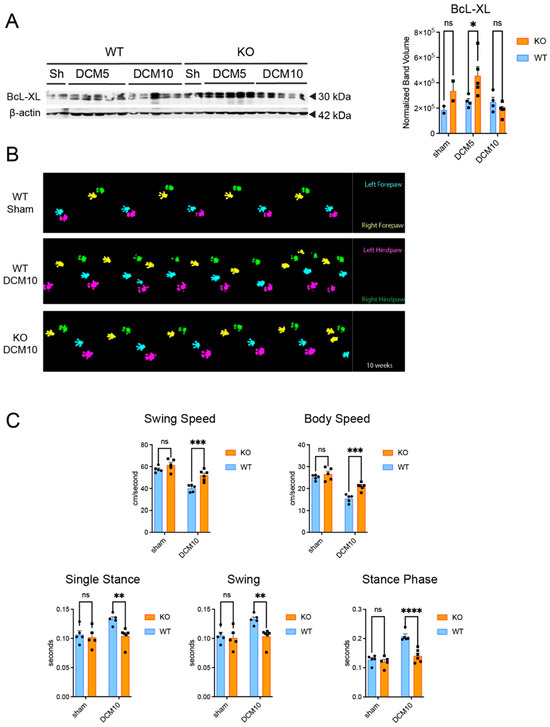
An Examination of the Role of CX3CR1 in the Pathobiology of Degenerative Cervical Myelopathy: Evidence from Human and Mouse Tissue
by Wen Ru Yu, Spyridon K. Karadimas, James Hong, Sarah Sadat, Sydney Brockie, Pia M. Vidal, Tim-Rasmus Kiehl, Noah Poulin, Aikaterini K. Andreopoulou, Joannis K. Kallitsis and Michael G. Fehlings
J. Clin. Med. 2026, 15(1), 82; https://doi.org/10.3390/jcm15010082 - 22 Dec 2025
Viewed by 254
Abstract
Background/Objectives: The molecular cascades involved in the induction and maintenance of neuroinflammation resulting from chronic compression of the cervical spinal cord in the setting of degenerative cervical myelopathy (DCM) have yet to be defined. Here, we determined the role of the fractalkine receptor, [...] Read more.
Background/Objectives: The molecular cascades involved in the induction and maintenance of neuroinflammation resulting from chronic compression of the cervical spinal cord in the setting of degenerative cervical myelopathy (DCM) have yet to be defined. Here, we determined the role of the fractalkine receptor, CX3CR1, during the neuroinflammatory response in a novel mouse model of DCM and demonstrated the relevance of this mechanism with human DCM tissue. Methods: Using our murine DCM model alongside the CX3CR1-knockout mice and a neutralizing antibody of CX3CR1 in wild-type mice, we examined protein, neurobehavioural and immunohistochemical readouts. The animal data were then complemented with immunohistochemical results from human post-mortem spinal cord tissue from individuals with DCM. Results: Humans and mice with DCM exhibited an up-regulation of CX3CR1 as well as markers of activated microglia/macrophages in the cervical spinal cord. Knockout and neutralization of CX3CR1 hindered microglia/macrophage activation and accumulation at the site of spinal cord compression. DCM mice exhibited decreased body speed and increased stance phase duration, which mirrors human DCM gait deficits. Strikingly, both CX3CR1 deficiency and CX3CR1 neutralization alleviated these gait deficits in DCM mice. Conclusions: Collectively, these data provide strong evidence that CX3CR1 plays a critical role in the secondary injury of neural structures in the setting of DCM. Further, targeting of CX3CR1 represents a promising therapeutic strategy to enhance neurological outcomes in DCM. Full article
Show Figures

Figure 1

15 pages, 2315 KB  
Review
Degenerative Cervical Myelopathy Diagnosis and Its Differentiation from Neurological Mimics, MS and ALS: A Literature Review
by Sydney Klumb, Lauren Haley, Chase Hathaway, Jonathan Irby, Johnny Cheng and Jacob Rumley
J. Clin. Med. 2025, 14(24), 8711; https://doi.org/10.3390/jcm14248711 - 9 Dec 2025
Viewed by 1067
Abstract
Multiple sclerosis (MS), amyotrophic lateral sclerosis (ALS), and degenerative cervical myelopathy (DCM) share features that may confound diagnosis. DCM is caused by degenerative changes in the cervical spine leading to spinal cord compression and injury, resulting in significant disability. Misdiagnosis of DCM for [...] Read more.
Multiple sclerosis (MS), amyotrophic lateral sclerosis (ALS), and degenerative cervical myelopathy (DCM) share features that may confound diagnosis. DCM is caused by degenerative changes in the cervical spine leading to spinal cord compression and injury, resulting in significant disability. Misdiagnosis of DCM for a similar neurological condition can lead to further spinal cord damage from delayed surgical treatment. Here we review the diagnostic criteria, clinical signs and symptoms, and imaging typical for DCM, and two of its clinical mimics, MS and ALS. Shared motor symptoms of all three conditions can make diagnosis difficult, especially early in disease course. Noteworthy differences include neck and shoulder pain in DCM, visual disturbances in MS, and bulbar symptoms and the absence of sensory deficits in ALS. In DCM and MS, MRI is used to support the diagnosis, with specific findings on MRI that differentiate DCM versus MS. In ALS, MRI is used to rule out differential diagnoses. Applying the diagnostic criteria for MS and ALS, as well as understanding the typical presentation and MRI findings of DCM, is crucial. Through discussion of these conditions, this review aims to help limit misdiagnosis rates, allowing for early management, which can improve long-term patient outcomes. Full article
(This article belongs to the Section Clinical Neurology)
Show Figures

Figure 1

20 pages, 3617 KB  
Review
Advancing Precision Medicine in Degenerative Cervical Myelopathy
by Abdul Al-Shawwa and David W. Cadotte
J. Clin. Med. 2025, 14(23), 8344; https://doi.org/10.3390/jcm14238344 - 24 Nov 2025
Viewed by 861
Abstract
Degenerative cervical myelopathy (DCM) is the leading cause of nontraumatic spinal cord dysfunction and remains clinically heterogeneous in presentation and course. This review synthesizes current evidence on predictors of neurological outcomes across conventional prognostic factors (clinical and macrostructural metrics) and quantitative neuroimaging (microstructural [...] Read more.
Degenerative cervical myelopathy (DCM) is the leading cause of nontraumatic spinal cord dysfunction and remains clinically heterogeneous in presentation and course. This review synthesizes current evidence on predictors of neurological outcomes across conventional prognostic factors (clinical and macrostructural metrics) and quantitative neuroimaging (microstructural metrics), as well as how machine learning (ML) models integrate these predictors into a precision medicine framework to aid in DCM management. We explore evidence on conventional clinical and radiographic factors. Although several signs and scales are associated with clinical outcomes, cross-study inconsistency and the limits of linear models blunt their standalone utility, underscoring the need for multifactorial modelling. We then assess quantitative MRI biomarkers, including diffusion tensor imaging, magnetization transfer, and myelin water imaging, which index axonal integrity and myelination, thereby enriching risk stratification and prediction. Building on these measurements, we examine ML models combining clinical, imaging, and demographic features to predict postoperative outcomes and, increasingly, the natural history of mild DCM. Finally, current gaps and necessary future directions are outlined, including protocol harmonization, prospective multicentre validation, and clinician–patient education to support equitable uptake. Collectively, this review advances in DCM diagnosis and prognosis, highlighting the role of precision medicine tools for personalized patient care. Full article
(This article belongs to the Section Nuclear Medicine & Radiology)
Show Figures

Figure 1

18 pages, 695 KB  
Review
Diffusion Tensor Imaging in Degenerative Cervical Myelopathy: Clinical Translation Opportunities for Cause of Pain Detection and Potentially Early Diagnoses
by Suhani Sharma, Alisha Sial, Georgia E. Bright, Ryan O’Hare Doig and Ashish D. Diwan
Appl. Sci. 2025, 15(21), 11607; https://doi.org/10.3390/app152111607 - 30 Oct 2025
Cited by 1 | Viewed by 1175
Abstract
Degenerative cervical myelopathy (DCM) is a common cause of spinal cord dysfunction in adults and is frequently accompanied by pain, a symptom that remains under-recognised despite its profound impact on quality of life. Conventional magnetic resonance imaging (MRI) is indispensable for identifying structural [...] Read more.
Degenerative cervical myelopathy (DCM) is a common cause of spinal cord dysfunction in adults and is frequently accompanied by pain, a symptom that remains under-recognised despite its profound impact on quality of life. Conventional magnetic resonance imaging (MRI) is indispensable for identifying structural spinal cord compression; however, it is unable to detect early microstructural alterations, particularly those that may contribute to pain pathophysiology. This narrative review critically appraises the limitations of standard MRI in the diagnostic assessment of DCM and examines the expanding role of advanced imaging modalities—most notably diffusion tensor imaging (DTI)—in evaluating spinal cord integrity. DTI-derived parameters, including fractional anisotropy (FA), mean diffusivity (MD), axial diffusivity (AD), and radial diffusivity (RD), demonstrate sensitivity to axonal and myelin injury. For example, reductions in FA and AD have been linked to axonal disruption in sensory pathways, while elevations in RD suggest demyelination, a hallmark of neuropathic pain. Despite this potential, the widespread implementation of DTI is constrained by technical heterogeneity, limited accessibility, and the absence of standardised protocols. Future research priorities include the incorporation of pain-specific imaging endpoints, longitudinal validation across diverse cohorts, and integration with artificial intelligence frameworks to enable automated analysis and predictive modelling. Collectively, these advances hold promise for enabling earlier diagnosis, refined symptom stratification, and more personalised therapeutic strategies in DCM. Full article
(This article belongs to the Special Issue MR-Based Neuroimaging)
Show Figures

Figure 1

15 pages, 1849 KB  
Article
Prevalence of Sleep Disturbance and Associated Risk Factors in Degenerative Cervical Myelopathy
by Salim Yakdan, Karan Joseph, Jingyi Zhang, Miguel A. Ruiz-Cardozo, Aryan Pradhan, Alisha Dhallan, Faraz Arkam, Willliam Mualem, Garrison Bentz, Diogo P. Moniz Garcia, Benjamin Plog, Alexander T. Yahanda, Daniel Hafez, Wilson Z. Ray, Camilo A. Molina and Jacob K. Greenberg
J. Clin. Med. 2025, 14(19), 7110; https://doi.org/10.3390/jcm14197110 - 9 Oct 2025
Viewed by 1227
Abstract
Study Design: Retrospective Case–Control. Objectives: Sleep disturbances negatively impact quality of life and increase illness susceptibility. Chronic pain is a risk factor for sleep disruption, particularly in patients with degenerative spinal conditions. Existing studies suggest that degenerative cervical myelopathy (DCM) patients often experience [...] Read more.
Study Design: Retrospective Case–Control. Objectives: Sleep disturbances negatively impact quality of life and increase illness susceptibility. Chronic pain is a risk factor for sleep disruption, particularly in patients with degenerative spinal conditions. Existing studies suggest that degenerative cervical myelopathy (DCM) patients often experience sleep disturbances, possibly due to spinal cord compression and pain. However, most research is limited to small, single-center studies, creating a need for broader analyses. Methods: We utilized the Merative Explorys Dataset, focusing on electronic health record data of patients diagnosed with DCM and sleep disorders identified via ICD codes. Comorbidities analyzed included depression/bipolar disorder, chronic pulmonary disease, migraine, osteoarthritis, hypertension, malignancy, diabetes, and cerebrovascular disease. Patient demographic information (age, race, sex, and body mass index (BMI)) was included as covariates. Logistic regression analyses were performed to evaluate the association between each comorbidity and the risk of sleep disturbance. Results: Among 40,551 DCM patients, significant predictors of sleep disturbance included higher BMI (OR: 1.05, 95% CI: 1.05–1.06), depression/bipolar disorder (OR: 1.65, 95% CI: 1.56–1.74), chronic pulmonary disease (OR: 1.26, 95% CI: 1.20–1.33), migraine (OR: 1.32, 95% CI: 1.22–1.43), and hypertension (OR: 1.16, 95% CI: 1.10–1.23). Conclusions: This large-scale analysis demonstrates the multifactorial nature of sleep disturbances in DCM, highlighting strong associations with BMI and respiratory conditions, suggesting a contributory role of sleep-disordered breathing. The identification of migraines as a risk factor highlights the need for multidisciplinary management. Addressing modifiable risk factors such as BMI and mental health may improve sleep quality in DCM patients. Full article
(This article belongs to the Special Issue Emerging Trends in Cervical Spine Surgery)
Show Figures

Figure 1

12 pages, 254 KB  
Article
Impact of Preoperative Malnutrition on Postoperative Quality of Life in Older Adults Undergoing Surgery for Degenerative Cervical Myelopathy: A Retrospective Cohort Study
by Yuki Taniguchi, Hideki Nakamoto, So Kato, Hiroyuki Nakarai, Kosei Nagata, Kenichi Kono, Yuhei Saito, Reo Inoue, Hiroshi Okawa, Sakae Tanaka, Yasushi Oshima and Kazuhiko Fukatsu
Nutrients 2025, 17(18), 2912; https://doi.org/10.3390/nu17182912 - 9 Sep 2025
Cited by 1 | Viewed by 1170
Abstract
Background/Objectives: Malnutrition, which is closely associated with frailty and sarcopenia, is common in older adults and is linked to adverse perioperative complications in musculoskeletal surgery. However, its influence on postoperative health-related quality of life (HRQOL) remains unclear. This study aimed to investigate the [...] Read more.
Background/Objectives: Malnutrition, which is closely associated with frailty and sarcopenia, is common in older adults and is linked to adverse perioperative complications in musculoskeletal surgery. However, its influence on postoperative health-related quality of life (HRQOL) remains unclear. This study aimed to investigate the impact of preoperative malnutrition on HRQOL one year after surgery in elderly patients with degenerative cervical myelopathy (DCM). Methods: We retrospectively analyzed 188 patients aged ≥ 65 years who underwent elective surgery for DCM between 2017 and 2024. Preoperative nutritional status was assessed using the Geriatric Nutritional Risk Index (GNRI), with GNRI ≤ 98 indicating malnutrition risk. Patient-reported outcome measures were assessed using the EuroQol Five-Dimension Questionnaire (EQ-5D) both preoperatively and at one year postoperatively. The minimum clinically important difference (MCID) threshold was applied to evaluate significant changes. Multivariate logistic regression was used to identify independent risk factors for postoperative deterioration in EQ-5D score. Results: Of the 188 patients, 35 were classified as having malnutrition risk. While preoperative EQ-5D scores were comparable between the two groups, the postoperative EQ-5D score was significantly lower in the malnutrition risk group than in the no-risk group (0.58 vs. 0.67, p = 0.003). Deterioration in EQ-5D scores exceeding the MCID threshold occurred more frequently in the malnutrition risk group (37.1% vs. 21.2%, p = 0.049). Furthermore, multivariate analysis identified preoperative GNRI ≤ 98 as an independent risk factor for deterioration in EQ-5D score exceeding the MCID threshold (OR 2.40, 95% CI 1.03–5.52). Conclusions: Preoperative malnutritional status was significantly associated with impaired postoperative HRQOL in elderly patients with DCM. These findings highlight the need for preoperative nutritional assessment and optimization in this vulnerable population. Full article
(This article belongs to the Section Geriatric Nutrition)
15 pages, 2133 KB  
Article
A New Multi-Parametric MRI-Based Scoring System for Degenerative Cervical Myelopathy: The Severity on Imaging Myelopathy Score (SIMS)
by Alexis Morgado, Julien Berthiller, Fabien Subtil, Donato Creatura, Gildas Patet, Nathalie André-Obadia and Cédric Yves Barrey
Brain Sci. 2025, 15(6), 557; https://doi.org/10.3390/brainsci15060557 - 23 May 2025
Viewed by 1689
Abstract
Background/Objectives: Degenerative cervical myelopathy (DCM) is the leading cause of functional disabilities of spinal origin in people over 50 years old. The objective of the present study was to establish a multi-parametric weighted scoring system that is easy to use in daily practice, [...] Read more.
Background/Objectives: Degenerative cervical myelopathy (DCM) is the leading cause of functional disabilities of spinal origin in people over 50 years old. The objective of the present study was to establish a multi-parametric weighted scoring system that is easy to use in daily practice, based on the most significant MRI signs and correlated as strongly as possible with the clinical presentation (mJOA)—we call this system the SIMS or Severity on Imaging Myelopathy Score. Methods: Ninety-nine patients who underwent clinical and radiological evaluation by mJOA and MRI between January 2015 and March 2021 were retrospectively included. The variables included in the score were the Fujiwara ratio, the T2-weighted intramedullary hyperintensity, the aspect of the peri-medullary fluid cisterns, the Torg–Pavlov ratio, the local kyphosis and the number of stenotic levels. Each variable was first correlated to the mJOA score for each patient, making it possible to construct the final SIMS at the end, and validate it by comparison with mJOA scores. Results: The variables that were significantly correlated with one another were the T2-weighted intramedullary hyperintensity, the reduction in peri-medullary fluid spaces and the number of stenotic levels (p < 0.05). Then, points were assigned to each variable according to their relative importance and made it possible to construct the definitive SIMS. The final Spearman correlation coefficient between the SIMS and the mJOA score was −0.747. Conclusions: This work showed that this new multi-parametric MRI-based scoring system represents a consistent means to characterize the degree of severity of degenerative cervical myelopathy. Full article
(This article belongs to the Section Neurosurgery and Neuroanatomy)
Show Figures

Figure 1

13 pages, 2071 KB  
Article
Exploratory Cluster-Based Radiographic Phenotyping of Degenerative Cervical Disorder: A Retrospective Study
by Si-Hyung Lew, Ye-Jin Jeong, Ye-Ri Roh and Dong-Ho Kang
Medicina 2025, 61(5), 916; https://doi.org/10.3390/medicina61050916 - 19 May 2025
Viewed by 949
Abstract
Background and Objectives: Degenerative cervical myelopathy (DCM), a major subtype of degenerative cervical disorders, presents with diverse sagittal alignment patterns. However, radiography-based phenotyping remains underexplored. This study aimed to identify distinct cervical alignment subgroups using unsupervised clustering analysis and to explore their [...] Read more.
Background and Objectives: Degenerative cervical myelopathy (DCM), a major subtype of degenerative cervical disorders, presents with diverse sagittal alignment patterns. However, radiography-based phenotyping remains underexplored. This study aimed to identify distinct cervical alignment subgroups using unsupervised clustering analysis and to explore their potential clinical relevance. Materials and Methods: We analyzed 1371 lateral cervical radiographs of patients with DCM. C3–C7 sagittal vertical axis (SVA), lordosis, vertical length, and curved length were determined. K-means clustering was applied, and the optimal cluster number was determined using the elbow method and silhouette analysis. Clustering validity was assessed using the Calinski–Harabasz and Davies–Bouldin indices. Results: The final clustering solution was validated with a high Calinski–Harabasz index (1171.70) and an acceptable Davies–Bouldin index (0.99) at k = 3, confirming the stability and robustness of the classification. Cluster 1 (forward-head type) exhibited low lordosis (8.3° ± 4.7°), moderate SVA (95.9 ± 60.2 mm), and a compact cervical structure, consistent with kyphotic alignment and forward-head displacement. Cluster 2 (normal) showed the highest lordosis (24.1° ± 6.8°), moderate SVA (70.6 ± 50.2 mm), and balanced sagittal alignment, indicating a biomechanically stable cervical posture. Cluster 3 (long-neck type) displayed the highest SVA (135.6 ± 76.7 mm), the longest vertical and curved lengths, and moderate lordosis, suggesting a structurally elongated cervical spine with anterior head displacement. Significant differences (p < 0.01) were observed across all clusters, confirming distinct phenotypic patterns in cervical sagittal alignment. Conclusions: This exploratory clustering analysis identified three distinct radiographic phenotypes of DCM, reflecting biomechanical heterogeneity. Although prospective studies linking these phenotypes to clinical outcomes are warranted, our findings provide a framework for personalized spinal care in the future. Full article
(This article belongs to the Special Issue Clinical Advances in Spine Surgery)
Show Figures

Figure 1

12 pages, 3647 KB  
Article
Intramedullary Stress and Strain Correlate with Neurological Dysfunction in Degenerative Cervical Myelopathy
by Mahmudur Rahman, Karthik Banurekha Devaraj, Omkar Chauhan, Balaji Harinathan, Narayan Yoganandan and Aditya Vedantam
Appl. Sci. 2025, 15(2), 886; https://doi.org/10.3390/app15020886 - 17 Jan 2025
Viewed by 1620
Abstract
Degenerative cervical myelopathy (DCM) is characterized by progressive neurological dysfunction, yet the contribution of intramedullary stress and strain during neck motion remains unclear. This study used patient-specific finite element models (FEMs) of the cervical spine and spinal cord to examine the relationship between [...] Read more.
Degenerative cervical myelopathy (DCM) is characterized by progressive neurological dysfunction, yet the contribution of intramedullary stress and strain during neck motion remains unclear. This study used patient-specific finite element models (FEMs) of the cervical spine and spinal cord to examine the relationship between spinal cord biomechanics and neurological dysfunction. Twenty DCM patients (mean age 62.7 ± 11.6 years; thirteen females) underwent pre-surgical MRI-based modeling to quantify von Mises stress and maximum principal strains at the level of maximum spinal cord compression during simulated neck flexion and extension. Pre-surgical functional assessments included hand sensation, dexterity, and balance. During flexion, the mean intramedullary stress and strain at the level of maximum compression were 7.6 ± 3.7 kPa and 4.3 ± 2.0%, respectively. Increased intramedullary strain during flexion correlated with decreased right-hand sensation (r = −0.58, p = 0.014), impaired right-hand dexterity (r = −0.50, p = 0.048), and prolonged dexterity time (r = 0.52, p = 0.039). Similar correlations were observed with intramedullary stress. Patients with severe DCM exhibited significantly greater stress during flexion than those with mild/moderate disease (p = 0.03). These findings underscore the impact of dynamic spinal cord biomechanics on neurological dysfunction and support their potential utility in improving DCM diagnosis and management. Full article
(This article belongs to the Special Issue Recent Advances in Applied Biomechanics and Sports Sciences)
Show Figures

Figure 1

9 pages, 915 KB  
Article
Different Neurogenic Bladders in Patients with Cervical and Thoracic Myelopathy: Direct Comparison from a Prospective Case Series
by Hyoungmin Kim, Bong-Soon Chang, Sanghyun Park, Yunjin Nam and Sam Yeol Chang
J. Clin. Med. 2024, 13(14), 4155; https://doi.org/10.3390/jcm13144155 - 16 Jul 2024
Cited by 1 | Viewed by 3821
Abstract
Background/Objectives: This study aimed to identify the unique characteristics of neurogenic bladders and associated symptoms in patients with cervical or thoracic myelopathy using clinical surveys and urodynamic studies (UDSs). Methods: Patients with degenerative cervical (DCM) or thoracic (DTM) myelopathy and lower [...] Read more.
Background/Objectives: This study aimed to identify the unique characteristics of neurogenic bladders and associated symptoms in patients with cervical or thoracic myelopathy using clinical surveys and urodynamic studies (UDSs). Methods: Patients with degenerative cervical (DCM) or thoracic (DTM) myelopathy and lower urinary tract symptoms (LUTSs) scheduled for decompressive surgery were prospectively enrolled. A UDS was performed one day preceding surgery to evaluate the preoperative urological function. Subjective symptoms were evaluated using the International Prostate Symptom Score (IPSS) and the Japanese Orthopaedic Association Cervical Myelopathy Evaluation Questionnaire before surgery and one year postoperatively. Results: Sixty-two patients (DCM: 50, DTM: 12) with a mean age of 63.2 years (men: 30, women: 32) were enrolled. The UDS revealed that 5 (8.1%) patients, all with DCM, exhibited completely normal UDS results, and the remaining 57 had at least one abnormal finding. Based on the International Continence Society classification, an underactive bladder was significantly more common in patients with DTM compared to patients with DCM (75.0% vs. 18.0%, p < 0.001). The results of the questionnaire showed that the voiding symptom IPSS were significantly worse, preoperatively, in patients with DTM (5.0 ± 4.4 [DCM] vs. 8.7 ± 4.5 [DTM]; p = 0.013). One year postoperatively, the IPSS grade of 24.0% of patients with DCM improved, whereas only one (8.3%) patient with DTM showed improvement. Conclusions: Patients with DTM reported worse voiding symptoms and exhibited more underactive bladders on UDS than patients with DCM before decompression. One year postoperatively, more patients with DCM showed subjective improvements in urinary function than those with DTM. Full article
(This article belongs to the Special Issue Spine Surgery and Rehabilitation: Current Advances and Future Options)
Show Figures

Figure 1

9 pages, 3988 KB  
Article
Using Finite Element Models to Assess Spinal Cord Biomechanics after Cervical Laminoplasty for Degenerative Cervical Myelopathy
by Mahmudur Rahman, Peter Palmer, Balaji Harinathan, Karthik Banurekha Devaraj, Narayan Yoganandan and Aditya Vedantam
Diagnostics 2024, 14(14), 1497; https://doi.org/10.3390/diagnostics14141497 - 12 Jul 2024
Cited by 3 | Viewed by 2963
Abstract
Cervical laminoplasty is an established motion-preserving procedure for degenerative cervical myelopathy (DCM). However, patients with pre-existing cervical kyphosis often experience inferior outcomes compared to those with straight or lordotic spines. Limited dorsal spinal cord shift in kyphotic spines post-decompression and increased spinal cord [...] Read more.
Cervical laminoplasty is an established motion-preserving procedure for degenerative cervical myelopathy (DCM). However, patients with pre-existing cervical kyphosis often experience inferior outcomes compared to those with straight or lordotic spines. Limited dorsal spinal cord shift in kyphotic spines post-decompression and increased spinal cord tension may contribute to poor neurological recovery and spinal cord injury. This study aims to quantify the biomechanical impact of cervical sagittal alignment on spinal cord stress and strain post-laminoplasty using a validated 3D finite element model of the C2–T1 spine. Three models were created based on the C2–C7 Cobb angle: lordosis (20 degrees), straight (0 degrees), and kyphosis (−9 degrees). Open-door laminoplasty was simulated at C4, C5, and C6 levels, followed by physiological neck flexion and extension. The results showed that spinal cord stress and strain were highest in kyphotic curvature compared to straight and lordotic curvatures across all cervical segments, despite similar segmental ROM. In flexion, kyphotic spines exhibited 103.3% higher stress and 128.9% higher strain than lordotic spines and 16.7% higher stress and 26.8% higher strain than straight spines. In extension, kyphotic spines showed 135.4% higher stress and 241.7% higher strain than lordotic spines and 21.5% higher stress and 43.2% higher strain than straight spines. The study shows that cervical kyphosis leads to increased spinal cord stress and strain post-laminoplasty, underscoring the need to address sagittal alignment in addition to decompression for optimal patient outcomes. Full article
Show Figures

Figure 1

9 pages, 236 KB  
Review
Cervical Spondylotic Myelopathy—Diagnostics and Clinimetrics
by Józef Opara and Martyna Odzimek
Diagnostics 2024, 14(5), 556; https://doi.org/10.3390/diagnostics14050556 - 6 Mar 2024
Cited by 8 | Viewed by 4152
Abstract
Cervical myelopathy is referred to in many ways in the English literature, for example, as cervical spondylotic myelopathy (CSM), spondylotic radiculomyelopathy (SRM) or degenerative cervical myelopathy (DCM). In addition, more frequent occurrences are noted in older adults [...] Read more.
Cervical myelopathy is referred to in many ways in the English literature, for example, as cervical spondylotic myelopathy (CSM), spondylotic radiculomyelopathy (SRM) or degenerative cervical myelopathy (DCM). In addition, more frequent occurrences are noted in older adults and to a greater extent in men. The causes of the effects of cervical myelopathy may be the appearance of lesions on the spinal cord, ischemia due to compression of the vertebral artery and repeated micro-injuries during maximal movements—hyperflexion or hyperextension. It is well known that lesions on the spinal cord may occur in a quarter of the population, and this problem is clearly noted in people over 60 years old. The symptoms of SCM develop insidiously, and their severity and side (unilateral or bilateral) are associated with the location and extent of spinal cord compression. Neurological examination most often diagnoses problems in the upper limbs (most often paresis with developing hand muscle atrophy), pyramidal paralysis in one or both lower limbs and disorders in the urinary system. To make a diagnosis of CSM, it is necessary to perform MRI and neurophysiological tests (such as EMG or sensory and/or motor-evoked potentials). The use of appropriately selected scales and specific tests in diagnostics is also crucial. This narrative review article describes the latest knowledge on the diagnosis and clinimetrics of cervical spondylotic myelopathy in adults and provides future directions. Full article
(This article belongs to the Special Issue Spinal Cord Injury: Diagnostics, Treatment, and Rehabilitation)
10 pages, 1475 KB  
Article
Difference between Anterior and Posterior Cord Compression and Its Clinical Implication in Patients with Degenerative Cervical Myelopathy
by Kyung-Chung Kang, Tae Su Jang, Sun-Hwan Choi and Hee-Won Kim
J. Clin. Med. 2023, 12(12), 4111; https://doi.org/10.3390/jcm12124111 - 18 Jun 2023
Cited by 3 | Viewed by 3776
Abstract
In degenerative cervical myelopathy (DCM), the low anteroposterior compression ratio of the spinal cord is known to be associated with a neurologic deficit. However, there is little detailed analysis of spinal cord compression. Axial magnetic resonance images of 183 DCM patients at normal [...] Read more.
In degenerative cervical myelopathy (DCM), the low anteroposterior compression ratio of the spinal cord is known to be associated with a neurologic deficit. However, there is little detailed analysis of spinal cord compression. Axial magnetic resonance images of 183 DCM patients at normal C2–C3 and maximal cord compression segments were analyzed. The anterior (A), posterior (P), and anteroposterior length and width (W) of the spinal cord were measured. Correlation analyses between radiographic parameters and each section of Japanese Orthopedic Association (JOA) scores and comparisons of the patients divided by A (below or above 0, 1, or 2 mm) were performed. Between C2–C3 and maximal compression segments, the mean differences of A and P were 2.0 (1.2) and 0.2 (0.8) mm. The mean anteroposterior compression ratios were 0.58 (0.13) at C2–C3 and 0.32 (0.17) at maximal compression. The A and A/W ratio were significantly correlated with four sections and the total JOA scores (p < 0.05), but the P and P/W ratio did not demonstrate any correlations. Patients with A < 1 mm had significantly lower JOA scores than those with A ≥ 1 mm. In patients with DCM, spinal cord compression occurs mainly in the anterior part and the anterior cord length of <1 mm is particularly associated with neurologic deficits. Full article
Show Figures

Graphical abstract

12 pages, 672 KB  
Article
The Role of Magnetic Transcranial Stimulation in the Diagnosis and Post-Surgical Follow-Up of Cervical Spondylotic Myelopathy
by Fernando Vázquez-Sánchez, María del Carmen Lloria-Gil, Ana Isabel Gómez-Menéndez, Francisco Isidro-Mesas, Ana Echavarría-Íñiguez, Javier Martín-Alonso, Jerónimo González-Bernal, Josefa González-Santos, Anna Berardi, Marco Tofani, Giovanni Galeoto and Beatriz García-López
Int. J. Environ. Res. Public Health 2023, 20(4), 3690; https://doi.org/10.3390/ijerph20043690 - 19 Feb 2023
Cited by 2 | Viewed by 2666
Abstract
Degenerative cervical myelopathy (DCM) consists of spinal cord damage due to its compression through the cervical spine. The leading cause is degenerative. The diagnosis is clinical, and the therapeutic approach is usually surgical. Confirmation of the diagnostic suspicion is done by magnetic resonance [...] Read more.
Degenerative cervical myelopathy (DCM) consists of spinal cord damage due to its compression through the cervical spine. The leading cause is degenerative. The diagnosis is clinical, and the therapeutic approach is usually surgical. Confirmation of the diagnostic suspicion is done by magnetic resonance imaging (MRI); however, this test lacks functional information of the spinal cord, the abnormality of which may precede involvement in neuroimaging. Neurophysiological examination using somatosensory evoked potentials (SSEPs) and transcranial magnetic stimulation (TMS) allows for an evaluation of spinal cord function, and provides information in the diagnostic process. Its role in the post-surgical follow-up of patients undergoing decompressive surgery is being studied. We present a retrospective study of 24 patients with DCM and surgical decompression who underwent neurophysiological tests (TMS and SSEP) before, 6, and 12 months after surgery. The result of the TMS and the SSEP in the post-operative follow-up did not correlate with the clinical outcome, either subjective or measured by clinical scales at six months. We only found post-surgical improvement of central conduction times (CMCTs) in patients with severe pre-surgical motor impairment on TMS. In patients with normal pre-surgical CMCT, we found a transient worsening with return to baseline at the one-year follow-up. Most patients presented pre-surgical increased P40 latency at diagnosis. CMCT and SSEP were more related to clinical outcomes one year after the surgical procedure and were very useful in diagnosing. Full article
(This article belongs to the Special Issue Advances in Neuropsychological and Neuropsychiatric Rehabilitation)
Show Figures

Figure 1

13 pages, 2654 KB  
Article
Structural Relationship between Cerebral Gray and White Matter Alterations in Degenerative Cervical Myelopathy
by Chencai Wang, Francesco Sanvito, Talia C. Oughourlian, Sabah Islam, Noriko Salamon, Langston T. Holly and Benjamin M. Ellingson
Tomography 2023, 9(1), 315-327; https://doi.org/10.3390/tomography9010025 - 31 Jan 2023
Cited by 2 | Viewed by 5095
Abstract
Patients with degenerative cervical myelopathy (DCM) undergo adaptive supraspinal changes. However, it remains unknown how subcortical white matter changes reflect the gray matter loss. The current study investigated the interrelationship between gray matter and subcortical white matter alterations in DCM patients. Cortical thickness [...] Read more.
Patients with degenerative cervical myelopathy (DCM) undergo adaptive supraspinal changes. However, it remains unknown how subcortical white matter changes reflect the gray matter loss. The current study investigated the interrelationship between gray matter and subcortical white matter alterations in DCM patients. Cortical thickness of gray matter, as well as the intra-cellular volume fraction (ICVF) of subcortical whiter matter, were assessed in a cohort of 44 patients and 17 healthy controls (HCs). The results demonstrated that cortical thinning of sensorimotor and pain related regions is associated with more severe DCM symptoms. ICVF values of subcortical white matter underlying the identified regions were significantly lower in study patients than in HCs. The left precentral gyrus (r = 0.5715, p < 0.0001), the left supramarginal gyrus (r = 0.3847, p = 0.0099), the left postcentral gyrus (r = 0.5195, p = 0.0003), the right superior frontal gyrus (r = 0.3266, p = 0.0305), and the right caudal (r = 0.4749, p = 0.0011) and rostral anterior cingulate (r = 0.3927, p = 0.0084) demonstrated positive correlations between ICVF and cortical thickness in study patients, but no significant correlations between ICVF and cortical thickness were observed in HCs. Results from the current study suggest that DCM may cause widespread gray matter alterations and underlying subcortical neurite loss, which may serve as potential imaging biomarkers reflecting the pathology of DCM. Full article
Show Figures

Figure 1

Back to TopTop