Sign in to use this feature.

Years

Between: -

Subjects

remove_circle_outline
remove_circle_outline
remove_circle_outline
remove_circle_outline
remove_circle_outline
remove_circle_outline
remove_circle_outline
remove_circle_outline
remove_circle_outline

Journals

remove_circle_outline
remove_circle_outline
remove_circle_outline
remove_circle_outline
remove_circle_outline

Article Types

Countries / Regions

remove_circle_outline
remove_circle_outline
remove_circle_outline
remove_circle_outline
remove_circle_outline
remove_circle_outline

Search Results (444)

Search Parameters:
Keywords = deep feature extraction and reduction

Order results
Result details
Results per page
Select all
Export citation of selected articles as:
22 pages, 2852 KB  
Article
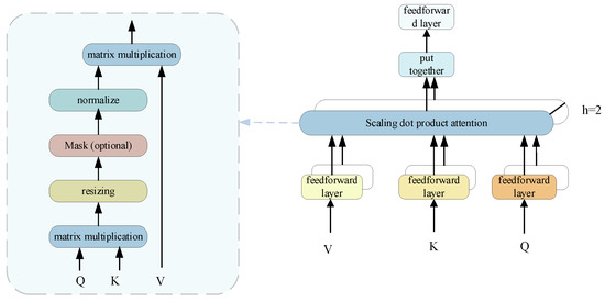
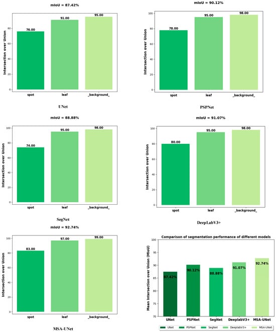
A Lightweight Segmentation Model for Northern Corn Leaf Blight Based on an Enhanced UNet Architecture
by Chunyue Ma, Chen Wang, Xiuru Guo, Xiaochen Cui, Ruimin Wang, Guangdi Xu, Yuqi Liu, Shouli Zhang and Zhijun Wang
Agriculture 2025, 15(24), 2550; https://doi.org/10.3390/agriculture15242550 - 9 Dec 2025
Viewed by 72
Abstract
To address the low segmentation accuracy and high computational complexity of classical deep learning algorithms—caused by the complex morphology of Northern Corn Leaf Blight (NCLB) and blurred boundaries between diseased and healthy leaf regions—this study proposes an improved lightweight segmentation model (termed MSA-UNet) [...] Read more.
To address the low segmentation accuracy and high computational complexity of classical deep learning algorithms—caused by the complex morphology of Northern Corn Leaf Blight (NCLB) and blurred boundaries between diseased and healthy leaf regions—this study proposes an improved lightweight segmentation model (termed MSA-UNet) based on the UNet architecture, specifically tailored for NCLB segmentation. In MSA-UNet, three core modules are integrated synergistically to balance efficiency and accuracy: (1) MobileNetV3 (a mobile-optimized convolutional network) replaces the original UNet encoder to reduce parameters while enhancing fine-grained feature extraction; (2) an Enhanced Atrous Spatial Pyramid Pooling (E-ASPP) module is embedded in the bottleneck layer to capture multi-scale lesion features; and (3) the parameter-free Simple Attention Module (SimAM) is added to skip connections to strengthen focus on blurred lesion boundaries. Compared with the baseline UNet model, the proposed MSA-UNet achieves statistically significant performance improvements: mPA, mIoU, and F1-score increase by 3.59%, 5.32%, and 5.75%, respectively; moreover, it delivers substantial reductions in both computational complexity and parameter scale, with GFLOPs decreased by 394.50 G (an 87% reduction) and parameter count reduced by 16.71 M (a 67% reduction). These experimental results confirm that the proposed model markedly improves NCLB leaf lesion segmentation accuracy while retaining a lightweight architecture—rendering it better suited for practical agricultural applications that demand both efficiency and accuracy. Full article
(This article belongs to the Section Artificial Intelligence and Digital Agriculture)
Show Figures

Figure 1

25 pages, 3403 KB  
Article
Hybrid Deep Learning Approach for Fractional-Order Model Parameter Identification of Lithium-Ion Batteries
by Maharani Putri, Dat Nguyen Khanh, Kun-Che Ho, Shun-Chung Wang and Yi-Hua Liu
Batteries 2025, 11(12), 452; https://doi.org/10.3390/batteries11120452 - 9 Dec 2025
Viewed by 129
Abstract
Fractional-order models (FOMs) have been recognized as superior tools for capturing the complex electrochemical dynamics of lithium-ion batteries, outperforming integer-order models in accuracy, robustness, and adaptability. Parameter identification (PI) is essential for FOMs, as its accuracy directly affects the model’s ability to predict [...] Read more.
Fractional-order models (FOMs) have been recognized as superior tools for capturing the complex electrochemical dynamics of lithium-ion batteries, outperforming integer-order models in accuracy, robustness, and adaptability. Parameter identification (PI) is essential for FOMs, as its accuracy directly affects the model’s ability to predict battery behavior and estimate critical states such as state of charge (SOC) and state of health (SOH). In this study, a hybrid deep learning approach has been introduced for FOM PI, representing the first application of deep learning in this domain. A simulation platform was developed to generate datasets using Sobol and Monte Carlo sampling methods. Five deep learning models were constructed: long short-term memory (LSTM), gated recurrent unit (GRU), one-dimensional convolutional neural network (1DCNN), and hybrid models combining 1DCNN with LSTM and GRU. Hyperparameters were optimized using Optuna, and enhancements such as Huber loss for robustness to outliers, stochastic weight averaging, and exponential moving average for training stability were incorporated. The primary contribution lies in the hybrid architectures, which integrate convolutional feature extraction with recurrent temporal modeling, outperforming standalone models. On a test set of 1000 samples, the improved 1DCNN + GRU model achieved an overall root mean square error (RMSE) of 0.2223 and a mean absolute percentage error (MAPE) of 0.27%, representing nearly a 50% reduction in RMSE compared to its baseline. This performance surpasses that of the improved LSTM model, which yielded a MAPE of 9.50%, as evidenced by tighter scatter plot alignments along the diagonal and reduced error dispersion in box plots. Terminal voltage prediction was validated with an average RMSE of 0.002059 and mean absolute error (MAE) of 0.001387, demonstrating high-fidelity dynamic reconstruction. By advancing data-driven PI, this framework is well-positioned to enable real-time integration into battery management systems. Full article
(This article belongs to the Special Issue Towards a Smarter Battery Management System: 3rd Edition)
33 pages, 3256 KB  
Article
DMF-Net: A Dynamic Fusion Attention Mechanism-Based Model for Coronary Artery Segmentation
by GuangKun Ma, Linghui Kong, Mo Guan, Yanhong Meng and Deyan Chen
Symmetry 2025, 17(12), 2111; https://doi.org/10.3390/sym17122111 - 8 Dec 2025
Viewed by 137
Abstract
Coronary artery segmentation in CTA images remains challenging due to blurred vessel boundaries, unclear structural details, and sparse vascular distributions. To address these limitations, we propose DMF-Net (Dual-path Multi-scale Fusion Network), a novel multi-scale feature fusion architecture based on UNet++. The network incorporates [...] Read more.
Coronary artery segmentation in CTA images remains challenging due to blurred vessel boundaries, unclear structural details, and sparse vascular distributions. To address these limitations, we propose DMF-Net (Dual-path Multi-scale Fusion Network), a novel multi-scale feature fusion architecture based on UNet++. The network incorporates three key innovations: First, a Dynamic Buffer–Bottleneck–Buffer Layer (DBBLayer) in shallow encoding stages enhances the extraction and preservation of fine vascular structures. Second, an Axial Local–global Hybrid Attention Module (ALHA) in deep encoding stages employs a dual-path mechanism to simultaneously capture vessel trajectories and small branches through integrated global and local pathways. Third, a 2.5D slice strategy improves trajectory capture by leveraging contextual information from adjacent slices. Additionally, a composite loss function combining Dice loss and binary cross-entropy jointly optimizes vascular connectivity and boundary precision. Validated on the ImageCAS dataset, DMF-Net achieves superior performance compared to state-of-the-art methods: 89.45% Dice Similarity Coefficient (DSC) (+3.67% vs. UNet++), 3.85 mm Hausdorff Distance (HD, 49.1% reduction), and 0.95 mm Average Surface Distance (ASD, 42.4% improvement). Subgroup analysis reveals particularly strong performance in clinically challenging scenarios. For small vessels (<2 mm diameter), DMF-Net achieves 85.23 ± 1.34% DSC versus 78.67 ± 1.89% for UNet++ (+6.56%, p < 0.001). At complex bifurcations, HD improves from 9.34 ± 2.15 mm to 4.67 ± 1.28 mm (50.0% reduction, p < 0.001). In low-contrast regions (HU difference < 100), boundary precision (ASD) improves from 2.15 ± 0.54 mm to 1.08 ± 0.32 mm (49.8% improvement, p < 0.001). All improvements are statistically significant (p < 0.001). Full article
(This article belongs to the Section Computer)
Show Figures

Figure 1

22 pages, 3542 KB  
Article
Dual Resource Scheduling Method of Production Equipment and Rail-Guided Vehicles Based on Proximal Policy Optimization Algorithm
by Nengqi Zhang, Bo Liu and Jian Zhang
Technologies 2025, 13(12), 573; https://doi.org/10.3390/technologies13120573 - 5 Dec 2025
Viewed by 762
Abstract
In the context of intelligent manufacturing, the integrated scheduling problem of dual rail-guided vehicles (RGVs) and multiple parallel processing equipment in flexible manufacturing systems has gained increasing importance. This problem exhibits spatiotemporal coupling and dynamic constraint characteristics, making traditional optimization methods ineffective at [...] Read more.
In the context of intelligent manufacturing, the integrated scheduling problem of dual rail-guided vehicles (RGVs) and multiple parallel processing equipment in flexible manufacturing systems has gained increasing importance. This problem exhibits spatiotemporal coupling and dynamic constraint characteristics, making traditional optimization methods ineffective at finding optimal solutions. At the problem formulation level, the dual resource scheduling task is modeled as a mixed-integer optimization problem. An intelligent scheduling framework based on action mask-constrained Proximal Policy Optimization (PPO) deep reinforcement learning is proposed to achieve integrated decision-making for production equipment allocation and RGV path planning. The approach models the scheduling problem as a Markov Decision Process, designing a high-dimensional state space, along with a multi-discrete action space that integrates machine selection and RGV motion control. The framework employs a shared feature extraction layer and dual-head Actor-Critic network architecture, combined with parallel experience collection and synchronous parameter update mechanisms. In computational experiments across different scales, the proposed method achieves an average makespan reduction of 15–20% compared with numerical methods, while exhibiting excellent robustness under uncertain conditions including processing time fluctuations. Full article
(This article belongs to the Section Manufacturing Technology)
Show Figures

Figure 1

27 pages, 3213 KB  
Article
Urban Sound Classification for IoT Devices in Smart City Infrastructures
by Simona Domazetovska Markovska, Viktor Gavriloski, Damjan Pecioski, Maja Anachkova, Dejan Shishkovski and Anastasija Angjusheva Ignjatovska
Urban Sci. 2025, 9(12), 517; https://doi.org/10.3390/urbansci9120517 - 5 Dec 2025
Viewed by 241
Abstract
Urban noise is a major environmental concern that affects public health and quality of life, demanding new approaches beyond conventional noise level monitoring. This study investigates the development of an AI-driven Acoustic Event Detection and Classification (AED/C) system designed for urban sound recognition [...] Read more.
Urban noise is a major environmental concern that affects public health and quality of life, demanding new approaches beyond conventional noise level monitoring. This study investigates the development of an AI-driven Acoustic Event Detection and Classification (AED/C) system designed for urban sound recognition and its integration into smart city application. Using the UrbanSound8K dataset, five acoustic parameters—Mel Frequency Cepstral Coefficients (MFCC), Mel Spectrogram (MS), Spectral Contrast (SC), Tonal Centroid (TC), and Chromagram (Ch)—were mathematically modeled and applied to feature extraction. Their combinations were tested with three classical machine learning algorithms: Support Vector Machines (SVM), Random Forest (RF), Naive Bayes (NB) and a deep learning approach, i.e., Convolutional Neural Networks (CNN). A total of 52 models with the three ML algorithms were analyzed along with 4 models with CNN. The MFCC-based CNN models showed the highest accuracy, achieving up to 92.68% on test data. This achieved accuracy represents approximately +2% improvement compared to prior CNN-based approaches reported in similar studies. Additionally, the number of trained models, 56 in total, exceeds those presented in comparable research, ensuring more robust performance validation and statistical reliability. Real-time validation confirmed the applicability for IoT devices, and a low-cost wireless sensor unit (WSU) was developed with fog and cloud computing for scalable data processing. The constructed WSU demonstrates a cost reduction of at least four times compared to previously developed units, while maintaining good performance, enabling broader deployment potential in smart city applications. The findings demonstrate the potential of AI-based AED/C systems for continuous, source-specific noise classification, supporting sustainable urban planning and improved environmental management in smart cities. Full article
Show Figures

Figure 1

22 pages, 2078 KB  
Article
A Multi-Modal Fusion Algorithm for Space Target Recognition Based on Spatial Attention and Multi-Scale Temporal Network
by Xiaoyu Cong, Yubing Han, Cheng Chen and Shichen Shan
Aerospace 2025, 12(12), 1081; https://doi.org/10.3390/aerospace12121081 - 4 Dec 2025
Viewed by 180
Abstract
When fusing inverse synthetic aperture radar (ISAR) images and high-resolution range profile (HRRP), the significant heterogeneity existing between the feature spaces of the two is not adequately considered, resulting in a low accuracy rate of space target recognition. A multi-modal fusion algorithm based [...] Read more.
When fusing inverse synthetic aperture radar (ISAR) images and high-resolution range profile (HRRP), the significant heterogeneity existing between the feature spaces of the two is not adequately considered, resulting in a low accuracy rate of space target recognition. A multi-modal fusion algorithm based on spatial attention and multi-scale temporal network is proposed in this paper. We carefully consider the data characteristics of HRRP and ISAR and design feature extraction networks, respectively. For HRRP, the local invariant features are extracted using dynamic convolution (DyConv), and the convolution depth is reduced. An improved multi-scale temporal convolution network is designed based on the temporal characteristics of HRRP to extract temporal features for target recognition. For ISAR images, an omnidirectional attention feature extraction module is designed to extract the deep semantic features of the images, and a noise reduction module with a spatial attention mechanism is designed before extracting the image features to reduce the background noise in the fused image. The superiority of the designed ISAR recognition network and HRRP recognition network for space target was verified through comparative and ablation experiments. The recognition rate for the target of the proposed algorithm is 98.41%. Full article
(This article belongs to the Section Astronautics & Space Science)
Show Figures

Figure 1

18 pages, 2602 KB  
Article
Proximal Monitoring of CO2 Dynamics in Indoor Smart Farming: A Deep Learning and Image-Sensor Fusion Approach
by Seunghun Lee, Bora Kim, Sang-Gyu Cheon and Jae Won Lee
Sustainability 2025, 17(23), 10838; https://doi.org/10.3390/su172310838 - 3 Dec 2025
Viewed by 229
Abstract
In controlled environment agriculture (CEA), CO2 enrichment can promote photosynthesis while simultaneously reducing evapotranspiration, but the optimal settings vary depending on crop type, growth stage, and microclimate. This study presents a near-field remote sensing framework that fuses RGB image features with environmental [...] Read more.
In controlled environment agriculture (CEA), CO2 enrichment can promote photosynthesis while simultaneously reducing evapotranspiration, but the optimal settings vary depending on crop type, growth stage, and microclimate. This study presents a near-field remote sensing framework that fuses RGB image features with environmental variables to predict the CO2 uptake/respiration dynamics of five leafy vegetables grown in a hydroponic culture system and evaluate their impact on resource efficiency under CO2 control. A hybrid deep model incorporating You Only Look Once version 11 (YOLOv11) and a Residual Network with 50 layers (ResNet50) extracts growth-related visual cues and integrates them with tabular features (CO2, temperature, and light conditions) to predict chamber CO2 dynamics. Performance was evaluated by Mean Absolute Error (MAE)/Mean Squared Error (MSE) on withheld data, and the system-level impacts on water use (ET), pumping energy, and relative yield were analyzed using a conventional greenhouse model. The model exhibited high accuracy (MAE = 0.95; MSE = 1.62). Scenario analysis results showed that increasing ambient CO2 concentration from 400 to 1200 ppm reduced modeled water demand by approximately 11%, increased modeled yield by approximately 9%, and resulted in a corresponding reduction in pumping energy per unit area. Unlike conventional single-crop, table-based approaches, this study demonstrates multi-crop generalization and image-environment fusion for CO2 dynamic prediction, establishing proximity sensing as a viable decision-making layer for CEA. While yield/ET results were simulated rather than measured in long-term trials, and leaf area normalization was not available, the proposed framework provides a viable path for data-driven CO2 control in indoor farms by linking image-based monitoring with operational optimization. Full article
(This article belongs to the Section Sustainable Agriculture)
Show Figures

Figure 1

26 pages, 3222 KB  
Article
Fault Diagnosis of Wind Turbine Drivetrains Using XGBoost-Assisted Discriminative Frequency Band Identification and a CNN–Transformer Network
by Chiheng Huang, Wenxian Yang, Oussama Graja, Fang Duan, Zeqi Wei and Liuyang Zhang
Appl. Sci. 2025, 15(23), 12726; https://doi.org/10.3390/app152312726 - 1 Dec 2025
Viewed by 171
Abstract
Traditional wind turbine drivetrain health assessment generally depends on feature extraction guided by expert experience and prior knowledge. However, the effectiveness of this approach is often limited when such knowledge is insufficient or when fault features are obscured by high levels of ambient [...] Read more.
Traditional wind turbine drivetrain health assessment generally depends on feature extraction guided by expert experience and prior knowledge. However, the effectiveness of this approach is often limited when such knowledge is insufficient or when fault features are obscured by high levels of ambient noise. In response to these issues, this study proposes a new data-driven framework that combines intelligent frequency band identification with a deep learning architecture. In the proposed approach, vibration signals from the bearings are transformed into their spectral representation, and the frequency spectrum is divided into multiple frequency bands. The relative importance of each band is evaluated and ranked using XGBoost, enabling the selection of the most informative features and significant dimensionality reduction. A hybrid CNN–Transformer model is then employed to combine local feature extraction with global attention mechanisms for accurate fault classification. Experimental evaluations using two open-source datasets indicate that the proposed framework achieves high classification accuracy and rapid convergence, offering a robust and computationally efficient solution for wind turbine drivetrain fault diagnosis. Full article
(This article belongs to the Special Issue Vibration Control of On- and Off-Shore Wind Turbines)
Show Figures

Figure 1

26 pages, 55777 KB  
Article
DELTA-SoyStage: A Lightweight Detection Architecture for Full-Cycle Soybean Growth Stage Monitoring
by Abdellah Lakhssassi, Yasser Salhi, Naoufal Lakhssassi, Khalid Meksem and Khaled Ahmed
Sensors 2025, 25(23), 7303; https://doi.org/10.3390/s25237303 - 1 Dec 2025
Viewed by 260
Abstract
The accurate identification of soybean growth stages is critical for optimizing agricultural interventions, where mistimed treatments can result in yield losses ranging from 2.5% to 40%. Existing deep learning approaches remain limited in scope, targeting isolated developmental phases rather than providing comprehensive phenological [...] Read more.
The accurate identification of soybean growth stages is critical for optimizing agricultural interventions, where mistimed treatments can result in yield losses ranging from 2.5% to 40%. Existing deep learning approaches remain limited in scope, targeting isolated developmental phases rather than providing comprehensive phenological coverage. This paper presents a novel object detection architecture DELTA-SoyStage, combining an EfficientNet backbone with a lightweight ChannelMapper neck and a newly proposed DELTA (Denoising Enhanced Lightweight Task Alignment) detection head for soybean growth stage classification. We introduce a dataset of 17,204 labeled RGB images spanning nine growth stages from emergence (VE) through full maturity (R8), collected under controlled greenhouse conditions with diverse imaging angles and lighting variations. DELTA-SoyStage achieves 73.9% average precision with only 24.4 GFLOPs computational cost, demonstrating 4.2× fewer FLOPs than the best-performing baseline (DINO-Swin: 74.7% AP, 102.5 GFLOPs) with only 0.8% accuracy difference. The lightweight DELTA head combined with the efficient ChannelMapper neck requires only 8.3 M parameters—a 43.5% reduction compared to standard architectures—while maintaining competitive accuracy. Extensive ablation studies validate key design choices including task alignment mechanisms, multi-scale feature extraction strategies, and encoder–decoder depth configurations. The proposed model’s computational efficiency makes it suitable for deployment on resource-constrained edge devices in precision agriculture applications, enabling timely decision-making without reliance on cloud infrastructure. Full article
(This article belongs to the Special Issue Application of Sensors Technologies in Agricultural Engineering)
Show Figures

Figure 1

31 pages, 1530 KB  
Article
Towards Resilient Agriculture: A Novel UAV-Based Lightweight Deep Learning Framework for Wheat Head Detection
by Na Luo, Yao Yang, Xiwei Yang, Di Yang, Jiao Tang, Siyuan Duan, Hou Huang and He Zhu
Mathematics 2025, 13(23), 3844; https://doi.org/10.3390/math13233844 - 1 Dec 2025
Viewed by 240
Abstract
Precision agriculture increasingly relies on unmanned aerial vehicle (UAV) imagery for high-throughput crop phenotyping, yet existing deep learning detection models face critical constraints limiting practical deployment: computational demands incompatible with edge computing platforms and insufficient accuracy for multi-scale object detection across diverse environmental [...] Read more.
Precision agriculture increasingly relies on unmanned aerial vehicle (UAV) imagery for high-throughput crop phenotyping, yet existing deep learning detection models face critical constraints limiting practical deployment: computational demands incompatible with edge computing platforms and insufficient accuracy for multi-scale object detection across diverse environmental conditions. We present LSM-YOLO, a lightweight detection framework specifically designed for aerial wheat head monitoring that achieves state-of-the-art performance while maintaining minimal computational requirements. The architecture integrates three synergistic innovations: a Lightweight Adaptive Extraction (LAE) module that reduces parameters by 87.3% through efficient spatial rearrangement and adaptive feature weighting while preserving critical boundary information; a P2-level high-resolution detection head that substantially improves small object recall in high-altitude imagery; and a Dynamic Head mechanism employing unified multi-dimensional attention across scale, spatial, and task dimensions. Comprehensive evaluation on the Global Wheat Head Detection dataset demonstrates that LSM-YOLO achieves 91.4% mAP@0.5 and 51.0% mAP@0.5:0.95—representing 21.1% and 37.1% improvements over baseline YOLO11n—while requiring only 1.29 M parameters and 3.4 GFLOPs, constituting 50.0% parameter reduction and 46.0% computational cost reduction compared to the baseline. Full article
Show Figures

Figure 1

24 pages, 7424 KB  
Article
Sustainability-Oriented Ultra-Short-Term Wind Farm Cluster Power Prediction Based on an Improved TCN–BiGRU Hybrid Model
by Ruifeng Gao, Zhanqiang Zhang, Keqilao Meng, Yingqi Gao and Wenyu Liu
Sustainability 2025, 17(23), 10719; https://doi.org/10.3390/su172310719 - 30 Nov 2025
Viewed by 180
Abstract
With the large-scale integration of wind power into the grid, the accuracy of wind farm cluster power prediction has become a key factor for the sustainability of modern power systems. Reliable ultra-short-term forecasts support the secure dispatch of high-penetration renewable energy, reduce wind [...] Read more.
With the large-scale integration of wind power into the grid, the accuracy of wind farm cluster power prediction has become a key factor for the sustainability of modern power systems. Reliable ultra-short-term forecasts support the secure dispatch of high-penetration renewable energy, reduce wind curtailment, and improve the low-carbon and economical operation of power systems. Aiming at the problem of significant differences in wind turbine characteristics, this paper proposes a prediction method based on an improved density-based spatial clustering of applications with noise (DBSCAN) and a hybrid deep learning model. First, the wind speed signal is decomposed at multiple scales using successive variational modal decomposition (SVMD) to reduce non-stationarity. Subsequently, the DBSCAN parameters are optimized by the fruit fly optimization algorithm (FOA), and dimensionality reduction is performed by principal component analysis (PCA) to achieve efficient clustering of wind turbines. Next, the representative turbines with the highest correlation are selected in each cluster to reduce computational complexity. Finally, the SVMD-TCN-BiGRU-MSA-GJO hybrid model is constructed, and long-term dependence is extracted using a temporal convolutional network (TCN); the temporal features are captured by bidirectional gated recurrent units (BiGRUs); the feature weights are optimized by a multi-head self-attention mechanism (MSA), and the hyper-parameters are, in turn, optimized by golden jackal optimization (GJO). The experimental results show that this method reduces the MAE, RMSE, and MAPE by 14.02%, 12.9%, and 13.84%, respectively, and improves R2 by 3.9% on average compared with the traditional model, which significantly improves prediction accuracy and stability. These improvements enable more accurate scheduling of wind power, lower reserve requirements, and enhanced stability and sustainability of power system operation under high renewable penetration. Full article
Show Figures

Figure 1

18 pages, 4262 KB  
Article
A Dual-Branch Spatio-Temporal Feature Differencing Method for Robust rPPG Estimation
by Gyumin Cho, Man-Je Kim and Chang Wook Ahn
Mathematics 2025, 13(23), 3830; https://doi.org/10.3390/math13233830 - 29 Nov 2025
Viewed by 159
Abstract
Remote photoplethysmography (rPPG) is a non-contact technology that estimates physiological signals, such as Heart Rate (HR), by capturing subtle skin color changes caused by periodic blood volume variations using only a standard RGB camera. While cost-effective and convenient, it suffers from a fundamental [...] Read more.
Remote photoplethysmography (rPPG) is a non-contact technology that estimates physiological signals, such as Heart Rate (HR), by capturing subtle skin color changes caused by periodic blood volume variations using only a standard RGB camera. While cost-effective and convenient, it suffers from a fundamental limitation: performance degrades severely in dynamic environments due to susceptibility to noise, such as abrupt illumination changes or motion blur. This study presents a deep learning framework that combines two structural modifications to ensure robustness in dynamic environments, specifically modeling movement noise and illumination change noise. The proposed framework structurally cancels global disturbances, such as illumination changes or global motion, through a dual-branch pipeline that encodes the face and background in parallel after Video Color Magnification (VCM) and then performs differencing. Subsequently, it utilizes a structure that injects a Temporal Shift Module (TSM) into the Spatio-Temporal Feature Extraction (SSFE) block to preserve long- and short-term temporal correlations and smooth noise, even amidst short and irregular movements. We measured MAE, RMSE, and correlation on the standard dataset UBFC-rPPG under four noise conditions: clean, illumination change noise, Movement Noise, Both Noise and the real-world in-vehicle dataset MR-NIRP (Stationary and Driving). Experimental results showed that the proposed method achieved consistent error reduction and correlation improvement compared to the VS-Net baseline in the illumination change noise-only and combined noise environments (UBFC-rPPG) and in the high-noise driving scenario (MR-NIRP). It maintained competitive performance in motion-only noise. Conversely, a modest performance disadvantage was observed under clean conditions (UBFC) and quasi-clean stationary conditions (MR-NIRP), interpreted as a design trade-off focused on global noise cancellation and temporal smoothing. Ablation studies demonstrated that the dual-branch pipeline is the primary contributor under illumination change noise, while TSM is the key contributor under movement noise, and that the combination of both elements achieves optimal robustness in the most complex scenarios. Full article
Show Figures

Figure 1

28 pages, 1630 KB  
Review
Role of Machine and Deep Learning in Predicting Protein Modification Sites: Review and Future Directions
by Siliang Gong and Kaiyang Qu
Information 2025, 16(12), 1023; https://doi.org/10.3390/info16121023 - 24 Nov 2025
Viewed by 575
Abstract
Post-translational modifications (PTMs) of proteins are essential for cellular function. Owing to the high cost and time demands of high-throughput sequencing, machine learning and deep learning methods are being rapidly developed for predicting PTM sites. This manuscript presents a comprehensive review of the [...] Read more.
Post-translational modifications (PTMs) of proteins are essential for cellular function. Owing to the high cost and time demands of high-throughput sequencing, machine learning and deep learning methods are being rapidly developed for predicting PTM sites. This manuscript presents a comprehensive review of the current research on the application of intelligent algorithms for predicting PTM sites. It outlines the key steps for identifying modified sites based on intelligent algorithms, including data pre-processing, feature extraction, dimension reduction, and classifier development. This review also discusses potential future research directions in this field, providing valuable insights for advancing the state-of-the-art PTM site prediction. Collectively, this review provides comprehensive knowledge on PTM identification and contributes to the development of advanced predictors in the future. Full article
Show Figures

Graphical abstract

16 pages, 1863 KB  
Article
Superpoint Network-Based Video Stabilization Technology for Mine Rescue Robots
by Shuqi Wang, Zhaowenbo Zhu and Yikai Jiang
Appl. Sci. 2025, 15(22), 12322; https://doi.org/10.3390/app152212322 - 20 Nov 2025
Viewed by 222
Abstract
Mine rescue robots operate in extremely adverse subterranean environments, where the acquired video data are frequently affected by severe jitter and motion distortion. Such instability leads to the loss of critical visual information, thereby reducing the reliability of rescue decision-making. To address this [...] Read more.
Mine rescue robots operate in extremely adverse subterranean environments, where the acquired video data are frequently affected by severe jitter and motion distortion. Such instability leads to the loss of critical visual information, thereby reducing the reliability of rescue decision-making. To address this issue, a dual-channel visual stabilization framework based on the SuperPoint network is proposed, extending the traditional ORB descriptor framework. Here, dual-channel refers to two configurable and mutually exclusive feature extraction paths—an ORB-based path and a SuperPoint-based path—that can be flexibly switched according to scene conditions and computational requirements, rather than operating simultaneously on the same frame. The subsequent stabilization pipeline remains unified and consistent across both modes. The method employs an optimized detector head that integrates deep feature extraction, non-maximum suppression, and boundary filtering to enable precise estimation of inter-frame motion. When combined with smoothing filters, the approach effectively attenuates vibrations induced by irregular terrain and dynamic operational conditions. Experimental evaluations conducted across diverse scenarios demonstrate that the proposed algorithm achieves an average improvement of 27.91% in Peak Signal-to-Noise Ratio (PSNR), a 55.04% reduction in Mean Squared Error (MSE), and more than a twofold increase in the Structural Similarity Index (SSIM) relative to pre-stabilized sequences. Moreover, runtime analysis indicates that the algorithm can operate in near-real-time, supporting its practical deployment on embedded mine rescue robot platforms.These results verify the algorithm’s robustness and applicability in environments requiring high visual stability and image fidelity, providing a reliable foundation for enhanced visual perception and autonomous decision-making in complex disaster scenarios. Full article
Show Figures

Figure 1

25 pages, 12345 KB  
Article
SmaAt-UNet Optimized by Particle Swarm Optimization (PSO): A Study on the Identification of Detachment Diseases in Ming Dynasty Temple Mural Paintings in North China
by Chuanwen Luo, Zikun Shang, Yan Zhang, Hao Pan, Abdusalam Nuermaimaiti, Chenlong Wang, Ning Li and Bo Zhang
Appl. Sci. 2025, 15(22), 12295; https://doi.org/10.3390/app152212295 - 19 Nov 2025
Viewed by 342
Abstract
The temple mural paintings of the Ming Dynasty in China are highly valuable cultural heritage. However, murals in North China have long faced deterioration such as pigment-layer detachment, which seriously threatens their preservation and study, gradually leading to cultural incompleteness and impeding protection [...] Read more.
The temple mural paintings of the Ming Dynasty in China are highly valuable cultural heritage. However, murals in North China have long faced deterioration such as pigment-layer detachment, which seriously threatens their preservation and study, gradually leading to cultural incompleteness and impeding protection decisions. This study proposes a coherent deep-learning technical paradigm, constructs a mural dataset, compares the performance of multiple models, and optimizes the selected model to enable automatic identification of mural detachment. The study applies five segmentation models—UNet, U2-NetP, SegNet, NestedUNet, and SmaAt-UNet—to perform a systematic comparison under the same conditions on 37,685 image slices, and evaluates their performance using four metrics: IoU, Dice, MAE, and mPA. Owing to its lightweight structure and attention-enhanced feature-extraction module, SmaAt-UNet effectively preserves mural edge details and performs best at identifying pigment-layer detachment. After introducing Particle Swarm Optimization (PSO), the IoU of the SmaAt-UNet model on the dataset increased to 73.25%, the Dice increased to 79.36%, the mPA increased to 97.02%, and the MAE decreased from 0.0592 to 0.0455, corresponding to an absolute reduction of 0.0137, and the model’s generalization ability and edge-recognition accuracy were significantly enhanced. This study constructs a systematic identification framework for pigment layer detachment in Ming Dynasty (1368–1644 AD) temple murals, closely combining deep learning technology with cultural heritage protection. It not only realizes the automatic identification of disease areas but also provides technical support for preventive protection and the construction of digital archives. Full article
Show Figures

Figure 1

Back to TopTop