Sign in to use this feature.

Years

Between: -

Subjects

remove_circle_outline
remove_circle_outline
remove_circle_outline
remove_circle_outline
remove_circle_outline
remove_circle_outline
remove_circle_outline
remove_circle_outline
remove_circle_outline

Journals

remove_circle_outline
remove_circle_outline
remove_circle_outline
remove_circle_outline
remove_circle_outline
remove_circle_outline
remove_circle_outline
remove_circle_outline
remove_circle_outline
remove_circle_outline
remove_circle_outline
remove_circle_outline
remove_circle_outline

Article Types

Countries / Regions

remove_circle_outline
remove_circle_outline
remove_circle_outline
remove_circle_outline
remove_circle_outline

Search Results (790)

Search Parameters:
Keywords = customized manufacturing method

Order results
Result details
Results per page
Select all
Export citation of selected articles as:
31 pages, 3482 KB  
Article
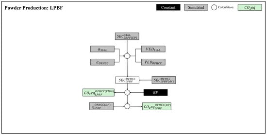
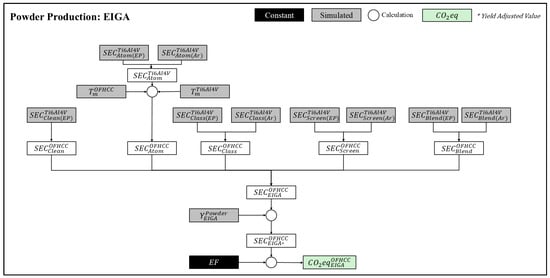
Toward Sustainable Supply Chains in Metal Additive Manufacturing: An Energy-Based Limited-Scope Global Warming Potential (GWP) Life Cycle Assessment of Oxygen-Free High Conductivity Copper Powder Production
by Michael Sherwin, John Barnes and Eric Rhodes
Sustainability 2026, 18(3), 1356; https://doi.org/10.3390/su18031356 - 29 Jan 2026
Abstract
Powder metallurgy processes manufacture products from metal powders, which can be produced using various methods. When customer requirements permit, powder metal processes can produce products in an additive rather than a subtractive fashion. Thus, this approach reduces the waste associated with traditional subtractive [...] Read more.
Powder metallurgy processes manufacture products from metal powders, which can be produced using various methods. When customer requirements permit, powder metal processes can produce products in an additive rather than a subtractive fashion. Thus, this approach reduces the waste associated with traditional subtractive metallurgical forming processes such as machining. In addition to lowering material waste, enhancing design flexibility, and improving process efficiency, additive manufacturing of powder metallurgy products can also reduce environmental impact by reducing energy consumption, raw material use, emissions, transportation, and waste generation. Furthermore, the use of alternative methods for manufacturing metal powders can further reduce environmental impact. In this study, an energy-based limited-scope global warming potential life cycle assessment is presented that compares the carbon intensities of manufacturing critical products made of oxygen-free high-conductivity copper powder via two different powder production routes: electrode induction melting gas atomization, and the DirectPowderTM System, within additive manufacturing supply chains. Instead of relying on single-point estimates, this study uses a Monte Carlo simulation to account for uncertainty and variation in input data. Results indicated that the DirectPowderTM manufacturing pathway had a 39.4% lower global warming potential per kg of usable powder when parts were manufactured via laser powder bed fusion. When only the powder manufacturing methods were included in the analysis, the DirectPowderTM method demonstrated the potential to reduce global warming impact by 92.9% when compared to the electrode induction melting gas atomization process. In total, 11.44 kg CO2-eq per kg of OFHC copper produced is saved when using the DirectPowderTM process. This research provides new insights into the tradeoffs between the environmental impact and functional capabilities of these methods. It offers valuable guidance on process selection for product designers and supply chain professionals seeking to optimize product performance, energy use, and environmental footprint. Full article
Show Figures

Figure 1

13 pages, 3626 KB  
Article
Hypromellose Acetate Succinates as a Single Mebeverine Hydrochloride Release-Modifying Excipient for Fused Deposition Modeling
by Mateusz Kurek, Margarida Berardo Lopes Nunes, Witold Jamróz, Justyna Knapik-Kowalczuk, Marian Paluch and Aleksander Mendyk
Appl. Sci. 2026, 16(3), 1237; https://doi.org/10.3390/app16031237 - 26 Jan 2026
Viewed by 71
Abstract
Background: Three-dimensional (3D) printing has been established in pharmaceutical sciences for preparing customized dosage forms with intricate release profiles. However, realizing this potential requires complex design strategies and the careful use of various excipients. This study was designed to evaluate the utility of [...] Read more.
Background: Three-dimensional (3D) printing has been established in pharmaceutical sciences for preparing customized dosage forms with intricate release profiles. However, realizing this potential requires complex design strategies and the careful use of various excipients. This study was designed to evaluate the utility of hypromellose acetate succinate (HPMC-AS) as a singular release-modifying excipient for manufacturing oral solid dosage forms via fused deposition modeling (FDM) 3D printing. Methods: The scope of work encompassed comprehensive material characterization, formulation and production of drug-loaded filaments using hot-melt extrusion (HME), subsequent FDM 3D printing of tablet geometries, and in vitro dissolution studies using mebeverine hydrochloride (MebH) as the model drug. Results: Initial HME processing indicated that the HPMC-AS-based filaments were brittle, presenting technical challenges for direct 3D printing. This issue was successfully overcome by incorporating an additional preheating stage into the FDM printing process, which enabled production of the tablets. Dissolution analysis demonstrated that the 3D-printed mebeverine hydrochloride tablets exhibited delayed and sustained-release characteristics. Conclusions: These results confirm the viability of HPMC-AS as a standalone functional excipient in FDM 3D printing to produce tailored, complex drug delivery systems. Full article
(This article belongs to the Special Issue Contemporary Pharmacy: Advances and Challenges)
Show Figures

Figure 1

9 pages, 959 KB  
Article
Finite Element Analysis of Low-Profile Reconstruction Plates for Atrophic Mandibles—Part II: A Comparison of Customized Plates with 3D Grid-Type and Conventional Designs
by Bianca Pulino, Robert Sader, Guilherme Louzada, Majeed Rana, Gabriele Millesi, Geraldo Prestes de Camargo Filho and Raphael Capelli Guerra
Craniomaxillofac. Trauma Reconstr. 2026, 19(1), 9; https://doi.org/10.3390/cmtr19010009 - 23 Jan 2026
Viewed by 59
Abstract
Objectives: The aim of this study was to compare the stiffness-related mechanical response and peak von Mises stress distribution of low-profile 2.4 mm mandibular reconstruction systems (a conventional reconstruction plate, a 3D grid-type plate, and a customized plate) in a virtual atrophic mandible [...] Read more.
Objectives: The aim of this study was to compare the stiffness-related mechanical response and peak von Mises stress distribution of low-profile 2.4 mm mandibular reconstruction systems (a conventional reconstruction plate, a 3D grid-type plate, and a customized plate) in a virtual atrophic mandible model with a 5 cm segmental defect. Materials and Methods: A CT-based three-dimensional mandible model was created and instrumented with three plate configurations (G1–G3). Linear static finite element analyses were performed under a 300-N masticatory load combined with literature-based muscle force vectors. Peak von Mises stresses were recorded for plates and screws, and the locations of maximum stress concentration were identified. Results: Peak plate stress was highest in the conventional reconstruction plate (G1: 695.5 MPa), followed by the 3D grid-type plate (G2: 595.6 MPa), and lowest in the customized plate (G3: 185.2 MPa). The peak screw stress was 692.9 MPa (G1), 898.0 MPa (G2), and 595.6 MPa (G3). The 3D grid-type plate increased construct stiffness but shifted stress concentration toward the mandibular angle and adjacent screws, whereas the customized plate reduced the peak plate stress and limited the extent of the high-stress region across the defect. Conclusions: Within the limitations of a linear static FEA (stiffness/stress distribution rather than failure load or fatigue resistance), the customized plate (G3) demonstrated the most favorable biomechanical performance (lowest peak plate stress). The 3D grid-type plate (G2) reduced peak plate stress compared with the conventional design (G1) but produced the highest peak screw stress. Practical considerations such as manufacturing lead time and resource requirements may favor off-the-shelf plates; however, a formal cost or operative-time analysis was not performed. Full article
(This article belongs to the Special Issue Innovation in Oral- and Cranio-Maxillofacial Reconstruction)
Show Figures

Figure 1

24 pages, 737 KB  
Article
A Decision Framework for Early-Stage Circularity Assessment in Sustainable Manufacturing Systems
by Ottavia Aleo, Sascha Nagel, Anika Stephan and Johannes Fottner
Sustainability 2026, 18(2), 1143; https://doi.org/10.3390/su18021143 - 22 Jan 2026
Viewed by 97
Abstract
The transition toward a Circular Economy (CE) has received significant attention from academia, industry, and policymakers; however, manufacturing practices remain predominantly linear, generating waste and inefficiencies. This study addresses the lack of accessible sustainability assessment methods by introducing the Circularity Calculator (CC), a [...] Read more.
The transition toward a Circular Economy (CE) has received significant attention from academia, industry, and policymakers; however, manufacturing practices remain predominantly linear, generating waste and inefficiencies. This study addresses the lack of accessible sustainability assessment methods by introducing the Circularity Calculator (CC), a novel tool for evaluating circular strategies during the early phases of process development. Unlike existing assessment frameworks, which often require extensive data and customization, the CC can be integrated directly to existing processes to combine environmental and economic impact into a streamlined evaluation process for early decision-making. The research involves collaboration with a leading German automotive manufacturer. Site visits and interviews enabled the identification of material flows and primary waste streams, which informed the definition of relevant indicators. The CC generates a dimensionless index, enabling comparison and prioritization of proposed scenarios without relying on supply-chain-wide data, which is often unavailable at early stages. Implications demonstrate the adaptability of the CC across industrial contexts, supporting conceptual planning and operational phases. Its intuitive design facilitates adoption by practitioners without extensive expertise in sustainability. The tool represents an advance in CE assessment, contributing to Sustainable Development Goals (SDGs) 9, 12, and 17 by promoting sustainable industrial practices, resource circularity, and collaborative evaluation frameworks. Full article
Show Figures

Figure 1

21 pages, 3679 KB  
Article
Academic Point-of-Care Manufacturing in Oral and Maxillofacial Surgery: A Retrospective Review at Gregorio Marañón University Hospital
by Manuel Tousidonis, Gonzalo Ruiz-de-Leon, Carlos Navarro-Cuellar, Santiago Ochandiano, Jose-Ignacio Salmeron, Rocio Franco Herrera, Jose Antonio Calvo-Haro and Ruben Perez-Mañanes
Medicina 2026, 62(1), 234; https://doi.org/10.3390/medicina62010234 - 22 Jan 2026
Viewed by 104
Abstract
Background and Objectives: Academic point-of-care (POC) manufacturing enables the in-hospital design and production of patient-specific medical devices within certified environments, integrating clinical practice, engineering, and translational research. This model represents a new academic ecosystem that accelerates innovation while maintaining compliance with medical device [...] Read more.
Background and Objectives: Academic point-of-care (POC) manufacturing enables the in-hospital design and production of patient-specific medical devices within certified environments, integrating clinical practice, engineering, and translational research. This model represents a new academic ecosystem that accelerates innovation while maintaining compliance with medical device regulations. Gregorio Marañón University Hospital has established one of the first ISO 13485-certified academic manufacturing facilities in Spain, providing on-site production of anatomical models, surgical guides, and custom implants for oral and maxillofacial surgery. This study presents a retrospective review of all devices produced between April 2017 and September 2025, analyzing their typology, materials, production parameters, and clinical applications. Materials and Methods: A descriptive, retrospective study was conducted on 442 3D-printed medical devices fabricated for oral and maxillofacial surgical cases. Recorded variables included device classification, indication, printing technology, material type, sterilization method, working and printing times, and clinical utility. Image segmentation and design were performed using 3D Slicer and Meshmixer. Manufacturing used fused deposition modeling (FDM) and stereolithography (SLA) technologies with PLA and biocompatible resin (Biomed Clear V1). Data were analyzed descriptively. Results: During the eight-year period, 442 devices were manufactured. Biomodels constituted the majority (approximately 68%), followed by surgical guides (20%) and patient-specific implants (7%). Trauma and oncology were the leading clinical indications, representing 45% and 33% of all devices, respectively. The orbital region was the most frequent anatomical site. FDM accounted for 63% of the printing technologies used, and PLA was the predominant material. The mean working time per device was 3.4 h and mean printing time 12.6 h. Most devices were applied to preoperative planning (59%) or intraoperative use (35%). Conclusions: Academic POC manufacturing offers a sustainable, clinically integrated model for translating digital workflows and additive manufacturing into daily surgical practice. The eight-year experience of Gregorio Marañón University Hospital demonstrates how academic production units can enhance surgical precision, accelerate innovation, and ensure regulatory compliance while promoting education and translational research in healthcare. Full article
(This article belongs to the Special Issue New Trends and Advances in Oral and Maxillofacial Surgery)
Show Figures

Figure 1

26 pages, 57641 KB  
Article
Design and Implementation of a Composite Printing Machine
by Bálint Cziráki, András Kámán, Adrienn Boros, Tamás Korim and Attila Egedy
Buildings 2026, 16(2), 387; https://doi.org/10.3390/buildings16020387 - 17 Jan 2026
Viewed by 167
Abstract
The article focuses on the design and construction of a 3D printer capable of printing both traditional cement and alkali-activated cement (AAC). Research into alkali-activated cements, commonly known as geopolymers, has progressed beyond the basic research stage, with the current challenge being the [...] Read more.
The article focuses on the design and construction of a 3D printer capable of printing both traditional cement and alkali-activated cement (AAC). Research into alkali-activated cements, commonly known as geopolymers, has progressed beyond the basic research stage, with the current challenge being the implementation of practical applications. These include solving the shaping issues of AAC paste and forming the final shape of a given product. One of the most advanced methods for achieving this is through 3D printing. The printer was created by modifying the open-source RatRig V-Core 3D printer ecosystem design to fit this purpose. Based on these modifications, an appropriate material composition was determined, and printing tests were conducted, allowing development conclusions to be drawn. A three-dimensional model of the structure was first created using Autodesk Inventor 2024 CAD software, and critical load-bearing components were validated through simulation. Special attention was given to cost-effective manufacturability, with custom parts produced using 3D printing, while additional components (e.g., bearings, fasteners) were selected from commercial catalogs. Finally, test prints using the specified material composition were performed to examine potential construction improvements for the 3D printer and assess material properties. The core concept of the cement printer lies in the material deposition method, specifically, in achieving effective extrusion of the paste. Five different versions of this were tested, which will be discussed in detail. Full article
Show Figures

Figure 1

28 pages, 2028 KB  
Article
Dynamic Resource Games in the Wood Flooring Industry: A Bayesian Learning and Lyapunov Control Framework
by Yuli Wang and Athanasios V. Vasilakos
Algorithms 2026, 19(1), 78; https://doi.org/10.3390/a19010078 - 16 Jan 2026
Viewed by 174
Abstract
Wood flooring manufacturers face complex challenges in dynamically allocating resources across multi-channel markets, characterized by channel conflicts, demand uncertainty, and long-term cumulative effects of decisions. Traditional static optimization or myopic approaches struggle to address these intertwined factors, particularly when critical market states like [...] Read more.
Wood flooring manufacturers face complex challenges in dynamically allocating resources across multi-channel markets, characterized by channel conflicts, demand uncertainty, and long-term cumulative effects of decisions. Traditional static optimization or myopic approaches struggle to address these intertwined factors, particularly when critical market states like brand reputation and customer base cannot be precisely observed. This paper establishes a systematic and theoretically grounded online decision framework to tackle this problem. We first model the problem as a Partially Observable Stochastic Dynamic Game. The core innovation lies in introducing an unobservable market position vector as the central system state, whose evolution is jointly influenced by firm investments, inter-channel competition, and macroeconomic randomness. The model further captures production lead times, physical inventory dynamics, and saturation/cross-channel effects of marketing investments, constructing a high-fidelity dynamic system. To solve this complex model, we propose a hierarchical online learning and control algorithm named L-BAP (Lyapunov-based Bayesian Approximate Planning), which innovatively integrates three core modules. It employs particle filters for Bayesian inference to nonparametrically estimate latent market states online. Simultaneously, the algorithm constructs a Lyapunov optimization framework that transforms long-term discounted reward objectives into tractable single-period optimization problems through virtual debt queues, while ensuring stability of physical systems like inventory. Finally, the algorithm embeds a game-theoretic module to predict and respond to rational strategic reactions from each channel. We provide theoretical performance analysis, rigorously proving the mean-square boundedness of system queues and deriving the performance gap between long-term rewards and optimal policies under complete information. This bound clearly quantifies the trade-off between estimation accuracy (determined by particle count) and optimization parameters. Extensive simulations demonstrate that our L-BAP algorithm significantly outperforms several strong baselines—including myopic learning and decentralized reinforcement learning methods—across multiple dimensions: long-term profitability, inventory risk control, and customer service levels. Full article
(This article belongs to the Section Analysis of Algorithms and Complexity Theory)
Show Figures

Figure 1

22 pages, 20327 KB  
Article
PSgANet: Polar Sequence-Guided Attention Network for Edge-Related Defect Classification in Contact Lenses
by Sung-Hoon Kim, In Joo and Kwan-Hee Yoo
Sensors 2026, 26(2), 601; https://doi.org/10.3390/s26020601 - 15 Jan 2026
Viewed by 185
Abstract
The integration of artificial intelligence (AI) into industrial processes is a promising method for enhancing operational efficiency and quality control. In particular, contact lens manufacturing requires specialized artificial intelligence technologies owing to stringent safety requirements. This study introduces a novel approach that employs [...] Read more.
The integration of artificial intelligence (AI) into industrial processes is a promising method for enhancing operational efficiency and quality control. In particular, contact lens manufacturing requires specialized artificial intelligence technologies owing to stringent safety requirements. This study introduces a novel approach that employs polar coordinate transformation and a customized deep learning model, the Polar Sequence-guided Attention Network (PSgANet), to improve the accuracy of defect detection in the rim-connected zone (RCZ) of contact lenses. PSgANet is specifically designed to process polar coordinate-transformed image data by integrating sequence learning and attention mechanisms to maximise the capability for detecting and classifying defective patterns. This model converts irregularities along the edges of contact lenses into linear arrays via polar coordinate transformation, enabling a clearer and more consistent identification of defective regions. To achieve this, we applied sequence learning architectures such as GRU, LSTM, and Transformer within PSgANet and compared their performances with those of conventional models, including GoogleNetv4, EfficientNet, and Vision Transformer. The experimental results demonstrated that the PSgANet models outperformed the existing CNN-based models. In particular, the LSTM-based PSgANet achieved the highest accuracy and balanced precision and recall metrics, showing up to a 7.75% improvement in accuracy compared with the traditional GoogleNetv4 model. These results suggest that the proposed method is an effective tool for detecting and classifying defects within the RCZ during contact lens manufacturing processes. Full article
(This article belongs to the Section Sensing and Imaging)
Show Figures

Figure 1

27 pages, 2279 KB  
Article
Sustainability-Driven Design Optimization of Aircraft Parts Using Mathematical Modeling
by Aikaterini Anagnostopoulou, Dimitris Sotiropoulos, Ioannis Sioutis and Konstantinos Tserpes
Aerospace 2026, 13(1), 95; https://doi.org/10.3390/aerospace13010095 - 15 Jan 2026
Viewed by 198
Abstract
The design of aircraft components is a complex process that must simultaneously account for environmental impact, manufacturability, cost and structural performance to meet modern regulatory requirements and sustainability objectives. When these factors are integrated from the early design stages, the approach transcends traditional [...] Read more.
The design of aircraft components is a complex process that must simultaneously account for environmental impact, manufacturability, cost and structural performance to meet modern regulatory requirements and sustainability objectives. When these factors are integrated from the early design stages, the approach transcends traditional eco-design and becomes a genuinely sustainability-oriented design methodology. This study proposes a sustainability-driven design framework for aircraft components and demonstrates its application to a fuselage panel consisting of a curved skin, four frames, seven stringers, and twenty-four clips. The design variables investigated include the material selection, joining methods, and subcomponent thicknesses. The design space is constructed through a combinatorial generation process coupled with compatibility and feasibility constraints. Sustainability criteria are evaluated using a combination of parametric Life Cycle Assessment (LCA) and Life Cycle Costing (LCC) regression models, parametric Finite Element Analysis (FEA), and Random Forest surrogate modeling trained on a stratified set of simulation results. Two methodological pathways are introduced: 1. Cluster-based optimization, involving customized clustering followed by multi-criteria decision-making (MCDM) within each cluster. 2. Global optimization, performed across the full decision matrix using Pareto front analysis and MCDM techniques. A stability analysis of five objective-weighting methods and four normalization techniques is conducted to identify the most robust methodological configuration. The results—based on a full cradle-to-grave assessment that includes the use phase over a 30-year A319 aircraft operational lifetime—show that the thermoplastic CFRP panel joined by welding emerges as the most sustainable design alternative. Full article
(This article belongs to the Special Issue Composite Materials and Aircraft Structural Design)
Show Figures

Figure 1

24 pages, 6265 KB  
Article
On the Study of Performance Enhancement of 3D Printing and Industrial Application on Aviation Devices
by Hui-Pei Chang and Yung-Lan Yeh
Aerospace 2026, 13(1), 90; https://doi.org/10.3390/aerospace13010090 - 14 Jan 2026
Viewed by 174
Abstract
Three-dimensional printing is the most commonly used method for producing customized or mock-up products for industrial applications. In particular, aviation devices for drones usually require a high spatial resolution to satisfy the small size requirement. In practical applications of drones, the two main [...] Read more.
Three-dimensional printing is the most commonly used method for producing customized or mock-up products for industrial applications. In particular, aviation devices for drones usually require a high spatial resolution to satisfy the small size requirement. In practical applications of drones, the two main tasks are inspection and detection. However, the working environment is often filled with flammable gases, such as natural gas or petroleum gas. Thus, the parts of drones that can easily produce an electrical spark, such as electronic connectors, should be specially protected. In this study, atmosphere control was applied to enhance the printing performance and manufacture of anti-explosion devices. The results demonstrate that atmosphere control can efficiently improve the print quality and that the print resolution of a commercial 3D printer can be enhanced to reach the mm scale. In the anti-pressure testing via a high-pressure smoke experiment, the manufactured anti-explosion devices for drones showed an appropriate intrinsic safety level, suggesting that they can be used in drones used for daily inspections of pipelines in petrochemical plants. The two main contributions of this study are the development of a practical method for improving FDM 3D printers and an anti-explosion device for drones. Full article
Show Figures

Figure 1

32 pages, 2252 KB  
Article
Digitalization and Industrial Chain Resilience: Evidence from Chinese Manufacturing Enterprises
by Hua Feng and Yewen He
Systems 2026, 14(1), 90; https://doi.org/10.3390/systems14010090 - 14 Jan 2026
Viewed by 157
Abstract
(1) Background. The rapid development of the digital economy provides a new perspective for enhancing industrial chain resilience. This study examines how manufacturing firms’ digitalization affects their industrial chain resilience, drawing on resource dependence and dynamic capability theories, and explores spillover effects on [...] Read more.
(1) Background. The rapid development of the digital economy provides a new perspective for enhancing industrial chain resilience. This study examines how manufacturing firms’ digitalization affects their industrial chain resilience, drawing on resource dependence and dynamic capability theories, and explores spillover effects on upstream and downstream enterprises. (2) Data and Methods. Using panel data from Chinese listed manufacturing firms (2011–2023), we employ ordinary least squares (OLS) models to analyze the relationship, its mechanisms, and heterogeneity. We further match firms with their suppliers and customers to identify spillover effects. (3) Results. Digitalization significantly improves resilience, particularly by enhancing supply–demand matching and competitive capabilities. Effects are stronger for small, labor-intensive, and high-environment, social and governance (ESG) firms. Bargaining power and governance capability are key channels. Spillover effects are heterogeneous, with a stronger impact on downstream customers. (4) Discussion. The positive impact of digitalization varies by firm characteristics, and spillovers differ across the chain. These findings offer precise insights and policy implications for leveraging digitalization to strengthen industrial chain resilience. Full article
(This article belongs to the Topic Digital Technologies in Supply Chain Risk Management)
Show Figures

Figure 1

14 pages, 1068 KB  
Systematic Review
Use of CAD/CAM Workflow and Patient-Specific Implants for Maxillary Reconstruction: A Systematic Review
by Diana D’Alpaos, Giovanni Badiali, Francesco Ceccariglia, Ali Nosrati and Achille Tarsitano
J. Clin. Med. 2026, 15(2), 647; https://doi.org/10.3390/jcm15020647 - 13 Jan 2026
Viewed by 173
Abstract
Background: Reconstruction of the maxilla and midface remains one of the most demanding challenges in craniofacial surgery, requiring precise planning and a clear understanding of defect geometry to achieve functional and esthetic restoration. Advances in computer-assisted surgery (CAS) and virtual surgical planning [...] Read more.
Background: Reconstruction of the maxilla and midface remains one of the most demanding challenges in craniofacial surgery, requiring precise planning and a clear understanding of defect geometry to achieve functional and esthetic restoration. Advances in computer-assisted surgery (CAS) and virtual surgical planning (VSP), based on 3D segmentation of radiologic imaging, have significantly improved the management of maxillary deformities, allowing for further knowledge of patient-specific information, including anatomy, pathology, surgical planning, and reconstructive issues. The integration of computer-aided design and manufacturing (CAD/CAM) and 3D printing has further transformed reconstruction through customized titanium meshes, implants, and surgical guides. Methods:This systematic review, conducted following PRISMA 2020 guidelines, synthesizes evidence from clinical studies on CAD/CAM-assisted reconstruction of maxillary and midfacial defects of congenital, acquired, or post-resection origin. It highlights the advantages and drawbacks of maxillary reconstruction with patient-specific implants (PSISs). Primary outcomes are represented by accuracy in VSP reproduction, while secondary outcomes included esthetic results, functions, and assessment of complications. Results: Of the 44 identified articles, 10 met inclusion criteria with a time frame from April 2013 to July 2022. The outcomes of 24 treated patients are reported. CAD/CAM-guided techniques seemed to improve osteotomy accuracy, flap contouring, and implant adaptation. Conclusions: Although current data support the efficacy and safety of CAD/CAM-based approaches, limitations persist, including high costs, technological dependency, and variable long-term outcome data. This article critically evaluates the role of PSISs in maxillofacial reconstruction and outlines future directions for its standardization and broader adoption in clinical practice. Full article
(This article belongs to the Special Issue Innovations in Head and Neck Surgery)
Show Figures

Figure 1

19 pages, 1676 KB  
Article
Selective Reinforcement Optimization for Composite Laminates
by Artem Balashov, Anna Burduk, Michał Krzysztoporski and Piotr Kotowski
Materials 2026, 19(2), 305; https://doi.org/10.3390/ma19020305 - 12 Jan 2026
Viewed by 151
Abstract
Composite laminates designed for additive manufacturing require efficient material distribution to minimize weight while maintaining structural integrity. Traditional topology optimization methods, however, produce continuous density fields incompatible with layer-based fabrication. This work presents Selective Reinforcement Optimization (SRO), a stress-driven methodology that converts uniformly [...] Read more.
Composite laminates designed for additive manufacturing require efficient material distribution to minimize weight while maintaining structural integrity. Traditional topology optimization methods, however, produce continuous density fields incompatible with layer-based fabrication. This work presents Selective Reinforcement Optimization (SRO), a stress-driven methodology that converts uniformly loaded laminate layers into localized reinforcement regions, or “patches”, at critical stress concentrations. The approach employs layer-wise statistical analysis of Tsai–Wu failure indices to identify high-variance layers; applies DBSCAN clustering to extract spatially coherent stress regions while rejecting artificial concentrators; and generates CAD-compatible and manufacturing-ready boundary geometries through a custom concave hull algorithm. The method operates iteratively in dual modes: lightweighting progressively removes full layers and replaces them with localized regions when the structure is safe, while strengthening adds reinforcement without layer removal when failure criteria are approached. Case studies demonstrate weight reductions of 10–30% while maintaining failure indices below unity, with typical convergence achieved within 100 iterations. Unlike classical topology optimization, which requires extensive post-processing, SRO directly outputs discrete patch geometries compatible with composite additive manufacturing, offering a computationally efficient and production-oriented framework for the automated design of layered composite structures. Full article
Show Figures

Figure 1

32 pages, 5650 KB  
Article
Low-Carbon and Energy-Efficient Dynamic Flexible Job Shop Scheduling Method Towards Renewable Energy Driven Manufacturing
by Yao Lu, Qicai Zhu, Changhao Tian, Erbao He and Taihua Zhang
Machines 2026, 14(1), 88; https://doi.org/10.3390/machines14010088 - 10 Jan 2026
Viewed by 173
Abstract
As one of the major sources of global carbon emissions, the manufacturing industry urgently requires green transformation. The utilization of renewable energy in production workshop offers a promising route toward zero-carbon manufacturing. However, renewable energy fluctuations and dynamic workshop events make efficient scheduling [...] Read more.
As one of the major sources of global carbon emissions, the manufacturing industry urgently requires green transformation. The utilization of renewable energy in production workshop offers a promising route toward zero-carbon manufacturing. However, renewable energy fluctuations and dynamic workshop events make efficient scheduling increasingly challenging. This paper introduces a low-carbon and energy-efficient dynamic flexible job shop scheduling problem oriented towards renewable energy integration, and develops a multi-agent deep reinforcement learning framework for dynamic and intelligent production scheduling. Inspired by the Proximal Policy Optimization (PPO) algorithm, a routing agent and a sequencing agent are designed for machine assignment and job sequencing, respectively. Customized state representations and reward functions are also designed to enhance learning performance and scheduling efficiency. Simulation results demonstrate that the proposed method achieves superior performance in multi-objective optimization, effectively balancing production efficiency, energy consumption, and carbon emission reduction across various job shop scheduling scenarios. Full article
(This article belongs to the Special Issue Artificial Intelligence in Mechanical Engineering Applications)
Show Figures

Figure 1

16 pages, 2004 KB  
Article
Suitability of Single-Branched Thoracic Endografts for the Treatment of Acute Type B Aortic Dissection—An Anatomical Feasibility and Comparative Study
by Julius Lang, Lorenz Meuli, Philip Dueppers, Alexander Zimmerman and Benedikt Reutersberg
J. Clin. Med. 2026, 15(2), 558; https://doi.org/10.3390/jcm15020558 - 9 Jan 2026
Viewed by 246
Abstract
Objectives: This study evaluated the anatomical suitability of two single-branched thoracic stent grafts—the Castor (Endovastec, China) and the Thoracic Branch Endoprosthesis (TBE, Gore, USA)—for proximal landing in aortic arch zone 2, including the left subclavian artery (LSA), in patients with acute type [...] Read more.
Objectives: This study evaluated the anatomical suitability of two single-branched thoracic stent grafts—the Castor (Endovastec, China) and the Thoracic Branch Endoprosthesis (TBE, Gore, USA)—for proximal landing in aortic arch zone 2, including the left subclavian artery (LSA), in patients with acute type B aortic dissection (TBAD). While the TBE is currently available as an off-the-shelf device (26 main bodies, 8 branch configurations), the study also aimed to define the minimal number of configurations needed to treat most patients. The same approach was applied to the Castor stent graft, currently only available as a custom-made device (CMD), to assess its potential for off-the-shelf adaptation. Methods: A retrospective analysis was performed on computed tomographic angiographies of TBAD patients treated between 2004 and 2023. Exclusion criteria included type A or non-A-non-B dissections, isolated abdominal dissections, intramural hematomas, and lack of consent. Morphometric measurements were conducted using centerline analysis software. Suitability was defined per manufacturers’ criteria and reported with 95% confidence intervals. Results: Among 100 TBAD cases, 82% (95% CI: 73.3–88.3%) were suitable for the Castor CMD with 74 configurations. Main causes of exclusion were short landing zones and atypical arch anatomies. With adjunctive procedures, 13 Castor configurations covered all morphologies; 34% could be treated off-the-shelf, and 48% required additional interventions. For the TBE, off-the-shelf suitability was 22%, increasing to 78% with adjunctive procedures (six main bodies, five branches). Conclusions: Both stent grafts are promising for proximal extension in TBAD. Reduced configuration availability necessitates more adjunctive procedures, impacting efficiency and cost. Full article
Show Figures

Figure 1

Back to TopTop