Next Article in Journal
An Overview and Lessons Learned from the Implementation of Climate-Smart Agriculture (CSA) Initiatives in West and Central Africa
Previous Article in Journal
Techno-Economic Feasibility and Greenhouse Gas Emissions Assessment of Composting Versus Biodrying in Mechanical–Biological Treatment: Case Study in Alexandria, Egypt
Previous Article in Special Issue
Sustainable Supply Chains in the Forest Bioeconomy: A Systematic Review
 
 
Font Type:
Arial Georgia Verdana
Font Size:
Aa Aa Aa
Line Spacing:
Column Width:
Background:
Article

Toward Sustainable Supply Chains in Metal Additive Manufacturing: An Energy-Based Limited-Scope Global Warming Potential (GWP) Life Cycle Assessment of Oxygen-Free High Conductivity Copper Powder Production

1
Palumbo-Donahue School of Business, Duquesne University, Pittsburgh, PA 15282, USA
2
Metal Powder Works, Clinton, PA 15026, USA
*
Author to whom correspondence should be addressed.
Sustainability 2026, 18(3), 1356; https://doi.org/10.3390/su18031356
Submission received: 30 November 2025 / Revised: 21 January 2026 / Accepted: 23 January 2026 / Published: 29 January 2026

Abstract

Powder metallurgy processes manufacture products from metal powders, which can be produced using various methods. When customer requirements permit, powder metal processes can produce products in an additive rather than a subtractive fashion. Thus, this approach reduces the waste associated with traditional subtractive metallurgical forming processes such as machining. In addition to lowering material waste, enhancing design flexibility, and improving process efficiency, additive manufacturing of powder metallurgy products can also reduce environmental impact by reducing energy consumption, raw material use, emissions, transportation, and waste generation. Furthermore, the use of alternative methods for manufacturing metal powders can further reduce environmental impact. In this study, an energy-based limited-scope global warming potential life cycle assessment is presented that compares the carbon intensities of manufacturing critical products made of oxygen-free high-conductivity copper powder via two different powder production routes: electrode induction melting gas atomization, and the DirectPowderTM System, within additive manufacturing supply chains. Instead of relying on single-point estimates, this study uses a Monte Carlo simulation to account for uncertainty and variation in input data. Results indicated that the DirectPowderTM manufacturing pathway had a 39.4% lower global warming potential per kg of usable powder when parts were manufactured via laser powder bed fusion. When only the powder manufacturing methods were included in the analysis, the DirectPowderTM method demonstrated the potential to reduce global warming impact by 92.9% when compared to the electrode induction melting gas atomization process. In total, 11.44 kg CO2-eq per kg of OFHC copper produced is saved when using the DirectPowderTM process. This research provides new insights into the tradeoffs between the environmental impact and functional capabilities of these methods. It offers valuable guidance on process selection for product designers and supply chain professionals seeking to optimize product performance, energy use, and environmental footprint.

1. Introduction

Formative or subtractive methods have been traditionally used to manufacture metal parts [1]. Examples of formative manufacturing processes are metal casting, forging, rolling, and extrusion. During formative manufacturing, the part’s geometry is achieved by either molding molten metal or plastically deforming it from its solid state. By contrast, subtractive manufacturing involves gradually removing material from a workpiece until the final part is completed. Additive manufacturing (AM), also known as 3D printing, has evolved since the 1980s, when it was first introduced as a method for producing prototypes, to become a highly viable manufacturing method [2]. During the AM process, materials are joined to make objects from computer models, usually layer by layer [3]. AM has a distinct advantage over both formative and subtractive manufacturing, as it can create highly complex, custom geometries without waste. However, AM is not without challenges, including limited material selection, part size, final properties, and unit costs compared to more traditional, higher-volume production methods. Therefore, currently, AM is advancing niche applications that leverage the technology to meet customer requirements. For example, the aviation industry is advancing the use of metal AM to produce jet engine parts that are less expensive, lighter, and more intricate, while still maintaining the material properties and performance of parts made via formative manufacturing or subtractive manufacturing [4].
In addition to the potential to reduce lead times, material waste, and inventory costs, AM opens design options for geometries that are difficult to produce by conventional means. Some authors indicate that AM can reduce material waste by up to 90% when compared to subtractive manufacturing processes [5]. Reducing material use and waste also lowers the associated transportation costs. In some applications, AM requires less tooling and fixtures than metal casting and forging, further reducing material usage, inventory, and transportation costs while decreasing the amount of raw materials needed across the supply chain. As a process, AM uses less energy and emits fewer pollutants than formative manufacturing or subtractive manufacturing [6].
To leverage the advantages that AM offers while also achieving advanced material properties, parts must have nearly, if not the same, characteristics as those manufactured by incumbent formative and subtractive manufacturing processes used for critical applications. Ultimately, this requires almost 100% density, consistent and controlled microstructures, repeatable dimensional accuracy, and smooth surface finishes in the final products. Powder bed fusion, binder jetting, material jetting, and directed energy deposition are the primary powder-based AM processes used to produce metal parts [7].
One specific area of growth within AM is the development of high-conductivity components to support the future demand of next-generation power electronics, electric vehicles, renewable energy, high-frequency radio frequency, and quantum computing [8]. AM is well-suited for these thermal management applications due to its ability to meet increasingly more demanding geometrical and dimensional tolerance requirements [9]. Among other materials, high-purity copper is required as a raw material in these applications due to its excellent chemical, thermal, and electrical properties. By reducing the presence of trace elements and impurities (e.g., oxygen, sulfur, iron, zinc, lead), the stability of mechanical, thermal, and chemical properties is enhanced [10]. Table 1 illustrates representative applications for high-purity copper, the material’s advantages, and the benefits of additive manufacturing for these products.
Oxygen-free high-conductivity (OFHC) copper is defined as having a maximum of 10 ppm oxygen, compared to high-purity copper, which typically allows for up to 400 ppm [11]. Lower oxygen levels in OFHC copper result in an electrical conductivity ≥ 101% IACS (International Annealed Copper Standard), compared with high-purity copper, which has an electrical conductivity of 99–100% IACS. The enhanced electrical conductivity of OFHC copper makes it an ideal candidate for critical applications that demand high electrical performance. However, maintaining low oxygen levels poses challenges for manufacturing the metal powder (see Section 2) and for AM. Laser powder bed fusion (LPBF) is considered the most promising AM method for producing complex parts from OFHC copper due to its high precision, localized melting capability, and compatibility with fine metal powders [12]. However, copper, particularly OFHC copper, poses unique challenges for LPBF due to its high reflectivity and thermal conductivity.
In addition to the inherent material property challenges posed by OFHC copper in LPBF, the physical characteristics of the powder particles also play a vital role [13]. In general, metal powders are characterized by particle microstructure, particle size distribution (PSD), surface morphology, and purity. Traditionally, metal powders are made using various methods to tailor their properties for end applications. Examples of metal powder manufacturing methods suited for AM include gas atomization, plasma atomization, plasma rotating electrode process, water atomization, and centrifugal atomization [14]. While plasma atomization and the plasma rotating electrode process offer the highest purity and near-perfect spheres required for high-end applications, their yields are comparatively low, and operating costs are high [15]. Similarly, centrifugal atomization produces high-purity spherical particles; however, achieving high throughput and controlling particle size remain challenges [16]. Water atomization is more cost-effective but produces powders with higher levels of oxidation and irregular shapes, making it less suitable for applications that require higher purity and the processing characteristics of LPBF [17]. Powders produced via gas atomization have an optimal balance of purity, spheroidal particle shape, and industrial scalability, making the process an ideal candidate for OFHC copper AM applications, particularly LPBF [18]. According to publicly available market research reports, gas-atomized powders account for more than 40% of the overall metal powder market, which includes products made via hot isostatic pressing, metal injection molding, cold spray deposition, press-and-sinter, and AM [19,20].
Gas atomization of high-purity metals such as OFHC copper can be performed using either vacuum induction melting gas atomization (VIGA) or electrode induction melting gas atomization (EIGA). In the VIGA process, a solid metal feedstock is melted in a crucible under vacuum and an inert gas, and then atomized using high-velocity inert-gas jets. While VIGA is versatile and widely used, it involves direct contact between the molten metal and the crucible, which introduces a risk of contamination, which can be particularly problematic for materials that require high levels of purity, such as OFHC copper [21]. Alternatively, EIGA is a crucible-free process in which a consumable electrode is induction-melted in a controlled inert atmosphere, and the molten stream is directly atomized. Producing powders via EIGA eliminates the potential for contamination from crucible materials. It produces highly spherical powders with superior chemical purity and surface cleanliness [22,23]. As a result, EIGA is preferred over vacuum induction melting gas atomization for OFHC copper applications that require high levels of material purity, conductivity, and oxidation resistance [24]. Thus, EIGA is the gas atomization method used in this comparative study.
While EIGA is widely accepted for metal powder manufacturing, it poses challenges and potential risks when assessing the compatibility of the resulting powders with LPBF [12]. Even when ultra-high-purity gases (e.g., argon) are used during post-processing, some oxygen may remain, leading to surface oxidation, reduced conductivity, and reduced fusion quality during LPBF. Furthermore, during atomization, molten metal droplets can attach themselves to larger droplets and form satellites, which affect particle flow and, in turn, lead to asymmetrical layers in the powder bed, thereby increasing surface roughness. EIGA also results in a broad PSD (typically from <10 to 500 μm [14]), which necessitates post-atomization screening and classification processes to achieve the preferred range of uniform particle size (nominally in the ranges of 10 to 45 μm, 15 to 53 μm, or 20 to 60 μm), ensuring more efficient laser absorption and melt pool stability for LPBF, thereby leading to lower powder yields (20 to 50%) and further increasing costs [25].
AM offers several sustainability advantages over formative and subtractive manufacturing. Its near-net-shape production significantly reduces scrap and material loss compared to traditional manufacturing [26]. This advantage is particularly impactful for applications that utilize expensive materials, such as OFHC copper. Moreover, AM and LPBF offer a lower risk of contamination, thereby enabling greater powder reuse and recycling. Thus, it lowers the demand for feedstock materials. Both EIGA and LPBF are energy-intensive applications. However, more sustainable alternatives to EIGA may further reduce overall energy use throughout the AM lifecycle. One such alternative is the Metal Powder Works (MPW) DirectPowderTM process.
The DirectPowderTM System offers several advantages over EIGA. Because it is a room-temperature, solid-state process, it consumes less energy and yields fully dense particles. Further, particles do not contain satellites or fine particles, which promotes consistent particle flow during LPBF, resulting in smoother surface finishes and reduced energy consumption. The highly controllable process enables designers to tune to a desired PSD, yielding as much as 99% usable powder product and requiring far less, if any, post-processing, such as screening or sieving, unlike EIGA. All these advantages make the DirectPowderTM method a viable candidate for substantially reducing the environmental impact of the OFHC copper AM supply chain while also providing material processing and property improvements.
This study presents an energy-based, limited-scope global warming potential (GWP) life cycle assessment (LCA) that compares two powder production routes for OFHC copper, gas atomization, and the DirectPowderTM process, and their downstream use in LPBF. The analysis quantifies emissions in terms of CO2 Equivalents (CO2-eq) resulting solely from energy consumption during powder manufacturing and part production, which account for the combined climate impacts of CO2, CH4, and N2O based on their GWPs over a 100-year time horizon. This narrower focus was adopted to enable streamlined comparison where data availability and industrial relevance are most robust. The approach aligns with established ISO 14040/14044 [27,28] LCA principles and provides actionable insights into CO2-eq emissions of emerging manufacturing pathways for OFHC copper components. This energy-based LCA did not include a detailed cost analysis, which is recommended as an area of future research, as evaluating cost-sustainability tradeoffs will be essential for industrial adoption and for better contextualizing the results for supply chain stakeholders. The limitations of this scope are acknowledged and discussed, and the study aims to serve as a foundational step toward more comprehensive sustainability assessments.
The decision to focus solely on energy-derived greenhouse gas (GHG) emissions reflects both the availability of robust inventory data and the primary environmental concern in metal powder production: its high energy intensity and associated impacts. This limited-scope approach is commonly used in early-stage comparative assessments to identify carbon hotspots, support process selection, and screen emerging technologies such as MPW’s DirectPowderTM System. To account for uncertainty in input data, a Monte Carlo simulation was used to provide a more robust understanding of the LCA results. This approach enables manufacturers, policymakers, and designers to make better-informed decisions regarding process selection. Moreover, it serves as a foundation for future research. The processes that are the focus of this study—EIGA, DirectPowderTM, and LPBF—are discussed in greater detail in Section 2. The LCA methodology used is outlined in Section 3, and the results are presented and discussed in Section 4. Finally, Section 5 outlines the conclusions, limitations, and opportunities for future research.

2. Metal Powder Additive Manufacturing Processes

The process of manufacturing components via metal powder AM begins by extracting natural ore deposits from the earth. Next, metallurgical refining processes (e.g., smelting, electrorefining, crushing, grinding, and flotation) are used in combination to obtain the desired base metals (e.g., iron, nickel, copper, and chromium) from the mined ore. Subsequently, the base metal is refined to achieve the desired purity. Depending on the intended powder production process (e.g., VIGA, water atomization, EIGA), the base metal will be formed into ingots, bar stock, metal rods, wire, or other forms. During powder production, base metals are melted and converted into metal powder via atomization, melt spinning, rotating electrode, mechanical, or chemical methods. Depending on the powder production process used, the resulting metal powders will exhibit a range of particle sizes, shapes, surface chemistries, and surface morphologies. As a result, for most processes, the metal powder will require post-processing steps to achieve the desired characteristics necessary for the intended AM process. Metal powder post-processing may include deoxidation, drying, particle-size classification (e.g., sieving/screening), and blending (e.g., homogenization). After packaging to maintain surface chemistries and prevent contamination, parts are formed from inventoried powders via AM. Once the parts are completed, post-processing and finishing operations (e.g., heat treatment, final machining, surface treatments) are needed to remove any necessary support structures and meet the functional specifications. Figure 1 summarizes the overall process to convert metal ore into finished AM parts.
The supply chain used to accomplish the processes outlined in Figure 1 can be quite complex. Few, if any, AM firms are fully vertically integrated; therefore, significant transportation and material storage occur between processing steps. In addition, substantial amounts of processed gases, chemical agents, and energy are used, which can significantly impact the environment.
The following subsections outline details related to the processes that are the subject of this research: EIGA, DirectPowderTM, and LPBF. In general, ore extraction, refining, and input material preparation are the same for each of the powder production processes. However, the input material for the DirectPowderTM method requires some preparation via cold-working, and post-processing steps are necessary for EIGA in preparing OFHC copper powders for LPBF.

2.1. Electrode Induction Melting Gas Atomization

The EIGA process begins with a pure elemental metal or alloyed metal bar, the electrode. The electrode is a solid, consumable, cylindrical rod made from OFHC copper. After the electrode is cleaned to remove surface impurities, it is fed vertically into an induction coil, where localized heating melts the electrode tip. During the melting stage, the induction coil heats the electrode, creating a continuous, controlled molten flow at its lower end [29]. Heating is achieved by the electrical eddy current induced in the high-frequency coil. Figure 2 illustrates the EIGA process.
The molten metal is subjected to high-pressure gas jets, which fragment it into fine droplets [22,24]. The droplets rapidly cool and solidify as they fall within a controlled atomization chamber or tower. At the bottom of the atomization chamber, the solidified particles accumulate. Once all the feedstock has been converted to metal powder, the cooled metal particles are sieved (i.e., screened) or air-classified to separate the desired particle size ranges from the undesired ones. The EIGA process operates in a fully inert atmosphere, most commonly high-purity argon (>99.999%), to minimize oxygen content, improve particle surface cleanliness, and control chemistry. Additional post-processing is also performed to improve the powders’ stability, which may include passivation, deoxidation, or blending. Finally, powders meeting the applicable specifications are stored in inventory to prevent oxidation and contamination until they are ready for their intended applications. Powders that fall outside the desired PSD may be recycled and used as input materials for future melt campaigns, if specifications permit.

2.2. DirectPowderTM System

The DirectPowderTM System, developed by MPW, is a patented process for converting ductile materials, such as copper, from bar stock materials into custom PSD [31]. To initiate the process, an operator enters parameters for the manufactured powder, including the desired PSD. The bar stock material is then inserted into the DirectPowderTM Supply System and converted into metal powder at room temperature via a cutter mechanism, without the need for melting [32]. During the process, the feedstock is advanced and cut until the desired quantity of powder is produced. Parameters are adjusted to produce metal particles with a narrow size range, typically 20 to 63 μm, meeting the requirements of many powder metallurgy applications. Throughout the process, powder is collected via a powder collection system and packaged directly from the unit. Overall, the conversion yield from bar stock material to final metal powder exceeds 75%, with greater than 95% of the powder manufactured being usable. After the powder is manufactured, it can be transferred directly to secondary processing, such as LPBF, using the MPW Sidecar concept (see Figure 3). Thus, eliminating the need for additional handling. Using the Sidecar, additional improvements can be achieved beyond AM part production, including enhanced safety, reduced energy consumption, and improved overall supply chain management [33]. With this option, firms can manufacture high-quality, custom powders on demand, onsite, and convert them directly into finished AM products, thus reducing the additional transportation and storage that impact the environment and costs, and subject powders, such as OFHC copper, to contamination and oxygen absorption risks.

2.3. Laser Powder Bed Fusion

During LPBF, a high-energy laser selectively melts metal powder layer by layer to create solid metal parts. A broad range of metals can be processed using LPBF, provided the materials are in powder form and can be laser-welded. To initiate the process, material feedstock is loaded into the LPBF system [34]. A build platform, often made of the same or a similar material as the powder being formed, is placed within the build chamber of the equipment during setup. After sealing the chamber, an inert gas (e.g., argon) is introduced and circulated throughout the production process to prevent oxidation and contamination. Next, the build platform is preheated to minimize thermal gradients and ultimately distortion. The part is then built layer by layer using a roller device that spreads a thin layer of powder on the build platform, followed by the scanning phase, where a laser beam fuses the layers of metal powder. The process continues until the desired part geometry is achieved. Figure 4 illustrates a schematic of the LPBF manufacturing process.
LPBF has been demonstrated to produce pure copper parts using infrared (λ ≈ 1000 nm) and green (λ ≈ 515 nm) lasers [25]. At lower wavelengths, laser absorption increases, thereby enhancing melting and being especially relevant for high-reflectivity materials, such as OFHC copper [36]. Additionally, due to its high thermal conductivity, pure copper typically requires laser power between 400 and 1000 W [37].
Although powders produced via EIGA exhibit better laser absorption than other techniques, such as plasma atomization, challenges remain in controlling PSD, satellite formation, and shape [35]. These characteristics result in reduced flow and ultimately poor surface finishes in the final parts, necessitating post-processing to improve the surface finishes. DirectPowderTM offers a distinct advantage in controlling particle size fractions, surface morphology, and particle shape more effectively than EIGA overall. Thus, DirectPowderTM is a viable technical alternative to EIGA, eliminating the need for additional operations to meet the surface finish requirements of the manufactured product. Moreover, the use of DirectPowderTM powders has improved LPBF build times by enabling higher laser absorption and more efficient melting, resulting in thicker layers per pass and ultimately reducing recoat time and increasing energy savings. By further streamlining process steps, DirectPowderTM can improve energy usage and reduce the environmental impact of the OFHC copper AM supply chain.

3. Life Cycle Assessment

This section outlines the methodology used to assess the environmental implications of two powder production manufacturing methods, EIGA and the DirectPowderTM process, for OFHC copper, followed by part production via LPBF. The LCA framework follows the ISO 14040 [27] and 14044 [28] standards. It is organized into three subsections: Goal and Scope definition, which establishes system boundaries, functional unit, and methodological focus; Lifecycle Inventory, which details the data sources and energy inputs collected or modeled for each process; and Life Cycle Impact Assessment, which quantifies CO2-eq emissions arising from energy consumption across all modeled lifecycle stages. Given the focus on energy-derived emissions, this LCA represents a limited-scope assessment that emphasizes the GHG emissions of each production route rather than a full multi-factor impact category analysis.
Although AM has a lower environmental impact than traditional and subtractive manufacturing methods, it may still strain the environment. Previous LCA studies on powder metallurgy processes indicate that the atomization stage has the greatest overall impact, accounting for 49% of energy consumption, 55% of GWP, and 64% of waste [38,39,40]. To assess the potential environmental impact of DirectPowderTM, a system boundary is established to compare the process with EIGA.

3.1. Goal and Scope Definition

The primary goal of this study is to compare the energy-based CO2-eq emissions of two production processes used to manufacture OFHC copper—EIGA and the DirectPowderTM process. Subsequently, the two processes to manufacture parts via LPBF are compared. The assessment aims to quantify and contrast the CO2-eq emissions associated with energy consumption across each manufacturing pathway to inform sustainable materials processing and supply chain decision-making for OFHC copper components.
This study employs a limited-scope, attributional life cycle assessment aligned with ISO 14040 [27] and 14044 [28]. The functional unit is defined as 1 kg of OFHC copper final part produced via LPBF from powder generated by either EIGA or the DirectPowderTM process. System boundaries (see Figure 5) are set from the point of raw material input through powder production, LPBF part manufacturing, and argon shielding gas use. The upstream mining, downstream finishing, and use phases are excluded. The analysis focuses solely on energy-related emissions and does not account for additional impact categories such as water use, ecotoxicity, or land use. Although not formally incorporated into the system boundary, CO2-eq transportation emissions are computed to understand the advantages of the DirectPowderTM process’s Sidecar feature.
Only foreground system processes directly involved in powder and part production are modeled in detail. Background processes, such as electricity generation, are represented using secondary data and standardized emission factors. Recycled materials and byproducts are assumed to fall outside the system boundary, and recycling loops (e.g., reused powder or material remnants) are not credited to the system.
The scope of this LCA is therefore best characterized as a limited, energy-based GWP impact assessment, enabling a targeted evaluation of the CO2-eq emissions of competing powder production technologies and their implications for additive manufacturing supply chains.

3.2. Life Cycle Inventory

The life cycle inventory phase of this study quantifies energy and material inputs. It is based on a combination of primary data from industrial partners, peer-reviewed literature, and secondary data from government and technical databases. Energy values for EIGA and LPBF were adapted from prior studies on comparable metal powders, such as stainless steel and Ti-6Al-4V, and adjusted using material-specific parameters (e.g., absorptivity) where applicable. Due to limited published data on the manufacturing of OFHC copper powder, conservative assumptions and estimates were made and noted. For the DirectPowderTM process, primary data were collected and, where necessary, subsequently modeled. Equipment was not considered because of data availability and long lifespans.
Given the variability and uncertainty in reported energy consumption values, a Monte Carlo simulation was implemented in Analytica (Version 6.6.4.288) to assess variation in the results [41]. The simulation enabled modeling input parameter uncertainty using defined probability distributions for critical variables and is appropriate in such cases when conducting LCAs [42]. This approach strengthens the robustness of the LCA results by quantifying how variability in input assumptions propagates through the model. Input parameters were modeled using 10,000 random samples drawn from triangular distributions, which are appropriate for cases with limited data availability and allow reasonable estimates of minimum, midpoint, and maximum values. Where available, data from the cited literature were used for the minimum and maximum input values. When only midpoint values were available, the minimum and maximum values were calculated as midpoint ± 10%.
The foreground data used for the processes within the scope of this study, along with the respective input parameters for the Monte Carlo simulation, are presented in Table 2 and serve as a basis for subsequent calculations. Section 3.2.1, Section 3.2.2 and Section 3.2.3 explain in greater detail the basis for midpoint values, and Section 3.3 outlines the use of the Monte Carlo simulation to calculate CO2-eq emissions using the foreground data. Electricity consumption was converted into CO2-eq emissions using emission factors from the United States Environmental Protection Agency’s Greenhouse Gas Equivalencies Calculator, assuming an average electricity grid mix [43]. Energy was reported in kWh per kg of the final part.
Although this limited-scope study focused on energy consumption, the methods were consistent with the foundational ISO standards for LCA. They include ISO 14040:2006 [27], which describes the principles and framework of LCA, and ISO 14044:2006 [28], which provides guidelines for conducting LCA assessments. The American Society for Testing and Materials (ASTM) has developed globally recognized AM standards for terminology (ISO/ASTM 52900 [52]) and file formats (ISO/ASTM 52915 [53]). ISO/ASTM 52910:2018 [54] provides guidance on incorporating AM into product design to ensure efficient workflows and high-quality products. Moreover, by accounting for AM capabilities in the design phase, the sustainable advantages of the powder manufacturing method can be considered at the early stages of product development. ASTM has also published standards related to process qualification (ISO/ASTM 52949 [55]) and material data (ISO/ASTM 52929 [56]). Other local, national, and industry organizations have developed standards in recent years associated with facility safety and measurement science. Examples include Underwriters Laboratories (UL 3400 [57]) and the National Institute of Standards and Technology (NIST), respectively. The Federal Aviation Administration has issued advisory circulars (AC 33.15-3 [58]) and handbooks for the use of AM in the aviation industry. ASTM has published several material standards on powder metals, many of which are cited in this paper either directly or by reference.

3.2.1. Electrode Induction Melting Gas Atomization

A high-purity copper bar is assumed to be used as input to both the EIGA and the DirectPowderTM process streams. In both cases, the primary copper feedstock contains ≥99.99% copper and ≤10 ppm oxygen content, with minimal impurities (e.g., sulfur, lead, phosphorus). Therefore, equivalence of the starting materials is assumed, and they are excluded from the system boundary and analysis.
Several manufacturing processes can produce metal powders. These processes include water atomization, gas atomization, and mechanical processes such as ball milling. However, gas atomization is the most widely used method for AM because it produces spherical powders. Furthermore, to control impurities and maintain low oxygen levels during the manufacture of OFHC copper powder, EIGA using argon is the most suitable method.
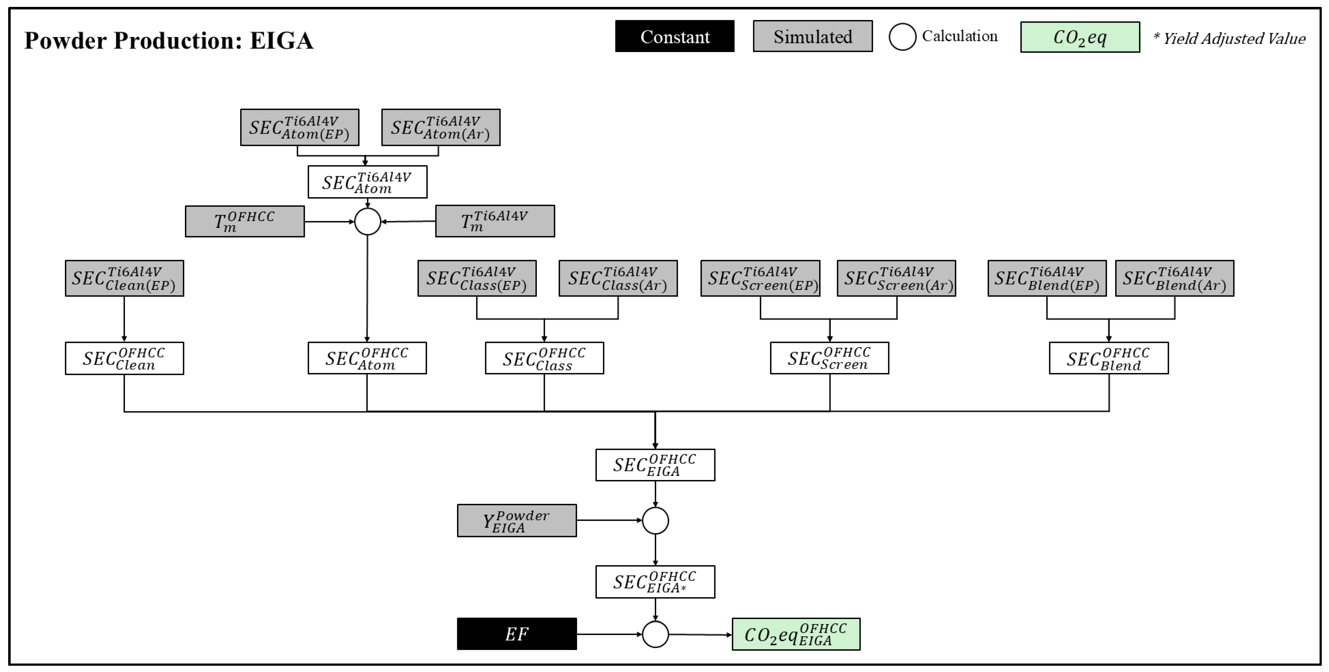
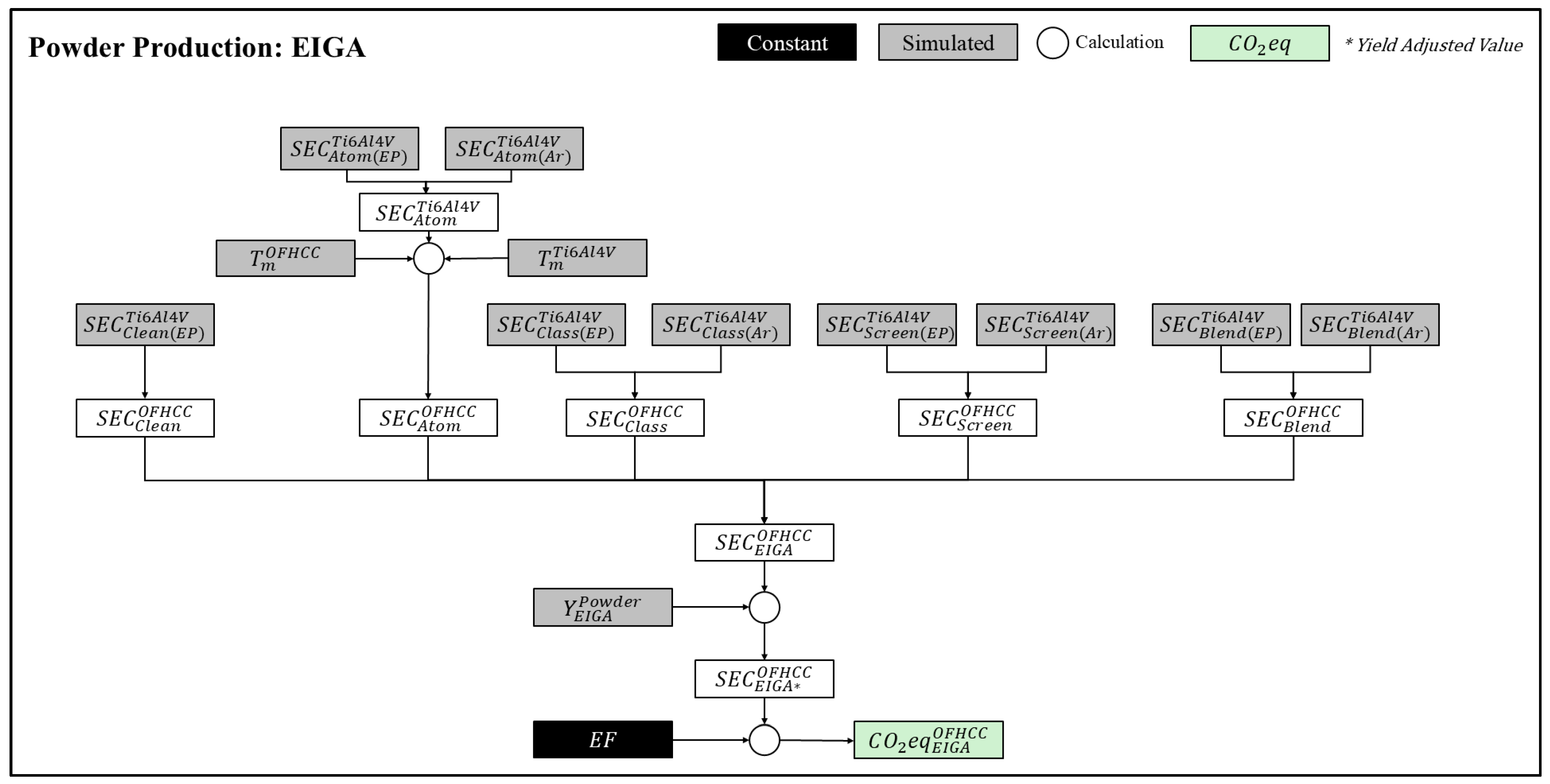
While several authors have conducted LCA studies on metal powder atomization or incorporated it into larger studies, energy quantification data on EIGA and downstream processes are lacking [44]. Many studies do not specifically state the scope or system boundaries of the atomization process or disaggregate it into its subprocesses (e.g., melting, atomization, screening, blending), and the reported values vary considerably. Zhang et al. [59] reported a power consumption of 2.00 kWh·kg−1 for the manufacture of copper powder via gas atomization. However, they did not specify the gas atomization technique (e.g., VIGA or EIGA). Xiao [44] reported distinct energy consumption values for cleaning the electrode (EIGA) as well as electricity and argon consumption of downstream processes for both vacuum induction melting gas atomization and EIGA (sieving, air classification, and blending). With respect to EIGA, Xiao [44] reported 8.25 kWh·kg−1 of electrical energy consumption and an additional 2.75 kg of argon used during melting to atomize Ti-6Al-4V powder. In total, Spreafico [46] and Landi et al. [47] reported energy consumption for EIGA to be 2.12 and 5 kWh·kg−1, respectively. Both authors cited argon as the process gas and Ti-6Al-4V as the alloy being atomized. While the authors did not specify the processes that the reported values represent, it can be inferred that only the electrode induction melting is included. A sample of atomization energy consumption data from prior studies on various metals produced via different gas and water atomization methods is included in Appendix A Table A1. In this study, a midpoint estimate of 6.47 kWh·kg−1 for the electrical power component of the specific energy consumption ( S E C A t o m ( E P ) T i 6 A l 4 V ) is used for electrode induction melting based on the closest available data for EIGA of Ti-6Al-4V [44,46,47]. This value is a reasonable best estimate of copper, compared with values reported for other materials and atomization methods, given their similar oxygen affinities, which require similar process controls to maintain low oxygen levels. Prior to melting and atomization, the electrode requires 0.220 kWh·kg−1 ( S E C C l e a n ( E P ) T i 6 A l 4 V ) [44].
Using Equation (1) and the data provided by Xiao [44], the amount of argon gas used at each stage of the process is converted to the specific energy consumed in generating compressed gas per kg of material produced ( S E C A r ), where the molar mass ( M ) of argon is 39.95 g·mol−1, m = mass of argon, R = 8.31 J·(mol·K)−1, the initial pressure of the gas ( P i ) is 0.1 MPa, the final pressure of the gas ( P f ) is 6.1 MPa, T = 298.15 K, and the adiabatic index ( γ ) is 1.67 [44,48]. For the melting and atomization portion of the EIGA processes, S E C A t o m ( A r ) T i 64 A l V = 0.432   k W h · k g 1 .
S E C A r = m M R γ 1 T P f P i γ 1 γ 1
Material properties can influence atomization efficiency. One of the primary energy drivers of energy consumption in EIGA is a material’s enthalpy of fusion and melt temperature ( T m ). To account for the differences in using Ti-6Al-4V as a proxy for OFHC copper, Equation (2) was used to estimate the specific energy consumption of OFHC copper, where S E C M A T i 64 A l V = S E C A t o m ( E P ) T i 64 A l V + S E C A t o m ( A r ) T i 64 A l V .
S E C A t o m O F H C C = S E C A t o m T i 6 A l 4 V × T m O F H C C T m T i 6 A l 4 V
Once the powder has been atomized, it must be screened and blended to obtain the preferred particle-size fraction for LPBF, yielding 50 % ( Y E I G A P o w d e r ) by mass of usable powder [49]. Xiao [44] estimates 3.30 kWh·kg−1 ( S E C C l a s s O F H C C ) of electrical energy is consumed in air classification, 0.160 3.30 kWh·kg−1 ( S E C S c r e e n O F H C C ) during screening, and 0.083 kWh·kg−1 ( S E C B l e n d O F H C C ) during blending. To maintain the required oxygen levels, 1.65 kg of argon is used as a protective blanket during air classification, 0.400 kg during screening, and 0.280 kg during blending, which, using Equation (1), results in midpoint values of S E C C l a s s O F H C C = 0.178 kWh·kg−1, S E C S c r e e n O F H C C = 0.043 kWh·kg−1, and S E C B l e n d O F H C C = 0.030 kWh·kg−1. The differences between Ti6Al4V and OFHC are assumed to be negligible during power post-processing. Therefore, no further adjustments are made to these values prior to the Monte Carlo simulation that is implemented as part of the life cycle impact assessment.

3.2.2. DirectPowderTM System

The DirectPowderTM process begins with hard-tempered, oxygen-free copper bar stock (C10100-H04, ASTM B187) having a minimum purity of 99.99 % . The material has been cold-drawn to increase its hardness and improve machinability. The theoretical drawing power and ultimately the energy consumption of the cold drawing process are functions of both process parameters (drawing speed, friction coefficient of the die, and die compression angle) and material properties (material strength and the initial and final diameters of the material). Due to the lack of publicly available empirical data on the energy consumption of cold drawing OFHC copper, the drawing energy is estimated using publicly available data for steel as a proxy. Suliga et al. [50] reported that cold drawing low-alloy steel requires approximately 0.35 to 0.60 kWh·kg−1, depending on die geometry, reduction ratio, and drawing speed. Compared with low-alloy steels, wrought copper exhibits reduced resistance to deformation during cold working due to its lower yield strength (69 to 365 MPa vs. 250 to 1000 MPa) and higher ductility. Based on the material strength differences, engineering judgment, and the published literature on cold drawing low-alloy steels, a conservative estimate of S E C D r a w O F H C C = 0.20 kWh·kg−1 is used to cold draw OFHC copper prior to the DirectPowderTM process.
The power consumption for the DirectPowderTM System ( P D P U ), vacuum unit ( P V a c ), and generator ( P G e n ) was directly captured (see Figure 6) and converted to energy consumption via curve fitting (see Equation (3)) and integration of the resulting curve over the timespan of 374 s (see Equation (4)). The power consumption for the vacuum unit ( P V a c = 1067 J) and generator ( P G e n = 142 J) was effectively constant over the duration of the cycle. After normalizing for the size of the test workpiece (0.413 kg), the resulting specific energy consumption midpoints for the components of the DirectPowderTM process are S E C D P U O F H C C = 0.761 kWh·kg−1, S E C V a c O F H C C = 0.134 kWh·kg−1, and S E C G e n O F H C C = 0.018 kWh·kg−1.
P D P ( t ) = 0.011 t 2 + 0.8012 t + 5387.2
S E C D P   T o t a l O F H C C = t = 0 t = 374 P D P U t + P V a c + P G e n d t
Approximately 75 % ( Y D P B a r ) by mass of the OFHC copper bar is converted to powder during the DirectPowderTM process. The 25 % remnant is an artifact of the fixture used to hold the bar during processing and to initially machine chips to clean the bar surface. Because the DirectPowderTM process can manufacture powders to a customized particle size range, 99% ( Y D P P o w d e r ) of the usable bar is converted to usable powder.

3.2.3. Laser Powder Bed Fusion

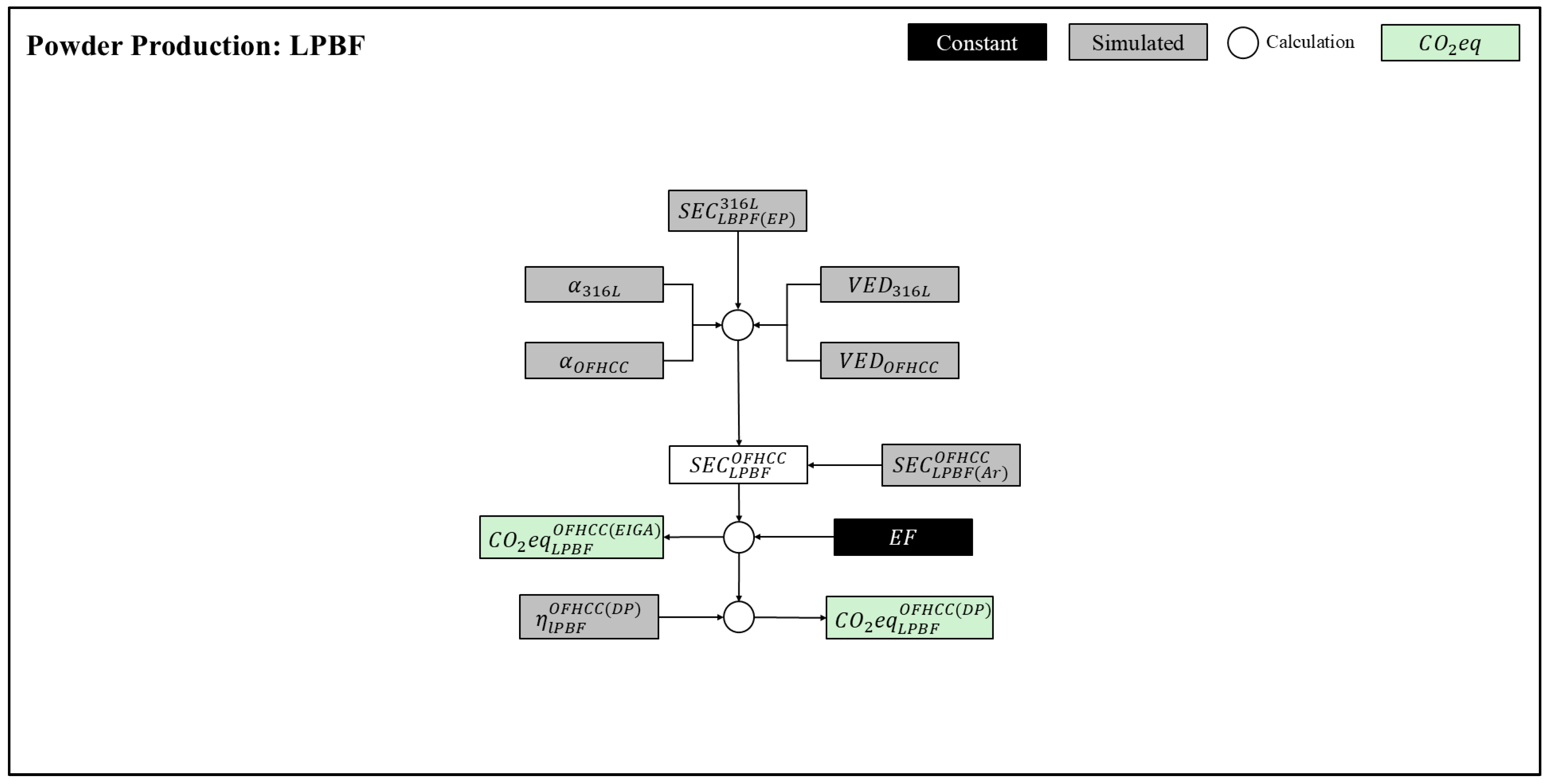
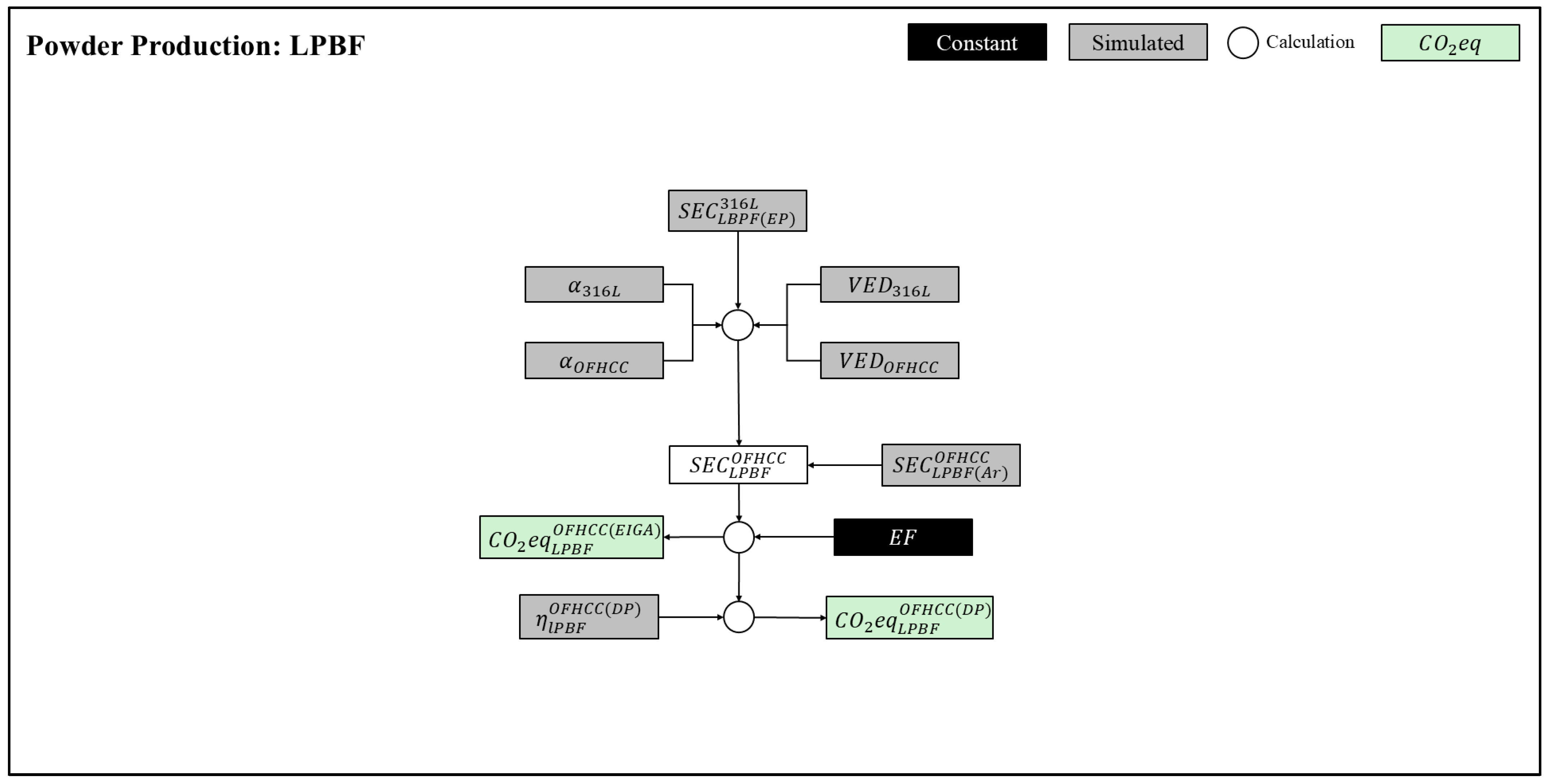
The LPBF process for manufacturing OFHC copper components is energy-intensive and requires inert gas shielding. While several studies have been conducted on LPBF, reliable and detailed energy consumption data on LPBF of OFHC copper powders are scarce. In a parametric investigation using 316L powder, Kota et al. [60] reported total energy consumption of 28.94 kWh·kg−1. In yet another study, Cozzolino et al. [61] estimated 49.55 kWh·kg−1 where AlSi10Mg parts were printed. More generally, Kellens et al. [62] suggested a range of 80 to 140 kWh·kg−1 as a typical benchmark. These values encompass not only the laser operation but also ancillary systems such as powder handling, thermal management, and platform motion. Moreover, the reported energy consumption during LPBF is sensitive to material type, machine efficiency, build parameters, material absorptivity, and other factors. The continuous argon atmosphere used to prevent oxidation and ensure high surface quality during melting and solidification can require between 0.892 and 5.35 kg of compressed gas, equivalent to between 0.096 and 2.08 kWh·kg−1 of energy to generate [51]. Since LPBF systems may vary, 1.09 kWh·kg−1 ( S E C L P B F ( A r ) O F H C C ) will be used as a midpoint estimate.
In the absence of energy consumption data for the total energy consumption during LPBF for OFHC copper, the measure volumetric energy density ( V E D ) as described in Equation (5) [63] is used as a proxy. In prior work, Caiazzo et al. [64], Buhairi et al. [63], de Leon Nope et al. [65], and Stoll et al. [66] have used V E D as a proxy metric for processing windows, quality, part density, performance, and energy use. V E D is a function of the laser power ( P ), scan speed ( v ), hatch spacing ( h ), and layer thickness ( t ).
V E D = P v · h · t
To apply the V E D as a proxy, LPBF processing and total energy consumption data published by Kota et al. [60] in their parametric study of 316L are used as midpoints for V E D 316 L and S E C L P B F ( E P ) 316 L (28.94 kWh·kg−1) respectively. The parameters recommended by the manufacturer to process OFHC copper on the EOS M290 1 kW were used to calculate V E D O F H C C (see Table 3).
While VED does not directly account for material properties, it is adjusted in practice to account for them. Absorptivity ( α ) is an important property in LPBF because it determines how effectively the material absorbs laser energy, directly influencing melt pool formation, process stability, and overall energy efficiency during fabrication. 316L and OFHC copper have large differences in absorptivity ( α 316 L = 35%, α O F H C = 5%). To reflect these differences and the inverse relationship between absorptivity and specific energy consumption, absorptivity was included (see Equation (6)) in the midpoint approximation of S E C L P B F ( E P ) O F H C C . The resulting value of 240.43 kWh·kg−1 is a reasonable estimate given copper’s low absorptivity and high conductivity.
S E C L P B F ( E P ) O F H C C S E C L P B F ( E P ) 316 L × V E D O F H C C V E D 316 L × α 316 L α O F H C C
Beyond the yield improvement in manufacturing OFHC copper powders via the DirectPowderTM System, the process results in particles free of satellites and higher densities (see Figure 7). The combination of these properties results in greater energy absorption than their EIGA-produced counterparts. In turn, less energy density is required during LPBF. These improvements translate into the ability to use thicker build layers, which ultimately results in shorter build times and additional energy savings, all while maintaining the same surface finish, or better, than EIGA powders in the final product.
To illustrate the improved efficiency during LPBF, a direct comparison of OFHC copper powders produced via EIGA and the DirectPowderTM process was conducted using a full-height qualification build profile on the EOS M290 (1 kW), resulting in parts with a total mass of 10.24 kg. EOS CuCP and MPW OFHC Cu powders were used in the study. Parameters and results of the comparison are summarized in Table 4. The MPW OFHC Cu powder resulted in a 32.2% reduction ( η L P B F O F H C C ( D P ) ) in build time compared to the EOS CuCP powder, which has the potential to translate to a corresponding improvement in the total specific energy of LPBF, S E C L P B F O F H C C ( D P ) , when the DirectPowderTM process is used to manufacture powder. This improvement is applied in the Monte Carlo simulation implemented during the lifecycle impact assessment (Section 3.3).
The preceding section established the quantitative foundation for evaluating the specific energy consumption of the two powder production routes, EIGA and DirectPowderTM, along with subsequent LPBF manufacturing. By systematically compiling energy requirements, material inputs, and inert gas usage at each stage, the inventory provides a transparent, reproducible dataset for impact assessment. With these primary and secondary data sources in place, the next section applies this inventory to assess the GWP for each scenario. Using the energy inventory data (summarized in Table 2), this limited-scope assessment estimates CO2-eq emissions, enabling a climate-focused comparison of the powder production and additive manufacturing stages of the OFHC copper supply chain.

3.3. Life Cycle Impact Assessment

This section presents the life cycle impact assessment results for the powder production and additive manufacturing stages evaluated in this study. The analysis is intentionally limited in scope, focusing on CO2-eq emissions resulting from electrical energy consumption. These emissions are reported in kg CO2-eq and were calculated using the United States Environmental Protection Agency’s Greenhouse Gas Equivalencies Calculator, which uses CO2, CH4, and N2O using GWP100 values. United States national electricity data for 2002 was applied, with a constant midpoint emission factor ( E F ) of 0.394 kg CO2-eq per kWh [67] (see Appendix A.2 for emission factor calculation). Conversions from kg CO2-eq per kWh were calculated using Equation (7).
k g   C O 2 e q = S E C k W h × 0.394   k g C O 2 e q k W h
To calculate and compare the CO2-eq emissions of the production pathways assessed in this study, a Monte Carlo simulation was implemented using Equation (7) and the values summarized in Table 2. Figure 8, Figure 9 and Figure 10 illustrate the calculation flows of the Monte Carlo Simulation models for each phase of the processes being compared.
One distinct advantage that the DirectPowderTM System has over other methods is the MPW Sidecar Concept. To evaluate the advantages, this study incorporated a scenario-based transportation analysis. Within the analysis, three realistic powder sourcing pathways were developed (see Table 5). In the first scenario, OFHC copper powder is assumed to be manufactured via EIGA in Europe or Asia and shipped to North America via ocean freight, followed by truck. The second scenario involves production in the United States and truck transportation to its final destination. Only minimal trucking is assumed in the third scenario, where EIGA powder production is local to the parts manufacturer. The use of the Sidecar would result in effectively zero transportation impact and is indicated as the baseline. Mid-point emission factors were used for each transportation mode. The emission factor used for ocean freight was 5.70 × 10−6 kg CO2-eq·kg−1·km−1, and diesel truck transportation was 8.10 × 10−5 kg CO2-eq·kg−1·km−1 [68]. To provide a direct comparison across the two production pathways outlined in this study, the specific stages are grouped into common categories as outlined in Table 6.

4. Results and Discussion

The results of the life cycle impact assessment are presented as CO2-eq emissions per 1 kg of usable OFHC copper powder, reflecting the GWP of each process.
Table 7 presents the overall results and results by life cycle stage group for each pathway. Overall, excluding transportation, the Monte Carlo analysis yielded median values of 107.40 kg CO2-eq per kg for OFHC copper powder via the EIGA powder production pathway and 65.07 kg CO2-eq per kg via the DirectPowderTM process, demonstrating a 39.4% advantage for the DirectPowderTM process when LPBF is considered and a 92.9% improvement over EIGA when LPBF is excluded from the comparison.
Figure 11, Figure 12, Figure 13, Figure 14 and Figure 15 illustrate the median simulated results with error bars, which represent the interquartile range (25th to 75th percentile). Each figure presents a paired comparison between the EIGA and DirectPowderTM pathways for overall kg CO2-eq emissions and for each life cycle stage group. Even with consideration for variation, the DirectPowderTM pathway outperformed the EIGA pathway. A Mann–Whitney U test resulted in p < 0.001 for each comparison, indicating a statistically significant difference in the simulated results between the pathways.
When considering the percent contribution of each lifecycle stage for each pathway, LPBF for both EIGA (93.92%) and DirectPowderTM (99.31%) accounts for the greatest contribution to GHG emissions (see Figure 16). Powder manufacturing (4.52%), powder post-processing (1.48%), and material preparation (0.09%) also contribute to production via the EIGA pathway, but are relatively negligible, as are all stages when the DirectPowderTM process is used. When the LPBF contribution is removed from the total, powder manufacturing makes the greatest contribution with the DirectPowderTM process contributing 82.03%, and EIGA contributing 74.31% (see Figure 17). Material preparation contributes 17.97% to the DirectPowderTM process and 1.41% when EIGA is used. Powder post-processing (24.28%) is the second-highest contributor to the EIGA pathway. There is no need for powder post-processing when the DirectPowderTM process is implemented.
Overall, the DirectPowderTM pathway demonstrated a 39.4% reduction in kg CO2-eq compared to EIGA when LPBF was included, and a 92.9% reduction (6.156 to 0.439 kg CO2-eq) when LPBF was excluded from the analysis. Based on the median values, choosing the DirectPowderTM process results in a 92% reduction (4.576 to 0.3597 kg CO2-eq) in powder manufacturing, a 32% reduction (95.11 to 64.48 kg CO2-eq) in LPBF, and a 9% reduction (0.0867 to 0.0788 kg CO2-eq) in GHG emissions. Furthermore, when the DirectPowderTM process is used, post-processing of powder is no longer needed. In total, 11.438 kg CO2-eq per kg of OFHC copper produced is saved when using the DirectPowderTM process.

5. Conclusions

This limited-scope LCA aimed to evaluate and compare the CO2-eq emissions from energy and process gas use across alternative OFHC copper powder production routes within AM supply chains. Compared to previous life cycle assessments of metal AM, such as Ti-6Al-4V and IN718, the GWP associated with OFHC copper production is shaped by distinct factors. While gas atomization remains a shared high-energy input across alloy types, the LPBF stage for OFHC copper exhibits greater energy intensity due to its low absorptivity and high thermal conductivity, both of which demand higher volumetric energy densities. For example, prior studies have reported LPBF energy demands ranging from 20 to 60 kWh·kg−1 for alloys such as 316L and Ti-6Al-4V [69]. In contrast, our midpoint estimate ( S E C L P B F ( E P ) O F H C C = 240.43 kWh·kg−1) for copper exceeds those values even under conservative assumptions, highlighting the need for material-specific energy modeling in AM sustainability assessments and supporting efforts to develop lower-energy powder production techniques for challenging and critical materials such as copper.
The results underscore the advantage of the DirectPowderTM metal powder production pathway over EIGA in the production of OFHC copper products formed by the AM method, LPBF. Specifically, the EIGA manufacturing path exhibited a 39.4% higher kg CO2-eq per kg of usable powder when LPBF energy usage was included in the analysis. It was 92.9% higher than the DirectPowderTM route. The larger carbon footprint is primarily due to energy-intensive melting and atomization stages, low process yields, and suboptimal powders for the LPBF process. On the other hand, the DirectPowderTM method for producing OFHC copper via AM leverages a powder manufacturing process that uses less energy, produces powders that require no additional post-processing (e.g., screening, air classification, or blending), and is optimized for LPBF, resulting in shorter build times.
Although publicly available data on the production of OFHC copper powders via AM is limited, these findings align with trends observed in prior studies on aluminum and nickel-based metal AM powders, where atomization consistently ranks as a hotspot [70]. Because of the high energy intensity of the LPBF process, upstream powder-processing steps are critical for reducing the AM process’s carbon footprint. Even so, the DirectPowderTM method minimizes the impact of LPBF by improving powder absorptivity compared to traditional atomization methods. Future system-level improvements to LPBF equipment efficiency, including inert gas recycling, will yield additional gains. Overall, the results suggest that sustainable supply chain design extends much further beyond the selection of the printing method and includes powder production technologies as well.

5.1. Limitations

It is important to acknowledge that this study focused on a limited scope, rather than the full spectrum of environmental impacts. Data on energy consumption and process yields were directly measured, acquired from secondary sources, or derived using models based on these sources. Therefore, the results should be interpreted as indicative, relative, and directional rather than definitive. However, by applying consistent assumptions across both powder production scenarios, the study provides a valid comparative scenario analysis that can inform decision-makers in AM supply chains. While this study contributes meaningfully to the existing literature and lays the groundwork for future research, it is not appropriate to make broad claims about sustainability without a multi-impact category analysis.
A detailed cost analysis was beyond the scope of this energy-based LCA. However, a cost analysis that accounts for the tradeoffs between cost and sustainability will be critical for full industrial adoption. In addition, such an analysis would also better help contextualize the findings for supply chain stakeholders. For example, the DirectPowderTM processes were designed with sustainability in mind, whereas improving existing EIGA processes and lowering environmental impact may require significant investment (e.g., argon recycling).

5.2. Future Research

Future research should expand the assessment scope to include multi-impact categories (e.g., human toxicity, resource depletion, water use). Further, a full cradle-to-gate, cradle-to-grave, or cradle-to-cradle analysis, inclusive of raw material processing (e.g., mining, smelting, refining) and recycling energy streams, is recommended to capture a full view of the AM supply chain sustainability for OFHC copper powder products. Although this study provides a foundation, a collection of direct primary data across all the processes analyzed will improve the fidelity of the results and validate those presented herein. Exploring other opportunities to improve AM’s impact would also be worthwhile. More specifically, including renewable energy sources, process gas recovery systems, and recycling would be interesting. Adding detailed cost analyses that evaluate cost-sustainability tradeoffs, such as the impact of the DirectPowderTM process on transportation and inventory or the costs required to upgrade EIGA processes to reduce environmental impact, would be beneficial as well. The DirectPowderTM Sidecar concept provides an additional advantage by reducing the need to transport powders. However, this advantage is only realized when large quantities are shipped over long distances. Including the Sidecar concept in a future cost analysis would further clarify its benefits. Future work should explore the use of mathematical modeling to optimize parameter settings for atomizing OFHC copper powder and manufacturing parts via LPBF, aiming to minimize both cost and energy use. Such analysis could yield additional insights and offer valuable decision support for practitioners. Lastly, the inclusion of additional AM printing technologies, powder manufacturing methods, and material systems would enhance the technical and commercial feasibility of AM, as well as support sustainability goals and decision-making.

Author Contributions

Conceptualization, methodology, analysis, investigation, data curation, writing—original draft preparation, visualization, project administration, M.S.; Supervision, conceptualization, resources, writing—review and editing, J.B.; Investigation, conceptualization, data curation, writing—review and editing, E.R. All authors have read and agreed to the published version of the manuscript.

Funding

This research received no external funding.

Institutional Review Board Statement

Not Applicable.

Informed Consent Statement

Not Applicable.

Data Availability Statement

The data presented in this study are available on request from the corresponding author. Some data may not be readily available due to its proprietary nature.

Acknowledgments

The authors would like to thank the Multi-Scale Additive Manufacturing (MSAM) Lab at the University of Waterloo for their contributions to this work.

Conflicts of Interest

The authors declare no conflicts of interest.

Appendix A

Appendix A.1. Metal Powder Atomization Energy Consumption

Table A1. Reference metal powders produced via atomization.
Table A1. Reference metal powders produced via atomization.
MaterialMethodGasEnergy
Consumption (MJ·kg−1)
Reference
NickelVIGAArgon10.8[44]
Ti6Al4VEIGAArgon29.7[44]
Ti6Al4VEIGAArgon7.6[46]
TiEIGAArgon32.5[47]
CopperGANot Specified7.2[59]
316LGAArgon7.6[39]
Ti6Al4VGAArgon7.0[71]
Ti6Al4VGANot Specified31.7[72]
Ti6Al4VGAArgon23.8[73]
Ti6Al4VGAArgon7.0[74]
AlSi10MgGANot Specified8.1[75]
NiAlGAArgon4.1[76]
316LWaterN/A7.6[77]
Steel (2.0% Cu, 0.5% C)WaterN/A32.3[78]
Steel (1.5% Cr, 0.2% Mo, 0.5% C)WaterN/A29.0[78]
Steel (3.0% Cr, 0.5% Mo, 0.3% C)WaterN/A29.0[78]
Steel (1.4% Cu, 4.0% Ni, 0.5% Mo, 0.5% C)WaterN/A39.3[78]
VIGA = Vacuum Induction Gas Atomization. EIGA = Electrode Induction Melting Gas Atomization. GA = Gas Atomization.

Appendix A.2. Emission Factor Calculation [58]

823.1 lbs CO2/MWh × 1 metric ton/2204.6 lbs × 1/(1 − 0.051) MWh delivered/MWh generated × 1 MWh/1000 kWh = 3.94 × 10−4 metric tons CO2/kWh = 0.394 kg CO2/kWh

References

  1. Deboer, B.; Nguyen, N.; Diba, F.; Hosseini, A. Additive, subtractive, and formative manufacturing of metal components: A life cycle assessment comparison. Int. J. Adv. Manuf. Technol. 2021, 115, 413–432. [Google Scholar] [CrossRef]
  2. Zhou, L.; Miller, J.; Vezza, J.; Mayster, M.; Raffay, M.; Justice, Q.; Al Tamimi, Z.; Hansotte, G.; Sunkara, L.D.; Bernat, J. Additive Manufacturing: A Comprehensive Review. Sensors 2024, 24, 2668. [Google Scholar] [CrossRef] [PubMed]
  3. Frazier, W.E. Metal additive manufacturing: A review. J. Mater. Eng. Perform. 2014, 23, 1917–1928. [Google Scholar] [CrossRef]
  4. Khan, H.M.; Koc, E. Additive Manufacturing—History, Recent Developments, and Advancement. In Powder Metallurgy and Additive Manufacturing: Fundamentals and Advancements; ASM International: Almere, The Netherlands, 2024; pp. 207–245. [Google Scholar] [CrossRef]
  5. Hegab, H.; Khanna, N.; Monib, N.; Salem, A. Design for sustainable additive manufacturing: A review. Sustain. Mater. Technol. 2023, 35, e00576. [Google Scholar] [CrossRef]
  6. Rissman, J.; Bataille, C.; Masanet, E.; Aden, N.; Morrow, W.R.; Zhou, N.; Elliott, N.; Dell, R.; Heeren, N.; Huckestein, B.; et al. Technologies and policies to decarbonize global industry: Review and assessment of mitigation drivers through 2070. Appl. Energy 2020, 266, 114848. [Google Scholar] [CrossRef]
  7. Koltsaki, M.; Mavri, M. A Comprehensive Overview of Additive Manufacturing Processes Through a Time-Based Classification Model. 3D Print. Addit. Manuf. 2024, 11, 363–382. [Google Scholar] [CrossRef]
  8. Jiang, Q.; Zhang, P.; Yu, Z.; Shi, H.; Wu, D.; Yan, H.; Ye, X.; Lu, Q.; Tian, Y. A review on additive manufacturing of pure copper. Coatings 2021, 11, 740. [Google Scholar] [CrossRef]
  9. Huang, J.; Yan, X.; Chang, C.; Xie, Y.; Ma, W.; Huang, R.; Zhao, R.; Li, S.; Liu, M.; Liao, H. Pure copper components fabricated by cold spray (CS) and selective laser melting (SLM) technology. Surf. Coat. Technol. 2020, 395, 125936. [Google Scholar] [CrossRef]
  10. Jadhav, S.D.; Vleugels, J.; Kruth, J.P.; Van Humbeeck, J.; Vanmeensel, K. Mechanical and electrical properties of selective laser-melted parts produced from surface-oxidized copper powder. Mater. Des. Process. Commun. 2019, 2, e94. [Google Scholar] [CrossRef]
  11. ASTM International. Standard Specification for Oxygen-Free Electronic Grade Copper (B170-14); ASTM International: West Conshohocken, PA, USA, 2014. [Google Scholar]
  12. Ding, J.; Qu, S.; Zhang, S.; Hu, Z.; Feng, Z.; Gao, T.; Fu, M.W.; Zhang, L.; Panwisawas, C.; Chen, W.; et al. Laser additive manufacturing of high-resolution microscale shell lattices by toolpath engineering. Int. J. Extrem. Manuf. 2025, 8, 015002. [Google Scholar] [CrossRef]
  13. Cabrioli, M.; Colmenero, M.S.; Gholamzadeh, S.; Vanazzi, M.; Amirabdollahian, S.; Perini, M.; Łacisz, W.; Kalicki, B. Upcycling of Copper Scrap into High-Quality Powder for Additive Manufacturing: Processing, Characterization, and Sustainability Assessment. J. Manuf. Mater. Process. 2025, 9, 320. [Google Scholar] [CrossRef]
  14. Kassym, K.; Perveen, A. Atomization processes of metal powders for 3D printing. Mater. Today Proc. 2020, 26, 1727–1733. [Google Scholar] [CrossRef]
  15. Sheng, L.; Jiao, J.; Zhao, H. Materials, Processing, and Post-Treatment for Metal-Based Additive Manufacturing. Materials 2025, 18, 4311. [Google Scholar] [CrossRef] [PubMed]
  16. Hash, M.C.; Götz, F.M.; Abram, P.; Stawenow, A. Comparison of Centrifugal and Gas Atomized Type 17-4PH Powders in Laser Powder Bed Fusion and Directed Energy Deposition Applications. In Euro PM2025 Proceedings; European Powder Metal Association: Glasgow, Scotland, 2025. [Google Scholar]
  17. Aida, K.; Keisuke, I.; Akihiko, Y.; Akihiro, H. Mechanical Properties Of L-PBF Printed Parts Using Fine Water Atomized Powders. In Euro PM2025 Proceedings; European Powder Metallurgy Association: Glasgow, Scotland, 2025. [Google Scholar]
  18. Yao, Y.; Zhang, J.; Zheng, H. Gas Atomization of Ag-28 wt.%Cu Alloy: Numerical Simulations and Experimental Insights into Droplet Breakup and Solidification. Model. Simul. Mat. Sci. Eng. 2025, 33, 075006. [Google Scholar] [CrossRef]
  19. Gas Atomized Metal Powder—Global Market Share and Ranking, Overall Sales and Demand Forecast 2025–2031. Jan. 2025. Available online: https://www.qyresearch.com/reports/5536307/gas-atomized-precision-powder (accessed on 12 January 2026).
  20. Atomizing Metal Powder Market Size and Share Analysis—Growth Trends and Forecast (2025–2030). 2024. Available online: https://www.mordorintelligence.com/industry-reports/atomizing-metal-powder-market?utm_source=chatgpt.com (accessed on 1 November 2025).
  21. Wang, J.; Xia, M.; Wu, J.; Jian, X.; Ge, C. Precise control of atomization initial stage to address nozzle clogging issue in the vacuum induction-melting gas atomization process. J. Mater. Res. Technol. 2024, 30, 1505–1517. [Google Scholar] [CrossRef]
  22. Ren, X.; Wang, Y.; Wang, Z.; Wang, P.; Wang, Z.; Yang, L.; Qi, W.; Li, X.; Ge, C. Properties of Electrode Induction Melting Gas Atomization- and Vacuum Induction Melting Atomization-Produced Powders and Their As-HIPed Blanks. Materials 2025, 18, 710. [Google Scholar] [CrossRef]
  23. Wu, J.; Xia, M.; Wang, J.; Zhao, B.; Ge, C. Effect of Electrode Induction Melting Gas Atomization on Powder Quality: Satellite Formation Mechanism and Pressure. Materials 2023, 16, 2499. [Google Scholar] [CrossRef] [PubMed]
  24. Guo, K.; Liu, C.; Chen, W.; Luo, C.; Li, J. CFD Modeling of Primary Breakup in an EIGA Atomizer for Titanium Alloy Powder Production. Materials 2023, 16, 5900. [Google Scholar] [CrossRef]
  25. de Terris, T.; Baffie, T.; Ribiere, C. Additive manufacturing of pure copper: A review and comparison of physical, microstructural, and mechanical properties of samples manufactured with Laser-Powder Bed Fusion (L-PBF), Electron Beam Melting (EBM) and Metal Fused Deposition Modelling (MFDM) technologies. Int. J. Mater. Form. 2023, 16, 32. [Google Scholar]
  26. Sabzi, H.E.; Rivera-Díaz-del-Castillo, P.E.J. Sustainable Powder-Based Additive Manufacturing Technology. Sustainability 2023, 15, 15081. [Google Scholar] [CrossRef]
  27. ISO 14040:2006; Environmental Management—Life Cycle Assessment—Principles and Framework. International Standards Organization: Geneva, Switzerland, 2006.
  28. ISO 14044:2006; Environmental Management—Life Cycle Assessment—Requirements and Guidelines. International Standards Organization: Geneva, Switzerland, 2016.
  29. Li, H.; Shen, Y.; Liu, P.; Liang, W.; Wang, M.; Wang, S. Multi-physics coupling simulation of electrode induction melting gas atomization for advanced titanium alloys powder preparation. Sci. Rep. 2021, 11, 23106. [Google Scholar] [CrossRef]
  30. Spitans, S.; Franz, H.; Baake, E. Numerical Modeling and Optimization of Electrode Induction Melting for Inert Gas Atomization (EIGA). Metall. Mater. Trans. B 2020, 51, 1918–1927. [Google Scholar] [CrossRef]
  31. Barnes, J.E.; Aldridge, C.B. System and Method for Manufacturing Powders from Ductile Materials. U.S. Patent No. 12,023,731 B2, 2 July 2024. [Google Scholar]
  32. Metal Powder Works. Available online: https://www.metalpowderworks.com/ (accessed on 3 November 2025).
  33. Barnes, J.E. The System of AM Systems: How Metal Powder Works’ in-process powder production could change metal AM. Met. Addit. Manuf. 2022, 2022, 185–193. [Google Scholar]
  34. Mazur, M.; Selvakannan, P.R. Laser Powder Bed Fusion-Principles, Challenges, and Opportunities. In Additive Manufacturing for Chemical Sciences and Engineering; Springer Nature: Berlin/Heidelberg, Germany, 2022; pp. 77–108. [Google Scholar] [CrossRef]
  35. Pal, R.; Basak, A. Linking Powder Properties, Printing Parameters, Post-Processing Methods, and Fatigue Properties in Additive Manufacturing of AlSi10Mg. Alloys 2022, 1, 149–179. [Google Scholar] [CrossRef]
  36. Sinico, M.; Cogo, G.; Benettoni, M.; Calliari, I.; Pepato, A. Influence of powder particle size distribution on the printability of pure copper for selective laser melting. In Proceedings of the Solid Freeform Fabrication 2019: Proceedings of the 30th Annual International Solid Freeform Fabrication Symposium—An Additive Manufacturing Conference, Austin, TX, USA, 12–14 August 2019; pp. 657–667. [Google Scholar]
  37. Qu, S.; Ding, J.; Fu, J.; Fu, M.; Zhang, B.; Song, X. High-precision laser powder bed fusion processing of pure copper. Addit. Manuf. 2021, 48, 102417. [Google Scholar] [CrossRef]
  38. Rahmani, R.; Bashiri, B.; Lopes, S.I.; Hussain, A.; Maurya, H.S.; Vilu, R. Sustainable Additive Manufacturing: An Overview on Life Cycle Impacts and Cost Efficiency of Laser Powder Bed Fusion. J. Manuf. Mater. Process. 2025, 9, 18. [Google Scholar] [CrossRef]
  39. Peng, T.; Wang, Y.; Zhu, Y.; Yang, Y.; Yang, Y.; Tang, R. Life cycle assessment of selective-laser-melting-produced hydraulic valve body with integrated design and manufacturing optimization: A cradle-to-gate study. Addit. Manuf. 2020, 36, 101530. [Google Scholar] [CrossRef]
  40. Ramadugu, S.; Ledella, S.R.K.; Gaduturi, J.N.J.; Pinninti, R.R.; Sriram, V.; Saxena, K.K. Environmental life cycle assessment of an automobile component fabricated by additive and conventional manufacturing. Int. J. Interact. Des. Manuf. 2023, 18, 847–858. [Google Scholar] [CrossRef]
  41. Lumina Decision Systems. Analytica (Version 6.6.4.288). Campbell. 2025. Available online: https://analytica.com/ (accessed on 11 January 2026).
  42. Sun, S.; Ertz, M. Life cycle assessment and Monte Carlo simulation to evaluate the environmental impact of promoting LNG vehicles. MethodsX 2020, 7, 101046. [Google Scholar] [CrossRef] [PubMed]
  43. United States Environmental Protection Agency. Greenhouse Gas Equivalencies Calculator. Available online: https://www.epa.gov/energy/greenhouse-gas-equivalencies-calculator (accessed on 11 November 2025).
  44. Xiao, H.; Gao, B.; Yu, S.; Liu, B.; Cao, S.; Peng, S. Life cycle assessment of metal powder production: A Bayesian stochastic Kriging model-based autonomous estimation. Auton. Intell. Syst. 2024, 4, 20. [Google Scholar] [CrossRef]
  45. MatWeb LLC. MatWeb Material Property Database. Available online: https://www.matweb.com/ (accessed on 6 January 2026).
  46. Spreafico, C. Prospective life cycle assessment of titanium powder atomization. J. Clean. Prod. 2024, 468, 143104. [Google Scholar] [CrossRef]
  47. Landi, D.; Spreafico, C.; Russo, D. LCA of titanium powder: Empirical evidence vs data from patents, possible future applications. Procedia CIRP 2023, 116, 318–323. [Google Scholar] [CrossRef]
  48. Engineering Toolbox—Argon. Available online: https://www.engineeringtoolbox.com/argon-d_1414.html (accessed on 15 November 2025).
  49. Ehmsen, S.; Conrads, J.; Klar, M.; Aurich, J.C. Environmental impact of powder production for additive manufacturing: Carbon footprint and cumulative energy demand of gas atomization. J. Manuf. Syst. 2025, 82, 13–25. [Google Scholar] [CrossRef]
  50. Suliga, M.; Wartacz, R.; Kostrzewa, J.; Hawryluk, M. Assessment of the Possibility of Reducing Energy Consumption and Environmental Pollution in the Steel Wire Manufacturing Process. Materials 2023, 16, 1940. [Google Scholar] [CrossRef]
  51. Weaver, J.S.; Schlenoff, A.; Deisenroth, D.C.; Moylan, S.P. Inert Gas Flow Speed Measurements in Laser Powder Bed Fusion Additive Manufacturing; US Department of Commerce, National Institute of Standards and Technology: Gaithersburg, MD, USA, 2021. [CrossRef]
  52. ISO/ASTM 52900:2021; Additive Manufacturing—General Principles—Fundamentals and Vocabulary. International Standards Organization: Geneva, Switzerland, 2021.
  53. ISO/ASTM 52915:2020(E); Specification for Additive Manufacturing File Format (AMF). International Standards Organization: Geneva, Switzerland, 2020.
  54. ISO/ASTM 52910:2018; Additive Manufacturing—Design—Requirements, Guidelines and Recommendations. International Standards Organization: Geneva, Switzerland, 2018.
  55. ISO/ASTM TS 52949:2025; Additive Manufacturing of Metals—Qualification Principles—Installation, Operation and Performance (IQ/OQ/PQ) of PBF-EB Equipment. International Standards Organization: Geneva, Switzerland, 2025.
  56. ISO/ASTM 52929:2025; Additive Manufacturing of Metals—Powder Bed Fusion—Presentation of Material Properties in Material Data Sheets. International Standards Organization: Geneva, Switzerland, 2025.
  57. UL 3400; Outline of Investigation for Additive Manufacturing Facility Safety Management. Underwriters Laboratories: Northbrook, IL, USA, 2017.
  58. AC 33.15-3; Powder Bed Fusion Additive Manufacturing Process for Aircraft Engine Parts and Repairs. United States of America Federal Aviation Administration: Washington, DC, USA, 2023.
  59. Zhang, J.; Zhang, S.; Wang, L.; Zhang, J.; Wang, L.; Zhang, J.; Dai, H. Copper and copper alloy powder technology and market developments in China. Powder Metall. 2014, 57, 314–315. [Google Scholar] [CrossRef]
  60. Kota, A.; Nallagundla, V.R.; Assuad, C.S.A.; Martinsen, K.; Simhambhatla, S. Parametric investigation, formulation, and benchmarking of energy consumption for the powder bed fusion process. Clean. Responsible Consum. 2024, 14, 100205. [Google Scholar] [CrossRef]
  61. Cozzolino, E.; Papa, I.; Astarita, A. Energy Assessment of Powder Bed Fusion Additive Manufacturing Processes at Industrial Scale: Experiments and Simulations. J. Mater. Eng. Perform. 2025, 34, 15315–15323. [Google Scholar] [CrossRef]
  62. Kellens, K.; Baumers, M.; Gutowski, T.G.; Flanagan, W.; Lifset, R.; Duflou, J.R. Environmental Dimensions of Additive Manufacturing: Mapping Application Domains and Their Environmental Implications. J. Ind. Ecol. 2017, 21, S49–S68. [Google Scholar] [CrossRef]
  63. Buhairi, M.A.; Foudzi, F.M.; Jamhari, F.I.; Sulong, A.B.; Radzuan, N.A.M.; Muhamad, N.; Mohamed, I.F.; Azman, A.H.; Harun, W.S.W.; Al-Furjan, M.S.H. Review on volumetric energy density: Influence on morphology and mechanical properties of Ti6Al4V manufactured via laser powder bed fusion. Prog. Addit. Manuf. 2022, 8, 265–283. [Google Scholar] [CrossRef]
  64. Caiazzo, F.; Alfieri, V.; Casalino, G. On the Relevance of volumetric energy density in the investigation of inconel 718 laser powder bed fusion. Materials 2020, 13, 538. [Google Scholar] [CrossRef]
  65. de Leon Nope, G.V.; Perez-Andrade, L.I.; Corona-Castuera, J.; Espinosa-Arbelaez, D.G.; Muñoz-Saldaña, J.; Alvarado-Orozco, J.M. Study of volumetric energy density limitations on the IN718 mesostructure and microstructure in laser powder bed fusion process. J. Manuf. Process. 2021, 64, 1261–1272. [Google Scholar] [CrossRef]
  66. Stoll, T.; Trautnitz, P.; Schmiedeke, S.; Franke, J.E.; Travitzky, N. Process development for laser powder bed fusion of pure copper. In Proceedings Volume 11271, Laser 3D Manufacturing VII, San Francisco, CA, USA, 2 March 2020; SPIE Digital Library: Bellingham, WA USA, 2020; p. 46. [Google Scholar] [CrossRef]
  67. United States Environmental Protection Agency. Greenhouse Gas Equivalencies Calculator—Calculations and References; United States Environmental Protection Agency: Washington, DC, USA, 2024. Available online: https://www.epa.gov/energy/greenhouse-gas-equivalencies-calculator-calculations-and-references (accessed on 9 January 2026).
  68. Smart Freight Centre and Cefic. Calculating GHG transport and logistics emissions for the European Chemical Industry Module 5. 2021. Available online: www.smartfreightcentre.org (accessed on 12 January 2026).
  69. Ramirez-Cedillo, E.; García-López, E.; Ruiz-Huerta, L.; Rodriguez, C.A.; Siller, H.R. Reusable unit process life cycle inventory (UPLCI) for manufacturing: Laser powder bed fusion (L-PBF). Prod. Eng. 2021, 15, 701–716. [Google Scholar] [CrossRef]
  70. Gao, C.; Wolff, S.; Wang, S. Eco-Friendly Additive Manufacturing of Metals: Energy Efficiency and Life Cycle Analysis. 2021. Available online: https://www.sciencedirect.com/science/article/pii/S0278612521001357 (accessed on 9 January 2026).
  71. Bradley, R.; Jawahir, I.S.; Badurdeen, F.; Rouch, K. A Framework for Material Selection in Multi-Generational Components: Sustainable Value Creation for a Circular Economy. Procedia CIRP 2016, 48, 370–375. [Google Scholar] [CrossRef]
  72. Baumers, M.; Tuck, C.; Wildman, R.; Ashcroft, I.; Hague, R. Shape Complexity and Process Energy Consumption in Electron Beam Melting: A Case of Something for Nothing in Additive Manufacturing? J. Ind. Ecol. 2017, 21, S157–S167. [Google Scholar] [CrossRef]
  73. Paris, H.; Mokhtarian, H.; Coatanéa, E.; Museau, M.; Ituarte, I.F. Comparative environmental impacts of additive and subtractive manufacturing technologies. CIRP Ann. Manuf. Technol. 2016, 65, 29–32. [Google Scholar] [CrossRef]
  74. Serres, N.; Tidu, D.; Sankare, S.; Hlawka, F. Environmental comparison of MESO-CLAD® process and conventional machining implementing life cycle assessment. J. Clean. Prod. 2011, 19, 1117–1124. [Google Scholar] [CrossRef]
  75. Faludi, J.; Baumers, M.; Maskery, I.; Hague, R. Environmental Impacts of Selective Laser Melting: Do Printer, Powder, Or Power Dominate? J. Ind. Ecol. 2017, 21, S144–S156. [Google Scholar] [CrossRef]
  76. Wilson, B.P.; Lavery, N.P.; Jarvis, D.J.; Anttila, T.; Rantanen, J.; Brown, S.G.; Adkins, N.J. Life cycle assessment of gas atomised sponge nickel for use in alkaline hydrogen fuel cell applications. J. Power Sources 2013, 243, 242–252. [Google Scholar] [CrossRef]
  77. Kruzhanov, V.; Arnhold, V. Energy consumption in powder metallurgical manufacturing. Powder Metall. 2012, 55, 14–21. [Google Scholar] [CrossRef]
  78. Tengzelius, J. Life Cycle Assessment (LCA) of powder metallurgy. In Proceedings of the 2000 Powder Metallurgy World Congress, Kyoto, Japan, 12–16 November 2000. [Google Scholar]
Figure 1. Generalized metal powder additive manufacturing process flowchart.
Figure 1. Generalized metal powder additive manufacturing process flowchart.
Sustainability 18 01356 g001
Figure 2. Schematic of the EIGA unit. Reprinted with permission from [30]. Copyright 2020 by The Minerals, Metals & Materials Society and ASM International.
Figure 2. Schematic of the EIGA unit. Reprinted with permission from [30]. Copyright 2020 by The Minerals, Metals & Materials Society and ASM International.
Sustainability 18 01356 g002
Figure 3. The MPW DirectPowderTM System with Sidecar concept [31]. (Reused with permission from MPW).
Figure 3. The MPW DirectPowderTM System with Sidecar concept [31]. (Reused with permission from MPW).
Sustainability 18 01356 g003
Figure 4. Illustration of laser powder bed fusion (LPBF). (Reused from [35] in accordance with Creative Commons CC BY license, open access).
Figure 4. Illustration of laser powder bed fusion (LPBF). (Reused from [35] in accordance with Creative Commons CC BY license, open access).
Sustainability 18 01356 g004
Figure 5. System boundaries to produce OFHC copper products via the EIGA, DirectPowderTM, and LPBF processes.
Figure 5. System boundaries to produce OFHC copper products via the EIGA, DirectPowderTM, and LPBF processes.
Sustainability 18 01356 g005
Figure 6. Power (J·s−1) consumption as a function of time (seconds) for the DirectPowderTM unit.
Figure 6. Power (J·s−1) consumption as a function of time (seconds) for the DirectPowderTM unit.
Sustainability 18 01356 g006
Figure 7. Comparison of OFHC copper powders produced by DirectPowderTM, EIGA, and Water Atomization processes.
Figure 7. Comparison of OFHC copper powders produced by DirectPowderTM, EIGA, and Water Atomization processes.
Sustainability 18 01356 g007
Figure 8. Monte Carlo Simulation Model Flow: Powder Production via EIGA.
Figure 8. Monte Carlo Simulation Model Flow: Powder Production via EIGA.
Sustainability 18 01356 g008
Figure 9. Monte Carlo Simulation Model Flow: Powder Production via DirectPowderTM Process.
Figure 9. Monte Carlo Simulation Model Flow: Powder Production via DirectPowderTM Process.
Sustainability 18 01356 g009
Figure 10. Monte Carlo Simulation Model Flow: LPBF.
Figure 10. Monte Carlo Simulation Model Flow: LPBF.
Sustainability 18 01356 g010
Figure 11. Median kg CO2-eq per kg OFHC copper powder: Overall comparison between EIGA and DirectPowderTM production pathways (error bars represent the interquartile range, 25th to 75th percentile).
Figure 11. Median kg CO2-eq per kg OFHC copper powder: Overall comparison between EIGA and DirectPowderTM production pathways (error bars represent the interquartile range, 25th to 75th percentile).
Sustainability 18 01356 g011
Figure 12. Median kg CO2-eq per kg OFHC copper powder: Comparison of material preparation phase between EIGA and DirectPowderTM production pathways (error bars represent the interquartile range, 25th to 75th percentile).
Figure 12. Median kg CO2-eq per kg OFHC copper powder: Comparison of material preparation phase between EIGA and DirectPowderTM production pathways (error bars represent the interquartile range, 25th to 75th percentile).
Sustainability 18 01356 g012
Figure 13. Median kg CO2-eq per kg OFHC copper powder: Comparison of powder manufacturing phase between EIGA and DirectPowderTM production pathways (error bars represent the interquartile range, 25th to 75th percentile).
Figure 13. Median kg CO2-eq per kg OFHC copper powder: Comparison of powder manufacturing phase between EIGA and DirectPowderTM production pathways (error bars represent the interquartile range, 25th to 75th percentile).
Sustainability 18 01356 g013
Figure 14. Median kg CO2-eq per kg OFHC copper powder: Comparison of the post-processing phase between EIGA and DirectPowderTM production pathways (error bars represent the interquartile range, 25th to 75th percentile).
Figure 14. Median kg CO2-eq per kg OFHC copper powder: Comparison of the post-processing phase between EIGA and DirectPowderTM production pathways (error bars represent the interquartile range, 25th to 75th percentile).
Sustainability 18 01356 g014
Figure 15. Median kg CO2-eq per kg OFHC copper powder: Comparison of the LPBF phase between EIGA and DirectPowderTM production pathways (error bars represent the interquartile range, 25th to 75th percentile).
Figure 15. Median kg CO2-eq per kg OFHC copper powder: Comparison of the LPBF phase between EIGA and DirectPowderTM production pathways (error bars represent the interquartile range, 25th to 75th percentile).
Sustainability 18 01356 g015
Figure 16. Percent contribution of each life cycle stage (with LPBF).
Figure 16. Percent contribution of each life cycle stage (with LPBF).
Sustainability 18 01356 g016
Figure 17. Percent contribution of each life cycle stage (excluding LPBF).
Figure 17. Percent contribution of each life cycle stage (excluding LPBF).
Sustainability 18 01356 g017
Table 1. Examples of high-purity copper applications made via additive manufacturing.
Table 1. Examples of high-purity copper applications made via additive manufacturing.
ApplicationHigh-Purity Copper Material
Properties
Additive Manufacturing
Advantages
Example Products
Power Electronics
  • High conductivity
  • Low contact resistance
  • Customized shapes
  • Electric vehicles
  • Renewable energy
High-Frequency Radio Frequency
  • Minimize signal loss
  • Surface control
  • Geometry control
  • 5G/6G antennas
  • Satellites
  • Radar
Thermal Management
  • Rapid heat conduction
  • High-performance cooling
  • Internal shape complexity
  • Reduced thermal mass
  • Computer processors
  • Battery cooling
  • Data centers
Quantum Computing
  • Minimize magnetic interference
  • Monolithic components
  • Quantum cryostats
  • Dilution refrigerators
Induction and Conformal Coils
  • Electromagnetic coupling
  • Heat dissipation
  • Customized shapes
  • Embedded cooling
  • Space optimization
  • Wireless charging
  • Additive inductors
Vacuum and Cryogenics
  • Non-reactive
  • Hermetic part design
  • Particle accelerators
  • Superconducting systems
Table 2. Foreground data used the processes assessed in this study.
Table 2. Foreground data used the processes assessed in this study.
Process ScopeDescription LowerMidpointUpperUnitsReference
Electrode
Induction Gas
Atomization
Cleaning and Drying the ElectrodeElectrical Energy Consumption *0.1980.220.242 kWh·kg−1[44]
Water Usage * 0.41  kg[44]
Melt Temperature, Cu97510831191 °C[45]
Melt Temperature, Ti-6Al-4V160416321660 °C[45]
Melting and AtomizationElectrical Energy Consumption *5.8236.4707.117 kWh·kg−1[44,46,47]
Argon Usage * 4.0  kg[44]
Argon Energy Consumption *0.3890.4320.475 kWh·kg−1[44,48]
Air ClassificationElectrical Energy Consumption *2.9703.3003.630 kWh·kg−1[44,49]
Argon Usage * 1.650  kg[44]
Argon Energy Consumption *0.1600.1780.196 kWh·kg−1[44,48]
ScreeningElectrical Energy Consumption *0.1440.1600.176 kWh·kg−1[44]
Argon Usage * 0.400  kg[44]
Argon Energy Consumption *0.0390.0430.047 kWh·kg−1[42,46]
BlendingElectrical Energy Consumption *0.0750.0830.091 kWh·kg−1[44]
Argon Usage * 0.280  kg[44]
Argon Energy Consumption *0.0270.0300.033 kWh·kg−1[44,48]
YieldPowder Yield455055 %[49]
DirectPowderTM SystemCold DrawingElectrical Energy Consumption **0.1800.2000.220 kWh·kg−1[50]
DirectPowderTM UnitElectrical Energy Consumption **0.6850.7610.837 kWh·kg−1MPW
VacuumElectrical Energy Consumption **0.1210.1340.147 kWh·kg−1MPW
GeneratorElectrical Energy Consumption **0.0160.0180.020 kWh·kg−1MPW
YieldPowder Yield979899 %MPW
Bar Yield687583 %MPW
Laser Powder Bed FusionAbsorptivity, Cu357 %[45]
Absorptivity, 316L323538  %[45]
Volumetric Energy Density, Cu 113.60  J·mm−3Section 3.2.3
Volumetric Energy Density, 316L 138.90  J·mm−3Section 3.2.3
Electrical Energy Consumption ***24.69028.94033.190 kWh·kg−1Section 3.2.3
Argon Usage *** 3.12  kg[51]
Argon Energy Consumption ***0.9811.0901.199 kWh·kg−1[44,48]
Build Time Improvement28.932.235.4 %Section 3.2.3
* Ti-6Al-4V; ** OFHCC; *** 316L.
Table 3. Parameters used to calculate V E D 316 L and V E D O F H C .
Table 3. Parameters used to calculate V E D 316 L and V E D O F H C .
MaterialLaser Power
(P)
Scan Speed
(v)
Hatch Spacing
(h)
Layer Thickness
(t)
VED
(J·mm−3)
OFHC Copper90065021040164.84
316L20012006020138.89
Table 4. Comparison of LPBF parameters and performance measures.
Table 4. Comparison of LPBF parameters and performance measures.
EOS CuCPMPW OFHC Cu
MaterialOFHC Copper PowderOFHC Copper Powder
Powder Manufacturing MethodEIGADirectPowderTM
Powder Size (μm)15–5320–63
LPBF SystemEOS M290 1 kWEOS M290 1 kW
Process GasArgonArgon
Layer Thickness (μm)4060
Volumetric Energy Density (J·mm−3)164.84113.64
Theoretical Build Rate (cm·h)19.728.5
Total Build Time (HR:MM)87:1359:07
Exposure Time (HR:MM)61:4943:51
Recoating Time (HR:MM)25:2315:15
Table 5. Scenario-based transportation GWP comparison.
Table 5. Scenario-based transportation GWP comparison.
ScenarioProduction
Location
Customer
Location
Transportation ModeTransportation Distance
(km)
Emission Factor
(kg CO2-eq kg−1km−1)
BaselineNorth AmericaNorth AmericaN/A0--
Scenario 1Asia or EuropeNorth AmericaOcean + Truck10,0008.67 × 10−5
Scenario 2North AmericaNorth AmericaTruck10008.10 × 10−5
Scenario 3North AmericaNorth AmericaTruck1008.10 × 10−5
Table 6. Life cycle stage groups.
Table 6. Life cycle stage groups.
Life Cycle Stage GroupEIGADirectPowderTM
Material PreparationCleaning
  • Cleaning and Drying the Electrode
Cold Drawing
Powder ManufacturingMelting and Atomization
  • Electrode Induction Melting and Gas Atomization
DirectPowderTM Process
  • DirectPowderTM Unit
  • DirectPowderTM Vacuum
  • DirectPowderTM Generator
Powder Post-ProcessingScreening, Classification, and Blending
  • Screening
  • Air Classification
  • Blending
--
LPBFLPBFLPBF
Transportation
  • Scenario 1
  • Scenario 2
  • Scenario 3
Baseline
Table 7. CO2-eq emissions (kg CO2-eq) by life cycle stage group per 1 kg of usable OFHC copper powder.
Table 7. CO2-eq emissions (kg CO2-eq) by life cycle stage group per 1 kg of usable OFHC copper powder.
DescriptionPathwayMin1st QuartileMedian3rd QuartileMaximum
OverallEIGA70.2596.69107.40121.00181.20
excludes transportationDirectPowderTM38.9857.7665.0774.31116.30
Life Cycle Stage Group
   Material PreparationEIGA0.07870.08410.08670.08920.0953
DirectPowderTM0.07100.07650.07880.08110.0688
   Powder ManufacturingEIGA3.83704.39704.57604.76305.4320
DirectPowderTM0.32760.35090.35970.36850.3914
   Powder Post-ProcessingEIGA1.36801.45701.49501.53301.6280
DirectPowderTM----------
   LPBFEIGA58.13084.32095.110108.700168.100
DirectPowderTM38.38057.15564.48073.720115.800
   TransportationScenario 1 0.867
Scenario 2 0.081
Scenario 3 0.000081
Disclaimer/Publisher’s Note: The statements, opinions and data contained in all publications are solely those of the individual author(s) and contributor(s) and not of MDPI and/or the editor(s). MDPI and/or the editor(s) disclaim responsibility for any injury to people or property resulting from any ideas, methods, instructions or products referred to in the content.

Share and Cite

MDPI and ACS Style

Sherwin, M.; Barnes, J.; Rhodes, E. Toward Sustainable Supply Chains in Metal Additive Manufacturing: An Energy-Based Limited-Scope Global Warming Potential (GWP) Life Cycle Assessment of Oxygen-Free High Conductivity Copper Powder Production. Sustainability 2026, 18, 1356. https://doi.org/10.3390/su18031356

AMA Style

Sherwin M, Barnes J, Rhodes E. Toward Sustainable Supply Chains in Metal Additive Manufacturing: An Energy-Based Limited-Scope Global Warming Potential (GWP) Life Cycle Assessment of Oxygen-Free High Conductivity Copper Powder Production. Sustainability. 2026; 18(3):1356. https://doi.org/10.3390/su18031356

Chicago/Turabian Style

Sherwin, Michael, John Barnes, and Eric Rhodes. 2026. "Toward Sustainable Supply Chains in Metal Additive Manufacturing: An Energy-Based Limited-Scope Global Warming Potential (GWP) Life Cycle Assessment of Oxygen-Free High Conductivity Copper Powder Production" Sustainability 18, no. 3: 1356. https://doi.org/10.3390/su18031356

APA Style

Sherwin, M., Barnes, J., & Rhodes, E. (2026). Toward Sustainable Supply Chains in Metal Additive Manufacturing: An Energy-Based Limited-Scope Global Warming Potential (GWP) Life Cycle Assessment of Oxygen-Free High Conductivity Copper Powder Production. Sustainability, 18(3), 1356. https://doi.org/10.3390/su18031356

Note that from the first issue of 2016, this journal uses article numbers instead of page numbers. See further details here.

Article Metrics

Back to TopTop