Sign in to use this feature.

Years

Between: -

Subjects

remove_circle_outline
remove_circle_outline
remove_circle_outline
remove_circle_outline
remove_circle_outline
remove_circle_outline
remove_circle_outline
remove_circle_outline

Journals

Article Types

Countries / Regions

Search Results (16)

Search Parameters:
Keywords = cubic strong edge

Order results
Result details
Results per page
Select all
Export citation of selected articles as:
18 pages, 4189 KB  
Article
Groundwater Storage Assessment in Abu Dhabi Emirate: Comparing Spatial Interpolation Models
by Tala Maksoud and Mohamed M. Mohamed
Water 2025, 17(21), 3078; https://doi.org/10.3390/w17213078 - 28 Oct 2025
Viewed by 401
Abstract
This study aims to extend the understanding of groundwater level dynamics in the Abu Dhabi Emirate by evaluating the performance of two interpolation models, local polynomial interpolation (LPI) and exponential ordinary kriging (EXP-OK), over a 20-year period. These models were selected for their [...] Read more.
This study aims to extend the understanding of groundwater level dynamics in the Abu Dhabi Emirate by evaluating the performance of two interpolation models, local polynomial interpolation (LPI) and exponential ordinary kriging (EXP-OK), over a 20-year period. These models were selected for their demonstrated effectiveness in groundwater studies, with LPI offering strong local adaptability to spatial variability and EXP-OK providing robust geostatistical modeling for regional patterns. This study also aims to assess the performance of the two interpolation models in identifying missing groundwater level measurements to accurately estimate groundwater storage. The evaluation of the two models is conducted using ArcGIS and IBM-SPSS statistics, including cross-validation, descriptive statistics and exploratory spatial data analysis (ESDA). The findings revealed that both LPI and EXP-OK are effective in analyzing groundwater fluctuations in the study area, with LPI demonstrating a slight edge in predictive accuracy. The ability of the LPI to capture local data variations resulted in a smoother representation of groundwater level data. Owing to its superior performance, the LPI was selected for the estimation of groundwater storage. The study reports that the average change in groundwater storage over the study period could range from −0.066 to −2.112 cubic meters per square meter of aquifer area. These findings emphasize the importance of continuous monitoring and analysis for sustainable water resource management in the study area. Full article
(This article belongs to the Special Issue Advance in Groundwater in Arid Areas)
Show Figures

Figure 1

12 pages, 3138 KB  
Article
Synthesis of Up-Conversion CaTiO3: Er3+ Films on Titanium by Anodization and Hydrothermal Method for Biomedical Applications
by Nguyen Thi Thanh Tuyen, Ta Quoc Tuan, Le Van Toan, Le Thi Tam and Vuong-Hung Pham
Materials 2024, 17(13), 3376; https://doi.org/10.3390/ma17133376 - 8 Jul 2024
Cited by 3 | Viewed by 1591
Abstract
The present study investigates the effects of Er3+ doping content on the microstructure and up-conversion emission properties of CaTiO3: Er3+ phosphors as a potential material in biomedical applications. The CaTiO3: x%Er3+ (x = 0.5, [...] Read more.
The present study investigates the effects of Er3+ doping content on the microstructure and up-conversion emission properties of CaTiO3: Er3+ phosphors as a potential material in biomedical applications. The CaTiO3: x%Er3+ (x = 0.5, 1.0, 1.5, 2.0, 2.5, and 3.0%) films were synthesized on Ti substrates by a hydrothermal reaction at 200 °C for 24 h. The SEM image showed the formation of cubic nanorod CaTiO3: Er3+ films with a mean edge size value of (1–5) μm. When excited with 980 nm light, the CaTiO3: Er3+ films emitted a strong green band and a weak red band of Er3+ ions located at 543, 661, and 740 nm. The CaTiO3: Er3+ film exhibited excellent surface hydrophilicity with a contact angle of ~zero and good biocompatibility against baby hamster kidney (BHK) cells. CaTiO3: Er3+ films emerge as promising materials for different applications in the biomedical field. Full article
(This article belongs to the Section Thin Films and Interfaces)
Show Figures

Figure 1

12 pages, 6677 KB  
Article
Phase-Field Study of Exchange Coupling in Co-Pt Nonstandard Nanochessboards
by Keran Xu, Jiabei Tang, Yanzhe Wang, Yinning Zhu and Liwei D. Geng
Materials 2023, 16(16), 5689; https://doi.org/10.3390/ma16165689 - 18 Aug 2023
Viewed by 1569
Abstract
The Co-Pt binary system can form a two-phase nanochessboard structure comprising regularly aligned nanorods of magnetically hard tetragonal L10 phase and magnetically soft cubic L12 phase. This Co-Pt nanochessboard, being an exchange-coupled magnetic nanocomposite, exhibits a strong effect on magnetic domains [...] Read more.
The Co-Pt binary system can form a two-phase nanochessboard structure comprising regularly aligned nanorods of magnetically hard tetragonal L10 phase and magnetically soft cubic L12 phase. This Co-Pt nanochessboard, being an exchange-coupled magnetic nanocomposite, exhibits a strong effect on magnetic domains and coercivity. While the ideal nanochessboard structure has tiles with equal edge lengths (a = b), the non-ideal or nonstandard nanochessboard structure has tiles with unequal edge lengths (a ≠ b). In this study, we employed phase-field modeling and computer simulation to systematically investigate the exchange coupling effect on magnetic properties in nonstandard nanochessboards. The simulations reveal that coercivity is dependent on the length scale, with magnetic hardening occurring below the critical exchange length, followed by magnetic softening above the critical exchange length, similar to the standard nanochessboards. Moreover, the presence of unequal edge lengths induces an anisotropic exchange coupling and shifts the coercivity peak with the length scale. Full article
(This article belongs to the Special Issue Structures, Properties and Functionalities in Multiferroic Materials)
Show Figures

Figure 1

12 pages, 357 KB  
Article
Analysis of Bargaining Power between the EU and Russia by Altering Gas Supply Network Structure
by Aram Lee and Jeonghwan Kim
Sustainability 2023, 15(5), 4655; https://doi.org/10.3390/su15054655 - 6 Mar 2023
Cited by 5 | Viewed by 3284
Abstract
Global natural gas trade volume amounted to 1300 billion cubic meters (bcm) in 2021 and it is expected to increase regarding the growing concern for low-carbon emission fuel. However, natural gas requires special infrastructure in the transportation stage such as natural gas pipelines [...] Read more.
Global natural gas trade volume amounted to 1300 billion cubic meters (bcm) in 2021 and it is expected to increase regarding the growing concern for low-carbon emission fuel. However, natural gas requires special infrastructure in the transportation stage such as natural gas pipelines or Liquefied Natural Gas (LNG) plants and tankers. We use a Network Game theory where natural gas supply networks are treated as edges and adopt the Link-based Flexible Network Allocation Rule (LBFN) as a solution concept that can replace the Shapley Value. Our study reveals that Russia’s efforts to build diversionary routes effectively decrease the relative bargaining power of its traditional transit countries and increase its relative bargaining power. If there had been no Russian invasion of Ukraine in 2022, Nord Stream-2 would have come online as planned and Russia would have enjoyed high relative bargaining power as a dominant gas supplier. This is one of the underlying reasons why several European countries and the U.S. expressed strong opposition to the Nord Stream-2 project. However, if Russia cuts the gas supply to European countries as a result of recent events and the U.S. LNG penetrates into the European gas market, Russia will inevitably suffer from a huge decrease in its relative bargaining power. Full article
Show Figures

Figure 1

11 pages, 3986 KB  
Article
Research on Strip Profile Control Characteristics of 1500 mm Quintic CVC Mill
by Bangshuo Wei, Hongbo Li, Yuchao Wang, Jie Zhang, Ning Kong, Zhang Liu and Bo Liu
Metals 2023, 13(3), 468; https://doi.org/10.3390/met13030468 - 24 Feb 2023
Cited by 3 | Viewed by 1901
Abstract
Compared with cubic Continuously Variable Crown (CVC), quintic CVC presents integrated control capability of quadratic and quartic crown. In order to take full advantage of quintic CVC and have better comprehensive control of the edge wave, center wave, high order wave and complex [...] Read more.
Compared with cubic Continuously Variable Crown (CVC), quintic CVC presents integrated control capability of quadratic and quartic crown. In order to take full advantage of quintic CVC and have better comprehensive control of the edge wave, center wave, high order wave and complex wave in practical application, it is necessary to further clarify the complicated profile control characteristics of quintic CVC. In this paper, quintic CVC technology in a 1500 mm continuous hot rolling mill production line has been taken as the research object and use finite element method to study its profile control characteristics. Through finite element simulation, an integrated model of rolls and strip was established to analyze the influence of the shifting, bending force and rolling force on strip profile with different strip widths. Both crown adjustment area and transverse stiffness are gained to study the control capability of quintic CVC. The simulation results show that the positive shifting and positive bending of CVC work roll reduce the quadratic crown and increase the quartic crown, and the controlling effect of shifting on both quadratic and quartic crown is more remarkable than that of bending. The control capability of the crown increases with the increase of strip width. That is, wider strip has a larger crown adjustment area. Meanwhile, there is a strong coupling relationship that the increase of quadratic crown can lead to the decrease of the quartic crown, which is not good for the flexible control of strip profile. With the increase of rolling force, the quadratic crown of strip increases significantly, while the quartic crown does not change obviously. Additionally, the increase of strip width significantly increases the transverse stiffness of mill. Full article
Show Figures

Figure 1

20 pages, 4717 KB  
Article
Influence of Grain Size on Mechanical Properties of a Refractory High Entropy Alloy under Uniaxial Tension
by Orlando Deluigi, Felipe Valencia, Diego R. Tramontina, Nicolás Amigo, Javier Rojas-Nunez and Eduardo M. Bringa
Crystals 2023, 13(2), 357; https://doi.org/10.3390/cryst13020357 - 19 Feb 2023
Cited by 14 | Viewed by 5783
Abstract
There is a growing interest in High Entropy Alloys (HEAs) due to their outstanding mechanical properties. Most simulation studies have focused on face-centered cubic (fcc) HEAs; however, bcc HEAs can offer a larger elastic modulus and plastic yielding, thus, becoming possible candidates for [...] Read more.
There is a growing interest in High Entropy Alloys (HEAs) due to their outstanding mechanical properties. Most simulation studies have focused on face-centered cubic (fcc) HEAs; however, bcc HEAs can offer a larger elastic modulus and plastic yielding, thus, becoming possible candidates for the next generation of refractory materials. In this work, we focus on molecular dynamics (MD) simulations of bcc HfNbTaZr nanocrystalline samples, with a grain size (d) between 5 and 17 nm, deformed under tension at 300 K. The elastic modulus increases with the grain size and reaches a plateau near 10 nm. We find the typical inverse Hall–Petch (HP) behavior with yield strength, ultimate tensile stress (UTS), and flow stress increasing with d. Up to 12 nm, there are contributions from dislocations and twins; however, grain boundary (GB) activity dominates deformation. For the 5 nm grains, the GB disorder extends and leads to extensive amorphization and grain size reduction. For d>10 nm, there is a HP-type behavior with dislocations and twinning controlling deformation. For this regime, there is hardening at large strains. Compared to bcc single metal samples, the HP maximum of this HEA appears at a lower grain size, and this could be related to the chemical complexity facilitating dislocation nucleation. We use machine learning to help understand deformation regimes. We also compare our results to a single crystal (SC) HfNbTaZr HEA deformed along [001] and find that the single crystal is weaker than the nanocrystalline samples. The single crystal deforms initially by twinning and then rapidly by dislocation multiplication, leading to strong hardening. It has been proposed that edge dislocations play a major role in bcc HEA plasticity, and we also analyze the relative contributions of edge versus screw dislocations during deformation for both single crystal and nanocrystalline samples. Full article
Show Figures

Figure 1

14 pages, 5916 KB  
Article
On the Anisotropic Milling Machinability of DD407 Single Crystal Nickel-Based Superalloy
by Jun Qiu, Tao Yang, Ziyuan Zhang, Qiang Li, Zixin Yan and Libiao Wang
Materials 2022, 15(8), 2723; https://doi.org/10.3390/ma15082723 - 7 Apr 2022
Cited by 7 | Viewed by 2358
Abstract
The DD407 single crystal Ni-based superalloy with a face-centered cubic structure exhibits strong anisotropic characteristics. In order to reveal the material chip formation mechanism and the impact effect of crystal orientations on the materials’ milling machinability, a combination of experimental observations and theoretical [...] Read more.
The DD407 single crystal Ni-based superalloy with a face-centered cubic structure exhibits strong anisotropic characteristics. In order to reveal the material chip formation mechanism and the impact effect of crystal orientations on the materials’ milling machinability, a combination of experimental observations and theoretical analysis were applied in this study. Considering the resolved shear stress and slip system theories, a fundamental theoretical explanation of the milling force and surface quality along different crystal directions on the (001) crystal plane of the DD407 single crystal Ni-based superalloy was proposed based on a previously constructed anisotropic milling model. Our work in this research verifies that [110] crystal direction on the (001) crystal plane of the DD407 single crystal Ni-based superalloy is the most optimal feeding direction during milling, taking into account surface roughness and morphology, slot bottom plastic deformation, work hardening, and chip edge burr feature. Full article
(This article belongs to the Collection Alloy and Process Development of Light Metals)
Show Figures

Figure 1

29 pages, 752 KB  
Article
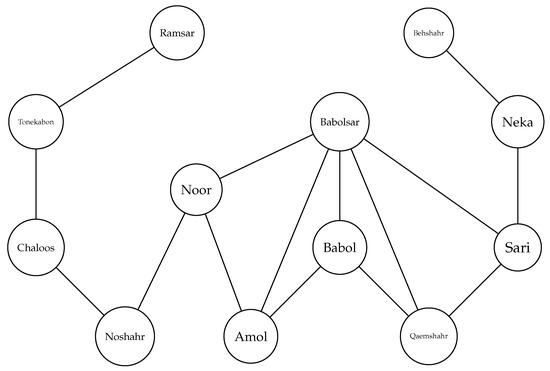
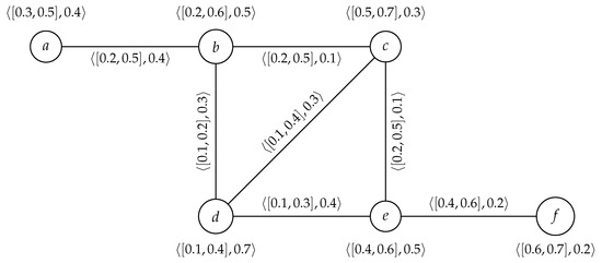
New Concepts of Vertex Covering in Cubic Graphs with Its Applications
by Huiqin Jiang, Ali Asghar Talebi, Zehui Shao, Seyed Hossein Sadati and Hossein Rashmanlou
Mathematics 2022, 10(3), 307; https://doi.org/10.3390/math10030307 - 19 Jan 2022
Cited by 12 | Viewed by 2774
Abstract
Graphs serve as one of the main tools for the mathematical modeling of various human problems. Fuzzy graphs have the ability to solve uncertain and ambiguous problems. The cubic graph, which has recently gained a position in the fuzzy graph family, has shown [...] Read more.
Graphs serve as one of the main tools for the mathematical modeling of various human problems. Fuzzy graphs have the ability to solve uncertain and ambiguous problems. The cubic graph, which has recently gained a position in the fuzzy graph family, has shown good capabilities when faced with problems that cannot be expressed by fuzzy graphs and interval-valued fuzzy graphs. Simultaneous application of fuzzy and interval-valued fuzzy membership indicates a high flexibility in modeling uncertainty issues. The vertex cover is a fundamental issue in graph theory that has wide application in the real world. The previous definition limitations in the vertex covering of fuzzy graphs has directed us to offer new classifications in terms of cubic graph. In this study, we introduced the strong vertex covering and independent vertex covering in a cubic graph with strong edges and described some of its properties. One of the motives of this research was to examine the changes in the strong vertex covering number of a cubic graph if one vertex is omitted. This issue can play a decisive role in covering the graph vertices. Since many of the problems ahead are of hybrid type, by reviewing some operations on the cubic graph we were able to determine the strong vertex covering number on the most important cubic product operations. Finally, two applications of strong vertex covering and strong vertex independence are presented. Full article
Show Figures

Figure 1

13 pages, 2270 KB  
Article
Use of Nanoparticles as Nanoelectrodes in Contact-Less Cell Membrane Permeabilization by Time-Varying Magnetic Field: A Computational Study
by Emma Chiaramello, Serena Fiocchi, Marta Bonato, Silvia Gallucci, Martina Benini and Marta Parazzini
Appl. Sci. 2021, 11(23), 11121; https://doi.org/10.3390/app112311121 - 23 Nov 2021
Cited by 2 | Viewed by 2328
Abstract
This paper describes a computational approach for the assessment of electric field enhancement by using highly conductive gold nanoparticles (Au NPs) in time-varying electromagnetic fields cell membrane permeabilization, estimating the influence of the presence of Au NPs on transmembrane potential and on the [...] Read more.
This paper describes a computational approach for the assessment of electric field enhancement by using highly conductive gold nanoparticles (Au NPs) in time-varying electromagnetic fields cell membrane permeabilization, estimating the influence of the presence of Au NPs on transmembrane potential and on the pore opening dynamics. To account for variability and uncertainty about geometries and relative placement and aggregations of the Au NPs, three different NP configurations were considered: spherical Au NPs equally spaced around the cell; cubic Au NPs, for accounting for the possible edge effect, equally spaced around the cell; and spherical Au NPs grouped in clusters. The results show that the combined use of Au NPs and a time-varying magnetic field can significantly improve the permeabilization of cell membranes. The variability of NPs’ geometries and configurations in proximity of the cell membrane showed to have a strong influence on the pore opening mechanism. The study offers a better comprehension of the mechanisms, still not completely understood, underlying cell membrane permeabilization by time-varying magnetic fields. Full article
(This article belongs to the Special Issue Electroporation Systems and Applications: Volume II)
Show Figures

Figure 1

12 pages, 2225 KB  
Article
Modeling of the Resonant X-ray Response of a Chiral Cubic Phase
by Timon Grabovac, Ewa Gorecka, Damian Pociecha and Nataša Vaupotič
Crystals 2021, 11(2), 214; https://doi.org/10.3390/cryst11020214 - 21 Feb 2021
Cited by 2 | Viewed by 2835
Abstract
The structure of a continuous-grid chiral cubic phase made of achiral constituent molecules is a hot topic in the field of thermotropic liquid crystals. Several structural models have been proposed so far. Resonant X-ray scattering (RXS), which gives information on the molecular orientation [...] Read more.
The structure of a continuous-grid chiral cubic phase made of achiral constituent molecules is a hot topic in the field of thermotropic liquid crystals. Several structural models have been proposed so far. Resonant X-ray scattering (RXS), which gives information on the molecular orientation in the unit cell, could be applied to select the most appropriate model. We modeled the RXS response for the recently proposed chiral cubic phase structure with an all-hexagon chiral continuous grid. A tensor form factor of a unit cell is constructed, which enables calculation of intensities of peaks for all Miller indices. We find that all the symmetry allowed peaks are resonantly enhanced, and their intensity is much stronger than the intensity of the symmetry forbidden (resonant) peaks. In particular, we predict that a strong resonant enhancement of the symmetry allowed peaks (011) and (002), not observed in a nonresonant scattering, could be observed by RXS at the carbon absorption edge. By RXS at the sulfur absorption edge, one might observe a resonant peak (113) and resonantly enhanced peak (233), and resonant enhancement of all the peaks that are observed in a nonresonant scattering, which probably hide the rest of the predicted resonant peaks. Full article
(This article belongs to the Special Issue In Celebration of Noel A. Clark’s 80th Birthday)
Show Figures

Figure 1

28 pages, 1978 KB  
Article
Hydrodynamic Responses of a 6 MW Spar-Type Floating Offshore Wind Turbine in Regular Waves and Uniform Current
by Zhiping Zheng, Jikang Chen, Hui Liang, Yongsheng Zhao and Yanlin Shao
Fluids 2020, 5(4), 187; https://doi.org/10.3390/fluids5040187 - 21 Oct 2020
Cited by 27 | Viewed by 4785
Abstract
In order to improve the understanding of hydrodynamic performances of spar-type Floating Offshore Wind Turbines (FOWTs), in particular the effect of wave-current-structure interaction, a moored 6MW spar-type FOWT in regular waves and uniform current is considered. The wind loads are not considered at [...] Read more.
In order to improve the understanding of hydrodynamic performances of spar-type Floating Offshore Wind Turbines (FOWTs), in particular the effect of wave-current-structure interaction, a moored 6MW spar-type FOWT in regular waves and uniform current is considered. The wind loads are not considered at this stage. We apply the potential-flow theory and perturbation method to solve the weakly-nonlinear problem up to the second order. Unlike the conventional formulations in the inertial frame of reference, which involve higher derivatives on the body surface, the present method based on the perturbation method in the non-inertial body-fixed coordinate system can potentially avoid theoretical inconsistency at sharp edges and associated numerical difficulties. A cubic Boundary Element Method (BEM) is employed to solve the resulting boundary-value problems (BVPs) in the time domain. The convective terms in the free-surface conditions are dealt with using a newly developed conditionally stable explicit scheme, which is an approximation of the implicit Crank–Nicolson scheme. The numerical model is firstly verified against three reference cases, where benchmark results are available, showing excellent agreement. Numerical results are also compared with a recent model test, with a fairly good agreement though differences are witnessed. Drag loads based on Morison’s equation and relative velocities are also applied to quantify the influence of the viscous loads. To account for nonlinear restoring forces from the mooring system, a catenary line model is implemented and coupled with the time-domain hydrodynamic solver. For the considered spar-type FOWT in regular-wave and current conditions, the current has non-negligible effects on the motions at low frequencies, and a strong influence on the mean wave-drift forces. The second-order sum-frequency responses are found to be negligibly small compared with their corresponding linear components. The viscous drag loads do not show a strong influence on the motions responses, while their contribution to the wave-drift forces being notable, which increases with increasing wave steepness. Full article
(This article belongs to the Special Issue Wind and Wave Renewable Energy Systems)
Show Figures

Graphical abstract

14 pages, 7318 KB  
Article
The Effect of Cathodic Arc Guiding Magnetic Field on the Growth of (Ti0.36Al0.64)N Coatings
by Ana B. B. Chaar, Bilal Syed, Tun-Wei Hsu, Mats Johansson-Jöesaar, Jon M. Andersson, Gérard Henrion, Lars J. S. Johnson, Frank Mücklich and Magnus Odén
Coatings 2019, 9(10), 660; https://doi.org/10.3390/coatings9100660 - 12 Oct 2019
Cited by 9 | Viewed by 6416
Abstract
We use a modified cathodic arc deposition technique, including an electromagnetic coil that introduces a magnetic field in the vicinity of the source, to study its influence on the growth of (Ti0.36Al0.64)N coatings. By increasing the strength of the [...] Read more.
We use a modified cathodic arc deposition technique, including an electromagnetic coil that introduces a magnetic field in the vicinity of the source, to study its influence on the growth of (Ti0.36Al0.64)N coatings. By increasing the strength of the magnetic field produced by the coil, the cathode arc spots are steered toward the edge of the cathode, and the electrons are guided to an annular anode surrounding the cathode. As a result, the plasma density between the cathode and substrate decreased, which was observed as a lateral spread of the plasma plume, and a reduction of the deposition rate. Optical emission spectroscopy shows reduced intensities of all recorded plasma species when the magnetic field is increased due to a lower number of collisions resulting in excitation. We note a charge-to-mass ratio decrease of 12% when the magnetic field is increased, which is likely caused by a reduced degree of gas phase ionization, mainly through a decrease in N2 ionization. (Ti0.36Al0.64)N coatings grown at different plasma densities show considerable variations in grain size and phase composition. Two growth modes were identified, resulting in coatings with (i) a fine-grained glassy cubic and wurtzite phase mixture when deposited with a weak magnetic field, and (ii) a coarse-grained columnar cubic phase with a strong magnetic field. The latter conditions result in lower energy flux to the coating’s growth front, which suppresses surface diffusion and favors the formation of c-(Ti,Al)N solid solutions over phase segregated c-TiN and w-AlN. Full article
Show Figures

Figure 1

17 pages, 4405 KB  
Article
PCBN Performance in High Speed Finishing Turning of Inconel 718
by José Díaz-Álvarez, Víctor Criado, Henar Miguélez and José Luis Cantero
Metals 2018, 8(8), 582; https://doi.org/10.3390/met8080582 - 26 Jul 2018
Cited by 25 | Viewed by 5398
Abstract
Inconel 718 is a Ni superalloy widely used in high responsibility components requiring excellent mechanical properties at high temperature and elevated corrosion resistance. Inconel 718 is a difficult to cut material due to the elevated temperature generated during cutting, its low thermal conductivity, [...] Read more.
Inconel 718 is a Ni superalloy widely used in high responsibility components requiring excellent mechanical properties at high temperature and elevated corrosion resistance. Inconel 718 is a difficult to cut material due to the elevated temperature generated during cutting, its low thermal conductivity, and the strong abrasive tool wear during cutting process. Finishing operations should ensure surface integrity of the component commonly requiring the use of hard metal tools with sharp tool edges and moderate cutting speeds. Polycrystalline cubic boron nitride (PCBN) tools recently developed an enhanced toughness suitable for these final operations. This paper focuses on the study of PCBN tools performance in finishing turning of Inconel 718. Several inserts representative of different manufacturers were tested and compared to a reference carbide tool. The evolution of tool wear, surface roughness, and cutting forces was analyzed and discussed. PCBN tools demonstrated their suitability for finishing operations, presenting reasonable removal rates and surface quality. Full article
(This article belongs to the Special Issue Machining and Finishing of Nickel and Titanium Alloys)
Show Figures

Figure 1

12 pages, 5000 KB  
Article
The Application of Globular Water-Atomized Iron Powders for Additive Manufacturing by a LENS Technique
by Tomasz Durejko, Justyna Aniszewska, Michał Ziętala, Anna Antolak-Dudka, Tomasz Czujko, Robert A. Varin and Vlad Paserin
Materials 2018, 11(5), 843; https://doi.org/10.3390/ma11050843 - 18 May 2018
Cited by 14 | Viewed by 5144
Abstract
The water-atomized ATOMET 28, 1001, 4701, and 4801 powders, manufactured by Rio Tinto Metal Powders, were used for additive manufacturing by a laser engineered net shaping (LENS) technique. Their overall morphology was globular and rounded with a size distribution from about 20 to [...] Read more.
The water-atomized ATOMET 28, 1001, 4701, and 4801 powders, manufactured by Rio Tinto Metal Powders, were used for additive manufacturing by a laser engineered net shaping (LENS) technique. Their overall morphology was globular and rounded with a size distribution from about 20 to 200 µm. Only the ATOMET 28 powder was characterized by a strong inhomogeneity of particle size and irregular polyhedral shape of powder particles with sharp edges. The powders were pre-sieved to a size distribution from 40 to 150 µm before LENS processing. One particular sample—LENS-fabricated from the ATOMET 28 powder—was characterized by the largest cross-sectional (2D) porosity of 4.2% and bulk porosity of 3.9%, the latter determined by microtomography measurements. In contrast, the cross-sectional porosities of bulk, solid, nearly cubic LENS-fabricated samples from the other ATOMET powders exhibited very low porosities within the range 0.03–0.1%. Unexpectedly, the solid sample—LENS-fabricated from the reference, a purely spherical Fe 99.8 powder—exhibited a porosity of 1.1%, the second largest after that of the pre-sieved, nonspherical ATOMET 28 powder. Vibrations incorporated mechanically into the LENS powder feeding system substantially improved the flow rate vs. feeding rate dependence, making it completely linear with an excellent coefficient of fit, R2 = 0.99. In comparison, the reference powder Fe 99.8 always exhibited a linear dependence of the powder flow rate vs. feeding rate, regardless of vibrations. Full article
(This article belongs to the Special Issue Laser Materials Processing)
Show Figures

Figure 1

15 pages, 2169 KB  
Article
Experimental Investigation of Magnetic Nanoparticle-Enhanced Microwave Hyperthermia
by Brogan T. McWilliams, Hongwang Wang, Valerie J. Binns, Sergio Curto, Stefan H. Bossmann and Punit Prakash
J. Funct. Biomater. 2017, 8(3), 21; https://doi.org/10.3390/jfb8030021 - 22 Jun 2017
Cited by 20 | Viewed by 8173
Abstract
The objective of this study was to evaluate microwave heating enhancements offered by iron/iron oxide nanoparticles dispersed within tissue-mimicking media for improving efficacy of microwave thermal therapy. The following dopamine-coated magnetic nanoparticles (MNPs) were considered: 10 and 20 nm diameter spherical core/shell Fe/Fe [...] Read more.
The objective of this study was to evaluate microwave heating enhancements offered by iron/iron oxide nanoparticles dispersed within tissue-mimicking media for improving efficacy of microwave thermal therapy. The following dopamine-coated magnetic nanoparticles (MNPs) were considered: 10 and 20 nm diameter spherical core/shell Fe/Fe3O4, 20 nm edge-length cubic Fe3O4, and 45 nm edge-length/10 nm height hexagonal Fe3O4. Microwave heating enhancements were experimentally measured with MNPs dissolved in an agar phantom, placed within a rectangular waveguide. Effects of MNP concentration (2.5–20 mg/mL) and microwave frequency (2.0, 2.45 and 2.6 GHz) were evaluated. Further tests with 10 and 20 nm diameter spherical MNPs dispersed within a two-compartment tissue-mimicking phantom were performed with an interstitial dipole antenna radiating 15 W power at 2.45 GHz. Microwave heating of 5 mg/mL MNP-agar phantom mixtures with 10 and 20 nm spherical, and hexagonal MNPs in a waveguide yielded heating rates of 0.78 ± 0.02 °C/s, 0.72 ± 0.01 °C/s and 0.51 ± 0.03 °C/s, respectively, compared to 0.5 ± 0.1 °C/s for control. Greater heating enhancements were observed at 2.0 GHz compared to 2.45 and 2.6 GHz. Heating experiments in two-compartment phantoms with an interstitial dipole antenna demonstrated potential for extending the radial extent of therapeutic heating with 10 and 20 nm diameter spherical MNPs, compared to homogeneous phantoms (i.e., without MNPs). Of the MNPs considered in this study, spherical Fe/Fe3O4 nanoparticles offer the greatest heating enhancement when exposed to microwave radiation. These nanoparticles show strong potential for enhancing the rate of heating and radial extent of heating during microwave hyperthermia and ablation procedures. Full article
(This article belongs to the Special Issue Magnetic Nanoparticle Design for Medical Diagnosis and Therapy)
Show Figures

Figure 1

Back to TopTop