Sign in to use this feature.

Years

Between: -

Subjects

remove_circle_outline
remove_circle_outline
remove_circle_outline
remove_circle_outline
remove_circle_outline
remove_circle_outline
remove_circle_outline
remove_circle_outline
remove_circle_outline

Journals

Article Types

Countries / Regions

remove_circle_outline
remove_circle_outline
remove_circle_outline
remove_circle_outline

Search Results (245)

Search Parameters:
Keywords = crash fatalities

Order results
Result details
Results per page
Select all
Export citation of selected articles as:
19 pages, 1058 KB  
Article
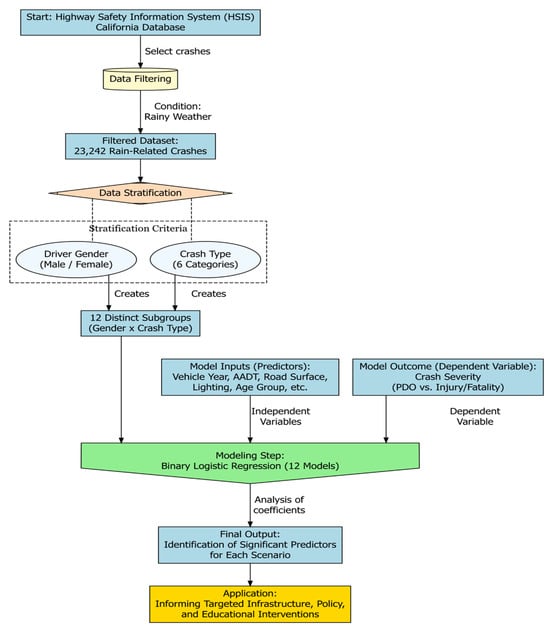
Modeling the Severity of Crashes in Rainy Weather by Driver Gender and Crash Type
by Saber Naseralavi, Mohammad Soltanirad, Erfan Ranjbar, Martin Lucero, Mahdi Baghersad, Mehran Piri, Mohammad Javad Hassan Zada and Akram Mazaheri
Future Transp. 2025, 5(4), 146; https://doi.org/10.3390/futuretransp5040146 - 16 Oct 2025
Abstract
Rainy weather conditions can have significant impact on the severity and frequency of traffic crashes. This study investigated factors that influence the severity of vehicle crashes during rainy weather in California. Data from 23,242 rain-related crashes in California were taken from the Highway [...] Read more.
Rainy weather conditions can have significant impact on the severity and frequency of traffic crashes. This study investigated factors that influence the severity of vehicle crashes during rainy weather in California. Data from 23,242 rain-related crashes in California were taken from the Highway Safety Information System (HSIS) database. The data was divided into 12 groups based on driver gender (male and female) and crash type (six categories: rear-end, hit object, sideswipe, overturned, head-on, and broadside). Each group was assigned a logistic regression model for crash severity (Property Damage Only (PDO) vs. injuries or fatalities (NotPDO)) yielding 12 models for various combinations of driver gender and crash types. Results indicate that factors such as the number of vehicles involved, vehicle manufacturing year, annual average daily traffic (AADT), road topography, season of crash, number of lanes, and driver age group all significantly influenced crash severity across various scenarios. These findings provide detailed insights into how various factors contribute to crash severity in different scenarios, allowing policymakers to develop targeted interventions. Policymakers can utilize the findings of this study to implement targeted measures in areas with high frequencies of specific crash types, particularly during adverse environmental conditions. Full article
Show Figures

Figure 1

19 pages, 3159 KB  
Article
Optimizing Traffic Accident Severity Prediction with a Stacking Ensemble Framework
by Imad El Mallahi, Jamal Riffi, Hamid Tairi, Nikola S. Nikolov, Mostafa El Mallahi and Mohamed Adnane Mahraz
World Electr. Veh. J. 2025, 16(10), 561; https://doi.org/10.3390/wevj16100561 - 1 Oct 2025
Viewed by 332
Abstract
Road traffic crashes (RTCs) have emerged as a major global cause of fatalities, with the number of accident-related deaths rising rapidly each day. To mitigate this issue, it is essential to develop early prediction methods that help drivers and riders understand accident statistics [...] Read more.
Road traffic crashes (RTCs) have emerged as a major global cause of fatalities, with the number of accident-related deaths rising rapidly each day. To mitigate this issue, it is essential to develop early prediction methods that help drivers and riders understand accident statistics relevant to their region. These methods should consider key factors such as speed limits, compliance with traffic signs and signals, pedestrian crossings, right-of-way rules, weather conditions, driver negligence, fatigue, and the impact of excessive speed on RTC occurrences. Raising awareness of these factors enables individuals to exercise greater caution, thereby contributing to accident prevention. A promising approach to improving road traffic accident severity classification is the stacking ensemble method, which leverages multiple machine learning models. This technique addresses challenges such as imbalanced datasets and high-dimensional features by combining predictions from various base models into a meta-model, ultimately enhancing classification accuracy. The ensemble approach exploits the diverse strengths of different models, capturing multiple aspects of the data to improve predictive performance. The effectiveness of stacking depends on the careful selection of base models with complementary strengths, ensuring robust and reliable predictions. Additionally, advanced feature engineering and selection techniques can further optimize the model’s performance. Within the field of artificial intelligence, various machine learning (ML) techniques have been explored to support decision making in tackling RTC-related issues. These methods aim to generate precise reports and insights. However, the stacking method has demonstrated significantly superior performance compared to existing approaches, making it a valuable tool for improving road safety. Full article
Show Figures

Figure 1

27 pages, 3219 KB  
Article
Towards Sustainable Road Safety: Feature-Level Interpretation of Injury Severity in Poland (2015–2024) Using SHAP and XGBoost
by Artur Budzyński and Andrzej Czerepicki
Sustainability 2025, 17(17), 8026; https://doi.org/10.3390/su17178026 - 5 Sep 2025
Viewed by 1123
Abstract
This study investigates the severity of injuries sustained by over seven million participants involved in road traffic incidents in Poland between 2015 and 2024, with a view to supporting sustainable mobility and the United Nations Sustainable Development Goals. Road safety is a crucial [...] Read more.
This study investigates the severity of injuries sustained by over seven million participants involved in road traffic incidents in Poland between 2015 and 2024, with a view to supporting sustainable mobility and the United Nations Sustainable Development Goals. Road safety is a crucial dimension of sustainable development, directly linked to public health, urban liveability, and the socio-economic costs of transportation systems. Using a harmonised participant-level dataset, this research identifies key demographic, behavioural, and environmental factors associated with injury outcomes. A novel five-level injury severity variable was developed by integrating inconsistent records on fatalities and injuries. Descriptive analyses revealed clear seasonal and weekly patterns, as well as substantial differences by participant type and driving licence status. Pedestrians and passengers faced the highest risk, with fatality rates more than five times higher than those of drivers. An XGBoost classifier was trained to predict injury severity, and SHAP analysis was applied to interpret the model’s outputs at the feature level. Participant role emerged as the most important predictor, followed by driving licence status, vehicle type, lighting conditions, and road geometry. These findings provide actionable insights for sustainable road safety interventions, including stronger protection for pedestrians and passengers, stricter enforcement against unlicensed driving, and infrastructural improvements such as better lighting and safer road design. By combining machine learning with interpretability tools, this study offers an analytical framework that can inform evidence-based policies aimed at reducing crash-related harm and advancing sustainable transport development. Full article
(This article belongs to the Special Issue New Trends in Sustainable Transportation)
Show Figures

Figure 1

24 pages, 3133 KB  
Article
A Feature Selection-Based Multi-Stage Methodology for Improving Driver Injury Severity Prediction on Imbalanced Crash Data
by Çiğdem İnan Acı, Gizen Mutlu, Murat Ozen, Esra Sarac and Vahide Nida Kılıç Uzel
Electronics 2025, 14(17), 3377; https://doi.org/10.3390/electronics14173377 - 25 Aug 2025
Viewed by 830
Abstract
Predicting driver injury severity is critical for enhancing road safety, but it is complicated because fatal accidents inherently create class imbalance within datasets. This study conducts a comparative analysis of machine-learning (ML) and deep-learning (DL) models for multi-class driver injury severity prediction using [...] Read more.
Predicting driver injury severity is critical for enhancing road safety, but it is complicated because fatal accidents inherently create class imbalance within datasets. This study conducts a comparative analysis of machine-learning (ML) and deep-learning (DL) models for multi-class driver injury severity prediction using a comprehensive dataset of 107,195 traffic accidents from the Adana, Mersin, and Antalya provinces in Turkey (2018–2023). To address the significant imbalance between fatal, injury, and non-injury classes, the hybrid SMOTE-ENN algorithm was employed for data balancing. Subsequently, feature selection techniques, including Relief-F, Extra Trees, and Recursive Feature Elimination (RFE), were utilized to identify the most influential predictors. Various ML models (K-Nearest Neighbors (KNN), XGBoost, Random Forest) and DL architectures (Convolutional Neural Network (CNN), Long Short-Term Memory (LSTM), Recurrent Neural Network (RNN)) were developed and rigorously evaluated. The findings demonstrate that traditional ML models, particularly KNN (0.95 accuracy, 0.95 F1-macro) and XGBoost (0.92 accuracy, 0.92 F1-macro), significantly outperformed DL models. The SMOTE-ENN technique proved effective in managing class imbalance, and RFE identified a critical 25-feature subset including driver fault, speed limit, and road conditions. This research highlights the efficacy of well-preprocessed ML approaches for tabular crash data, offering valuable insights for developing robust predictive tools to improve traffic safety outcomes. Full article
(This article belongs to the Special Issue Machine Learning Approach for Prediction: Cross-Domain Applications)
Show Figures

Graphical abstract

19 pages, 1997 KB  
Article
Mapping Bicycle Crash-Prone Areas in Ohio Using Exploratory Spatial Data Analysis Techniques: An Investigation into Ohio DOT’s GIS Crash Analysis Tool Data
by Modabbir Rizwan, Bhuiyan Monwar Alam and Yaw Kwarteng
Future Transp. 2025, 5(3), 103; https://doi.org/10.3390/futuretransp5030103 - 4 Aug 2025
Viewed by 483
Abstract
While there are studies on bicycle crashes, no study has investigated the spatial analysis of fatal and injury bicycle crashes in the state of Ohio. This study fills this gap in the literature by mapping and investigating the bicycle crash-prone areas in the [...] Read more.
While there are studies on bicycle crashes, no study has investigated the spatial analysis of fatal and injury bicycle crashes in the state of Ohio. This study fills this gap in the literature by mapping and investigating the bicycle crash-prone areas in the state. It analyzes fatal and injury bicycle crashes from 2014 to 2023 by utilizing four exploratory spatial data analysis techniques: nearest neighbor index, global Moran’s I index, hotspot and cold spot analysis, and local Moran’s I index at the state, county, census tract, and block group levels. Results vary slightly across techniques and spatial scales but consistently show that bicycle crash locations are clustered statewide, particularly in the state’s major metropolitan areas such as Columbus, Cincinnati, Toledo, Cleveland, and Akron. These urban centers have emerged as hotspots, indicating a higher vulnerability to bicycle crashes. While global Moran’s I analysis at the county level does not reveal significant spatial autocorrelation, a strong positive autocorrelation is observed at both the census tract (p = 0.01) and block group (p = 0.00) levels, indicating significant high clustering, signifying that finer geographical units yield more robust results. Identifying specific hotspots and vulnerable areas provides valuable insights for policymakers and urban planners to implement effective safety measures and improve conditions for non-motorized road users in Ohio. The study highlights the need for targeted mitigation strategies in high-risk areas, including comprehensive safety measures, infrastructure improvements, policy changes, and community-focused initiatives to reduce crash risk and create safer environments for cyclists throughout Ohio’s urban fabric. Full article
Show Figures

Figure 1

21 pages, 1435 KB  
Article
Spatiotemporal Context for Daylight Saving Time-Safety Interactions in the Contiguous United States
by Edmund Zolnik and Patrick Baxter
Future Transp. 2025, 5(3), 102; https://doi.org/10.3390/futuretransp5030102 - 4 Aug 2025
Viewed by 402
Abstract
Motor vehicle crashes are a persistent cause of unintentional deaths in the United States. Scholarship on how manmade interventions and natural phenomena interact to effectuate such calamitous outcomes is longstanding. One manmade intervention of interest in the literature is daylight saving time (DST). [...] Read more.
Motor vehicle crashes are a persistent cause of unintentional deaths in the United States. Scholarship on how manmade interventions and natural phenomena interact to effectuate such calamitous outcomes is longstanding. One manmade intervention of interest in the literature is daylight saving time (DST). Unfortunately, results on how the natural phenomena attributable to DST interact with driver behavior are inconsistent. To advance knowledge on DST-safety interactions, this study adopts a multilevel model approach to fatal motor vehicle crash outcomes in the contiguous United States. Results from a national analysis contextualize results from zonal analyses to unmask within- and between-time zone differences in DST-safety interactions. In the national analysis, motor vehicle crash fatalities decrease somewhat during DST (−0.10%). In the zonal analyses, motor vehicle crash fatalities decrease more so in the Central and Eastern time zones (−2.00% and −2.00%, respectively), but increase somewhat in the Pacific and Mountain time zones (+0.30%) during DST. The spatiotemporal context of the national analysis highlights specific policy implications from the zonal analyses to decrease the lethality of motor vehicle crashes. Specifically, interdictions to target alcohol and/or drug involvement in the northern latitudes of the Pacific and Mountain time zones during DST, the Central time zone at dawn or dusk before or after DST, and the northern latitudes in the Eastern time zone before or after DST are important. Generally, national DST-safety benefits mask zonal DST-safety costs in the Pacific and Mountain time zones. Full article
Show Figures

Figure 1

14 pages, 884 KB  
Article
Evaluating the Safety and Cost-Effectiveness of Shoulder Rumble Strips and Road Lighting on Freeways in Saudi Arabia
by Saif Alarifi and Khalid Alkahtani
Sustainability 2025, 17(15), 6868; https://doi.org/10.3390/su17156868 - 29 Jul 2025
Viewed by 752
Abstract
This study examines the safety and cost-effectiveness of implementing shoulder rumble strips (SRS) and road lighting on Saudi Arabian freeways, providing insights into their roles in fostering sustainable transport systems. By leveraging the Highway Safety Manual (HSM) framework, this research develops localized Crash [...] Read more.
This study examines the safety and cost-effectiveness of implementing shoulder rumble strips (SRS) and road lighting on Saudi Arabian freeways, providing insights into their roles in fostering sustainable transport systems. By leveraging the Highway Safety Manual (HSM) framework, this research develops localized Crash Modification Factors (CMFs) for these interventions, ensuring evidence-based and context-specific evaluations. Data were collected for two periods—pre-pandemic (2017–2019) and post-pandemic (2021–2022). For each period, we obtained traffic crash records from the Saudi Highway Patrol database, traffic volume data from the Ministry of Transport and Logistic Services’ automated count stations, and roadway characteristics and pavement-condition metrics from the National Road Safety Center. The findings reveal that SRS reduces fatal and injury run-off-road crashes by 52.7% (CMF = 0.473) with a benefit–cost ratio of 14.12, highlighting their high cost-effectiveness. Road lighting, focused on nighttime crash reduction, decreases such crashes by 24% (CMF = 0.760), with a benefit–cost ratio of 1.25, although the adoption of solar-powered lighting systems offers potential for greater sustainability gains and a higher benefit–cost ratio. These interventions align with global sustainability goals by enhancing road safety, reducing the socio-economic burden of crashes, and promoting the integration of green technologies. This study not only provides actionable insights for achieving KSA Vision 2030’s target of improved road safety but also demonstrates how engineering solutions can be harmonized with sustainability objectives to advance equitable, efficient, and environmentally responsible transportation systems. Full article
Show Figures

Figure 1

29 pages, 4456 KB  
Article
Effect of Design on Human Injury and Fatality Due to Impacts by Small UAS
by Borrdephong Rattanagraikanakorn, Henk A. P. Blom, Derek I. Gransden, Michiel Schuurman, Christophe De Wagter, Alexei Sharpanskykh and Riender Happee
Designs 2025, 9(4), 88; https://doi.org/10.3390/designs9040088 - 28 Jul 2025
Viewed by 655
Abstract
Although Unmanned Aircraft Systems (UASs) offer valuable services, they also introduce certain risks—particularly to individuals on the ground—referred to as third-party risk (TPR). In general, ground-level TPR tends to rise alongside the density of people who might use these services, leading current regulations [...] Read more.
Although Unmanned Aircraft Systems (UASs) offer valuable services, they also introduce certain risks—particularly to individuals on the ground—referred to as third-party risk (TPR). In general, ground-level TPR tends to rise alongside the density of people who might use these services, leading current regulations to heavily restrict UAS operations in populated regions. These operational constraints hinder the ability to gather safety insights through the conventional method of learning from real-world incidents. To address this, a promising alternative is to use dynamic simulations that model UAS collisions with humans, providing critical data to inform safer UAS design. In the automotive industry, the modelling and simulation of car crashes has been well developed. For small UAS, this dynamical modelling and simulation approach has focused on the effect of the varying weight and kinetic energy of the UAS, as well as the geometry and location of the impact on a human body. The objective of this research is to quantify the effects of UAS material and shape on-ground TPR through dynamical modelling and simulation. To accomplish this objective, five camera–drone types are selected that have similar weights, although they differ in terms of airframe structure and materials. For each of these camera–drones, a dynamical model is developed to simulate impact, with a biomechanical human body model validated for impact. The injury levels and probability of fatality (PoF) results, obtained through conducting simulations with these integrated dynamical models, are significantly different for the camera–drone types. For the uncontrolled vertical impact of a 1.2 kg UAS at 18 m/s on a model of a human head, differences in UAS designs even yield an order in magnitude difference in PoF values. Moreover, the highest PoF value is a factor of 2 lower than the parametric PoF models used in standing regulation. In the same scenario for UAS types with a weight of 0.4 kg, differences in UAS designs even considered yield an order when regarding the magnitude difference in PoF values. These findings confirm that the material and shape design of a UAS plays an important role in reducing ground TPR, and that these effects can be addressed by using dynamical modelling and simulation during UAS design. Full article
(This article belongs to the Collection Editorial Board Members’ Collection Series: Drone Design)
Show Figures

Figure 1

18 pages, 1057 KB  
Article
Crash Severity in Collisions with Roadside Light Poles: Highlighting the Potential of Passive Safe Pole Solutions
by Višnja Tkalčević Lakušić, Marija Ferko and Darko Babić
Infrastructures 2025, 10(7), 163; https://doi.org/10.3390/infrastructures10070163 - 30 Jun 2025
Viewed by 1101
Abstract
This paper investigates crash severity in single-vehicle road crashes involving collisions with roadside light poles in Croatia. Due to the absence of detailed object-type classifications in the official crash database, media reports were used to identify relevant incidents in combination with the official [...] Read more.
This paper investigates crash severity in single-vehicle road crashes involving collisions with roadside light poles in Croatia. Due to the absence of detailed object-type classifications in the official crash database, media reports were used to identify relevant incidents in combination with the official state database, resulting in 38 crashes identified between 2016 and March 2025. Descriptive analysis and crosstabulation were applied to explore patterns in crash outcomes. A CHAID decision tree analysis was then applied in an exploratory capacity to highlight possible predictors of injury or fatal outcomes, acknowledging the limitations of the small sample size. Results showed that the speed limit was the only variable significantly associated with crash severity, with all crashes above 50 km/h resulting in injuries or fatalities. The findings highlight the importance of speed management and support the potential for implementing passively safe poles to reduce the consequences of such crashes. The study also discusses the performance of different pole types in line with EN 12767:2019, defines risk zones, and proposes solutions for the example locations. The results offer future research implications and valuable insights for road safety improvement, especially in areas with frequent pole collisions. Full article
(This article belongs to the Special Issue Sustainable Road Design and Traffic Management)
Show Figures

Figure 1

27 pages, 3190 KB  
Article
Retrofitting ADAS for Enhanced Truck Safety: Analysis Through Systematic Review, Cost–Benefit Assessment, and Pilot Field Testing
by Matteo Pizzicori, Simone Piantini, Cosimo Lucci, Pierluigi Cordellieri, Marco Pierini and Giovanni Savino
Sustainability 2025, 17(11), 4928; https://doi.org/10.3390/su17114928 - 27 May 2025
Cited by 1 | Viewed by 1294
Abstract
Road transport remains a dominant mode of transportation in Europe, yet it significantly contributes to fatalities and injuries, particularly in crashes involving heavy goods vehicles and trucks. Advanced Driver Assistance Systems (ADAS) are widely recognized as a promising solution for improving truck safety. [...] Read more.
Road transport remains a dominant mode of transportation in Europe, yet it significantly contributes to fatalities and injuries, particularly in crashes involving heavy goods vehicles and trucks. Advanced Driver Assistance Systems (ADAS) are widely recognized as a promising solution for improving truck safety. However, given that the average age of the EU truck fleet is 12 years and ADAS technologies is mandatory for new vehicles from 2024, their full impact on crash reduction may take over a decade to materialize. To address this delay, retrofitting ADAS onto existing truck fleets presents a viable strategy for enhancing road safety more promptly. This study integrates a systematic literature review, cost–benefit analysis, and a pilot field test to assess the feasibility and effectiveness of retrofitting ADAS. The literature review categorizes ADAS technologies based on their crash prevention potential, cost-effectiveness, market availability, and overall efficacy. A cost–benefit analysis applied to the Italian context estimates that ADAS retrofitting could save over 250 lives annually and reduce societal costs by more than €350 million. Moreover, the economic analysis indicates that the installation cost of retrofitted ADAS is outweighed by the societal savings associated with prevented crashes. Finally, pilot field testing suggests high user acceptance, providing a foundation for further large-scale studies. In conclusion, retrofitting ADAS onto existing truck fleets represents an effective and immediate strategy for significantly reducing truck-related crashes in Europe, bridging the gap until newer, ADAS-equipped vehicles dominate the fleet. Full article
(This article belongs to the Section Psychology of Sustainability and Sustainable Development)
Show Figures

Figure 1

38 pages, 4152 KB  
Review
A Review of Seatbelt Technologies and Their Role in Vehicle Safety
by Adrian Soica and Carmen Gheorghe
Appl. Sci. 2025, 15(10), 5303; https://doi.org/10.3390/app15105303 - 9 May 2025
Viewed by 3641
Abstract
Seatbelts are critical components of vehicle safety, continuously evolving through technological advancements and regulatory updates. Traditionally designed to secure occupants during collisions, seatbelt innovations, such as retractors, pretensioners, and load limiters, have significantly enhanced comfort and effectiveness. With the advent of autonomous vehicles, [...] Read more.
Seatbelts are critical components of vehicle safety, continuously evolving through technological advancements and regulatory updates. Traditionally designed to secure occupants during collisions, seatbelt innovations, such as retractors, pretensioners, and load limiters, have significantly enhanced comfort and effectiveness. With the advent of autonomous vehicles, seatbelt systems must adapt to new safety challenges, including real-time tension adjustment through active seatbelt systems. These systems, integrated with active safety technologies like automatic emergency braking, offer a more comprehensive safety solution. Furthermore, seatbelt technology must address the diverse needs of different passenger categories. Quantitative data highlight the role of seatbelts for various passenger categories. Children are 55% more likely to be injured by rear structure intrusion and 27% more likely to suffer from compression into the front seat during rear impacts. Pregnant women generally experience milder injuries but are more prone to abdominal injuries. Older adults, who account for 17% of crash fatalities, are more likely to suffer thoracic injuries and fractures due to increased bone fragility. This review explores the integration of traditional and modern seatbelt systems, focusing on passenger-specific adaptations and the future role of seatbelts in autonomous vehicles. This study is based on a thorough literature review, analyzing data from the Web of Science, Scopus, and SAE databases, where available, to assess the contributions and impact of these innovations. Full article
Show Figures

Figure 1

20 pages, 1876 KB  
Article
Macro-Level Modeling of Traffic Crash Fatalities at the Scene: Insights for Road Safety
by Carlos Fabricio Assunção da Silva, Mauricio Oliveira de Andrade, Cintia Campos, Alex Mota dos Santos, Hélio da Silva Queiroz Júnior and Viviane Adriano Falcão
Infrastructures 2025, 10(5), 117; https://doi.org/10.3390/infrastructures10050117 - 9 May 2025
Viewed by 1130
Abstract
This study applied 2019 macro-level data from DATASUS to model traffic fatalities at the scene. Ordinary least squares (OLS) and censored regression models (TOBIT) were the methodologies used to identify the significant variables explaining the occurrence of deaths on public roads due to [...] Read more.
This study applied 2019 macro-level data from DATASUS to model traffic fatalities at the scene. Ordinary least squares (OLS) and censored regression models (TOBIT) were the methodologies used to identify the significant variables explaining the occurrence of deaths on public roads due to crashes. The number of fatalities on public roadways was then modeled using a multilayer perceptron artificial neural network employing the significant variables as predictors according to the generalization capacity of complex predictive models. The OLS and TOBIT findings indicated that the variables motorcycles and scooters per capita, municipal human development index, and number of SUS emergency units were the most important for modeling traffic fatalities at the scene at the national and regional levels. Applying these variables, the neural network’s best results achieved a hit rate of 88% for Brazil and 95% for the Northeast model. The contribution of this study is providing an approach combining various methods and considering a range of variables influencing traffic fatalities at the scene. The findings offer insights for policymakers, researchers, and practitioners involved in road safety initiatives, mainly where crash data are scarce, and macro-level analysis is necessary. Full article
Show Figures

Figure 1

15 pages, 433 KB  
Article
Exploration of Crash Features of Electric Vehicles with Traffic Crash Data in Changshu, China
by Rongxian Long, Chenhui Liu, Song Yan, Xiaofeng Yang and Guangcan Li
World Electr. Veh. J. 2025, 16(3), 185; https://doi.org/10.3390/wevj16030185 - 19 Mar 2025
Viewed by 2006
Abstract
The rapid development of electric vehicles (EVs) around the world has resulted in new challenges for road safety. Identifying the features of EV crashes is a precondition for developing effective countermeasures. However, due to the short history of EV development, existing studies on [...] Read more.
The rapid development of electric vehicles (EVs) around the world has resulted in new challenges for road safety. Identifying the features of EV crashes is a precondition for developing effective countermeasures. However, due to the short history of EV development, existing studies on EV crashes are quite limited. China, which has the largest EV market in the world, has witnessed a substantial increase in EV crashes in recent years. Therefore, this study comprehensively investigated the characteristics of EV crashes by analyzing the 2023 traffic crash data from Changshu. This is a pioneering study that discusses EV safety by comparing real EV crashes and ICEV crashes from a city in China, the largest EV market in the world. It was found that EV crashes had a higher fatality rate compared to internal combustion engine vehicle (ICEV) crashes. Compared to ICEV crashes, EV crashes are more likely to hit pedestrians and occur during the starting phase. Among the vehicles involved in crashes, the proportion of EVs used for passenger and freight transport was higher than that of ICEVs. In addition, for EV crashes, the proportion of female drivers was much higher, but the proportion of elderly drivers was much lower. Thus, to identify the significant factors influencing crash severity, a logistic regression model was built. The results confirm that EV crashes are more likely to be more fatal than ICEV crashes. In addition, hitting pedestrians and light trucks and crashes occurring in rural areas, at intersections, during winter, and on weekdays could significantly increase the risk of fatalities. These findings are expected to provide new perspectives for improving EV safety within the wave of automotive electrification. Full article
Show Figures

Figure 1

27 pages, 899 KB  
Article
Comparative Analysis of AlexNet, ResNet-50, and VGG-19 Performance for Automated Feature Recognition in Pedestrian Crash Diagrams
by Baraah Qawasmeh, Jun-Seok Oh and Valerian Kwigizile
Appl. Sci. 2025, 15(6), 2928; https://doi.org/10.3390/app15062928 - 8 Mar 2025
Cited by 1 | Viewed by 2904
Abstract
Pedestrians, as the most vulnerable road users in traffic crashes, prompt transportation researchers and urban planners to prioritize pedestrian safety due to the elevated risk and growing incidence of injuries and fatalities. Thorough pedestrian crash data are indispensable for safety research, as the [...] Read more.
Pedestrians, as the most vulnerable road users in traffic crashes, prompt transportation researchers and urban planners to prioritize pedestrian safety due to the elevated risk and growing incidence of injuries and fatalities. Thorough pedestrian crash data are indispensable for safety research, as the most detailed descriptions of crash scenes and pedestrian actions are typically found in crash narratives and diagrams. However, extracting and analyzing this information from police crash reports poses significant challenges. This study tackles these issues by introducing innovative image-processing techniques to analyze crash diagrams. By employing cutting-edge technological methods, the research aims to uncover and extract hidden features from pedestrian crash data in Michigan, thereby enhancing the understanding and prevention of such incidents. This study evaluates the effectiveness of three Convolutional Neural Network (CNN) architectures—VGG-19, AlexNet, and ResNet-50—in classifying multiple hidden features in pedestrian crash diagrams. These features include intersection type (three-leg or four-leg), road type (divided or undivided), the presence of marked crosswalk (yes or no), intersection angle (skewed or unskewed), the presence of Michigan left turn (yes or no), and the presence of nearby residentials (yes or no). The research utilizes the 2020–2023 Michigan UD-10 pedestrian crash reports, comprising 5437 pedestrian crash diagrams for large urbanized areas and 609 for rural areas. The CNNs underwent comprehensive evaluation using various metrics, including accuracy and F1-score, to assess their capacity for reliably classifying multiple pedestrian crash features. The results reveal that AlexNet consistently surpasses other models, attaining the highest accuracy and F1-score. This highlights the critical importance of choosing the appropriate architecture for crash diagram analysis, particularly in the context of pedestrian safety. These outcomes are critical for minimizing errors in image classification, especially in transportation safety studies. In addition to evaluating model performance, computational efficiency was also considered. In this regard, AlexNet emerged as the most efficient model. This understanding is precious in situations where there are limitations on computing resources. This study contributes novel insights to pedestrian safety research by leveraging image processing technology, and highlights CNNs’ potential use in detecting concealed pedestrian crash patterns. The results lay the groundwork for future research, and offer promise in supporting safety initiatives and facilitating countermeasures’ development for researchers, planners, engineers, and agencies. Full article
(This article belongs to the Special Issue Traffic Safety Measures and Assessment)
Show Figures

Figure 1

21 pages, 2120 KB  
Systematic Review
Safety Effectiveness of Automated Traffic Enforcement Systems: A Critical Analysis of Existing Challenges and Solutions
by Abdullatif Mohammed Alobaidallah, Ali Alqahtany and Khandoker M. Maniruzzaman
Future Transp. 2025, 5(1), 25; https://doi.org/10.3390/futuretransp5010025 - 1 Mar 2025
Cited by 2 | Viewed by 7857
Abstract
Traffic accidents have become a pressing global public health concern, contributing to millions of deaths and injuries each year. Similar to many countries, the Kingdom of Saudi Arabia is facing significant challenges to overcome the burden of traffic-related injuries and fatalities, prompting the [...] Read more.
Traffic accidents have become a pressing global public health concern, contributing to millions of deaths and injuries each year. Similar to many countries, the Kingdom of Saudi Arabia is facing significant challenges to overcome the burden of traffic-related injuries and fatalities, prompting the need for effective intervention measures. With the latest advances in sensor fusions, detection, and communication technologies, Automated Traffic Enforcement Systems (ATES) have gained widespread popularity as a solution to improve road safety by ensuring compliance with traffic laws. The objective of this study is to review the effectiveness of ATES in reducing traffic accidents and improving road safety and to identify the challenges and prospects it faced during its implementation. This review uses a detailed overview of different types of ATES deployment, including speed cameras, red-light cameras, and mobile enforcement units, and a comparison between global case studies and local research findings, with special emphasis on the context of Saudi Arabia. This study uses a systematic literature review methodology, using the PRISMA 2020 Protocol, and conducts a scientific literature database search using specific keywords. This study finds that ATES has emerged as an effective tool to ensure traffic compliance and improve overall traffic safety and that various ATES devices have been profoundly effective in reducing traffic crashes. This review concludes that ATES can be an effective solution to improve road safety, but ongoing evaluations and adjustments are necessary to address public perceptions and ensure equitable enforcement. Full article
Show Figures

Figure 1

Back to TopTop