Modeling the Severity of Crashes in Rainy Weather by Driver Gender and Crash Type
Abstract
1. Introduction
2. Materials and Methods
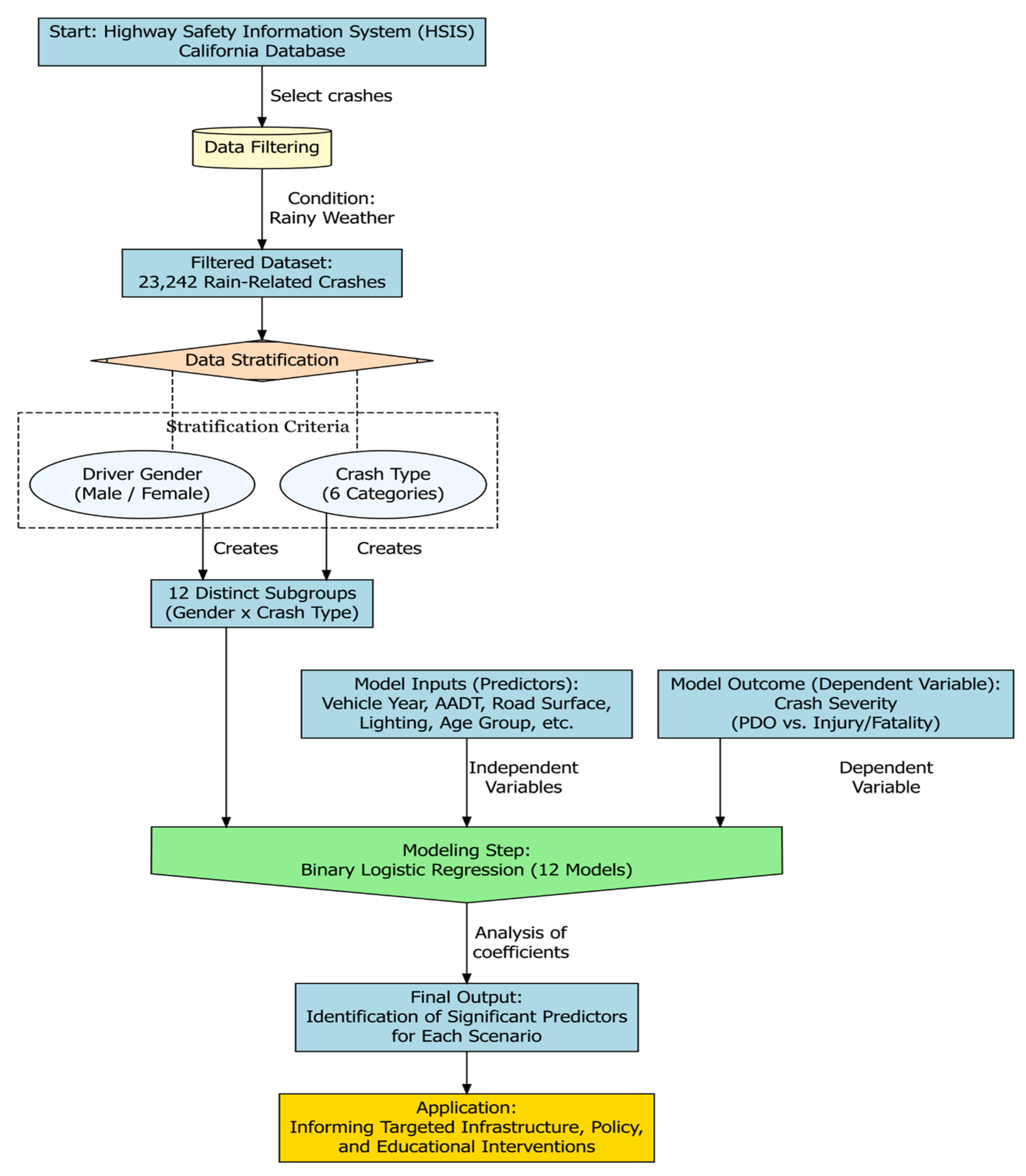
2.1. Research Framework
2.2. Binary Logistic Regression
- Deviance: A reduction in Deviance indicates an improvement in model fit. Models with lower Deviance values are considered to have a better fit to the data.
- Akaike Information Criterion (AIC): AIC is used for model comparison. Lower AIC values indicate a better model fit, while being simpler.
- McFadden R2: This criterion assesses the overall quality of the model. Higher McFadden R2 values indicate a better fit.
- R2ML and R2CU: These two criteria are also used to evaluate the quality of model fit. R2ML is based on maximum likelihood, and R2CU is calculated based on the Cox-Snell criterion. Higher values indicate a better fit.
- Area Under the ROC Curve (AUC): The AUC is a metric used to evaluate the model’s ability to correctly identify different classes. AUC values range from 0.5 (random) to 1 (perfect discrimination). Higher AUC values indicate better model performance.
2.3. HSIS Data
- Class 1: Early Morning (00:01–06:00)
- Class 2: Midday (10:01–16:00)
- Class 3: Night (20:01–24:00)
- Class 4: Morning Peak (06:01–10:00)
- Class 5: Evening Peak (16:01–20:00)
3. Results
4. Discussion
5. Conclusions
Author Contributions
Funding
Institutional Review Board Statement
Informed Consent Statement
Data Availability Statement
Conflicts of Interest
Appendix A. Detailed Regression Model Results
| Model | Term | Estimate | Std. Error | Statistic | p-Value |
|---|---|---|---|---|---|
| 1 | (Intercept) | 0.409 | 0.099 | 4.115 | 0.000 |
| Surface Type: PCC | 0.184 | 0.062 | 2.973 | 0.003 | |
| Terrain: M | 0.430 | 0.132 | 3.262 | 0.001 | |
| Terrain: R | −0.085 | 0.067 | −1.259 | 0.208 | |
| AADT: 125k–175k | 0.123 | 0.085 | 1.454 | 0.146 | |
| AADT: 175k–250k | 0.011 | 0.076 | 0.150 | 0.881 | |
| AADT: +250k | 0.160 | 0.091 | 1.749 | 0.080 | |
| Season: Spring | 0.081 | 0.085 | 0.950 | 0.342 | |
| Season: Summer | 0.078 | 0.169 | 0.464 | 0.643 | |
| Season: Winter | 0.191 | 0.074 | 2.581 | 0.010 | |
| Age Group: 25–65 | −0.134 | 0.071 | −1.882 | 0.060 | |
| Age Group: +65 | −0.252 | 0.126 | −2.002 | 0.045 | |
| 2 | (Intercept) | 1.230 | 0.095 | 12.923 | 0.000 |
| No. Vehicles: 2 | −0.458 | 0.096 | −4.746 | 0.000 | |
| No. Vehicles: 3 | −0.811 | 0.203 | −4.002 | 0.000 | |
| No. Vehicles: +3 | −1.765 | 0.332 | −5.310 | 0.000 | |
| No. Lanes: 6–7 | −0.027 | 0.107 | −0.257 | 0.797 | |
| No. Lanes: +8 | −0.278 | 0.083 | −3.332 | 0.001 | |
| Terrain: M | −0.314 | 0.104 | −3.015 | 0.003 | |
| Terrain: R | −0.151 | 0.079 | −1.903 | 0.057 | |
| Age Group: 25–65 | −0.173 | 0.075 | −2.312 | 0.021 | |
| Age Group: +65 | −0.312 | 0.176 | −1.774 | 0.076 | |
| 3 | (Intercept) | 0.176 | 0.073 | 2.395 | 0.017 |
| Surface Type: PCC | 0.210 | 0.078 | 2.684 | 0.007 | |
| Terrain: M | 0.356 | 0.162 | 2.200 | 0.028 | |
| Terrain: R | −0.044 | 0.085 | −0.521 | 0.603 | |
| AADT: 125k–175k | 0.229 | 0.102 | 2.239 | 0.025 | |
| AADT: 175k–250k | 0.250 | 0.096 | 2.609 | 0.009 | |
| AADT: +250k | 0.283 | 0.114 | 2.475 | 0.013 | |
| 4 | (Intercept) | 2.648 | 0.623 | 4.250 | 0.000 |
| No. Vehicles: 2 | −0.891 | 0.610 | −1.460 | 0.144 | |
| No. Vehicles: 3 | −1.911 | 0.615 | −3.106 | 0.002 | |
| No. Vehicles: +3 | −2.013 | 0.631 | −3.191 | 0.001 | |
| No. Lanes: 6–7 | −0.431 | 0.163 | −2.644 | 0.008 | |
| No. Lanes: +8 | 0.049 | 0.181 | 0.272 | 0.786 | |
| Surface Type: PCC | −0.306 | 0.099 | −3.087 | 0.002 | |
| Terrain: M | −0.542 | 0.174 | −3.120 | 0.002 | |
| Terrain: R | −0.208 | 0.104 | −2.005 | 0.045 | |
| AADT: 125k–175k | −0.116 | 0.158 | −0.733 | 0.463 | |
| AADT: 175k–250k | −0.422 | 0.165 | −2.566 | 0.010 | |
| AADT: +250k | −0.095 | 0.184 | −0.518 | 0.604 | |
| Age Group: 25–65 | 0.034 | 0.112 | 0.306 | 0.760 | |
| Age Group: +65 | 0.427 | 0.225 | 1.900 | 0.057 | |
| 5 | (Intercept) | 0.674 | 0.175 | 3.845 | 0.000 |
| Vehicle Year: 2000–2005 | 0.366 | 0.141 | 2.594 | 0.009 | |
| Vehicle Year: 2005–2010 | 0.355 | 0.136 | 2.616 | 0.009 | |
| Vehicle Year: 2010–2015 | 0.427 | 0.149 | 2.864 | 0.004 | |
| Vehicle Year: +2015 | 0.520 | 0.200 | 2.600 | 0.009 | |
| No. Vehicles: 2 | −0.397 | 0.143 | −2.780 | 0.005 | |
| No. Vehicles: 3 | −0.796 | 0.309 | −2.574 | 0.010 | |
| No. Vehicles: +3 | −0.879 | 0.499 | −1.761 | 0.078 | |
| No. Lanes: 6–7 | −0.244 | 0.135 | −1.814 | 0.070 | |
| No. Lanes: +8 | −0.391 | 0.113 | −3.470 | 0.001 | |
| Terrain: M | −0.245 | 0.140 | −1.751 | 0.080 | |
| Terrain: R | −0.248 | 0.104 | −2.393 | 0.017 | |
| Season: Spring | −0.032 | 0.134 | −0.238 | 0.812 | |
| Season: Summer | 0.550 | 0.263 | 2.094 | 0.036 | |
| Season: Winter | 0.004 | 0.117 | 0.032 | 0.975 | |
| Age Group: 25–65 | −0.219 | 0.096 | −2.288 | 0.022 | |
| Age Group: +65 | −0.261 | 0.257 | −1.013 | 0.311 | |
| 6 | (Intercept) | 0.383 | 0.204 | 1.872 | 0.061 |
| Hour class: 2 | 0.582 | 0.296 | 1.965 | 0.049 | |
| Hour class: 3 | 0.083 | 0.227 | 0.364 | 0.716 | |
| Hour class: 4 | 0.743 | 0.288 | 2.580 | 0.010 | |
| Hour class: 5 | 0.464 | 0.230 | 2.020 | 0.043 | |
| Light: Daylight | −0.373 | 0.210 | −1.778 | 0.075 | |
| AADT: 125k–175k | 0.232 | 0.167 | 1.392 | 0.164 | |
| AADT: 175k–250k | 0.276 | 0.147 | 1.878 | 0.060 | |
| AADT: 250k+ | 0.518 | 0.187 | 2.764 | 0.006 | |
| 7 | (Intercept) | 0.236 | 0.172 | 1.370 | 0.171 |
| Hour class: 2 | 0.195 | 0.178 | 1.097 | 0.273 | |
| Hour class: 3 | −0.017 | 0.206 | −0.081 | 0.936 | |
| Hour class: 4 | 0.422 | 0.201 | 2.096 | 0.036 | |
| Hour class: 5 | −0.041 | 0.192 | −0.216 | 0.829 | |
| No. Lanes: 6–7 | −0.638 | 0.184 | −3.477 | 0.001 | |
| No. Lanes: +8 | −0.496 | 0.214 | −2.317 | 0.021 | |
| AADT: 125k–175k | −0.055 | 0.208 | −0.264 | 0.792 | |
| AADT: 175k–250k | −0.085 | 0.216 | −0.393 | 0.694 | |
| AADT: +250k | 0.555 | 0.262 | 2.118 | 0.034 | |
| 8 | (Intercept) | 0.112 | 0.281 | 0.398 | 0.690 |
| Hour class: 2 | −0.365 | 0.296 | −1.234 | 0.217 | |
| Hour class: 3 | −0.818 | 0.337 | −2.424 | 0.015 | |
| Hour class: 4 | −0.430 | 0.320 | −1.345 | 0.179 | |
| Hour class: 5 | −0.332 | 0.312 | −1.065 | 0.287 | |
| Surface Type: PCC | 0.234 | 0.154 | 1.525 | 0.127 | |
| 9 | (Intercept) | 0.340 | 0.201 | 1.691 | 0.091 |
| Vehicle Year: 2000–2005 | −0.175 | 0.247 | −0.709 | 0.478 | |
| Vehicle Year: 2005–2010 | −0.077 | 0.265 | −0.290 | 0.772 | |
| Vehicle Year: 2010–2015 | −0.423 | 0.302 | −1.400 | 0.161 | |
| Vehicle Year: +2015 | −0.894 | 0.363 | −2.462 | 0.014 | |
| No. Vehicles: 2 | −1.232 | 0.480 | −2.566 | 0.010 | |
| 10 | (Intercept) | 1.622 | 0.482 | 3.365 | 0.001 |
| Hour class: 2 | −0.161 | 0.361 | −0.446 | 0.656 | |
| Hour class: 3 | 0.959 | 0.396 | 2.419 | 0.016 | |
| Hour class: 4 | −0.113 | 0.407 | −0.278 | 0.781 | |
| Hour class: 5 | −0.007 | 0.388 | −0.018 | 0.986 | |
| No. Vehicles: 2 | −1.858 | 0.432 | −4.302 | 0.000 | |
| No. Vehicles: 3 | −1.900 | 0.547 | −3.473 | 0.001 | |
| No. Vehicles: +3 | −3.991 | 0.737 | −5.418 | 0.000 | |
| Age Group: 25–65 | −0.529 | 0.277 | −1.910 | 0.056 | |
| Age Group: +65 | −1.148 | 0.527 | −2.178 | 0.029 | |
| 11 | (Intercept) | −0.380 | 0.159 | −2.399 | 0.016 |
| AADT: 125k–175k | −1.657 | 0.634 | −2.613 | 0.009 | |
| AADT: 175k–250k | −0.131 | 0.363 | −0.360 | 0.719 | |
| AADT: +250k | −0.313 | 0.633 | −0.495 | 0.621 | |
| 12 | (Intercept) | −0.620 | 0.850 | −0.730 | 0.466 |
| Vehicle Year: 2000–2005 | 0.332 | 0.533 | 0.623 | 0.533 | |
| Vehicle Year: 2005–2010 | −0.526 | 0.562 | −0.935 | 0.350 | |
| Vehicle Year: 2010–2015 | −0.381 | 0.558 | −0.683 | 0.494 | |
| Vehicle Year: +2015 | −0.958 | 0.665 | −1.442 | 0.149 | |
| Hour class: 2 | 1.256 | 0.696 | 1.804 | 0.071 | |
| Hour class: 3 | 1.896 | 0.758 | 2.502 | 0.012 | |
| Hour class: 4 | 0.351 | 0.753 | 0.466 | 0.642 | |
| Hour class: 5 | 1.216 | 0.707 | 1.720 | 0.085 | |
| No. Vehicles: 2 | −1.385 | 0.529 | −2.621 | 0.009 | |
| No. Vehicles: 3 | −1.717 | 0.727 | −2.362 | 0.018 | |
| No. Vehicles: +3 | −3.618 | 1.175 | −3.078 | 0.002 | |
| Season: Spring | 0.403 | 0.499 | 0.807 | 0.420 | |
| Season: Summer | 1.096 | 0.600 | 1.825 | 0.068 | |
| Season: Winter | 0.853 | 0.419 | 2.038 | 0.042 |
References
- World Health Organization (WHO). Global Status Report on Road Safety 2018; WHO: Geneva, Switzerland, 2018; ISBN 978-92-4-156568-4.
- National Highway Traffic Safety Administration. Traffic Safety Facts: 2019 Data; National Highway Traffic Safety Administration: Washington, DC, USA, 2021.
- California Office of Traffic Safety. California Highway Safety Plan; California Office of Traffic Safety: Elk Grove, CA, USA, 2022.
- National Highway Traffic Safety Administration. Weather-Related Crash Statistics; National Highway Traffic Safety Administration: Washington, DC, USA, 2022.
- Abdel-Aty, M.; Pande, A. Identifying Crash Propensity Using Specific Traffic Speed Conditions. J. Saf. Res. 2005, 36, 97–108. [Google Scholar] [CrossRef]
- Qiu, L.; Nixon, W.A. Effects of Adverse Weather on Traffic Crashes: Systematic Review and Meta-Analysis. Transp. Res. Rec. 2008, 2055, 139–146. [Google Scholar] [CrossRef]
- Andrey, J.; Mills, B.; Vandermolen, J. Weather Information and Road Safety; Institute for Catastrophic Loss Reduction: Toronto, ON, Canada, 2001. [Google Scholar]
- Theofilatos, A.; Yannis, G. A Review of the Effect of Traffic and Weather Characteristics on Road Safety. Accid. Anal. Prev. 2014, 72, 244–256. [Google Scholar] [CrossRef]
- Zhu, X.; Yuan, Y.; Hu, X.; Chiu, Y.C.; Ma, Y.L. A Bayesian Network Model for Contextual versus Non-Contextual Driving Behavior Assessment. Transp. Res. Part C Emerg. Technol. 2017, 81, 172–187. [Google Scholar] [CrossRef]
- Jung, S.; Qin, X.; Noyce, D. Injury Severity of Multivehicle Crash in Rainy Weather. J. Transp. Eng. 2012, 138, 50–59. [Google Scholar] [CrossRef]
- Shankar, V.; Mannering, F.; Barfield, W. Effect of Roadway Geometrics and Environmental Factors on Rural Freeway Accident Frequencies. Accid. Anal. Prev. 1995, 27, 371–389. [Google Scholar] [CrossRef]
- Chung, E.; Ohtani, O.; Warita, H.; Kuwahara, M.; Morita, H. Effect of Rain on Travel Demand and Traffic Accidents. In Proceedings of the 8th International IEEE Conference on Intelligent Transportation Systems, Vienna, Austria, 13–16 September 2005; IEEE: New York, NY, USA, 2005; pp. 1080–1083. [Google Scholar]
- Naseralavi, S.; Soltanirad, M.; Igene, M.; Jimee, K.; Ranjbar, E. Determining Factors Affecting Motorcycle Crash Severity Based on Time of Day and Season Combinations. ENG Trans. 2025, 6, 1–11. [Google Scholar] [CrossRef]
- Bose, D.; Segui-Gomez, M.; Crandall, J.R. Vulnerability of Female Drivers Involved in Motor Vehicle Crashes: An Analysis of US Population at Risk. Am. J. Public Health 2011, 101, 2368–2373. [Google Scholar] [CrossRef]
- Ulfarsson, G.F.; Mannering, F.L. Differences in Male and Female Injury Severities in Sport-Utility Vehicle, Minivan, Pickup and Passenger Car Accidents. Accid. Anal. Prev. 2004, 36, 135–147. [Google Scholar] [CrossRef] [PubMed]
- Billah, K.; Sharif, H.O.; Dessouky, S. How Gender Affects Motor Vehicle Crashes: A Case Study from San Antonio, Texas. Sustainability 2022, 14, 7023. [Google Scholar] [CrossRef]
- Islam, S.; Mannering, F. Driver Aging and Its Effect on Male and Female Single-Vehicle Accident Injuries: Some Additional Evidence. J. Saf. Res. 2006, 37, 267–276. [Google Scholar] [CrossRef]
- Hill, J.D.; Boyle, L.N. Driver Stress as Influenced by Driving Maneuvers and Roadway Conditions. Transp. Res. Part F Traffic Psychol. Behav. 2007, 10, 177–186. [Google Scholar] [CrossRef]
- Naseralavi, S.S.; Soltanirad, M.; Mazaheri, A. Modeling the Severity of Motor-Vehicle Accidents by Different Age Groups of the Driver Using Multinomial Logit Regression. Q. J. Transp. Eng. 2023, 14, 3061–3083. [Google Scholar] [CrossRef]
- Abdel-Aty, M.; Ekram, A.-A.; Huang, H.; Choi, K. A Study on Crashes Related to Visibility Obstruction Due to Fog and Smoke. Accid. Anal. Prev. 2011, 43, 1730–1737. [Google Scholar] [CrossRef] [PubMed]
- Chen, C.; Zhang, G.; Tarefder, R.; Ma, J.; Wei, H.; Guan, H. A Multinomial Logit Model-Bayesian Network Hybrid Approach for Driver Injury Severity Analyses in Rear-End Crashes. Accid. Anal. Prev. 2015, 80, 76–88. [Google Scholar] [CrossRef] [PubMed]
- Naseralavi, S.; Soltanirad, M.; Baghersad, M.; Ranjbar, E.; Jimee, K.; Mazaheri, A. Exploring the Impact of Driver Sex, Driver Age, Area Type, and Lighting Conditions on Rear-End Collision Severity. Comput. Res. Prog. Appl. Sci. Eng. 2025, 11, 1–16. [Google Scholar] [CrossRef]
- Pathivada, B.K.; Banerjee, A.; Haleem, K. Impact of Real-Time Weather Conditions on Crash Injury Severity in Kentucky Using the Correlated Random Parameters Logit Model with Heterogeneity in Means. Accid. Anal. Prev. 2024, 196, 107453. [Google Scholar] [CrossRef] [PubMed]
- Brumbelow, M.L.; Jermakian, J.S. Injury Risks and Crashworthiness Benefits for Females and Males: Which Differences Are Physiological? Traffic Inj. Prev. 2022, 23, 11–16. [Google Scholar] [CrossRef]
- Uddin, M.; Huynh, N. Injury Severity Analysis of Truck-Involved Crashes under Different Weather Conditions. Accid. Anal. Prev. 2020, 141, 105529. [Google Scholar] [CrossRef]
- Craig, M.J.; Liu, C.; Zhang, F.; Enriquez, J. Sex-Based Differences in Odds of Motor Vehicle Crash Injury Outcomes. Accid. Anal. Prev. 2024, 195, 107100. [Google Scholar] [CrossRef]
- Ye, F.; Lord, D. Comparing Three Commonly Used Crash Severity Models on Sample Size Requirements: Multinomial Logit, Ordered Probit and Mixed Logit Models. Anal. Methods Accid. Res. 2014, 1, 72–85. [Google Scholar] [CrossRef]
- Kim, J.-K.; Ulfarsson, G.F.; Kim, S.; Shankar, V.N. Driver-Injury Severity in Single-Vehicle Crashes in California: A Mixed Logit Analysis of Heterogeneity Due to Age and Gender. Accid. Anal. Prev. 2013, 50, 1073–1081. [Google Scholar] [CrossRef] [PubMed]
- Peng, C.-Y.J.; Lee, K.L.; Ingersoll, G.M. An Introduction to Logistic Regression Analysis and Reporting. J. Educ. Res. 2002, 96, 3–14. [Google Scholar] [CrossRef]
- Hosmer, D.W., Jr.; Lemeshow, S.; Sturdivant, R.X. Applied Logistic Regression, 3rd ed.; Wiley: Hoboken, NJ, USA, 2013; ISBN 978-0-470-58247-3. [Google Scholar]
- Harrell, F.E., Jr. Regression Modeling Strategies: With Applications to Linear Models, Logistic and Ordinal Regression, and Survival Analysis, 2nd ed.; 2015 edition; Springer: Cham, Switzerland, 2015; ISBN 978-3-319-19424-0. [Google Scholar]
- Kleinbaum, D.G.; Klein, M. Logistic Regression: A Self-Learning Text, 3rd ed.; Springer: New York, NY, USA, 2010; ISBN 978-1-4419-1741-6. [Google Scholar]
- Sperandei, S. Understanding Logistic Regression Analysis. Biochem. Med. 2014, 24, 12–18. [Google Scholar] [CrossRef]
- Menard, S. Applied Logistic Regression Analysis; SAGE: Newbury Park, CA, USA, 2002; ISBN 978-0-7619-2208-7. [Google Scholar]
- Bagley, S.C.; White, H.; Golomb, B.A. Logistic Regression in the Medical Literature: Standards for Use and Reporting, with Particular Attention to One Medical Domain. J. Clin. Epidemiol. 2001, 54, 979–985. [Google Scholar] [CrossRef] [PubMed]
- Federal Highway Administration (FHWA). HSIS Guidebook—California; FHWA: Washington, DC, USA, 2022.
- Stenstrom, M.K.; Kayhanian, M. First Flush Phenomenon Characterization; California Department of Transportation, Division of Environmental Analysis: Sacramento, CA, USA, 2005; CTSW-RT-05-73-02.6.
- Eisenberg, D. The mixed effects of precipitation on traffic crashes. Accid. Anal. Prev. 2004, 36, 637–647. [Google Scholar] [CrossRef]
- Chen, F.; Song, M.; Ma, X. Investigation on the Injury Severity of Drivers in Rear-End Collisions between Cars Using a Random Parameters Bivariate Ordered Probit Model. Int. J. Environ. Res. Public Health 2019, 16, 2632. [Google Scholar] [CrossRef]
- Wang, C.; Chen, F.; Zhang, Y.; Cheng, J. Analysis of Injury Severity in Rear-End Crashes on an Expressway Involving Different Types of Vehicles Using Random-Parameters Logit Models with Heterogeneity in Means and Variances. Transp. Lett. 2023, 15, 742–753. [Google Scholar] [CrossRef]
- Yu, M.; Zheng, C.; Ma, C. Analysis of Injury Severity of Rear-End Crashes in Work Zones: A Random Parameters Approach with Heterogeneity in Means and Variances. Anal. Methods Accid. Res. 2020, 27, 100126. [Google Scholar] [CrossRef]
- National Highway Traffic Safety Administration. How Vehicle Age and Model Year Relate to Driver Injury Severity in Fatal Crashes; National Highway Traffic Safety Administration: Washington, DC, USA, 2013.
- Alnawmasi, N.; Alamri, M.; Jashami, H. Assessing Injury-Severity Outcomes in Wet-Pavement Conditions: Exploring the Impact of Pavement Skid Resistance through Temporal Analysis with Random Parameters and Heterogeneity in Means and Variances. Transp. Res. Rec. 2025, 2679, 50–77. [Google Scholar] [CrossRef]
- Bogue, S.; Paleti, R.; Balan, L. A modified rank ordered logit model to analyze injury severity of occupants in multivehicle crashes. Anal. Methods Accid. Res. 2017, 14, 22–40. [Google Scholar] [CrossRef]
- Islam, S.; Jones, S.L.; Dye, D. Comprehensive analysis of single- and multi-vehicle large truck at-fault crashes on rural and urban roadways in Alabama. Accid. Anal. Prev. 2014, 67, 148–158. [Google Scholar] [CrossRef]
- Sharafeldin, M.; Farid, A.; Ksaibati, K. Injury severity analysis of rear-end crashes at signalized intersections. Sustainability 2022, 14, 13858. [Google Scholar] [CrossRef]
- Adanu, E.K.; Lidbe, A.; Tedla, E.; Jones, S. Factors associated with driver injury severity of lane-changing crashes involving younger and older drivers. Accid. Anal. Prev. 2021, 149, 105867. [Google Scholar] [CrossRef] [PubMed]
- Lee, D.; Guldmann, J.-M.; von Rabenau, B. Impact of Driver’s Age and Gender, Built Environment, and Road Conditions on Crash Severity: A Logit Modeling Approach. Int. J. Environ. Res. Public Health 2023, 20, 2338. [Google Scholar] [CrossRef] [PubMed]
- Behnood, A.; Mannering, F.L. The Temporal Stability of Factors Affecting Driver-Injury Severities in Single-Vehicle Crashes: Some Empirical Evidence. Anal. Methods Accid. Res. 2015, 8, 7–32. [Google Scholar] [CrossRef]
- Al-Bdairi, N.S.S.; Behnood, A. Assessment of Temporal Stability in Risk Factors of Crashes at Horizontal Curves on Rural Two-Lane Undivided Highways. J. Saf. Res. 2021, 76, 205–217. [Google Scholar] [CrossRef]


| Driver Sex | Vehicle Year | Hour Class | Severity | Light | No. Vehicles | No. Lanes | Surface Type | Terrain | AADT | Rural/ Urban | Season | Crash Type | Age Group |
|---|---|---|---|---|---|---|---|---|---|---|---|---|---|
| M | 2000–2005 | 5 | PDO | Dark | 2 | +8 | PCC | F | 125k–175k | U | Winter | Hit_Object | 25–65 |
| F | 2000–2005 | 3 | PDO | Dark | 3 | +8 | PCC | F | +250k | U | Spring | Rear_End | 25–65 |
| F | +2015 | 5 | PDO | Dark | 3 | +8 | PCC | F | +250k | U | Winter | Rear_End | 25–65 |
| F | +2015 | 2 | NotPDO | Daylight | 2 | −5 | AC | R | −125k | U | Winter | Rear_End | 25–65 |
| M | 2010–2015 | 3 | NotPDO | Dark | +3 | +8 | PCC | F | 175k–250k | U | Fall | Sideswipe | 25–65 |
| F | −2000 | 2 | NotPDO | Daylight | 1 | 6–7 | AC | F | −125k | U | Fall | Hit_Object | +65 |
| M | +2015 | 4 | PDO | Daylight | 2 | +8 | AC | R | −125k | R | Spring | Broadside | −25 |
| F | +2015 | 4 | NotPDO | Daylight | 1 | −5 | AC | R | −125k | R | Fall | Hit_Object | 25–65 |
| F | 2005–2010 | 2 | NotPDO | Daylight | 2 | −5 | AC | F | −125k | R | Fall | Rear_End | +65 |
| M | 2000–2005 | 4 | PDO | Daylight | 3 | −5 | AC | R | −125k | U | Spring | Sideswipe | 25–65 |
| M | 2010–2015 | 3 | PDO | Dark | 3 | +8 | AC | F | 175k–250k | U | Spring | Rear_End | 25–65 |
| M | 2000–2005 | 5 | PDO | Dark | 1 | −5 | AC | F | −125k | R | Fall | Hit_Object | −25 |
| F | 2000–2005 | 5 | NotPDO | Daylight | 2 | −5 | AC | F | −125k | U | Winter | Sideswipe | 25–65 |
| F | −2000 | 2 | PDO | Daylight | 2 | −5 | AC | M | −125k | R | Fall | Sideswipe | 25–65 |
| M | 2005–2010 | 1 | PDO | Dark | 1 | +8 | PCC | R | −125k | R | Winter | Hit_Object | 25–65 |
| F | 2010–2015 | 5 | PDO | Dark | 2 | +8 | PCC | F | 175k–250k | U | Winter | Rear_End | 25–65 |
| M | −2000 | 4 | PDO | Daylight | 2 | +8 | PCC | F | 175k–250k | U | Winter | Rear_End | 25–65 |
| M | 2005–2010 | 4 | PDO | Dark | 1 | +8 | PCC | M | −125k | U | Winter | Hit_Object | −25 |
| M | +2015 | 4 | PDO | Dark | 2 | +8 | PCC | F | +250k | U | Winter | Sideswipe | 25–65 |
| M | −2000 | 2 | PDO | Daylight | 3 | 6–7 | AC | R | −125k | U | Winter | Broadside | 25–65 |
| Variable | Frequency | |||||
|---|---|---|---|---|---|---|
| Driver Sex | F: 8168 | M: 15,074 | ||||
| Vehicle Year | −2000: 3466 | 2000–2005: 5216 | 2005–2010: 5922 | 2010–2015: 5631 | +2015: 3007 | |
| Hour Class | 1: 3736 | 2: 6561 | 3: 3299 | 4: 4274 | 5: 5372 | |
| Severity | NotPDO: 8544 | PDO: 14,698 | ||||
| Light | Dark: 11,420 | Daylight: 11,822 | ||||
| No. Vehicles | 1: 6430 | 2: 11,936 | 3: 3606 | +3: 1270 | ||
| No. Lanes | −5: 7104 | 6–7: 4131 | +8: 12,007 | |||
| Surface Type | AC: 10,042 | PCC:13,200 | ||||
| Terrain | F: 14,707 | M: 2467 | R: 6068 | |||
| AADT | −125K: 9910 | 125k–175k:4050 | 125k–175k: 4050 | 175k–250k: 6265 | +250k: 3017 | |
| Rural/Urban | R: 4164 | U:19,078 | ||||
| Season | Fall: 4607 | Spring: 5431 | Summer: 734 | Winter: 12,470 | ||
| Crash Type | Broadside: 2028 | Rear End: 8975 | Hit Object: 6517 | Sideswipe: 4316 | Head On: 600 | Overturned: 806 |
| Age Group | −25: 5584 | 25–65: 16,417 | +65: 1241 | |||
| Model | Driver Sex | Crash Type | n | Deviance | AIC | McFadden R2 | R2ML | R2CU | AUC |
|---|---|---|---|---|---|---|---|---|---|
| 1 | M | Rear_End | 5536 | 7180.411 | 7204.411 | 0.006 | 0.008 | 0.011 | 0.559 |
| 2 | M | Hit_Object | 4311 | 5288.738 | 5308.738 | 0.018 | 0.022 | 0.031 | 0.576 |
| 3 | F | Rear_End | 3439 | 4555.068 | 4569.068 | 0.007 | 0.009 | 0.012 | 0.559 |
| 4 | M | Sideswipe | 2940 | 3215.336 | 3243.336 | 0.047 | 0.053 | 0.077 | 0.638 |
| 5 | F | Hit_Object | 2206 | 2884.048 | 2918.048 | 0.019 | 0.025 | 0.034 | 0.583 |
| 6 | F | Sideswipe | 1376 | 1670.868 | 1688.868 | 0.010 | 0.012 | 0.018 | 0.565 |
| 7 | M | Broadside | 1327 | 1803.142 | 1823.142 | 0.020 | 0.027 | 0.036 | 0.597 |
| 8 | F | Broadside | 701 | 957.696 | 969.696 | 0.009 | 0.013 | 0.017 | 0.558 |
| 9 | M | Overturned | 563 | 763.230 | 775.230 | 0.021 | 0.029 | 0.038 | 0.572 |
| 10 | M | Head_On | 397 | 450.951 | 470.951 | 0.137 | 0.164 | 0.225 | 0.709 |
| 11 | F | Overturned | 243 | 309.678 | 317.678 | 0.030 | 0.039 | 0.053 | 0.571 |
| 12 | F | Head_On | 203 | 228.520 | 258.520 | 0.145 | 0.174 | 0.238 | 0.748 |
Disclaimer/Publisher’s Note: The statements, opinions and data contained in all publications are solely those of the individual author(s) and contributor(s) and not of MDPI and/or the editor(s). MDPI and/or the editor(s) disclaim responsibility for any injury to people or property resulting from any ideas, methods, instructions or products referred to in the content. |
© 2025 by the authors. Licensee MDPI, Basel, Switzerland. This article is an open access article distributed under the terms and conditions of the Creative Commons Attribution (CC BY) license (https://creativecommons.org/licenses/by/4.0/).
Share and Cite
Naseralavi, S.; Soltanirad, M.; Ranjbar, E.; Lucero, M.; Baghersad, M.; Piri, M.; Hassan Zada, M.J.; Mazaheri, A. Modeling the Severity of Crashes in Rainy Weather by Driver Gender and Crash Type. Future Transp. 2025, 5, 146. https://doi.org/10.3390/futuretransp5040146
Naseralavi S, Soltanirad M, Ranjbar E, Lucero M, Baghersad M, Piri M, Hassan Zada MJ, Mazaheri A. Modeling the Severity of Crashes in Rainy Weather by Driver Gender and Crash Type. Future Transportation. 2025; 5(4):146. https://doi.org/10.3390/futuretransp5040146
Chicago/Turabian StyleNaseralavi, Saber, Mohammad Soltanirad, Erfan Ranjbar, Martin Lucero, Mahdi Baghersad, Mehran Piri, Mohammad Javad Hassan Zada, and Akram Mazaheri. 2025. "Modeling the Severity of Crashes in Rainy Weather by Driver Gender and Crash Type" Future Transportation 5, no. 4: 146. https://doi.org/10.3390/futuretransp5040146
APA StyleNaseralavi, S., Soltanirad, M., Ranjbar, E., Lucero, M., Baghersad, M., Piri, M., Hassan Zada, M. J., & Mazaheri, A. (2025). Modeling the Severity of Crashes in Rainy Weather by Driver Gender and Crash Type. Future Transportation, 5(4), 146. https://doi.org/10.3390/futuretransp5040146

