Next Article in Journal
Increasing Photovoltaic Systems Efficiency Through the Implementation of Statistical Methods
Previous Article in Journal
Fusion of Driving Behavior and Monitoring System in Scenarios of Driving Under the Influence: An Experimental Approach
 
 
Font Type:
Arial Georgia Verdana
Font Size:
Aa Aa Aa
Line Spacing:
Column Width:
Background:
Review

A Review of Seatbelt Technologies and Their Role in Vehicle Safety

Department of Automotive and Transport Engineering, Transilvania University of Brasov, 500036 Brasov, Romania
*
Author to whom correspondence should be addressed.
Appl. Sci. 2025, 15(10), 5303; https://doi.org/10.3390/app15105303
Submission received: 7 April 2025 / Revised: 29 April 2025 / Accepted: 6 May 2025 / Published: 9 May 2025

Abstract

Seatbelts are critical components of vehicle safety, continuously evolving through technological advancements and regulatory updates. Traditionally designed to secure occupants during collisions, seatbelt innovations, such as retractors, pretensioners, and load limiters, have significantly enhanced comfort and effectiveness. With the advent of autonomous vehicles, seatbelt systems must adapt to new safety challenges, including real-time tension adjustment through active seatbelt systems. These systems, integrated with active safety technologies like automatic emergency braking, offer a more comprehensive safety solution. Furthermore, seatbelt technology must address the diverse needs of different passenger categories. Quantitative data highlight the role of seatbelts for various passenger categories. Children are 55% more likely to be injured by rear structure intrusion and 27% more likely to suffer from compression into the front seat during rear impacts. Pregnant women generally experience milder injuries but are more prone to abdominal injuries. Older adults, who account for 17% of crash fatalities, are more likely to suffer thoracic injuries and fractures due to increased bone fragility. This review explores the integration of traditional and modern seatbelt systems, focusing on passenger-specific adaptations and the future role of seatbelts in autonomous vehicles. This study is based on a thorough literature review, analyzing data from the Web of Science, Scopus, and SAE databases, where available, to assess the contributions and impact of these innovations.

1. Introduction

The seatbelt assembly is one of the base components of vehicle safety [1], having saved countless lives since its introduction. Over time, seatbelt technologies have evolved, driven by advances in automotive engineering, mechanical design, materials science, sensors, electronics, medical research, crash safety studies, and regulatory requirements. The importance of seatbelts in protecting vehicle occupants during collisions cannot be overstated, as they serve to restrain the body and minimize the risk of serious injury [2,3]. Traditionally, seatbelts were designed to prevent occupant ejection and limit harmful movements during a crash [4], forming the cornerstone of passive vehicle safety systems.
Recent decades have seen significant innovations in seatbelt technologies to improve both comfort and protection. Mechanisms such as retractors, which allow the seatbelt webbing to extend and retract automatically, have improved usability and ensured proper belt positioning. The development of pretensioners, which rapidly tighten the belt during a collision, and load limiters, which control the force exerted on an occupant’s chest by allowing slight belt extension, have further optimized occupant protection by minimizing injury risks during high-impact events. These advancements have progressively improved the effectiveness of seatbelt systems in modern vehicles.
As the automotive industry transitions toward greater automation, new challenges emerge for occupant safety systems. With the advent of intelligent vehicle technologies and autonomous driving, seatbelt designs must evolve to address scenarios where human drivers may no longer be actively controlling the vehicle [5,6]. Active seatbelt systems, capable of adjusting belt tension dynamically based on crash severity, are increasingly critical for mitigating crash forces and enhancing occupant protection. Moreover, seatbelt systems are now integrated into a broader active safety ecosystem that includes automatic braking, lane-keeping assistance, and collision avoidance technologies. In this context, seatbelts not only serve as passive restraints but also operate in concert with proactive systems to ensure comprehensive occupant safety in both conventional and autonomous driving environments [7,8].
In Figure 1, the seatbelt innovation roadmap is presented as a timeline from early development to emerging technologies.
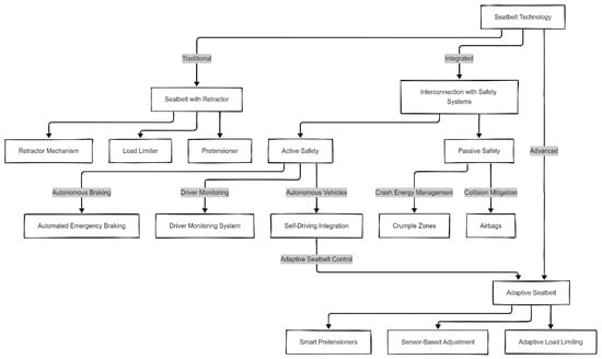
In Figure 2, the conceptual overview of seatbelt technology is presented, in terms of traditional seatbelt, integrated seatbelt, and advanced seatbelt system.
Despite the substantial advancements in seatbelt design and the growing body of research on occupant protection, several gaps remain in the literature. For example, there is limited empirical evidence on how active seatbelt systems perform across diverse passenger populations, particularly in non-standard seating configurations anticipated in autonomous vehicles. Moreover, existing studies often treat occupants as a homogenous group, overlooking physiological and biomechanical differences related to age, pregnancy, or size. These gaps highlight the need for a comprehensive review that not only synthesizes technological developments but also evaluates their effectiveness across varied user contexts and future mobility scenarios.
This narrative review aims to provide an overview of the latest seatbelt technologies, examining the integration of traditional and modern seatbelt technologies, with particular attention to passenger-specific adaptations and the evolving role of seatbelts in autonomous vehicles. By exploring seatbelt mechanisms such as retractors, load limiters, and pretensioners, as well as their role in active safety systems, we aim to highlight how these innovations are helping to reduce injuries and fatalities on the road. Also, by exploring the intersection between traditional restraint systems and emerging technologies, we hope to provide valuable insights into ongoing advances in vehicle safety and their implications for the future of transportation.
The remainder of this paper is organized as follows: Section 2 provides an overview of the methodological approach, including search strategy and selection criteria. Section 3 discusses the map of citations and the evolution of seatbelt technologies, while Section 4 explores the effectiveness, challenges, and limitations of seatbelt technologies. Section 5 examines emerging trends in seatbelt systems and their integration into autonomous vehicle platforms. Finally, Section 6 presents the final conclusions of this review.

2. Materials and Methods

This section provides analysis and guidelines for a literature review focusing on the integration of seatbelt mechanisms, such as retractors, load limiters, and pretensioners within the safety systems. It aims to examine how these innovations improve occupant protection and decrease road traffic injuries and fatalities. By exploring the convergence of traditional restraint systems with emerging safety technologies, this review seeks to offer valuable insights into advancements in vehicle safety and their potential impact on the future of transportation.

2.1. Search Strategy

As a search strategy, the method used to identify, select, and assess relevant studies for inclusion in the review is outlined further. It details the databases and information sources consulted, the search terms utilized, and the inclusion and exclusion criteria to ensure the selection of studies most pertinent to the research focus. The published papers mentioned in this review were downloaded from Clarivate Web of Science and Scopus online platforms in January and February 2025. The search query was the following: “seat belt OR retractor OR pretensioner OR injuries AND active safety AND autonomous vehicle OR load limiter”. Also, we added relevant papers from SAE Mobilus, manually collected and cross-checked for duplication against the WoS and Scopus datasets to preserve both the comprehensiveness and integrity of the analysis.
A total of 1503 articles were retrieved from Web of Science (WoS), 503 from Scopus, and 50 from SAE Mobilus, using the designated search keywords. To ensure a rigorous and consistent dataset, only peer-reviewed journal articles and conference papers published in English were considered, while letters, book chapters, book reviews, and data papers were excluded. Full bibliographic records, including cited references, were extracted and systematically organized using Microsoft Excel for further analysis.

2.2. Screening, Data Extraction, and Bibliometric Tools

Pre-processing of the set of articles and removal of any duplicates was carried out using the ScientoPy v1.4.0 tool [9], which has a high efficiency in removing duplicates and redundancy. Following this process, 1205 unique articles were retained. ScientoPy was employed as a bibliometric analysis tool to support both data cleaning and exploratory analysis processes. Specifically, it contributed to the removal of duplicate records by allowing for the systematic identification and exclusion of redundant entries based on metadata comparisons such as titles, authors, and publication years. Furthermore, ScientoPy facilitated keyword analysis by extracting, aggregating, and visualizing the most frequently occurring author keywords and indexed terms across the dataset. This enabled the identification of prevailing research themes, trends over time, and potential gaps in the literature, thereby improving the thematic structuring and analytical depth of the review.
Following the author’s keywords, most papers had as main keywords the following: seatbelt, followed by road safety and limiter. It can be observed in Figure 3 that most of the authors used in their papers variations of the word “seatbelt” as main keyword.
The related fields in Table 1 were classified based on two metrics: the Average Growth Rate (AGR), which quantifies the average increase in published articles between two consecutive full years (2023 and 2024), and the Average Documents per Year (ADY), which represents the overall average number of articles published on topics related to the primary field of seatbelt technology.
Table 1 presents the top author keywords related to seatbelt research, along with their total frequency, AGR, and ADY. The keywords “seatbelt” and “seatbelts” rank first and second, with total occurrences of 206 and 165, respectively, and positive AGR values of 1 and 2. In contrast, the third-ranking keyword, “seatbelt use”, shows a lower total frequency (97) and a negative AGR of −1.5, despite its central relevance to occupant safety.
The negative growth rate of “seatbelt use” may initially appear to contradict the recognized importance of seatbelt-related research. However, a closer examination suggests a shift in keyword preferences and terminological practices rather than a decline in research focus. The keywords “seatbelt” and “seatbelts” show consistent or increasing usage over time, both with higher ADY values (6.5), indicating that they continue to be actively used in more recent publications. In contrast, “seatbelt use” has an ADY of 5.5, suggesting that it peaked earlier and may now be declining in favor of more generalized or updated terminology.
This pattern implies a possible semantic convergence, where newer studies favor more concise or technically broader terms like “seatbelt” or pluralized variants. The term “seatbelt use”, traditionally associated with behavioral studies or public health perspectives, may be less prevalent in recent engineering or automotive safety literature, which increasingly emphasizes system integration and technological innovation.
While the initial keyword analysis provided a frequency-based overview, a thematic synthesis allows for a deeper interpretation of the prevailing research focus areas. Notably, terms such as “seatbelt”, “seatbelts”, and “seatbelt use” emerge as central themes, which, in combination with “road safety” and “traffic safety”, suggest a sustained emphasis on occupant protection in vehicular environments. This focus aligns with recent policy developments, such as the 2024 European Union Directive on Adaptive Restraint Systems, which mandates the integration of intelligent seatbelt technologies tailored to occupant characteristics and crash scenarios. The frequent appearance of “retractor” and “limiter” further reinforces the interest in such adaptive mechanisms, which are key components of next-generation seatbelt systems.
Additionally, keywords like “chest injury” and “airbag” point to ongoing concerns about injury biomechanics and the interaction between passive safety systems. The co-occurrence of these terms suggests a growing research intersection between biomechanical injury mitigation and regulatory innovation, reflecting both technological advancement and public health priorities.
The stagnation in growth (AGR = 0) for keywords such as ”safety”, ”retractor”, “traffic safety”, “chest injury”, and “airbag” suggests a plateau in traditional research areas that have already been extensively explored or standardized within vehicular safety frameworks. For example, retractor and airbag, both foundational components of passive restraint systems, remain central to vehicle design and crashworthiness but show little recent expansion in academic output (ADY = 1). This may reflect a shift in research priorities toward integrating these components with newer technologies, such as intelligent restraint systems and predictive crash mitigation using AI, rather than studying them in isolation.
Similarly, the keyword “safety”—while conceptually broad—has an AGR of 0 and a comparatively low ADY of 3.5, suggesting that general safety discussions may now be embedded within more specialized or interdisciplinary studies rather than pursued as standalone topics. The terms “traffic safety” and “chest injury”, both holding AGR = 0, further exemplify this trend. While chest injuries remain a major concern in crash outcomes, particularly among older populations [10], the academic focus appears to have evolved toward more nuanced variables such as occupant-specific biomechanics, adaptive load modulation, and injury prediction modeling. As such, future bibliometric efforts could benefit from tracking newer terms like “injury biomechanics”, “predictive restraint”, or “occupant-specific safety systems” to capture this thematic evolution in the field.
After reviewing the most cited and relevant papers on seatbelt technology and its role in vehicle safety research, a total of 845 papers were retained for further discussion in this review.

3. Results

Seatbelt technology has immense life-saving potential and remains a fundamental aspect of vehicle safety. Lately, advancements in automotive engineering, crash safety research, and regulatory standards have driven continuous improvements in seatbelt systems. Additionally, an increasing number of scientists have focused on analyzing and enhancing this technology to further optimize its effectiveness. As vehicles become more advanced, particularly with the rise of autonomous technology, seatbelt assemblies must continue evolving to address new safety challenges and maximize their ability to save lives.

3.1. Citation Network Analysis

To improve the visualization and analysis of relationships between the citations in research articles, a citation mapping of articles indexed in Scopus, WoS, and SAE (the Society of Automotive Engineers) was performed. This method effectively highlights the networks and connections between cited works, making it valuable for identifying research trends, mapping academic impact, and exploring scholarly influence.
Figure 4 displays a pie chart illustrating the percentage distribution of the identified papers based on their type (journal, conference, or proceedings). After the screening process, journal articles account for 69% of the total papers analyzed.
Figure 5 showcases the network visualization of keyword co-occurrence, generated using VOSviewer v1.6.20 tool [11]. A total of 74 author keywords appear more than 5 times. The top three keywords are “safety”, “active safety”, and “autonomous vehicle”.
Figure 6 illustrates the number of citations for each author-provided keyword. Papers containing the keywords “safety”, “active safety”, “injury”, “kinematics”, and “seatbelt” have the highest overall citation counts.
The keywords were chosen based on their prevalence and relevance across multiple domains, including scientific literature, industry documentation, and policy reports. For example, the term “seatbelt” was selected over the variant “seat belt” due to its more frequent usage not only in academic publications but also in the automotive and medical sectors, where consistency in terminology is critical for indexing and retrieval.
As a primary restraint system, seatbelts are designed to reduce the risk of severe injuries by keeping passengers securely positioned and distributing impact forces across stronger body parts. Their effectiveness is improved by various components, including webbing, retractors, buckles, pretensioners, and load limiters, all working together to ensure optimal protection. The components of a three-point seatbelt system are as follows: the webbing, made from woven nylon fibers, ensures strength and flexibility; the buckle, which allows the belt to be fastened and released in the latch; the locking system or latch, securing the buckle in place; the retractor, a mechanism that keeps the belt tight, allows free movement under normal conditions and locks the webbing in place in certain situations when deceleration or belt extension speed exceed specific thresholds; the anchor points, which are the parts through which the seatbelt is attached to the vehicle structure. In addition to the components mentioned, the need to improve occupant protection has led to the integration of pretension systems and load limiters into seatbelts, significantly improving passenger safety during collisions.
The markings present on a seatbelt, following Regulation No. 16 of the Economic Commission for Europe of the United Nations (UN/ECE), are uniform provisions concerning the approval of safety belts, restraint systems, child restraint systems, and Isofix child restraint systems for occupants of power-driven vehicles. Vehicles equipped with safety belts, restraint systems, child restraint systems, and Isofix child restraint systems (OJ L 313 30 November 2007, p. 58, ELI: https://eur-lex.europa.eu/eli/reg/2007/16(2)/oj, accessed on 12 February 2025) [12] provide information about the type of components they consist of, as illustrated in Figure 7.
By examining the marked area in the figure, the following characteristics can be distinguished:
  • A—Three-point seatbelt.
  • B—Two-point seatbelt (lap belt only).
  • Z—Special seatbelt.
  • e—Presence of a load-limiting mechanism in the belt.
  • r—Presence of a retractor mechanism in the belt.
  • 4—Type 4 (automatic sensitive retractor).
  • 4N—Type 4N retractor.
  • m—Multi-sensing retractor.
  • p—Presence of a pretension mechanism in the belt.
Seatbelt labeling noncompliance presents several issues that can impact occupant safety and regulatory adherence. One frequent problem is incorrect or hidden label placement, where labels are positioned under seats or on belts in locations not easily visible during use or installation. This can lead to improper belt usage or incorrect child seat installation, particularly in older vehicle models with poor label visibility. Another common issue is faded or illegible labels, often caused by UV exposure or aging. When labels become unreadable, users may not follow proper procedures, raising the risk of incorrect use and potential legal noncompliance, especially in high-temperature climates or older vehicles.
Non-standard language or symbols on labels, such as the absence of universal icons or labeling solely in one language, can lead to misinterpretation by users unfamiliar with the provided language. This issue is notably prevalent in imported child restraint systems that lack localized labeling. Another significant risk arises from mismatched labeling and function, where a label may incorrectly claim the presence of safety features such as a pre-tensioner or load limiter. Such discrepancies can foster false safety assumptions and may be indicative of counterfeit or defective parts, often discovered during crash investigations or product recalls.
Other noncompliance concerns include missing guidance for special users. The absence of specific labeling for the proper positioning of seatbelts for pregnant women, wheelchair users, or other vulnerable groups increases the risk of misuse or injury. This issue is particularly critical in emergency or adapted transport vehicles that lack visual aids. Lastly, inconsistent labeling across vehicle models by the same manufacturer can lead to confusion, especially for families using multiple cars from the same brand. Variations in labeling formats may result in incorrect assumptions regarding belt or seat compatibility, ultimately compromising safety.

3.2. The Retractor

Over the years, innovations in retractor mechanisms have significantly uplifted occupant protection, integrating advanced technologies such as acceleration sensors and energy absorption systems. Various patents have been filed, proposing novel improvements to seatbelt retractors; some have been developed into practical applications, while others present ideas that warrant further exploration and refinement. For instance, in [13], a vehicle acceleration sensor for seatbelt retractors was introduced, aimed at improving the responsiveness of the retraction mechanism during sudden deceleration. Similarly, Ref. [14] proposed a seatbelt retractor with an energy absorption mechanism, designed to regulate the force exerted on the occupant in the event of a crash. Another noteworthy innovation by [15] focuses on an improved seatbelt retractor and seatbelt device, potentially enhancing the overall efficiency of the restraint system.
While these patents highlight significant advancements in seatbelt retractor technology, further research and development are necessary to optimize their real-world implementation. Further on, we will explore the current state of the art, analyzing key contributions from studies that have shaped modern seatbelt retractor systems. The role of the retractor is to store the seatbelt webbing and to lock it in case of an impact through two distinct mechanisms. According to ECE-R16 [12], for locking retractors, the seatbelt webbing must not move more than 25 mm between two successive locking positions. In variants where operation is powered by an external energy source, the retractor must immediately lock in the event of a power interruption.
The central element of a conventional retractor is the spool, which is attached to one end of the seatbelt webbing. Inside the retractor, a spring mechanism applies to a force opposing the spool’s rotation. The belt retraction force must be between 1 and 7 N.
The retractor contains two locking mechanisms that stop the spool’s movement when the vehicle is involved in a collision. The two types of locking mechanisms used are presented in Table 2.
In Figure 8, the ball-in-cup inertial locking mechanism, a vehicle-sensitive component integrated within a seatbelt retractor to enhance occupant safety during sudden deceleration, is presented. Under normal driving conditions, a steel ball rests securely within a shallow cup, allowing the retractor to freely extend and retract the seatbelt. In the event of rapid deceleration or impact, the vehicle’s inertia causes the ball to dislodge from the cup due to the change in momentum. As it shifts, the ball contacts a lever or pawl, which in turn engages a ratchet gear attached to the spool, immediately locking the belt in place. This mechanical response prevents further belt extension, restraining the occupant and minimizing forward motion during a collision.

3.3. The Pretension System

Seatbelt pretensioners are mechanisms that are activated during an impact or collision. Their purpose is to minimize the gap between the belt and the occupant’s body, ensuring a tighter fit and thus reducing the passenger’s movement, reducing the risk of injury in frontal collisions.
The development of seatbelt pretension systems has undergone significant advancements, evolving from passive restraint mechanisms to sophisticated, dynamically responsive safety components. Initially, conventional seatbelt systems functioned solely as reactive restraints, allowing a degree of slack before engaging in the event of a collision. However, with advancements in automotive safety engineering, pretensioning mechanisms have been introduced to mitigate this slack, thereby enhancing occupant protection by ensuring a more secure restraint prior to impact.
One notable innovation in pretensioner technology involves a dual-stage activation system that sequentially engages two pretensioners at different time intervals. This approach ensures the elimination of lap-belt slack, thereby optimizing occupant restraint and reducing forward displacement during a collision [16]. Additionally, the integration of retractable seatbelt systems equipped with pretensioners has further improved retraction efficiency and occupant stabilization during rapid deceleration [17].
Advancements in miniaturization have also contributed to the refinement of pretensioner technology. The development of compact gas generators with integrated electrical connectors has enhanced the efficiency and integration of seatbelt pretensioners with airbag deployment systems, ensuring a coordinated safety response in the event of a crash [18].
Beyond pyrotechnic and retraction-based systems, motorized seatbelt tensioners represent a significant innovation in active restraint technology. These systems utilize an electric drive motor and a gear mechanism to dynamically adjust seatbelt tension in hazardous driving conditions. To prevent mechanical failure under excessive torque, an overload clutch mechanism is employed to disengage the gear system, thereby preserving the structural integrity of the pretensioner [19].
Furthermore, contemporary advancements in seatbelt pretension systems incorporate intelligent control mechanisms that regulate tension throughout various phases of an impact event. These adaptive systems modulate restraint force in real time, balancing occupant protection with comfort by preventing excessive pressure while maintaining optimal retention [20].
These systems usually use a pyrotechnic device to pull the belt rearward. The command to trigger the pretensioner in the event of an impact is carried out by mechanisms activated by sensors that detect an imminent or ongoing collision.
Pyrotechnically activated pretensioners can be the following:
(a)
Piston and cable type—which act on the third anchor point of the belt, known as the PLP (Pyrotechnical Lap Pretensioner). They act on the strap that passes through the abdomen (pelvic) area, reducing the distance between the occupant and the seat back;
(b)
Piston and cable type—which acts on the belt buckle, also known as PBP (Pyrotechnical Buckle Pretensioner). It acts mainly on the diagonal strap that passes over the occupant’s chest and to a certain extent on the lap strap, providing correct positioning during a collision;
(c)
Ball and profiled sector type—RRP (Rotational Retractor Pretensioner)—which acts by winding the strap on the retractor reel;
(d)
Wankel type—which acts by winding the strap on the retractor reel;
(e)
Piston and rack type—which acts by winding the strap on the retractor reel.
The types of pyrotechnically activated pretensioners are presented in Figure 9a–e.
A pretensioner can also be reversible, using electric motors, adjusting the belt tension according to the situation to improve safety and comfort. These systems, which we call pre-pretensioners, can be activated even before impact, for example, during sudden braking, preparing the passenger for a possible collision, as also mentioned in [21].
The authors in [22] discussed the effect of pretensioner force on the human body. Two different retractor pretensioners with varying pretensioner force were used in the crash test for a child and an adult passenger positioned on the rear seat. Head displacement and neck loading were reduced for both pretensioners for all dummies compared to testing without a pretensioner. The pretensioner reduced chest deflection to the adult but not to the child when seated on a booster cushion with a back during the crash phase. When the back was removed, chest deflection was reduced below injury assessment reference values. The head excursion was reduced for all dummies with both pretensioners.
According to [23], a seatbelt pre-pretension system can reposition forward-leaning passengers, increasing safety in the event of a crash.
Also, ref. [24] investigated the muscle responses of passengers during autonomous braking events with reversible pre-tensioning. They showed that average muscle activity with a pre-tensioned belt increased rapidly before the onset of deceleration for females, but not for males.
A study using active human body models (AHBM) for female occupant kinematics and muscle activations in vehicle maneuvers potentially occurring in precrash situations and with different seatbelt configurations was conducted in [25]. For specific muscles, lane changes with the pre-pretensioner belt result in earlier muscle activation onsets and significantly smaller activation amplitudes compared to the standard belt. Another study by [26], using the active SAFER human body model (Active SHBM), notes that the presence of Automated Emergency Braking (AEB), type of seatbelt system, pre-pretensioner activation time and force can affect the ability to reposition the passenger body on front seat and time required.
In case of rear collisions, Ref. [27] mentions that seatbelts and pretensioners were designed for occupant restraint in frontal crashes, so it is not a surprise they do not provide much restraint of an occupant in rear impacts up to 40.2 km/h (25 mph). The lack of early lap-belt restraint is due to the unfavorable belt angle from the anchors over the hip.

3.4. The Load Limiter

Load limiters are designed to control the force exerted by the belt on the passenger’s body, thus preventing chest injuries caused by excessive pressure. These devices allow a certain elongation, by unwinding, of the belt strap, reducing the maximum tension applied.
The first simple force limiters make pleats sewn on the belt strap. These pleats are released when a threshold force acts on the strap. By gradually releasing the pleats, the strap will gradually lengthen and the force in the strap will dissipate during the release, limiting the force with which the belt acts on the passenger’s chest. Another solution consisted of making pre-cut metal clips, used for one of the belt anchor points. Their mode of operation is similar to that of sewn pleats; under the action of a threshold force, the clip gives way and allows the belt to lengthen.
Recent generation force limiters are torsion bar-type mechanisms, which deform plastically and allow the controlled unwinding of the strap, or through deformable elements, under a certain load, absorbing part of the impact energy. A significant advancement in load-limiting technology involves the integration of predictive load detection mechanisms. This approach combines real-time acceleration data with occupant size parameters to estimate the forces acting on the restraint system. By comparing these predicted loads against a predefined threshold, the system dynamically adjusts the activation and deployment characteristics of load-limiting devices, ensuring an optimal balance between restraint effectiveness and occupant safety [28].
There are several types of force limiter systems:
  • With a constant force limiter, when we have a single torsion bar in the retractor mechanism;
  • With progressive force limiter on the rib cage. To obtain the progressive limiter function, it was necessary to implement the second torsion bar and the elements that make the transition between them;
  • With a degressive force limiter on the rib cage, it has additional elements in its construction compared to the progressive version;
  • With adaptive force limiter on the rib cage. This has in its composition, in addition to the two torsion bars with different diameters, a system for changing the degressive or direct load on the small torsion bar.
In Figure 10, the main components of a load limiter are presented as follows: (a) drive wheel; (b) spindle; (c) torsion bar; (d) locking mechanism; (e) metallic case.
Load limiters are particularly important in frontal impacts, where the forces applied to the chest can be high. This system reduces the risk of seatbelt-related injuries, such as chest or internal organ injuries, especially in high-impact impacts.
In [29], an analysis was performed measuring the pretensioner and load limiter forces at two levels, the first with a threshold of 4.5 kN, the other up to 7 kN. The forces were measured using transducers placed at the belt level, but the actual force during an accident may be different. The presence of load limiters significantly reduces the risk of serious and fatal injuries in the whole body and load limiters with a higher load-limiting force contributed significantly to reducing fatal injuries although these effects need to be studied in combination with different delta-v values. These findings are also confirmed in previous studies by [30,31]. Other authors mention the need to adapt the deployment of load limiters for different types of impacts, depending on the age of the occupants [32].
The authors in [33] suggest that, while seatbelts are highly protective against fatal and most severe injuries in multi-occupant crashes, older occupants do not receive the same seatbelt benefits as their younger counterparts for severe injuries, Abbreviated Injury Scale (AIS)3+ scale, and torso injuries.
Reference [34] proposes an adaptive seatbelt load limiter utilizing magnetorheological fluids, enabling continuous and real-time adjustment of seatbelt force during a vehicle crash. The study in [35] develops a real-time control system for a nonlinear crash dummy/vehicle model, aimed at controlling chest deflection by adjusting seatbelt force during a crash. The nonlinear system is approximated to a fourth-order linear model using Singular Value Decomposition, and a robust linear matrix inequality-based H-infinity controller is designed. Simulations show the controller meets chest deflection criteria, even with actuator saturation. However, real-time chest deflection measurement is required for practical implementation, necessitating further technological development.
A case series review in [36] mentions that while current airbag/load limiter tuning may reduce injuries in New Car Assessment Programme (NCAP) tests, excessive belt spool out under certain conditions can lead to injurious occupant excursions and interior vehicle contact. In these cases, occupants rarely moved forward into a timely deployed airbag. It highlights that load limiters’ chest injury reduction benefits must be weighed against the risk of excursion-related injuries. The review also notes that forward kinematics, usually non-injurious in NCAP, may lead to significant injury in multi-impact or deployment failure scenarios.
The load limiters, as part of a multi-component occupant protection system, cannot be evaluated in isolation to predict overall system performance [37]. This system works together with webbing stiffness, airbags, vehicle interior surfaces, and structure to provide effective occupant protection. The paper, above mentioned, emphasizes the importance of evaluating the full system’s performance through sled and crash tests or calibrated modeling, rather than relying on load limiter specifications alone. Tests and computer modeling were conducted to assess the impact of varying deployment loads on injury metrics such as shoulder belt loads, chest deflection, and compression.

3.5. Mechanical and Electronic Synergy of Seatbelt Components

Modern occupant restraint systems rely on the coordinated operation of mechanical and electromechanical subsystems to optimize crash energy management and occupant kinematics. The seatbelt system, comprising the retractor, pretensioner, and load limiter, exemplifies this integration.
The retractor, typically a spring-loaded spool with a locking mechanism, governs belt retraction and dynamic locking in response to vehicle deceleration or webbing acceleration. Pretensioners, which are often pyrotechnic or motor-driven, activate within milliseconds of crash detection, retracting the belt slack to secure the occupant firmly against the seat. Subsequently, load limiters allow controlled belt payout beyond a defined force threshold, thereby mitigating thoracic loading and reducing the likelihood of soft tissue or skeletal injury. These components are increasingly embedded within an intelligent network of sensors such as accelerometers, crash pulse detectors, occupant classification systems, and electronic control units, enabling real-time decision making and adaptive restraint strategies.
In Table 3, the mechanical and electronic functions in a seatbelt retractor are presented.
In Figure 11, the diagram of seatbelt mechanical components, one related to another, is presented.

3.6. Interconnection of Active and Passive Safety Systems

The interconnection between active and passive safety systems has become over the past years a cornerstone of modern vehicle safety design, ensuring full occupant protection by dynamically adapting to various driving scenarios. Passive safety systems, such as seatbelts and airbags, serve as fundamental protective measures during a collision. However, the integration of active safety features has significantly enhanced their effectiveness by preemptively responding to potential hazards.
In a crash event, sensors detect rapid deceleration, then the pretensioner activates, pulling the belt tight in milliseconds, and then the retractor locks, preventing further movement. The presence of the load limiter slightly releases tension to reduce chest injury. In Figure 12, a type of seatbelt is illustrated which is designed for enhanced crash safety, automatically tightening upon detecting a possible collision, or in different dangerous situations. This type of motorized retractor with an electronic pre-pretensioner is common in modern vehicles for adaptive safety features and can also integrate with AEB systems.
One innovative approach to this integration involves smart seatbelt control systems equipped with sensors embedded in seat structures and vehicle flooring. These sensors detect seat occupancy and passenger positioning, ensuring that the vehicle remains immobilized unless all occupants are properly restrained, thereby reinforcing seatbelt compliance as a precondition for vehicle operation [38].
Smart seatbelt control systems in modern automotive applications are designed to enhance occupant safety by integrating sensors, electronic control units (ECUs), and adaptive mechanisms that respond to real-time conditions. Unlike traditional passive seatbelt systems, smart seatbelts can preemptively tighten or adjust restraint force based on data such as vehicle speed, braking force, seat occupancy, or crash prediction algorithms. A prominent example is the Mercedes-Benz PRE-SAFE system [39], which detects emergency braking or skidding and automatically pre-tensions the seatbelts before a collision occurs, reducing slack and positioning occupants optimally for airbag deployment. Similarly, BMW’s Active Protection System [40] activates pre-crash seatbelt tensioning when it detects an imminent accident via forward-facing radar or camera systems.
In the context of autonomous vehicles, smart seatbelt systems evolve further by interacting with the vehicle’s high-level perception and planning modules. For instance, Waymo’s self-driving vehicles incorporate predictive algorithms that assess surrounding traffic patterns and pedestrian behavior, allowing the vehicle to anticipate complex scenarios. If a rapid deceleration or evasive maneuver is likely, the seatbelt system can dynamically adjust tension to prepare for abrupt movement, even before traditional crash sensors are triggered. Moreover, in vehicles equipped with occupant recognition technologies—like Tesla’s cabin camera system [41]—smart seatbelt mechanisms can adapt restraint force or enable features like child-specific protection modes based on who is seated and how they are positioned. These intelligent systems mark a shift toward personalized, context-aware occupant protection in both semi-autonomous and fully autonomous mobility platforms.
Another advancement is the development of automatic and reversible seatbelt pre- pretensioning mechanisms. These systems can retract the seatbelt strap by up to 300 mm within milliseconds, providing immediate restraint tightening in response to emergency scenarios. Such rapid pretensioning enhances occupant positioning and minimizes forward movement before a crash occurs [42].
Further refinement of active safety technology includes pre-safe seatbelt systems that ensure continuous and firm contact between the occupant and the restraint system. By preemptively tightening the seatbelt in critical situations, these systems enhance stability and optimize the interaction between occupants and supplementary passive safety devices, such as airbags, to mitigate injury severity [43].
The convergence of active and passive safety technologies represents a paradigm shift in automotive safety, transitioning from purely reactive protection to anticipatory and adaptive restraint mechanisms. These advancements underscore the increasing role of intelligent safety systems in reducing injury risk and improving crash survivability.
Active safety systems, such as AEB and lane departure warning systems, are increasingly integrated with passive safety systems. This interconnection allows for a more effective response to danger. AEB systems can activate the pre-pretension of the seatbelt before impact, preparing the occupant for a collision. Lane departure warning systems can also activate the belt pre-pretensioner in the event of an unintentional deviation. Information on the interaction between active and passive safety systems can generally be found in the automotive safety literature, although the specific documents provided do not detail these aspects.
The paper by [44] presents a simulation methodology combining PreScan (https://www.sw.siemens.com/en-US/services/engineering-consulting/simcenter/testing-facilities/, accessed on 5 May 2025) and Madymo (https://plm.sw.siemens.com/en-US/simcenter/mechanical-simulation/madymo/, accessed on 5 May 2025) software to develop integrated safety systems. The focus is on side impact collisions, aiming to enhance occupant protection through coordinated system behavior. Coupled simulations model both vehicle dynamics and human biomechanics during impacts. Results show improved system performance via integration of active and passive safety features.
Also, the study by [45] explores the synergy between vehicle dynamics data and passive safety mechanisms. It demonstrates how integrating systems like ESP with airbags and seatbelt tensioners enhances occupant safety, the focus being placed on side crashes and rollovers, where timing and coordination are important.
Various side impact scenarios in which active safety systems and seatbelts are interconnected were simulated in [46]. The studied collisions between a vehicle and a mobile barrier were created using HyperMesh software (https://altair.com/hypermesh/, accessed on 5 May 2025) and had varying collision angles. The simulations modeled the seatbelts, side airbags, and curtain airbags. The AEB brake was performed with different intensities in the simulations. The study showed that the use of active seatbelts, with an immediate pre-pretensioning (at 0 ms) of 80 N, reduced the weighted injury criterion by 5.94%, 22.05%, and 20.37% at impact angles of 90°, 105°, and 120°, compared to conventional seatbelts.
The authors in [47] studied oblique collisions in vehicles equipped with AEB systems and pre-pretensioner seatbelts. In the pre-collision phase, AEB activation leads to an out-of-position (OOP) posture of the driver, with increased head and chest displacements, in the case of belts without a pre-tensioner. Active belts significantly reduce these displacements. They preventively restrain the occupant during the pre-collision phase, reducing forward movement and the risk of being OOP. The research results emphasize the need to optimize the airbag activation time depending on the parameters of the active seatbelt in order to maximize the effectiveness of protecting vehicle occupants.
In [48], the authors studied the behavior of two types of belts on injuries to the occupants. During the pre-crash phase, head, first thoracic vertebra, and first lumbar vertebra displacements were greater with the B-pillar-integrated (BPI) seatbelt than with the Belt-in-seat (BIS), mainly due to the lack of initial contact between the torso and the seatbelt. Pelvis pre-crash displacements, however, remained consistent across seatbelt types. In the in-crash phase, variations in shoulder belt forces were directly influenced by the different load-limiting levels of the shoulder belt. The risks of traumatic brain and rib fractures were amplified with BPI seatbelts, especially at higher load-limiting force. However, the BPI design demonstrated reduced lumbar spine fracture risks (from 30% to 1%).
Autonomous driving technology allows occupants to adopt more comfortable positions, which include a pronounced reclining of the seatbacks [49]. The results indicated that occupants were more prone to submarining and the failure of seatbelt restraints. Conventional restraint systems fail to sufficiently limit the forward movement of occupants during a collision. In the study, the authors used HyperMesh software to model the vehicle and frontal collisions, PRIMER and HyperMesh for airbag and seatbelt, and the Total Human Model for Safety (THUMS) human model to simulate the occupant response and assess injuries. The study concludes that a restraint strategy that combines a larger volume airbag with a special “knee booster” support for the knees improves protection for occupants in a reclining position during a frontal collision. These findings may contribute to the design of safety systems for autonomous vehicles.
Further on, the authors in [50] found that some of the factors impacting the choice of wearing a seatbelt include gender, road classification, weather condition, vehicle types, time of driving, vehicle registration, and day of the week. Reference [51] indicates that females in general are more inclined to be buckled.
In [52], it is said that safety belt reminder systems appear to be effective for the general population. The authors highlight some conclusions, below mentioned. The effects of reminders, safety belt use monitoring devices, interlock devices, and improvements in comfort and convenience on teen belt use need to be explored. Interlock systems, such as not allowing the radio or CD player to turn on until all passengers are wearing safety belts, also hold promise and could be very effective in increasing safety belt use, particularly for teenagers. Combinations of strategies seem to work better than one strategy alone. A community program including education, diversity outreach, highly publicized enforcement, and parental involvement would likely have a substantial effect on teen belt use. However, these strategies would probably need to be sustained for the effect to last over time.
In [53], it was found that some user safety errors like not using a seatbelt, seatbelt misuse, excessive seat-back reclining, insecure cargo, and a lack of occupant protection in older vehicles resulted in young adults sustaining severe or fatal injuries in cases of collisions.
The frequency of seatbelt use was higher among participants from cities with higher socioeconomic status. As a result, it was found that adolescents who exhibited more risky behaviors had a lower frequency of seatbelt use and seatbelt use was associated with socioeconomic level and parental education level [54].
Also, the pre-pretension seatbelt could reduce the occupant’s forward movement in the rotating seat positions in a pre-crash period. One of the aims of the study in [55] was to generate an envelope of occupant movement before the crash, which could be beneficial for future restraint systems and vehicle interior design.
The authors in [56] studied double pretensioning and its effect on sternal deformations. Having experimental tests with two types of Hybrid III and THOR dummies, they found that double pretensioning reduces the deflection of both dummies being higher for THOR. An increased reduction is found in the lower chest area with Hybrid III. THOR shows the highest differences in the upper area.
Also, the authors in [57] present an innovative system for detecting vital signs, integrated into the seatbelt, that uses a meta surface radar for non-invasive health monitoring in the car. The system uses a flexible transmit array lens and a Frequency Modulated Continuous Wave (FMCW) radar sensor to accurately detect seatbelt use and positioning through human tissue, monitoring heart rate and respiration. Experimental results demonstrate the potential of this system to improve health monitoring in dynamic vehicle environments.
Recent research has moved beyond conceptual discussions by employing simulation-based methodologies and analysis of experimental data to evaluate the integration of active and passive safety systems. For instance, the study Integration of Active and Passive Safety Technologies demonstrates injury risk reductions of 17% and 48% in frontal impacts through the integration of driver assistance systems with passive restraints, using both ATD and human body models [58]. Similarly, Integrated Active and Passive Systems for a Side Impact Scenario applies coupled simulation tools (PreScan and Madymo) to model side impact scenarios, offering quantitative insights into system performance [44]. The CAPS study further supports these findings by showing improved protection in rollovers and side crashes through the coordination of electronic stability programs with seatbelt tensioners and airbags [45]. Another study develops a method combining field data, naturalistic driving data, and simulations to assess injury reduction from integrating passive and active safety systems in frontal impacts. A driver assist (DA) feature aimed at reducing delta-V was analyzed, with field data assuming a 20% crash avoidance rate due to pre-crash braking [59]. The paper by [60] proposes an integrated tool environment comprising Model-in-the-Loop, Software-in-the-Loop, and real-time Hardware-in-the-Loop systems, incorporating crash and vehicle simulations based on real and synthetic data. A fail-safe tester is included to detect physical errors, aiming to streamline the development and testing of integrated safety systems and reduce undetected failures.
Pedestrian safety also benefits from such integration, as illustrated in Integrated Pedestrian Safety Assessment and the finite element study on pedestrian dummies, which report average injury reductions between 56% and 85% when combining AEB with deployable countermeasures [61]. These simulation and experimental approaches provide concrete, quantitative evidence of the enhanced protective capabilities that integrated safety systems can offer across various crash scenarios.

3.7. Autonomous Vehicles and Adaptive Seatbelts

Autonomous vehicles bring with them an increased degree of comfort, often achieved by rotating and tilting the occupant seats. Sometimes the occupants sit in unconformable positions, defined in the specialized literature as OOP, out of position. Thus in [62], the authors conducted simulations, which can later be complemented by physical testing. In the study, they identified several parameters that have a greater influence on the level of injury. The simulation results suggest that both kinematics and injuries resulting from reclined configurations with a seatback at 40 degrees are sensitive to the pulse severity, seat pan, and pelvis angles. For a 15 degrees seat pan configuration and a belt restraint using two pretensioners, the pelvis initial angle could lead to either a proper occupant restraint or submarining associated with significant injury risk.
An analysis of the literature regarding disabled people who use wheelchairs in autonomous vehicles, emphasizing that it is necessary to secure the wheelchair to the vehicle and provide occupant protection with a Wheelchair Tiedown and Occupant Restraint System (WTORS), is made in [63]. For this population to use an autonomous vehicle, a WTORS must be crashworthy for use in smaller vehicles, able to be used independently, and adaptable for a wide range of wheelchair types. Currently available WTORS do not have these characteristics, but a universal docking interface geometry and prototype automatic seatbelt donning systems have been developed.
The study presented in [64] was performed on a sled test rig using a 50 cc Hybrid III dummy according to a full factorial experiment. In addition, input factors were selected in order to verify a safe test condition for surrogate testing. The measured value was head acceleration, which was used for the calculation of a head injury criterion. What was found was an optimal seat angle of 117 degrees at which the head injury criteria had the lowest represented value. Moreover, preliminary body dynamics showed a danger of whiplash occurrence for occupants in a fully reclined seat.
Experiments on cohorts of passengers of different ages, in vehicles performing obstacle avoidance maneuvers, were conducted in [65]. The study examined kinematics, muscle activity, and seatbelt load distribution. Children showed different neuromuscular control of head and trunk motion compared to older occupants.
The transition to autonomous mobility demands a radical rethinking of seatbelt design and functionality. Integrating passive restraints with active vehicle intelligence systems is no longer optional; it is essential. Adaptive, AI-enhanced seatbelt systems capable of interpreting a wide array of sensory data offer a promising pathway to meet the complex safety demands of autonomous environments. However, further research, simulation, and interdisciplinary collaboration will be very important in ensuring these technologies are both effective and equitable.
Recent advancements in vehicle safety systems have increasingly focused on the integration of artificial intelligence and multi-modal sensor fusion to enhance occupant protection—an approach highly relevant to adaptive seatbelt design in autonomous vehicles. Ref. [66] demonstrated the efficacy of multi-level sensor fusion in modeling driving behavior, where data from LIDAR, radar, and visual sensors were synthesized to predict and respond to vehicular dynamics. This methodological framework directly supports the feasibility of a sensor-rich seatbelt system capable of responding to real-time collision risks by modulating belt tension accordingly. Similarly, ref. [67] introduced a deep learning model—Gated Bi-directional Long Short-Term Memory with Part-to-Whole Attention (GBL-PA)—that effectively detects seatbelt usage using video data, underscoring the potential of AI in occupant behavior recognition. These findings provide a strong foundation for an intelligent seatbelt system that not only reacts to external threats but also tailors its response to the occupant’s condition and posture.
The growing significance of multi-sensory human detection systems in autonomous vehicles was emphasized by ref. [68], highlighting the role of visual, auditory, and tactile data streams in enabling real-time occupant state monitoring. This interdisciplinary perspective reinforces the need to design seatbelt systems that function as integral components of a broader human–machine interface. By embedding AI models trained on diverse sensor inputs into seatbelt control architectures, anticipatory safety mechanisms—such as dynamic belt pretensioning and personalized load adjustment—can be implemented in response to occupant biometrics and predicted impact scenarios.
The paper by [69] examines the effectiveness of various restraint systems in self-driving cars, highlighting the need for smart restraint systems adaptable to different occupant postures. Also, the study by [70] investigates how occupant positioning during pre-crash scenarios affects injury metrics. It proposes a crisscross seatbelt design to enhance protection for occupants in non-ideal seating positions.
While reversible pretensioners and AEB systems offer promising synergistic potential, their effectiveness has largely been evaluated under conventional seating postures. In Level 5 autonomous vehicle contexts, where occupants may adopt fully reclined or rotated positions, these systems face significant limitations—most notably increased submarining risks and reduced engagement of load paths. To contextualize these challenges, future research should incorporate data from OEM testing initiatives or assess restraint system compliance with emerging standards like SAE J3027 [71], which addresses safety protocols for alternative seating orientations. The primary objective of SAE J3027 is to provide manufacturers, ambulance builders, and end-users with standardized testing procedures and, where appropriate, acceptance criteria. This ensures that patient litters and their associated systems utilize dynamic performance test methodologies similar to those applied to other vehicle seating and occupant restraint systems.
Impact simulations associated with the concept of “couch mode”—a term informally used to describe relaxed or reclined seating positions—aim to assess the elevated safety risks posed by non-standard occupant postures. Key concerns include submarining, where the pelvis slides under the seatbelt during reclined positioning, thereby compromising restraint effectiveness; inefficient distribution of impact forces, resulting from shifted contact points between the seatbelt and airbag; and the diminished performance of pre-tensioners and load limiters, which are typically optimized for conventional seating postures. Although comprehensive official data from these simulations remain limited, such scenarios are increasingly being explored in collaborative research, automotive safety conferences, and development projects by various OEMs seeking to adapt occupant protection strategies to the evolving demands of autonomous mobility.
Yanfeng has developed the SafeUnit, an advanced seat-integrated safety system designed to protect occupants in both upright and reclined positions during various types of crashes. This system is built for both current and future vehicles [72].
A simulation-based study using the Active SAFER human body model (SHBM) examined how seatbelt geometry and load-limiting configurations affect the kinematics and injury risks of a reclined (50°) occupant during a full-sequence frontal crash. The comparison of B-pillar-integrated (BPI) and Belt-in-Seat (BIS) configurations revealed that BIS reduced the risks of mild traumatic brain injury (mTBI) and rib fractures, whereas BPI seatbelts were associated with lower lumbar spine fracture risk. Variations in belt force distribution were found to be critical during the in-crash phase. The findings underscore the trade-offs in restraint design and highlight the need for targeted adaptations to protect reclined occupants [48].
The investigation in [73] explored the potential of pre-impact repositioning strategies to mitigate injury risks for reclined occupants in autonomous vehicle crash scenarios. Using active and passive human body models (HBMs), simulations demonstrated that repositioning the seatback or utilizing occupant torso inertia during braking could restore upright posture and reduce head excursion. However, submarining risks persisted due to incomplete pelvic repositioning, primarily influenced by lumbar spine flexibility. The study emphasized the potential role of active musculature in influencing crash outcomes and called for more nuanced restraint strategies that consider biomechanical variability.
Also, with the advent of highly automated driving systems, the study in [74] assessed the biomechanical implications of reclined and rearward-facing postures through twelve finite element simulations. Key parameters such as seatback angle, rotational stiffness, and crash velocity were varied to evaluate their influence on injury metrics. While reclining did not significantly elevate injury risk values, it altered occupant interaction with restraint systems, especially under high-speed impacts. Stiffer seatbacks were found to reduce brain and thoracic injury criteria but resulted in increased neck loads, highlighting complex trade-offs in future seat design.
A real-world crash analysis using German In-Depth Accident Study (GIDAS) data evaluated in [75] showed the injury severity among reclined versus upright belted occupants, focusing on body-region-specific outcomes. Odds ratios for Maximum Abbreviated Injury Scale (MAIS)2+, MAIS3+, and MAIS4+ injury levels were significantly elevated in the reclined group, with particularly high risks for the pelvis/lower extremity region. At MAIS4+, a statistically significant increase in head/face/neck injury severity was also observed. These findings establish a strong association between reclined posture and increased injury risk, reinforcing the urgency for restraint system redesign in autonomous vehicle contexts.
These insights underscore the need for intelligent, human-centered restraint systems, such as deployable lap belt anchors and posture-aware pretensioning algorithms, that dynamically adapt to occupant posture and context, meeting the evolving safety demands of autonomous mobility.

3.8. Child Injuries

Children are vulnerable occupants of motor vehicles during collisions, requiring special restraint systems, such as car seats or booster seats. Incorrect use or lack thereof can lead to severe injuries, especially to the head, neck, and abdomen. Seatbelts should be used in conjunction with special seats appropriate for the child’s age and weight. In reference [76], the “seatbelt syndrome”—(SBS)—characterized by abdominal abrasions is mentioned. This is a specific indicator of internal injuries, but not very sensitive. In their paper, they address the diagnostic challenges arising from the use of booster cushion seats in children. Another researcher [22] indicates the need to balance the pretensioner force and seatbelt geometry to gain good pretensioner performance in both the pretensioner deployment phase and in the crash phase.
Chance fractures are a type of vertebral fracture characterized by fracture lines through multiple vertebral structures and are often associated with seatbelt injuries. They are also common in children and may be associated with intra-abdominal lesions [77]. Studies such as those by [77,78] emphasize the importance of correct use of child restraints.
In frontal impacts, children sitting on reclining booster seats can suffer neck and spine injuries, according to [79]. Belt-positioning booster seats (BPB) and pre-pretensioner belts may be effective in preventing injuries from diving and head excursion in reclined children. The authors found an increase in forces, moments, acceleration, and rotational displacements to the large omnidirectional child spine as seatbacks were changed from the nominal position to a severe recline while the BPB was in use.
The study in [80] suggested that reclined seating was preferred for autonomous vehicle occupants. Also, ref. [81] investigated the effect of seatbelt pre-pretensioners on rear-seated, child-sized anthropomorphic test devices during two types of run off-road events. The activation of the pre-pretensioner resulted in a reduction in lateral excursion of the Q6, Q10, and HIII 5th percentile female dummies. This was due to the shoulder belt staying securely on the shoulder, providing additional support to the lower torso. These findings offer valuable insights into how pre-pretensioners can mitigate kinematic responses in complex run off-road scenarios, ensuring proper seatbelt positioning.
Common injuries in children include the following:
  • Chance fractures are vertebral fractures caused by the force exerted by the seatbelt. These fractures are often associated with abdominal injuries and are known as seatbelt syndrome [76,82,83].
  • Abdominal injuries can cause seatbelts to make abdominal abrasions, which are an indicator of internal injuries. Although seatbelt signs are quite specific for internal injuries, they are not always indicative and careful evaluation is necessary [76,84,85,86]. The study in [87] shows that pediatric patients with seatbelt signs after motor vehicle collisions are more likely to have intra-abdominal injuries than those patients without seatbelt signs.
  • Children seated in the back seat are said to be approximately 55% more likely to be injured by rear structure intrusion of the vehicle in a rear impact, according to [88].
  • Children are also 27% more likely to be injured by compression into the interior of the front seat in a rear impact [88,89,90,91].
Regarding the correct seatbelt positioning for children, the study in [92] highlights that a superior–posterior position of the seatbelt relative to the anterior superior iliac spine increases the risk of submarining (slipping under the seatbelt). This issue is indirectly addressed also in [93,94,95].
The authors in [96] emphasize that seatbelts have reduced the number of fatal head, facial, and chest injuries. They have, however, introduced a set of injuries comprising abdominal wall bruising, intra-abdominal injuries, and lumbar spine fractures collectively termed seatbelt syndrome.

3.9. Pregnant Women Injuries

The study in [97] evaluates the risk of injury in pregnant women, particularly the likelihood of placental abruption, using finite element analysis (FEA) models of a 30-week pregnant woman. It examines different placenta and seatbelt positions—correct placement on the iliac bones versus incorrect placement on the abdomen—during frontal crash tests at speeds of 35 km/h and 56 km/h.
Similarly, [98] highlights the crucial role of combined seatbelt and airbag use in reducing the risk of Flail chest. It also identifies pre-existing risk factors, such as advanced age and stroke, that may increase vulnerability to severe injuries. Both studies by [97,98] underscore the importance of vehicle restraints, including seatbelts and airbags, in mitigating injury severity during crashes, though they focus on different populations and injury mechanisms.
A cohort study made in [99] on pregnant women revealed that driving frequency decreases as pregnancy progresses, particularly in women carrying twins. It also found that correct seatbelt use is lower among women with twins compared to those with singleton pregnancies. To improve safety and comfort, seatbelts for women with twins should alleviate pressure on the abdomen and chest. The study emphasizes the need for better education and specially designed seatbelts for this group.
Impact sled tests were conducted in [100], using pregnant, MAMA IIB, and non-pregnant, Hybrid III dummies at speeds of 29 km/h and 48 km/h. The analysis of kinematics, acceleration, and seatbelt loads showed that the pregnant dummy experienced higher belt loads due to increased body mass. Significant differences in lap belt loads were observed at higher speeds. However, the forward movement of the pelvis was similar in both dummies, suggesting that seatbelts provide a comparable restraining effect for pregnant and non-pregnant occupants. The study also noted that for pregnant women seated in the back, high-speed frontal collisions could exert greater forces on the lower abdomen.
Research on the side impact, on the side opposite to the occupant, finds that despite the presence of side airbags, vehicle passengers still suffer serious injuries and deaths [101]. The retrospective study was conducted on a sample of 86 passenger fatalities and 325 injured with AIS grade 2+. Factors such as age, sex, and BMI influence the severity of injuries. The study on side impact collisions with the opposite side shows that safety measures need to be improved for all passengers, not just those on the side hit. The study did not examine the presence of other occupants in the same row, which could have influenced the results.
The cohort study in [102], conducted between 2001 and 2015, examined pregnant and non-pregnant women involved in motor vehicle crashes and their resulting injuries. The findings indicate that pregnant women generally experience less severe crashes, fewer fatalities, and milder injuries across most body regions. However, they were more likely to sustain abdominal injuries classified as AIS 2+. In contrast, non-pregnant women had a higher likelihood of AIS 2+ injuries under conditions such as rear-seat positioning, airbag deployment, multiple collisions, rollovers, left-side impact forces, and higher crash velocities. Seatbelt use and rear-impact forces, however, were identified as protective factors for non-pregnant women.
The study in [103] evaluates the safety of different seatbelt usage methods for pregnant rear-seat passengers and suggests enhancements for the lap-and-shoulder seatbelt design. Using MAMA IIB dummies in sled tests simulating a 48 km/h frontal impact, researchers analyzed kinematic parameters. The results showed that the correct use of a conventional seatbelt provided the most effective restraint. Additionally, integrating pretensioner and force limiter systems further minimized kinematic movement and offered the best protection, reducing the risk of chest and abdominal injuries as well as adverse fetal outcomes.

3.10. Other Passenger Categories Injuries

Although seatbelts are effective in reducing injuries, certain categories of passengers may suffer specific injuries. The authors in [104] investigated in their study the differences in kinematics and injury risks between average female and male anthropometry in the case of whiplash-associated disorders in the rear. Using VIVA+ human body models, simulations were performed with detailed seat results showing equal injury risks in some scenarios, but the average female HBM had 1.5 times higher whiplash risk. Further on, ref. [105] examined sex-based differences in fatal crash fatalities, comparing newer model-year vehicles with advanced occupant protection systems to older models. Results show a significant reduction in female fatality risk relative to males in newer vehicles, with MY 2010–2020 showing a 6.3% difference. Vehicles with modern protection systems further lower female fatality risk, particularly for belted occupants.
Older people, due to their fragility of bones, are more prone to fractures and other injuries, even in minor collisions. In [106], it is shown that in 2020, 17% of all crash fatalities were individuals aged 65 years or older. Crash data also revealed that for older occupants, thoracic-related injuries are among the leading causes of fatality. Elderly individuals are at increased risk of seatbelt-related thoracic fractures and injuries due to increased bone fragility, as stated in [98,107,108].
Older adults suffered thoracic injuries at a higher rate than older children—who suffered predominantly head injuries—and most vehicles did not have torso lateral airbags installed, which could have mitigated thoracic injuries. Side impacts in which younger occupants were killed were more severe than impacts that resulted in the death of an older occupant; however, vehicle damage and intrusion in many fatal impacts for both age cohorts appeared similar to that of consumer information testing. Large pickups and heavy vehicles were the striking vehicle in over half of all fatalities; vehicle designs and crash tests should continue to take this into consideration [109].
Using a matched cohort design and conditional Poisson regression, the authors in [33] estimated age-based relative risks of the outcomes associated with seatbelt use. The study results suggest that, while seatbelts are highly protective against fatal and severe injuries in multi-occupant crashes, older occupants do not receive the same seatbelt benefits as their younger counterparts for severe and torso injuries. Passengers not wearing seatbelts are at a significantly higher risk of serious injury and death. Injuries can range from those to the chest, back, and lower limbs to head, neck, and brain injuries.
In [110], a study was conducted on 85 people involved in road accidents and states that while previous studies have highlighted the protective role of safety devices such as seatbelts and airbags in mitigating injuries from vehicle collisions, they did not find significant associations between safety device utilization and the occurrence of facial fractures in vehicle collisions patients.
The authors in [111] reaffirm the safety of the three-point seatbelt but draw attention to the fact that improper use of a seatbelt, including use of the two-point lap belt only, can lead to significant injury like shearing transection of the gastroduodenal junction. Three-point seatbelt harnesses are designed to secure over the sternum and hips, distributing deceleration forces in a way that decreases the risk of serious injury. Also, in [112], a chance fracture is mentioned, associated with other abdominal injuries in a study of a 21-year-old patient.
Seatbelt marks are frequently seen on occupants after motor vehicle accidents. Over the years, the clinical significance of these marks has changed as restraint systems have evolved. With modern restraint systems, signs of a compromised occupant–restraint relationship are an important and easily identified bedside finding [93].
Using a logistic regression modeling, the authors in [113] showed that occupants who were wearing seatbelts were more likely to experience closed head injury without skull fractures in addition to mesenteric and gastrointestinal injury. Increasing body mass index (BMI) increased the incidence of seatbelt markings (p < 0.01) and markings were more likely to be found in the presence of bilateral pelvic fractures. Thus, external seatbelt markings were observed in only a minority of seatbelt wearers, and more often in individuals with higher BMIs and with bilateral pelvic fractures.
Further on, in [114], the authors focused their study on assessing and protecting far-side occupants, particularly the head and thorax, which are the most commonly injured areas in field studies of far-side impacts. While considerable research and safety standards have addressed near-side impacts, far-side occupant injuries remain a significant concern. The study used the 50th percentile male Test Device for Human Occupant Restraint (THOR) in oblique and lateral far-side impact sled tests. The research analyzed regional body accelerations, forces, and moments recorded by load cells. The main objective of this study was to evaluate chest band-based deflection responses, contributing to a better understanding of injury mechanisms and enhancing occupant protection strategies for far-side impacts.
A model of a disabled person, missing their left leg, who steers a vehicle using a specialized knob on the steering wheel, was analyzed in [115]. The research focused on a head-on collision at an initial speed of 50 km/h with a rigid obstacle. The study found that the activation of an airbag significantly mitigates the effects of seatbelt and body support point asymmetries for people with disabilities. Biomechanical parameters, such as head injury criteria, seatbelt contact force, and neck injury criteria, all supported the use of an airbag. Finite element head modeling was employed to simulate head kinematics and predict injury outcomes. Without the airbag, the resulting head injury was identified as a contrecoup injury, specifically a cerebral contusion, based on intracranial pressure levels. The study concluded that a frontal airbag can substantially reduce the risk of injuries, including cerebral contusions, for disabled drivers.
Some research on the effectiveness of seatbelts on rear-seat passengers is presented in [116,117,118,119,120]. The results show that a seatbelt system capable of adapting to occupant size and body shape will improve protection for obese occupants in rear seats. The passenger with higher BMI sustains significantly higher body excursions and normalized chest deflections with a standard rear-seat three-point belt than those for lower BMI occupants. By optimizing the load limiter and adding pretensioner(s), it can reduce injury risks associated with obesity, though conflicting effects on head and chest injuries are observed.
Reference [121] investigated the effect of different belt design and occupant parameters on lap belt-to-pelvis interaction. It is found that the lap-belt angle represents the most influential design parameter, followed by occupant parameters like the pelvis angle and the Poisson’s ratio of the adipose tissue. With obesity and a thicker layer of soft tissue, the interaction effects between these parameters are synergistically accumulated resulting in an increased risk of belt slide over the pelvis.

4. Effectiveness, Challenges, and Limitations of Seatbelt Technologies

The following analysis provides a critical evaluation of various seatbelt technologies, focusing on their effectiveness, inherent limitations, and real-world challenges. Each system, ranging from basic retractors to advanced smart seatbelts, offers distinct safety benefits while also presenting specific drawbacks.
Conventional retractor systems, often using a spring-loaded spool and inertial locking mechanism (such as a ball-in-cup design), have proven effective in reducing fatal injuries by restraining occupants during collisions. However, their effectiveness is largely dependent on correct usage. A major limitation lies in their passive and reactive nature—they activate only when a threshold of force or movement is detected, offering no anticipatory protection. Moreover, improper usage—such as slack in the belt, poor fit, or not wearing the belt at all—can drastically reduce its efficacy. These systems may also provide a false sense of protection in lower-speed crashes or non-frontal impacts where the locking mechanism may not engage in time.
Load limiters improve upon basic retractor systems by allowing a controlled amount of webbing to spool out under high loads, thereby reducing the risk of thoracic injuries caused by excessive belt force. While this improves safety, especially in frontal crashes, the system presents a trade-off between limiting force and allowing forward movement. In cases involving smaller occupants or those not seated upright, excess spooling may lead to increased head or chest contact with the interior, reducing overall protective benefit. Additionally, load limiters are calibrated based on average crash forces and anthropometry, making them less effective across a diverse population spectrum.
Pretensioner systems, which rapidly tighten the seatbelt upon crash detection, enhance occupant positioning before peak forces occur. They significantly reduce slack and help optimize the occupant’s interaction with airbags. However, their reliance on accurate sensor input and timing introduces a potential point of failure, particularly in side impacts or oblique collisions where sensor activation may be delayed or inaccurate. Pretensioners are also single-use mechanisms, requiring full replacement after deployment, which can impact post-crash repair costs. Additionally, in real-world crashes involving out-of-position occupants or passengers with medical conditions, sudden pretensioning could inadvertently cause discomfort or injury.
Smart seatbelt systems represent the forefront of occupant safety, integrating AI, occupant monitoring, and predictive analytics to adapt in real time. While these systems offer significant safety enhancements—such as early pre-crash tightening, personalized restraint profiles, and integration with autonomous systems—they are not without challenges. One major concern is system reliability and complexity: smart systems depend on large volumes of data, machine learning models, and sensor calibration, all of which must perform flawlessly in critical moments. Misclassification of occupant posture or crash severity could lead to incorrect system activation or under-response. Furthermore, their high cost and technological sophistication may limit widespread adoption, particularly in lower-end vehicle markets. There is also a risk that users may develop a false sense of security, assuming the system compensates for poor driving or lack of seatbelt use, potentially undermining the foundational principles of passive safety.
While integrating AI into seatbelt and occupant monitoring systems offers numerous advantages, it also presents challenges such as privacy concerns, especially when AI systems utilize cameras or biometric data. Also, AI-driven systems must be reliable and capable of handling edge cases. For instance, misinterpreting a driver’s posture or failing to correctly assess the seatbelt fit could lead to safety risks. In the event of an accident, decisions made by AI, like whether or not to tighten the seatbelt more aggressively, may need to be transparent and aligned with the well-being of the passengers.
In Table 4, a comparative overview of the features of the seatbelt mechanism is presented.
Table 4. Seatbelt mechanism comparative table.
Table 4. Seatbelt mechanism comparative table.
FeatureRetractorPretensionerLoad LimiterAdaptive Seatbelt
FunctionAllows extension/retraction; locks in sudden decelerationTightens belt instantly to remove slack during a crashGradually allows belt payout to reduce chest pressureContinuously adjusts belt tension in real time using AI and sensor data
ActivationMechanical (inertia) or electronic sensorPyrotechnic charge or electric motorMechanical (torsion bar)Sensor fusion (vision, radar, occupant sensors) and AI algorithms
Primary BenefitPrevents belt slack during crashMinimizes occupant movement early in a crashReduces chest injuries during belt loadingPersonalized restraint control, anticipatory adjustment based on crash prediction and occupant state
Response TimeFast (milliseconds)Instant (milliseconds)Gradual, during sustained forceContinuous; proactive and real-time tension modulation
Crash Phase ActiveUpon rapid deceleration or rolloverAt initial crash detectionAfter pretensioner activates and load buildsPre-crash phase through post-impact; anticipatory and adaptive throughout
ReusabilityReusableSingle-use; must be replaced after activationTypically durable, no change needed until threshold force is acting Reusable; designed for continuous operation without mechanical activation
CostLow to moderateHigher due to complex componentsModerate to high if pretensioner includedHigh; includes advanced electronics, software, and sensor systems
LimitationsCannot remove slack before lockingOne-time use; no load managementLimited benefits in low-speed impactsComplex integration; reliant on accurate sensing and predictive models
Presence in VehiclesStandard in all vehiclesCommon in front-seat systems of modern vehiclesCommon in modern vehicles with advanced restraint systemsEmerging in high-end or concept autonomous vehicles; limited commercial deployment
Response TimeFast (milliseconds)Instant (milliseconds)Gradual, during sustained forceContinuous; capable of pre-emptive and real-time response
Cited Papers[10,14,122,123][19,20,22,23,24,25,26,27,124,125,126,127][29,30,31,32,33,34,36,37,128,129,130,131,132][38,39,40,41,42,43,44,45,48,49,50,51,52,53,54,66,67,68]
This critical evaluation underscores the need to balance technological sophistication with user behavior, system reliability, and real-world variability in crash scenarios. While each innovation adds a layer of protection, no system is infallible without correct usage and contextual effectiveness. In Table 5, a comparative overview of seatbelt technologies and injury outcomes by passenger group is presented.
Table 5. Comparative overview of seatbelt technologies and injury outcomes by passenger group.
Table 5. Comparative overview of seatbelt technologies and injury outcomes by passenger group.
Passenger TypeKey NeedsMost Effective Seatbelt TechnologyCautionsEmpirical Data
ChildrenSize-appropriate restraint, head and chest protectionStandard retractor with Automatic Locking Retractor (ALR) for child seat installationAvoid adult belt use without boosters; ALR must be properly engaged to secure child seatsBooster seats reduce injury risk by up to 29% in children aged 8–12 years compared to seatbelts alone [76,78,82,83,88,89,90,91,93,94,95,133].
ElderlyFragile bones, reduced mobility, slower reaction timesRetractor with pretensioner and load limiter, ideally with belt positioning sensorsExcessive force without load limiter can cause thoracic injuries; misalignment risk due to postureVarying seatbelt load limiter thresholds according to occupant characteristics can reduce chest injuries in elderly occupants [98,107,108,134,135].
Pregnant WomenProtection of mother and fetus, no abdominal pressureSmart seatbelt system with adaptive load limiter and position-sensitive pretensionerCritical to place lap belt low under the belly; avoid misplacement that can harm fetusProper seatbelt use during pregnancy is associated with reduced maternal and fetal injuries in motor vehicle collisions [100,101,102,103,136].
Disabled IndividualsAccommodate assistive devices, limited mobility, posture supportRetractor with pretensioner and switchable locking mechanism; optional sensor-triggered custom restraintsStandard systems may not accommodate mobility aids; must ensure proper routing and anchorageWheelchair-integrated restraint systems have been shown to be feasible and effective in frontal impacts [115,137].
Obese/Reclined/Medically AssistedNon-standard body shape, posture, or equipmentMotorized or adaptive retractor system with high-capacity load limiter, occupant position sensorsRisk of submarining; reclined posture requires dynamic seatbelt tension managementObese occupants have increased risk of thoracic injuries in frontal and rollover impacts; adaptive restraints can mitigate these risks [116,117,118,119,120,138].
Seatbelt technology has significantly advanced beyond the traditional three-point design, offering improved occupant safety through innovative features. The standard three-point seatbelt is simple, reliable, and cost-effective, and it has been shown to reduce fatal injuries by 45–60% in crashes [139,140]. Advantages of this system include its proven life-saving ability and widespread global acceptance. However, disadvantages are notable: it offers limited protection in non-frontal collisions, does not adapt to occupant size or crash severity, and, if improperly adjusted, can cause injuries such as rib fractures. To overcome some of these shortcomings, pretensioners and load limiters were introduced. Pre-tensioners remove slack instantly during a crash, while load limiters prevent excessive forces on the chest. These systems can lower injury severity by up to 20–25% [29,141,142].
Their advantages include enhancing restraint efficiency and improving comfort; however, disadvantages involve added mechanical complexity, increased costs, and limited effectiveness during high-speed or side-impact events.
The next generation of safety systems includes adaptive or smart seatbelts and biometric health-monitoring seatbelts. Adaptive seatbelts adjust tension dynamically based on occupant characteristics and crash dynamics, improving both comfort and protection through integration with AI and in-cabin sensors [143]. Their advantages lie in personalizing restraint systems for individual passengers; however, disadvantages include high development costs, the need for extensive sensor networks, and limited real-world deployment. Biometric seatbelts offer additional benefits by monitoring vital signs such as heart rate and respiration, enhancing health monitoring during driving. While promising for detecting medical emergencies or drowsy driving, their disadvantages include being in early research stages, raising privacy concerns, and requiring regular maintenance and calibration. Although not yet a core crash safety feature, these technologies show potential for integration into future preventive safety systems.
An important limitation of this review is the potential for selection bias stemming from the restriction to English-language publications. This decision was made in recognition of English being the predominant language of scientific communication, which facilitates broader dissemination and accessibility of findings within the global research community. However, this language restriction may have led to the exclusion of relevant studies published in other languages, potentially limiting the cultural and contextual diversity of the evidence base. Additionally, the review excluded grey literature and did not apply a formal quality assessment of the included studies, which may affect the comprehensiveness and reliability of the conclusions drawn.

5. Future Trends in Seatbelt Technology

Future trends in seatbelt technologies are increasingly characterized by the integration of artificial intelligence (AI), which enables dynamic and predictive safety responses. Traditional restraint systems operate reactively, activating upon collision or rapid deceleration; however, AI-enhanced systems can anticipate hazardous scenarios through real-time analysis of sensor data, environmental inputs, and driving patterns. Predictive seatbelt pre-tensioning systems can utilize AI algorithms to recognize behaviors such as sudden lane changes, abrupt braking, or nearby erratic drivers—triggering preemptive safety mechanisms. This transition toward predictive intelligence not only reduces response latency but also enhances occupant protection by preparing the body for impact milliseconds before a crash occurs. AI can also analyze external and internal factors (speed, weather, road conditions) to predict potential collision scenarios and preemptively tighten the seatbelt or adjust airbag deployment strategies. AI systems could track the driver’s focus and state of alertness (via eye-tracking, facial recognition, or other biometrics) and trigger warnings or tighten the seatbelt when signs of drowsiness or distraction are detected.
Concurrent developments in occupant monitoring systems (OMS) are pivotal in optimizing seatbelt function based on individualized safety requirements. Modern OMS technologies employ computer vision, pressure sensors, and biometric data to assess a passenger’s posture, size, seat position, and even physiological state. These data allow for context-sensitive adjustment of restraint forces, such as reduced belt tension for elderly passengers or enhanced restraint for out-of-position occupants. Additionally, integration with health monitoring systems could facilitate responses to medical emergencies, such as automatically tightening seatbelts and slowing the vehicle in the event of driver incapacitation. As vehicles become more intelligent, personalized restraint profiles may be dynamically created, improving both safety and comfort. For child passengers, AI-based systems could detect the presence of child safety seats and ensure that they are properly installed, and the seatbelt is correctly configured to the child’s size. Also, seatbelts can be improved with pressure sensors that monitor the occupant’s posture, so if a passenger is not sitting upright, the system could alert them to adjust, reducing the risk of injury during a crash.
In autonomous vehicles, where traditional notions of driver control and fixed seating orientation are redefined, the synergy between seatbelt systems and the vehicle’s autonomous control stack becomes essential. In such environments, seatbelts must function in conjunction with adaptive seating arrangements, including reclined or rotated configurations, demanding flexible anchoring and intelligent actuation mechanisms [144].
Seatbelt systems will likely be integrated with the vehicle’s perception and decision-making frameworks to synchronize occupant protection with the trajectory and motion-planning modules. For example, if the vehicle anticipates a high-speed evasive maneuver or collision based on AI-driven environmental analysis, the restraint system can adapt in real time to ensure optimal occupant stabilization. This collaborative approach between passive safety and autonomous operation marks a significant evolution in automotive safety paradigms.
As an example of potential technologies to be developed in the future, the sensor fusion can be mentioned, where AI can use sensor fusion, combining data from cameras, radars, and accelerometers to more accurately predict when a collision is likely, allowing the seatbelt to react in real time. Also, through natural language processing, the AI system could communicate with passengers through voice or visual cues, reminding them to wear seatbelts or to adjust their posture. Wearables such as smartwatches and fitness trackers could communicate with the car’s AI system to monitor a passenger’s health metrics. If the AI detects signs of distress, like an elevated heart rate, it could automatically adjust the seatbelt to provide additional comfort or safety.

6. Conclusions

Seatbelts remain a fundamental component of vehicle safety, with immense potential to save lives, and continued advances in technology are essential, especially with the development of autonomous vehicles.
Innovations in seatbelt technology, such as advanced retractors, pretensioners (including active and reversible ones), and load limiters, have significantly improved occupant protection in various collision scenarios. These systems work together to provide optimal restraint and reduce the risk of specific injuries.
The integration of active systems such as AEB, lane departure warning, with passive systems, seatbelts, and airbags, is a trend in modern automotive safety design, allowing for a more effective response to hazards and preparing occupants for an imminent impact.
In the context of autonomous vehicles, where occupants can adopt more relaxed positions, a reassessment and adaptation of conventional restraint systems is necessary to prevent risks such as submerging and to ensure effective protection in the event of a collision.
The effectiveness of seatbelts and the need for technology adaptation vary significantly depending on the category of passengers, including children, who require special systems, pregnant women, where correct positioning is vital, the elderly, who are more susceptible to certain types of injuries, and even people with disabilities.
Correct use of seatbelts is essential to maximize their safety benefits, and factors such as age, socioeconomic status, and risky behaviors can influence the frequency of use. Reminder systems and other strategies can be effective in increasing seatbelt use.
The insights from this review are valuable for a wide array of stakeholders, including automotive manufacturers in designing advanced and adaptable restraint systems for all occupants and autonomous vehicles, regulatory bodies in shaping future safety standards, safety advocates in promoting proper usage, researchers in furthering innovation, technology developers in creating next-generation safety solutions, healthcare professionals in injury prevention, and ultimately, consumers in understanding and maximizing their safety on the road.
Despite significant advancements, further research is important in understanding the optimal adaptation of restraint systems for non-conventional seating positions in autonomous vehicles and in developing personalized and adaptive seatbelt technologies that effectively cater to the diverse needs and vulnerabilities of all passenger categories, including children, pregnant women, and the elderly.

Author Contributions

Conceptualization, A.S. and C.G.; methodology, A.S.; validation, A.S. and C.G.; investigation, C.G. and A.S.; resources, A.S.; data curation, A.S. and C.G.; writing—original draft preparation, C.G. and A.S.; writing—review and editing, C.G. and A.S. All authors have read and agreed to the published version of the manuscript.

Funding

This research received no external funding.

Institutional Review Board Statement

Not applicable.

Informed Consent Statement

Not applicable.

Data Availability Statement

Not applicable.

Conflicts of Interest

The authors declare no conflicts of interest.

References

  1. National Highway Traffic Safety Administration (NHTSA). Seat Belt Safety: Buckle Up America. Available online: https://www.nhtsa.gov/vehicle-safety/seat-belts (accessed on 23 April 2025).
  2. Centers for Disease Control and Prevention (CDC). Facts About Seat Belt Use. Available online: https://www.cdc.gov/seat-belts/facts/index.html (accessed on 23 April 2025).
  3. Occupational Safety and Health Administration (OSHA). Motor Vehicle Safety—Seat Belt Use. Available online: https://www.osha.gov/motor-vehicle-safety/seat-belt-use (accessed on 27 April 2025).
  4. Wu, H.; Zhang, K.; Hu, L. Protecting occupant in autonomous vehicle accident with rotating seat and belt airbag. Proc. Inst. Mech. Eng. Part D 2024, 239, 1970–1986. [Google Scholar] [CrossRef]
  5. Shi, L.; Zhang, H.; Wu, L.; Liu, Y.; Cheng, K.; Han, Y.; Wang, D. A hierarchical prediction method for pedestrian head injury in intelligent vehicle with combined active and passive safety system. Biomimetics 2024, 9, 124. [Google Scholar] [CrossRef] [PubMed]
  6. Channamallu, S.S.; Almaskati, D.; Kermanshachi, S.; Pamidimukkala, A. Autonomous vehicle safety: An advanced bagging classifier technique for crash injury prediction. Multimodal Transp. 2025, 4, 100189. [Google Scholar] [CrossRef]
  7. Morkar, T.; Sonawane, S.; Mahajan, A.; Shinde, S. Autonomous vehicles: A survey on sensor fusion, lane detection and drivable area segmentation. In Computational Intelligence in Data Mining: Proceedings of ICCIDM 2021; Springer Nature Singapore: Singapore, 2022; pp. 695–709. [Google Scholar]
  8. Wang, J.; Yang, N.; Liu, T. Safety of active pre-collision seat rotation strategies for autonomous vehicles: Injury risk evaluation of occupant’s neck. Int. J. Crashworthiness 2023, 28, 288–297. [Google Scholar] [CrossRef]
  9. ScientoPy. Available online: https://github.com/jpruiz84/ScientoPy (accessed on 3 March 2025).
  10. Viano, D.C.; Burnett, R.A.; Miller, G.A.; Parenteau, C.S. Influence of Retractor and Anchor Pretensioning on Dummy Responses in 40 km/h Rear Sled Tests. Traffic Inj. Prev. 2021, 22, 396–400. [Google Scholar] [CrossRef]
  11. VOSviewer: Visualizing Scientific Landscapes. Available online: https://www.vosviewer.com/ (accessed on 2 March 2025).
  12. Regulation No 16 of the Economic Commission for Europe of the United Nations (UN/ECE). Available online: https://op.europa.eu/en/publication-detail/-/publication/d13b01c3-4962-478b-a710-215ee6dae2cb/language-en (accessed on 28 February 2025).
  13. Carlisle, J.B.; Eastriggs, B.J. Vehicle Acceleration Sensor for Seatbelt Retractor. U.S. Patent US2005/0248144A1, 18 April 2005. [Google Scholar]
  14. Hiramatsu, K. Seatbelt Retractor. U.S. Patent US2006/0237572A1, 26 October 2006. [Google Scholar]
  15. Yanagi, E. Seatbelt Retractor and Seat Belt Device. U.S. Patent US2007/0001443A1, 4 January 2007. [Google Scholar]
  16. Higuchi, M.; Itoga, Y. Seatbelt Apparatus. U.S. Patent US2006/0226694A1, 12 October 2006. [Google Scholar]
  17. Nakano, Y.; Iwai, M.; Nakayama, T. Retractable Seatbelt Apparatus. U.S. Patent US2006/0279077A1, 14 December 2006. [Google Scholar]
  18. Schmid, G.; Mahr, M. Gas Generator with Integrated Electrical Plug. U.S. Patent US2007/0001440A1, 4 January 2007. [Google Scholar]
  19. Sherzinger, W.; Schnabl, R.; Schwer, T. Seatbelt Tensioner. U.S. Patent US2007/0085319A1, 19 April 2007. [Google Scholar]
  20. Clute, G.K. Device for and a Method of Controlling Tension of a Vehicle Seatbelt. U.S. Patent US2007/0194565A1, 23 August 2007. [Google Scholar]
  21. Tobata, H.; Pal, C.; Takagi, H.; Fukuda, S.; Iiyama, H.; Yakushi, R. Development of a Brake-Operated Pre-Crash Seatbelt System and Performance Evaluation; SAE Technical Paper; SAE International: Warrendale, PA, USA, 2004; No. 2004-01-0851. [Google Scholar]
  22. Bohman, K.; Fredriksson, R. Pretensioner loading to rear-seat occupants during static and dynamic testing. Traffic Inj. Prev. 2014, 15, S111–S118. [Google Scholar] [CrossRef]
  23. Graci, V.; Griffith, M.; Seacrist, T.; Brase, D.; Mishra, E.; Pipkorn, B.; Lubbe, N.; Arbogast, K.B. Repositioning forward-leaning vehicle occupants with a pre-pretensioner belt and a startle-based warning in pre-crash scenarios. Traffic Inj Prev. 2022, 23, S32–S37. [Google Scholar] [CrossRef] [PubMed]
  24. Olafsdottir, J.M.; Osth, J.; Davidsson, J.; Brolin, K. Passenger kinematics and muscle responses in autonomous braking events with standard and reversible pre-tensioned restraints. In Proceedings of the International Research Council on Biomechanics of Injury (IRCOBI), Gothenburg, Sweden, 11–13 September 2013. [Google Scholar]
  25. Ghaffari, G.; Davidsson, J. Female kinematics and muscle responses in lane change and lane change with braking maneuvers. Traffic Inj. Prev. 2021, 22, 236–241. [Google Scholar] [CrossRef]
  26. Mishra, E.; Mroz, K.; Lubbe, N. Repositioning forward-leaning passengers by seatbelt pre-pretensioning. Traffic Inj. Prev. 2023, 24, 716–721. [Google Scholar] [CrossRef]
  27. Viano, D.C. Analysis of the lack of restraint with and without belt pretensioning in 40.2 km/h rear impacts. Traffic Inj. Prev. 2023, 24, 196–202. [Google Scholar] [CrossRef]
  28. Mertz, E.G. Peak Load Detection Determination for Deploying Load Limiting Restraint Devices. U.S. Patent US2007/0007066A1, 11 January 2007. [Google Scholar]
  29. Valdano, M.; Jiménez-Octavio, J.R.; Lopez-Valdes, F.J. The effect of seatbelt pre-tensioners and load limiters in the reduction of MAIS 2+, MAIS 3+, and fatal injuries in real-world frontal crashes. Accid. Anal. Prev. 2023, 190, 107180. [Google Scholar] [CrossRef] [PubMed]
  30. Kahane, C.J. Effectiveness of Pretensioners and Load Limiters for Enhancing Fatality Reduction by Seatbelts; Report No. DOT HS 811 835; National Highway Traffic Safety Administration: Washington, DC, USA, 2013. [Google Scholar]
  31. Kahane, C.J. Lives Saved by Vehicle Safety Technologies and Associated Federal Motor Vehicle Safety Standards, 1960 to 2012—Passenger Cars and LTVs; Report No. DOT HS 812069; National Highway Traffic Safety Administration: Washington, DC, USA, 2015. [Google Scholar]
  32. Ekambaram, K.; Frampton, R.; Lenard, J. Factors associated with chest injuries to front seat occupants in frontal impacts. Traffic Inj. Prev. 2019, 20, S37–S42. [Google Scholar] [CrossRef] [PubMed]
  33. Benedetti, M.H.; Humphries, K.D.; Codden, R.; Sagar, S.; Kufera, J.A.; Cook, L.J.; Norris, J.; Stamatiadis, N.; Vesselinov, R.; Zhu, M. Age-based variability in the association between restraint use and injury type and severity in multi-occupant crashes. Ann. Epidemiol. 2022, 76, 114–120.e2. [Google Scholar] [CrossRef] [PubMed]
  34. Wang, C.; Zhou, Q. Concept study of adaptive seatbelt load limiter using magnetorheological fluid. In Proceedings of the 21st International Technical Conference on the Enhanced Safety of Vehicles (ESV), Stuttgart, Germany, 15–18 June 2009. [Google Scholar]
  35. Dong, K. H∞ robust control of a seatbelt load-limiting device. In Proceedings of the 2011 50th IEEE Conference on Decision and Control and European Control Conference, Orlando, FL, USA; 2011; pp. 6840–6845. [Google Scholar] [CrossRef]
  36. Meyer, S.E.; Nelson, A.O.; Hock, D.A.; McMillin, J.T.; Herbst, B.R. Assessing the effects of load limiting retractors on occupant motion. In Proceedings of the 2015 International IRCOBI Conference on the Biomechanics of Injury, Lyon, France, 9–11 September 2015. [Google Scholar]
  37. Van Arsdell, W.; Weber, P.; Stankewich, C.; Larson, B.; Hoover, R.; Watson, R. Load-Limiters Effect on Occupant Restraint System Performance; SAE Technical Paper; SAE International: Warrendale, PA, USA, 2016. [Google Scholar] [CrossRef]
  38. Tabe, J.A. Smart Belt Control System. U.S. Patent US2007/0096447A1, 3 May 2007. [Google Scholar]
  39. Mercedes-Benz Greenway. Mercedes-Benz PRESAFE® System. Available online: https://www.mercedesbenzgreenway.com/features/presafe.htm (accessed on 24 April 2025).
  40. BMW 5 Series. Active Protection. Available online: https://www.bmw5g30.com/active_protection-1612.html (accessed on 24 April 2025).
  41. Armstrong, K.; Tesla’s Newest Safety Enhancement: Predictive, Vision-Based Seat Belt Tensioning. Not a Tesla App, 26 July 2022. Available online: https://www.notateslaapp.com/news/884/tesla-s-newest-safety-enhancement-predictive-vision-based-seat-belt-tensioning (accessed on 24 April 2025).
  42. Biller, J.; Gombert, B. Seatbelt System. U.S. Patent US2008/0185832A1, 7 August 2008. [Google Scholar]
  43. Adomeit, J.; Marshall, S. Seatbelt Apparatus. U.S. Patent US2009/0026828A1, 29 January 2009. [Google Scholar]
  44. Velardocchia, M.; Unger, M.; Vigliani, A.; Leone, N.; Kietlinski, K.; Galvagno, E. Integrated Active and Passive Systems for a Side Impact Scenario; SAE Technical Paper; SAE International: Warrendale, PA, USA, 2013; No. 2013-01-1162. [Google Scholar]
  45. Kuttenberger, A.; Eisele, S.; Lich, T.; Sohnke, T.; Sangorrin, J.S.; Schmid, M.; Theisen, M. Improved Occupant Protection Through Cooperation of Active and Passive Safety Systems—Combined Active and Passive Safety CAPS; SAE Technical Paper; SAE International: Warrendale, PA, USA, 2006; No. 2006-01-1144. [Google Scholar]
  46. Li, M.; Zhang, D.; Liu, Q.; Zhang, T. Driver injury from vehicle side impacts when automatic emergency braking and active seatbelts are used. Sensors 2023, 23, 5821. [Google Scholar] [CrossRef]
  47. Li, P.; Lei, Y.; Liao, J.; Zhang, D.; Dong, X.; Zhang, T. Study of AEB and active seatbelt on driver injury in vehicle–vehicle frontal oblique crash. Sci. Rep. 2023, 13, 22621. [Google Scholar] [CrossRef]
  48. Mishra, E.; Lubbe, N. Assessing injury risks of reclined occupants in a frontal crash preceded by braking with varied seatbelt designs using the SAFER Human Body Model. Traffic Inj. Prev. 2024, 25, 445–453. [Google Scholar] [CrossRef]
  49. Zhang, D.; Yang, J.; Lei, Y.; Yan, J.; Xu, L. Research on restraint strategies for rearward-reclined occupants in a frontal rigid barrier crash. Sci. Rep. 2025, 15, 3070. [Google Scholar] [CrossRef]
  50. Rezapour, M.; Ksaiabti, K. Factors impacting the choice of seatbelt use, accounting for complexity of travelers’ behaviors. Future Transp. 2022, 2, 237–248. [Google Scholar] [CrossRef]
  51. Briggs, N.C.; Schlundt, D.G.; Levine, R.S.; Goldzweig, I.A.; Stinson, N.; Warren, R.C. Seatbelt use among Hispanic ethnic subgroups of national origin. Eng. Prev. 2006, 12, 421–426. [Google Scholar]
  52. Fell, J.C.; Baker, T.K.; McKnight, A.S.; Brainard, K.; Langston, E.; Rider, R.; Levy, D.; Grube, J. Increasing Teen Safety Belt Use: A Program and Literature Review; Final Report; Pacific Institute for Research and Evaluation: Calverton, MD, USA, 2004. [Google Scholar]
  53. Breen, J.M.; Næss, P.A.; Hansen, T.B.; Gaarder, C.; Klemmetsen, H.; Stray-Pedersen, A. Young adults in motor vehicle collisions in Norway: User safety errors observed in the majority of cases with severe or fatal injuries. Forensic Sci. Med. Pathol. 2022, 18, 456–469. [Google Scholar] [CrossRef]
  54. Topal, H.; Açikel, S.B.; Sirin, H.; Polat, E.; Terin, H.; Yılmaz, M.M.; Senel, S. Evaluation of adolescents’ awareness of seatbelt use and the relationship with risky behaviors. Children 2024, 11, 656. [Google Scholar] [CrossRef] [PubMed]
  55. Li, Z.; Gao, R.; McCoy, R.; Hu, H.; He, L.; Gao, Z. Effects of an integrated safety system for swivel seat arrangements in frontal crash. Front. Bioeng. Biotechnol. 2023, 11, 1153265. [Google Scholar] [CrossRef] [PubMed]
  56. Eggers, A.; Eickhoff, B.; Dobberstein, J.; Zellmer, H.; Adolph, T. Effects of variations in belt geometry, double pre-tensioning and adaptive load limiting on advanced chest measurements of THOR and Hybrid III. In Proceedings of the IRCOBI Conference, Berlin, Germany, 10–12 September 2014. [Google Scholar]
  57. Asyari, R.A.I.; Simorangkir, R.B.V.B.; Teichmann, D. Innovative seatbelt-integrated metasurface radar for enhanced in-car healthcare monitoring. Sensors 2024, 24, 7494. [Google Scholar] [CrossRef] [PubMed]
  58. Hu, J.; Flannagan, C.A.; Bao, S.; McCoy, R.W.; Siasoco, K.M.; Barbat, S. Integration of Active and Passive Safety Technologies—A Method to Study and Estimate Field Capability; SAE Technical Paper; SAE International: Warrendale, PA, USA, 2015; No. 2015-22-0010. [Google Scholar]
  59. Buchner, H.; Fabian, H. Comparative Evaluation of Active vs Passive System Designs. Reliab. Eng. Syst. Saf. 1994, 45, 195–200. [Google Scholar] [CrossRef]
  60. Raith, A.; Sattler, K.; Ertlmeier, R.; Brandmeier, T. Networking and Integration of Active and Passive Safety Systems. In Proceedings of the Ninth International Workshop on Intelligent Solutions in Embedded Systems, Regensburg, Germany, 30 June–1 July 2011; pp. 75–80. [Google Scholar]
  61. Lübbe, N. Integrated Pedestrian Safety Assessment: A Method to Evaluate Combinations of Active and Passive Safety; Chalmers Tekniska Högskola: Göteborg, Sweden, 2015. [Google Scholar]
  62. Grebonval, C.; Trosseille, X.; Petit, P.; Wang, X.; Beillas, P. Effects of seat pan and pelvis angles on the occupant response in a reclined position during a frontal crash. PLoS ONE 2021, 16, e0257292. [Google Scholar] [CrossRef]
  63. Klinich, K.D.; Manary, M.A.; Orton, N.R.; Boyle, K.J.; Hu, J. A literature review of wheelchair transportation safety relevant to automated vehicles. Int. J. Environ. Res. Public Health 2022, 19, 1633. [Google Scholar] [CrossRef]
  64. Górniak, A.; Matla, J.; Górniak, W.; Magdziak-Tokłowicz, M.; Krakowian, K.; Zawiślak, M.; Włostowski, R.; Cebula, J. Influence of a Passenger Position Seating on Recline Seat on a Head Injury during a Frontal Crash. Sensors 2022, 22, 2003. [Google Scholar] [CrossRef]
  65. Graci, V.; Douglas, E.; Seacrist, T.; Kerrigan, J.; Mansfield, J.; Bolte, J.; Sherony, R.; Hallman, J.; Arbogast, K. Age Differences in Occupant Motion during Simulated In-Vehicle Swerving Maneuvers. Int. J. Environ. Res. Public Health 2020, 17, 1834. [Google Scholar] [CrossRef]
  66. Wang, Y.; Zhang, Y.; Wang, W.; Ma, Y. Multi-Level Data Fusion and Machine Learning for Driving Behavior Modeling: A Review. J. Traffic Transp. Eng. (Engl. Ed.) 2021, 8, 763–777. [Google Scholar]
  67. Zhang, Z.; Wang, X.; Liu, Y.; Zhao, H. GBL-PA: A Gated Bi-Directional LSTM Network with Part-to-Whole Attention for Seatbelt Detection in Intelligent Vehicles. Expert Syst. Appl. 2024, 236, 120379. [Google Scholar]
  68. Liu, H.; Chen, M.; Lin, J.; Ding, Z. Multi-Sensory Human Detection in Autonomous Vehicles: A Review of Visual, Auditory, Tactile, and Olfactory Sensing. Inf. Fusion 2023, 92, 72–87. [Google Scholar]
  69. Jiang, B.; Ren, H.; Zhu, F.; Chou, C.; Bai, Z. A Preliminary Study on the Restraint System of Self-Driving Car. SAE Int. J. Adv. Curr. Pract. Mobil. 2020, 2, 2401–2410. [Google Scholar] [CrossRef]
  70. Santosh Shankara Murthy, P.; Srinivasa, P.; Umesh, C.K.; Patil, S.; Jois, R. Occupant Positioning Study during Pre-Crash and Integrated Safety Restraint System; SAE Technical Paper; SAE International: Warrendale, PA, USA, 2021. [Google Scholar]
  71. SAE International. SAE J3027: Seat Belt Usage in the Vehicle Occupant Restraint System; SAE International: Warrendale, PA, USA, 2015. [Google Scholar]
  72. Evans, R.; Yanfeng’s Seat Safety System for Reclined and Upright Occupants Gains Global OEM Interest. Automotive Interiors World, 11 March 2025. Available online: https://www.automotiveinteriorsworld.com/news/seating/yanfengs-seat-safety-system-for-reclined-and-upright-occupants-gains-global-oem-interest.html (accessed on 21 April 2025).
  73. Östh, J.; Bohman, K.; Jakobsson, L. Evaluation of Kinematics and Restraint Interaction when Repositioning a Driver from a Reclined to an Upright Position Prior to Frontal Impact Using Active Human Body Model Simulations. In Proceedings of the IRCOBI Conference, Munich, Germany, 8 September 2020. [Google Scholar]
  74. Ngo, A.V.; Becker, J.; Thirunavukkarasu, D.; Urban, P.; Koetniyom, S.; Carmai, J. Investigation of Occupant Kinematics and Injury Risk in a Reclined and Rearward-Facing Seat under Various Frontal Crash Velocities. J. Safety Res. 2021, 79, 26–37. [Google Scholar] [CrossRef] [PubMed]
  75. Schaefer, L.C.; Junge, M.; Vörös, I.; Koçaslan, K.; Becker, U. Odds Ratios for Reclined Seating Positions in Real-World Crashes. Accid. Anal. Prev. 2021, 161, 106357. [Google Scholar] [CrossRef] [PubMed]
  76. Hirata, H.; Morimoto, T.; Tsukamoto, M.; Kobayashi, T.; Yoshihara, T.; Toda, Y.; Mawatari, M. Pediatric Chance Fracture with Seatbelt Syndrome: A Case Report. Clin. Case Rep. 2023, 11, e7886. [Google Scholar] [CrossRef]
  77. Durbin, D.R.; Arbogast, K.B.; Moll, E.K. Seatbelt Syndrome in Children: A Case Report and Review of the Literature. Pediatr. Emerg. Care 2001, 17, 474–477. [Google Scholar] [CrossRef]
  78. Reid, B.; Letts, R.M.; Black, G.B. Pediatric Chance Fractures: Association with Intra-Abdominal Injuries and Seatbelt Use. J. Trauma 1990, 30, 384–391. [Google Scholar] [CrossRef]
  79. Hauschild, H.; Humm, J.; Maheshwari, J.; Graci, V. Characterizing Neck and Spinal Response in Booster Seated Reclined Children in Frontal Impacts. Traffic Inj. Prev. 2023, 24, S32–S40. [Google Scholar] [CrossRef]
  80. Jorlov, S.; Bohman, K.; Larsson, A. Seating Positions and Activities in Highly Automated Cars–A Qualitative Study of Future Automated Driving Scenarios. In Proceedings of the International Research Conference on the Biomechanics of Impact (IRCOBI), Antwerp, Belgium, 13–22 September 2017; pp. 13–22. [Google Scholar]
  81. Stockman, I.; Bohman, K.; Jakobsson, L. Seatbelt Pre-Tensioner Effect on Child-Sized Dummies During Run-Off-Road Events. Traffic Inj. Prev. 2017, 18, S96–S102. [Google Scholar] [CrossRef]
  82. Arkader, A.; Warner, W.C., Jr.; Tolo, V.T.; Sponseller, P.D.; Skaggs, D.L. Pediatric Chance Fractures: A Multicenter Perspective. J. Pediatr. Orthop. 2011, 31, 741–744. [Google Scholar] [CrossRef]
  83. Subotic, U.; Holland-Cunz, S.; Bardenheuer, M.; Loff, S.; Wessel, L.M. Chance Fracture—A Rare Injury in Pediatric Patients? Eur. J. Pediatr. Surg. 2007, 17, 207–209. [Google Scholar] [CrossRef] [PubMed]
  84. Wood, J.; Rubin, D.M.; Nance, M.L.; Christian, C.W. Distinguishing Inflicted Versus Accidental Abdominal Injuries in Young Children. J. Trauma Acute Care Surg. 2005, 59, 1203–1208. [Google Scholar] [CrossRef] [PubMed]
  85. Tso, E.L.; Beaver, B.L.; Haller, J.A., Jr. Abdominal Injuries in Restrained Pediatric Passengers. J. Pediatr. Surg. 1993, 28, 915–919. [Google Scholar] [CrossRef]
  86. Ameh, E.A.; Chirdan, L.B.; Nmadu, P.T. Blunt Abdominal Trauma in Children: Epidemiology, Management, and Management Problems in a Developing Country. Pediatr. Surg. Int. 2000, 16, 505–509. [Google Scholar] [CrossRef]
  87. Sokolove, P.E.; Kuppermann, N.; Holmes, J.F. Association Between the “Seatbelt Sign” and Intra-Abdominal Injury in Children with Blunt Torso Trauma. Acad. Emerg. Med. 2005, 12, 808–813. [Google Scholar] [CrossRef]
  88. Viano, D.C. Safety Priorities for Occupant Protection in Rear Impacts. Traffic Inj. Prev. 2023, 24, 155–172. [Google Scholar] [CrossRef]
  89. Williams, A.F.; Zador, P. Injuries to Children in Automobiles in Relation to Seating Location and Restraint Use. Accid. Anal. Prev. 1977, 9, 69–76. [Google Scholar] [CrossRef]
  90. Berg, M.D.; Cook, L.; Corneli, H.M.; Vernon, D.D.; Dean, J.M. Effect of Seating Position and Restraint Use on Injuries to Children in Motor Vehicle Crashes. Pediatrics 2000, 105, 831–835. [Google Scholar] [CrossRef]
  91. Glass, R.J.; Segui-Gomez, M.; Graham, J.D. Child Passenger Safety: Decisions About Seating Location, Airbag Exposure, and Restraint Use. Risk Anal. 2000, 20, 521–528. [Google Scholar] [CrossRef]
  92. Prince, J.S.; LoSasso, B.E.; Senac, M.O., Jr. Unusual Seat-Belt Injuries in Children. J. Trauma 2004, 56, 420–427. [Google Scholar] [CrossRef]
  93. Greenston, M.; Wood, R.L.; Reinhart, L. Clinical Significance of the Seatbelt Sign as Evidence of a Compromised Occupant-Seatbelt Relationship. J. Emerg. Med. 2019, 56, 624–632. [Google Scholar] [CrossRef] [PubMed]
  94. Lane, J.C. The Seatbelt Syndrome in Children. Accid. Anal. Prev. 1994, 26, 813–820. [Google Scholar] [CrossRef] [PubMed]
  95. Decina, L.E.; Knoebel, K.Y. Child Safety Seat Misuse Patterns in Four States. Accid. Anal. Prev. 1997, 29, 125–132. [Google Scholar] [CrossRef]
  96. Okeke, R.I.; Lok, J.; Keranalli, P.; Chaudhry, M.; Saliba, C.; Herman, R.; Scherer, L.T.; Miyata, S.; Blewett, C. A Case of Delayed Cecal Perforation After Abdominal (Seatbelt) Injury. Cureus 2022, 14, e27901. [Google Scholar] [CrossRef]
  97. Izumiyama, T.; Tsuji, A.; Tanaka, K.; Tateoka, Y.; Asahi, R.; Hamano, H.; Hitosugi, M.; Sugimoto, S. Prediction of Placental Abruption of Pregnant Women Drivers with Various Collision Velocities, Seatbelt Positions and Placental Positions—Analysis with Novel Pregnant Occupant Model. Int. J. Environ. Res. Public Health 2024, 21, 827. [Google Scholar] [CrossRef]
  98. Bassiri, A.; Badrinathan, A.; Kishawi, S.; Sinopoli, J.; Linden, P.A.; Ho, V.P.; Towe, C.W. Motor Vehicle Protective Device Usage Associated with Decreased Rate of Flail Chest: A Retrospective Database Analysis. Medicina 2023, 59, 2046. [Google Scholar] [CrossRef]
  99. Tsuchikawa, S.; Miyajima, Y.; Tateoka, Y.; Hitosugi, M. Comfortable Seatbelts for Pregnant Women with Twins in Japan: A Cross-Sectional Observational Study on Seatbelt Usage. Healthcare 2024, 12, 1590. [Google Scholar] [CrossRef]
  100. Kuwahara, A.; Hitosugi, M.; Takeda, A.; Tsujimura, S.; Miyata, Y. Comparison of the Injury Mechanism between Pregnant and Non-Pregnant Women Vehicle Passengers Using Car Crash Test Dummies. Healthcare 2022, 10, 884. [Google Scholar] [CrossRef]
  101. Masumitsu, A.; Hitosugi, M.; Baba, M.; Nakamura, M.; Koike, K.; Ida, H.; Aoki, M. Predictive Factors of the Fatality of Motor Vehicle Passengers Involved in Far-Side Lateral Collisions: A National Crash Database Study. Healthcare 2023, 11, 1496. [Google Scholar] [CrossRef]
  102. Koh, S.; Hitosugi, M.; Moriguchi, S.; Baba, M.; Tsujimura, S.; Takeda, A.; Takaso, M.; Nakamura, M. Comparison of Motor Vehicle Collision Injuries between Pregnant and Non-Pregnant Women: A Nationwide Collision Data-Based Study. Healthcare 2021, 9, 1414. [Google Scholar] [CrossRef]
  103. Takeda, A.; Kuwahara, A.; Takaso, M.; Nakamura, M.; Miyata, Y.; Hitosugi, M. Correct Use of a Conventional Lap-and-Shoulder Seatbelt Is Safest for Pregnant Rear-Seat Passengers: Proposal for Additional Safety Measures. Appl. Sci. 2022, 12, 8776. [Google Scholar] [CrossRef]
  104. Klug, C.; Bützer, D.; Iraeus, J.; John, J.; Keller, A.; Kowalik, M.; Leo, C.; Levallois, I.; Putra, I.P.A.; Ressi, F.; et al. How Much Does the Injury Risk between Average Female and Average Male Anthropometry Differ? A Simulation Study with Open Source Tools for Virtual Crash Safety Assessments. Accid. Anal. Prev. 2023, 193, 107328. [Google Scholar] [CrossRef] [PubMed]
  105. Atwood, J.; Noh, E.Y.; Craig, M.J. Female Crash Fatality Risk Relative to Males for Similar Physical Impacts. Traffic Inj. Prev. 2023, 24, S1–S8. [Google Scholar] [CrossRef] [PubMed]
  106. Bolte IV, J.; Fibbi, C.; Tesny, A.C.; Kang, Y.-S.; Agnew, A.M.; Shurtz, B.K.; Pipkorn, B.; Rhule, H.; Moorhouse, K. Analysis of Injury Mechanism and Thoracic Response of Elderly, Small Female PMHS in Near-Side Impact Scenarios. Traffic Inj. Prev. 2023, 24, S23–S31. [Google Scholar] [CrossRef]
  107. Santos, A.M.R.D.; Rodrigues, R.A.P.; Diniz, M.A. Trauma by Traffic Accident in Elderly People: Risk Factors and Consequences. Texto Contexto Enferm. 2017, 26, e4220015. [Google Scholar] [CrossRef][Green Version]
  108. Richter, M.; Pape, H.C.; Otte, D.; Krettek, C. The Current Status of Road User Injuries among the Elderly in Germany: A Medical and Technical Accident Analysis. J. Trauma Acute Care Surg. 2005, 58, 591–595. [Google Scholar] [CrossRef]
  109. Fein, S.M.; Jermakian, J.S.; Arbogast, K.B.; Maltese, M.R. Fatal Side Impact Crash Scenarios for Rear Seat and Seatbelt-Restraint Occupants from Vulnerable Populations. Traffic Inj. Prev. 2019, 20, S50–S56. [Google Scholar] [CrossRef]
  110. Rahimpour, A.; Baxter, J.; Denning, D.A.; Ray, P.; Rahman, B.; Barry, R. Impact of Safety Device Features Upon Motor Vehicle Collision Facial Fracture Traumas: A Five-Year Retrospective Study in the Appalachian Tri-State Area. Cureus 2024, 16, e61659. [Google Scholar] [CrossRef]
  111. Herath, M.; Bautz, P.; Parker, D.; Dobbins, C. The Importance of Wearing a Seatbelt Correctly—A Case Report of Blunt Trauma Causing Complete Shearing Transection of the Gastroduodenal Junction. Int. J. Surg. Case Rep. 2020, 72, 197–201. [Google Scholar] [CrossRef]
  112. Huang, C.K.; Lee, C.C.; Kwok, C.M. Chance Fracture at L2 Followed by Delayed Jejunal Transection Due to a Motor Vehicle Collision: A Case Report and Review. Trauma Home Rep. 2023, 48, 100968. [Google Scholar] [CrossRef]
  113. O’Donovan, S.; van den Heuvel, C.; Baldock, M.; Humphries, M.A.; Byard, R.W. Seatbelt Injuries and External Markings at Autopsy in Cases of Lethal Vehicle Crashes. Med. Sci. Law 2023, 63, 195–202. [Google Scholar] [CrossRef] [PubMed]
  114. Yoganandan, N.; Hauschild, H.; Humm, J.; Purushothaman, Y.; Pintar, F.A. THOR Dummy Chest Deflection Response in Oblique and Lateral Far-Side Sled Tests. Traffic Inj. Prev. 2019, 20, S32–S37. [Google Scholar] [CrossRef] [PubMed]
  115. Sybilski, K.; Fernandes, F.A.O.; Ptak, M.; Alves de Sousa, R.J. Injury Biomechanics Evaluation of a Driver with Disabilities during a Road Accident—A Numerical Approach. Materials 2022, 15, 7956. [Google Scholar] [CrossRef]
  116. Wang, Y.; Bai, Z.; Cao, L.; Reed, M.P.; Fischer, K.; Adler, A.; Hu, J. A Simulation Study on the Efficacy of Advanced Belt Restraints to Mitigate the Effects of Obesity for Rear-Seat Occupant Protection in Frontal Crashes. Traffic Inj. Prev. 2015, 16, S75–S83. [Google Scholar] [CrossRef][Green Version]
  117. Mizuno, K.; Ikari, T.; Tomita, K.; Matsui, Y. Effectiveness of Seatbelt for Rear Seat Occupants in Frontal Crashes. In Proceedings of the 20th Conference on the Enhanced Safety of Vehicles (ESV), Lyon, France, 18–21 June 2007. [Google Scholar]
  118. Mizuno, K.; Matsui, Y.; Ikari, T.; Toritsuka, T. Seatbelt Effectiveness for Rear Seat Occupants in Full and Offset Frontal Crash Tests. Int. J. Crashworthiness 2011, 16, 63–74. [Google Scholar] [CrossRef]
  119. Evans, L. Rear Seat Restraint System Effectiveness in Preventing Fatalities. Accid. Anal. Prev. 1988, 20, 129–136. [Google Scholar] [CrossRef]
  120. Beck, L.F.; Kresnow, M.J.; Bergen, G. Belief about Seat Belt Use and Seat Belt Wearing Behavior among Front and Rear Seat Passengers in the United States. J. Safety Res. 2019, 68, 81–88. [Google Scholar] [CrossRef]
  121. Naseri, H.; Iraeus, J.; Johansson, H. A Numerical Study on the Safety Belt-to-Pelvis Interaction. Int. J. Numer. Meth. Biomed. Eng. 2022, 38, e3572. [Google Scholar] [CrossRef]
  122. Deng, Q.; Zhou, C.; Chen, H.; Hu, L. Design and Analysis of Pretension Performance of Seatbelt Retractor. In Proceedings of the China SAE Congress 2020: Selected Papers; Springer Nature: Singapore, 2022; pp. 1423–1433. [Google Scholar]
  123. Valdano, M. Impact of Vehicle Restraint Systems on Injury Outcomes: A Combined Approach Using Real-World Crash Data and Computational Modelling. Ph.D. Thesis, Repositorio Universidad Pontificia Comillas, Madrid, Spain, 2024. [Google Scholar]
  124. Toney-Bolger, M.; Croteau, J.; Dibb, A.; Weber, P.; Stankewich, C.; Van Arsdell, W. The Role of Seat Belt Restraint System Components in Rear-End Collisions; SAE Technical Paper; SAE International: Warrendale, PA, USA, 2021; No. 2021-01-0912. [Google Scholar]
  125. Fei, J.; Tan, P.; Li, Q.; Shen, J.; Wang, P.; Liu, Y.; Zhou, Q. Analysis of Performance Degradation of an Active Pretensioning Seatbelt in a Real-World Vehicle Braking Test. Traffic Inj. Prev. 2024, 1, 1–8. [Google Scholar] [CrossRef]
  126. Hellenbrand, C.; Brown, J.F.; Goodworth, A. The Impact of Seat Belt Pretensioner Deployment on Forward-Leaning Occupants. SAE Int. J. Transp. Saf. 2023, 11, 197–204. [Google Scholar] [CrossRef]
  127. Toney-Bolger, M.; Isaacs, J.L.; van Roden, E.R.; Croteau, J.; Dibb, A. Seat Belt Latch Plate Design and Pretensioner Deployment Strategies Have Limited Effect on In-and Out-of-Position Occupants in High-Severity Rear-End Collisions; SAE International: Warrendale, PA, USA, 2022; No. 2022-01-0849. [Google Scholar]
  128. Ekambaram, K.; Frampton, R.; Jackson, L. Adapting Load Limiter Deployment for Frontal Crash Diversity. Traffic Inj. Prev. 2019, 20 (Suppl. S2), S43–S49. [Google Scholar] [CrossRef] [PubMed]
  129. Viano, D.C. Effect of Load Limiting the Shoulder-Belt on Right-Front Passenger Kinematics in Oblique-Offset and NCAP Frontal Crash Tests. Traffic Inj. Prev. 2024, 1, 1–10. [Google Scholar] [CrossRef]
  130. Agarwal, S.; Gowher, M.; Han, Y.; Pedlar, J. Surrogate Seatbelt Load Limiter for Dynamic Testing; Course Project, ME 450, Fall 2024; University of Michigan: Ann Arbor, MI, USA, 2024. [Google Scholar]
  131. Chen, H.; Zhou, C.; Deng, Q. Design and Experimental Study of Retractor Load Limiting Characteristics. In Proceedings of the China SAE Congress 2020: Selected Papers; Springer Singapore: Singapore, 2022; pp. 1411–1422. [Google Scholar]
  132. Valdano, M.; Jiménez-Octavio, J.R.; Pipkorn, B.; Otero Peinador, A.; Sánchez-Merchante, L.F.; López-Valdés, F.J. Evaluation of AIS3+ Car Occupant Injuries Using Deterministic and Probabilistic Methods in Frontal Crashes. Comput. Methods Biomech. Biomed. Eng. 2024, 27, 1714–1730. [Google Scholar] [CrossRef]
  133. Yoshida, R.; Okada, H.; Nomura, M.; Mizuno, K.; Tanaka, Y.; Hosokawa, N. Head Impact Mechanisms of a Child Occupant Seated in a Child Restraint System as Determined by Impact Testing. Stapp Car Crash J. 2011, 55, 117–139. [Google Scholar]
  134. Guo, T.; Liu, L.; Liu, J. Prediction of Rear-Seat-Belt Use among Older Adults. Transp. Res. Rec. 2024, 2678, 509–517. [Google Scholar] [CrossRef]
  135. Yang, Z.; Desai, A.; Boyle, K.; Rupp, J.; Reed, M.; Hu, J. Restraint System Optimizations Using Diverse Human Body Models in Frontal Crashes. SAE Int. J. Transp. Saf. 2020, 11, 187–195. [Google Scholar] [CrossRef]
  136. Grivna, M.; Abdullahi, A.S.; Yasin, Y.J.; Shah, S.M.; Ahmed, L.A. 192 Seatbelt Use among Pregnant Women in the United Arab Emirates: A Gravida-Based Stratified Analysis. Inj. Prev. 2024, 30, A38–A39. [Google Scholar]
  137. Gerhard, R.; Gabbe, B.J.; Cameron, P.; Newstead, S.; Morrison, C.N.; Clarke, N.; Beck, B. A Scoping Review on the Methods Used to Assess Health-Related Quality of Life and Disability Burden in Evaluations of Road Safety Interventions. J. Safety Res. 2025, 92, 459–472. [Google Scholar] [CrossRef]
  138. Alagheband, M.; Jung, S. Comparing Impact Kinematics and Injury Assessment between Non-Obese and Obese Occupants in the Passenger Bus Rollover Simulations. Saf. Sci. 2025, 185, 106779. [Google Scholar] [CrossRef]
  139. Hoye, A. How Would Increasing Seat Belt Use Affect the Number of Killed or Seriously Injured Light Vehicle Occupants? Accid. Anal. Prev. 2016, 88, 175–186. [Google Scholar] [CrossRef]
  140. Campbell, B.J. Safety Belt Injury Reduction Related to Crash Severity and Front Seated Position. J. Trauma Inj. Infect. Crit. Care 1987, 27, 733–739. [Google Scholar] [CrossRef] [PubMed]
  141. Untaroiu, C. Effect of Seat Belt Pretensioners on Human Abdomen and Thorax: Biomechanical Response and Risk of Injuries. J. Trauma Acute Care Surg. 2012, 72, 1304–1315. [Google Scholar] [CrossRef] [PubMed]
  142. Walz, M. NCAP Test Improvements with Pretensioners and Load Limiters. Traffic Inj. Prev. 2004, 5, 18–25. [Google Scholar] [CrossRef] [PubMed]
  143. Yang, X.; Shi, J.; Fu, Q.; Pu, S.; Lian, C.; Li, K.; Yin, Z.; Liu, S.; Wang, G. Optimization of the Driver’s Seat Belt and Injury Biomechanical Analysis in Real-World Minivan Small Offset Impact Accident Scenarios. Front. Bioeng. Biotechnol. 2022, 10, 965206. [Google Scholar] [CrossRef]
  144. Forman, J.; Lin, H.; Gepner, B.; Wu, T.; Panzer, M. Occupant Safety in Automated Vehicles—Effect of Seatback Recline on Occupant Restraint. Int. J. Automot. Eng. 2019, 10, 139–143. [Google Scholar] [CrossRef]
Figure 1. Seatbelt innovation roadmap.
Figure 1. Seatbelt innovation roadmap.
Applsci 15 05303 g001
Figure 2. Conceptual overview of seatbelt technology.
Figure 2. Conceptual overview of seatbelt technology.
Applsci 15 05303 g002
Figure 3. Trending for the top 10 author keywords with the total number of articles considered.
Figure 3. Trending for the top 10 author keywords with the total number of articles considered.
Applsci 15 05303 g003
Figure 4. Percentage distribution of the papers considered in this review.
Figure 4. Percentage distribution of the papers considered in this review.
Applsci 15 05303 g004
Figure 5. Co-occurrence network of author-provided keywords.
Figure 5. Co-occurrence network of author-provided keywords.
Applsci 15 05303 g005
Figure 6. Network visualization of the keywords provided by the author and the number of citations.
Figure 6. Network visualization of the keywords provided by the author and the number of citations.
Applsci 15 05303 g006
Figure 7. Seatbelt label.
Figure 7. Seatbelt label.
Applsci 15 05303 g007
Figure 8. The ball-in-cup inertial locking mechanism.
Figure 8. The ball-in-cup inertial locking mechanism.
Applsci 15 05303 g008
Figure 9. Pyrotechnically activated pretensioners: (a) piston and cable type; (b) piston and cable type with action on belt buckle; (c) ball and profiled sector type; (d) Wankel type; (e) piston and rack type.
Figure 9. Pyrotechnically activated pretensioners: (a) piston and cable type; (b) piston and cable type with action on belt buckle; (c) ball and profiled sector type; (d) Wankel type; (e) piston and rack type.
Applsci 15 05303 g009
Figure 10. Load limiter components: (a) drive wheel; (b) spindle; (c) torsion bar; (d) locking mechanism; (e) metallic case.
Figure 10. Load limiter components: (a) drive wheel; (b) spindle; (c) torsion bar; (d) locking mechanism; (e) metallic case.
Applsci 15 05303 g010
Figure 11. Seatbelt mechanical components.
Figure 11. Seatbelt mechanical components.
Applsci 15 05303 g011
Figure 12. A 3-point seatbelt system with a pre-pretensioner and retractor mechanism.
Figure 12. A 3-point seatbelt system with a pre-pretensioner and retractor mechanism.
Applsci 15 05303 g012
Table 1. Top 10 author keywords related to seatbelt technology.
Table 1. Top 10 author keywords related to seatbelt technology.
PositionAuthor KeywordsTotalAGRADY
1Seatbelt20616.5
2Seatbelts16526.5
3Seatbelt use97−1.55.5
4Road safety9424
5Limiter82−1.52
6Safety4013.5
7Retractor3401
8Traffic safety2800
9Chest injury2601.5
10Airbag2601
Table 2. Type of locking mechanisms in a retractor.
Table 2. Type of locking mechanisms in a retractor.
Type of Locking MechanismsCharacteristics
Vehicle movement-activated sensor
Crash Sensor (CS)
This type of mechanism locks the retractor in two situations:
It must not lock if the locking device is tilted by up to 12° from its normal installation position. It must lock if the locking device is tilted by at least 27° (for Type 4 retractors) from its normal installation position.
The second situation is related to vehicle deceleration. According to ECE-R16, the retractor locks at a deceleration of 0.45 g but remains unlocked for decelerations up to 0.3 g.
Seatbelt movement-activated sensor
Webbing Sensor (WS)
This mechanism locks the seatbelt retractor if the webbing deceleration, according to ECE-R16, exceeds 2.0 g, allowing approximately 50 mm of additional webbing to be pulled from the spool before locking.
For decelerations below 0.8 g, the retractor does not lock.
Table 3. Mechanical and electronic functions.
Table 3. Mechanical and electronic functions.
ComponentPositionMechanical FunctionElectronic Function
RetractorBottom of the seatbelt near the reel (B-pillar)Inertia-sensing device (pendulum or flywheel)
Spool with ratchet teeth
Locks when vehicle decelerates or tilts suddenly
Crash sensor (accelerometer)
Signal sent to solenoid to lock the spool
PretensionerWithin retractor housing or buckle assemblyPyrotechnic or spring-based piston
Pulls on belt spool or buckle via cable
Instantly removes slack during crash initiation
Connected to airbag ECU
Triggered milliseconds before airbag deployment
Load LimiterInside retractor mechanism (spool shaft)Torsion bar or deformable metal
Allows controlled payout under high load
Reduces chest force by gradual release
Typically passive
Some adaptive systems may use actuators for real-time control
Disclaimer/Publisher’s Note: The statements, opinions and data contained in all publications are solely those of the individual author(s) and contributor(s) and not of MDPI and/or the editor(s). MDPI and/or the editor(s) disclaim responsibility for any injury to people or property resulting from any ideas, methods, instructions or products referred to in the content.

Share and Cite

MDPI and ACS Style

Soica, A.; Gheorghe, C. A Review of Seatbelt Technologies and Their Role in Vehicle Safety. Appl. Sci. 2025, 15, 5303. https://doi.org/10.3390/app15105303

AMA Style

Soica A, Gheorghe C. A Review of Seatbelt Technologies and Their Role in Vehicle Safety. Applied Sciences. 2025; 15(10):5303. https://doi.org/10.3390/app15105303

Chicago/Turabian Style

Soica, Adrian, and Carmen Gheorghe. 2025. "A Review of Seatbelt Technologies and Their Role in Vehicle Safety" Applied Sciences 15, no. 10: 5303. https://doi.org/10.3390/app15105303

APA Style

Soica, A., & Gheorghe, C. (2025). A Review of Seatbelt Technologies and Their Role in Vehicle Safety. Applied Sciences, 15(10), 5303. https://doi.org/10.3390/app15105303

Note that from the first issue of 2016, this journal uses article numbers instead of page numbers. See further details here.

Article Metrics

Back to TopTop