Sign in to use this feature.

Years

Between: -

Subjects

remove_circle_outline
remove_circle_outline
remove_circle_outline
remove_circle_outline
remove_circle_outline
remove_circle_outline
remove_circle_outline
remove_circle_outline
remove_circle_outline

Journals

remove_circle_outline
remove_circle_outline
remove_circle_outline
remove_circle_outline
remove_circle_outline
remove_circle_outline
remove_circle_outline
remove_circle_outline
remove_circle_outline
remove_circle_outline

Article Types

Countries / Regions

remove_circle_outline
remove_circle_outline
remove_circle_outline
remove_circle_outline

Search Results (618)

Search Parameters:
Keywords = control deterioration treatment

Order results
Result details
Results per page
Select all
Export citation of selected articles as:
18 pages, 1412 KB  
Article
Synergistic Preservation of Fresh Pork: Coupling Electrostatic Field and Packaging During Controlled Freezing-Point Storage
by Wenxin Wang, Le Liu, Ming Tian, Xiaotong Sun, Ruixin Shi, Jiarui Li, Debao Wang, Qingfeng Yang, Dequan Zhang and Chengli Hou
Foods 2025, 14(22), 3890; https://doi.org/10.3390/foods14223890 (registering DOI) - 14 Nov 2025
Abstract
To address spoilage and quality deterioration, this study evaluated the synergistic effects of the electrostatic field (EF) combined with packaging (polyethylene, PP; vacuum, VP; modified atmosphere, MAP) on the preservation of Yorkshire pork (hind leg) during controlled freezing-point storage (−2.0 ± 0.5 °C) [...] Read more.
To address spoilage and quality deterioration, this study evaluated the synergistic effects of the electrostatic field (EF) combined with packaging (polyethylene, PP; vacuum, VP; modified atmosphere, MAP) on the preservation of Yorkshire pork (hind leg) during controlled freezing-point storage (−2.0 ± 0.5 °C) for 32 days. The results showed that EF treatment significantly enhanced the water-holding capacity of PP-packaged pork, reducing storage loss by approximately 37.89% by day 32 (p < 0.05), and inhibited microbial growth, maintaining total viable counts below 6.00 log10 (CFU/g) (p < 0.05). EF also reduced the relative abundance of spoilage organisms such as Pseudomonas. A synergistic effect between EF and VP/MAP was observed in the optimization of the microbial community structure. Spearman correlation analysis revealed that Pseudomonas abundance was positively correlated with TVB-N and storage loss, linking it mechanistically to quality deterioration. Furthermore, VP and MAP alone were superior in delaying lipid oxidation (TBARS < 0.5 mg MDA/kg) and maintaining color stability. This study provides key process parameters and a theoretical basis for applying EF-coupled packaging in the industrial cold chain. Full article
Show Figures

Graphical abstract

16 pages, 1601 KB  
Article
Quality of Life and Clinical Outcomes in Patients with Skull Base Chordoma and Chondrosarcoma Treated with Pencil-Beam Scanning Proton Therapy
by Katarina Bryjova, Paul-Henry Mackeprang, Dominic Leiser and Damien C. Weber
Cancers 2025, 17(22), 3651; https://doi.org/10.3390/cancers17223651 (registering DOI) - 13 Nov 2025
Abstract
Background: skull base chordoma (Ch) and chondrosarcoma (ChSa) are rare neoplasms prone to local relapse. Alongside surgery, proton therapy (PT) is a well-established treatment for them. Given the relatively long patient survival expectancy, post-treatment quality of life (QoL) is crucial. This study [...] Read more.
Background: skull base chordoma (Ch) and chondrosarcoma (ChSa) are rare neoplasms prone to local relapse. Alongside surgery, proton therapy (PT) is a well-established treatment for them. Given the relatively long patient survival expectancy, post-treatment quality of life (QoL) is crucial. This study prospectively assessed long-term QoL in this collective. Methods: seventy-seven adult patients (median age, 50 years; male n = 31; 40.3%) with skull base Ch/ChSa completed at least two EORTC-QLQ-C30 and BN20 questionnaires during and after PT. Oncological outcomes and therapy-related toxicities were recorded during follow-up. QoL was analyzed, with post-treatment scores compared to each patient’s baseline and correlated to oncological outcomes. Results: median follow-up was 51 months (range, 1–94), with 5-year overall survival (5yOS) and local control (5yLC) rates of 88.8% and 82.8%, respectively. The time to local or distant failure ranged from 8 to 58 (median, 22) months. QoL deteriorated directly at completion of PT and two to three years thereafter, especially in patients with local or distant failure. From the fifth year onward, QoL improved again. Complete resection before PT correlated to better QoL at all time points. Disease progression was associated with overall worse QoL, higher neurological symptoms already before PT, and higher symptom burden one year thereafter. Males reported better QoL before and one year after PT than females. Conclusions: PT achieves excellent OS and LC in patients with skull base Ch/ChSa. QoL declines directly after PT but remains close to reference population values. From the fifth year onward, QoL improves again. Gender, resection status, and disease progression significantly affect QoL in these patients. Full article
(This article belongs to the Section Cancer Survivorship and Quality of Life)
Show Figures

Figure 1

19 pages, 1683 KB  
Article
Effects of Substituting Organic Fertilizers for Chemical Nitrogen Fertilizers on Physical and Chemical Properties and Maize Yield of Anthropogenic-Alluvial Soil
by Shengbo Wang, Lei Li, Shuting Tang, Haili Si, Haojun Xie, Zhiming Zhu, Lidong Ji, Rui Wang, Zongyuan Gao and Bo Tian
Agronomy 2025, 15(11), 2581; https://doi.org/10.3390/agronomy15112581 - 10 Nov 2025
Viewed by 137
Abstract
To resolve issues in the traditional agricultural production of the Ningxia irrigated area, where the sole pursuit of yield through extensive application of chemical nitrogen fertilizers has resulted in a deteriorated soil structure, reduced quality of anthropogenic-alluvial soil, and limited improvement in crop [...] Read more.
To resolve issues in the traditional agricultural production of the Ningxia irrigated area, where the sole pursuit of yield through extensive application of chemical nitrogen fertilizers has resulted in a deteriorated soil structure, reduced quality of anthropogenic-alluvial soil, and limited improvement in crop yield per unit area, a fixed-site experiment on substituting organic fertilizers for chemical nitrogen fertilizers was performed at the comprehensive experimental base of the NingXia Academy of Agriculture and Forestry Sciences during 2021–2024. Using conventional fertilization (N, P2O5, and K2O application amounts of 450, 150, and 60 kg·ha−1, respectively) as the control (CK), treatments of substituting organic fertilizers for 15% (T1), 30% (T2), 45% (T3), and 100% (T4) of chemical nitrogen fertilizers were used to analyze their effects on soil physical and chemical properties, as well as the maize yield in anthropogenic-alluvial soil. Substituting organic fertilizers for chemical nitrogen fertilizers increased the content of water-stable macroaggregates and the mean weight diameter (MWD) stability parameter in the soil. In 2024, the treatments of substituting organic fertilizers for chemical nitrogen fertilizers significantly increased MWD by 24.18–30.22% compared to the CK treatment. The soil’s available nitrogen content significantly decreased under the T4 treatment by 8.25–20.50% compared to CK treatment during 2021–2024. The organic matter (OM) content showed an increasing trend with the proportion of substitution of organic fertilizers for chemical nitrogen fertilizers; in 2024, the T3 and T4 treatments significantly increased OM by 5.98% and 6.60%, respectively, compared to CK. Furthermore, the available phosphorus and potassium contents also exhibited an increasing trend with the proportion of substitution of organic fertilizers for chemical nitrogen fertilizers. Based on the full dataset method, it was calculated that the T1 treatment consistently improved the soil quality index (SQI) during 2021–2024, with an increase of 9.31–18.29% compared to CK. The T1 treatment increased maize yield by 9.90% and 16.93% in 2023 and 2024, respectively, compared to CK. A random forest model identified the available nitrogen as the most critical physical and chemical indicator affecting SQI, followed by the available potassium. Linear fitting between the SQI and yield showed a highly significant positive correlation (R2 = 0.6288, p < 0.01). Moreover, polynomial fitting of the proportion of substitution of organic fertilizers for chemical nitrogen fertilizers showed that SQI reached a maximum for a substitution proportion of 31.46%, while the maximum maize yield reached a proportion of 28.74%. Comprehensive analysis combining information and weight suggested an optimal proportion of substitution of organic fertilizers for chemical nitrogen fertilizers of 29.52%, achieving both an increase in SQI and maize yield in the anthropogenic-alluvial soil of the Ningxia irrigated area, while also achieving a rational utilization of organic fertilizer. Full article
(This article belongs to the Section Soil and Plant Nutrition)
Show Figures

Figure 1

17 pages, 1079 KB  
Article
Early Detection of Monilinia laxa in Nectarine (Prunus persica var. nectarina) Using Electronic Nose Technology: A Non-Destructive Diagnostic Approach
by Ana Martínez, Alejandro Hernández, Patricia Arroyo, Jesús Lozano, Alberto Martín and María de Guía Córdoba
Chemosensors 2025, 13(11), 391; https://doi.org/10.3390/chemosensors13110391 - 7 Nov 2025
Viewed by 231
Abstract
This study evaluates the application of an electronic nose (E-nose) system as a non-destructive tool for the early detection of Monilinia laxa infection in yellow nectarines (Prunus persica var. nectarine, cv. “Kinolea”) through the analysis of volatile organic compounds (VOCs). Two experimental [...] Read more.
This study evaluates the application of an electronic nose (E-nose) system as a non-destructive tool for the early detection of Monilinia laxa infection in yellow nectarines (Prunus persica var. nectarine, cv. “Kinolea”) through the analysis of volatile organic compounds (VOCs). Two experimental groups were established: a control group of healthy fruit and a treatment group inoculated with the pathogen. The VOCs emitted by both groups were identified and quantified using gas chromatography-mass spectrometry (GC-MS). Simultaneously, the responses of the E-nose were recorded at three critical stages of fungal development: early, intermediate, and advanced. The electronic nose used consists of a set of 11 commercial metal oxide semiconductor (MOX) sensors. The signals from these sensors showed a strong correlation with the VOC profiles associated with fungal deterioration. Linear discriminant analysis (LDA) models based on E-nose data successfully distinguished between healthy and infected samples with 97% accuracy. Furthermore, the system accurately classified samples into three stages of contamination—control, early infection, and advanced infection—with 96% classification accuracy. These findings demonstrate that E-nose technology is an effective, rapid, and non-invasive method for the real-time monitoring of post-harvest fungal contamination in nectarines, offering significant potential for improving quality control during storage and distribution. Full article
Show Figures

Graphical abstract

15 pages, 1683 KB  
Article
Ozone-Loaded Hydrogels as an Eco-Friendly Strategy to Control Phototrophic Biofilms on Cultural Heritage Surfaces
by Erica Sonaglia, Jessica Campos, Mohammad Sharbaf, Emily Schifano, Anna Candida Felici, Luciana Dini, Daniela Uccelletti and Maria Laura Santarelli
Gels 2025, 11(11), 888; https://doi.org/10.3390/gels11110888 - 4 Nov 2025
Viewed by 199
Abstract
Biodeterioration represents a major threat to cultural heritage, as microbial colonization can cause both esthetic and structural damage. The use of conventional chemical biocides raises concerns due to environmental and health risks, potential substrate deterioration, and the emergence of resistant strains. In this [...] Read more.
Biodeterioration represents a major threat to cultural heritage, as microbial colonization can cause both esthetic and structural damage. The use of conventional chemical biocides raises concerns due to environmental and health risks, potential substrate deterioration, and the emergence of resistant strains. In this study, an ozone-loaded bacterial cellulose (OBC) hydrogel was investigated as an eco-friendly, broad-spectrum antimicrobial treatment in the case study of the Cryptoporticus of the Baths of Trajan (Rome, Italy), a hypogean archeological site where some structures are severely affected by phototrophic biofilms. Microorganisms isolated from a colonized wall were employed in laboratory assays. OBC hydrogel exhibited strong antimicrobial activity, with >90% bacterial mortality within 10 min, complete inhibition of fungal spore germination after 24 h, and a marked reduction in microalgal chlorophyll fluorescence comparable to heat-killed controls. Furthermore, tests on Carrara marble and brick specimens artificially contaminated with microalgae confirmed the removal of green staining, restoring surface chromatic parameters (ΔE* < 5) comparable to those obtained with a commercial biocide. In situ applications demonstrated significant suppression of green biofilm for at least two months. These findings support OBC hydrogel as a sustainable, effective, and non-toxic alternative to conventional biocides for controlling microbial and microalgal colonization on cultural heritage surfaces. Full article
(This article belongs to the Special Issue Advances in Cellulose-Based Gels)
Show Figures

Graphical abstract

22 pages, 1586 KB  
Article
The Cognitive Changes Among Patients over 65 Years of Age in a Rural Area—The Preliminary Report of Protective and Predisposing Factors
by Radoslaw Zachara, Daria Gendosz de Carrillo, Adam Wlaszczuk, Agnieszka Gorzkowska, Wiktoria Mazur and Halina Jedrzejowska-Szypulka
Neurol. Int. 2025, 17(11), 180; https://doi.org/10.3390/neurolint17110180 - 3 Nov 2025
Viewed by 339
Abstract
Background: Aβ1-42 and APOE concentrations, as well as Aβ42/40 ratio, may be considered as a link between hypertension (HTN) or diabetes mellitus (DM), brain amyloidosis, and dementia. HTN and DM are associated with cognitive impairment and may contribute to the development of Alzheimer’s [...] Read more.
Background: Aβ1-42 and APOE concentrations, as well as Aβ42/40 ratio, may be considered as a link between hypertension (HTN) or diabetes mellitus (DM), brain amyloidosis, and dementia. HTN and DM are associated with cognitive impairment and may contribute to the development of Alzheimer’s disease (AD). This preliminary study aimed to evaluate the impact of vascular risk factors on the concentration of biochemical AD markers and cognitive state. As it is a cross-sectional study in nature, causal relationships cannot be established. Methods: The study was conducted in the south of Poland among a rural population over 65 years of age. A total of 58 patients qualified into the study were divided into groups according to the presence of HTN (n = 18) or HTN coexisting with DM (n = 40). A healthy control group was also formed (n = 20), resulting in 78 study participants. The study population was also divided based on M-ACE results, forming a normal cognition group (NC) and a deteriorated cognition group (DC). Biochemical tests, neurological scales assessments, and ultrasound examinations were conducted. Results: Patients who scored in the normal range on the M-ACE had higher Aβ1-42 (median 38.52 vs. 27.35 pg/mL, p = 0.02) and apoE concentrations (median 125.0 vs. 65.73 μg/mL, p = 0.002), and a higher Aβ42/40 ratio (median 0.39 vs. 0.29 p < 0.000) compared to the DC group. Considering the study groups, the highest Aβ42/40 ratio was found among the HC group (median 0.47). The median score for the M-ACE scale was 3 points lower when HTN and DM coexisted, compared to the sole diagnosis of HTN (25 points and 28 points, respectively). A higher number of years of education correlated with better M-ACE results. Lipid and uric acid concentrations were not related to M-ACE or MMSE scores. An inverse relationship connected Aβ1-40 and Aβ1-42 to BMI, the duration of HTN treatment, and glycated hemoglobin. Conclusions: Aβ1-42, APOE, and Aβ42/40 are not only correlated with cognition but also related to patient’s disease profile. The coexistence of DM and HTN was associated with the most significant decline in cognitive functioning. However, a higher number of years of education may protect against the development of dementia in old age. The roles of cholesterol and uric acid in cognitive decline are still inconclusive. Full article
(This article belongs to the Section Aging Neuroscience)
Show Figures

Figure 1

21 pages, 796 KB  
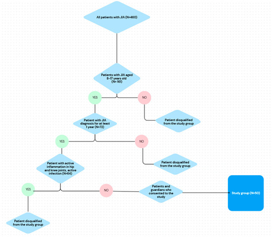
Article
Assessment of Aerobic Capacity and Other Cardiopulmonary Parameters in Children with Juvenile Idiopathic Arthritis
by Aleksandra Stasiak, Piotr Kędziora, Aleksandra Ryk, Jerzy Stańczyk and Elżbieta Smolewska
Biomedicines 2025, 13(11), 2672; https://doi.org/10.3390/biomedicines13112672 - 30 Oct 2025
Viewed by 310
Abstract
Introduction: Juvenile idiopathic arthritis (JIA) is the most common chronic rheumatic disease in children. It is believed that children with JIA have lower cardiopulmonary capacity and worse exercise tolerance. The gold standard for assessing physical fitness is aerobic fitness, commonly referred to as [...] Read more.
Introduction: Juvenile idiopathic arthritis (JIA) is the most common chronic rheumatic disease in children. It is believed that children with JIA have lower cardiopulmonary capacity and worse exercise tolerance. The gold standard for assessing physical fitness is aerobic fitness, commonly referred to as the maximum or peak oxygen uptake volume (peakVO2) measured during a maximum load exercise test. Reduced aerobic fitness may play a key role in predicting the health of JIA patients as it has been associated with cardiovascular diseases and increased adult mortality. Methods: The aim of this study was to assess the oxygen capacity of adolescents with JIA along with other cardiopulmonary parameters in order to determine a group of patients with increased risk of developing cardiovascular diseases in comparison with healthy individuals. Patients were assessed based on parameters such as age, sex, type of JIA, laboratory parameters, physical activity, and treatment. Results: Patients with JIA had lower median values of peakVO2 (29.05 vs. 38.02 mL/min/kg, p < 0.001), as well as other crucial cardiopulmonary parameters, such as O2 pulse, minute ventilation, oxygen uptake efficiency slope, and cardiac output than in the healthy control group. The ventilatory anaerobic threshold was achieved earlier and at lower VO2 values in children with JIA (p = 0.0001). Children with JIA also had lowered respiratory parameters such as maximal voluntary ventilation (p = 0.0031) and tidal volume (p = 0.0002). Patients who were physically active (moderate-intensity physical activity lasting at least 60 min per day) had significantly higher peakVO2 (p = 0.0099) and ΔVO2/ΔWR relationship (p = 0.0041) values than JIA patients who were not physically active. Conclusions: Children with JIA show moderate to severe physical impairment. Reduced physical fitness and a low level of activity might be associated with further deterioration of patient’s condition, which might contribute to increased risk of cardiovascular disease, social exclusion and deterioration of quality of life in this group of patients. Exercise programs that improve aerobic fitness and increase muscle strength should be individualized and modified based on the individual needs and capabilities of the patient. Full article
Show Figures

Figure 1

17 pages, 2802 KB  
Article
Treatment with Thyme Essential Oil Delays Loss Reductions in Postharvest Chinese Flowering Cabbage
by Daoye Chen, Minhui Li, Wenya Wu, Ling Wang, Yulong Chen and Fuwang Wu
Foods 2025, 14(21), 3704; https://doi.org/10.3390/foods14213704 - 29 Oct 2025
Viewed by 254
Abstract
Leaf yellowing is the primary indicator of deterioration in the quality of Chinese flowering cabbage. In this study, Chinese flowering cabbage (Brassica rapa var. Parachinensis), a perishable, freshly cut vegetable, was treated with 0.5 ppm thyme essential oil and stored at 15 [...] Read more.
Leaf yellowing is the primary indicator of deterioration in the quality of Chinese flowering cabbage. In this study, Chinese flowering cabbage (Brassica rapa var. Parachinensis), a perishable, freshly cut vegetable, was treated with 0.5 ppm thyme essential oil and stored at 15 °C with 90% relative humidity (RH), with the aim of exploring its preservation effect. Compared with the control group, the treatment postponed the yellowing and chroma decline of leaves by 24% and 60%, respectively, inhibited the degradation of chlorophyll by 62% and the increase in relative conductivity by 62%, and sustained high contents of vitamin C (0.238 mg/g), soluble solids (8.5%), soluble sugar (2.658 mg/g), and soluble protein (5.294 mg/g) after 7 days of storage. Moreover, the rising activity of peroxidase (POD) during treatment was slowed during storage, alleviating lignification, while the activity of catalase (CAT) was dramatically enhanced in the late storage stage, avoiding oxidative damage and improving storage quality. Overall, thyme essential oil treatment significantly delayed the senescence of Chinese flowering cabbage and demonstrated considerable potential as a natural preservative. Full article
Show Figures

Figure 1

11 pages, 223 KB  
Case Report
Time of Care and Time of Dying: A Multidisciplinary Case Report on End-of-Life Experience Within the Italian Legal Framework
by Letizia Iannopollo, Eleonora Pinto, Pamela Iannizzi, Flavia Salmaso and Alessandra Feltrin
Healthcare 2025, 13(21), 2741; https://doi.org/10.3390/healthcare13212741 - 29 Oct 2025
Viewed by 346
Abstract
In this segment of the Palliative Care Unit case series, we introduce a patient with a long history of oncological treatments for recurrent breast cancer. After active treatments and a global control of the neoplasm, disease progression made the patient access different lines [...] Read more.
In this segment of the Palliative Care Unit case series, we introduce a patient with a long history of oncological treatments for recurrent breast cancer. After active treatments and a global control of the neoplasm, disease progression made the patient access different lines of chemotherapies, even asking for them in anticipation of a few advantages in the balance between benefits and risks. When the patient decided to permanently discontinue chemotherapy, she felt she had disrupted her values. Also, as a reaction to breaking bad news without estimating alternative paths, she considered her deteriorating condition as the sole criterion for assisted dying in another country. Could this be a self-consistent choice for this patient, so determined to find and pursue possibilities in treatment previously? Should this clue respond precisely to the patient’s needs? This contribution’s objective is to debate possibilities of patient self-determination and dignity at the end of life by integrating psychological support, palliative care, and legal–ethical awareness. This case study presents multidisciplinary team work through some key turning points. This team work was carried out in a national context that is currently inconclusive regarding assisted suicide, since active euthanasia is illegal. At the same time, the national Constitutional Court (242/2019) recently opened the possibility of eventual medically assisted suicide under certain circumstances. In this case, health professionals considered this context and tried to delve deeply into respecting the patient’s identity in order to determine when and if the exceptional circumstances were met. This case highlights the ethical sense of end-of-life accompaniment, which when conducted by physicians, nurses, and psychologists together can lead to effective support and allow patients to maintain their identity and to express themselves respecting not only their fears but also their vision of themselves as human beings. A first key turning point was, for instance, taking into account the patient’s history and values, and a subsequent one was supporting the patient in exploring healthcare services and related end-of-life support. In a further key turning point, the patient was helped in engaging with physicians in order to understand types of continuous care, as well as the timing and expected results of sedation. Finally, she chose a healthcare service where she could spend the end of her life in fulfillment of her values. Overall, this case report illustrates how integrating psychological support, palliative care, and legal–ethical awareness can promote patient self-determination and dignity at the end of life. Full article
16 pages, 2037 KB  
Article
Enhancing the Shelf Life of Firm-Fleshed Honey Peaches Using 1-MCP and Laser Microporous Film Packaging
by Naeem Arshad, Muhammad Faisal, Aroona Maryam, Sijia Peng, Lijuan Yu, Haibo Luo and Huibo Song
Horticulturae 2025, 11(11), 1296; https://doi.org/10.3390/horticulturae11111296 - 29 Oct 2025
Viewed by 496
Abstract
Peach trees (Prunus persica L. Batsch) produce climacteric fruits that are prone to senescence and softening after harvesting, and they are susceptible to external pathogens that cause rot and deterioration. This study investigated the effects of 1-methylcyclopropene (1-MCP) treatment combined with laser [...] Read more.
Peach trees (Prunus persica L. Batsch) produce climacteric fruits that are prone to senescence and softening after harvesting, and they are susceptible to external pathogens that cause rot and deterioration. This study investigated the effects of 1-methylcyclopropene (1-MCP) treatment combined with laser microporous film (LMF) packaging on the preservation of firm-fleshed honey peaches (‘Xiahui No. 8’ variety) during refrigerated storage at 5 ± 1 °C. The combined 1-MCP + LMF treatment significantly reduced respiration and rot rates and preserved the levels of reducing sugar and titratable acid after 35 days more effectively compared to the control and LMF groups. The 1-MCP + LMF packaging suppressed cell-wall-degrading enzymes (polygalacturonase, β-glucosidase, and cellulase) and maintained high contents of original pectin, cellulose, and hemicellulose. The treatment also reduced the accumulation of superoxide anions and malondialdehyde, maintained cell-wall structural integrity and fruit hardness, and delayed fruit browning by inhibiting polyphenol oxidase and peroxidase activity. Together, our results demonstrate that the combination of 1-MCP treatment and LMF packaging effectively preserved the hardness and quality of firm-fleshed honey peaches during refrigerated storage, extending their shelf life to 28 days while maintaining good sensory and nutritional qualities. Full article
(This article belongs to the Section Postharvest Biology, Quality, Safety, and Technology)
Show Figures

Figure 1

13 pages, 699 KB  
Article
Targeted Endogenous Bioelectric Modulation in Autism Spectrum Disorder: Real-World Clinical Outcomes of the REAC BWO Neurodevelopment–Autism Protocol
by Arianna Rinaldi, Hingrid Angélica Benetti Mota, Salvatore Rinaldi and Vania Fontani
J. Clin. Med. 2025, 14(21), 7500; https://doi.org/10.3390/jcm14217500 - 23 Oct 2025
Viewed by 337
Abstract
Background: Autism Spectrum Disorder (ASD) is characterized by atypical brain oscillatory dynamics and altered connectivity, impairing sensory integration, socio-communicative responsiveness, and behavioral regulation. Methods: Radio Electric Asymmetric Conveyer (REAC) technology delivers non-invasive neurobiological modulation through standardized, operator-independent protocols. The Brain Wave Optimization [...] Read more.
Background: Autism Spectrum Disorder (ASD) is characterized by atypical brain oscillatory dynamics and altered connectivity, impairing sensory integration, socio-communicative responsiveness, and behavioral regulation. Methods: Radio Electric Asymmetric Conveyer (REAC) technology delivers non-invasive neurobiological modulation through standardized, operator-independent protocols. The Brain Wave Optimization Neurodevelopment–Autism (BWO ND-A) protocol was designed to address oscillatory patterns frequently altered in ASD, aiming to promote network coherence and multidomain functional improvement. This retrospective pre–post single-arm study evaluated 39 children with ASD (31 males, 8 females; mean age 7.85 ± 2.90 years). All received one Neuro Postural Optimization (NPO) session to prime central nervous system adaptive capacity, followed by BWO ND-A (18 sessions, ~8 min each), administered 3–4 times daily over ~two weeks. The primary outcome was the Autism Treatment Evaluation Checklist (ATEC) total score; secondary outcomes were its four subscales. Results: Mean total ATEC decreased from 67.76 ± 16.11 to 56.25 ± 23.66 (mean change −11.51 ± 14.48; p < 0.0001; Cohen’s dz = 0.78). Clinically meaningful improvement (≥8-point reduction) occurred in 59% of participants. In 10.3% of cases, caregiver ratings indicated an apparent worsening (≥8-point increase). However, no objective deterioration or adverse effects were observed. This pattern was most likely related to a transient phase of functional re-adaptation, during which emerging changes may initially be perceived by caregivers as worsening before stabilizing into improvement. Conclusions: While these findings suggest promising short-term real-world efficacy and safety, the absence of a control group, lack of objective neurophysiological measures, and no long-term follow-up limit causal inference. Future controlled studies with neurophysiological monitoring are needed to confirm the targeted neuromodulatory action and durability of effects. Full article
(This article belongs to the Special Issue Clinical Advances in Autism Management)
Show Figures

Figure 1

23 pages, 2776 KB  
Review
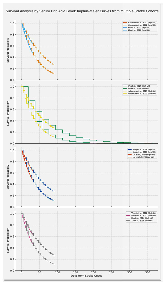
Uric Acid in Cerebral Ischemia: A Systematic Review of Its Biomarker Value and Role in Neuroprotection
by Iulian Roman-Filip, Corina Roman-Filip, Valentin Morosanu, Sebastian Andone, Zoltan Bajko and Rodica Balasa
Int. J. Mol. Sci. 2025, 26(21), 10268; https://doi.org/10.3390/ijms262110268 - 22 Oct 2025
Viewed by 366
Abstract
Uric acid (UA), the end product of purine metabolism, exhibits dual roles in cerebral ischemia—it functions as a cerebroprotective antioxidant in acute settings and as a pro-oxidant contributor to vascular damage in chronic conditions. Some studies suggest that higher UA levels may confer [...] Read more.
Uric acid (UA), the end product of purine metabolism, exhibits dual roles in cerebral ischemia—it functions as a cerebroprotective antioxidant in acute settings and as a pro-oxidant contributor to vascular damage in chronic conditions. Some studies suggest that higher UA levels may confer protection during the acute phase of stroke, particularly in subgroups such as women, hyperglycemic patients, and thrombectomy recipients. In contrast, chronic hyperuricemia has been consistently linked to adverse cardiovascular outcomes, increased stroke recurrence, and poor recovery. A systematic review was conducted in accordance with PRISMA 2020 guidelines. MEDLINE, Google Scholar, and the Cochrane Library were searched up to April 2025. Eligible studies included adults with acute ischemic stroke in whom UA levels were reported within 72 h of onset. Primary outcomes were mortality, functional outcome (mRS), and neurological deterioration. Thirty-five studies involving over 15,000 patients were included. Evidence regarding UA’s prognostic value was heterogeneous. Approximately 80% of studies identified high UA levels as being associated with increased mortality, stroke recurrence, or disability. However, randomized trials—notably the URICO-ICTUS trial—suggested short-term neuroprotective effects in specific subgroups. Several studies also reported U- or J-shaped relationships, indicating that both low and high UA levels may adversely affect outcomes. Uric acid demonstrates a paradoxical role in cerebral ischemia. Acute-phase antioxidant effects may offer therapeutic potential, whereas chronic hyperuricemia is more often associated with vascular injury and worse long-term outcomes. UA may serve as a useful biomarker when incorporated into multifactorial prognostic models, but further well-controlled studies are needed to clarify its clinical utility in stroke prognosis and treatment. Full article
(This article belongs to the Special Issue Molecular Biomarkers for Targeted Therapies)
Show Figures

Figure 1

18 pages, 2210 KB  
Review
Muscle-Bone Crosstalk and Metabolic Dysregulation in Children and Young People Affected with Type 1 Diabetes: Mechanisms and Clinical Implications
by Rossella Vitale, Giovanna Linguiti, Vanja Granberg, Crescenza Lattanzio, Paola Giordano and Maria Felicia Faienza
Cells 2025, 14(20), 1611; https://doi.org/10.3390/cells14201611 - 16 Oct 2025
Viewed by 577
Abstract
Pediatric type 1 diabetes (T1D) disrupts musculoskeletal development during critical windows of growth, puberty, and peak bone mass accrual. Beyond classic micro- and macrovascular complications, accumulating evidence shows a dual burden of diabetic bone disease—reduced bone mineral density, microarchitectural deterioration, and higher fracture [...] Read more.
Pediatric type 1 diabetes (T1D) disrupts musculoskeletal development during critical windows of growth, puberty, and peak bone mass accrual. Beyond classic micro- and macrovascular complications, accumulating evidence shows a dual burden of diabetic bone disease—reduced bone mineral density, microarchitectural deterioration, and higher fracture risk—and diabetic myopathy, characterized by loss of muscle mass, diminished strength, and metabolic dysfunction. Mechanistically, chronic hyperglycemia, absolute or functional insulin deficiency, and glycemic variability converge to suppress PI3K–AKT–mTOR signaling, activate FoxO-driven atrogenes (atrogin-1, MuRF1), and impair satellite-cell biology; advanced glycation end-products (AGEs) and RAGE signaling stiffen extracellular matrix and promote low-grade inflammation (IL-6, TNF-α/IKK/NF-κB), while oxidative stress and mitochondrial dysfunction further compromise the bone–muscle unit. In vitro, ex vivo, and human studies consistently link these pathways to lower BMD and trabecular/cortical quality, reduced muscle performance, and increased fractures—associations magnified by poor metabolic control and longer disease duration. Prevention prioritizes tight, stable glycemia, daily physical activity with weight-bearing and progressive resistance training, and optimized nutrition (adequate protein, calcium, vitamin D). Treatment is individualized: supervised exercise-based rehabilitation (including neuromuscular and flexibility training) is the cornerstone of skeletal muscle health. This review provides a comprehensive analysis of the mechanisms underlying the impact of type 1 diabetes on musculoskeletal system. It critically appraises evidence from in vitro studies, animal models, and clinical research in children, it also explores the effects of prevention and treatment. Full article
Show Figures

Figure 1

34 pages, 1361 KB  
Review
Sleep Disorders in Neurodegenerative Diseases with Dementia: A Comprehensive Review
by Natalia Siwecka, Michał Golberg, Dominika Świerczewska, Beata Filipek, Karolina Pendrasik, Adrianna Bączek-Grzegorzewska, Mariusz Stasiołek and Mariola Świderek-Matysiak
J. Clin. Med. 2025, 14(19), 7119; https://doi.org/10.3390/jcm14197119 - 9 Oct 2025
Viewed by 1780
Abstract
Dementia is a growing problem of global relevance, currently affecting over 55 million people worldwide. The number of new dementia cases is still increasing, primarily due to the aging of society. Dementia is defined as a substantial decline in cognitive function, and it [...] Read more.
Dementia is a growing problem of global relevance, currently affecting over 55 million people worldwide. The number of new dementia cases is still increasing, primarily due to the aging of society. Dementia is defined as a substantial decline in cognitive function, and it is inherently associated with neurodegenerative diseases such as Alzheimer’s disease, Parkinson’s disease, dementia with Lewy bodies, frontotemporal dementia, and vascular dementia. Of note, most patients suffering from neurodegenerative conditions, in addition to cognitive impairment, often experience various types of sleep disorders, including insomnia, rapid eye movement sleep behavior disorder, sleep-disordered breathing, and circadian rhythm disturbances. There is increasing evidence of a bidirectional interaction between sleep disturbances and mental health. Disrupted sleep may directly aggravate neuropsychiatric symptoms, like depression, anxiety, agitation, and hallucinations, and conversely, such symptoms can make sleeping more difficult. This creates a feedback loop that inevitably leads to disease progression and deterioration in quality of life. In this review, we provide an up-to-date overview of the nature and mechanisms behind sleep disorders in major neurodegenerative diseases, summarize treatment strategies for handling sleep disturbances, and discuss the clinical relevance of sleep–mental health interactions in the context of neurodegeneration-associated dementia. Neurodegeneration is a complex problem on the border between neurology and psychiatry, and it poses a challenge to the healthcare system, as it requires multidisciplinary approaches for optimal management. Understanding the connection between sleep and neuropsychiatric symptoms offers further opportunities for better symptom control, improved quality of life, and slower cognitive decline. Full article
Show Figures

Figure 1

30 pages, 6648 KB  
Review
Nitrogen Eutrophication in Chinese Aquatic Ecosystems: Drivers, Impacts, and Mitigation Strategies
by Armstrong Ighodalo Omoregie, Muhammad Oliver Ensor Silini, Lin Sze Wong and Adharsh Rajasekar
Nitrogen 2025, 6(4), 92; https://doi.org/10.3390/nitrogen6040092 - 4 Oct 2025
Viewed by 864
Abstract
Nitrogen eutrophication represents a significant environmental challenge in Chinese aquatic ecosystems, exacerbated by rapid agricultural intensification, industrial expansion, and urban development. This review consolidates existing knowledge on the drivers and impacts of nitrogen pollution in Chinese aquatic ecosystems, with a focus on environments [...] Read more.
Nitrogen eutrophication represents a significant environmental challenge in Chinese aquatic ecosystems, exacerbated by rapid agricultural intensification, industrial expansion, and urban development. This review consolidates existing knowledge on the drivers and impacts of nitrogen pollution in Chinese aquatic ecosystems, with a focus on environments such as lakes, rivers, and coastal waters. The primary sources of nitrogen enrichment are excessive fertilizer application, livestock manure discharge, industrial emissions, and untreated industrial and municipal wastewater. These inputs have led to severe ecological consequences, including harmful algal blooms, hypoxia, loss of biodiversity, and deteriorating water quality, threatening ecosystem health and human well-being. The review also examines mitigation strategies implemented in China, encompassing regulatory policies such as the “Zero Growth” fertilizer initiative, as well as technological advancements in wastewater treatment and sustainable farming practices. Case studies highlighting successful interventions, such as lake restoration projects and integrated watershed management, demonstrate the potential for effective nitrogen control. However, persistent challenges remain, including uneven policy enforcement, insufficient public awareness, and gaps in scientific understanding of nitrogen cycling dynamics. This review aims to inform future efforts toward achieving sustainable nitrogen management in China by synthesizing current research and identifying key knowledge gaps. Addressing these issues is crucial for safeguarding China’s aquatic ecosystems and promoting global nutrient stewardship. Full article
Show Figures

Figure 1

Back to TopTop