Sign in to use this feature.

Years

Between: -

Subjects

remove_circle_outline
remove_circle_outline
remove_circle_outline
remove_circle_outline
remove_circle_outline
remove_circle_outline
remove_circle_outline
remove_circle_outline
remove_circle_outline

Journals

Article Types

Countries / Regions

Search Results (129)

Search Parameters:
Keywords = continuous hopping

Order results
Result details
Results per page
Select all
Export citation of selected articles as:
18 pages, 2162 KB  
Article
Blockchain-Enabled Decentralized End Hopping for Proactive Network Defense
by Shenghan Luo, Fangxiao Li, Leyi Shi and Dawei Zhao
Telecom 2026, 7(2), 28; https://doi.org/10.3390/telecom7020028 - 4 Mar 2026
Abstract
As network attack methods continue to evolve, flooding attacks remain a major threat that causes network paralysis and service disruption. Statically configured systems are particularly vulnerable, as attackers can exploit reconnaissance information to launch large-scale attacks, while conventional defense mechanisms often fail under [...] Read more.
As network attack methods continue to evolve, flooding attacks remain a major threat that causes network paralysis and service disruption. Statically configured systems are particularly vulnerable, as attackers can exploit reconnaissance information to launch large-scale attacks, while conventional defense mechanisms often fail under high-intensity traffic. To address this problem, this paper introduces Moving Target Defense (MTD) within a decentralized framework and proposes a blockchain-based decentralized End Hopping system. The system employs the Practical Byzantine Fault Tolerance (PBFT) consensus protocol for dynamic controller election and incorporates a disaster recovery mechanism, which eliminates single points of failure while ensuring reliable controller transitions and rapid service restoration. Experimental results demonstrate that the proposed system achieves satisfactory performance in terms of availability, effectiveness, and security, providing a practical approach to constructing robust proactive defense networks. Full article
Show Figures

Figure 1

18 pages, 12792 KB  
Article
Exact Solution and Large-Scale Scaling Analysis of the Imaginary Creutz–Stark Ladder
by Yunyao Qi, Heng Lin, Quanfeng Lu, Dan Long, Dong Ruan and Gui-Lu Long
Entropy 2026, 28(3), 259; https://doi.org/10.3390/e28030259 - 27 Feb 2026
Viewed by 156
Abstract
We present an analytical solution for the complex spectrum of a Creutz ladder subject to an imaginary Stark potential. By mapping the system to a momentum-space differential equation, we derive the closed-form solution for the momentum-space wavefunctions. We identify a distinct cross-shaped spectrum [...] Read more.
We present an analytical solution for the complex spectrum of a Creutz ladder subject to an imaginary Stark potential. By mapping the system to a momentum-space differential equation, we derive the closed-form solution for the momentum-space wavefunctions. We identify a distinct cross-shaped spectrum consisting of discrete localized sectors and a continuous branch of asymptotically real states. Our derivation reveals that the discrete sectors arise from a global phase winding condition, whereas the asymptotically real branch emerges when the energy magnitude is smaller than the inter-cell hopping strength, a regime in which the momentum-space wavefunction develops singularities. We demonstrate that these singularities prevent standard quantization; instead, the open boundary conditions are satisfied via a size-dependent imaginary energy component that regulates the wavefunction decay. To investigate the properties of this branch in the thermodynamic limit, we perform large-scale finite-size scaling analysis up to system sizes L109. The numerical results confirm the power-law decay of the residual imaginary energy, supporting the asymptotic reality of these states. Furthermore, scaling of the inverse participation ratio and fractal dimension indicates that these states, while exhibiting size-dependent localization in finite systems, evolve into an extended phase in the thermodynamic limit. Our results establish a theoretical framework for understanding spectral transitions in systems with imaginary Stark potentials, with potential realizations in photonic frequency synthetic dimensions. Full article
(This article belongs to the Special Issue Non-Hermitian Quantum Systems: Emergent Phenomena and New Paradigms)
Show Figures

Figure 1

24 pages, 503 KB  
Article
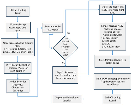
RLFS-OR: Reinforcement Learning-Based Forwarder Selection for Opportunistic Routing in Wireless Sensor Networks
by Ayesha Akter Lata and Moonsoo Kang
Electronics 2026, 15(5), 910; https://doi.org/10.3390/electronics15050910 - 24 Feb 2026
Viewed by 169
Abstract
This paper introduces RLFS-OR, a reinforcement learning-based opportunistic routing protocol designed for energy-constrained and duty-cycled wireless sensor networks (WSNs). Unlike traditional opportunistic routing, which either relies on static metrics or requires nodes to remain continuously active, RLFS-OR integrates a Deep Q-Network (DQN) to [...] Read more.
This paper introduces RLFS-OR, a reinforcement learning-based opportunistic routing protocol designed for energy-constrained and duty-cycled wireless sensor networks (WSNs). Unlike traditional opportunistic routing, which either relies on static metrics or requires nodes to remain continuously active, RLFS-OR integrates a Deep Q-Network (DQN) to dynamically select the most energy-efficient forwarder based on residual energy, hop distance, wake-up timing, and link quality. A realistic Castalia-derived radio model is incorporated, accounting for transmission, reception, idle listening, and path loss-dependent energy consumption. Through coordinated learning and asynchronous duty-cycle integration, RLFS-OR minimizes overhearing and unnecessary wake-ups. Simulation results demonstrate that RLFS-OR significantly outperforms two established protocols—ORW and FCM-OR—achieving 10–30% lower energy consumption and 10–45% longer network lifetime under diverse network densities and traffic loads. RLFS-OR also provides smoother node-death dynamics and optimal performance at low duty cycles. The findings confirm RLFS-OR as an efficient and scalable solution for long-lived WSN deployments. Full article
Show Figures

Figure 1

15 pages, 776 KB  
Article
The Effects of Core Training on Selected Physical Performance Parameters in Judo Athletes
by Müjde Atıcı, Soner Akgün, Akan Bayrakdar, Esra Korkmaz Salkılıç, Berna Anıl, Enes Akdemir, Dilara Kumru and Ali Kerim Yılmaz
Appl. Sci. 2026, 16(4), 2013; https://doi.org/10.3390/app16042013 - 18 Feb 2026
Viewed by 195
Abstract
Background: The purpose of this study was to examine the effects of an 8-week core training program on the lower-extremity, upper-extremity, and core strength of judokas. Methods: This study is based on a pre-test/post-test experimental design involving repeated measures and a control group. [...] Read more.
Background: The purpose of this study was to examine the effects of an 8-week core training program on the lower-extremity, upper-extremity, and core strength of judokas. Methods: This study is based on a pre-test/post-test experimental design involving repeated measures and a control group. The study was conducted with the voluntary participation of 20 judo athletes (10 females and 10 males) aged between 18 and 22 years (mean age: 18.60 years; height: 163 cm; body weight: 59.40 kg; BMI: 22.30 kg/m2). Participants were divided into two groups: a control group that continued routine judo training and an experimental group that performed core training in addition to routine judo training. Participants performed Medial Push-Ups (MPUs) to assess upper-extremity muscle strength; sit-ups and Plank Tests (PTs) to assess core strength; five different Single-Leg Hop Tests (SLHTs) to assess lower-extremity muscle strength; and the Y Balance Test (YBT) to assess balance. These tests were conducted before and after the 8-week core training program. Results: PT performance improved significantly in both groups, with a significant group × time interaction (p < 0.001, η2p = 0.623), indicating greater improvement in the core training group compared to the control group. No significant interaction was observed for MPU and Sit-up tests; however, a significant main effect of time was detected for MPU (p = 0.032, η2p = 0.231), suggesting general improvements in both groups. For SLHT parameters, no significant group × time interactions were detected (p > 0.050); improvements were observed over time across groups. In balance performance, a significant group × time interaction was found only in the NDS postero-medial (PM) direction (p = 0.020, η2p = 0.267), whereas the other parameters demonstrated time-related improvements without between-group differences. Conclusions: Core stability training resulted in greater improvements in PT performance and influenced balance performance in the NDS PM direction. Improvements observed in other performance parameters appeared to be time-related rather than intervention-specific. Overall, core stability training may contribute to core endurance and certain aspects of lower-extremity function in judokas. Full article
(This article belongs to the Special Issue Human Performance in Sports and Training)
Show Figures

Figure 1

12 pages, 14794 KB  
Article
A Low-Cost, High-Power, Fast-Tunable Narrow-Linewidth Laser with Terminal Feedback for Rubidium Optical Pumping
by Yifeng Xiang, Keyan Wu, Siyu Chen, Liangyong Wu and Haiyang Yan
Photonics 2026, 13(2), 182; https://doi.org/10.3390/photonics13020182 - 12 Feb 2026
Viewed by 303
Abstract
We report the development of a high-power, cost-effective, and rapidly tunable laser system optimized for rubidium optical pumping in spin-exchange optical pumping (SEOP) applications. The system combines a spectrally narrowed diode laser bar with a low-cost yet high-stability thermal-management architecture based on consumer-grade [...] Read more.
We report the development of a high-power, cost-effective, and rapidly tunable laser system optimized for rubidium optical pumping in spin-exchange optical pumping (SEOP) applications. The system combines a spectrally narrowed diode laser bar with a low-cost yet high-stability thermal-management architecture based on consumer-grade CPU liquid-cooling components. Wavelength narrowing and fast tuning are achieved by linearly translating a chirped volume Bragg grating (CVBG), providing mode-hop-free, continuous wavelength control without relying on slow thermal tuning mechanisms. Long-term wavelength stability is ensured through a terminal proportional–integral–derivative (PID) feedback loop that locks the laser directly to the rubidium absorption spectrum in the pumping cell, rather than to an internal reference. Operating near 795 nm, the laser delivers up to 40 W of optical power with a measured linewidth of approximately 0.15 nm. The system supports rapid wavelength agility over a continuous tuning range of 794.73±0.24 nm and exhibits stable spectral performance during extended operation. Owing to its compact design, fast response, and substantially lower cost than conventional volume-grating-based systems, this laser architecture provides a practical and scalable solution for SEOP and other precision atomic and spectroscopic applications that require high power, a narrow linewidth, and robust wavelength stability. Full article
(This article belongs to the Section Lasers, Light Sources and Sensors)
Show Figures

Figure 1

28 pages, 2899 KB  
Article
Design of Secure Communication Networks for UAV Platform Empowered by Lightweight Authentication Protocols
by Muhammet A. Sen, Saba Al-Rubaye and Antonios Tsourdos
Electronics 2026, 15(4), 785; https://doi.org/10.3390/electronics15040785 - 12 Feb 2026
Viewed by 259
Abstract
Flying Ad Hoc Networks (FANETs) formed by cooperative Unmanned Aerial Vehicles (UAVs) require formally proven secure and resource-efficient authentication because open wireless channels allow active adversaries to inject commands, replay traffic, and impersonate nodes. Conventional certificate-based mechanisms impose key management overhead and remain [...] Read more.
Flying Ad Hoc Networks (FANETs) formed by cooperative Unmanned Aerial Vehicles (UAVs) require formally proven secure and resource-efficient authentication because open wireless channels allow active adversaries to inject commands, replay traffic, and impersonate nodes. Conventional certificate-based mechanisms impose key management overhead and remain vulnerable under device capture, while existing lightweight and Physical Unclonable Function (PUF)-assisted proposals commonly assume stable connectivity, lack formal adversarial verification, or are evaluated only through simulation. This paper presents a lightweight PUF-assisted authentication protocol designed for dynamic multi-hop FANET operation. The scheme provides mutual UAV–Ground Station (GS) authentication and session key establishment and further enables secure UAV–UAV communication using an off-path ticket mechanism that eliminates continuous infrastructure dependence. The protocol is constructed through verification-driven refinement and formally analysed under the Dolev–Yao model, establishing authentication and session key secrecy and resistance to replay and impersonation attacks. Implementation-oriented latency measurements on Raspberry-Pi-class embedded platforms demonstrate that cryptographic processing time can be further reduced with hardware improvements, while the overall end-to-end delay is still largely determined by channel conditions and connection behaviour. Comparative evaluation shows reduced communication cost and broader security coverage relative to existing UAV authentication schemes, indicating practical deployability in large-scale FANET environments. Full article
(This article belongs to the Special Issue Wireless Sensor Network: Latest Advances and Prospects)
Show Figures

Graphical abstract

31 pages, 3531 KB  
Article
GenAI-Empowered Network Evolution: Performance Analysis of AF and DF Relaying Systems over Dual-Hop Wireless Networks Under κ-μ Fading Case Study
by Nenad Petrovic, Vuk Vujovic, Suad Suljovic, Milan Jovic and Dejan Milić
Sensors 2026, 26(4), 1186; https://doi.org/10.3390/s26041186 - 11 Feb 2026
Viewed by 468
Abstract
In this paper, the performance of dual-hop relay transmission in modern wireless communication systems is analyzed by considering two fundamental relaying techniques, namely, Amplify-and-Forward (AF) and Decode-and-Forward (DF). The propagation conditions on the source–relay (S-R) and relay–destination (R-D) links are modeled using the [...] Read more.
In this paper, the performance of dual-hop relay transmission in modern wireless communication systems is analyzed by considering two fundamental relaying techniques, namely, Amplify-and-Forward (AF) and Decode-and-Forward (DF). The propagation conditions on the source–relay (S-R) and relay–destination (R-D) links are modeled using the κ-μ statistical distribution, which effectively captures the fading characteristics in both line-of-sight (LoS) and non-line-of-sight (NLoS) environments. The analysis focuses on key performance metrics, including the outage probability (Pout) and average bit error probability (Pe), for Binary Phase Shift Keying (BPSK) and Quadrature Phase Shift Keying (QPSK) modulation schemes, assuming transmission via a single relay without a direct S–D link. Closed-form expressions for the considered metrics are derived based on the κ-μ model and verified by numerical evaluation. In addition to classical analytical modeling, a Generative Artificial Intelligence (GenAI)-enabled workflow is incorporated as a supportive tool in order to aid in automated analysis, the interpretation of the results in the context of network management under varying channel and system parameters based on the Pout and Pe calculations with the aim to tackle the underlying complexity and cognitive load of infrastructure adaptation and re-configuration operations. The combined analytical and GenAI-assisted approach provides valuable insights for the optimization, design, and continuous evolution of robust relay-based architectures in next-generation wireless networks. Full article
(This article belongs to the Section Communications)
Show Figures

Figure 1

18 pages, 1831 KB  
Article
A Hybrid Hash–Encryption Scheme for Secure Transmission and Verification of Marine Scientific Research Data
by Hanyu Wang, Mo Chen, Maoxu Wang and Min Yang
Sensors 2026, 26(3), 994; https://doi.org/10.3390/s26030994 - 3 Feb 2026
Viewed by 307
Abstract
Marine scientific observation missions operate over disrupted, high-loss links and must keep heterogeneous sensor, image, and log data confidential and verifiable under fragmented, out-of-order delivery. This paper proposes an end-to-end encryption–verification co-design that integrates HMR integrity structuring with EMR hybrid encapsulation. By externalizing [...] Read more.
Marine scientific observation missions operate over disrupted, high-loss links and must keep heterogeneous sensor, image, and log data confidential and verifiable under fragmented, out-of-order delivery. This paper proposes an end-to-end encryption–verification co-design that integrates HMR integrity structuring with EMR hybrid encapsulation. By externalizing block boundaries and maintaining a minimal receiver-side verification state, the framework supports block-level integrity/provenance verification and selective recovery without continuous sessions, enabling multi-hop and intermittent connectivity. Experiments on a synthetic multimodal ocean dataset show reduced storage/encapsulation overhead (10.4% vs. 12.8% for SHA-256 + RSA + AES), lower hashing latency (6.8 ms vs. 12.5 ms), and 80.1 ms end-to-end encryption–decryption latency (21.2% lower than RSA + AES). Under fragmentation, verification latency scales near-linearly with block count (R2 = 0.998) while throughput drops only slightly (11.8 → 11.3 KB/ms). With 100 KB blocks, transmission latency stays below 1.024 s in extreme channels and around 0.08–0.10 s in typical ranges, with expected retransmissions < 0.25. On Raspberry Pi 4, runtime slowdown remains stable at ~3.40× versus a PC baseline, supporting deployability on resource-constrained nodes. Full article
(This article belongs to the Special Issue Secure Communication for Next-Generation Wireless Networks)
Show Figures

Figure 1

37 pages, 2216 KB  
Review
Xanthohumol: Mechanistic Actions and Emerging Evidence as a Multi-Target Natural Nutraceutical
by Mackenzie Azuero, Camilla F. Wenceslau and Wenbin Tan
Nutrients 2026, 18(3), 520; https://doi.org/10.3390/nu18030520 - 3 Feb 2026
Viewed by 649
Abstract
Background: Xanthohumol (XN), a prenylated chalcone flavonoid derived from hops (Humulus lupulus), is increasingly recognized as a highly pleiotropic natural compound. Objective: We aimed to structure XN’s mechanistic hierarchy with emerging translational relevance across disease areas. Methods: We performed a comprehensive [...] Read more.
Background: Xanthohumol (XN), a prenylated chalcone flavonoid derived from hops (Humulus lupulus), is increasingly recognized as a highly pleiotropic natural compound. Objective: We aimed to structure XN’s mechanistic hierarchy with emerging translational relevance across disease areas. Methods: We performed a comprehensive and integrative literature review of XN for its biological and translational effects across cancer, metabolic, neurological, cardiovascular, hepatic, renal, and dermatological disorders. Results: Mechanistically, XN exerts diverse bioactivities by inhibiting major pro-oncogenic and pro-inflammatory pathways, such as NF-κB, PI3K/Akt/mTOR, STAT3, HIF-1α, and selective MAPK cascades, while activating cytoprotective signaling, such as the Nrf2/ARE and AMPK pathways. Through these coordinated actions, XN modulates redox homeostasis, mitochondrial integrity, apoptosis, autophagy, ferroptosis, and inflammatory responses. In oncology, XN demonstrates broad-spectrum anticancer activity in preclinical models by inhibiting proliferation; inducing cell cycle arrest and apoptosis; suppressing epithelial–mesenchymal transition, angiogenesis, and metastasis; and restoring chemosensitivity in resistant cancers, including breast, lung, gastric, liver, and head-and-neck carcinomas. Beyond cancer, XN exhibits multi-organ protective bioactivities through antioxidative, antimicrobial, antiviral, and anti-inflammatory activities; inhibition of ferroptosis and excitotoxicity; and preservation of mitochondrial integrity. It shows beneficial effects in preclinical models of Parkinson’s disease, Alzheimer’s disease, hepatic steatosis and fibrosis, renal ischemia–reperfusion injury, cardiovascular dysfunction, skin photoaging, and atopic dermatitis. Human subject studies demonstrate that XN is safe and well tolerated, with observed reductions in oxidative DNA damage and inflammatory cytokine release. Recent advances in micellar formulations have improved XN’s systemic bioavailability and thus its translational feasibility. Conclusions: In summary, XN is a safe, multifunctional natural compound with strong potential for modulating disease-relevant biological pathways associated with cancer, neurodegenerative diseases, metabolic disorders, and inflammatory skin conditions. Continued efforts to enhance its bioavailability and conduct rigorous clinical trials are essential to fully establish its clinical relevance in patient populations. Full article
(This article belongs to the Section Phytochemicals and Human Health)
Show Figures

Graphical abstract

15 pages, 1051 KB  
Article
Comparison of Dominant and Non-Dominant Muscle Function Recovery and Limb Symmetry After Achilles Tendon Repair: A Retrospective Study
by Xiangzi Xiao, Yonghwan Kim and Jiyoung Lee
J. Clin. Med. 2026, 15(2), 707; https://doi.org/10.3390/jcm15020707 - 15 Jan 2026
Viewed by 301
Abstract
Background/Objectives: The Achilles tendon is the largest tendon in the human body; it is frequently ruptured during sports and other dynamic physical activities. The purpose of this study was to compare recovery patterns over time between injuries to the dominant (DMT) and [...] Read more.
Background/Objectives: The Achilles tendon is the largest tendon in the human body; it is frequently ruptured during sports and other dynamic physical activities. The purpose of this study was to compare recovery patterns over time between injuries to the dominant (DMT) and non-dominant (NDMT) limbs, and to examine differences in the limb symmetry index (LSI) for the uninjured side. Methods: This study includes a retrospective analysis of individuals who completed a standard rehabilitation program for 12 months and had regular checkups every three months. The study sample comprised 17 patients with DMT injuries and 17 patients with NDMT injuries, all active male recreational participants who underwent surgical repair of an Achilles tendon rupture. Outcome measures included dorsiflexion range of motion (ROM), calf circumference, plantarflexion strength, hop test performance, and the Y-Balance Test (YBT). Results: Both groups demonstrated continuous, progressive improvement in ROM, plantarflexion strength, hop test distance, and YBT scores, showing a significant main effect of time (p < 0.05). Although DMT showed greater strength than NDMT at 6 and 9 months, this difference was no longer significant at 12 months (p > 0.05). In all three YBT directions, the DMT group achieved greater reach distances than the NDMT group at 12 months (p < 0.05). At the final follow-up, both groups exceeded 90% LSI in ROM, calf circumference, plantarflexion strength, and hop performance (p < 0.05). However, in the YBT, only the DMT group surpassed 90% LSI, whereas the NDMT group showed poorer recovery. Conclusions: ROM, calf circumference, and muscle strength ultimately showed no significant differences between groups, but dynamic balance recovery was superior in the DMT group. These findings suggest that clinicians and rehabilitation specialists should consider leg dominance when designing rehabilitation programs. Full article
(This article belongs to the Section Orthopedics)
Show Figures

Figure 1

14 pages, 4914 KB  
Article
Demonstration of 2D Optoelectronic THz-Wave Beam Steering
by Bo Li, Hussein Ssali, Yuanhao Li, Ming Che, Shenghong Ye, Yuya Mikami and Kazutoshi Kato
Electronics 2025, 14(24), 4980; https://doi.org/10.3390/electronics14244980 - 18 Dec 2025
Viewed by 418
Abstract
Advanced two-dimensional (2D) beam steering is essential for unlocking the full potential of terahertz (THz) systems in future 6G communications and high-resolution imaging. However, achieving wide-angle, high-speed, and high-precision 2D beam control within a compact THz platform remains a significant challenge. In this [...] Read more.
Advanced two-dimensional (2D) beam steering is essential for unlocking the full potential of terahertz (THz) systems in future 6G communications and high-resolution imaging. However, achieving wide-angle, high-speed, and high-precision 2D beam control within a compact THz platform remains a significant challenge. In this work, we experimentally demonstrate an optoelectronic 2×2 THz antenna array that enables flexible 2D beam steering, beam hopping, and beam scanning around the 300 GHz band. This work employs a 2×2 microstrip patch antenna (MPA) array directly driven by InGaAs/InP UTC-PDs on a silicon carbide (SiC) substrate. The relative phases of the four radiating elements are precisely programmed using an optical phased array (OPA), which provides fully decoupled and low-latency phase control in the optical domain. Experimentally, we demonstrate 2D beam steering and 2D beam hopping among three representative directions at a polar angle of 25 and azimuth angles of 60, 180, and 300. Furthermore, continuous 2D beam scanning at a fixed polar angle of 25 is achieved, enabling a full 360 azimuth sweep within 0.43 s while maintaining high beam quality. These results confirm that the proposed UTC-PD based 2×2 MPA array provides a practical and robust approach for 2D THz beam manipulation, and offers strong potential for future 6G wireless links and THz imaging applications. Full article
Show Figures

Figure 1

22 pages, 22239 KB  
Article
Computational Modeling of Multiple-Phase Transformations in API X70 and X80 Steels
by Ry Karl, Jonas Valloton, Chad Cathcart, Tihe Zhou, Fateh Fazeli, J. Barry Wiskel and Hani Henein
Metals 2025, 15(12), 1379; https://doi.org/10.3390/met15121379 - 16 Dec 2025
Viewed by 439
Abstract
Continuous cooling transformation (CCT) diagrams for two thermo-mechanically controlled processed (TMCP) steels were produced using a modified Johnson–Mehl–Avrami–Kolmogorov (JMAK) model, which accounted for the simultaneous transformation of multiple phases under non-isothermal conditions. A basin hopping algorithm was used to sequentially optimize the model [...] Read more.
Continuous cooling transformation (CCT) diagrams for two thermo-mechanically controlled processed (TMCP) steels were produced using a modified Johnson–Mehl–Avrami–Kolmogorov (JMAK) model, which accounted for the simultaneous transformation of multiple phases under non-isothermal conditions. A basin hopping algorithm was used to sequentially optimize the model parameters for each phase. Samples were prepared using a dilatometer which replicated the deformation and cooling rates experienced during TMCP. Scanning electron microscopy (SEM) and electron back-scattered diffraction (EBSD) were used to identify and quantify the phases present in each steel. CCT diagrams illustrating the start and stop temperatures of each phase were constructed for both steel samples. Through inclusion of the stop temperatures of each phase transformation, the utility of the CCT diagrams were expanded. This was done by introducing the possibility of applying the Scheil additive principle with respect to the beginning and end of each phase transformation. With this modification, the CCT diagrams are now more appropriately suited to predict the phase transformations that occur on the ROT, where non-continuous cooling occurs. Full article
(This article belongs to the Section Metal Casting, Forming and Heat Treatment)
Show Figures

Figure 1

19 pages, 2253 KB  
Article
Does the Selected Segment Within a Two-Legged Hopping Trial Alter Leg Stiffness and Kinetic Performance Values and Their Variability?
by Ourania Tata, Analina Emmanouil, Karolina Barzouka, Konstantinos Boudolos and Elissavet Rousanoglou
Methods Protoc. 2025, 8(6), 152; https://doi.org/10.3390/mps8060152 - 14 Dec 2025
Viewed by 548
Abstract
Two-legged hopping is a well-established model for assessing leg stiffness; however, in existing studies, it is unclear whether the trial segment selection affects the results. This study aimed to assess if the selected hopping segment alters the value and individual variability (%CVind) of [...] Read more.
Two-legged hopping is a well-established model for assessing leg stiffness; however, in existing studies, it is unclear whether the trial segment selection affects the results. This study aimed to assess if the selected hopping segment alters the value and individual variability (%CVind) of leg stiffness and kinetic performance metrics. Elite women athletes (42, volleyball, basketball, handball) and 14 non-athletic women performed barefoot two-legged hopping (130 bpm) on a force-plate (Kistler, 9286AA, sampling at 1000 Hz). Leg stiffness was estimated from the Fz registration (resonant frequency method). Four cumulative range segments (1–10, 1–20, 1–30, and 1–40 hops) and three segments of 10-hop subranges (11–20, 21–30, and 31–40) were analyzed (repeated measures one-way Anova, p ≤ 0.05, SPSS v30.0). The hopping segment did not significantly alter the leg stiffness value (segment average 30.6 to 31.2 kN/m) or its %CVind (segment average ≈ 3%). The kinetic performance metrics depicted a solid foundation for the extracted leg stiffness value, with %CVind not exceeding 6.2%. The results indicate a data collection of just 15 hops, in continuance reduced to a 10 hops segment (after excluding the first five to avoid neuromuscular adaptation) as a robust reference choice. Full article
Show Figures

Figure 1

25 pages, 2033 KB  
Article
SHARP-AODV: An Intelligent Adaptive Routing Protocol for Highly Mobile Autonomous Aerial Vehicle (AAV) Networks
by Nguyen Duc Tu, Ammar Muthanna, Abdukodir Khakimov, Irina Kochetkova, Konstantin Samouylov, Abdelhamied A. Ateya and Andrey Koucheryavy
Sensors 2025, 25(24), 7522; https://doi.org/10.3390/s25247522 - 11 Dec 2025
Viewed by 568
Abstract
In ad hoc networks employing Autonomous Aerial Vehicles (AAVs), the importance of real-time applications and edge computing is steadily increasing. However, existing routing protocols still fail to meet the strict performance requirements under the unique conditions of AAV networks, where the network topology [...] Read more.
In ad hoc networks employing Autonomous Aerial Vehicles (AAVs), the importance of real-time applications and edge computing is steadily increasing. However, existing routing protocols still fail to meet the strict performance requirements under the unique conditions of AAV networks, where the network topology changes continuously, and nodes move at high speed. This paper presents SHARP-AODV (Stability Heuristic Adaptive Routing Protocol—AODV), an enhanced routing protocol specifically developed for AAV networks. SHARP-AODV introduces two key innovations: (1) an intelligent RREQ (Route Request) dissemination mechanism that combines neighbor density control with a multi-parameter probabilistic model, and (2) a multi-criteria path selection mechanism that jointly considers hop count, link quality, and resource state. Simulation results in NS-3 across four distinct mobility models and various numbers of AAV nodes show that SHARP-AODV significantly outperforms standard AODV, improving packet delivery ratio (PDR) by up to 23.9%, increasing throughput by up to 61%, while reducing end-to-end delay by up to 87.8% and jitter by up to 90.6%. The proposed protocol is especially suitable for AAV-enabled applications in Edge Computing and Metaverse ecosystems that require low-latency, highly reliable connectivity with adaptation to dynamic network conditions. Furthermore, SHARP-AODV satisfies 6G network requirements for connection reliability, ultra-low latency, and high device density, unlocking new opportunities for employing AAVs in smart cities, environmental monitoring, and distributed VR/AR systems. Full article
(This article belongs to the Section Communications)
Show Figures

Figure 1

31 pages, 6098 KB  
Article
Energy-Harvesting Concurrent LoRa Mesh with Timing Offsets for Underground Mine Emergency Communications
by Hilary Kelechi Anabi, Samuel Frimpong and Sanjay Madria
Information 2025, 16(11), 984; https://doi.org/10.3390/info16110984 - 13 Nov 2025
Cited by 1 | Viewed by 944
Abstract
Underground mine emergencies destroy communication infrastructure when situational awareness is most critical. Current systems rely on centralized network infrastructure, which fails during emergencies when miners are trapped and require rescue coordination. This paper proposes an energy-harvesting LoRa mesh network that addresses self-powered operation, [...] Read more.
Underground mine emergencies destroy communication infrastructure when situational awareness is most critical. Current systems rely on centralized network infrastructure, which fails during emergencies when miners are trapped and require rescue coordination. This paper proposes an energy-harvesting LoRa mesh network that addresses self-powered operation, interference management, and adaptive physical layer optimization under severe underground propagation conditions. A dual-antenna architecture separates RF energy harvesting (860 MHz) from LoRa communication (915 MHz), enabling continuous operation with supercapacitor storage. The core contribution is a decentralized scheduler that derives optimal timing offsets by modeling concurrent transmissions as a Poisson collision process, exploiting LoRa’s capture effect while maintaining network coherence. A SINR-aware physical layer adapts spreading factor, bandwidth, and coding rate with hysteresis, controls recomputing timing parameters after each change. Experimental validation in Missouri S&T’s operational mine demonstrates far-field wireless power transfer (WPT) reaching 35 m. Simulations across 2000 independent trials show a 2.2× throughput improvement over ALOHA (49% vs. 22% delivery ratio at 10 nodes/hop), 64% collision reduction, and 67% energy efficiency gains, demonstrating resilient emergency communications for underground environments. Full article
(This article belongs to the Section Information and Communications Technology)
Show Figures

Figure 1

Back to TopTop