Sign in to use this feature.

Years

Between: -

Subjects

remove_circle_outline
remove_circle_outline
remove_circle_outline
remove_circle_outline
remove_circle_outline
remove_circle_outline
remove_circle_outline

Journals

remove_circle_outline
remove_circle_outline
remove_circle_outline
remove_circle_outline
remove_circle_outline
remove_circle_outline

Article Types

Countries / Regions

remove_circle_outline
remove_circle_outline
remove_circle_outline

Search Results (594)

Search Parameters:
Keywords = connexin37

Order results
Result details
Results per page
Select all
Export citation of selected articles as:
23 pages, 7764 KB  
Article
Dose- and Time-Dependent Modulation of Cx43 and Cx45 Expression and Gap Junction Conductance by Resveratrol
by Gintarė Jančiukė, Rokas Mickus, Vytautas Raškevičius, Vytenis Arvydas Skeberdis and Ieva Sarapinienė
Antioxidants 2026, 15(1), 88; https://doi.org/10.3390/antiox15010088 - 9 Jan 2026
Abstract
Plant extracts are rich in various bioactive compounds, such as polyphenols, flavonoids, tannins, terpenoids, phenolic acids, saponins, alkaloids, and polysaccharides. Antioxidant polyphenols are increasingly attracting attention, not only as dietary components but also as valuable food industry byproducts. Resveratrol, present in a wide [...] Read more.
Plant extracts are rich in various bioactive compounds, such as polyphenols, flavonoids, tannins, terpenoids, phenolic acids, saponins, alkaloids, and polysaccharides. Antioxidant polyphenols are increasingly attracting attention, not only as dietary components but also as valuable food industry byproducts. Resveratrol, present in a wide range of plants, is well recognized for its diverse biological activities, including antioxidant, antitumor, cardioprotective, and neuroprotective effects. Given the importance of intercellular communication in these physiological processes, gap junctions (GJs) composed of connexin (Cx) family proteins are of particular interest because they provide a direct pathway for electrical and metabolic signaling and are key players in maintaining normal organ function and cell development. Aberrations of GJ intercellular communication (GJIC) may result in the progression of cardiovascular and neurological diseases and tumorigenesis. Cx43 and Cx45 play crucial roles in cardiac excitation and contraction, and alterations in their expression are associated with disrupted impulse propagation and the development of arrhythmias. In this study, for the first time, we performed a comparative analysis of the effect of resveratrol on Cx43 and Cx45 GJIC using molecular modeling, a dual whole-cell patch-clamp technique to directly measure GJ conductance (gj), and other approaches. Our results revealed that resveratrol accomplished the following: (1) inhibited GJ gj in Cx43- but enhanced it in Cx45-expressing HeLa cells; (2) exerted dose- and time-dependent changes in Cx expression and plaque size; (3) reduced cell viability and proliferation; (4) and altered Cx43 phosphorylation patterns linked to gating and plaque stability. Overall, resveratrol modulates GJIC in a dose-, time-, and connexin type-specific manner. Full article
(This article belongs to the Section Natural and Synthetic Antioxidants)
Show Figures

Figure 1

18 pages, 1436 KB  
Review
GJB2-Related Hearing Loss: Genotype-Phenotype Correlations, Natural History, and Emerging Therapeutic Strategies
by Julia Anne Morris, Tomas Gonzalez, Susan H. Blanton, Simon Ignacio Angeli and Xue Zhong Liu
Int. J. Mol. Sci. 2026, 27(1), 491; https://doi.org/10.3390/ijms27010491 - 3 Jan 2026
Viewed by 323
Abstract
This review integrates molecular, clinical, and translational data to provide an updated understanding of GJB2-related deafness and its emerging treatment landscape. Truncating mutations in GJB2 typically cause severe-profound hearing loss (HL) phenotypes, whereas non-truncating alleles are often associated with milder or progressive [...] Read more.
This review integrates molecular, clinical, and translational data to provide an updated understanding of GJB2-related deafness and its emerging treatment landscape. Truncating mutations in GJB2 typically cause severe-profound hearing loss (HL) phenotypes, whereas non-truncating alleles are often associated with milder or progressive phenotypes. Geographic variation in variant prevalence contributes to regional differences in disease burden. Beyond the coding region, deletions and cis-regulatory mutations within the DFNB1 locus, including GJB6 and CRYL1, can influence HL severity when compounded with other pathogenic GJB2 variants. DFNB1 hearing loss generally presents as symmetric, bilateral, and flat to gently sloping across frequencies, with preserved cochlear neurons that support excellent cochlear implant (CI) outcomes. Early implantation CI in GJB2-positive children yields superior speech and language development compared with non-GJB2 etiologies. Emerging therapies include dual-AAV (AAV1 + AAV-ie/ScPro) delivery, achieving cell-specific Cx26 restoration, adenine base-editing for dominant-negative variants, and allele-specific suppression using RNA interference or antisense oligonucleotides. Concurrent progress in human iPSC-derived cochlear organoids provides a physiologic model to advance toward clinical trials. By integrating genotype-phenotype correlations, natural history insights, and advances in molecular therapeutics, this review presents a comprehensive update on GJB2-related HL and highlights how gene-based strategies are poised to change the treatment of this condition. Full article
(This article belongs to the Special Issue Inner Ear Disorders: From Molecular Mechanisms to Treatment)
Show Figures

Figure 1

17 pages, 842 KB  
Review
Glial Activation, Neuroinflammation, and Loss of Neuroprotection in Chronic Pain: Cellular Mechanisms and Emerging Therapeutic Strategies
by Alyssa McKenzie, Rachel Dombrower, Nitchanan Theeraphapphong, Sophia McKenzie and Munther A. Hijazin
Biomedicines 2026, 14(1), 58; https://doi.org/10.3390/biomedicines14010058 - 26 Dec 2025
Viewed by 477
Abstract
Chronic pain is increasingly regarded as a condition of glia–neuronal dysregulation driven by persistent neuroinflammatory signaling. Following injury to nerves or tissues, glial cells, including astrocytes or satellite glial cells, undergo changes in their phenotype, thereby amplifying painful stimuli mediated by cytokines, chemokines, [...] Read more.
Chronic pain is increasingly regarded as a condition of glia–neuronal dysregulation driven by persistent neuroinflammatory signaling. Following injury to nerves or tissues, glial cells, including astrocytes or satellite glial cells, undergo changes in their phenotype, thereby amplifying painful stimuli mediated by cytokines, chemokines, or ATP signaling. In response to injuries, activated microglia release several mediators such as BDNF, IL-1β, or TNF-α, thereby disrupting chloride homeostasis and inducing disinhibition in the dorsal horn, and sustaining maladaptive neuroimmune activity. Dysfunction of astrocytes, characterized by impaired glutamate clearance via excitatory amino acid transporter 2 and elevated C-X-C motif chemokine ligand 1 (CXCL1) and ATP release, drives neuronal sensitization, loss of neuroprotective metabolic support, and persistence of pain. In peripheral ganglia, connexin–43–mediated satellite glial cell coupling leads to hyperexcitability, resulting in neuropathic and orofacial pain and contributing to peripheral neuroinflammation. Presently, there is no unified framework for glial cell types, and the molecular mechanisms underlying microglial, astrocyte, and satellite glial cell contributions to the transition to chronic pain from acute pain are not completely elucidated. This review synthesizes current evidence on cellular and molecular mechanisms linking glial reactivity to pain chronification through sustained neuroinflammatory remodeling and impaired neuroprotection. It evaluates therapeutic strategies, including purinergic receptor P2X4 and toll-like receptor 4 antagonists, to metabolic reprogramming, exosome therapy, and neuromodulation, aimed at restoring homeostatic glial function and re-establishing neuroprotective glia–neuron interactions. A deeper understanding of the temporal and spatial dynamics of glial activation may enable personalized, non-opioid interventions that not only achieve durable analgesia but also prevent progressive neuroinflammatory damage and support long-term functional recovery. Full article
(This article belongs to the Special Issue Neuroinflammation and Neuroprotection)
Show Figures

Figure 1

27 pages, 1759 KB  
Review
Molecular Mechanisms of Atrial Fibrillation Recurrence After Successful Catheter Ablation
by Muhammad Sanusi, Roopeessh Vempati, Dinakaran Umashankar, Suha Tarannum, Yash Varma, Fawaz Mohammed, Maneeth Mylavarapu, Faiza Zakaria, Rajiv Nair, Yeruva Madhu Reddy and Christian Toquica Gahona
Cells 2026, 15(1), 36; https://doi.org/10.3390/cells15010036 - 24 Dec 2025
Viewed by 743
Abstract
Atrial fibrillation (AF) is the most common sustained cardiac arrhythmia globally, linked to significant cardiovascular morbidity and mortality. Catheter ablation has emerged as a primary therapeutic approach, yet substantial recurrence rates limit its long-term efficacy. This review critically examines the molecular mechanisms underlying [...] Read more.
Atrial fibrillation (AF) is the most common sustained cardiac arrhythmia globally, linked to significant cardiovascular morbidity and mortality. Catheter ablation has emerged as a primary therapeutic approach, yet substantial recurrence rates limit its long-term efficacy. This review critically examines the molecular mechanisms underlying AF recurrence post-ablation, synthesizing recent findings from current literature. Key molecular pathways identified include structural remodeling mediated by fibrosis involving transforming growth factor-beta 1 (TGF-β1) and matrix metalloproteinases (MMPs), ion-channel dysregulation, inflammatory pathways, autonomic nervous system imbalance, and genetic and epigenetic alterations. Despite considerable advances, critical gaps persist due to small, heterogeneous studies and insufficient long-term follow-up. Comprehensive mechanistic research integrating genomics, proteomics, and advanced imaging is urgently needed to better characterize these pathways. Future studies must validate biomarkers such as TGF-β1, MMPs, connexins, and novel markers like GDF-15 and relaxin. Clinical translation of these molecular insights through precision diagnostics and personalized interventions holds great promise to enhance patient selection, optimize ablation strategies, reduce recurrence, and ultimately improve clinical outcomes in AF management. Full article
Show Figures

Graphical abstract

24 pages, 16099 KB  
Article
Embroidered Silk Fibroin Scaffolds for ACL Tissue Engineering
by Yasir Majeed, Clemens Gögele, Cindy Elschner, Christian Werner, Tobias Braun, Judith Hahn, Ricardo Bernhardt, Udo Krause, Bernd Minnich and Gundula Schulze-Tanzil
Int. J. Mol. Sci. 2026, 27(1), 137; https://doi.org/10.3390/ijms27010137 - 22 Dec 2025
Viewed by 242
Abstract
Anterior cruciate ligament (ACL) rupture causes joint instability and increases the risk of osteoarthritis due to the ligament’s limited healing capacity. Silk, particularly from Bombyx mori, combines high cytocompatibility with robust biomechanical properties. Its main components are fibroin and sericin, with the [...] Read more.
Anterior cruciate ligament (ACL) rupture causes joint instability and increases the risk of osteoarthritis due to the ligament’s limited healing capacity. Silk, particularly from Bombyx mori, combines high cytocompatibility with robust biomechanical properties. Its main components are fibroin and sericin, with the latter usually being removed to reduce immunogenicity and improve biocompatibility. Silk threads were processed either as raw silk (designated as “untreated”) or subjected to a patented degumming procedure (DE102021118652A1) to obtain purified silk. Both variants were used alone or in combination with poly(L-lactic acid-co-caprolactone) (P(LA-CL)) fibers, yielding four scaffold groups: untreated silk, purified silk, untreated silk/P(LA-CL), and purified silk/P(LA-CL). Three-layer scaffolds were fabricated using a zigzag embroidery pattern. Structural analysis revealed scaffold porosity of ≈38% for silk, ≈46% for purified silk, and up to ≈70% for scaffolds containing P(LA-CL). Uniaxial tensile testing showed that purified silk scaffolds achieved the highest maximum force at break (≈684 N), whereas elongation at maximum force was limited in the hybrid scaffolds—silk/P(LA-CL) ≈ 28% and p-silk/P(LA-CL) ≈ 32%—despite the high intrinsic extensibility of P(LA-CL). All scaffolds supported cell adhesion and showed no cytotoxicity. P-silk and p-silk/P(LA-CL) scaffolds exhibited the highest fibroblast adherence and pronounced paxillin expression, indicating strong cell–material interactions. Gene expression of ligament-related ECM components and connexin 43 was maintained across all groups. These results demonstrate that embroidered silk fibroin scaffolds provide a reproducible architecture with tunable porosity and mechanical properties, supporting fibroblast colonization and ligament-specific ECM expression. Such scaffolds represent promising candidates for ACL tissue engineering and future graft development. Full article
(This article belongs to the Special Issue Ligament/Tendon and Cartilage Tissue Engineering and Reconstruction)
Show Figures

Graphical abstract

17 pages, 624 KB  
Review
Connexins in Acquired Hearing Loss: Expanding Research Perspectives
by Sihan Huang, Jingyi Zhu, Jifang Zhang, Tianyu Gong, Zhongyuan Fei, Penghui Chen, Shule Hou and Jun Yang
Biomedicines 2025, 13(12), 3109; https://doi.org/10.3390/biomedicines13123109 - 17 Dec 2025
Viewed by 372
Abstract
Connexins, as key players in intercellular communication in the inner ear, are vital for maintaining normal hearing function. While numerous studies have explored their role in congenital hereditary hearing loss, the underlying mechanisms and therapeutic potential of connexins in acquired hearing loss remain [...] Read more.
Connexins, as key players in intercellular communication in the inner ear, are vital for maintaining normal hearing function. While numerous studies have explored their role in congenital hereditary hearing loss, the underlying mechanisms and therapeutic potential of connexins in acquired hearing loss remain to be fully elucidated. This review summarizes recent advances in connexin research in the context of acquired hearing loss, with a focus on presbycusis, noise-induced, and drug-induced hearing loss, and delves into their pathophysiological roles. Through the analysis and organization of these research findings, the article aims to provide a theoretical basis and research direction for future connexin-targeted therapies for acquired hearing loss. Full article
(This article belongs to the Special Issue Genetic Research of Hearing Loss)
Show Figures

Figure 1

15 pages, 2223 KB  
Article
Cardiac Tissue Damage in a Female Animal Post-COVID Model: Relevance of Chemokine-Mediated Inflammation
by Silvia Flaj-Prados, Esperanza Herradón Pliego, Carlos Goicoechea Garcia, Eva M. Sánchez-Robles, Lars Arendt-Nielsen, César Fernández-de-las-Peñas and Visitación López-Miranda
Viruses 2025, 17(12), 1629; https://doi.org/10.3390/v17121629 - 16 Dec 2025
Viewed by 465
Abstract
Post-COVID cardiac complications have emerged as a significant and persistent clinical concern, yet their underlying mechanisms remain poorly understood. Animal models can act as proxies to investigate the pathophysiology of the human, post-acute sequelae of SARS-CoV-2 infection (PASC). The aim of this experimental [...] Read more.
Post-COVID cardiac complications have emerged as a significant and persistent clinical concern, yet their underlying mechanisms remain poorly understood. Animal models can act as proxies to investigate the pathophysiology of the human, post-acute sequelae of SARS-CoV-2 infection (PASC). The aim of this experimental study was to evaluate the expression of inflammatory biomarkers in cardiac tissue 28 days after SARS-CoV-2 infection in a female hACE2 mouse model, with a focus on chemokine-mediated immune activation. Twelve female C57BL/6 hACE2 mice were infected with the Omicron variant (BA.1.17 lineage) of SARS-CoV-2, and eleven non-infected mice served as controls. Cardiac tissue was analyzed via Western blot for markers of innate immune activation (TLR4, MyD88, NF-κB) and pro-inflammatory cytokines (IL-6, IL-18, IL-1β, TNF-α, CD11d). Cardiac tissue injury markers (iNOS, PAI-1 and Connexin43) were also analyzed. Compared to non-infected mice, cardiac tissue from infected mice showed significantly higher expression of IL-6 (p = 0.028), indicating an inflammatory state, and CD11d (p = 0.016), suggesting an inflammatory stage accompanied by sustained activation of chemokine-mediated inflammatory signaling. No significant differences in TLR4 (p = 0.340), MyD88 (p = 0.410), NF-κB p65 (p = 0.780), IL-18 (p = 0.548), IL-1β (p = 0.455), and TNF-α (p = 0.125) expressions were observed Similarly, no changes in cardiac damage markers (iNOS: p = 0.4684; PAI-1: p = 0.5345; Connexin 43: p = 0.2879) were found. The results of this experimental study would support the hypothesis of persistent low-grade inflammation as a contributor to post-COVID cardiac sequelae in females that is not accompanied by severe tissue damage, as also observed in clinical studies. This study also reinforces the need for studies evaluating the functional and structural evolution of the myocardium after an acute SARS-CoV-2 infection. Full article
(This article belongs to the Section Coronaviruses)
Show Figures

Figure 1

16 pages, 2914 KB  
Article
Expression of Connexins 37/40 and Pannexin 1 in Early Human and Yotari (Dab1−/−) Meninges Development
by Marko Puljiz, Natalija Filipović, Nela Kelam, Anita Racetin, Yu Katsuyama and Katarina Vukojević
Biomedicines 2025, 13(12), 3088; https://doi.org/10.3390/biomedicines13123088 - 15 Dec 2025
Viewed by 342
Abstract
Background/Objectives: The meninges, the protective membranes covering the central nervous system, undergo complex developmental processes that are critical for CNS integrity and function. Connexin 37 (Cx37) and 40 (Cx40), members of the connexin family of gap junction proteins, have been implicated in [...] Read more.
Background/Objectives: The meninges, the protective membranes covering the central nervous system, undergo complex developmental processes that are critical for CNS integrity and function. Connexin 37 (Cx37) and 40 (Cx40), members of the connexin family of gap junction proteins, have been implicated in various physiological and pathological processes. They play a critical role in cell–cell communication. The aim of our study was to investigate the expression of connexins Cx37, Cx40, and Panx1 in the meninges of both human and murine models (yotari and wild type) at the 6th week/E13.5 and 8th week/E15.5 of developmental stages. Methods: Human embryonic tissues (6th–8th week, n = 4 for the 6th week and n = 4 for the 8th week) and mouse embryos (yotari Dab1/ and wild type, E13.5–E15.5) were collected and fixed in 4% paraformaldehyde. Paraffin sections were stained for Cx37, Cx40, and Panx1 using immunofluorescence. Images were analyzed in ImageJ, and statistical comparisons were performed using one-way ANOVA with Tukey’s post hoc test (p < 0.05). Results: Cx37 was consistently expressed across all developmental stages, with the highest threshold area percentage observed at E13.5 and E15.5 in murine leptomeninges, demonstrating statistically significant differences compared to controls (p < 0.05) and notably from corresponding human stages (p < 0.001). Strong Cx37 staining intensity at E13.5 was noted in both wild-type and yot mice, while human leptomeninges displayed mild staining at the 6th week of development. In contrast, both human and murine pachymeninges exhibited moderate Cx37 expression. Additionally, the expression of Cx37 in wild-type mice surpassed that of human samples at both E13.5 and E15.5 stages (p < 0.01 and p < 0.001, respectively). For the developing dura mater, Cx37 expression peaked at E15.5 in yot mice, significantly different from both wild-type and human dura mater (p < 0.01 and p < 0.05). Cx40 expression was highest in the leptomeninges at E15.5. Panx1 was similarly expressed across stages, with the highest threshold area percent observed in wild-type leptomeninges and pachymeninges at E15.5, showing significant differences compared to yot mice and human samples (p < 0.05). Both leptomeninges and pachymeninges exhibited mild Panx1 staining at E13.5, while stronger staining was observed at E15.5 in murine samples, contrasting with mild intensity in human counterparts. Conclusions: These findings highlight the implications of Dab1 deficiency for the expression of gap junction proteins during meninges development, implicating their importance in intercellular communication that is essential for normal meningeal and neurodevelopmental processes. Full article
(This article belongs to the Section Neurobiology and Clinical Neuroscience)
Show Figures

Figure 1

29 pages, 3722 KB  
Review
Glial Cells in the Early Stages of Neurodegeneration: Pathogenesis and Therapeutic Targets
by Eugenia Ahremenko, Alexander Andreev, Danila Apushkin and Eduard Korkotian
Int. J. Mol. Sci. 2025, 26(24), 11995; https://doi.org/10.3390/ijms262411995 - 12 Dec 2025
Viewed by 760
Abstract
Astrocytes and microglia constitute nearly half of all central nervous system cells and are indispensable for its proper function. Both exhibit striking morphological and functional heterogeneity, adopting either neuroprotective (A2, M2) or proinflammatory (A1, M1) phenotypes in response to cytokines, pathogen-associated molecular patterns [...] Read more.
Astrocytes and microglia constitute nearly half of all central nervous system cells and are indispensable for its proper function. Both exhibit striking morphological and functional heterogeneity, adopting either neuroprotective (A2, M2) or proinflammatory (A1, M1) phenotypes in response to cytokines, pathogen-associated molecular patterns (PAMPs)/damage-associated molecular patterns (DAMPs), toll-like receptor 4 (TLR4) activation, and NOD-like receptor family pyrin domain containing 3 (NLRP3) inflammasome signaling. Crucially, many of these phenotypic transitions arise during the earliest stages of neurodegeneration, when glial dysfunction precedes overt neuronal loss and may act as a primary driver of disease onset. This review critically examines glial-centered hypotheses of neurodegeneration, with emphasis on their roles in early disease phases: (i) microglial polarization from an M2 neuroprotective state to an M1 proinflammatory state; (ii) NLRP3 inflammasome assembly via P2X purinergic receptor 7 (P2X7R)-mediated K+ efflux; (iii) a self-amplifying astrocyte–microglia–neuron inflammatory feedback loop; (iv) impaired microglial phagocytosis and extracellular-vesicle–mediated propagation of β-amyloid (Aβ) and tau; (v) astrocytic scar formation driven by aquaporin-4 (AQP4), matrix metalloproteinase-9 (MMP-9), glial fibrillary acidic protein (GFAP)/vimentin, connexins, and janus kinase/signal transducer and activator of transcription 3 (JAK/STAT3) signaling; (vi) cellular reprogramming of astrocytes and NG2 glia into functional neurons; and (vii) mitochondrial dysfunction in glia, including Dynamin-related protein 1/Mitochondrial fission protein 1 (Drp1/Fis1) fission imbalance and dysregulation of the sirtuin 1/peroxisome proliferator-activated receptor gamma coactivator 1-alpha (Sirt1/PGC-1α) axis. Promising therapeutic strategies target pattern-recognition receptors (TLR4, NLRP3/caspase-1), cytokine modulators (interleukin-4 (IL-4), interleukin-10 (IL-10)), signaling cascades (JAK2–STAT, nuclear factor kappa-light-chain-enhancer of activated B cells (NF-κB), phosphoinositide 3-kinase–protein kinase B (PI3K–AKT), adenosine monophosphate-activated protein kinase (AMPK)), microglial receptors (triggering receptor expressed on myeloid cells 2 (TREM2)/spleen tyrosine kinase (SYK)/ DNAX-activating protein 10 (DAP10), siglec-3 (CD33), chemokine C-X3-C motif ligand 1/ CX3C motif chemokine receptor 1 (CX3CL1/CX3CR1), Cluster of Differentiation 200/ Cluster of Differentiation 200 receptor 1 (CD200/CD200R), P2X7R), and mitochondrial biogenesis pathways, with a focus on normalizing glial phenotypes rather than simply suppressing pathology. Interventions that restore neuroglial homeostasis at the earliest stages of disease may hold the greatest potential to delay or prevent progression. Given the complexity of glial phenotypes and molecular isoform diversity, a comprehensive, multitargeted approach is essential for mitigating Alzheimer’s disease and related neurodegenerative disorders. This review not only synthesizes pathogenesis but also highlights therapeutic opportunities, offering what we believe to be the first concise overview of the principal hypotheses implicating glial cells in neurodegeneration. Rather than focusing on isolated mechanisms, our goal is a holistic perspective—integrating diverse glial processes to enable comparison across interconnected pathological conditions. Full article
(This article belongs to the Special Issue Early Molecular Markers of Neurodegeneration)
Show Figures

Graphical abstract

21 pages, 6100 KB  
Article
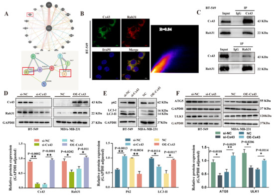
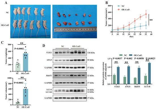
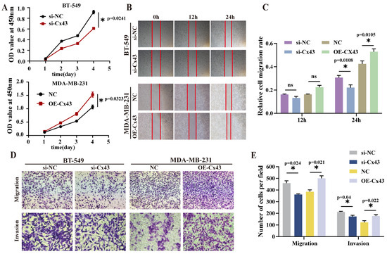
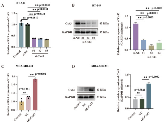
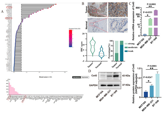
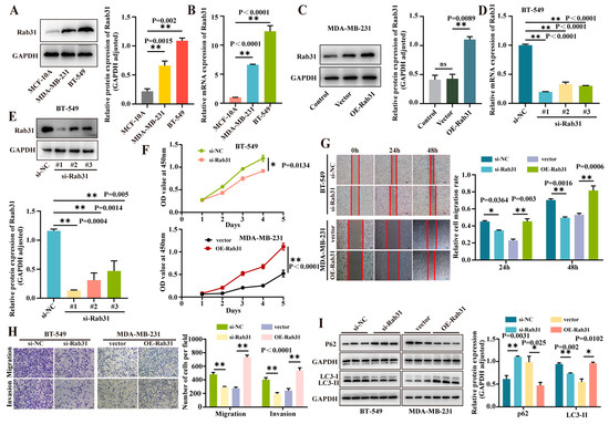
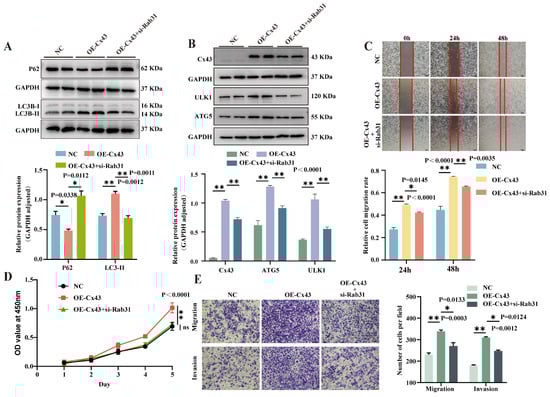
The Cx43-Mediated Autophagy Mechanism Influences Triple-Negative Breast Cancer Through the Regulation of Rab31
by Jiao Yang, Die Wu, Ting Yang, Zi-Jing Lin, Pei-Yao Jiang, Ting-Rui Wang, Zheng-Jia Lu, Lu Wang and Jia Ming
Cancers 2025, 17(24), 3923; https://doi.org/10.3390/cancers17243923 - 8 Dec 2025
Viewed by 392
Abstract
Background: Connexin43 (Cx43) is recognized as a transmembrane protein; its precise expression profile and molecular mechanisms in triple-negative breast cancer (TNBC) remain unclear. Methods: We systematically analyzed Cx43 expression in over 60 breast cancer cell lines from the CCLE and HPA databases. Immunohistochemical [...] Read more.
Background: Connexin43 (Cx43) is recognized as a transmembrane protein; its precise expression profile and molecular mechanisms in triple-negative breast cancer (TNBC) remain unclear. Methods: We systematically analyzed Cx43 expression in over 60 breast cancer cell lines from the CCLE and HPA databases. Immunohistochemical evaluation compared Cx43 expression between TNBC tissues and adjacent normal tissues. Cx43 expression was assessed in normal breast epithelial cells (MCF-10A) and two TNBC cell lines (MDA-MB-231 and BT-549) using qRT-PCR and Western blot. Functional assays (CCK8, wound healing, transwell) evaluated TNBC progression following Cx43 interference or overexpression. Rab31, a Cx43-interacting protein, was identified via bioinformatics, immunofluorescence, and Co-IP. Autophagy-related proteins (ULK1, ATG5, LC3, and p62) were analyzed after Cx43 or Rab31 modulation. Finally, a nude mouse model validated Cx43’s in vivo effects on tumor growth and associated molecular changes. Results: Cx43 was upregulated in TNBC tissues and cell lines. Overexpression enhanced proliferation, migration, and invasion, while knockdown suppressed these effects. Cx43 co-expressed with Rab31, regulating its protein levels and autophagy. Rab31 interference reversed Cx43-mediated autophagy and oncogenic behaviors. In vivo, Cx43 promoted tumor growth and modulated Rab31/autophagy pathways. Conclusions: The Cx43/Rab31 axis drives autophagy to facilitate TNBC progression, highlighting Cx43 as a potential therapeutic target. Our findings provide mechanistic insights for improving TNBC treatment. Full article
(This article belongs to the Section Cancer Therapy)
Show Figures

Figure 1

18 pages, 1020 KB  
Review
Cardioprotective Signaling: Outline and Future Directions
by Aleksandar Jovanović
Biomedicines 2025, 13(12), 2973; https://doi.org/10.3390/biomedicines13122973 - 3 Dec 2025
Viewed by 524
Abstract
Cardioprotection refers to the natural capacity of heart tissue to resist damage under conditions such as ischemia–reperfusion and various metabolic stresses. First identified in the phenomenon of ischemic preconditioning, the concept has since broadened to encompass other triggers of protective signaling, including hypoxia, [...] Read more.
Cardioprotection refers to the natural capacity of heart tissue to resist damage under conditions such as ischemia–reperfusion and various metabolic stresses. First identified in the phenomenon of ischemic preconditioning, the concept has since broadened to encompass other triggers of protective signaling, including hypoxia, temperature shifts, and a wide range of pharmacological compounds. This expansion indicates the presence of common molecular pathways and defense mechanisms. Known intracellular contributors to cardioprotection involve numerous factors, such as protein kinases, the reperfusion injury salvage kinase (RISK) cascade, the Survivor Activating Factor Enhancement (SAFE) pathway, hypoxia-inducible factor-1α (HIF1α), microRNAs, and Connexin 43, among others. These components are crucial in initiating downstream signaling, promoting the expression of protective genes, optimizing mitochondrial function, and regulating cytosolic and protein processes to maintain cardiac resilience. Key end-effectors include SUR2A, a regulatory subunit of sarcolemmal ATP-sensitive potassium (KATP) channels, autophagy, and mitochondria. Central mechanisms, such as modulation of the mitochondrial permeability transition pore and activation of KATP channels, play essential roles in the cardioprotective response. Although significant progress has been made in mapping these networks, many facets remain poorly understood. One of the most pressing challenges is to translate this knowledge into practical therapies and eventually create clinically applicable strategies to protect the heart. Full article
Show Figures

Figure 1

19 pages, 3385 KB  
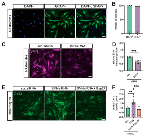
Article
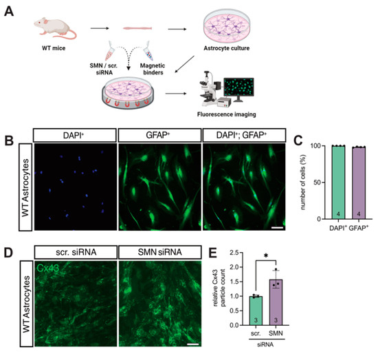
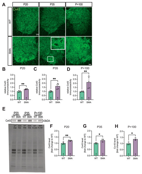
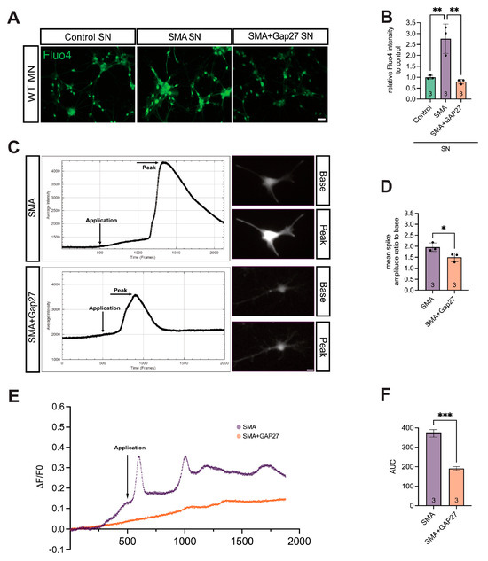
Targeting Astrocytic Connexin 43 Mitigates Glutamate-Driven Motor Neuron Stress in Late-Onset Spinal Muscular Atrophy
by Schahin Salmanian, Linda-Isabell Schmitt, Kai Christine Liebig, Stefanie Hezel, Andreas Roos, Ulrike Schara-Schmidt, Christoph Kleinschnitz, Markus Leo and Tim Hagenacker
Cells 2025, 14(23), 1852; https://doi.org/10.3390/cells14231852 - 25 Nov 2025
Viewed by 1542
Abstract
5q-associated Spinal Muscular Atrophy (SMA) is a hereditary neuromuscular disorder caused by mutations in the survival of motor neuron 1 (SMN1) gene, leading to progressive muscle weakness, and atrophy. While traditionally viewed as a motor neuron (MN)-specific disease, emerging evidence highlights [...] Read more.
5q-associated Spinal Muscular Atrophy (SMA) is a hereditary neuromuscular disorder caused by mutations in the survival of motor neuron 1 (SMN1) gene, leading to progressive muscle weakness, and atrophy. While traditionally viewed as a motor neuron (MN)-specific disease, emerging evidence highlights the critical role of astrocytes, particularly in regulating extracellular glutamate and mitigating MN toxicity. Here, we investigated astrocytic gap junctions with a focus on connexin 43 (Cx43). Using in vivo and in vitro approaches—including a late-onset SMA mouse model, human-derived astrocytes, and murine astrocyte cultures—we analyzed Cx43 expression and localization via genetic modification, immunostaining, Western blotting, and quantitative PCR. Functional consequences were assessed using ex vivo spinal cord slice cultures, Ca2+-imaging, and glutamate release assays. We found significant Cx43 upregulation in late-onset SMA mice, as well as in SMN-deficient murine and human-derived astrocytes. Increased Cx43 expression correlated with elevated astrocytic glutamate release and MN toxicity. Ca2+-imaging indicated Cx43-dependent mechanisms underlying this enhanced release. Pharmacological Cx43 inhibition with Gap27 reduced glutamate release and MN Ca2+ responses. These findings identify astrocytic Cx43 as a contributor to glutamate-mediated MN toxicity in late-onset SMA and support growing recognition of non-neuronal mechanisms in SMA pathology. Full article
(This article belongs to the Section Cellular Neuroscience)
Show Figures

Figure 1

27 pages, 13894 KB  
Review
History of Gap Junction Architecture and Potential Role of Calmodulin in Channel Arrays
by Camillo Peracchia
Int. J. Mol. Sci. 2025, 26(23), 11337; https://doi.org/10.3390/ijms262311337 - 24 Nov 2025
Viewed by 392
Abstract
This review article focuses first on the historical development of present understanding of gap junction channel architecture, one of its goals being to enlighten younger generations of scientists about the early steps of this field that begun over half a century ago. Early [...] Read more.
This review article focuses first on the historical development of present understanding of gap junction channel architecture, one of its goals being to enlighten younger generations of scientists about the early steps of this field that begun over half a century ago. Early findings on gap junction architecture are reviewed as follows. The channels cross the membrane and project from the membrane surfaces; they are made of six subunits (hexamers) and show dimples on both ends, which represent inner and outer openings of the channel. Images of the central dimples on both channel ends (channel pores) seen in freeze-fracture replicas correspond to the electron-opaque spots visible in negatively stained sections and in isolated junctions. The channels are linked to each other extracellularly. Calmodulin (CaM) is a major accessory protein of gap junctions that is involved in channel gating and gap junction formation and is also likely to play a key role in determining different patterns of channel aggregation. Full article
(This article belongs to the Special Issue Membrane Channels in Intercellular Communication)
Show Figures

Figure 1

17 pages, 4010 KB  
Article
Cellulose Plant-Derived Scaffolds as a Tool for Myometrium Modeling
by Anastasiia V. Sokolova, Ivan K. Kuneev, Yuliya A. Nashchekina and Alisa P. Domnina
Int. J. Mol. Sci. 2025, 26(22), 10995; https://doi.org/10.3390/ijms262210995 - 13 Nov 2025
Viewed by 506
Abstract
The myometrium is the smooth muscle layer of the uterus, whose dysfunctions are involved in various pathologies leading to infertility, such as adenomyosis and uterine fibroids. Developing relevant in vitro models of the myometrium is crucial for investigating the pathogenesis of these diseases. [...] Read more.
The myometrium is the smooth muscle layer of the uterus, whose dysfunctions are involved in various pathologies leading to infertility, such as adenomyosis and uterine fibroids. Developing relevant in vitro models of the myometrium is crucial for investigating the pathogenesis of these diseases. In this study, we propose a novel approach for cultivating mouse myometrial smooth muscle cells (SMCs) using plant-derived cellulose scaffolds. The scaffolds were obtained through the decellularization of green onion leaf, celery stalk, or bluegrass leaf, subsequently coated with collagen type I. We found that the structure of the green onion leaf scaffold provides unidirectional orientation of cultured cells, mimicking the tissue-specific organization of mouse myometrial SMCs in vivo. The mouse myometrial SMCs, cultured on this scaffold, proliferated, maintained viability up to 2.5 months, and retained the expression of the main markers of smooth muscle contractility (α-smooth muscle actin, transgelin, calponin, smooth muscle myosin heavy chains, connexin-43). To reproduce the native myometrium structure, a multilayered cultivation system was created. In a system of two overlaying scaffolds, cells also retained the viability and expression of smooth muscle contractility markers. The developed approach can be used for three-dimensional myometrium modeling to study the pathogenesis of myometrium-associated diseases. Full article
(This article belongs to the Collection Advances in Cell and Molecular Biology)
Show Figures

Figure 1

19 pages, 847 KB  
Review
Glia Between Resistance and Radiotoxicity in Glioblastoma: Mechanisms and Translational Perspectives—A Narrative Review
by Flavio Donnini, Giuseppe Minniti, Giovanni Rubino, Giuseppe Battaglia, Pierpaolo Pastina, Tommaso Carfagno, Marta Vannini, Maria Antonietta Mazzei and Paolo Tini
Neuroglia 2025, 6(4), 44; https://doi.org/10.3390/neuroglia6040044 - 11 Nov 2025
Viewed by 632
Abstract
Background: Glioblastoma (GBM) remains refractory to chemoradiotherapy. Glial populations—microglia/monocyte-derived macrophages, reactive astrocytes, and the oligodendrocyte lineage—shape both treatment resistance and radiation-related brain injury. Scope: We synthesize how myeloid ontogeny and plasticity, astrocytic hubs (IL-6/STAT3, TGF-β, connexin-43/gap junctions), and oligodendrocyte precursor cells (OPCs)–linked programs [...] Read more.
Background: Glioblastoma (GBM) remains refractory to chemoradiotherapy. Glial populations—microglia/monocyte-derived macrophages, reactive astrocytes, and the oligodendrocyte lineage—shape both treatment resistance and radiation-related brain injury. Scope: We synthesize how myeloid ontogeny and plasticity, astrocytic hubs (IL-6/STAT3, TGF-β, connexin-43/gap junctions), and oligodendrocyte precursor cells (OPCs)–linked programs intersect with DNA-damage responses, hypoxia-driven metabolism, and extracellular vesicle signaling to support tumor fitness while predisposing normal brain to radiotoxicity. Translational implications: Convergent, targetable pathways (IL-6/JAK–STAT3, TGF-β, chemokine trafficking, DDR/senescence) enable co-design of radiosensitization and neuroprotection. Pragmatic levers include myeloid reprogramming (CSF-1R, CCR2), astrocyte-axis modulation (STAT3, TGF-β, Cx43), and brain-penetrant DDR inhibition (e.g., ATM inhibitors), paired with delivery strategies that raise intratumoral exposure while sparing healthy tissue (focused-ultrasound blood–brain barrier opening, myeloid-targeted dendrimers; Tumor Treating Fields as an approved adjunct therapy). Biomarker frameworks (TSPO-PET, macrophage-oriented MRI radiomics, extracellular vesicle liquid biopsy) can support selection and pharmacodynamic readouts alongside neurocognitive endpoints. Outlook: Timing-aware combinations around radiotherapy and hippocampal/white-matter sparing offer a near-term roadmap for “glia-informed” precision radiotherapy. Full article
Show Figures

Figure 1

Back to TopTop