Sign in to use this feature.

Years

Between: -

Subjects

remove_circle_outline
remove_circle_outline
remove_circle_outline
remove_circle_outline
remove_circle_outline
remove_circle_outline

Journals

Article Types

Countries / Regions

Search Results (35)

Search Parameters:
Keywords = congenital myasthenic syndromes

Order results
Result details
Results per page
Select all
Export citation of selected articles as:
21 pages, 3768 KB  
Review
A Multifaceted Giant Protein Microtubule-Actin Cross-Linking Factor 1
by Chung-Ming Lin, Ru-Huei Fu and Hui-Jye Chen
Int. J. Mol. Sci. 2025, 26(7), 3204; https://doi.org/10.3390/ijms26073204 - 30 Mar 2025
Cited by 2 | Viewed by 1935
Abstract
Microtubule-actin cross-linking factor 1 (MACF1), also known as actin cross-linking family protein 7 (ACF7), is a giant cytolinker protein with multiple conserved domains that can orchestrate cytoskeletal networks of actin and microtubules. MACF1 is involved in various biological processes, including cell polarity, cell–cell [...] Read more.
Microtubule-actin cross-linking factor 1 (MACF1), also known as actin cross-linking family protein 7 (ACF7), is a giant cytolinker protein with multiple conserved domains that can orchestrate cytoskeletal networks of actin and microtubules. MACF1 is involved in various biological processes, including cell polarity, cell–cell connection, cell proliferation, migration, vesicle transport, signal transduction, and neuronal development. In this review, we updated the physiological and pathological roles of MACF1, highlighting the components and signaling pathways involved. Novel evidence showed that MACF1 is involved in diverse human diseases, including multiple neuronal diseases, congenital myasthenic syndrome, premature ovarian insufficiency, spectraplakinopathy, osteoporosis, proliferative diabetic retinopathy, and various types of cancer. We also reviewed the physiological roles of MACF1, including its involvement in adhesome formation, bone formation, neuronal aging, and tooth development. In addition, MACF1 plays other roles, functioning as a biomarker for the prediction of infections in patients with burns and as a marker for genome selection breeding. These studies reinforce the idea that MACF1 is a bona fide versatile, multifaceted giant protein. Identifying additional MACF1 functions would finally help with the treatment of diseases caused by MACF1 defects. Full article
(This article belongs to the Special Issue Latest Review Papers in Molecular and Cellular Biology 2024)
Show Figures

Figure 1

12 pages, 1898 KB  
Case Report
Congenital Myasthenic Syndrome-4C in a Consanguineous Romani Family: Genetic Insights and Clinical Implications
by Codruta Diana Petchesi, Aurora Alexandra Jurca, Alexandru Daniel Jurca, Florica Ramona Dorobantu, Alin Remus Iuhas, Emilia Severin and Claudia Maria Jurca
Diagnostics 2025, 15(3), 235; https://doi.org/10.3390/diagnostics15030235 - 21 Jan 2025
Viewed by 1645
Abstract
Background and Clinical Significance: Congenital myasthenic syndrome-4C (CMS4C) associated with acetylcholine receptor (AChR) deficiency is an autosomal recessive defect of the motor endplate caused by homozygous or compound heterozygous mutations in the CHRNE gene on chromosome 17p13. Case Presentation: The authors [...] Read more.
Background and Clinical Significance: Congenital myasthenic syndrome-4C (CMS4C) associated with acetylcholine receptor (AChR) deficiency is an autosomal recessive defect of the motor endplate caused by homozygous or compound heterozygous mutations in the CHRNE gene on chromosome 17p13. Case Presentation: The authors present a familial case of CMS4C with three affected children in a consanguineous Romani family. Muscle weakness, fatigue, and ocular muscle impairment were present in all cases; two of the three siblings had delayed motor milestones, highly arched palates, and facial weakness. None of the children expressed bulbar symptoms. One child expressed a severe form, with recurrent respiratory infections, and multiple hospitalizations, while the other siblings expressed a mild phenotype, without hospital admissions. Repetitive nerve stimulation showed a myasthenic-type decrement greater than 10% of several muscles. A pathogenic frameshift variant (NM_000080.4: c.1327del) in the CHRNE gene was found in a homozygous status in all the affected children and in both parents. After 6 months of Pyridostigmine and Salbutamol treatment, the evolution of the case was good, with the improvement of most of the signs and no need for hospitalization. Conclusions: Early genetic diagnosis and appropriate therapy in the context of a multidisciplinary approach is mandatory for an optimal long-term prognosis. Community-wide carrier screening through comprehensive genetic testing is imperative to ensure accurate genetic counseling in genetic isolates. The authors report this case due to the increased number of affected children in a consanguine family from a small Romani community. Full article
(This article belongs to the Section Clinical Diagnosis and Prognosis)
Show Figures

Figure 1

14 pages, 2205 KB  
Article
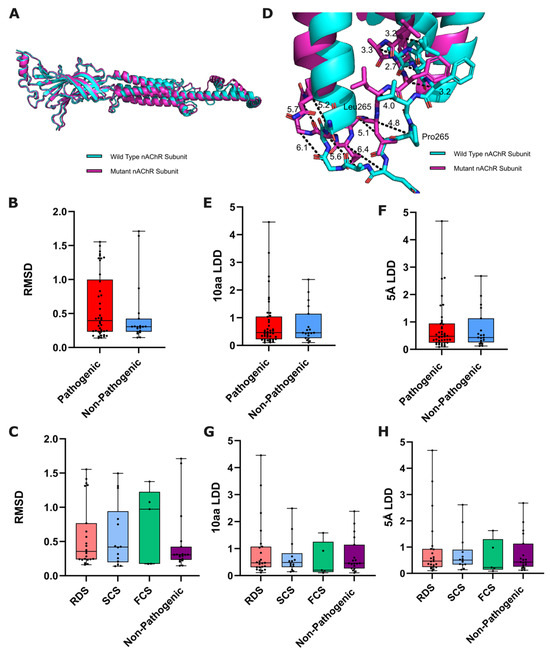
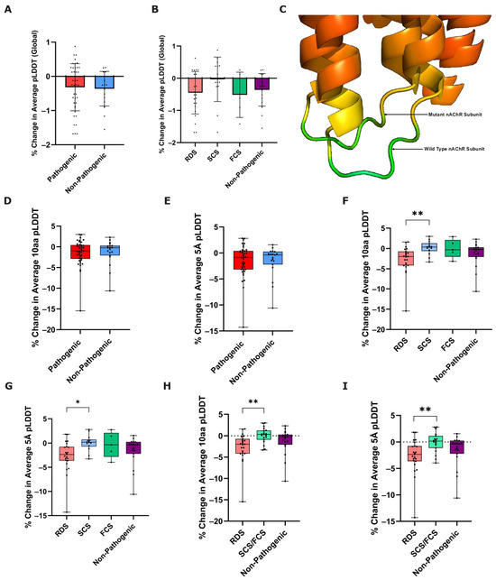
Assessing the Utility of ColabFold and AlphaMissense in Determining Missense Variant Pathogenicity for Congenital Myasthenic Syndromes
by Finlay Ryan-Phillips, Leighann Henehan, Sithara Ramdas, Jacqueline Palace, David Beeson and Yin Yao Dong
Biomedicines 2024, 12(11), 2549; https://doi.org/10.3390/biomedicines12112549 - 8 Nov 2024
Cited by 3 | Viewed by 2432
Abstract
Background/Objectives: Congenital myasthenic syndromes (CMSs) are caused by variants in >30 genes with increasing numbers of variants of unknown significance (VUS) discovered by next-generation sequencing. Establishing VUS pathogenicity requires in vitro studies that slow diagnosis and treatment initiation. The recently developed protein structure [...] Read more.
Background/Objectives: Congenital myasthenic syndromes (CMSs) are caused by variants in >30 genes with increasing numbers of variants of unknown significance (VUS) discovered by next-generation sequencing. Establishing VUS pathogenicity requires in vitro studies that slow diagnosis and treatment initiation. The recently developed protein structure prediction software AlphaFold2/ColabFold has revolutionized structural biology; such predictions have also been leveraged in AlphaMissense, which predicts ClinVar variant pathogenicity with 90% accuracy. Few reports, however, have tested these tools on rigorously characterized clinical data. We therefore assessed ColabFold and AlphaMissense as diagnostic aids for CMSs, using variants of the CHRN genes that encode the nicotinic acetylcholine receptor (nAChR). Methods: Utilizing a dataset of 61 clinically validated CHRN variants, (1) we evaluated the possibility of a ColabFold metric (either predicted structural disruption, prediction confidence, or prediction quality) that distinguishes variant pathogenicity; (2) we assessed AlphaMissense’s ability to differentiate variant pathogenicity; and (3) we compared AlphaMissense to the existing pathogenicity prediction programs AlamutVP and EVE. Results: Analyzing the variant effects on ColabFold CHRN structure prediction, prediction confidence, and prediction quality did not yield any reliable pathogenicity indicative metric. However, AlphaMissense predicted variant pathogenicity with 63.93% accuracy in our dataset—a much greater proportion than AlamutVP (27.87%) and EVE (28.33%). Conclusions: Emerging in silico tools can revolutionize genetic disease diagnosis—however, improvement, refinement, and clinical validation are imperative prior to practical acquisition. Full article
(This article belongs to the Section Molecular Genetics and Genetic Diseases)
Show Figures

Figure 1

24 pages, 3307 KB  
Article
A Deficiency in Glutamine-Fructose-6-Phosphate Transaminase 1 (Gfpt1) in Skeletal Muscle Results in Reduced Glycosylation of the Delta Subunit of the Nicotinic Acetylcholine Receptor (AChRδ)
by Stephen Henry Holland, Ricardo Carmona-Martinez, Kaela O’Connor, Daniel O’Neil, Andreas Roos, Sally Spendiff and Hanns Lochmüller
Biomolecules 2024, 14(10), 1252; https://doi.org/10.3390/biom14101252 - 3 Oct 2024
Cited by 3 | Viewed by 2805
Abstract
The neuromuscular junction (NMJ) is the site where the motor neuron innervates skeletal muscle, enabling muscular contraction. Congenital myasthenic syndromes (CMS) arise when mutations in any of the approximately 35 known causative genes cause impaired neuromuscular transmission at the NMJ, resulting in fatigable [...] Read more.
The neuromuscular junction (NMJ) is the site where the motor neuron innervates skeletal muscle, enabling muscular contraction. Congenital myasthenic syndromes (CMS) arise when mutations in any of the approximately 35 known causative genes cause impaired neuromuscular transmission at the NMJ, resulting in fatigable muscle weakness. A subset of five of these CMS-causative genes are associated with protein glycosylation. Glutamine-fructose-6-phosphate transaminase 1 (Gfpt1) is the rate-limiting enzyme within the hexosamine biosynthetic pathway (HBP), a metabolic pathway that produces the precursors for glycosylation. We hypothesized that deficiency in Gfpt1 expression results in aberrant or reduced glycosylation, impairing the proper assembly and stability of key NMJ-associated proteins. Using both in vitro and in vivo Gfpt1-deficient models, we determined that the acetylcholine receptor delta subunit (AChRδ) has reduced expression and is hypo-glycosylated. Using laser capture microdissection, NMJs were harvested from Gfpt1 knockout mouse muscle. A lower-molecular-weight species of AChRδ was identified at the NMJ that was not detected in controls. Furthermore, Gfpt1-deficient muscle lysates showed impairment in protein O-GlcNAcylation and sialylation, suggesting that multiple glycan chains are impacted. Other key NMJ-associated proteins, in addition to AChRδ, may also be differentially glycosylated in Gfpt1-deficient muscle. Full article
(This article belongs to the Special Issue Skeletal Muscle in Health, Exercise and Aging)
Show Figures

Graphical abstract

9 pages, 3321 KB  
Article
Congenital LMNA-Related Muscular Dystrophy in Paediatrics: Cardiac Management in Monozygotic Twins
by Patricia Martínez Olorón, Iosune Alegría, Sergi Cesar, Bernat del Olmo, Estefanía Martínez-Barrios, Laura Carrera-García, Daniel Natera-de Benito, Andrés Nascimento, Oscar Campuzano and Georgia Sarquella-Brugada
Int. J. Mol. Sci. 2024, 25(11), 5836; https://doi.org/10.3390/ijms25115836 - 27 May 2024
Viewed by 2454
Abstract
Pathogenic variants in LMNA have been associated with a wide spectrum of muscular conditions: the laminopathies. LMNA-related congenital muscular dystrophy is a laminopathy characterised by the early onset of symptoms and often leads to a fatal outcome at young ages. Children face [...] Read more.
Pathogenic variants in LMNA have been associated with a wide spectrum of muscular conditions: the laminopathies. LMNA-related congenital muscular dystrophy is a laminopathy characterised by the early onset of symptoms and often leads to a fatal outcome at young ages. Children face a heightened risk of malignant arrhythmias. No established paediatric protocols for managing this condition are available. We review published cases and provide insights into disease progression in two twin sisters with LMNA-related muscular dystrophy. Our objective is to propose a cardiac surveillance and management plan tailored specifically for paediatric patients. We present a family of five members, including two twin sisters with LMNA-related muscular dystrophy. A comprehensive neuromuscular and cardiac work-up was performed in all family members. Genetic analysis using massive sequencing technology was performed in both twins. Clinical assessment showed that only the twins showed diagnoses of LMNA-related muscular dystrophy. Follow-up showed an early onset of symptoms and life-threatening arrhythmias, with differing disease progressions despite both twins passing away. Genetic analysis identified a de novo rare missense deleterious variant in the LMNA gene. Other additional rare variants were identified in genes associated with myasthenic syndrome. Early-onset neuromuscular symptoms could be related to a prognosis of worse life-threatening arrhythmias in LMNA related muscular dystrophy. Being a carrier of other rare variants may be a modifying factor in the progression of the phenotype, although further studies are needed. There is a pressing need for specific cardiac recommendations tailored to the paediatric population to mitigate the risk of malignant arrhythmias. Full article
Show Figures

Figure 1

19 pages, 1008 KB  
Review
Pathophysiology of Childhood-Onset Myasthenia: Abnormalities of Neuromuscular Junction and Autoimmunity and Its Background
by Masatoshi Hayashi
Pathophysiology 2023, 30(4), 599-617; https://doi.org/10.3390/pathophysiology30040043 - 2 Dec 2023
Cited by 2 | Viewed by 3974
Abstract
The pathophysiology of myasthenia gravis (MG) has been largely elucidated over the past half century, and treatment methods have advanced. However, the number of cases of childhood-onset MG is smaller than that of adult MG, and the treatment of childhood-onset MG has continued [...] Read more.
The pathophysiology of myasthenia gravis (MG) has been largely elucidated over the past half century, and treatment methods have advanced. However, the number of cases of childhood-onset MG is smaller than that of adult MG, and the treatment of childhood-onset MG has continued to be based on research in the adult field. Research on pathophysiology and treatment methods that account for the unique growth and development of children is now desired. According to an epidemiological survey conducted by the Ministry of Health, Labour and Welfare of Japan, the number of patients with MG by age of onset in Japan is high in early childhood. In recent years, MG has been reported from many countries around the world, but the pattern of the number of patients by age of onset differs between East Asia and Western Europe, confirming that the Japanese pattern is common in East Asia. Furthermore, there are racial differences in autoimmune MG and congenital myasthenic syndromes according to immunogenetic background, and their pathophysiology and relationships are gradually becoming clear. In addition, treatment options are also recognized in different regions of the world. In this review article, I will present recent findings focusing on the differences in pathophysiology. Full article
Show Figures

Figure 1

16 pages, 3201 KB  
Article
Molecular Analysis of a Congenital Myasthenic Syndrome Due to a Pathogenic Variant Affecting the C-Terminus of ColQ
by Susie Barbeau, Fannie Semprez, Alexandre Dobbertin, Laurine Merriadec, Florine Roussange, Bruno Eymard, Damien Sternberg, Emmanuel Fournier, Hanice Karasoy, Cécile Martinat and Claire Legay
Int. J. Mol. Sci. 2023, 24(22), 16217; https://doi.org/10.3390/ijms242216217 - 11 Nov 2023
Cited by 1 | Viewed by 2327
Abstract
Congenital Myasthenic Syndromes (CMSs) are rare inherited diseases of the neuromuscular junction characterized by muscle weakness. CMSs with acetylcholinesterase deficiency are due to pathogenic variants in COLQ, a collagen that anchors the enzyme at the synapse. The two COLQ N-terminal domains have been [...] Read more.
Congenital Myasthenic Syndromes (CMSs) are rare inherited diseases of the neuromuscular junction characterized by muscle weakness. CMSs with acetylcholinesterase deficiency are due to pathogenic variants in COLQ, a collagen that anchors the enzyme at the synapse. The two COLQ N-terminal domains have been characterized as being biochemical and functional. They are responsible for the structure of the protein in the triple helix and the association of COLQ with acetylcholinesterase. To deepen the analysis of the distal C-terminal peptide properties and understand the CMSs associated to pathogenic variants in this domain, we have analyzed the case of a 32 year old male patient bearing a homozygote splice site variant c.1281 C > T that changes the sequence of the last 28 aa in COLQ. Using COS cell and mouse muscle cell expression, we show that the COLQ variant does not impair the formation of the collagen triple helix in these cells, nor its association with acetylcholinesterase, and that the hetero-oligomers are secreted. However, the interaction of COLQ variant with LRP4, a signaling hub at the neuromuscular junction, is decreased by 44% as demonstrated by in vitro biochemical methods. In addition, an increase in all acetylcholine receptor subunit mRNA levels is observed in muscle cells derived from the patient iPSC. All these approaches point to pathophysiological mechanisms essentially characterized by a decrease in signaling and the presence of immature acetylcholine receptors. Full article
(This article belongs to the Special Issue Neuromuscular Diseases: From Pathogenic Mechanisms to Therapy)
Show Figures

Figure 1

10 pages, 1624 KB  
Article
Homozygous Duplication in the CHRNE in a Family with Congenital Myasthenic Syndrome 4C: 18-Year Follow Up
by Ahmad M. Almatrafi, Majed M. Alluqmani and Sulman Basit
Biomedicines 2023, 11(11), 2983; https://doi.org/10.3390/biomedicines11112983 - 6 Nov 2023
Cited by 5 | Viewed by 2625
Abstract
Background and objectives: Congenital myasthenic syndromes (CMSs) are rare inherited diseases characterized by muscle weakness and fatigability on exertion resulting from defects in the neuromuscular junctions. Mutations in 32 genes have been reported as the underlying causes of CMS, with mutations in the [...] Read more.
Background and objectives: Congenital myasthenic syndromes (CMSs) are rare inherited diseases characterized by muscle weakness and fatigability on exertion resulting from defects in the neuromuscular junctions. Mutations in 32 genes have been reported as the underlying causes of CMS, with mutations in the cholinergic receptor nicotinic epsilon subunit (CHRNE) being the most common cause of the disease. Methodology and Materials: This study investigated a large consanguineous family with multiple individuals suffering from abnormal fatigue and muscle weakness in the ocular and limb regions. Moreover, the affected individuals were followed up for 18 years to observe the clinical course of the disease. Results: High-quality exome sequencing followed by bidirectional Sanger sequencing revealed a homozygous duplication variant (NM_000080.4: c.1220-8_1227dup) in the splice acceptor site of exon 11 of the CHRNE gene. This variant is predicted to cause frameshift and premature termination (p.Cys410ProfsTer51). Both parents had heterozygous duplication variants with no clinical symptoms. The personalized treatment of the affected individuals resulted in a marked improvement in the clinical symptoms. More than 80% of the disease symptoms in the affected individuals subsided after the use of pyridostigmine and salbutamol (4 mg). Conclusions: This is the first report of long-term follow up of cases with homozygous insertion (c.1220-8_1227dup) in the CHRNE gene. Furthermore, this report expands the phenotypic symptoms associated with the CHRNE mutation. Full article
(This article belongs to the Special Issue Genetic Research on Neurodevelopmental Disorders)
Show Figures

Figure 1

20 pages, 1653 KB  
Review
Mitochondrial Mutations Can Alter Neuromuscular Transmission in Congenital Myasthenic Syndrome and Mitochondrial Disease
by Kaela O’Connor, Sally Spendiff, Hanns Lochmüller and Rita Horvath
Int. J. Mol. Sci. 2023, 24(10), 8505; https://doi.org/10.3390/ijms24108505 - 9 May 2023
Cited by 10 | Viewed by 6866
Abstract
Congenital myasthenic syndromes (CMS) are a group of rare, neuromuscular disorders that usually present in childhood or infancy. While the phenotypic presentation of these disorders is diverse, the unifying feature is a pathomechanism that disrupts neuromuscular transmission. Recently, two mitochondrial genes—SLC25A1 and TEFM—have [...] Read more.
Congenital myasthenic syndromes (CMS) are a group of rare, neuromuscular disorders that usually present in childhood or infancy. While the phenotypic presentation of these disorders is diverse, the unifying feature is a pathomechanism that disrupts neuromuscular transmission. Recently, two mitochondrial genes—SLC25A1 and TEFM—have been reported in patients with suspected CMS, prompting a discussion about the role of mitochondria at the neuromuscular junction (NMJ). Mitochondrial disease and CMS can present with similar symptoms, and potentially one in four patients with mitochondrial myopathy exhibit NMJ defects. This review highlights research indicating the prominent roles of mitochondria at both the pre- and postsynapse, demonstrating the potential for mitochondrial involvement in neuromuscular transmission defects. We propose the establishment of a novel subcategorization for CMS—mitochondrial CMS, due to unifying clinical features and the potential for mitochondrial defects to impede transmission at the pre- and postsynapse. Finally, we highlight the potential of targeting the neuromuscular transmission in mitochondrial disease to improve patient outcomes. Full article
(This article belongs to the Special Issue Neuromuscular Diseases: From Pathogenic Mechanisms to Therapy)
Show Figures

Figure 1

20 pages, 332 KB  
Review
Vocal Cord Paralysis and Feeding Difficulties as Early Diagnostic Clues of Congenital Myasthenic Syndrome with Neonatal Onset: A Case Report and Review of Literature
by Domenico Umberto De Rose, Sara Ronci, Stefano Caoci, Chiara Maddaloni, Daria Diodato, Michela Catteruccia, Fabiana Fattori, Luca Bosco, Stefano Pro, Immacolata Savarese, Iliana Bersani, Franco Randi, Marilena Trozzi, Duino Meucci, Flaminia Calzolari, Guglielmo Salvatori, Agostina Solinas, Andrea Dotta and Francesca Campi
J. Pers. Med. 2023, 13(5), 798; https://doi.org/10.3390/jpm13050798 - 6 May 2023
Cited by 3 | Viewed by 2809
Abstract
Herein, we present a newborn female with congenital vocal cord paralysis who required a tracheostomy in the neonatal period. She also presented with feeding difficulties. She was later diagnosed with a clinical picture of congenital myasthenia, associated with three variants of the MUSK [...] Read more.
Herein, we present a newborn female with congenital vocal cord paralysis who required a tracheostomy in the neonatal period. She also presented with feeding difficulties. She was later diagnosed with a clinical picture of congenital myasthenia, associated with three variants of the MUSK gene: the 27-month follow-up was described. In particular, the c.565C>T variant is novel and has never been described in the literature; it causes the insertion of a premature stop codon (p.Arg189Ter) likely leading to a consequent formation of a truncated nonfunctioning protein. We also systematically collected and summarized information on patients’ characteristics of previous cases of congenital myasthenia with neonatal onset reported in the literature to date, and we compared them to our case. The literature reported 155 neonatal cases before our case, from 1980 to March 2022. Of 156 neonates with CMS, nine (5.8%) had vocal cord paralysis, whereas 111 (71.2%) had feeding difficulties. Ocular features were evident in 99 infants (63.5%), whereas facial-bulbar symptoms were found in 115 infants (73.7%). In one hundred sixteen infants (74.4%), limbs were involved. Respiratory problems were displayed by 97 infants (62.2%). The combination of congenital stridor, particularly in the presence of an apparently idiopathic bilateral vocal cord paralysis, and poor coordination between sucking and swallowing may indicate an underlying congenital myasthenic syndrome (CMS). Therefore, we suggest testing infants with vocal cord paralysis and feeding difficulties for MUSK and related genes to avoid a late diagnosis of CMS and improve outcomes. Full article
9 pages, 264 KB  
Article
Delayed Diagnosis of Congenital Myasthenic Syndromes Erroneously Interpreted as Mitochondrial Myopathies
by Mariana I. Muñoz-García, María Paz Guerrero-Molina, Carlos Pablo de Fuenmayor-Fernández de la Hoz, Laura Bermejo-Guerrero, Ana Arteche-López, Aurelio Hernández-Laín, Miguel A. Martín and Cristina Domínguez-González
J. Clin. Med. 2023, 12(9), 3308; https://doi.org/10.3390/jcm12093308 - 6 May 2023
Cited by 2 | Viewed by 2874
Abstract
Background: Congenital myasthenic syndromes (CMSs) and primary mitochondrial myopathies (PMMs) can present with ptosis, external ophthalmoplegia, and limb weakness. Methods: Our method involved the description of three cases of CMS that were initially characterized as probable PMM. Results: All patients were male and [...] Read more.
Background: Congenital myasthenic syndromes (CMSs) and primary mitochondrial myopathies (PMMs) can present with ptosis, external ophthalmoplegia, and limb weakness. Methods: Our method involved the description of three cases of CMS that were initially characterized as probable PMM. Results: All patients were male and presented with ptosis and/or external ophthalmoplegia at birth, with proximal muscle weakness and fatigue on physical exertion. After normal repetitive nerve stimulation (RNS) studies performed on facial muscles, a muscle biopsy (at a median age of 9) was performed to rule out congenital myopathies. In all three cases, the biopsy findings (COX-negative fibers or respiratory chain defects) pointed to PMM. They were referred to our neuromuscular unit in adulthood to establish a genetic diagnosis. However, at this time, fatigability was evident in the physical exams and RNS in the spinal accessory nerve showed a decremental response in all cases. Targeted genetic studies revealed pathogenic variants in the MUSK, DOK7, and RAPSN genes. The median diagnostic delay was 29 years. Treatment resulted in functional improvement in all cases. Conclusions: Early identification of CMS is essential as medical treatment can provide clear benefits. Its diagnosis can be challenging due to phenotypic overlap with other debilitating disorders. Thus, a high index of suspicion is necessary to guide the diagnostic strategy. Full article
6 pages, 1866 KB  
Case Report
A Pediatric Case of COLQ-Related Congenital Myasthenic Syndrome with Marked Fatigue
by Takuya Horibe, Hideki Shimomura, Sachi Tokunaga, Naoko Taniguchi, Tomoko Lee, Shigemi Kimura and Yasuhiro Takeshima
Children 2023, 10(5), 769; https://doi.org/10.3390/children10050769 - 24 Apr 2023
Cited by 1 | Viewed by 2688
Abstract
Congenital myasthenic syndrome (CMS) is a clinically and genetically heterogeneous inherited disorder that is treatable. Although the disease usually develops at birth or during infancy, some patients develop the disease in the second to third decades of life. Collagen-like tail subunit of asymmetric [...] Read more.
Congenital myasthenic syndrome (CMS) is a clinically and genetically heterogeneous inherited disorder that is treatable. Although the disease usually develops at birth or during infancy, some patients develop the disease in the second to third decades of life. Collagen-like tail subunit of asymmetric acetylcholinesterase (COLQ)-related CMS is CMS with mutations in the COLQ, which results in end-plate acetylcholinesterase deficiency. Diagnostic delay is common in patients with later-onset CMS due to slow progression and fluctuating symptoms. Understanding CMS with atypical and unusual presentations is important to treat this condition effectively. Here, we report a case of COLQ-related CMS. A 10-year-old girl presented with only marked fatigue, which was provoked by exercise but improved after 30–60 min of rest. While motor nerve conduction velocity was normal, a compound muscle action potential (CMAP) with four peaks was recorded. Repetitive stimulation of the accessory nerve exhibited a decrease in CMAP amplitude. Genetic tests revealed compound heterozygous mutations in COLQ (c.1196-1_1197delinsTG and c.1354C>T). Treatment with salbutamol improved fatigue but not the electrophysiological markers. Thus, significant fatigue is a hallmark of COLQ-related CMS; early diagnosis is essential for ensuring appropriate treatment. Full article
(This article belongs to the Section Pediatric Neurology & Neurodevelopmental Disorders)
Show Figures

Figure 1

17 pages, 1180 KB  
Review
TOR1AIP1-Associated Nuclear Envelopathies
by Laurane Mackels, Xincheng Liu, Gisèle Bonne and Laurent Servais
Int. J. Mol. Sci. 2023, 24(8), 6911; https://doi.org/10.3390/ijms24086911 - 7 Apr 2023
Cited by 6 | Viewed by 3702
Abstract
Human TOR1AIP1 encodes LAP1, a nuclear envelope protein expressed in most human tissues, which has been linked to various biological processes and human diseases. The clinical spectrum of diseases related to mutations in TOR1AIP1 is broad, including muscular dystrophy, congenital myasthenic syndrome, cardiomyopathy, [...] Read more.
Human TOR1AIP1 encodes LAP1, a nuclear envelope protein expressed in most human tissues, which has been linked to various biological processes and human diseases. The clinical spectrum of diseases related to mutations in TOR1AIP1 is broad, including muscular dystrophy, congenital myasthenic syndrome, cardiomyopathy, and multisystemic disease with or without progeroid features. Although rare, these recessively inherited disorders often lead to early death or considerable functional impairment. Developing a better understanding of the roles of LAP1 and mutant TOR1AIP1-associated phenotypes is paramount to allow therapeutic development. To facilitate further studies, this review provides an overview of the known interactions of LAP1 and summarizes the evidence for the function of this protein in human health. We then review the mutations in the TOR1AIP1 gene and the clinical and pathological characteristics of subjects with these mutations. Lastly, we discuss challenges to be addressed in the future. Full article
(This article belongs to the Special Issue Nuclear Envelope Dynamics in Health and Disease)
Show Figures

Figure 1

48 pages, 3463 KB  
Review
Clinical and Pathologic Features of Congenital Myasthenic Syndromes Caused by 35 Genes—A Comprehensive Review
by Kinji Ohno, Bisei Ohkawara, Xin-Ming Shen, Duygu Selcen and Andrew G. Engel
Int. J. Mol. Sci. 2023, 24(4), 3730; https://doi.org/10.3390/ijms24043730 - 13 Feb 2023
Cited by 82 | Viewed by 18719
Abstract
Congenital myasthenic syndromes (CMS) are a heterogeneous group of disorders characterized by impaired neuromuscular signal transmission due to germline pathogenic variants in genes expressed at the neuromuscular junction (NMJ). A total of 35 genes have been reported in CMS (AGRN, ALG14, ALG2, [...] Read more.
Congenital myasthenic syndromes (CMS) are a heterogeneous group of disorders characterized by impaired neuromuscular signal transmission due to germline pathogenic variants in genes expressed at the neuromuscular junction (NMJ). A total of 35 genes have been reported in CMS (AGRN, ALG14, ALG2, CHAT, CHD8, CHRNA1, CHRNB1, CHRND, CHRNE, CHRNG, COL13A1, COLQ, DOK7, DPAGT1, GFPT1, GMPPB, LAMA5, LAMB2, LRP4, MUSK, MYO9A, PLEC, PREPL, PURA, RAPSN, RPH3A, SCN4A, SLC18A3, SLC25A1, SLC5A7, SNAP25, SYT2, TOR1AIP1, UNC13A, VAMP1). The 35 genes can be classified into 14 groups according to the pathomechanical, clinical, and therapeutic features of CMS patients. Measurement of compound muscle action potentials elicited by repetitive nerve stimulation is required to diagnose CMS. Clinical and electrophysiological features are not sufficient to identify a defective molecule, and genetic studies are always required for accurate diagnosis. From a pharmacological point of view, cholinesterase inhibitors are effective in most groups of CMS, but are contraindicated in some groups of CMS. Similarly, ephedrine, salbutamol (albuterol), amifampridine are effective in most but not all groups of CMS. This review extensively covers pathomechanical and clinical features of CMS by citing 442 relevant articles. Full article
(This article belongs to the Special Issue Neuromuscular Diseases: From Pathogenic Mechanisms to Therapy)
Show Figures

Figure 1

14 pages, 10577 KB  
Review
GDP-Mannose Pyrophosphorylase B (GMPPB)-Related Disorders
by Pitcha Chompoopong and Margherita Milone
Genes 2023, 14(2), 372; https://doi.org/10.3390/genes14020372 - 31 Jan 2023
Cited by 16 | Viewed by 5536
Abstract
GDP-mannose pyrophosphorylase B (GMPPB) is a cytoplasmic protein that catalyzes the formation of GDP-mannose. Impaired GMPPB function reduces the amount of GDP-mannose available for the O-mannosylation of α-dystroglycan (α-DG) and ultimately leads to disruptions of the link between α-DG and extracellular proteins, hence [...] Read more.
GDP-mannose pyrophosphorylase B (GMPPB) is a cytoplasmic protein that catalyzes the formation of GDP-mannose. Impaired GMPPB function reduces the amount of GDP-mannose available for the O-mannosylation of α-dystroglycan (α-DG) and ultimately leads to disruptions of the link between α-DG and extracellular proteins, hence dystroglycanopathy. GMPPB-related disorders are inherited in an autosomal recessive manner and caused by mutations in either a homozygous or compound heterozygous state. The clinical spectrum of GMPPB-related disorders spans from severe congenital muscular dystrophy (CMD) with brain and eye abnormalities to mild forms of limb-girdle muscular dystrophy (LGMD) to recurrent rhabdomyolysis without overt muscle weakness. GMPPB mutations can also lead to the defect of neuromuscular transmission and congenital myasthenic syndrome due to altered glycosylation of the acetylcholine receptor subunits and other synaptic proteins. Such impairment of neuromuscular transmission is a unique feature of GMPPB-related disorders among dystroglycanopathies. LGMD is the most common phenotypic presentation, characterized by predominant proximal weakness involving lower more than upper limbs. Facial, ocular, bulbar, and respiratory muscles are largely spared. Some patients demonstrate fluctuating fatigable weakness suggesting neuromuscular junction involvement. Patients with CMD phenotype often also have structural brain defects, intellectual disability, epilepsy, and ophthalmic abnormalities. Creatine kinase levels are typically elevated, ranging from 2 to >50 times the upper limit of normal. Involvement of the neuromuscular junction is demonstrated by the decrement in the compound muscle action potential amplitude on low-frequency (2–3 Hz) repetitive nerve stimulation in proximal muscles but not in facial muscles. Muscle biopsies typically show myopathic changes with variable degrees of reduced α-DG expression. Higher mobility of β-DG on Western blotting represents a specific feature of GMPPB-related disorders, distinguishing it from other α-dystroglycanopathies. Patients with clinical and electrophysiologic features of neuromuscular transmission defect can respond to acetylcholinesterase inhibitors alone or combined with 3,4 diaminopyridine or salbutamol. Full article
(This article belongs to the Special Issue Genetics of Muscular Dystrophies from Pathogenesis to Gene Therapy)
Show Figures

Figure 1

Back to TopTop