A Deficiency in Glutamine-Fructose-6-Phosphate Transaminase 1 (Gfpt1) in Skeletal Muscle Results in Reduced Glycosylation of the Delta Subunit of the Nicotinic Acetylcholine Receptor (AChRδ)
Abstract
1. Introduction
2. Materials and Methods
2.1. Animal Husbandry
2.2. Inverted Screen Test
2.3. Grip Strength and Fatiguability Measurements
2.4. EchoMRI and Total Activity Measurements
2.5. Electrophysiology and Repetitive Nerve Stimulation
2.6. Immunostaining for NMJs in Whole Muscle Mounts
2.7. Labeling of NMJs for Laser Capture Microdissection
2.8. Laser Capture of NMJs
2.9. Cell Culture
2.10. Transducing C2C12 Cells with Lentiviruses Expressing shGfpt1 Transgenes
2.11. Fluorescence-Activated Cell Sorting (FACS) of Gfpt1-Deficient C2C12 Myoblasts
2.12. Gfpt1 Enzymatic Activity Assay
2.13. Real-Time qPCR (RT-qPCR)
2.14. Tissue/Cell Lysis and Western Blotting
2.15. PNGase F and α2-3, 6, 8 Neuraminidase Reactions
2.16. Antibodies
2.17. Statistics
3. Results
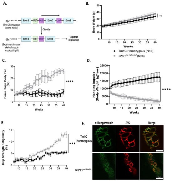
3.1. Skeletal Muscle Knockout of Gfpt1 (Gfpt1tm1d/tm1d) in Mice Hasprogressive Muscle Fatigability with Impaired NMJ Morphology
3.2. Gfpt1tm1d/t1md Mice Exhibit Hypo-Glycosylated AChRδ Subunits
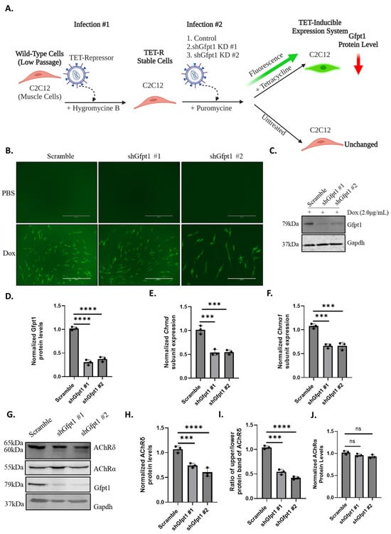
3.3. Gfpt1-Deficient C2C12 Cells Exhibit Reduced AChRδ Protein Levels with a Low-Molecular-Weight Species
3.4. NMJ-Specific Expression of the Lower-Molecular-Weight AChRδ Subunit


3.5. Gfpt1-Depleted Models Have Impaired O-GlcNAcylation
4. Discussion
5. Conclusions
Supplementary Materials
Author Contributions
Funding
Institutional Review Board Statement
Data Availability Statement
Acknowledgments
Conflicts of Interest
References
- Stanley, P. What Have We Learned from Glycosyltransferase Knockouts in Mice? J. Mol. Biol. 2016, 428, 3166–3182. [Google Scholar] [CrossRef] [PubMed]
- Reily, C.; Stewart, T.J.; Renfrow, M.B.; Novak, J. Glycosylation in Health and Disease. Nat. Rev. Nephrol. 2019, 15, 346–366. [Google Scholar] [CrossRef] [PubMed]
- Lipiński, P.; Tylki-Szymańska, A. Congenital Disorders of Glycosylation: What Clinicians Need to Know? Front. Pediatr. 2021, 9, 715151. [Google Scholar] [CrossRef] [PubMed]
- Verheijen, J.; Tahata, S.; Kozicz, T.; Witters, P.; Morava, E. Therapeutic Approaches in Congenital Disorders of Glycosylation (CDG) Involving N-Linked Glycosylation: An Update. Genet. Med. 2020, 22, 268–279. [Google Scholar] [CrossRef]
- Saito, F.; Matsumura, K. Fukuyama-Type Congenital Muscular Dystrophy and Defective Glycosylation of α-Dystroglycan. Skelet. Muscle 2011, 1, 22. [Google Scholar] [CrossRef]
- Hiroi, A.; Yamamoto, T.; Shibata, N.; Osawa, M.; Kobayashi, M. Roles of Fukutin, the Gene Responsible for Fukuyama-Type Congenital Muscular Dystrophy, in Neurons: Possible Involvement in Synaptic Function and Neuronal Migration. Acta Histochem. Cytochem. 2011, 44, 91–101. [Google Scholar] [CrossRef][Green Version]
- Willer, T.; Lee, H.; Lommel, M.; Yoshida-Moriguchi, T.; de Bernabe, D.B.V.; Venzke, D.; Cirak, S.; Schachter, H.; Vajsar, J.; Voit, T.; et al. ISPD Loss-of-Function Mutations Disrupt Dystroglycan O-Mannosylation and Cause Walker-Warburg Syndrome. Nat. Genet. 2012, 44, 575–580. [Google Scholar] [CrossRef]
- van Reeuwijk, J.; Grewal, P.K.; Salih, M.A.M.; Beltrán-Valero de Bernabé, D.; McLaughlan, J.M.; Michielse, C.B.; Herrmann, R.; Hewitt, J.E.; Steinbrecher, A.; Seidahmed, M.Z.; et al. Intragenic Deletion in the LARGE Gene Causes Walker-Warburg Syndrome. Hum. Genet. 2007, 121, 685–690. [Google Scholar] [CrossRef]
- van Reeuwijk, J.; Janssen, M.; van den Elzen, C.; de Bernabé, D.B.-V.; Sabatelli, P.; Merlini, L.; Boon, M.; Scheffer, H.; Brockington, M.; Muntoni, F.; et al. POMT2 Mutations Cause α-Dystroglycan Hypoglycosylation and Walker-Warburg Syndrome. J. Med. Genet. 2005, 42, 907–912. [Google Scholar] [CrossRef]
- de Bernabé, D.B.-V.; van Bokhoven, H.; van Beusekom, E.; Van den Akker, W.; Kant, S.; Dobyns, W.; Cormand, B.; Currier, S.; Hamel, B.; Talim, B.; et al. A Homozygous Nonsense Mutation in the Fukutin Gene Causes a Walker-Warburg Syndrome Phenotype. J. Med. Genet. 2003, 40, 845–848. [Google Scholar] [CrossRef]
- Brown, S.C.; Torelli, S.; Brockington, M.; Yuva, Y.; Jimenez, C.; Feng, L.; Anderson, L.; Ugo, I.; Kroger, S.; Bushby, K.; et al. Abnormalities in α-Dystroglycan Expression in MDC1C and LGMD2I Muscular Dystrophies. Am. J. Pathol. 2004, 164, 727–737. [Google Scholar] [CrossRef] [PubMed]
- Torelli, S.; Brown, S.C.; Brockington, M.; Dolatshad, N.F.; Jimenez, C.; Skordis, L.; Feng, L.H.; Merlini, L.; Jones, D.H.; Romero, N.; et al. Sub-Cellular Localisation of Fukutin Related Protein in Different Cell Lines and in the Muscle of Patients with MDC1C and LGMD2I. Neuromuscul. Disord. NMD 2005, 15, 836–843. [Google Scholar] [CrossRef] [PubMed]
- Longman, C.; Brockington, M.; Torelli, S.; Jimenez-Mallebrera, C.; Kennedy, C.; Khalil, N.; Feng, L.; Saran, R.K.; Voit, T.; Merlini, L.; et al. Mutations in the Human LARGE Gene Cause MDC1D, a Novel Form of Congenital Muscular Dystrophy with Severe Mental Retardation and Abnormal Glycosylation of α-Dystroglycan. Hum. Mol. Genet. 2003, 12, 2853–2861. [Google Scholar] [CrossRef] [PubMed]
- Brockington, M.; Torelli, S.; Prandini, P.; Boito, C.; Dolatshad, N.F.; Longman, C.; Brown, S.C.; Muntoni, F. Localization and Functional Analysis of the LARGE Family of Glycosyltransferases: Significance for Muscular Dystrophy. Hum. Mol. Genet. 2005, 14, 657–665. [Google Scholar] [CrossRef]
- Okazaki, T.; Matsuura, K.; Kasagi, N.; Adachi, K.; Kai, M.; Okubo, M.; Nishino, I.; Nanba, E.; Maegaki, Y. Duchenne Muscular Dystrophy–like Phenotype in an LGMD2I Patient with Novel FKRP Gene Variants. Hum. Genome Var. 2020, 7, 12. [Google Scholar] [CrossRef]
- Brockington, M.; Yuva, Y.; Prandini, P.; Brown, S.C.; Torelli, S.; Benson, M.A.; Herrmann, R.; Anderson, L.V.B.; Bashir, R.; Burgunder, J.-M.; et al. Mutations in the Fukutin-Related Protein Gene (FKRP) Identify Limb Girdle Muscular Dystrophy 2I as a Milder Allelic Variant of Congenital Muscular Dystrophy MDC1C. Hum. Mol. Genet. 2001, 10, 2851–2859. [Google Scholar] [CrossRef]
- de Bernabé, D.B.-V.; Voit, T.; Longman, C.; Steinbrecher, A.; Straub, V.; Yuva, Y.; Herrmann, R.; Sperner, J.; Korenke, C.; Diesen, C.; et al. Mutations in the FKRP Gene Can Cause Muscle-Eye-Brain Disease and Walker–Warburg Syndrome. J. Med. Genet. 2004, 41, e61. [Google Scholar] [CrossRef]
- Carmen, L.; Maria, V.; Morales-Medina, J.C.; Vallelunga, A.; Palmieri, B.; Iannitti, T. Role of Proteoglycans and Glycosaminoglycans in Duchenne Muscular Dystrophy. Glycobiology 2019, 29, 110–123. [Google Scholar] [CrossRef]
- Pogoryelova, O.; Coraspe, J.A.G.; Nikolenko, N.; Lochmüller, H.; Roos, A. GNE myopathy: From clinics and genetics to pathology and research strategies. Orphanet J. Rare Dis. 2018, 13, 70. [Google Scholar] [CrossRef]
- Pugliese, A.; Holland, S.H.; Rodolico, C.; Lochmüller, H.; Spendiff, S. Presynaptic Congenital Myasthenic Syndromes: Understanding Clinical Phenotypes through In Vivo Models. J. Neuromuscul. Dis. 2023, 10, 731–759. [Google Scholar] [CrossRef]
- Bauché, S.; Vellieux, G.; Sternberg, D.; Fontenille, M.-J.; De Bruyckere, E.; Davoine, C.-S.; Brochier, G.; Messéant, J.; Wolf, L.; Fardeau, M.; et al. Mutations in GFPT1-Related Congenital Myasthenic Syndromes Are Associated with Synaptic Morphological Defects and Underlie a Tubular Aggregate Myopathy with Synaptopathy. J. Neurol. 2017, 264, 1791–1803. [Google Scholar] [CrossRef] [PubMed]
- Dusl, M.; Senderek, J.; Müller, J.S.; Vogel, J.G.; Pertl, A.; Stucka, R.; Lochmüller, H.; David, R.; Abicht, A. A 3’-UTR Mutation Creates a microRNA Target Site in the GFPT1 Gene of Patients with Congenital Myasthenic Syndrome. Hum. Mol. Genet. 2015, 24, 3418–3426. [Google Scholar] [CrossRef] [PubMed]
- Farshadyeganeh, P.; Nazim, M.; Zhang, R.; Ohkawara, B.; Nakajima, K.; Rahman, M.A.; Nasrin, F.; Ito, M.; Takeda, J.; Ohe, K.; et al. Splicing Regulation of GFPT1 Muscle-Specific Isoform and Its Roles in Glucose Metabolisms and Neuromuscular Junction. iScience 2023, 26, 107746. [Google Scholar] [CrossRef] [PubMed]
- Guergueltcheva, V.; Müller, J.S.; Dusl, M.; Senderek, J.; Oldfors, A.; Lindbergh, C.; Maxwell, S.; Colomer, J.; Mallebrera, C.J.; Nascimento, A.; et al. Congenital Myasthenic Syndrome with Tubular Aggregates Caused by GFPT1 Mutations. J. Neurol. 2012, 259, 838–850. [Google Scholar] [CrossRef]
- Issop, Y.; Hathazi, D.; Khan, M.M.; Rudolf, R.; Weis, J.; Spendiff, S.; Slater, C.R.; Roos, A.; Lochmüller, H. GFPT1 Deficiency in Muscle Leads to Myasthenia and Myopathy in Mice. Hum. Mol. Genet. 2018, 27, 3218–3232. [Google Scholar] [CrossRef]
- Jiang, K.; Zheng, Y.; Lin, J.; Wu, X.; Yu, Y.; Zhu, M.; Fang, X.; Zhou, M.; Li, X.; Hong, D. Diverse Myopathological Features in the Congenital Myasthenia Syndrome with GFPT1 Mutation. Brain Behav. 2022, 12, e2469. [Google Scholar] [CrossRef]
- Ma, Y.; Xiong, T.; Lei, G.; Ding, J.; Yang, R.; Li, Z.; Guo, J.; Shen, D. Novel Compound Heterozygous Variants in the GFPT1 Gene Leading to Rare Limb-Girdle Congenital Myasthenic Syndrome with Rimmed Vacuoles. Neurol. Sci. 2021, 42, 3485–3490. [Google Scholar] [CrossRef]
- Zoltowska, K.; Webster, R.; Finlayson, S.; Maxwell, S.; Cossins, J.; Müller, J.; Lochmüller, H.; Beeson, D. Mutations in GFPT1 That Underlie Limb-Girdle Congenital Myasthenic Syndrome Result in Reduced Cell-Surface Expression of Muscle AChR. Hum. Mol. Genet. 2013, 22, 2905–2913. [Google Scholar] [CrossRef]
- Szelinger, S.; Krate, J.; Ramsey, K.; Strom, S.P.; Shieh, P.B.; Lee, H.; Belnap, N.; Balak, C.; Siniard, A.L.; Russell, M.; et al. Congenital Myasthenic Syndrome Caused by a Frameshift Insertion Mutation in GFPT1. Neurol. Genet. 2020, 6, e468. [Google Scholar] [CrossRef]
- Belaya, K.; Finlayson, S.; Cossins, J.; Liu, W.W.; Maxwell, S.; Palace, J.; Beeson, D. Identification of DPAGT1 as a New Gene in Which Mutations Cause a Congenital Myasthenic Syndrome. Ann. N. Y. Acad. Sci. 2012, 1275, 29–35. [Google Scholar] [CrossRef]
- Finlayson, S.; Palace, J.; Belaya, K.; Walls, T.J.; Norwood, F.; Burke, G.; Holton, J.L.; Pascual-Pascual, S.I.; Cossins, J.; Beeson, D. Clinical Features of Congenital Myasthenic Syndrome Due to Mutations in DPAGT1. J. Neurol. Neurosurg. Psychiatry 2013, 84, 1119–1125. [Google Scholar] [CrossRef] [PubMed]
- Ohno, K.; Ohkawara, B.; Shen, X.-M.; Selcen, D.; Engel, A.G. Clinical and Pathologic Features of Congenital Myasthenic Syndromes Caused by 35 Genes—A Comprehensive Review. Int. J. Mol. Sci. 2023, 24, 3730. [Google Scholar] [CrossRef] [PubMed]
- Basiri, K.; Belaya, K.; Liu, W.W.; Maxwell, S.; Sedghi, M.; Beeson, D. Clinical Features in a Large Iranian Family with a Limb-Girdle Congenital Myasthenic Syndrome Due to a Mutation in DPAGT1. Neuromuscul. Disord. 2013, 23, 469–472. [Google Scholar] [CrossRef] [PubMed]
- Belaya, K.; Rodríguez Cruz, P.M.; Liu, W.W.; Maxwell, S.; McGowan, S.; Farrugia, M.E.; Petty, R.; Walls, T.J.; Sedghi, M.; Basiri, K.; et al. Mutations in GMPPB Cause Congenital Myasthenic Syndrome and Bridge Myasthenic Disorders with Dystroglycanopathies. Brain 2015, 138, 2493–2504. [Google Scholar] [CrossRef]
- Rodríguez Cruz, P.M.; Belaya, K.; Basiri, K.; Sedghi, M.; Farrugia, M.E.; Holton, J.L.; Liu, W.W.; Maxwell, S.; Petty, R.; Walls, T.J.; et al. Clinical Features of the Myasthenic Syndrome Arising from Mutations in GMPPB. J. Neurol. Neurosurg. Psychiatry 2016, 87, 802–809. [Google Scholar] [CrossRef]
- Cossins, J.; Belaya, K.; Hicks, D.; Salih, M.A.; Finlayson, S.; Carboni, N.; Liu, W.W.; Maxwell, S.; Zoltowska, K.; Farsani, G.T.; et al. Congenital Myasthenic Syndromes Due to Mutations in ALG2 and ALG14. Brain 2013, 136, 944–956. [Google Scholar] [CrossRef]
- Ehrstedt, C.; Liu, W.-W.; Frykholm, C.; Beeson, D.; Punga, A.R. Novel Pathogenic ALG2 Mutation Causing Congenital Myasthenic Syndrome: A Case Report. Neuromuscul. Disord. 2022, 32, 80–83. [Google Scholar] [CrossRef]
- Katata, Y.; Uneoka, S.; Saijyo, N.; Aihara, Y.; Miyazoe, T.; Koyamaishi, S.; Oikawa, Y.; Ito, Y.; Abe, Y.; Numata-Uematsu, Y.; et al. The Longest Reported Sibling Survivors of a Severe Form of Congenital Myasthenic Syndrome with the ALG14 Pathogenic Variant. Am. J. Med. Genet. A. 2022, 188, 1293–1298. [Google Scholar] [CrossRef]
- Akella, N.M.; Ciraku, L.; Reginato, M.J. Fueling the Fire: Emerging Role of the Hexosamine Biosynthetic Pathway in Cancer. BMC Biol. 2019, 17, 52. [Google Scholar] [CrossRef]
- Paneque, A.; Fortus, H.; Zheng, J.; Werlen, G.; Jacinto, E. The Hexosamine Biosynthesis Pathway: Regulation and Function. Genes 2023, 14, 933. [Google Scholar] [CrossRef]
- de Queiroz, R.M.; Oliveira, I.A.; Piva, B.; Bouchuid Catão, F.; da Costa Rodrigues, B.; da Costa Pascoal, A.; Diaz, B.L.; Todeschini, A.R.; Caarls, M.B.; Dias, W.B. Hexosamine Biosynthetic Pathway and Glycosylation Regulate Cell Migration in Melanoma Cells. Front. Oncol. 2019, 9, 116. [Google Scholar] [CrossRef] [PubMed]
- Chokchaitaweesuk, C.; Kobayashi, T.; Izumikawa, T.; Itano, N. Enhanced Hexosamine Metabolism Drives Metabolic and Signaling Networks Involving Hyaluronan Production and O-GlcNAcylation to Exacerbate Breast Cancer. Cell Death Dis. 2019, 10, 803. [Google Scholar] [CrossRef] [PubMed]
- Claeyssen, C.; Bastide, B.; Cieniewski-Bernard, C. Global O-GlcNAcylation Changes Impact Desmin Phosphorylation and Its Partition toward Cytoskeleton in C2C12 Skeletal Muscle Cells Differentiated into Myotubes. Sci. Rep. 2022, 12, 9831. [Google Scholar] [CrossRef] [PubMed]
- Sheikh, M.A.; Emerald, B.S.; Ansari, S.A. Stem Cell Fate Determination through Protein O-GlcNAcylation. J. Biol. Chem. 2020, 296, 100035. [Google Scholar] [CrossRef] [PubMed]
- Wang, Z.V.; Deng, Y.; Gao, N.; Pedrozo, Z.; Li, D.L.; Morales, C.R.; Criollo, A.; Luo, X.; Tan, W.; Jiang, N.; et al. Spliced X-Box Binding Protein 1 Couples the Unfolded Protein Response to Hexosamine Biosynthetic Pathway. Cell 2014, 156, 1179–1192. [Google Scholar] [CrossRef]
- Watson, L.J.; Long, B.W.; DeMartino, A.M.; Brittian, K.R.; Readnower, R.D.; Brainard, R.E.; Cummins, T.D.; Annamalai, L.; Hill, B.G.; Jones, S.P. Cardiomyocyte Ogt Is Essential for Postnatal Viability. Am. J. Physiol. Heart Circ. Physiol. 2014, 306, H142–H153. [Google Scholar] [CrossRef]
- Nagy, T.; Champattanachai, V.; Marchase, R.B.; Chatham, J.C. Glucosamine Inhibits Angiotensin II-Induced Cytoplasmic Ca2+ Elevation in Neonatal Cardiomyocytes via Protein-Associated O-Linked N-Acetylglucosamine. Am. J. Physiol. Cell Physiol. 2006, 290, C57–C65. [Google Scholar] [CrossRef]
- Sayat, R.; Leber, B.; Grubac, V.; Wiltshire, L.; Persad, S. O-GlcNAc-Glycosylation of Beta-Catenin Regulates Its Nuclear Localization and Transcriptional Activity. Exp. Cell Res. 2008, 314, 2774–2787. [Google Scholar] [CrossRef]
- Roth, J.; Zuber, C.; Park, S.; Jang, I.; Lee, Y.; Kysela, K.G.; Fourn, V.L.; Santimaria, R.; Guhl, B.; Cho, J.W. Protein N-Glycosylation, Protein Folding, and Protein Quality Control. Mol. Cells 2010, 30, 497–506. [Google Scholar] [CrossRef]
- Hinderlich, S.; Weidemann, W.; Yardeni, T.; Horstkorte, R.; Huizing, M. UDP-GlcNAc 2-Epimerase/ManNAc Kinase (GNE): A Master Regulator of Sialic Acid Synthesis. Top. Chem. Curr. 2015, 366, 97–138. [Google Scholar] [CrossRef]
- Senderek, J.; Müller, J.S.; Dusl, M.; Strom, T.M.; Guergueltcheva, V.; Diepolder, I.; Laval, S.H.; Maxwell, S.; Cossins, J.; Krause, S.; et al. Hexosamine Biosynthetic Pathway Mutations Cause Neuromuscular Transmission Defect. Am. J. Hum. Genet. 2011, 88, 162–172. [Google Scholar] [CrossRef] [PubMed]
- Chen, Q.; Müller, J.S.; Pang, P.-C.; Laval, S.H.; Haslam, S.M.; Lochmüller, H.; Dell, A. Global N-Linked Glycosylation Is Not Significantly Impaired in Myoblasts in Congenital Myasthenic Syndromes Caused by Defective Glutamine-Fructose-6-Phosphate Transaminase 1 (GFPT1). Biomolecules 2015, 5, 2758–2781. [Google Scholar] [CrossRef] [PubMed]
- Whelan, S.A.; Lane, M.D.; Hart, G.W. Regulation of the O-Linked β-N-Acetylglucosamine Transferase by Insulin Signaling. J. Biol. Chem. 2008, 283, 21411–21417. [Google Scholar] [CrossRef]
- Qiang, A.; Slawson, C.; Fields, P.E. The Role of O-GlcNAcylation in Immune Cell Activation. Front. Endocrinol. 2021, 12, 596617. [Google Scholar] [CrossRef] [PubMed]
- Lambert, M.; Richard, E.; Duban-Deweer, S.; Krzewinski, F.; Deracinois, B.; Dupont, E.; Bastide, B.; Cieniewski-Bernard, C. O-GlcNAcylation Is a Key Modulator of Skeletal Muscle Sarcomeric Morphometry Associated to Modulation of Protein–Protein Interactions. Biochim. Biophys. Acta BBA Gen. Subj. 2016, 1860, 2017–2030. [Google Scholar] [CrossRef]
- Haltiwanger, R.S.; Holt, G.D.; Hart, G.W. Enzymatic Addition of O-GlcNAc to Nuclear and Cytoplasmic Proteins. Identification of a Uridine Diphospho-N-Acetylglucosamine:Peptide Beta-N-Acetylglucosaminyltransferase. J. Biol. Chem. 1990, 265, 2563–2568. [Google Scholar] [CrossRef]
- Hart, G.W.; Housley, M.P.; Slawson, C. Cycling of O-Linked Beta-N-Acetylglucosamine on Nucleocytoplasmic Proteins. Nature 2007, 446, 1017–1022. [Google Scholar] [CrossRef]
- Shi, H.; Munk, A.; Nielsen, T.S.; Daughtry, M.R.; Larsson, L.; Li, S.; Høyer, K.F.; Geisler, H.W.; Sulek, K.; Kjøbsted, R.; et al. Skeletal Muscle O-GlcNAc Transferase Is Important for Muscle Energy Homeostasis and Whole-Body Insulin Sensitivity. Mol. Metab. 2018, 11, 160–177. [Google Scholar] [CrossRef]
- Finsterer, J. Congenital Myasthenic Syndromes. Orphanet J. Rare Dis. 2019, 14, 57. [Google Scholar] [CrossRef]
- Ramanathan, V.K.; Hall, Z.W. Altered Glycosylation Sites of the δ Subunit of the Acetylcholine Receptor (AChR) Reduce Aδ Association and Receptor Assembly. J. Biol. Chem. 1999, 274, 20513–20520. [Google Scholar] [CrossRef]
- Rudell, J.C.; Borges, L.S.; Yarov-Yarovoy, V.; Ferns, M. The MX-Helix of Muscle nAChR Subunits Regulates Receptor Assembly and Surface Trafficking. Front. Mol. Neurosci. 2020, 13, 48. [Google Scholar] [CrossRef] [PubMed]
- Hui, T.; Jing, H.; Lai, X. Neuromuscular Junction-Specific Genes Screening by Deep RNA-Seq Analysis. Cell Biosci. 2021, 11, 81. [Google Scholar] [CrossRef] [PubMed]
- Watty, A.; Burden, S.J. MuSK Glycosylation Restrains MuSK Activation and Acetylcholine Receptor Clustering. J. Biol. Chem. 2002, 277, 50457–50462. [Google Scholar] [CrossRef] [PubMed]
- Zachara, N.E.; Vosseller, K.; Hart, G.W. Detection and Analysis of Proteins Modified by O-Linked N-Acetylglucosamine. Curr. Protoc. Protein Sci. 2011, 12, 8.1–8.33. [Google Scholar] [CrossRef]
- Li, L.; Cao, Y.; Wu, H.; Ye, X.; Zhu, Z.; Xing, G.; Shen, C.; Barik, A.; Zhang, B.; Xie, X.; et al. Enzymatic Activity of the Scaffold Protein Rapsyn for Synapse Formation. Neuron 2016, 92, 1007–1019. [Google Scholar] [CrossRef]
- Xing, G.; Xiong, W.-C.; Mei, L. Rapsyn as a Signaling and Scaffolding Molecule in Neuromuscular Junction Formation and Maintenance. Neurosci. Lett. 2020, 731, 135013. [Google Scholar] [CrossRef]
- Arnold, W.D.; Sheth, K.A.; Wier, C.G.; Kissel, J.T.; Burghes, A.H.; Kolb, S.J. Electrophysiological Motor Unit Number Estimation (MUNE) Measuring Compound Muscle Action Potential (CMAP) in Mouse Hindlimb Muscles. J. Vis. Exp. JoVE 2015, 103, 52899. [Google Scholar] [CrossRef]
- LoRusso, S.J.; Iyadurai, S.J. Decrement with High Frequency Repetitive Nerve Stimulation in a RAPSN Congenital Myasthenic Syndrome. Muscle Nerve 2018, 57, E106–E108. [Google Scholar] [CrossRef]
- An, R.; Chen, H.; Lei, S.; Li, Y.; Xu, Y.; He, C. Abnormal Decrement on High-Frequency Repetitive Nerve Stimulation in Congenital Myasthenic Syndrome with GFPT1 Mutations and Review of Literature. Front. Neurol. 2022, 13, 926786. [Google Scholar] [CrossRef]
- Zhang, R.; Farshadyeganeh, P.; Ohkawara, B.; Nakajima, K.; Takeda, J.-I.; Ito, M.; Zhang, S.; Miyasaka, Y.; Ohno, T.; Mori-Yoshimura, M.; et al. Muscle-specific lack of Gfpt1 triggers ER stress to alleviate misfolded protein accumulation. Dis. Model. Mech. 2024, 17, dmm050768. [Google Scholar] [CrossRef]
- Awasthi, K.; Srivastava, A.; Bhattacharya, S.; Bhattacharya, A. Tissue Specific Expression of Sialic Acid Metabolic Pathway: Role in GNE Myopathy. J. Muscle Res. Cell Motil. 2021, 42, 99–116. [Google Scholar] [CrossRef] [PubMed]
- Nishikaze, T. Sialic Acid Derivatization for Glycan Analysis by Mass Spectrometry. Proc. Jpn. Acad. Ser. B Phys. Biol. Sci. 2019, 95, 523–537. [Google Scholar] [CrossRef] [PubMed]
- Marini, M.; Tani, A.; Manetti, M.; Sgambati, E. Overview of Sialylation Status in Human Nervous and Skeletal Muscle Tissues during Aging. Acta Histochem. 2021, 123, 151813. [Google Scholar] [CrossRef] [PubMed]
- Nilsson, J.; Nilsson, J.; Larson, G.; Grahn, A. Characterization of Site-Specific O-Glycan Structures within the Mucin-like Domain of α-Dystroglycan from Human Skeletal Muscle. Glycobiology 2010, 20, 1160–1169. [Google Scholar] [CrossRef] [PubMed]
- McDearmon, E.L.; Combs, A.C.; Ervasti, J.M. Core 1 Glycans on α-Dystroglycan Mediate Laminin-Induced Acetylcholine Receptor Clustering but Not Laminin Binding. J. Biol. Chem. 2003, 278, 44868–44873. [Google Scholar] [CrossRef] [PubMed]
- Wanamaker, C.P.; Green, W.N. N-Linked Glycosylation Is Required for Nicotinic Receptor Assembly but Not for Subunit Associations with Calnexin. J. Biol. Chem. 2005, 280, 33800–33810. [Google Scholar] [CrossRef] [PubMed]
- Apel, E.D.; Glass, D.J.; Moscoso, L.M.; Yancopoulos, G.D.; Sanes, J.R. Rapsyn Is Required for MuSK Signaling and Recruits Synaptic Components to a MuSK-Containing Scaffold. Neuron 1997, 18, 623–635. [Google Scholar] [CrossRef]
- Liao, X.; Wang, Y.; Lai, X.; Wang, S. The Role of Rapsyn in Neuromuscular Junction and Congenital Myasthenic Syndrome. Biomol. Biomed. 2023, 23, 772–784. [Google Scholar] [CrossRef]
- Kim, M.-L.; Chandrasekharan, K.; Glass, M.; Shi, S.; Stahl, M.C.; Kaspar, B.; Stanley, P.; Martin, P.T. O-Fucosylation of Muscle Agrin Determines Its Ability to Cluster Acetylcholine Receptors. Mol. Cell. Neurosci. 2008, 39, 452–464. [Google Scholar] [CrossRef]
- Hoshi, T.; Tezuka, T.; Yokoyama, K.; Iemura, S.; Natsume, T.; Yamanashi, Y. Mesdc2 Plays a Key Role in Cell-Surface Expression of Lrp4 and Postsynaptic Specialization in Myotubes. FEBS Lett. 2013, 587, 3749–3754. [Google Scholar] [CrossRef]
- Fenckova, M.; Muha, V.; Mariappa, D.; Catinozzi, M.; Czajewski, I.; Blok, L.E.R.; Ferenbach, A.T.; Storkebaum, E.; Schenck, A.; van Aalten, D.M.F. Intellectual Disability-Associated Disruption of O-GlcNAc Cycling Impairs Habituation Learning in Drosophila. PLoS Genet. 2022, 18, e1010159. [Google Scholar] [CrossRef] [PubMed]
- Lee, B.E.; Suh, P.-G.; Kim, J.-I. O-GlcNAcylation in Health and Neurodegenerative Diseases. Exp. Mol. Med. 2021, 53, 1674–1682. [Google Scholar] [CrossRef] [PubMed]
- Hwang, H.; Rhim, H. Acutely Elevated O-GlcNAcylation Suppresses Hippocampal Activity by Modulating Both Intrinsic and Synaptic Excitability Factors. Sci. Rep. 2019, 9, 7287. [Google Scholar] [CrossRef] [PubMed]
- Nakamura, S.; Nakano, S.; Nishii, M.; Kaneko, S.; Kusaka, H. Localization of O-GlcNAc-Modified Proteins in Neuromuscular Diseases. Med. Mol. Morphol. 2012, 45, 86–90. [Google Scholar] [CrossRef] [PubMed]
- Hart, G.W.; Slawson, C.; Ramirez-Correa, G.; Lagerlof, O. Cross Talk Between O-GlcNAcylation and Phosphorylation: Roles in Signaling, Transcription, and Chronic Disease. Annu. Rev. Biochem. 2011, 80, 825–858. [Google Scholar] [CrossRef]
- vanden Brande, L.; Bauché, S.; Pérez-Guàrdia, L.; Sternberg, D.; Seferian, A.M.; Malfatti, E.; Silva-Rojas, R.; Labasse, C.; Chevessier, F.; Carlier, P.; et al. Pathogenic DPAGT1 Variants in Limb-Girdle Congenital Myasthenic Syndrome (LG-CMS) Associated with Tubular Aggregates and ORAI1 Hypoglycosylation. Neuropathol. Appl. Neurobiol. 2024, 50, e12952. [Google Scholar] [CrossRef]
- Gang, Q.; Bettencourt, C.; Brady, S.; Holton, J.L.; Healy, E.G.; McConville, J.; Morrison, P.J.; Ripolone, M.; Violano, R.; Sciacco, M.; et al. Genetic Defects Are Common in Myopathies with Tubular Aggregates. Ann. Clin. Transl. Neurol. 2021, 9, 4–15. [Google Scholar] [CrossRef]
- Kim, S.; Maynard, J.C.; Sasaki, Y.; Strickland, A.; Sherman, D.L.; Brophy, P.J.; Burlingame, A.L.; Milbrandt, J. Schwann Cell O-GlcNAc Glycosylation Is Required for Myelin Maintenance and Axon Integrity. J. Neurosci. 2016, 36, 9633–9646. [Google Scholar] [CrossRef]
- Kwon, S.E.; Chapman, E.R. Glycosylation Is Dispensable for Sorting of Synaptotagmin 1 but Is Critical for Targeting of SV2 and Synaptophysin to Recycling Synaptic Vesicles. J. Biol. Chem. 2012, 287, 35658–35668. [Google Scholar] [CrossRef]



Disclaimer/Publisher’s Note: The statements, opinions and data contained in all publications are solely those of the individual author(s) and contributor(s) and not of MDPI and/or the editor(s). MDPI and/or the editor(s) disclaim responsibility for any injury to people or property resulting from any ideas, methods, instructions or products referred to in the content. |
© 2024 by the authors. Licensee MDPI, Basel, Switzerland. This article is an open access article distributed under the terms and conditions of the Creative Commons Attribution (CC BY) license (https://creativecommons.org/licenses/by/4.0/).
Share and Cite
Holland, S.H.; Carmona-Martinez, R.; O’Connor, K.; O’Neil, D.; Roos, A.; Spendiff, S.; Lochmüller, H. A Deficiency in Glutamine-Fructose-6-Phosphate Transaminase 1 (Gfpt1) in Skeletal Muscle Results in Reduced Glycosylation of the Delta Subunit of the Nicotinic Acetylcholine Receptor (AChRδ). Biomolecules 2024, 14, 1252. https://doi.org/10.3390/biom14101252
Holland SH, Carmona-Martinez R, O’Connor K, O’Neil D, Roos A, Spendiff S, Lochmüller H. A Deficiency in Glutamine-Fructose-6-Phosphate Transaminase 1 (Gfpt1) in Skeletal Muscle Results in Reduced Glycosylation of the Delta Subunit of the Nicotinic Acetylcholine Receptor (AChRδ). Biomolecules. 2024; 14(10):1252. https://doi.org/10.3390/biom14101252
Chicago/Turabian StyleHolland, Stephen Henry, Ricardo Carmona-Martinez, Kaela O’Connor, Daniel O’Neil, Andreas Roos, Sally Spendiff, and Hanns Lochmüller. 2024. "A Deficiency in Glutamine-Fructose-6-Phosphate Transaminase 1 (Gfpt1) in Skeletal Muscle Results in Reduced Glycosylation of the Delta Subunit of the Nicotinic Acetylcholine Receptor (AChRδ)" Biomolecules 14, no. 10: 1252. https://doi.org/10.3390/biom14101252
APA StyleHolland, S. H., Carmona-Martinez, R., O’Connor, K., O’Neil, D., Roos, A., Spendiff, S., & Lochmüller, H. (2024). A Deficiency in Glutamine-Fructose-6-Phosphate Transaminase 1 (Gfpt1) in Skeletal Muscle Results in Reduced Glycosylation of the Delta Subunit of the Nicotinic Acetylcholine Receptor (AChRδ). Biomolecules, 14(10), 1252. https://doi.org/10.3390/biom14101252

