Sign in to use this feature.

Years

Between: -

Subjects

remove_circle_outline
remove_circle_outline
remove_circle_outline
remove_circle_outline
remove_circle_outline
remove_circle_outline
remove_circle_outline
remove_circle_outline
remove_circle_outline

Journals

remove_circle_outline
remove_circle_outline
remove_circle_outline
remove_circle_outline
remove_circle_outline
remove_circle_outline
remove_circle_outline
remove_circle_outline

Article Types

Countries / Regions

remove_circle_outline
remove_circle_outline
remove_circle_outline

Search Results (304)

Search Parameters:
Keywords = conditioned place preference

Order results
Result details
Results per page
Select all
Export citation of selected articles as:
18 pages, 2594 KB  
Article
Hippocampal Metabolomics Reveal the Mechanism of α-Conotoxin [S9K]TxID Attenuating Nicotine Addiction
by Meiting Wang, Weifeng Xu, Huanbai Wang, Cheng Cui, Rongyan He, Xiaodan Li, Jinpeng Yu, J. Michael McIntosh, Dongting Zhangsun and Sulan Luo
Mar. Drugs 2026, 24(1), 43; https://doi.org/10.3390/md24010043 - 15 Jan 2026
Abstract
Nicotine is the main substance responsible for the development of tobacco addiction. The α3β4 nicotinic acetylcholine receptors (nAChRs) are a potential key target for mitigating nicotine reward. Preliminary studies in our laboratory suggest that α-conotoxin [S9K]TxID serves as a selective and potent antagonist [...] Read more.
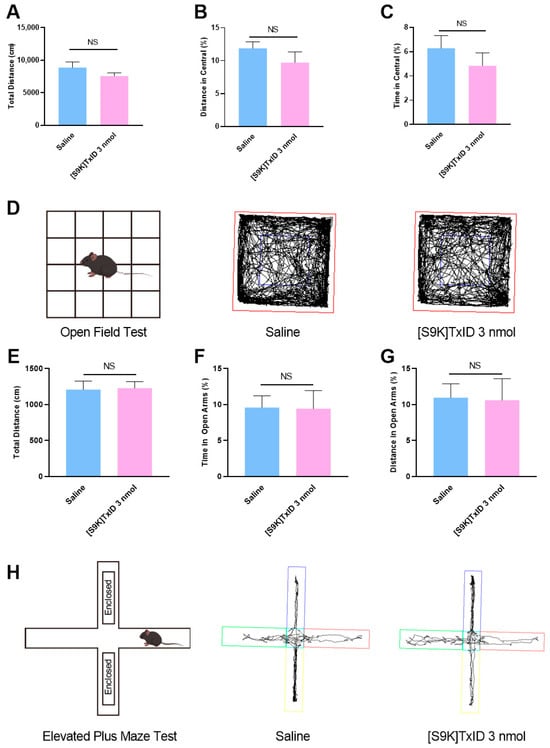
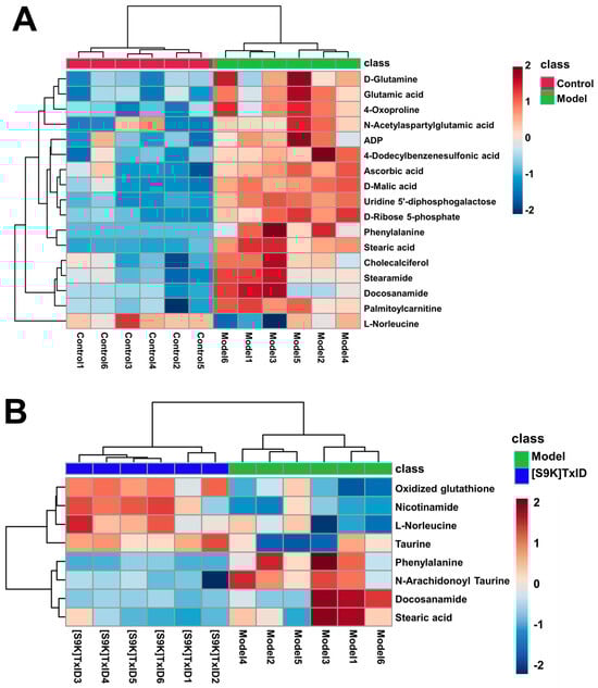
Nicotine is the main substance responsible for the development of tobacco addiction. The α3β4 nicotinic acetylcholine receptors (nAChRs) are a potential key target for mitigating nicotine reward. Preliminary studies in our laboratory suggest that α-conotoxin [S9K]TxID serves as a selective and potent antagonist targeting α3β4 nAChRs, which may be beneficial in addressing nicotine addiction. However, the mechanisms of [S9K]TxID treatment in nicotine addiction are still to be determined. This study aimed to identify the differential metabolic profiles of [S9K]TxID treatment in nicotine addiction using an untargeted metabolomic profiling method. As demonstrated by behavioral experiments, [S9K]TxID effectively attenuated nicotine-induced conditioned place preference (CPP) expression without exerting inhibitory effects on the central nervous system (CNS). The results of untargeted metabolomics revealed that eight metabolites were significantly altered after [S9K]TxID treatment, particularly phenylalanine. [S9K]TxID also attenuated nicotine-induced metabolic disorders by regulating phenylalanine, tyrosine and tryptophan biosynthesis. In conclusion, our findings suggest that [S9K]TxID could be a potential therapeutic compound for nicotine addiction. Full article
(This article belongs to the Section Marine Toxins)
Show Figures

Graphical abstract

18 pages, 295 KB  
Review
Coexistence of Hypertrophic Cardiomyopathy and Arterial Hypertension: Current Insights and Future Directions
by Vasiliki Katsi, Konstantia Papadomarkaki, Konstantinos Manousiadis, Epameinondas Triantafyllou, Christos Fragoulis and Konstantinos Tsioufis
Diseases 2026, 14(1), 1; https://doi.org/10.3390/diseases14010001 - 22 Dec 2025
Viewed by 378
Abstract
Background: Hypertrophic cardiomyopathy (HCM) is the most common inherited cardiac disease. Arterial hypertension represents the leading modifiable risk factor for cardiovascular morbidity and mortality globally. Their coexistence is frequent, affecting approximately 40–60% of adults with HCM, yet the implications of this overlap remain [...] Read more.
Background: Hypertrophic cardiomyopathy (HCM) is the most common inherited cardiac disease. Arterial hypertension represents the leading modifiable risk factor for cardiovascular morbidity and mortality globally. Their coexistence is frequent, affecting approximately 40–60% of adults with HCM, yet the implications of this overlap remain insufficiently investigated. Methods: We conducted a narrative review of the existing literature addressing the clinical profile and management strategies in patients with concomitant HCM and hypertension. Particular emphasis was placed on pharmacologic treatment and the role of emerging therapies for this population. Results: Patients with both conditions are generally older, with more cardiometabolic comorbidities and greater functional limitation than those with isolated HCM. Hypertension may confound diagnosis and is linked to a higher prevalence of atrial fibrillation and stroke. Its effect on ventricular arrhythmias, sudden cardiac death and mortality is less clear. Management is challenging, as vasodilatory antihypertensives can exacerbate left ventricular outflow tract obstruction. β-blockers and non-dihydropyridine calcium channel blockers are preferred, while novel agents such as myosin inhibitors and SGLT2 inhibitors show potential but require further study. Conclusions: The coexistence of HCM and hypertension is frequent but insufficiently studied, with major implications for diagnosis and treatment. Further research is essential to optimize management and outcomes. Full article
(This article belongs to the Special Issue Feature Papers in Section 'Cardiology' in 2024–2025)
23 pages, 1014 KB  
Article
During the COVID-19 Pandemic, the Gap in Career Awareness Between Urban and Rural Students Widened
by Keisuke Kokubun
Psychol. Int. 2025, 7(4), 103; https://doi.org/10.3390/psycholint7040103 - 18 Dec 2025
Viewed by 402
Abstract
Numerous studies have examined the effects of the COVID-19 pandemic on university students’ attitudes. However, little is known about how their career awareness changed and how such changes differed between urban and rural areas. This study analyzed psychological data collected through a questionnaire [...] Read more.
Numerous studies have examined the effects of the COVID-19 pandemic on university students’ attitudes. However, little is known about how their career awareness changed and how such changes differed between urban and rural areas. This study analyzed psychological data collected through a questionnaire survey conducted from 9 November 2020, to 19 January 2021, among 516 first- to fourth-year students enrolled in social science faculties in Japan. The analysis compared changes in career awareness by university location. The results indicated that, during the pandemic, urban students placed greater emphasis on self-worth, while rural students placed greater emphasis on working conditions, suggesting a possible widening gap between the two groups. Furthermore, logistic multiple regression and path analyses revealed that, among rural students, greater concern for working conditions was associated with a stronger focus on interpersonal relationships, which in turn enhanced their preference for local employment. In addition, valuing interpersonal relationships was linked to a stronger focus on social recognition, which may foster more intrinsic aspects of career awareness. Full article
(This article belongs to the Section Neuropsychology, Clinical Psychology, and Mental Health)
Show Figures

Figure 1

19 pages, 621 KB  
Article
Exploring Aspects of Sexual Arousal That Are Most Relevant to Young Women
by Hannah M. Stremick and Lauren M. Walker
Sexes 2025, 6(4), 66; https://doi.org/10.3390/sexes6040066 - 3 Dec 2025
Viewed by 928
Abstract
Objective: This study aimed to investigate aspects of sexual response in cisgender women by querying what participants deem to be important physiological and subjective components of sexual arousal. It was also explored whether education about the role of genital blood flow influenced participant [...] Read more.
Objective: This study aimed to investigate aspects of sexual response in cisgender women by querying what participants deem to be important physiological and subjective components of sexual arousal. It was also explored whether education about the role of genital blood flow influenced participant responses. Methods: Standard sexuality-based questionnaires were administered assessing function, desire, flexibility, satisfaction, and history, prior to administering a short semi-structured interview. Experiences of sexual arousal were explored in the interview in an open-ended fashion. A brief educational video condition was shared with half of the participants at random. We explored whether being presented additional information about genital function changed the way women describe their physiological response. Those in the control group completed the interview questions once. Those in the educational condition group completed the interview, watched the brief educational video and then repeated the interview questions. Following the interview, all participants completed a brief follow-up questionnaire assessing preferred arousal terminology. Results: The sample size included 30 cisgender women with a mean age of 21.10 (4.38), with 70% in a committed relationship. Additionally, there were no group difference found with those who reported a history of sexual trauma/abuse vs. no trauma/abuse in regard to sexual function, satisfaction, distress and flexibility. The physical arousal sensations described most often in the interview included lubrication (n = 27), blood flow (n = 23), and pulsating (n = 9), whereas, in the ranked term analysis, the three most highly ranked genital sensations were wetness, throbbing and tingling. For non-genital sensations, those most often reported in the interviews included nipples/breast changes (n = 17), skin sensitivity (n = 13), and changes in body temperature (n = 12), whereas them most highly ranked non-genital sensations were heart rate increase, hardness of nipples/breast changes, and skin sensitivity. There were no group differences in the reporting of full-body or genital sensations and the frequency of use of terminology related to blood flow. The two most important themes emerging from the qualitative analysis included the distinct themes of subjective and physiological arousal. The majority of participants placed an emphasis on subjective arousal, deeming it the most important part of their sexual response, with physiological arousal largely deemed important only when subjective arousal was also present. Conclusions: The same themes were present in both groups, indicating that the brief educational video was unlikely to have influenced the way women described their physiological arousal. Participants in both groups placed a dominant emphasis on sensations related to genital blood flow and the importance of subjective arousal. Full article
Show Figures

Figure 1

14 pages, 2316 KB  
Article
Anti-Predator Strategies in Fish with Contrasting Shoaling Preferences Across Different Contexts
by Zixi Lu, Wuxin Li, Jiuhong Zhang, Xinbin Duan and Shijian Fu
Animals 2025, 15(23), 3447; https://doi.org/10.3390/ani15233447 - 29 Nov 2025
Viewed by 435
Abstract
In freshwater fish, group behavior is ecologically critical for daily activities such as predator avoidance. However, species with varying shoaling preferences exhibit divergent behavioral responses under different environmental conditions. This study investigated the behavioral responses of three shoaling species (Moenkhausia costae, [...] Read more.
In freshwater fish, group behavior is ecologically critical for daily activities such as predator avoidance. However, species with varying shoaling preferences exhibit divergent behavioral responses under different environmental conditions. This study investigated the behavioral responses of three shoaling species (Moenkhausia costae, Puntius tetrazona, and Myxocyprinus asiaticus) and three non-shoaling species (Trichogaster trichopterus, Micropterus salmoides, and Cichlasoma managuense) to simulated predation in either an open arena or a six-arm maze with shelter available. Our findings reveal that, in open water, shoaling species employ a dual strategy against predators: maintaining high group cohesion while increasing swimming speed and acceleration. This exploits the confusion effect to mitigate individual predation risk. In contrast, non-shoaling species do not engage in evasive maneuvers; instead, they adopt a cryptic strategy by minimizing activity and often freezing in place to avoid detection. In the six-arm maze, shoaling species consistently employed group coordination strategies, whereas non-shoaling species primarily relied on shelter concealment or reduced activity. Notably, shoaling species maintained high cohesion, synchronization, and activity levels across both open and complex habitats, using coordinated movement to facilitate collective escape. Together, our findings demonstrate that habitat complexity and social tendencies jointly determine how fishes trade off risk and safety. This work provides new insights into the adaptive evolution of social behavior in dynamic aquatic ecosystems. Full article
(This article belongs to the Section Aquatic Animals)
Show Figures

Figure 1

14 pages, 751 KB  
Review
From ARFID to Binge Eating: A Review of the Sensory, Behavioral, and Gut–Brain Axis Mechanisms Driving Co-Occurring Eating Disorders in Children and Adolescents with Autism Spectrum Disorder
by Marta Kopańska, Izabela Łucka, Maria Siegel, Julia Trojniak and Maria Pąchalska
Nutrients 2025, 17(23), 3714; https://doi.org/10.3390/nu17233714 - 26 Nov 2025
Viewed by 1059
Abstract
Background: Autism spectrum disorder (ASD) constitutes a heterogeneous neurodevelopmental condition frequently accompanied by considerable disturbances in feeding behavior and nutritional balance. These difficulties arise from complex and multifactorial mechanisms, exerting a significant impact on physical health, metabolic homeostasis, and psychosocial functioning. The present [...] Read more.
Background: Autism spectrum disorder (ASD) constitutes a heterogeneous neurodevelopmental condition frequently accompanied by considerable disturbances in feeding behavior and nutritional balance. These difficulties arise from complex and multifactorial mechanisms, exerting a significant impact on physical health, metabolic homeostasis, and psychosocial functioning. The present review aims to provide a critical synthesis of current evidence regarding the underlying biological and behavioral mechanisms of feeding difficulties in ASD and to delineate the spectrum of comorbid eating disorders within this population. Methods: A narrative review of the peer-reviewed scientific literature was undertaken, emphasizing studies investigating the interrelationship between ASD and nutritional functioning in pediatric and adolescent populations. Particular focus was placed on research exploring sensory processing abnormalities, gut microbiota alterations, and the clinical manifestation of eating disorders in individuals with ASD. Results: The analysis revealed that sensory hypersensitivity, behavioral inflexibility, and disturbances within the gut–brain axis constitute principal determinants of atypical eating patterns in ASD. Individuals on the autism spectrum frequently exhibit pronounced food selectivity, neophobia, and symptoms consistent with Avoidant/Restrictive Food Intake Disorder (ARFID). Furthermore, an increased prevalence of anorexia nervosa and orthorexia nervosa has been documented, likely reflecting shared cognitive and behavioral features with ASD. “Emotional eating” tendencies and a marked preference for high-caloric, energy-dense foods—often potentiated by psychopharmacological treatment and reduced physical activity—further contribute to an elevated risk of overweight and obesity. Conclusions: Children and adolescents with ASD display a bimodal distribution of body mass, encompassing both undernutrition and obesity, indicative of a multifaceted interplay among sensory, behavioral, cognitive, and metabolic determinants. A comprehensive understanding of this heterogeneity is crucial for the development of individualized, evidence-based interventions integrating nutritional management with behavioral and psychotherapeutic approaches. Full article
Show Figures

Graphical abstract

12 pages, 1588 KB  
Article
Early-Life Socialization Enhances Social Competence and Alters Affiliative Preference in Piglets
by Lu Luo, Zhengyu Li, J. Elizabeth Bolhuis, Yuyan Wang, Dongsheng Wu, Yansen Li and Chunmei Li
Animals 2025, 15(23), 3395; https://doi.org/10.3390/ani15233395 - 24 Nov 2025
Viewed by 429
Abstract
Early-life socialization (comingling with other litters before weaning) may affect social behaviors in pigs, but whether the impacts are sex-dependent is unknown. We assessed the effects of early-life socialization on interactions and behavioral responses of female and male pigs in a controlled test [...] Read more.
Early-life socialization (comingling with other litters before weaning) may affect social behaviors in pigs, but whether the impacts are sex-dependent is unknown. We assessed the effects of early-life socialization on interactions and behavioral responses of female and male pigs in a controlled test setting. Piglets (N = 12 litters) were either comingled from 14 days of age till weaning (Socialized, SOC) or not (Control, CON). Pigs (n= 96) were weaned at 28 days of age and regrouped in mixed-sex groups of eight. At 40 days of age, pigs were individually placed in an arena with one pen mate and one unfamiliar pig of the same sex kept behind fences. Behaviors (exploring the environment, exploring the fences, social contact, aggression, etc.) were observed for 8 min. Generalized linear mixed models with treatment and sex as fixed and pen as random effects were used. Overall, males spent more time exploring the fences of conspecifics than females. Although aggression was displayed by only a small minority of pigs overall, it was more frequently directed towards unfamiliar pigs. Despite this low prevalence, SOC pigs (10.4%) were significantly less likely to show aggression towards strangers than CON pigs (27.7%) (p = 0.0217), with this effect observed irrespective of sex. Critically, a time-dependent treatment-by-sex interaction emerged for the time spent exploring the pen mate’s fence. While the interaction was only a trend over the full 8 min (p = 0.0889), it became statistically significant during the latter 4 min of the test (p = 0.049). This interaction was observed, with SOC-males spending more time on this behavior than SOC-females and all CON pigs, potentially indicating a time-specific and possible shift in social preference. General exploratory and locomotor behaviors (including walking, standing, and general exploration of the environment) were not or only minimally influenced by treatment or sex. In conclusion, early socialization has a significant impact on reducing aggression towards unfamiliar conspecifics. However, the effects on social preference and interactions appear sex-dependent, possibly indicating an enhanced preference for familiar pen mates in males under specific testing conditions. Full article
(This article belongs to the Section Pigs)
Show Figures

Figure 1

30 pages, 21831 KB  
Article
Optimizing University Campus Functional Zones Using Landscape Feature Recognition and Enhanced Decision Tree Algorithms: A Study on Spatial Response Differences Between Students and Visitors
by Xiaowen Zhuang, Yi Cai, Zhenpeng Tang, Zheng Ding and Christopher Gan
Buildings 2025, 15(19), 3622; https://doi.org/10.3390/buildings15193622 - 9 Oct 2025
Viewed by 1089
Abstract
As universities become increasingly open, campuses are no longer only places for study and daily life for students and faculty, but also essential spaces for public visits and cultural identity. Traditional perception evaluation methods that rely on manual surveys are limited by sample [...] Read more.
As universities become increasingly open, campuses are no longer only places for study and daily life for students and faculty, but also essential spaces for public visits and cultural identity. Traditional perception evaluation methods that rely on manual surveys are limited by sample size and subjective bias, making it challenging to reveal differences in experiences between groups (students/visitors) and the complex relationships between spatial elements and perceptions. This study uses a comprehensive open university in China as a case study to address this. It proposes a research framework that combines street-view image semantic segmentation, perception survey scores, and interpretable machine learning with sample augmentation. First, full-sample modeling is used to identify key image semantic features influencing perception indicators (nature, culture, aesthetics), and then to compare how students and visitors differ in their perceptions and preferences across campus spaces. To overcome the imbalance in survey data caused by group–space interactions, the study applies the CTGAN method, which expands minority samples through conditional generation while preserving distribution authenticity, thereby improving the robustness and interpretability of the model. Based on this, attribution analysis with an interpretable decision tree algorithm further quantifies semantic features’ contribution, direction, and thresholds to perceptions, uncovering heterogeneity in perception mechanisms across groups. The results provide methodological support for perception evaluation of campus functional zones and offer data-driven, human-centered references for campus planning and design optimization. Full article
Show Figures

Figure 1

24 pages, 7720 KB  
Article
Optimization of the Macrocyclic Tetrapeptide [D-Trp]CJ-15,208 to Prevent Stress-Induced Relapse of Cocaine-Seeking Behavior
by Jane V. Aldrich, Dmitry Y. Yakovlev, Jeremy S. Coleman, Sanjeewa N. Senadheera, Heather M. Stacy, Shainnel O. Eans, Brian I. Knapp, Jean M. Bidlack and Jay P. McLaughlin
Molecules 2025, 30(19), 3993; https://doi.org/10.3390/molecules30193993 - 5 Oct 2025
Viewed by 1054
Abstract
Kappa opioid receptor (KOR) antagonists may have therapeutic potential to prevent stress-induced relapse in abstinent individuals with cocaine use disorder (CUD). The macrocyclic peptide [D-Trp]CJ-15,208 (cyclo[Phe-D-Pro-Phe-D-Trp]) is an orally bioavailable, brain–penetrant selective KOR antagonist that prevents stress-induced reinstatement of cocaine-seeking behavior [...] Read more.
Kappa opioid receptor (KOR) antagonists may have therapeutic potential to prevent stress-induced relapse in abstinent individuals with cocaine use disorder (CUD). The macrocyclic peptide [D-Trp]CJ-15,208 (cyclo[Phe-D-Pro-Phe-D-Trp]) is an orally bioavailable, brain–penetrant selective KOR antagonist that prevents stress-induced reinstatement of cocaine-seeking behavior in a mouse model of CUD. We synthesized and evaluated analogs of this lead compound with substitutions for the D-Trp residue to identify analogs that exhibit more potent central KOR antagonism following oral administration. The peptides were synthesized by a combination of solid phase and solution peptide synthetic methodologies, and their pharmacological activity was evaluated both in vitro (for KOR affinity, selectivity and antagonism) and in vivo (for antinociception and KOR antagonism), with promising analogs evaluated for their ability to prevent stress-induced reinstatement of cocaine-seeking behavior in the mouse conditioned place preference (CPP) assay. A variety of substituted D-Phe or modified D-Trp derivatives were tolerated by KOR with retention of significant KOR antagonism in vivo after oral administration. Macrocyclic peptide pretreatment, per os, significantly prevented stress-induced reinstatement of cocaine CPP at doses of 10 and 30 mg/kg of [D-Phe4]CJ-15,208, 4, and 30 mg/kg of [D-Trp(formamide)]CJ-15,208, 3, which are 6-fold and 2-fold lower, respectively, than that needed for {D-Trp]CJ-15,208. Full article
(This article belongs to the Section Medicinal Chemistry)
Show Figures

Graphical abstract

15 pages, 3995 KB  
Article
Screening of Single-Domain Antibodies to Adeno-Associated Viruses with Cross-Serotype Specificity and a Wide pH Tolerance
by Hailing Guo, Shuo Wang, Lujin Feng, Weiwei Xu, Jiandong Zhang, Xiaoju Zhou and Ningning Ma
Viruses 2025, 17(10), 1289; https://doi.org/10.3390/v17101289 - 23 Sep 2025
Viewed by 3654
Abstract
Adeno-associated virus (AAV) vectors are the preferred gene delivery tool in gene therapy owing to their safety, long-term gene expression, broad tissue tropism, and low immunogenicity. Affinity ligands that can bind multiple AAV serotypes endure harsh clean-in-place (CIP) conditions and are critical for [...] Read more.
Adeno-associated virus (AAV) vectors are the preferred gene delivery tool in gene therapy owing to their safety, long-term gene expression, broad tissue tropism, and low immunogenicity. Affinity ligands that can bind multiple AAV serotypes endure harsh clean-in-place (CIP) conditions and are critical for industrial-scale purification. However, current ligands lack broad serotype recognition and adequate alkaline stability, which limits their reusability in large-scale manufacturing. In this study, we employed a competitive biopanning strategy to isolate a single-domain antibody (VHH) that simultaneously binds AAV2, AAV8, and AAV9. The VHH retained structural integrity and binding activity after exposure to 0.1 M NaOH, demonstrating robust alkaline stability. Structural modeling revealed that the VHH primarily recognizes the DE loop region of the VP3 capsid protein across the three serotypes, explaining its cross-serotype reactivity. Affinity chromatography using the VHH yielded infectious AAV particles, confirming its potential for downstream processing. This strategy provides a versatile platform for developing high-performance AAV affinity ligands and may be extended to other viral vector systems. Full article
(This article belongs to the Section General Virology)
Show Figures

Graphical abstract

36 pages, 616 KB  
Article
Neurotourism Aspects in Heritage Destinations: Modeling the Impact of Sensory Appeal on Affective Experience, Memory, and Recommendation Intention
by Stefanos Balaskas, Theofanis Nikolopoulos, Aggelos Bolano, Despoina Skouri and Theofanis Kayios
Sustainability 2025, 17(18), 8475; https://doi.org/10.3390/su17188475 - 22 Sep 2025
Cited by 1 | Viewed by 2115
Abstract
This study models how designable cues in digital heritage promotion shape advocacy through affect and memory. Relying on the stimulus–organism–response paradigm, we argue that three stimuli, Visual Sensory Appeal (VSA), Narrative Immersion (NI), and Perceived Authenticity (PA), trigger Emotional Engagement (EE) and become [...] Read more.
This study models how designable cues in digital heritage promotion shape advocacy through affect and memory. Relying on the stimulus–organism–response paradigm, we argue that three stimuli, Visual Sensory Appeal (VSA), Narrative Immersion (NI), and Perceived Authenticity (PA), trigger Emotional Engagement (EE) and become Destination Memory (DM), leading to Intention to Recommend (IR). A cross-sectional quantitative design with an online self-report survey was employed. Using Structural Equation Modeling (SEM) we modeled 653 usable responses to test hypothesized stimulus–organism–response processes and Multi-Group Analysis (MGA) tested heterogeneity across gender, age, education, recent contact, cultural-travel frequency, preservation interest, prior heritage experience, and technology use. Direct associations revealed VSA was a strong predictor of IR, and EE and DM predicted IR positively. NI and PA were not incrementally directly affecting IR. Mediation tests revealed partial mediation for VSA (through EE and DM) and complete mediation for NI and PA; across all stimuli, DM far surpassed EE, suggesting memory consolidation as the overall mechanism. MGA revealed systematic segmentation: women preferred visual and authenticity approaches; men used affective conversion, narrative, and authenticity-to-memory more; young adults preferred story/memory levers; higher education made authenticity pathways legitimate; exposure, experience, sustainability interest, and technology use further conditioned strength of paths. Results sharpen S–O–R accounts by ranking visual design as a proximal driver and placing EE on DM as the central channel through which narrative and authenticity have their influence. In practice, the research supports visually consistent, memory-backed, segment-specific strategies for sustainable, inclusive heritage communication. Full article
Show Figures

Figure 1

9 pages, 1260 KB  
Communication
Log, Rock, and a Gradient of Choice: Speleomantes strinatii Adjusts Shelter Use with Stream Distance
by Giacomo Rosa, Andrea Costa and Sebastiano Salvidio
Diversity 2025, 17(9), 632; https://doi.org/10.3390/d17090632 - 8 Sep 2025
Viewed by 1010
Abstract
Understanding microhabitat preferences of endangered species and the drivers involved in this selection are crucial for understanding their ecology and implementing conservation actions. This issue gains more importance with amphibians, which are known to be constrained by specific environmental conditions and are among [...] Read more.
Understanding microhabitat preferences of endangered species and the drivers involved in this selection are crucial for understanding their ecology and implementing conservation actions. This issue gains more importance with amphibians, which are known to be constrained by specific environmental conditions and are among the most threatened organisms globally. We assessed shelter preference of Speleomantes strinatii in three different contiguous habitats (mixed broadleaf forest, transitional mixed-chestnut and a chestnut forest used both for fruit and coppice), located at different distances from an Apennine first-order stream. We placed 22 plots in these three habitats and searched for salamanders under the potential available shelters (logs and rocks). Using a Bayesian generalized linear mixed-effects model, we assessed the role of distance from watercourse, shelter type and area in salamanders’ microhabitat selection. As expected, salamanders were mostly found in the plots near the stream. However, stream distance seemed to not be a crucial driver of amphibians’ detection under a shelter. Indeed, salamanders increasingly used wood shelters at greater distances from the stream relative to rocks, suggesting that logs seemed to compensate for the distance from the stream. In the managed habitat, trunks and branches cut during coppicing or chestnut harvest, as well as naturally fallen wood, were often left on the ground, thereby increasing the availability of shelter for salamanders. Our findings highlight how properly managed forests may enable the persistence of forest salamanders, even in human-exploited environments, representing a cost-effective solution for maintaining soil and forest biodiversity. Full article
(This article belongs to the Section Biodiversity Conservation)
Show Figures

Graphical abstract

8 pages, 2677 KB  
Case Report
Outpatient Hysteroscopic Treatment of Cervical Ectopic Pregnancy in a Primigravida Using the Ho:YAG Laser: A Case Report and Operative Protocol Evaluation
by Dimitar Cvetkov, David Lukanovic and Angel Yordanov
Reprod. Med. 2025, 6(3), 21; https://doi.org/10.3390/reprodmed6030021 - 27 Aug 2025
Cited by 2 | Viewed by 1204
Abstract
Background and Clinical Significance: Cervical ectopic pregnancy (CEP) is a rare and potentially serious condition, in which the embryo implants within the cervical canal rather than the uterine cavity and is present in less than 1% of all ectopic pregnancies. There are [...] Read more.
Background and Clinical Significance: Cervical ectopic pregnancy (CEP) is a rare and potentially serious condition, in which the embryo implants within the cervical canal rather than the uterine cavity and is present in less than 1% of all ectopic pregnancies. There are different treatment options depending on the particular situation and the woman’s reproductive desire but conservative approaches as the first line of treatment is preferred in all cases and hysteroscopic resection of the fetus is one of these options. Several types of laser systems are available for use in hysteroscopic surgery, including neodymium:YAG (Nd:YAG) lasers, KTP and Argon lasers, as well as diode lasers. The holmium:YAG (Ho:YAG) laser, although more commonly used in urology due to its ability to cut, coagulate, and vaporize tissue, has gained interest in gynecologic procedures because of its precision and favorable safety profile. Case Presentation: We present the case of a 32-year-old woman, pregnant for the first time, who was diagnosed with CEP and successfully treated using a Ho:YAG laser during an outpatient hysteroscopic procedure. As far as we know, this is the first published case using this approach. Conclusions: The Ho:YAG laser is a proven tool for outpatient hysteroscopic procedures like septum and adhesion removal. Its ability to both cut and coagulate offers a minimally invasive, fertility-sparing option for managing cervical ectopic pregnancy. With the right patient and proper backup plans in place, this approach could be a promising alternative to more aggressive treatments. Full article
Show Figures

Figure 1

49 pages, 1694 KB  
Review
Analysis of Deep Reinforcement Learning Algorithms for Task Offloading and Resource Allocation in Fog Computing Environments
by Endris Mohammed Ali, Jemal Abawajy, Frezewd Lemma and Samira A. Baho
Sensors 2025, 25(17), 5286; https://doi.org/10.3390/s25175286 - 25 Aug 2025
Cited by 2 | Viewed by 2768
Abstract
Fog computing is increasingly preferred over cloud computing for processing tasks from Internet of Things (IoT) devices with limited resources. However, placing tasks and allocating resources in distributed and dynamic fog environments remains a major challenge, especially when trying to meet strict Quality [...] Read more.
Fog computing is increasingly preferred over cloud computing for processing tasks from Internet of Things (IoT) devices with limited resources. However, placing tasks and allocating resources in distributed and dynamic fog environments remains a major challenge, especially when trying to meet strict Quality of Service (QoS) requirements. Deep reinforcement learning (DRL) has emerged as a promising solution to these challenges, offering adaptive, data-driven decision-making in real-time and uncertain conditions. While several surveys have explored DRL in fog computing, most focus on traditional centralized offloading approaches or emphasize reinforcement learning (RL) with limited integration of deep learning. To address this gap, this paper presents a comprehensive and focused survey on the full-scale application of DRL to the task offloading problem in fog computing environments involving multiple user devices and multiple fog nodes. We systematically analyze and classify the literature based on architecture, resource allocation methods, QoS objectives, offloading topology and control, optimization strategies, DRL techniques used, and application scenarios. We also introduce a taxonomy of DRL-based task offloading models and highlight key challenges, open issues, and future research directions. This survey serves as a valuable resource for researchers by identifying unexplored areas and suggesting new directions for advancing DRL-based solutions in fog computing. For practitioners, it provides insights into selecting suitable DRL techniques and system designs to implement scalable, efficient, and QoS-aware fog computing applications in real-world environments. Full article
(This article belongs to the Section Sensor Networks)
Show Figures

Figure 1

25 pages, 425 KB  
Article
Does Financial Power Lead Farmers to Focus More on the Behavioral Factors of Business Relationships with Input Suppliers?
by Michał Gazdecki and Kamila Grześkowiak
Sustainability 2025, 17(17), 7634; https://doi.org/10.3390/su17177634 - 24 Aug 2025
Viewed by 1271
Abstract
Developments in agriculture is reshaping the agribusiness landscape, altering farms’ bargaining power and strategic positioning within supply chains. These dynamics raise important questions about how financial strength influences farmers’ preferences for different components of business relationships with input suppliers. The primary objective of [...] Read more.
Developments in agriculture is reshaping the agribusiness landscape, altering farms’ bargaining power and strategic positioning within supply chains. These dynamics raise important questions about how financial strength influences farmers’ preferences for different components of business relationships with input suppliers. The primary objective of this study is to examine the relationship between a farm’s financial power and the importance it assigns to the behavioral dimension in such relationships. To address this objective, we employ a two-stage research design. In the first stage, qualitative interviews with farmers were conducted to identify the key attributes contributing to relationship value, encompassing economic, strategic, and behavioral dimensions. In the second stage, a quantitative survey was administered to 249 farmers, supplemented with financial data from the Farm Accountancy Data Network (FADN). The Maximum Difference Scaling (MaxDiff) method was applied to assess the relative importance of these attributes, followed by statistical analysis linking the observed preferences to a composite indicator of financial power. The results indicate that financially stronger farms place greater emphasis on economic factors while attaching less importance to behavioral aspects. Among less financially powerful farms, two distinct patterns emerge: one characterized by opportunistic, price-oriented behavior, and another reflecting a relational orientation that values trust, communication, and long-term cooperation alongside economic conditions. These findings contribute to a better understanding of business relationships in agribusiness by explaining how financial power shapes the trade-off between economic and behavioral components. Full article
(This article belongs to the Special Issue Smart Supply Chain Innovation and Management)
Show Figures

Figure 1

Back to TopTop