Hippocampal Metabolomics Reveal the Mechanism of α-Conotoxin [S9K]TxID Attenuating Nicotine Addiction
Abstract
1. Introduction
2. Results
2.1. Mouse Behaviors in Open Field Test (OFT) and Elevated Plus Maze Test (ELPM) After [S9K]TxID Treatment
2.2. [S9K]TxID Attenuates Expression of Nicotine-Induced CPP in Mice
2.3. Metabolomic Profiles
2.3.1. Quality Evaluation of Metabolomics Data
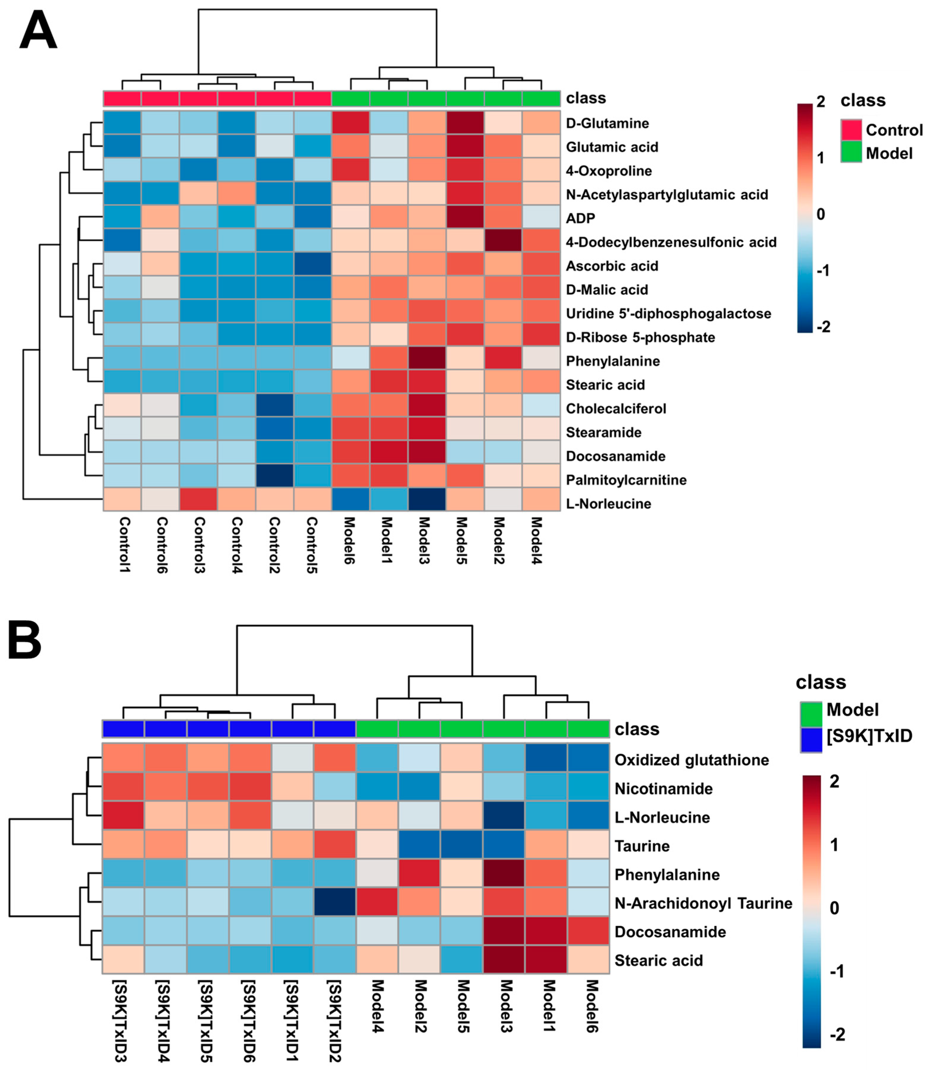
2.3.2. [S9K]TxID Modulated Hippocampus Metabolomic Profiling
2.3.3. [S9K]TxID Regulated Metabolomic Pathways in Nicotine-Addicted Mice
3. Discussion
4. Materials and Methods
4.1. Animals and Experimental Design
4.2. Peptide Synthesis
4.3. I.c.v. Surgery
4.4. Nicotine-Induced Conditioned Place Preference (CPP)
4.4.1. Handling Habituation
4.4.2. Pre-Conditioning Phase
4.4.3. Conditioning Phase
4.4.4. Post-Conditioning Phase
4.4.5. Test Phase
4.5. Open Field Test (OFT)
4.6. Elevated Plus Maze Test (ELPM)
4.7. Hippocampal Untargeted Metabolomics
4.7.1. Preparation of Samples
4.7.2. Conditions for Mass Spectrometry and Chromatography
4.7.3. Data Processing
4.8. Statistical Analysis
5. Conclusions
Supplementary Materials
Author Contributions
Funding
Institutional Review Board Statement
Data Availability Statement
Conflicts of Interest
Abbreviations
| nAChRs | nicotine acetylcholine receptors |
| CPP | conditioned place preference |
| NRT | nicotine replacement therapy |
| MHb | medial habenula |
| IPN | interpeduncular nucleus |
| 18-MC | 18-methoxycoronidine |
| i.c.v. | intracerebroventricular injections |
| s.c. | subcutaneous injection |
| OFT | open field test |
| ELPM | elevated plus maze test |
| PCA | principal component analysis |
| OPLS-DA | orthogonal partial least-squares discriminant analysis |
| QC | quality control |
| VIP | variable important in projection |
| KEGG | kyoto encyclopedia of genes and genomes |
| NAcc | nucleus accumbens |
| NAD+ | nicotinamide adenine dinucleotide |
| NADP+ | nicotinamide adenine dinucleotide phosphate |
| TCA | tricarboxylic acid |
| WHO | World Health Organization |
| CNS | central nervous system |
References
- Fouad, H.; Commar, A.; Hamadeh, R.; El-Awa, F.; Shen, Z.; Fraser, C. Estimated and projected prevalence of tobacco smoking in males, Eastern Mediterranean Region, 2000–2025. East. Mediterr. Health J. 2021, 27, 76–82. [Google Scholar] [CrossRef] [PubMed]
- Wang, M.; Luo, X.; Xu, S.; Liu, W.; Ding, F.; Zhang, X.; Wang, L.; Liu, J.; Hu, J.; Wang, W. Trends in smoking prevalence and implication for chronic diseases in China: Serial national cross-sectional surveys from 2003 to 2013. Lancet Respir. Med. 2019, 7, 35–45. [Google Scholar] [CrossRef] [PubMed]
- Theodoulou, A.; Chepkin, S.C.; Ye, W.; Fanshawe, T.R.; Bullen, C.; Hartmann-Boyce, J.; Livingstone-Banks, J.; Hajizadeh, A.; Lindson, N. Different doses, durations and modes of delivery of nicotine replacement therapy for smoking cessation. Cochrane Database Syst. Rev. 2023, 6, CD013308. [Google Scholar] [PubMed]
- Hajizadeh, A.; Howes, S.; Theodoulou, A.; Klemperer, E.; Hartmann-Boyce, J.; Livingstone-Banks, J.; Lindson, N. Antidepressants for smoking cessation. Cochrane Database Syst. Rev. 2023, 5, CD000031. [Google Scholar]
- Livingstone-Banks, J.; Fanshawe, T.R.; Thomas, K.H.; Theodoulou, A.; Hajizadeh, A.; Hartman, L.; Lindson, N. Nicotine receptor partial agonists for smoking cessation. Cochrane Database Syst. Rev. 2023, 5, CD006103. [Google Scholar]
- Gipson, C.D.; Fowler, C.D. Nicotinic Receptors Underlying Nicotine Dependence: Evidence from Transgenic Mouse Models. Curr. Top. Behav. Neurosci. 2020, 45, 101–121. [Google Scholar]
- Matta, J.A.; Gu, S.; Davini, W.B.; Bredt, D.S. Nicotinic acetylcholine receptor redux: Discovery of accessories opens therapeutic vistas. Science 2021, 373, eabg6539. [Google Scholar] [CrossRef]
- Wills, L.; Kenny, P.J. Addiction-related neuroadaptations following chronic nicotine exposure. J. Neurochem. 2021, 157, 1652–1673. [Google Scholar] [CrossRef]
- Straub, C.J.; Rusali, L.E.; Kremiller, K.M.; Riley, A.P. What We Have Gained from Ibogaine: α3β4 Nicotinic Acetylcholine Receptor Inhibitors as Treatments for Substance Use Disorders. J. Med. Chem. 2023, 66, 107–121. [Google Scholar] [CrossRef]
- Quick, M.W.; Ceballos, R.M.; Kasten, M.; McIntosh, J.M.; Lester, R.A.J. α3β4 subunit-containing nicotinic receptors dominate function in rat medial habenula neurons. Neuropharmacology 1999, 38, 769–783. [Google Scholar]
- Elayouby, K.S.; Ishikawa, M.; Dukes, A.J.; Smith, A.C.W.; Lu, Q.; Fowler, C.D.; Kenny, P.J. α3* Nicotinic Acetylcholine Receptors in the Habenula-Interpeduncular Nucleus Circuit Regulate Nicotine Intake. J. Neurosci. 2021, 41, 1779–1787. [Google Scholar] [CrossRef]
- Klink, R.; d’Exaerde, A.d.K.; Zoli, M.; Changeux, J.-P. Molecular and physiological diversity of nicotinic acetylcholine receptors in the midbrain dopaminergic nuclei. J. Neurosci. 2001, 21, 1452–1463. [Google Scholar] [CrossRef]
- Perry, D.C.; Xiao, Y.; Nguyen, H.N.; Musachio, J.L.; Dávila-García, M.I.; Kellar, K.J. Measuring nicotinic receptors with characteristics of α4β2, α3β2 and α3β4 subtypes in rat tissues by autoradiography. J. Neurochem. 2002, 82, 468–481. [Google Scholar] [CrossRef] [PubMed]
- Zhu, P.J.; Stewart, R.R.; McIntosh, J.M.; Weight, F.F. Activation of Nicotinic Acetylcholine Receptors Increases the Frequency of Spontaneous GABAergic IPSCs in Rat Basolateral Amygdala Neurons. J. Neurophysiol. 2005, 94, 3081–3091. [Google Scholar] [CrossRef]
- Xu, C.; Wang, N.; Ma, T.; Pei, S.; Wang, M.; Yu, J.; Zhangsun, D.; Zhu, X.; Luo, S. The α3β4 nAChR tissue distribution identified by fluorescent α-conotoxin [D11A]LvIA. Int. J. Biol. Macromol. 2024, 281, 136220. [Google Scholar] [CrossRef] [PubMed]
- Hussain, R.J.; Taraschenko, O.D.; Glick, S.D. Effects of nicotine, methamphetamine and cocaine on extracellular levels of acetylcholine in the interpeduncular nucleus of rats. Neurosci. Lett. 2008, 440, 270–274. [Google Scholar] [CrossRef]
- Glick, S.D.; Sell, E.M.; McCallum, S.E.; Maisonneuve, I.M. Brain regions mediating α3β4 nicotinic antagonist effects of 18-MC on nicotine self-administration. Eur. J. Pharmacol. 2011, 669, 71–75. [Google Scholar] [CrossRef] [PubMed]
- McCallum, S.E.; Cowe, M.A.; Lewis, S.W.; Glick, S.D. α3β4 nicotinic acetylcholine receptors in the medial habenula modulate the mesolimbic dopaminergic response to acute nicotine in vivo. Neuropharmacology 2012, 63, 434–440. [Google Scholar] [CrossRef]
- Toll, L.; Zaveri, N.T.; Polgar, W.E.; Jiang, F.; Khroyan, T.V.; Zhou, W.; Xie, X.S.; Stauber, G.B.; Costello, M.R.; Leslie, F.M. AT-1001: A high affinity and selective alpha3beta4 nicotinic acetylcholine receptor antagonist blocks nicotine self-administration in rats. Neuropsychopharmacology 2012, 37, 1367–1376. [Google Scholar] [CrossRef]
- Cippitelli, A.; Wu, J.; Gaiolini, K.A.; Mercatelli, D.; Schoch, J.; Gorman, M.; Ramirez, A.; Ciccocioppo, R.; Khroyan, T.V.; Yasuda, D.; et al. AT-1001: A high-affinity α3β4 nAChR ligand with novel nicotine-suppressive pharmacology. Br. J. Pharmacol. 2015, 172, 1834–1845. [Google Scholar] [CrossRef]
- Khroyan, T.V.; Yasuda, D.; Toll, L.; Polgar, W.E.; Zaveri, N.T. High affinity alpha3beta4 nicotinic acetylcholine receptor ligands AT-1001 and AT-1012 attenuate cocaine-induced conditioned place preference and behavioral sensitization in mice. Biochem. Pharmacol. 2015, 97, 531–541. [Google Scholar] [CrossRef]
- Azam, L.; McIntosh, J.M. Alpha-conotoxins as pharmacological probes of nicotinic acetylcholine receptors. Acta Pharmacol. Sin. 2009, 30, 771–783. [Google Scholar] [CrossRef]
- Luo, S.; Kulak, J.M.; Cartier, G.E.; Jacobsen, R.B.; Yoshikami, D.; Olivera, B.M.; McIntosh, J.M. α-Conotoxin AuIB Selectively Blocks α3β4 Nicotinic Acetylcholine Receptors and Nicotine-Evoked Norepinephrine Release. J. Neurosci. 1998, 18, 8571–8579. [Google Scholar] [CrossRef]
- Grishin, A.A.; Wang, C.I.; Muttenthaler, M.; Alewood, P.F.; Lewis, R.J.; Adams, D.J. α-Conotoxin AuIB Isomers Exhibit Distinct Inhibitory Mechanisms and Differential Sensitivity to Stoichiometry of α3β4 Nicotinic Acetylcholine Receptors. J. Biol. Chem. 2010, 285, 22254–22263. [Google Scholar] [CrossRef]
- Luo, S.; Zhangsun, D.; Zhu, X.; Wu, Y.; Hu, Y.; Christensen, S.; Harvey, P.J.; Akcan, M.; Craik, D.J.; McIntosh, J.M. Characterization of a novel alpha-conotoxin TxID from Conus textile that potently blocks rat alpha3beta4 nicotinic acetylcholine receptors. J. Med. Chem. 2013, 56, 9655–9663. [Google Scholar] [CrossRef] [PubMed]
- Yu, J.; Zhu, X.; Harvey, P.J.; Kaas, Q.; Zhangsun, D.; Craik, D.J.; Luo, S. Single Amino Acid Substitution in α-Conotoxin TxID Reveals a Specific α3β4 Nicotinic Acetylcholine Receptor Antagonist. J. Med. Chem. 2018, 61, 9256–9265. [Google Scholar] [CrossRef] [PubMed]
- Li, X.; You, S.; Xiong, J.; Qiao, Y.; Yu, J.; Zhangsun, D.; Luo, S. α-Conotoxin TxID and [S9K]TxID, α3β4 nAChR Antagonists, Attenuate Expression and Reinstatement of Nicotine-Induced Conditioned Place Preference in Mice. Mar. Drugs 2020, 18, 646. [Google Scholar] [CrossRef]
- Jolliffe, I.T.; Cadima, J. Principal component analysis: A review and recent developments. Philos. Trans. A Math. Phys. Eng. Sci. 2016, 374, 20150202. [Google Scholar] [CrossRef] [PubMed]
- Reitsma, M.B.; Kendrick, P.J.; Ababneh, E.; Abbafati, C.; Abbasi-Kangevari, M.; Abdoli, A.; Abedi, A.; Abhilash, E.S.; Abila, D.B.; Aboyans, V.; et al. Spatial, temporal, and demographic patterns in prevalence of smoking tobacco use and attributable disease burden in 204 countries and territories, 1990–2019: A systematic analysis from the Global Burden of Disease Study 2019. Lancet 2021, 397, 2337–2360. [Google Scholar] [CrossRef]
- Markou, A. Neurobiology of nicotine dependence. Philos. Trans. R. Soc. Lond. B Biol. Sci. 2008, 363, 3159–3168. [Google Scholar] [CrossRef]
- Jackson, K.J.; Sanjakdar, S.S.; Muldoon, P.P.; McIntosh, J.M.; Damaj, M.I. The α3β4* nicotinic acetylcholine receptor subtype mediates nicotine reward and physical nicotine withdrawal signs independently of the alpha5 subunit in the mouse. Neuropharmacology 2013, 70, 228–235. [Google Scholar] [CrossRef]
- Toth, E.; Sershen, H.; Hashim, A.; Vizi, E.S.; Lajtha, A. Effect of nicotine on extracellular levels of neurotransmitters assessed by microdialysis in various brain regions: Role of glutamic acid. Neurochem. Res. 1992, 17, 265–271. [Google Scholar] [CrossRef]
- Summers, K.L.; Giacobini, E. Effects of local and repeated systemic administration of (-)nicotine on extracellular levels of acetylcholine, norepinephrine, dopamine, and serotonin in rat cortex. Neurochem. Res. 1995, 20, 753–759. [Google Scholar] [CrossRef]
- Zhu, M.; Cui, L.; Liu, G.; Yu, P.; Hu, Q.; Chen, H.; Hou, H. UHPLC-MS/MS combined with microdialysis for simultaneous determination of nicotine and neurotransmitter metabolites in the rat hippocampal brain region: Application to pharmacokinetic and pharmacodynamic study. Anal. Methods 2024, 16, 3815–3830. [Google Scholar] [CrossRef]
- Nathan, P.J.; Hughes, J.-M.; McInerney, B.; Harrison, B.J. Simultaneous depletion of tryptophan, tyrosine and phenylalanine as an experimental method to probe brain monoamine function in humans. Int. J. Neuropsychopharmacol. 2004, 7, 171–176. [Google Scholar] [CrossRef]
- Pan, C.; Gupta, A.; Prentice, H.; Wu, J.-Y. Protection of taurine and granulocyte colony-stimulating factor against excitotoxicity induced by glutamate in primary cortical neurons. J. Biomed. Sci. 2010, 17, S18. [Google Scholar] [CrossRef]
- Nakajima, Y.; Osuka, K.; Seki, Y.; Gupta, R.C.; Hara, M.; Takayasu, M.; Wakabayashi, T. Taurine Reduces Inflammatory Responses after Spinal Cord Injury. J. Neurotrauma 2010, 27, 403–410. [Google Scholar] [CrossRef] [PubMed]
- Yeon, J.-A.; Kim, S.-J. Neuroprotective Effect of Taurine against Oxidative Stress-Induced Damages in Neuronal Cells. Biomol. Ther. 2010, 18, 24–31. [Google Scholar] [CrossRef]
- Şener, G.; Şehirli, Ö.; İpçi, Y.; Çetinel, Ş.; Çikler, E.; Gedik, N.; Alican, İ. Protective effects of taurine against nicotine-induced oxidative damage of rat urinary bladder and kidney. Pharmacology 2005, 74, 37–44. [Google Scholar] [CrossRef] [PubMed]
- Maiese, K. Nicotinamide as a Foundation for Treating Neurodegenerative Disease and Metabolic Disorders. Curr. Neurovasc. Res. 2021, 18, 134–149. [Google Scholar] [CrossRef]
- Hageman, G.J.; Stierum, R.H. Niacin, poly(ADP-ribose) polymerase-1 and genomic stability. Mutat. Res. 2001, 475, 45–56. [Google Scholar] [CrossRef] [PubMed]
- Lin, S.-J.; Guarente, L. Nicotinamide adenine dinucleotide, a metabolic regulator of transcription, longevity and disease. Curr. Opin. Cell Biol. 2003, 15, 241–246. [Google Scholar] [CrossRef] [PubMed]
- Magni, G.; Amici, A.; Emanuelli, M.; Orsomando, G.; Raffaelli, N.; Ruggieri, S. Enzymology of NAD+ homeostasis in man. Cell. Mol. Life Sci. 2004, 61, 19–34. [Google Scholar] [CrossRef]
- Li, H.; Chen, B.; Shao, X.; Hu, Z.; Deng, Y.; Zhu, R.; Li, Y.; Zhang, B.; Hou, J.; Du, C.; et al. 1H-Nuclear magnetic resonance-based metabolomic analysis of brain in mice with nicotine treatment. BMC Neurosci. 2014, 15, 32. [Google Scholar] [CrossRef] [PubMed]






| Group | Pre-Condition | Post-Condition | CPP Score | |
|---|---|---|---|---|
| Saline | Saline | 304.3 ± 22.4 | 333.6 ± 27.1 | 29.3 ± 18.7 |
| Nicotine | Saline | 273.6 ± 15.2 | 431.2 ± 21.2 ** | 157.6 ± 17.1 *** |
| [S9K]TxID 3 nmol | 304.5 ± 16.7 | 448.2 ± 12.1 ** | 143.7 ± 19.8 *** | |
| Group | Pre-Condition | Test | CPP Score | |
|---|---|---|---|---|
| Saline | Saline | 304.3 ± 22.4 | 264.5 ± 41.8 | −39.8 ± 25.3 |
| Nicotine | Saline | 273.6 ± 15.2 | 387.2 ± 24.9 * | 113.6 ± 23.5 ** |
| [S9K]TxID 3 nmol | 304.5 ± 16.7 | 301.7 ± 26.2 | −2.8 ± 36.2 # | |
| No. | Metabolites | Adduct | Retention Time (min) | VIP | p Value | Trend ([S9K]TxID/Control) | Trend (Model/Control) | Trend ([S9K]TxID/Model) |
|---|---|---|---|---|---|---|---|---|
| 1 | 4-Dodecylbenzenesulfonic acid | [M-H]- | 17.05 | 2.18 | 1.5 × 10−3 | ↑ | ↑ | — |
| 2 | Stearic acid | [M-H]- | 15.14 | 2.07 | 2.91 × 10−6 | ↑ | ↑ | ↓ |
| 3 | 4-Oxoproline | [M-H]- | 0.51 | 1.53 | 4.27 × 10−4 | ↑ | ↑ | — |
| 4 | D-Malic acid | [M-H]- | 0.53 | 4.22 | 1.35 × 10−5 | ↑ | ↑ | — |
| 5 | N-Acetylaspartylglutamic acid | [M-H]- | 0.72 | 1.51 | 2.07 × 10−2 | ↑ | ↑ | — |
| 6 | D-Ribose 5-phosphate | [M-H]- | 0.50 | 1.30 | 2.34 × 10−5 | ↑ | ↑ | — |
| 7 | Ascorbic acid | [M-H]- | 0.51 | 6.69 | 1.05 × 10−3 | ↑ | ↑ | — |
| 8 | Glutamic acid | [M-H]- | 0.49 | 2.98 | 1.25 × 10−3 | ↑ | ↑ | — |
| 9 | Phenylalanine | [M-H]- | 10.03 | 1.49 | 1.51 × 10−3 | — | ↑ | ↓ |
| 10 | Uridine 5′-diphosphogalactose | [M-H]- | 0.57 | 1.78 | 6.49 × 10−8 | ↑ | ↑ | — |
| 11 | D-Glutamine | [M-H]- | 0.46 | 2.04 | 3.17 × 10−3 | ↑ | ↑ | — |
| 12 | ADP | [M-H]- | 0.73 | 1.06 | 6.02 × 10−3 | ↑ | ↑ | — |
| 13 | Palmitoylcarnitine | [M + H]+ | 10.62 | 3.83 | 6.26 × 10−4 | ↑ | ↑ | — |
| 14 | Stearamide | [M + H]+ | 13.72 | 2.19 | 3.19 × 10−3 | ↑ | ↑ | — |
| 15 | L-Norleucine | [M + H]+ | 0.80 | 1.72 | 4.37 × 10−2 | — | ↓ | ↑ |
| 16 | Cholecalciferol | [M + H]+ | 13.33 | 2.32 | 4.88 × 10−3 | ↑ | ↑ | — |
| 17 | Docosanamide | [M + H]+ | 15.54 | 1.60 | 1.62 × 10−2 | — | ↑ | ↓ |
| 18 | N-Arachidonoyl Taurine | [M-H]- | 15.01 | 1.09 | 2.16 × 10−3 | — | — | ↓ |
| 19 | Nicotinamide | [M + H]+ | 0.54 | 4.66 | 1.82 × 10−3 | — | — | ↑ |
| 20 | Taurine | [M + H]+ | 0.53 | 1.47 | 1.97 × 10−2 | — | — | ↑ |
| 21 | Oxidized glutathione | [M + H]+ | 0.55 | 2.38 | 1.48 × 10−3 | ↑ | — | ↑ |
Disclaimer/Publisher’s Note: The statements, opinions and data contained in all publications are solely those of the individual author(s) and contributor(s) and not of MDPI and/or the editor(s). MDPI and/or the editor(s) disclaim responsibility for any injury to people or property resulting from any ideas, methods, instructions or products referred to in the content. |
© 2026 by the authors. Licensee MDPI, Basel, Switzerland. This article is an open access article distributed under the terms and conditions of the Creative Commons Attribution (CC BY) license.
Share and Cite
Wang, M.; Xu, W.; Wang, H.; Cui, C.; He, R.; Li, X.; Yu, J.; McIntosh, J.M.; Zhangsun, D.; Luo, S. Hippocampal Metabolomics Reveal the Mechanism of α-Conotoxin [S9K]TxID Attenuating Nicotine Addiction. Mar. Drugs 2026, 24, 43. https://doi.org/10.3390/md24010043
Wang M, Xu W, Wang H, Cui C, He R, Li X, Yu J, McIntosh JM, Zhangsun D, Luo S. Hippocampal Metabolomics Reveal the Mechanism of α-Conotoxin [S9K]TxID Attenuating Nicotine Addiction. Marine Drugs. 2026; 24(1):43. https://doi.org/10.3390/md24010043
Chicago/Turabian StyleWang, Meiting, Weifeng Xu, Huanbai Wang, Cheng Cui, Rongyan He, Xiaodan Li, Jinpeng Yu, J. Michael McIntosh, Dongting Zhangsun, and Sulan Luo. 2026. "Hippocampal Metabolomics Reveal the Mechanism of α-Conotoxin [S9K]TxID Attenuating Nicotine Addiction" Marine Drugs 24, no. 1: 43. https://doi.org/10.3390/md24010043
APA StyleWang, M., Xu, W., Wang, H., Cui, C., He, R., Li, X., Yu, J., McIntosh, J. M., Zhangsun, D., & Luo, S. (2026). Hippocampal Metabolomics Reveal the Mechanism of α-Conotoxin [S9K]TxID Attenuating Nicotine Addiction. Marine Drugs, 24(1), 43. https://doi.org/10.3390/md24010043

