Sign in to use this feature.

Years

Between: -

Subjects

remove_circle_outline
remove_circle_outline
remove_circle_outline
remove_circle_outline
remove_circle_outline
remove_circle_outline
remove_circle_outline
remove_circle_outline
remove_circle_outline

Journals

remove_circle_outline
remove_circle_outline
remove_circle_outline
remove_circle_outline
remove_circle_outline
remove_circle_outline
remove_circle_outline
remove_circle_outline
remove_circle_outline
remove_circle_outline
remove_circle_outline
remove_circle_outline
remove_circle_outline
remove_circle_outline
remove_circle_outline
remove_circle_outline
remove_circle_outline
remove_circle_outline

Article Types

Countries / Regions

remove_circle_outline
remove_circle_outline
remove_circle_outline
remove_circle_outline
remove_circle_outline
remove_circle_outline
remove_circle_outline
remove_circle_outline

Search Results (2,525)

Search Parameters:
Keywords = complex system security

Order results
Result details
Results per page
Select all
Export citation of selected articles as:
971 KB  
Proceeding Paper
Deep Learning for Cybersecurity Threat Detection in Industrial Process Control and Monitoring Systems
by Godfrey Perfectson Oise, Joy Akpowehbve Odimayomi, Belinda Nkem Unuigbokhai, Babalola Eyitemi Akilo and Samuel Abiodun Oyedotun
Eng. Proc. 2025, 117(1), 43; https://doi.org/10.3390/engproc2025117043 - 9 Feb 2026
Abstract
The increasing digital integration of Industrial Control Systems (ICS), including Supervisory Control and Data Acquisition (SCADA) and Distributed Control Systems (DCSs), has improved operational efficiency while simultaneously increasing exposure to cyber threats. Traditional signature-based intrusion detection systems are limited in detecting novel and [...] Read more.
The increasing digital integration of Industrial Control Systems (ICS), including Supervisory Control and Data Acquisition (SCADA) and Distributed Control Systems (DCSs), has improved operational efficiency while simultaneously increasing exposure to cyber threats. Traditional signature-based intrusion detection systems are limited in detecting novel and stealthy attacks in dynamic industrial environments. This study presents a deep learning–based anomaly detection framework for ICS cybersecurity using multivariate time-series data from sensors, actuators, and network traffic. Three architectures, Convolutional Neural Networks (CNNs), Long Short-Term Memory (LSTM) networks, and Transformer models, are evaluated using the HAI Security Dataset. Experimental results show that the Transformer model achieves the highest accuracy (92%), followed by CNN (91%) and LSTM (90%), with all models attaining an F1-score of 91%. The Transformer demonstrates superior generalization by effectively modelling complex temporal dependencies. Key challenges, including data imbalance, overfitting, and limited interpretability, are discussed alongside potential mitigation strategies such as hybrid modelling, federated learning, and digital twin integration. The findings demonstrate the effectiveness of deep learning for scalable, real-time cybersecurity threat detection in industrial control environments. To address challenges such as class imbalance and overfitting, the study discusses mitigation strategies including regularization, early stopping, cost-sensitive learning, and future integration of data balancing and federated learning techniques for improved robustness and generalization. Full article
Show Figures

Figure 1

21 pages, 4781 KB  
Article
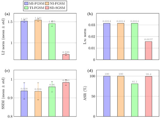
A Spatially Distributed Perturbation Strategy with Smoothed Gradient Sign Method for Adversarial Analysis of Image Classification Systems
by Yanwei Xu, Jun Li, Dajun Chang and Yuanfang Dong
Entropy 2026, 28(2), 193; https://doi.org/10.3390/e28020193 - 9 Feb 2026
Abstract
As deep learning models are increasingly embedded as critical components within complex socio-technical systems, understanding and evaluating their systemic robustness against adversarial perturbations has become a fundamental concern for system safety and reliability. Deep neural networks (DNNs) are highly effective in visual recognition [...] Read more.
As deep learning models are increasingly embedded as critical components within complex socio-technical systems, understanding and evaluating their systemic robustness against adversarial perturbations has become a fundamental concern for system safety and reliability. Deep neural networks (DNNs) are highly effective in visual recognition tasks but remain vulnerable to adversarial perturbations, which can compromise their reliability in safety-critical applications. Existing attack methods often distribute perturbations uniformly across the input, ignoring the spatial heterogeneity of model sensitivity. In this work, we propose the Spatially Distributed Perturbation Strategy with Smoothed Gradient Sign Method (SD-SGSM), a adversarial attack framework that exploits decision-dependent regions to maximize attack effectiveness while minimizing perceptual distortion. SD-SGSM integrates three key components: (i) decision-dependent domain identification to localize critical features using a deterministic zero-out operator; (ii) spatially adaptive perturbation allocation to concentrate attack energy on sensitive regions while constraining background disturbance; and (iii) gradient smoothing via a hyperbolic tangent transformation to enable fine-grained and continuous perturbation updates. Extensive experiments on CIFAR-10 demonstrate that SD-SGSM achieves near-perfect attack success rates (ASR 99.9%) while substantially reducing 2 distortion and preserving high structural similarity (SSIM 0.947), outperforming both single-step and momentum-based iterative attacks. Ablation studies further confirm that spatial distribution and gradient smoothing act as complementary mechanisms, jointly enhancing attack potency and visual fidelity. These findings underscore the importance of spatially aware, decision-dependent adversarial strategies for system-level robustness assessment and the secure design of AI-enabled systems. Full article
Show Figures

Figure 1

27 pages, 1391 KB  
Article
An Explicit Representation Method for Operational Reliability Constraints in Multi-Energy Coupled Low-Carbon Distribution Network
by Taoxing Liu, Changzheng Shao, Mingfeng Yu, Xintong Li and Qinglong Liao
Energies 2026, 19(4), 904; https://doi.org/10.3390/en19040904 - 9 Feb 2026
Abstract
Multi-energy coupled low-carbon distribution networks (MEC-LCDNs) face growing risks from extreme weather and high-order contingencies. Traditional deterministic criteria (e.g., N-1) often overlook these low-probability, high-impact events, while existing simulation-based probabilistic methods suffer from excessive computational burdens and a lack of intuitive visualization. To [...] Read more.
Multi-energy coupled low-carbon distribution networks (MEC-LCDNs) face growing risks from extreme weather and high-order contingencies. Traditional deterministic criteria (e.g., N-1) often overlook these low-probability, high-impact events, while existing simulation-based probabilistic methods suffer from excessive computational burdens and a lack of intuitive visualization. To address these challenges, this paper proposes an explicit representation method for MEC-LCDN operational reliability constraints based on the probabilistic reliability region (PRR). This approach transforms the abstract probabilistic reliability criterion—loss of load probability (LOLP)—into a visualizable geometric space. Specifically, a fast contingency screening technique (FCST) is developed to identify a minimal set of boundary scenarios that anchor the target reliability threshold. Subsequently, complex probabilistic constraints are decoupled into deterministic N-k security constraints under these boundary scenarios, enabling the analytical construction of the PRR boundary. A case study demonstrates that the proposed method reduces the number of required contingency scenarios by over 90% and slashes computation time from 78.8 s to 3.1 s compared to traditional N-k truncation methods. Furthermore, the method accurately quantifies the system’s total supply capability (TSC) at 44.501 MW while providing intuitive visualizations of reliability boundaries that satisfy stringent LOLP criterion. Full article
34 pages, 1133 KB  
Systematic Review
A Review of Federated Large Language Models for Industry 4.0
by Feng Jing, Yujing Zhang, Mei Gao, Xiongtao Zhang and Huaizhe Zhou
Sensors 2026, 26(4), 1116; https://doi.org/10.3390/s26041116 - 9 Feb 2026
Abstract
Industry 4.0 envisions a highly interconnected, autonomous manufacturing ecosystem enabled by the Industrial Internet of Things, Cyber-Physical Systems, and Artificial Intelligence. The emergence of large language models introduces new capabilities for semantic-aware decision-making, cross-domain knowledge integration, and intelligent automation. However, privacy, security, and [...] Read more.
Industry 4.0 envisions a highly interconnected, autonomous manufacturing ecosystem enabled by the Industrial Internet of Things, Cyber-Physical Systems, and Artificial Intelligence. The emergence of large language models introduces new capabilities for semantic-aware decision-making, cross-domain knowledge integration, and intelligent automation. However, privacy, security, and regulatory constraints often isolate industrial data, impeding the scalability of LLMs in manufacturing. Federated learning addresses this by enabling decentralized LLM optimization without exposing raw data. This paper presents a comprehensive review of recent federated large language model research with a focus on industrial feasibility, comparing enabling techniques, system designs, and deployment strategies. Based on existing studies, forward-looking analyses are provided to highlight potential challenges and trade-offs in practical adoption, including computation and communication overheads, synchronization in large-scale federations, and system robustness. By bridging foundational methods with emerging industrial scenarios, we finally discuss the significant challenges associated with deploying federated large language models in complex industrial environments and outline a future research agenda. Full article
Show Figures

Figure 1

28 pages, 4482 KB  
Article
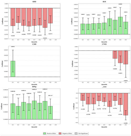
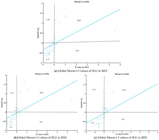
Spatio-Temporal Effects of Extreme Weather on Sustainable Land Use in Chongqing: A Mountainous Chinese Metropolis
by Yantao Ling, Ziquan Wang, Qin Yan, Qingzhong Ren, Yue Qiu and Mengqiu Cao
Land 2026, 15(2), 281; https://doi.org/10.3390/land15020281 - 9 Feb 2026
Abstract
Global climate change has amplified extreme weather events, threatening ecological security and sustainable development. The impact of extreme weather events on sustainable land use (SLU) has attracted increasing attention. While previous studies have focused on the average effect, the question of whether its [...] Read more.
Global climate change has amplified extreme weather events, threatening ecological security and sustainable development. The impact of extreme weather events on sustainable land use (SLU) has attracted increasing attention. While previous studies have focused on the average effect, the question of whether its impacts vary across SLU levels remains unexplored. This knowledge gap is particularly pronounced in mountainous Chongqing, where complex terrain and urban heat islands interact to compound heterogeneous climate risks. To bridge this gap, we construct an indicator system based on the United Nations Sustainable Development Goals (SDGs) with which to assess the spatio-temporal evolution of SLU across all 38 districts of Chongqing from 2013 to 2023. The results show that Chongqing’s SLU level fluctuated upwards between 2013 and 2023, with high-value areas concentrated in the central urban core areas and regional gaps narrowing. Extreme climate indices exhibited significant spatial heterogeneity, with heat islands in urban areas, cold events in mountainous regions, floods in the southeast and droughts in the central western area. By overcoming average-effect limitations through quantile regression, this study further examines the heterogeneous effects of extreme weather on SLU across different development levels. It finds that simple daily intensity index (SDII) exerted stable negative effects—and the number of heavy precipitation days (R10), very wet days (R95p), monthly maximum value of daily maximum temperature (TXx) and diurnal temperature range (DTR) showed positive effects. While most climate variables exhibited stable effects, a critical finding was the divergent effect of variables such as tropical nights (TR20), which negatively impacted low SLU areas but positively influenced high SLU areas. This mechanistically confirms that regions at different levels of development experience fundamentally distinct impacts from the same climatic stressors. By focusing on uneven regional impacts and identifying region-specific extreme weather types, this study provides empirical support for targeted climate adaptation and balanced land management in mountainous cities. Full article
Show Figures

Figure 1

56 pages, 4024 KB  
Article
Can Regulatory Sandboxes Enhance Financial System Resilience: A Systems Perspective on Regional Risk Mitigation Evidence from China
by Jiajia Yan and Yuxuan Zhou
Systems 2026, 14(2), 185; https://doi.org/10.3390/systems14020185 - 8 Feb 2026
Viewed by 33
Abstract
Financial systems are quintessential complex adaptive systems, where stability emerges from the dynamic interactions among multiple subsystems and regulatory components. Grounded in systems theory, this study re-frames the establishment of China’s fintech regulatory sandbox as a systemic intervention within the broader financial governance [...] Read more.
Financial systems are quintessential complex adaptive systems, where stability emerges from the dynamic interactions among multiple subsystems and regulatory components. Grounded in systems theory, this study re-frames the establishment of China’s fintech regulatory sandbox as a systemic intervention within the broader financial governance framework. Utilizing this policy as a quasi-natural experiment, we employ a difference-in-differences (DID) model integrated with spatial econometric modeling to evaluate its impact on regional financial system risk—an emergent property of the system. The benchmark regression results indicate that this systemic policy innovation significantly enhances regional financial resilience, with effects that are both continuous and robust. Mechanism tests, analyzed through the lens of subsystem coordination, demonstrate that the policy curbs systemic risk by improving the synergy within economic inner cycles, outer cycles, and their dual-cycle integration, thereby optimizing the system’s internal structure and feedback loops. Further analysis reveals a significant negative spatial spillover effect, evidencing the policy’s role in reshaping inter-regional systemic linkages: it reduces financial risk in both implementing and neighboring regions, with the effect’s intensity following an inverted U-shaped pattern relative to distance. Heterogeneity analysis shows that the policy’s inhibitory effect varies significantly across different systemic configurations, including risk circulation patterns, macro–micro risk perspectives, financial inclusion coverage, government–market relationships, and the north–south regional divide. These findings provide critical insights for developing synergistic macro-prudential and micro-behavioral regulatory mechanisms, contributing to a more robust and adaptive financial security framework from a systems governance perspective. Full article
(This article belongs to the Special Issue Complex Financial Systems: Dynamics, Risk, and Resilience)
21 pages, 12413 KB  
Review
The Evolution of Modeling Approaches: From Statistical Models to Deep Learning for Locust and Grasshopper Forecasting
by Wei Sui, Jing Wang, Dan Miao, Yijie Jiang, Guojun Liu, Shujian Yang, Wei You, Zhi Li, Xiaojing Wu and Hu Meng
Insects 2026, 17(2), 182; https://doi.org/10.3390/insects17020182 - 8 Feb 2026
Viewed by 80
Abstract
Locust outbreaks cause a significant threat to global food security and ecosystem stability, with particularly severe consequences in grassland regions, where grasshoppers also exert considerable ecological pressure. In comparison to grasshoppers, locusts typically occur at much larger spatial scales, as their strong migratory [...] Read more.
Locust outbreaks cause a significant threat to global food security and ecosystem stability, with particularly severe consequences in grassland regions, where grasshoppers also exert considerable ecological pressure. In comparison to grasshoppers, locusts typically occur at much larger spatial scales, as their strong migratory ability and collective movement behavior lead to greater spatial connectivity and autocorrelation. The forecasting of both locust and grasshopper outbreaks remains a formidable scientific challenge, primarily due to the complex, nonlinear spatiotemporal interactions among environmental drivers such as weather, vegetation, and soil conditions. This review compares the evolution of prediction methodologies for locust and grasshopper outbreaks, focusing on the application of deep learning (DL) methods to ecological forecasting tasks. It traces the development from traditional statistical models to classical machine learning, and ultimately to DL, assessing the strengths and limitations of key DL architectures—including Deep Neural Networks (DNNs), Convolutional Neural Networks (CNNs), Recurrent Neural Networks (RNNs), Long Short-Term Memory (LSTM) networks, and Gated Recurrent Units (GRUs)—in modeling the intricate dynamics of locust populations. While most studies have concentrated on locust outbreaks, this review emphasizes the adaptation of these models to grassland ecosystems, such as those in Inner Mongolia, where grasshopper outbreaks exhibit similarities to locust plagues but have been largely overlooked in DL research. Despite the potential of DL, challenges such as data scarcity, limited model generalizability across regions, and the “black box” issue of low interpretability remain. To address these issues, we propose future research directions that integrate Explainable AI (XAI), transfer learning, and generative models like GANs to development more robust, transparent, and ecologically grounded forecasting tools. By promoting the use of efficient architectures like GRUs within customized frameworks, this review aims to guide the development of effective early warning systems for sustainable locust management in vulnerable grassland ecosystems. Full article
Show Figures

Figure 1

20 pages, 2643 KB  
Article
An Operation Mode Analysis Method for Power Systems with High-Proportion Renewable Energy Integration Based on Autoencoder Clustering
by Ying Zhao, Lianle Qin, Liangsong Zhou, Huaiyuan Zong and Xinxin Guo
Sustainability 2026, 18(3), 1698; https://doi.org/10.3390/su18031698 - 6 Feb 2026
Viewed by 113
Abstract
With the integration of high-proportion renewable energy, the operation modes of the power system are becoming increasingly complex and diverse. The typical operation modes selected with manual experience cannot comprehensively represent system operating characteristics. To more accurately analyze system operating characteristics, an analysis [...] Read more.
With the integration of high-proportion renewable energy, the operation modes of the power system are becoming increasingly complex and diverse. The typical operation modes selected with manual experience cannot comprehensively represent system operating characteristics. To more accurately analyze system operating characteristics, an analysis method for power system operation modes based on autoencoder clustering is proposed. Compared to other clustering methods, the autoencoder clustering method can adapt to data of different types and structures, extract features and perform clustering in a reduced-dimensional space, and suppress noise in the data to a certain extent. First, multi-dimensional analysis metrics for power system operation modes are proposed. The metrics are used to evaluate system characteristics such as cleanliness, security, flexibility, and adequacy. The evaluation metrics for clustering are designed based on the metrics. Second, an operation mode analysis framework is constructed. The framework uses an autoencoder to extract implicit coupling relationships between system operation variables. The encoded feature vectors are used for clustering, which helps to find the internal similarities of the operation modes. Regulation resources such as pumped hydro storage are also considered in the framework. Finally, the proposed method is tested on the IEEE 39-node system. In the test, the comparison of clustering evaluation metrics and operation mode analysis errors shows that the proposed method has the best clustering performance and operation mode analysis effect compared to other clustering methods. The results prove that the proposed method can effectively extract the inner correlations and coupling relations of high-dimensional operating vectors, form consistent operation mode clusters, select typical operation modes, and accurately assess the characteristics and risks of the power system with high-proportion renewable energy integration. This paper helps to build a stronger power system that can integrate a higher proportion of renewable energy, replace fossil fuel generation, and contribute to a higher level of sustainable development. Full article
Show Figures

Figure 1

17 pages, 815 KB  
Article
Spatial and Directional Modulation Systems for Near-Field Secure Transmission
by Ji Liu, Yuan Zhong, Yong Wang, Dong Gong and Yue Xiao
Sensors 2026, 26(3), 1065; https://doi.org/10.3390/s26031065 - 6 Feb 2026
Viewed by 58
Abstract
The proliferation of massive antenna arrays and the consequent intensification of near-field effects with 6G necessitate addressing critical security challenges in near-field communication environments. This paper presents a novel artificial noise-aided spatial and directional modulation (SDMN-AN) framework, specifically tailored for secure near-field communications. [...] Read more.
The proliferation of massive antenna arrays and the consequent intensification of near-field effects with 6G necessitate addressing critical security challenges in near-field communication environments. This paper presents a novel artificial noise-aided spatial and directional modulation (SDMN-AN) framework, specifically tailored for secure near-field communications. The proposed system integrates legitimate receiver indices, modulation symbols, and artificial noise (AN) confined to the null space of legitimate channels, thereby enhancing both spectral efficiency and communication security. Two precoding strategies—maximum-ratio transmission (MRT) and zero-forcing (ZF)—are investigated, offering trade-offs between hardware complexity and detection overhead. Analytical derivations of bit error rate (BER) bounds, corroborated by simulation results, underscore the superiority of the SDMN-AN framework in mitigating eavesdropping threats while significantly improving spectral efficiency, positioning it as a compelling solution for next-generation secure wireless networks. Full article
Show Figures

Figure 1

24 pages, 9873 KB  
Article
LOR-A2ABE: Lightweight and Revocable Attribute-Anonymous ABE with Outsourced Decryption in Centralized IoT
by Dan Gao, Huanhuan Xu and Shuqu Qian
Symmetry 2026, 18(2), 298; https://doi.org/10.3390/sym18020298 - 6 Feb 2026
Viewed by 64
Abstract
Due to the rapid proliferation and evolution of the Internet of Things (IoT) in industrial and smart city applications, concerns over sensitive data security have become increasingly prominent. This is especially true in resource-constrained “cloud–terminal” centralized architectures, where ensuring privacy protection for downlink [...] Read more.
Due to the rapid proliferation and evolution of the Internet of Things (IoT) in industrial and smart city applications, concerns over sensitive data security have become increasingly prominent. This is especially true in resource-constrained “cloud–terminal” centralized architectures, where ensuring privacy protection for downlink data and implementing fine-grained access control have become critical. Ciphertext-Policy Attribute-Based Encryption (CP-ABE) serves as an effective solution due to its fine-grained access control capability. Nevertheless, conventional CP-ABE approaches face notable limitations when deployed in these practical settings, including the lack of an efficient and lightweight client-side revocation mechanism, excessive decryption overhead on terminal devices, and the practical difficulty in balancing security with performance. To address these issues, this paper proposes LOR-A2ABE, a Lightweight, Outsourced, and Revocable Anonymous Attribute-Based Encryption scheme. The scheme achieves lightweight client-side revocation through partial updates by embedding version numbers and timestamps into keys and ciphertexts via hash mapping. Furthermore, it employs outsourcing to offload the majority of computations to the cloud, allowing client-side decryption with only constant, low-complexity operations, thereby significantly reducing the computational burden on resource-constrained terminals. Considering the practical context where client devices are typically resource-limited sensors or microcontrollers and downlink data often require real-time processing, our scheme adopts a practical security model optimized for IoT constraints. This model prioritizes forward security and efficient revocation—the most critical requirements for operational IoT systems—while maintaining provable security under the Decisional Linear (DLIN) assumption within a bounded collusion model, achieving IND-CPA security and anonymity. Theoretical analysis and experimental simulations show that LOR-A2ABE incurs acceptable and controllable overhead in the key issuance and encryption phases, while outperforming most existing schemes in decryption and revocation efficiency, making it particularly suitable for “cloud–terminal” centralized IoT environments where terminal devices are resource-constrained and require frequent decryption operations. Full article
37 pages, 501 KB  
Article
Comparative Analysis of Attribute-Based Encryption Schemes for Special Internet of Things Applications
by Łukasz Pióro, Krzysztof Kanciak and Zbigniew Zieliński
Electronics 2026, 15(3), 697; https://doi.org/10.3390/electronics15030697 - 5 Feb 2026
Viewed by 122
Abstract
Attribute-based encryption (ABE) is an advanced public key encryption mechanism that enables the precise control of access to encrypted data based on attributes assigned to users and data. Attribute-based access control (ABAC), which is built on ABE, is crucial in providing dynamic, fine-grained, [...] Read more.
Attribute-based encryption (ABE) is an advanced public key encryption mechanism that enables the precise control of access to encrypted data based on attributes assigned to users and data. Attribute-based access control (ABAC), which is built on ABE, is crucial in providing dynamic, fine-grained, and context-aware security management in modern Internet of Things (IoT) applications. ABAC controls access based on attributes associated with users, devices, resources, and environmental conditions rather than fixed roles, making it highly adaptable to the complex and heterogeneous nature of IoT ecosystems. ABE can significantly improve the security and manageability of modern military IoT systems. Nevertheless, its practical implementation requires obtaining a range of performance data and assessing the additional overhead, particularly regarding data transmission efficiency. This paper provides a comparative analysis of the performance of two cryptographic schemes for attribute-based encryption in the context of special Internet of Things (IoT) applications. This applies to special environments, both military and civilian, where infrastructure is unreliable and dynamic and decisions must be made locally and in near-real time. From a security perspective, there is a need for strong authentication, precise access control, and a zero-trust approach at the network edge as well. The CIRCL scheme, based on traditional pairing-based ABE (CP-ABE), is compared with the newer Covercrypt scheme, a hybrid key encapsulation mechanism with access control (KEMAC) that provides quantum resistance. The main goal is to determine which scheme scales better and meets the performance requirements for two different scenarios: large corporate networks (where scalability is key) and tactical edge networks (where minimal bandwidth and post-quantum security are paramount). The benchmark results are used to compare the operating costs in detail, such as the key generation time, message encryption and decryption times, public key size, and cipher overhead, showing that Covercrypt provides a reduction in ciphertext overhead in tactical scenarios, while CIRCL offers faster decryption throughput in large-scale enterprise environments. It is concluded that the optimal choice depends on the specific constraints of the operating environment. Full article
(This article belongs to the Special Issue Computer Networking Security and Privacy)
Show Figures

Figure 1

18 pages, 455 KB  
Article
Manifold Optimization for Physical Layer Security in Double-RIS-Assisted Communications
by Jin Li, Siyao Chen, Ziyi Wang, Haofei Lu, Yonghao Chen, Yunchao Song, Yuanjian Liu and Weigang Wang
Electronics 2026, 15(3), 694; https://doi.org/10.3390/electronics15030694 - 5 Feb 2026
Viewed by 87
Abstract
Reconfigurable intelligent surfaces (RISs) are an emerging wireless communication technology that has attracted significant attention, particularly in the field of physical layer security (PLS). This paper proposes a novel double-RIS-aided PLS communication system in a scenario where the direct links between the access [...] Read more.
Reconfigurable intelligent surfaces (RISs) are an emerging wireless communication technology that has attracted significant attention, particularly in the field of physical layer security (PLS). This paper proposes a novel double-RIS-aided PLS communication system in a scenario where the direct links between the access point (AP) and the legitimate user/eavesdropper are blocked, based on an alternating optimization algorithm based on the manifold optimization (MOAO) algorithm, which jointly optimizes the transmit beamforming and phase-shift matrices of the RISs to enhance the system’s secrecy rate performance. The maximum ratio transmission method is adopted to optimize the beamforming vector, and the manifold optimization-based algorithm is utilized to simultaneously optimize the phase-shift matrices of the two RISs. Meanwhile, we also propose a successive convex approximation (SCA)-based algorithm as a benchmark scheme for comparison with the MOAO algorithm. Simulation results show that the MOAO algorithm achieves a significantly improved secrecy rate while exhibiting a reduced computational complexity on the order of O(N12+N22) compared with the SCA-based benchmark. Full article
Show Figures

Figure 1

37 pages, 16938 KB  
Article
Broadband Stability Enhancement Method for Grid-Forming Converters Based on Frequency-Segmented Impedance Reshaping
by Hangyu Sun, Wenfeng Li, Huadong Sun, Dongping Ai, Hui Wang, Yi Du and Lin Yu
Energies 2026, 19(3), 843; https://doi.org/10.3390/en19030843 - 5 Feb 2026
Viewed by 88
Abstract
Grid-forming (GFM) converters are critical supporting equipment for power systems with high penetration of renewable energy. However, their complex interactions with the grid can lead to broadband instability, posing a serious threat to system security and stable operation. This paper proposes a frequency-segmented [...] Read more.
Grid-forming (GFM) converters are critical supporting equipment for power systems with high penetration of renewable energy. However, their complex interactions with the grid can lead to broadband instability, posing a serious threat to system security and stable operation. This paper proposes a frequency-segmented impedance reshaping method with grid-strength adaptation. First, frequency-segmented impedance models are established to reveal the stability problems. Subsequently, an outer-loop low-frequency stabilizer based on frequency feedback damping is designed to reshape the positive damping characteristics in the low-frequency band, and an inner-loop high-frequency stabilizer based on point-of-common-coupling voltage feedforward is designed to reduce the impedance magnitude in the high-frequency band. Finally, an adaptive gain-scheduling mechanism incorporating a real-time short-circuit ratio (RSCR) index is introduced to dynamically adjust key parameters in response to grid strength variations. Frequency-domain and time-domain analysis demonstrate that the proposed method effectively enhances the broadband damping capability of the converter, providing a systematic design approach and a practical engineering solution to address broadband stability issues in GFM converters. Full article
(This article belongs to the Section F: Electrical Engineering)
28 pages, 1044 KB  
Article
A Post-Quantum Secure RFID Authentication Protocol Based on NTRU Encryption Algorithm
by Hu Liu, Hengyu Wu, Ning Ge and Qingkuan Dong
Sensors 2026, 26(3), 1038; https://doi.org/10.3390/s26031038 - 5 Feb 2026
Viewed by 107
Abstract
As a non-contact identification technology, RFID (Radio Frequency Identification) is widely used in various Internet of Things applications. However, RFID systems are highly vulnerable to diverse attacks due to the openness of communication links between readers and tags, leading to serious security and [...] Read more.
As a non-contact identification technology, RFID (Radio Frequency Identification) is widely used in various Internet of Things applications. However, RFID systems are highly vulnerable to diverse attacks due to the openness of communication links between readers and tags, leading to serious security and privacy concerns. Numerous RFID authentication protocols have been designed that employ hash functions and symmetric cryptography to secure communications. Despite these efforts, such schemes generally exhibit limitations in key management flexibility and scalability, which significantly restricts their applicability in large-scale RFID deployments. Confronted with this challenge, public key cryptography offers an effective solution. Taking into account factors such as parameter size, computational complexity, and resistance to quantum attacks, the NTRU algorithm emerges as one of the most promising choices. Since the NTRU signature algorithm is highly complex and requires large parameters, there are currently only a few NTRU encryption-based RFID authentication protocols available, all of which exhibit significant security flaws—such as supporting only one-way authentication, failing to address public key distribution, and so on. Moreover, performance evaluations of the algorithm in these contexts are often incomplete. This paper proposes a mutual authentication protocol for RFID based on the NTRU encryption algorithm to address security and privacy issues. The security of the protocol is analyzed using the BAN-logic tools and some non-formalized methods, and it is further validated through simulation with the AVISPA tool. With the parameter set (N, p, q) = (443, 3, 2048), the NTRU algorithm can provide 128 bits of post-quantum security strength. This configuration not only demonstrates greater foresight at the theoretical security level but also offers significant advantages in practical energy consumption and computation time when compared to traditional algorithms such as ECC, making it a highly competitive candidate in the field of post-quantum cryptography. Full article
(This article belongs to the Section Internet of Things)
Show Figures

Figure 1

5 pages, 398 KB  
Proceeding Paper
A Lightweight Deep Learning Framework for Robust Video Watermarking in Adversarial Environments
by Antonio Cedillo-Hernandez, Lydia Velazquez-Garcia and Manuel Cedillo-Hernandez
Eng. Proc. 2026, 123(1), 25; https://doi.org/10.3390/engproc2026123025 - 5 Feb 2026
Viewed by 190
Abstract
The widespread distribution of digital videos in social networks, streaming services, and surveillance systems has increased the risk of manipulation, unauthorized redistribution, and adversarial tampering. This paper presents a lightweight deep learning framework for robust and imperceptible video watermarking designed specifically for cybersecurity [...] Read more.
The widespread distribution of digital videos in social networks, streaming services, and surveillance systems has increased the risk of manipulation, unauthorized redistribution, and adversarial tampering. This paper presents a lightweight deep learning framework for robust and imperceptible video watermarking designed specifically for cybersecurity environments. Unlike heavy architectures that rely on multi-scale feature extractors or complex adversarial networks, our model introduces a compact encoder–decoder pipeline optimized for real-time watermark embedding and recovery under adversarial attacks. The proposed system leverages spatial attention and temporal redundancy to ensure robustness against distortions such as compression, additive noise, and adversarial perturbations generated via Fast Gradient Sign Method (FGSM) or recompression attacks from generative models. Experimental simulations using a reduced Kinetics-600 subset demonstrate promising results, achieving an average PSNR of 38.9 dB, SSIM of 0.967, and Bit Error Rate (BER) below 3% even under FGSM attacks. These results suggest that the proposed lightweight framework achieves a favorable trade-off between resilience, imperceptibility, and computational efficiency, making it suitable for deployment in video forensics, authentication, and secure content distribution systems. Full article
(This article belongs to the Proceedings of First Summer School on Artificial Intelligence in Cybersecurity)
Show Figures

Figure 1

Back to TopTop