Sign in to use this feature.

Years

Between: -

Subjects

remove_circle_outline
remove_circle_outline
remove_circle_outline
remove_circle_outline

Journals

Article Types

Countries / Regions

Search Results (19)

Search Parameters:
Keywords = complement-fixing antibodies

Order results
Result details
Results per page
Select all
Export citation of selected articles as:
17 pages, 822 KB  
Review
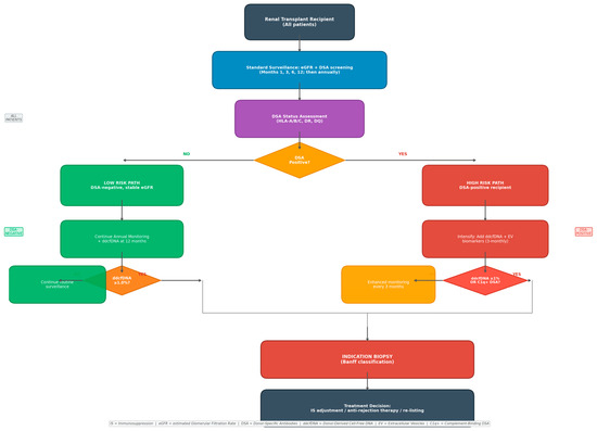
Combined Biomarker Approach Using Extracellular Vesicles, Donor-Derived Cell-Free DNA, and Donor-Specific Antibodies for Monitoring Renal Allograft Function: A Narrative Review
by Kumar Digvijay and Henrik Birn
Medicina 2026, 62(4), 664; https://doi.org/10.3390/medicina62040664 - 31 Mar 2026
Viewed by 359
Abstract
Background and Objectives: Renal transplantation is the optimal treatment for end-stage renal disease, yet long-term allograft survival remains threatened by immune-mediated injury and chronic nephropathy. Conventional monitoring using serum creatinine and protocol biopsy suffers from limited sensitivity for early, subclinical injury. Liquid biopsy-based [...] Read more.
Background and Objectives: Renal transplantation is the optimal treatment for end-stage renal disease, yet long-term allograft survival remains threatened by immune-mediated injury and chronic nephropathy. Conventional monitoring using serum creatinine and protocol biopsy suffers from limited sensitivity for early, subclinical injury. Liquid biopsy-based biomarkers offer a non-invasive alternative. Materials and Methods: We conducted a systematic narrative review of studies published between January 2010 and December 2024, identified through PubMed, Scopus, and Web of Science. Results: Extracellular vesicles carry injury-specific molecular cargo reflecting the biological state of tubular, glomerular, and endothelial cells; urinary EV CXCL9 protein and exosomal CD3ε mRNA have demonstrated AUC values of 0.81–0.88 for the detection of T-cell-mediated rejection. Donor-derived cell-free DNA quantifies global graft cell death; the FDA-cleared AlloSure assay achieves an AUC of 0.74 and NPV of 84% at the validated ≥1.0% threshold established in the DART trial. Donor-specific antibodies—particularly complement-fixing C1q-positive DSAs—confer markedly inferior 5-year graft survival compared with DSA-negative recipients (54% versus 93%). Multi-biomarker panels integrating all three modalities yield AUCs of 0.88–0.94 and NPVs of 91–95%. Conclusions: The integration of EV, ddcfDNA, and DSA monitoring into a unified surveillance framework offers a clinically meaningful advance over creatinine-based monitoring. Prospective randomized trials confirming improvement in long-term allograft survival will be the critical next step. Full article
(This article belongs to the Special Issue Kidney Transplantation Complications: Updates and Challenges)
Show Figures

Figure 1

14 pages, 1836 KB  
Article
IgG Subclass Profiles of HLA Antibodies Enhance Prediction of C1q-Binding in Kidney Transplant Recipients
by Hyeyoung Lee, Jin Jung, Ae-Ran Choi and Eun-Jee Oh
Diagnostics 2026, 16(2), 207; https://doi.org/10.3390/diagnostics16020207 - 9 Jan 2026
Viewed by 602
Abstract
Background/Objectives: While standard Luminex single antigen bead (SAB) detects total IgG antibodies, qualitative differences among IgG subclasses may influence their immunologic risk. In particular, complement fixing ability, assessed via C1q binding, is linked to poor transplant outcomes. This study aimed to evaluate [...] Read more.
Background/Objectives: While standard Luminex single antigen bead (SAB) detects total IgG antibodies, qualitative differences among IgG subclasses may influence their immunologic risk. In particular, complement fixing ability, assessed via C1q binding, is linked to poor transplant outcomes. This study aimed to evaluate the relationship between IgG subclasses and C1q-binding activity in HLA antibodies and to define clinically relevant subclass-specific mean fluorescence intensity (MFI) thresholds for predicting complement binding. Methods: We analyzed 4189 HLA IgG bead reactions from sera of 37 kidney transplant recipients using SAB assays for total IgG, IgG1-4 subclasses, and C1q-binding. IgG subclasses were assessed using a modified SAB assay with subclass-specific monoclonal secondary antibodies. Results: IgG reactivity (MFI ≥ 1000) was observed in 15.3% of beads (639/4189), with 31.0% (198/639) also positive for C1q binding. IgG+C1q+ beads exhibited significantly higher MFIs compared with IgG+C1q beads. IgG1 showed positive correlations with both total IgG (rs = 0.5439, p < 0.0001) and C1q MFIs (rs = 0.4042, p < 0.0001), with the strongest correlations at HLA-DQ. Among subclass-positive beads, IgG1 predominated and was strongly associated with C1q binding, whereas isolated IgG2 or IgG4 positivity was rarely C1q-binding. ROC analysis identified an IgG1 MFI threshold of >837 to predict C1q positivity with 73.2% sensitivity and 92.3% specificity, while the cutoff for total IgG MFI was >7881 with 85.4% sensitivity and 88.9% specificity. At the patient level, IgG1-positive immunodominant DSAs were more frequent in antibody-mediated rejection than in non-rejection biopsies Conclusions: IgG1 predominates among complement-fixing antibodies and correlates strongly with total IgG and C1q binding. Quantitative IgG subclass assessment, especially IgG1, may serve as a useful predictor of complement activation. Full article
(This article belongs to the Section Clinical Laboratory Medicine)
Show Figures

Figure 1

12 pages, 1351 KB  
Article
Comparison of Five Assays for the Detection of Anti-dsDNA Antibodies and Their Correlation with Complement Consumption
by Vincent Ricchiuti, Jacob Obney, Brooke Holloway, Mary Ann Aure, Marti Shapiro, Chelsea Bentow and Michael Mahler
Diagnostics 2025, 15(19), 2430; https://doi.org/10.3390/diagnostics15192430 - 24 Sep 2025
Cited by 1 | Viewed by 3326
Abstract
Background: Anti-dsDNA is an important biomarker for the diagnosis, prognosis, and monitoring of systemic lupus erythematosus (SLE). Although several assays for anti-dsDNA antibody detection are routinely used, standardization remains limited, and differences have been reported. This study aimed to compare five methods [...] Read more.
Background: Anti-dsDNA is an important biomarker for the diagnosis, prognosis, and monitoring of systemic lupus erythematosus (SLE). Although several assays for anti-dsDNA antibody detection are routinely used, standardization remains limited, and differences have been reported. This study aimed to compare five methods for anti-dsDNA antibody detection and to estimate their association with complement consumption. Methods: A total of 149 samples submitted for routine laboratory testing were collected and tested on five platforms: Crithidia luciliae indirect immunofluorescence test (CLIFT), addressable laser bead immunoassay (ALBIA), a high-avidity (HA) enzyme-linked immunosorbent assay (ELISA), chemiluminescent immunoassay (CIA), and a novel particle-based multi-analyte technology (PMAT). Complements C3 and C4 were available for a subset of the total samples. Results: Correlation between anti-dsDNA assays ranged from 0.94 (CIA and PMAT) to 0.65 (ALBIA and CLIFT). The AUC from the ROC analysis using CLIFT as a reference was 0.95 for PMAT, 0.94 for CIA, 0.93 for ELISA, and 0.86 for ALBIA. The highest sensitivity relative to CLIFT at a fixed specificity of 94.4% was 84.7% for CIA and ELISA, 76.3% for PMAT, and 42.4% for ALBIA. Correlation between anti-dsDNA and C3 ranged from −0.81 for ELISA to −0.51 for ALBIA. Conclusions: Different anti-dsDNA detection methods showed varying diagnostic performance and correlation and varying agreement with CLIFT and complement consumption. ELISA, CIA, and PMAT showed high correlation to each other and to CLIFT and were in strong concordance with low C3 levels. In contrast, ALBIA revealed lower clinical performance and correlation with CLIFT and complement consumption. Full article
(This article belongs to the Special Issue Recent Advances in Clinical Laboratory Immunology)
Show Figures

Figure 1

20 pages, 3573 KB  
Article
Cobalt Protoporphyrin IX Attenuates Antibody-Mediated, Complement-Dependent Podocyte Injury: Role of Cobalt and Porphyrin Moieties
by Elias A. Lianos, Gia Nghi Phung, Jianping Zhou and Mukut Sharma
Inorganics 2025, 13(3), 66; https://doi.org/10.3390/inorganics13030066 - 23 Feb 2025
Viewed by 1669
Abstract
Metalloporphyrins (MPs) that induce heme oxygenase (HO)-1 were shown to attenuate complement-mediated glomerular injury, with cobalt protoporphyrin IX (CoPPIX) being the most effective. To decipher the efficacy between CoPPIX and its constituents (Co, PPIX), we compared the outcomes of treatment with each in [...] Read more.
Metalloporphyrins (MPs) that induce heme oxygenase (HO)-1 were shown to attenuate complement-mediated glomerular injury, with cobalt protoporphyrin IX (CoPPIX) being the most effective. To decipher the efficacy between CoPPIX and its constituents (Co, PPIX), we compared the outcomes of treatment with each in a rat model of complement-dependent immune injury of glomerular epithelial cells (podocytes). Outcomes were correlated with HO-1 induction and expression levels of complement C3 and of the complement activation regulators (CARs) cluster of differentiation (CD)55, CD59, and CR1-related gene y protein product (Crry). Podocyte injury was induced in rats following a single injection of the complement-fixing antibody against the podocyte antigen, Fx1A. CoPPIX or its constituents, cobaltous chloride (CoCl2) and protoporphyrin IX (PPIX), were injected prior to and on alternate days thereafter. Urine was assessed for protein excretion and kidney cortex samples were processed for histopathology and assessment of target gene mRNA and protein levels using digital polymerase Chain Reaction (dPCR) and capillary-based Western blot analysis. The anti-Fx1A antibody caused proteinuria and podocyte injury. Treatment with the full CoPPIX chelate reduced proteinuria but treatment with either CoCl2 or PPIX did not. CoPPIX treatment potently induced HO-1 and reduced tissue C3 mRNA and protein levels. It also increased CD55, CD59, and Crry mRNA, with an inconsistent effect on protein levels. The Co moiety was required for HO-1 induction but not for the decrease in C3. This decrease did not significantly correlate with the effects of CoPPIX treatment on CD55 protein levels. Chelation of cobalt to PPIX enhanced its potency to induce HO-1 but reduced that on CD55 induction. These observations distinguish between the effects of CoPPIX and its constituents on proteinuria consequent to complement-mediated podocyte injury and underlying mediators and identify this MP as a potential disease-modifying agent. Full article
Show Figures

Graphical abstract

17 pages, 2274 KB  
Article
Distinct Neutralising and Complement-Fixing Antibody Responses Can Be Induced to the Same Antigen in Haemodialysis Patients After Immunisation with Different Vaccine Platforms
by Nadezhda Wall, Rachel Lamerton, Fiona Ashford, Marisol Perez-Toledo, Aleksandra Jasiulewicz, Gemma D. Banham, Maddy L. Newby, Sian E. Faustini, Alex G. Richter, Haresh Selvaskandan, Roseanne E. Billany, Sherna F. Adenwalla, Ian R. Henderson, Max Crispin, Matthew Graham-Brown, Lorraine Harper and Adam F. Cunningham
Vaccines 2025, 13(1), 7; https://doi.org/10.3390/vaccines13010007 - 25 Dec 2024
Cited by 1 | Viewed by 1543
Abstract
Background/Objectives: Generalised immune dysfunction in chronic kidney disease, especially in patients requiring haemodialysis (HD), significantly enhances the risk of severe infections. Vaccine-induced immunity is typically reduced in HD populations. The SARS-CoV-2 pandemic provided an opportunity to examine the magnitude and functionality of [...] Read more.
Background/Objectives: Generalised immune dysfunction in chronic kidney disease, especially in patients requiring haemodialysis (HD), significantly enhances the risk of severe infections. Vaccine-induced immunity is typically reduced in HD populations. The SARS-CoV-2 pandemic provided an opportunity to examine the magnitude and functionality of antibody responses in HD patients to a previously unencountered antigen—Spike (S)-glycoprotein—after vaccination with different vaccine platforms (viral vector (VV); mRNA (mRV)). Methods: We compared the total and functional anti-S antibody responses (cross-variant neutralisation and complement binding) in 187 HD patients and 43 healthy controls 21–28 days after serial immunisation. Results: After 2 doses of the same vaccine, HD patients had anti-S antibody levels and a complement binding capacity comparable to controls. However, 2 doses of mRV induced greater polyfunctional antibody responses than VV (defined by the presence of both complement binding and cross-variant neutralisation activity). Interestingly, an mRV boost after 2 doses of VV significantly enhanced antibody functionality in HD patients without a prior history of SARS-CoV-2 infection. Conclusions: HD patients can generate near-normal, functional antigen-specific antibody responses following serial vaccination to a novel antigen. Encouragingly, exploiting immunological memory by using mRNA vaccines and boosting may improve the success of vaccination strategies in this vulnerable patient population. Full article
Show Figures

Graphical abstract

12 pages, 687 KB  
Review
The Emerging Role of Immunoglobulins and Complement in the Stimulation of Neuronal Activity and Repair: Not as Simple as We Thought
by Tatyana Veremeyko, Natasha S. Barteneva, Ivan Vorobyev and Eugene D. Ponomarev
Biomolecules 2024, 14(10), 1323; https://doi.org/10.3390/biom14101323 - 18 Oct 2024
Cited by 3 | Viewed by 2363
Abstract
Neurologic disorders such as traumatic brain injury, multiple sclerosis, Alzheimer’s disease, and drug-resistant epilepsy have a high socioeconomic impact around the world. Current therapies for these disorders are often not effective. This creates a demand for the development of new therapeutic approaches to [...] Read more.
Neurologic disorders such as traumatic brain injury, multiple sclerosis, Alzheimer’s disease, and drug-resistant epilepsy have a high socioeconomic impact around the world. Current therapies for these disorders are often not effective. This creates a demand for the development of new therapeutic approaches to treat these disorders. Recent data suggest that autoreactive naturally occurring immunoglobulins produced by subsets of B cells, called B1 B cells, combined with complement, are actively involved in the processes of restoration of neuronal functions during pathological conditions and remyelination. The focus of this review is to discuss the possibility of creating specific therapeutic antibodies that can activate and fix complement to enhance neuronal survival and promote central nervous system repair after injuries associated with many types of neurodegenerative diseases. Full article
(This article belongs to the Special Issue Recent Advances in Neurological Diseases)
Show Figures

Figure 1

11 pages, 1950 KB  
Article
Accurate Visualization of C4d Complement Fragment in Immunohistochemistry by C-Terminal Linear Neoepitope-Specific Antibodies
by Daria Kowalska, Michał Bieńkowski, Paulina Jurkowska, Ada Kawecka, Jacek Kuryło, Alicja Kuźniewska and Marcin Okrój
Int. J. Mol. Sci. 2024, 25(19), 10526; https://doi.org/10.3390/ijms251910526 - 30 Sep 2024
Cited by 1 | Viewed by 2343
Abstract
C4d is the end degradation product of activated complement component C4b that appears during the early steps of the classical and lectin complement pathways. Within the primary sequence of C4d, there is a reactive thioester group that binds covalently to nearby surfaces, thus [...] Read more.
C4d is the end degradation product of activated complement component C4b that appears during the early steps of the classical and lectin complement pathways. Within the primary sequence of C4d, there is a reactive thioester group that binds covalently to nearby surfaces, thus labeling the locations of complement activation. This feature makes C4d a target for immunohistochemical staining aimed to aid the diagnosis of, among others, the antibody-mediated rejection of transplanted organs, membranous glomerulonephritis, bullous pemphigoid, or inflammatory myopathies. However, the credibility of C4d immunostaining is debatable, as a high background in surrounding tissues and body fluids and diffused patterns of deposits in target structures are experienced with some of the available anti-C4d antibodies. Herein, we present an improved version of a rabbit anti-C4d antibody, originally raised against the C-terminal linear neoepitope of this complement fragment. Minor cross-reactivity with C4b and native C4 proteins, measured by ELISAs, as well as relatively low concentrations necessary for obtaining a specific signal in immunohistochemical analyses of formalin-fixed paraffin-embedded material, makes the improved antibody superior to commercially available rabbit monoclonal anti-C4d antibody SP91 dedicated to ex vivo diagnostics, as demonstrated by the staining of a panel of kidney transplant biopsies. Full article
(This article belongs to the Section Molecular Pathology, Diagnostics, and Therapeutics)
Show Figures

Figure 1

14 pages, 2923 KB  
Article
The Adjuvant Activity of BCG Cell Wall Cytoskeleton on a Dengue Virus-2 Subunit Vaccine
by Tuksin Jearanaiwitayakul, Saradee Warit, Kritsadayut Lekjinda, Mathurin Seesen, Jitra Limthongkul, Panuwat Midoeng, Panya Sunintaboon and Sukathida Ubol
Vaccines 2023, 11(8), 1344; https://doi.org/10.3390/vaccines11081344 - 9 Aug 2023
Cited by 3 | Viewed by 2898
Abstract
The uneven immunogenicity of the attenuated tetravalent dengue vaccine has made it difficult to achieve balanced protection against all four serotypes of the dengue virus (DENV). To overcome this problem, non-replicative vaccines have come into focus, as their immunogenicity is adjustable. This approach [...] Read more.
The uneven immunogenicity of the attenuated tetravalent dengue vaccine has made it difficult to achieve balanced protection against all four serotypes of the dengue virus (DENV). To overcome this problem, non-replicative vaccines have come into focus, as their immunogenicity is adjustable. This approach is excellent for multivalent vaccines but commonly faces the issue of low immunogenicity. In this present study, we developed a non-replicating dengue vaccine composed of UV-inactivated dengue virus-2 (UV-DENV-2) and DENV-2 NS1-279 protein encapsidated within nanoparticles. This vaccine candidate was administered in the presence of BCG cell wall cytoskeleton (BCG-CWS) as an adjuvant. We revealed, here, that encapsidated immunogens with BCG-CWS exerted potent activities on both B and T cells and elicited Th-1/Th-2 responses in mice. This was evidenced by BCG-CWS significantly augmenting antibody-mediated complement-fixing activity, strongly stimulating the antigen-specific polyfunctional T cell responses, and activating mixed Th-1/Th-2 responses specific to DENV-2- and NS1-279 antigens. In conclusion, BCG-CWS potently adjuvanted the inactivated DENV-2 and DENV subunit immunogens. The mechanism of adjuvanticity remains unclear. This study revealed the potential use of BCG-CWS in vaccine development. Full article
Show Figures

Figure 1

10 pages, 254 KB  
Brief Report
Clinical Outcome of Kidney Transplant Recipients with C1q-Binding De Novo Donor Specific Antibodies: A Single-Center Experience
by Smaragdi Marinaki, Angeliki Vittoraki, Stathis Tsiakas, Ioannis Kofotolios, Maria Darema, Sofia Ioannou, Kalliopi Vallianou and John Boletis
J. Clin. Med. 2023, 12(13), 4475; https://doi.org/10.3390/jcm12134475 - 4 Jul 2023
Cited by 1 | Viewed by 2230
Abstract
Complement activation by HLA antibodies is a key component of immune-mediated graft injury. We examined the clinical outcomes of kidney transplant recipients with complement-fixing de novo donor-specific antibodies (dnDSA) who were followed in our center. The C1q-binding ability was retrospectively assessed in 69 [...] Read more.
Complement activation by HLA antibodies is a key component of immune-mediated graft injury. We examined the clinical outcomes of kidney transplant recipients with complement-fixing de novo donor-specific antibodies (dnDSA) who were followed in our center. The C1q-binding ability was retrospectively assessed in 69 patients with dnDSA and mean fluorescence intensity (MFI) values > 2000 out of the 1325 kidney transplant recipients who were screened for DSA between 2015 and 2019. Luminex IgG single antigen beads (SAB)and C1q-SAB assays (One Lambda) were used. C1q-binding dnDSA was identified in 32/69 (46.4%) of the patients. Significantly higher MFI values were observed in C1q-positive DSA (18,978 versus 5840, p < 0.001). Renal graft biopsies were performed in 43 of the kidney transplant recipients (62.3%) with allograft dysfunction. Antibody-mediated rejection (ABMR) was detected in 29/43 (67.4%) of the patients. The incidence of ABMR was similar among patients with C1q-binding and non-C1q-binding DSA (51.7% vs. 48.3%, p = 0.523). Graft loss occurred in 30/69 (43.5%) of the patients at a median time of 82.5 months (IQR 45–135) from DSA detection. C1q-binding DSA was present in more patients who experienced graft loss (53.1% vs. 35.1%, p = 0.152). Higher MFI values and inferior clinical outcomes occurred in most of the kidney transplant recipients with C1q-binding dnDSA. Full article
(This article belongs to the Special Issue Recent Advances of Kidney Transplantation)
12 pages, 1777 KB  
Article
Complement Binding Anti-HLA Antibodies and the Survival of Kidney Transplantation
by Claudia M. Muñoz-Herrera, Juan Francisco Gutiérrez-Bautista and Miguel Ángel López-Nevot
J. Clin. Med. 2023, 12(6), 2335; https://doi.org/10.3390/jcm12062335 - 17 Mar 2023
Cited by 7 | Viewed by 3525
Abstract
Background: Antibody-mediated rejection (AMR) is one of the most important challenges in the context of renal transplantation, because the binding of de novo donor-specific antibodies (dnDSA) to the kidney graft triggers the activation of the complement, which in turn leads to loss of [...] Read more.
Background: Antibody-mediated rejection (AMR) is one of the most important challenges in the context of renal transplantation, because the binding of de novo donor-specific antibodies (dnDSA) to the kidney graft triggers the activation of the complement, which in turn leads to loss of transplant. In this context, the objective of this study was to evaluate the association between complement-fixing dnDSA antibodies and graft loss as well as the possible association between non-complement-fixing antibodies and transplanted organ survival in kidney transplant recipients. Methods: Our study included a cohort of 245 transplant patients over a 5-year period at Virgen de las Nieves University Hospital (HUVN) in Granada, Spain. Results: dnDSA was observed in 26 patients. Of these patients, 17 had non-complement-fixing dnDSA and 9 had complement-fixing dnDSA. Conclusions: Our study demonstrated a significant association between the frequency of rejection and renal graft loss and the presence of C1q-binding dnDSA. Our results show the importance of the individualization of dnDSA, classifying them according to their ability to activate the complement, and suggest that the detection of complement-binding capacity by dnDSA could be used as a prognostic marker to predict AMR outcome and graft survival in kidney transplant patients who develop dnDSA. Full article
(This article belongs to the Section Immunology & Rheumatology)
Show Figures

Figure 1

11 pages, 1107 KB  
Article
Clinical and Serological Findings of COVID-19 Participants in the Region of Makkah, Saudi Arabia
by Othman R. Alzahrani, Abdullah D. Alanazi, Lauri Kareinen, Yousef M. Hawsawi, Hani A. Alhadrami, Asim A. Khogeer, Hanan E. Alatwi, Amnah A. Alharbi, Tarja Sironen, Olli Vapalahti, Jussi Hepojoki and Fathiah Zakham
Diagnostics 2022, 12(7), 1725; https://doi.org/10.3390/diagnostics12071725 - 15 Jul 2022
Cited by 2 | Viewed by 3881
Abstract
Makkah in Saudi Arabia hosts the largest annual religious event in the world. Despite the many strict rules enacted, including Hajj cancellation, city lockdowns, and social distancing, the region has the second highest number of new COVID-19 cases in Saudi Arabia. Public health [...] Read more.
Makkah in Saudi Arabia hosts the largest annual religious event in the world. Despite the many strict rules enacted, including Hajj cancellation, city lockdowns, and social distancing, the region has the second highest number of new COVID-19 cases in Saudi Arabia. Public health interventions that identify, isolate, and manage new cases could slow the infection rate. While RT-PCR is the current gold standard in SARS-CoV-2 identification, it yields false positive and negative results, which mandates the use of complementary serological tests. Here, we report the utility of serological assays during the acute phase of individuals with moderate and severe clinical manifestations of SARS-CoV-2 (COVID19). Fifty participants with positive RT-PCR results for SARS-CoV-2 were enrolled in this study. Following RT-PCR diagnosis, serum samples from the same participants were analyzed using in-house ELISA (IgM, IgA, and IgG) and microneutralization test (MNT) for the presence of antibodies. Of the 50 individuals analyzed, 43 (86%) showed a neutralizing antibody titer of ≥20. Univariate analysis with neutralizing antibodies as a dependent variable and the degree of disease severity and underlying medical conditions as fixed factors revealed that patients with no previous history of non-communicable diseases and moderate clinical manifestation had the strongest neutralizing antibody response “Mean: 561.11”. Participants with severe symptoms and other underlying disorders, including deceased individuals, demonstrated the lowest neutralizing antibody response. Anti-spike protein antibody responses, as measured by ELISA, showed a statistically significant correlation with neutralizing antibodies. This reinforces the speculation that serological assays complement molecular testing for diagnostics; however, patients’ previous medical history (anamnesis) should be considered in interpreting serological results. Full article
(This article belongs to the Section Diagnostic Microbiology and Infectious Disease)
Show Figures

Figure 1

13 pages, 5413 KB  
Article
Determination of IgG1 and IgG3 SARS-CoV-2 Spike Protein and Nucleocapsid Binding—Who Is Binding Who and Why?
by Jason K. Iles, Raminta Zmuidinaite, Christoph Sadee, Anna Gardiner, Jonathan Lacey, Stephen Harding, Gregg Wallis, Roshani Patel, Debra Roblett, Jonathan Heeney, Helen Baxendale and Ray Kruse Iles
Int. J. Mol. Sci. 2022, 23(11), 6050; https://doi.org/10.3390/ijms23116050 - 27 May 2022
Cited by 9 | Viewed by 4796
Abstract
The involvement of immunoglobulin (Ig) G3 in the humoral immune response to SARS-CoV-2 infection has been implicated in the pathogenesis of acute respiratory distress syndrome (ARDS) in COVID-19. The exact molecular mechanism is unknown, but it is thought to involve this IgG subtype’s [...] Read more.
The involvement of immunoglobulin (Ig) G3 in the humoral immune response to SARS-CoV-2 infection has been implicated in the pathogenesis of acute respiratory distress syndrome (ARDS) in COVID-19. The exact molecular mechanism is unknown, but it is thought to involve this IgG subtype’s differential ability to fix, complement and stimulate cytokine release. We examined the binding of convalescent patient antibodies to immobilized nucleocapsids and spike proteins by matrix-assisted laser desorption/ionization–time of flight (MALDI-ToF) mass spectrometry. IgG3 was a major immunoglobulin found in all samples. Differential analysis of the spectral signatures found for the nucleocapsid versus the spike protein demonstrated that the predominant humoral immune response to the nucleocapsid was IgG3, whilst for the spike protein it was IgG1. However, the spike protein displayed a strong affinity for IgG3 itself, as it would bind from control plasma samples, as well as from those previously infected with SARS-CoV-2, similar to the way protein G binds IgG1. Furthermore, detailed spectral analysis indicated that a mass shift consistent with hyper-glycosylation or glycation was a characteristic of the IgG3 captured by the spike protein. Full article
(This article belongs to the Collection Feature Papers in “Molecular Biology”)
Show Figures

Graphical abstract

20 pages, 5861 KB  
Article
The Proteome of Antibody-Mediated Rejection: From Glomerulitis to Transplant Glomerulopathy
by Bertrand Chauveau, Anne-Aurélie Raymond, Sylvaine Di Tommaso, Jonathan Visentin, Agathe Vermorel, Nathalie Dugot-Senant, Cyril Dourthe, Jean-William Dupuy, Julie Déchanet-Merville, Jean-Paul Duong Van Huyen, Marion Rabant, Lionel Couzi, Frédéric Saltel and Pierre Merville
Biomedicines 2022, 10(3), 569; https://doi.org/10.3390/biomedicines10030569 - 28 Feb 2022
Cited by 14 | Viewed by 3485
Abstract
Antibody-mediated rejection (ABMR) is the leading cause of allograft failure in kidney transplantation. Its histological hallmark is represented by lesions of glomerulitis i.e., inflammatory cells within glomeruli. Current therapies for ABMR fail to prevent chronic allograft damage i.e., transplant glomerulopathy, leading to allograft [...] Read more.
Antibody-mediated rejection (ABMR) is the leading cause of allograft failure in kidney transplantation. Its histological hallmark is represented by lesions of glomerulitis i.e., inflammatory cells within glomeruli. Current therapies for ABMR fail to prevent chronic allograft damage i.e., transplant glomerulopathy, leading to allograft loss. We used laser microdissection of glomeruli from formalin-fixed allograft biopsies combined with mass spectrometry-based proteomics to describe the proteome modification of 11 active and 10 chronic active ABMR cases compared to 8 stable graft controls. Of 1335 detected proteins, 77 were deregulated in glomerulitis compared to stable grafts, particularly involved in cellular stress mediated by interferons type I and II, leukocyte activation and microcirculation remodeling. Three proteins extracted from this protein profile, TYMP, WARS1 and GBP1, showed a consistent overexpression by immunohistochemistry in glomerular endothelial cells that may represent relevant markers of endothelial stress during active ABMR. In transplant glomerulopathy, 137 proteins were deregulated, which favor a complement-mediated mechanism, wound healing processes through coagulation activation and ultimately a remodeling of the glomerular extracellular matrix, as observed by light microscopy. This study brings novel information on glomerular proteomics of ABMR in kidney transplantation, and highlights potential targets of diagnostic and therapeutic interest. Full article
(This article belongs to the Section Molecular and Translational Medicine)
Show Figures

Figure 1

10 pages, 577 KB  
Article
Phase I Trial of Oral Yeast-Derived β-Glucan to Enhance Anti-GD2 Immunotherapy of Resistant High-Risk Neuroblastoma
by Fiorella Iglesias Cardenas, Audrey Mauguen, Irene Y. Cheung, Kim Kramer, Brian H. Kushner, Govind Ragupathi, Nai-Kong V. Cheung and Shakeel Modak
Cancers 2021, 13(24), 6265; https://doi.org/10.3390/cancers13246265 - 14 Dec 2021
Cited by 15 | Viewed by 4023
Abstract
Beta glucans, complex polysaccharides, prime leukocyte dectin-1 and CR3-receptors and enhance anti-tumor cytotoxicity of complement-activating monoclonal antibodies. We conducted a phase I study (clinicaltrials.gov NCT00492167) to determine the safety of the combination of yeast-derived beta glucan (BG) and anti-GD2 murine monoclonal antibody 3F8 [...] Read more.
Beta glucans, complex polysaccharides, prime leukocyte dectin-1 and CR3-receptors and enhance anti-tumor cytotoxicity of complement-activating monoclonal antibodies. We conducted a phase I study (clinicaltrials.gov NCT00492167) to determine the safety of the combination of yeast-derived beta glucan (BG) and anti-GD2 murine monoclonal antibody 3F8 in patients with relapsed or refractory high-risk neuroblastoma. Patients received intravenous 3F8 (fixed dose of 10 mg/m2/day × 10 days) and oral BG (dose-escalated from 10–200 mg/kg/day × 17 days in cohorts of 3–6 patients each). Forty-four patients completed 141 cycles. One patient developed DLT: transient self-limiting hepatic transaminase elevation 5 days after starting BG (120 mg/kg/day). Overall, 1, 3, 12 and 24 evaluable patients had complete response, partial response, stable and progressive disease, respectively, at the end of treatment. Positive human anti-mouse antibody response and dectin-1 rs3901533 polymorphism were associated with better overall survival. BG dose level and serum BG levels did not correlate with response. Progression-free and overall survival at 2 years were 28% and 61%, respectively. BG lacked major toxicity. Treatment with 3F8 plus BG was associated with anti-neuroblastoma responses in patients with resistant disease. Although the maximal tolerated dose for yeast BG was not reached, considering the large volume of oral BG, we recommended 40 mg/kg/day as the phase II dose. Full article
(This article belongs to the Special Issue Breakthroughs in Cancer-Related Immunotherapy)
Show Figures

Figure 1

19 pages, 3948 KB  
Article
Development and Characterization of a Multiplex Assay to Quantify Complement-Fixing Antibodies against Dengue Virus
by Eduardo J. M. Nascimento, Brooke Norwood, Allan Parker, Ralph Braun, Eloi Kpamegan and Hansi J. Dean
Int. J. Mol. Sci. 2021, 22(21), 12004; https://doi.org/10.3390/ijms222112004 - 5 Nov 2021
Cited by 5 | Viewed by 5018
Abstract
Antibodies capable of activating the complement system (CS) when bound with antigen are referred to as “complement-fixing antibodies” and are involved in protection against Flaviviruses. A complement-fixing antibody test has been used in the past to measure the ability of dengue virus [...] Read more.
Antibodies capable of activating the complement system (CS) when bound with antigen are referred to as “complement-fixing antibodies” and are involved in protection against Flaviviruses. A complement-fixing antibody test has been used in the past to measure the ability of dengue virus (DENV)-specific serum antibodies to activate the CS. As originally developed, the test is time-consuming, cumbersome, and has limited sensitivity for DENV diagnosis. Here, we developed and characterized a novel multiplex anti-DENV complement-fixing assay based on the Luminex platform to quantitate serum antibodies against all four serotypes (DENV1-4) that activate the CS based on their ability to fix the complement component 1q (C1q). The assay demonstrated good reproducibility and showed equivalent performance to a DENV microneutralization assay that has been used to determine DENV serostatus. In non-human primates, antibodies produced in response to primary DENV1-4 infection induced C1q fixation on homologous and heterologous serotypes. Inter-serotype cross-reactivity was associated with homology of the envelope protein. Interestingly, the antibodies produced following vaccination against Zika virus fixed C1q on DENV. The anti-DENV complement fixing antibody assay represents an alternative approach to determine the quality of functional antibodies produced following DENV natural infection or vaccination and a biomarker for dengue serostatus, while providing insights about immunological cross-reactivity among different Flaviviruses. Full article
(This article belongs to the Special Issue Molecular Approaches for Understanding Dengue Disease)
Show Figures

Figure 1

Back to TopTop