Sign in to use this feature.

Years

Between: -

Subjects

remove_circle_outline
remove_circle_outline
remove_circle_outline
remove_circle_outline
remove_circle_outline
remove_circle_outline
remove_circle_outline
remove_circle_outline
remove_circle_outline

Journals

remove_circle_outline
remove_circle_outline
remove_circle_outline
remove_circle_outline
remove_circle_outline
remove_circle_outline
remove_circle_outline
remove_circle_outline

Article Types

Countries / Regions

remove_circle_outline
remove_circle_outline
remove_circle_outline
remove_circle_outline
remove_circle_outline
remove_circle_outline

Search Results (650)

Search Parameters:
Keywords = comet assay

Order results
Result details
Results per page
Select all
Export citation of selected articles as:
19 pages, 20814 KB  
Article
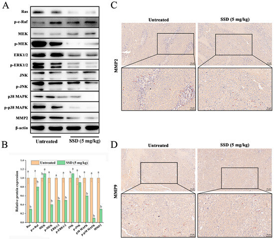
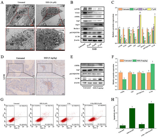
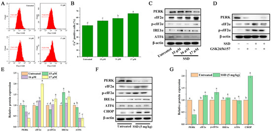
Saikosaponin D Is Associated with Anti-Tumor Effects and Markers of Autophagy and Endoplasmic Reticulum Stress in Human Endometrial Cancer Ishikawa Cells
by Xiu-Xiu Zhang, Tong-Tong Tang, Xiao-Mei Ma, Kiran Thakur, Fei Hu, Jian-Guo Zhang, Yi-Long Ma and Zhao-Jun Wei
Nutrients 2026, 18(8), 1221; https://doi.org/10.3390/nu18081221 - 13 Apr 2026
Abstract
Background/Objectives: Saikosaponin D (SSD) is a bioactive compound from traditional Chinese herbs with known anti-tumor activities, including apoptosis induction, autophagy modulation, and inhibition of cell migration and invasion. However, the mechanisms underlying its effects on human endometrial cancer Ishikawa cells remain elusive. This [...] Read more.
Background/Objectives: Saikosaponin D (SSD) is a bioactive compound from traditional Chinese herbs with known anti-tumor activities, including apoptosis induction, autophagy modulation, and inhibition of cell migration and invasion. However, the mechanisms underlying its effects on human endometrial cancer Ishikawa cells remain elusive. This study aimed to investigate the anti-tumor effects of SSD on EC Ishikawa cells and elucidate the molecular pathways involved, focusing on DNA damage, cell cycle regulation, autophagy, endoplasmic reticulum (ER) stress, and AMPK signaling. Methods: We performed in vitro experiments using Ishikawa cells and in vivo studies using a female BALB/c nude mouse xenograft model. DNA damage was assessed via comet assay, intracellular Ca2+ concentration via Fluo-3 AM staining, autophagy via transmission electron microscopy, and apoptosis via flow cytometry. Autophagy was inhibited using 3-methyladenine, and ER stress was modulated with the PERK inhibitor GSK2656157. Protein expression levels of related genes were analyzed by western blotting. No preregistration number or CONSORT details applied, as this was a pre-clinical study. Results: SSD treatment was associated with DNA damage and G2/M phase cell cycle arrest in Ishikawa cells both in vitro and in vivo. SSD was associated with an increased LC3II/LC3I ratio and activation of the AMPK pathway. It was also associated with ER stress, as evidenced by downregulation of PERK, mTOR, and eIF2α, and upregulation of p-eIF2α. Furthermore, SSD was associated with modulation of the AMPK signaling pathway to inhibit cell migration and invasion. Conclusions: SSD exerts anti-tumor effects on human EC Ishikawa cells in vitro and in vivo through mechanisms involving DNA damage, G2/M arrest, autophagy, ER stress, and AMPK-mediated inhibition of migration and invasion. These findings suggest that SSD may represent a potential therapeutic agent for EC. Full article
Show Figures

Graphical abstract

15 pages, 822 KB  
Article
Genoprotective Properties of Cedrus atlantica Essential Oil: Evidence from the Comet Assay
by Sara Diogo Gonçalves, Cristiano Silva, Raquel Garcia Diogo, Fabiana Chyczij, Verónica Esteves, Natasha Miranda, Volodymyr V. Tkach, Isabel Gaivão and Ana Caramelo
Int. J. Mol. Sci. 2026, 27(7), 3268; https://doi.org/10.3390/ijms27073268 - 3 Apr 2026
Viewed by 263
Abstract
Oxidative stress is one of the major contributors to DNA damage and genomic instability, emphasizing the importance of identifying natural compounds with antioxidant genoprotective potential. Cedrus atlantica essential oil (EO) has been widely reported to possess antioxidant properties and potential genoprotective effects due [...] Read more.
Oxidative stress is one of the major contributors to DNA damage and genomic instability, emphasizing the importance of identifying natural compounds with antioxidant genoprotective potential. Cedrus atlantica essential oil (EO) has been widely reported to possess antioxidant properties and potential genoprotective effects due to the presence of a cohort of antioxidant compounds, including polyphenols and terpenes. Nevertheless, its effects on DNA integrity remain poorly understood. The present study aimed to evaluate the genotoxic and antigenotoxic effects of C. atlantica EO in human peripheral blood mononuclear cells (PBMCs) using the alkaline Comet assay. PBMCs were exposed to increasing concentrations of the EO (0.2–3% w/v) under basal conditions and in the presence of hydrogen peroxide (H2O2, 25 µM) as an oxidative DNA-damaging agent. Genetic damage was quantified by visual score, and arbitrary units were converted into a percentage of DNA in the comet tail. The EO was characterized by gas chromatography–mass spectrometry. The results showed that C. atlantica EO did not induce detectable genotoxic effects under the experimental conditions and within the tested concentration range (0.2–3% w/v). H2O2 exposure markedly increased DNA strand breaks, whereas co-treatment with the EO significantly attenuated H2O2-induced oxidative DNA damage, particularly at intermediate concentrations. The chemical characterization analysis revealed a sesquiterpene-rich profile dominated by cedrene- and himachalene-type compounds. Overall, these findings indicate that C. atlantica EO exerts antigenotoxic effects against oxidative DNA damage, supporting its genoprotective potential in moderate concentrations. Full article
Show Figures

Figure 1

10 pages, 633 KB  
Article
Genotoxicity Assessment in Occupational Health Personnel Exposed to Cytostatic Drugs in a Peruvian Hospital
by Luis Miguel Serquén López, Greta Milagros Mendoza Cornejo, Viviana Brigith Torres Merino, Blanca Pacheco Gonzales, Herry Lloclla Gonzales and Ricardo Leonidas de Jesús Vélez Chicoma
Genes 2026, 17(4), 418; https://doi.org/10.3390/genes17040418 - 31 Mar 2026
Viewed by 276
Abstract
The use of cytostatic drugs for cancer treatment is currently the main weapon in the fight against cancer; however, prolonged exposure of healthcare personnel can cause adverse toxic effects. Objective: To determine the genotoxicity caused by exposure to cytostatic drugs, using the comet [...] Read more.
The use of cytostatic drugs for cancer treatment is currently the main weapon in the fight against cancer; however, prolonged exposure of healthcare personnel can cause adverse toxic effects. Objective: To determine the genotoxicity caused by exposure to cytostatic drugs, using the comet assay, in workers in the oncology department of a tertiary hospital in northern Peru. Methodology: Descriptive, quantitative, correlational, and cross-sectional study. The population consisted of two groups of workers: exposed (n = 40) and unexposed (n = 40). The alkaline lysis comet DNA technique was used on peripheral blood cells; tailing moment and tailing percentage indicators were evaluated. Results: Using nonparametric tests, the percentage and tail moment showed no significant differences, with p values of 0.8928 and 0.4675, respectively. The distribution observed in the group exposed to cytostatic drugs (pharmacists and pharmacy technicians) compared to the control group showed a normal distribution, with a tail moment of 8.29 vs. 3.03 and a percentage of tail of 37.12 vs. 23.24, respectively. Multivariate analysis showed that the tail moment variable was 11.56% greater in the group of pharmacists and pharmacy technicians (p = 0.0119) compared to the other participants. Conclusions: Although no significant difference was found, a trend toward a higher percentage and tail moment was observed in the group exposed to cytostatic drugs. Furthermore, the group of pharmacists and pharmacy technicians, compared to the other professions, showed significantly greater damage. Full article
(This article belongs to the Section Toxicogenomics)
Show Figures

Graphical abstract

13 pages, 1153 KB  
Article
Genome Integrity in Dairy Cows Fed Black Soldier Fly Oil: An Integrated Sister Chromatid Exchange and Alkaline Comet In Vivo Assessment
by Alfredo Pauciullo, Giustino Gaspa, Viviana Genualdo, Cristina Rossetti, Angela Perucatti, Giulia Milanese, Martina Alessandra Gini, Flavia Caserta, Lara Rastello, Mathieu Gerbelle, Alessandro Galli, Laura Gasco and Manuela Renna
Genes 2026, 17(4), 404; https://doi.org/10.3390/genes17040404 - 31 Mar 2026
Viewed by 192
Abstract
Background/Objectives: Insect-derived lipids are emerging as circular-economy feed ingredients, but their implementation in ruminant diets requires robust safety assessment beyond productive endpoints. This study evaluated genome integrity in 26 lactating Valdostana Red Pied cows fed concentrates containing either hydrogenated palm fat (HPF; n [...] Read more.
Background/Objectives: Insect-derived lipids are emerging as circular-economy feed ingredients, but their implementation in ruminant diets requires robust safety assessment beyond productive endpoints. This study evaluated genome integrity in 26 lactating Valdostana Red Pied cows fed concentrates containing either hydrogenated palm fat (HPF; n = 13) or black soldier fly oil (Hermetia illucens oil, HIO; n = 13) for 50 days. Methods: Peripheral blood lymphocytes were analyzed using Sister Chromatid Exchanges (SCE), reflecting replication-associated chromosomal instability, and the alkaline Comet assay, quantifying primary DNA damage at the single-cell level (Tail DNA and Olive tail moment) at T0 (the day before the start of the two experimental diets), T1 (30 d) and T2 (50 d). Results: Baseline SCE frequencies were comparable between groups. Over time, SCE values decreased in both groups, but a significant reduction occurred only in HIO at day 50, with lower SCE frequency than HPF (5.73 ± 0.11 vs. 6.29 ± 0.13; p = 0.002). Comet tail DNA showed a significant time effect (T0 vs. T1: mean difference = 179,846.6; p < 0.001; T0 vs. T2: mean difference = 138,395.2; p = 0.012), with diet-dependent modulation. In fact, in HIO, tail DNA decreased from 387,886 ± 94,606 (T0) to 147,006 ± 30,592 (T1; p < 0.001), remained lower at day 50 (155,723 ± 29,357; p = 0.024), and was lower than HPF at both T1 (p = 0.006) and T2 (p = 0.009). Olive tail moment also decreased over time (T0 vs. T1: mean difference = 1.925 × 1015; p = 0.008; T0 vs. T2: mean difference = 1.676 × 1015; p = 0.025), and it differed between diets at day 50 in favor of HIO (5.99 × 1015 ± 5.45 × 1014 vs. 7.26 × 1015 ± 5.98 × 1014; p = 0.017). Conclusions: Overall, no evidence of genotoxicity was observed in cows fed HIO; conversely, the results support compatibility with genome stability and suggest a modest time-dependent improvement detectable mainly after prolonged supplementation. Full article
(This article belongs to the Section Animal Genetics and Genomics)
Show Figures

Figure 1

37 pages, 4124 KB  
Article
Antioxidant Potential, Genotoxic Safety, and Metabolomic Profiling of Cladode Extracts from Dactylopius opuntiae-Resistant Opuntia Species
by Abderrahmane Hadini, Mounsef Neffa, Sanae Baddaoui, Mourad Bendada, Mohammadine Moumou, Amani Tayebi, Kaoutar Aboukhalid, Abdesselam Maatougui, Ennouamane Saalaoui, Maria D’Elia, Khalid El Bekkaye, Luca Rastrelli, Anthony Bernard and Hicham Harnafi
Antioxidants 2026, 15(4), 416; https://doi.org/10.3390/antiox15040416 - 26 Mar 2026
Viewed by 500
Abstract
Species of the Opuntia genus are widely recognized for their richness in bioactive metabolites and antioxidant potential, particularly in their cladodes. However, despite increasing interest in cochineal-resistant cultivars, their genotoxic safety remains poorly explored. In this study, the phytochemical composition, antioxidant activity, and [...] Read more.
Species of the Opuntia genus are widely recognized for their richness in bioactive metabolites and antioxidant potential, particularly in their cladodes. However, despite increasing interest in cochineal-resistant cultivars, their genotoxic safety remains poorly explored. In this study, the phytochemical composition, antioxidant activity, and genotoxic effects of cladode extracts from three Dactylopius opuntiae-resistant Opuntia species (O. ficus-indica, O. robusta, and O. stricta) collected in eastern Morocco were comparatively evaluated. Hydroethanolic extracts were characterized for their biochemical composition and screened for antioxidant activity using DPPH, β-carotene bleaching, FRAP, and total antioxidant capacity assays. An untargeted UHPLC-Orbitrap MS/MS approach was applied to profile secondary metabolites, while genotoxicity was assessed using the comet assay on rat leukocyte DNA. The three species exhibited distinct phytochemical and antioxidant profiles. O. ficus-indica showed the highest total phenolic and flavonoid contents and the strongest radical scavenging and reducing capacities, whereas O. stricta was particularly rich in ascorbic acid and exhibited the highest total antioxidant capacity. Metabolomic analysis revealed a predominance of phenolic acids and flavonoids, with piscidic acid as a major constituent, along with isorhamnetin derivatives and organic acids. Importantly, none of the extracts induced genotoxic effects compared to the negative control, while all differed significantly from the oxidative damage induced by hydrogen peroxide. Overall, these findings demonstrate the phytochemical richness, antioxidant potential, and genotoxic safety of cochineal-resistant Opuntia cladodes, supporting their sustainable valorization in food, nutraceutical, cosmetic, and agricultural applications. Full article
Show Figures

Figure 1

16 pages, 3105 KB  
Article
Targeting ATR and PI3Kα Pathways Promotes Ferroptosis in PIK3CA-Wildtype Platinum-Resistant Endometrial Cancer
by Chi-Ting Shih, Kristen R. Ibanez, Jung-Min Lee and Tzu-Ting Huang
Cancers 2026, 18(7), 1064; https://doi.org/10.3390/cancers18071064 - 25 Mar 2026
Viewed by 266
Abstract
Background/Objectives: Platinum resistance in endometrial cancer (EC) remains a significant therapeutic challenge, as tumors frequently bypass apoptotic cell death. Ferroptosis, an iron-dependent form of regulated cell death driven by lipid peroxidation, offers an alternative mechanism to target apoptosis-resistant cancers. This study evaluated whether [...] Read more.
Background/Objectives: Platinum resistance in endometrial cancer (EC) remains a significant therapeutic challenge, as tumors frequently bypass apoptotic cell death. Ferroptosis, an iron-dependent form of regulated cell death driven by lipid peroxidation, offers an alternative mechanism to target apoptosis-resistant cancers. This study evaluated whether combined inhibition of ATR and PI3Kα could induce cell death in platinum-resistant EC through apoptotic or ferroptotic pathways. Methods: A panel of EC cell lines, including patient-derived models with varying PIK3CA mutation status and platinum sensitivity, was treated with camonsertib (ATR inhibitor) and inavolisib (PI3Kα inhibitor). Cell death mechanisms were assessed through DNA damage indicators (γH2AX, comet assay, DNA fiber analysis), apoptosis markers (Annexin V, cleaved PARP, cleaved caspase 3), and ferroptosis markers (FerroOrange, xCT expression, redox homeostasis). Results: While monotherapies showed limited activity, dual ATR and PI3Kα inhibition produced additive/synergistic cytotoxicity across all EC cell lines, independent of platinum sensitivity or microsatellite stability status. Mechanistically, the treatment induced genotype-specific cell death: PIK3CA-mutant cells underwent apoptosis driven by catastrophic DNA damage accumulation, whereas PIK3CA-wildtype cells exhibited predominantly ferroptosis characterized by xCT downregulation and redox disruption. Conclusions: Our findings establish dual ATR and PI3Kα inhibition as a genotype-informed therapeutic strategy for platinum-resistant EC. PIK3CA mutation status may influence the mode of cell death, supporting its use as a predictive biomarker for patient stratification in future clinical applications. Full article
Show Figures

Figure 1

14 pages, 516 KB  
Article
Different Approaches, Same Indication: Using Plants as a Potentially Valuable Alternative to Assess the Genotoxicity of Urban Fine Particulate Matter
by Carlotta Alias, Claudia Zani, Ilaria Zerbini and Donatella Feretti
Environments 2026, 13(3), 170; https://doi.org/10.3390/environments13030170 - 19 Mar 2026
Viewed by 568
Abstract
The objective of this study was to use plant models, Allium cepa and Lepidium sativum, to assess the genotoxic effects of the urban particulate matter (PM) collected in a Northern Italian town. Aqueous extracts of different particle sizes (PM10–3, PM [...] Read more.
The objective of this study was to use plant models, Allium cepa and Lepidium sativum, to assess the genotoxic effects of the urban particulate matter (PM) collected in a Northern Italian town. Aqueous extracts of different particle sizes (PM10–3, PM3–0.5, PM0.5) were tested alongside the organic extracts through the standard Ames test. The organic particulate matter extracts were subjected to mutagenicity testing in the Salmonella typhimurium strains TA98 and TA100 (without and with metabolic activation), whereas the aqueous extracts were evaluated for genotoxicity in the emerging seedlings of L. sativum and in the root tips of A. cepa bulbs using the comet test to detect the primary DNA damage. Furthermore, the micronuclei frequency was assessed in the bulbs of A. cepa. As expected, the organic extracts of PM3–0.5 and PM0.5 induced point mutations in bacteria. The aqueous extracts of the finest fractions caused a significant increase in genotoxic damage in both plant models. These findings indicate that the two plant models (L. sativum seeds and A. cepa bulbs) are able to detect the genotoxicity of aqueous extracts of air pollutants, with many potential advantages as screening-level tools to complement Ames testing for an easier assessment of urban air quality in terms of DNA toxicity. Full article
Show Figures

Figure 1

19 pages, 4435 KB  
Review
DNA Fragmentation Analysis in Human Sperm—Technical Instructions to Prevent False Positives and Negatives in Angle-Modulated Two-Dimensional Single-Cell Pulsed-Field Gel Electrophoresis
by Satoru Kaneko, Yukako Kuroda and Yuki Okada
Genes 2026, 17(3), 319; https://doi.org/10.3390/genes17030319 - 16 Mar 2026
Viewed by 385
Abstract
Over the past two decades, numerous studies have examined the etiological significance of DNA fragmentation in human sperm using methods such as the comet assay (CA), the sperm chromatin structure assay, the sperm chromatin dispersion assay, and the TUNEL assay. We developed single-cell [...] Read more.
Over the past two decades, numerous studies have examined the etiological significance of DNA fragmentation in human sperm using methods such as the comet assay (CA), the sperm chromatin structure assay, the sperm chromatin dispersion assay, and the TUNEL assay. We developed single-cell pulsed-field gel electrophoresis techniques, including one-dimensional (1D-SCPFGE) and angle-modulated two-dimensional (2D-SCPFGE), to detect early signs of naturally occurring DNA fragmentation. Comparative studies using purified human sperm with and without DNA fragmentation revealed some technical limitations in the conventional methods. This technical review outlines the procedures to ensure the quantitative performance of SCPFGE: (1) The mass of naked DNA was prepared through simultaneous in-gel swelling and proteolysis, which are highly sensitive to chemical and physical factors. Notably, these processes are vulnerable to reactive oxygen species (ROS). We developed the anti-ROS SCPFGE system to prevent artifactual cleavages. (2) 1D-SCPFGE discharges long-chain fibers from the origin, separating fibrous and granular segments beyond the tips of the fibers. (3) During continuous electrophoresis after 150° rotation (2D-SCPFGE-0-150), long-chain fibers unexpectedly extended diagonally backward from the origin, with long fibrous segments pulled out from a bundle that extended during the first electrophoresis, indicating some fibrous segments were embedded within the long-chain fibers. Even when SCPFGE was employed, one-directional current led to false negatives. (4) 2D-SCPFGE with angle rotation is currently the most sensitive imaging method for single-nuclear DNA fibers. However, without knowing the size of DNA fragments, it remains a semi-quantitative analysis. (5) To prevent artifactual DNA cleavage caused by ice crystals, low-temperature liquid storage is recommended. (6) The in-gel proteolyzed naked DNA is suitable as a substrate for chemical and enzymatic DNA cleavage analyses. Full article
Show Figures

Figure 1

16 pages, 1438 KB  
Article
MOB2 Loss Sensitizes Lung Cancer Cells to PARP Inhibition Through p53-Dependent DNA Damage Signaling
by Ramazan Gundogdu
Curr. Issues Mol. Biol. 2026, 48(3), 295; https://doi.org/10.3390/cimb48030295 - 10 Mar 2026
Viewed by 348
Abstract
Poly(ADP-ribose) polymerase (PARP) inhibitors exploit defects in homologous recombination (HR) but show limited and heterogeneous efficacy in non-small-cell lung cancer (NSCLC), where canonical HR deficiency is uncommon. Identifying alternative molecular determinants that modulate PARP inhibitor sensitivity therefore remains an important objective. In this [...] Read more.
Poly(ADP-ribose) polymerase (PARP) inhibitors exploit defects in homologous recombination (HR) but show limited and heterogeneous efficacy in non-small-cell lung cancer (NSCLC), where canonical HR deficiency is uncommon. Identifying alternative molecular determinants that modulate PARP inhibitor sensitivity therefore remains an important objective. In this study, we examined the role of the NDR/Hippo-associated cofactor human MOB2 (hMOB2) in shaping PARP inhibitor responses in lung cancer cells. hMOB2 was depleted by siRNA in A549 and H1299 cell lines, and cell viability, long-term survival, DNA damage, and apoptosis were assessed using WST-1 assays, clonogenic assays, Western blotting, immunofluorescence, comet assays, and caspase-3 activity assays. p53 dependency was evaluated using p53-null H1299 cells and p53 reconstitution via retroviral transduction. hMOB2 depletion sensitized A549 cells to olaparib and rucaparib, resulting in a marked reduction in long-term clonogenic survival. This effect was associated with enhanced p53 phosphorylation, persistent γH2AX accumulation, increased DNA strand breaks, and caspase-3-dependent apoptosis, while hMOB2 loss alone was not intrinsically cytotoxic. Sensitization required functional p53, as it was absent in p53-null cells but restored upon p53 re-expression. These findings suggest that hMOB2 contributes to PARP inhibitor responses in lung cancer cells and underscore the complexity of PARP inhibitor sensitivity beyond classical HR deficiency. Full article
(This article belongs to the Section Biochemistry, Molecular and Cellular Biology)
Show Figures

Figure 1

21 pages, 304 KB  
Article
Safety Assessment of Lemon Myrtle (Backhousia citriodora) Extract: 28-Day Oral Toxicity Study in Rats and In Vitro and In Vivo Genotoxicity Studies
by Takashi Yamaguchi, Shinichi Honda, Toshihide Fujii, Ayumi Yamamoto, Keiichi Itoh, Maya Ueda, Shoji Masumori and Hiroshi Kubo
Toxics 2026, 14(3), 213; https://doi.org/10.3390/toxics14030213 - 28 Feb 2026
Cited by 1 | Viewed by 690
Abstract
The essential oil or extract of Lemon myrtle (Backhousia citriodora F. Muell.), belonging to the family Myrtaceae and the genus Backhousia, exhibits anti-inflammatory and antioxidant properties. However, limited information exists on the safety of water extracts from its leaves. The present [...] Read more.
The essential oil or extract of Lemon myrtle (Backhousia citriodora F. Muell.), belonging to the family Myrtaceae and the genus Backhousia, exhibits anti-inflammatory and antioxidant properties. However, limited information exists on the safety of water extracts from its leaves. The present study aimed to assess the safety of lemon myrtle water extract as a functional food by performing genotoxicity studies and repeated-dose oral toxicity. Although the bacterial reverse mutation test (Ames test) yielded positive results, in vivo mammalian erythrocyte micronucleus and alkaline comet assays yielded negative results. In a 28-day oral toxicity study, the extract was orally administered to male and female Crl:CD rats at doses of 0, 250, 500, and 1000 mg/kg bw/day. Notably, the extract induced no adverse effects, and the no-observed-adverse-effect level was 1000 mg/kg bw/day in male and female rats. Despite its genotoxicity in vitro, the extract did not exhibit genotoxicity in vivo. Moreover, no signs of toxicity were observed in the general toxicity study. Overall, these results suggest that lemon myrtle water extract does not pose a substantive genotoxic risk at practical oral exposure levels. Full article
(This article belongs to the Section Agrochemicals and Food Toxicology)
Show Figures

Graphical abstract

33 pages, 2334 KB  
Review
Oxidative Stress, Sperm DNA Fragmentation, or Both? Optimizing Test Selection in Male Infertility Evaluation
by Aris Kaltsas, Stamatis Papaharitou, Pallav Sengupta, Ramadan Saleh and Ashok Agarwal
Antioxidants 2026, 15(3), 293; https://doi.org/10.3390/antiox15030293 - 26 Feb 2026
Viewed by 1063
Abstract
Oxidative stress (OS) and sperm DNA fragmentation (SDF) are complementary contributors to male infertility. OS characterizes a compromised seminal redox status, whereas SDF quantifies downstream genomic damage. Human sperm are highly susceptible to redox damage due to lipid-rich membranes and disrupted post-meiotic DNA-repair [...] Read more.
Oxidative stress (OS) and sperm DNA fragmentation (SDF) are complementary contributors to male infertility. OS characterizes a compromised seminal redox status, whereas SDF quantifies downstream genomic damage. Human sperm are highly susceptible to redox damage due to lipid-rich membranes and disrupted post-meiotic DNA-repair capacity. Excess reactive oxygen species (ROS) can cause lipid peroxidation, oxidative base lesions, and DNA strand breaks that impair fertilization, embryo development, and pregnancy outcomes. This review explains how OS promotes genomic instability and summarizes the main laboratory assays that assess redox status and SDF in semen. These include direct ROS chemiluminescence assay, oxidation–reduction potential, total antioxidant capacity/ferric reducing antioxidant power, and lipid peroxidation biomarkers, alongside SDF platforms (Sperm Chromatin Structure Assay, terminal deoxynucleotidyl transferase dUTP nick-end labeling, alkaline/neutral Comet, and sperm chromatin dispersion). Additionally, guideline-aligned indications are highlighted to clarify the conditions for testing OS and SDF. OS testing is most relevant in men with leukocytospermia or suspected genital tract infection or inflammation, including dysbiosis; in cases of major modifiable exposures such as smoking or heat; and for early monitoring after treatment. SDF testing is particularly informative in couples with recurrent pregnancy loss and in unexplained infertility with normal semen parameters. Combined OS and SDF testing is recommended in clinical varicocele, repeated in vitro fertilization (IVF) or intracytoplasmic sperm injection (ICSI) failure, poor embryo development, and follow-up after targeted therapy. Management centers on treating infection and inflammation, improving lifestyle and environmental factors, considering varicocelectomy when indicated, using targeted antioxidant therapy in men with documented OS, and selectively applying sperm selection technologies or testicular sperm for ICSI when SDF remains high. Priorities include assay standardization, etiologic attribution of DNA damage, and trials testing OS/SDF-guided pathways with live birth as the primary endpoint. When used selectively and in the appropriate context, OS and SDF testing can help refine diagnosis, improve counseling, and help personalize care of infertile couples. Full article
Show Figures

Figure 1

17 pages, 12144 KB  
Article
Dose-Dependent Hepatotoxicity of Diethyl Phthalate in Female Wistar Rats
by Mehmet Cihan Yavaş, Gül Şahika Gökdemir, Kübra Tuğçe Kalkan, Salih Varol and Fazile Cantürk Tan
Toxics 2026, 14(2), 174; https://doi.org/10.3390/toxics14020174 - 16 Feb 2026
Viewed by 643
Abstract
Phthalates are a class of compounds commonly used as plasticizers in various industrial and consumer products. In line with the increasing environmental and biological exposure concerns regarding these compounds, this study investigated the dose-dependent effects of diethyl phthalate (DEP) on the liver in [...] Read more.
Phthalates are a class of compounds commonly used as plasticizers in various industrial and consumer products. In line with the increasing environmental and biological exposure concerns regarding these compounds, this study investigated the dose-dependent effects of diethyl phthalate (DEP) on the liver in a subacute rat model. Diethyl phthalate (DEP) was given orally by gavage to female Wistar albino rats at doses of 100, 300, and 600 mg/kg body weight per day for 21 days in order to assess liver tissue and associated function test levels. Liver function was evaluated by analyzing serum biochemical data. Liver tissues were evaluated using histopathological staining (H&E and Masson’s trichrome staining), immunohistochemical analysis of IL-1β and TGF-β, tissue ELISA for IL-6 and TNF-α, and comet assay to determine DNA damage. DEP exposure was found to cause significant, dose-dependent histopathological changes in liver tissue, including hepatocyte necrosis, cytoplasmic vacuolization, sinusoidal dilation, and vascular congestion. AST levels were significantly increased compared to the control group, while no significant changes were observed in other serum biochemical parameters. Compared to the control group, the expression of pro-inflammatory cytokines (IL-6 and TNF-α), IL-1β, and TGF-β was found to be elevated in the DEP-treated groups, and their levels increased with increasing exposure dose. DEP exposure also caused significant DNA damage in liver tissue. These findings indicate that despite an increase in AST levels observed in subacute DEP exposure, there were limited changes in serum biochemical parameters; serum liver enzymes alone may not fully reflect the extent of hepatic damage, and DEP can cause significant inflammatory, histopathological, and genotoxic effects in liver tissue. Full article
(This article belongs to the Special Issue Toxicity of Phthalate Esters (PAEs))
Show Figures

Graphical abstract

12 pages, 1821 KB  
Article
Impact of Food Processing Industry Wastewater on Root Growth and DNA Damage in Allium cepa L. as Assessed by the Comet Assay
by Matiba Tufail, Muhammad Luqman, Zahid Mehmood, Wasim Abbas, Maryam Iqbal, Harma Shah, Imran Farooq Awan, Noor Sana, Arooba John, Samra Rafiq, Awais Riaz, Adeel Ahmad, Anum Tahir and Muhammad Umer Farooq Awan
Water 2026, 18(3), 435; https://doi.org/10.3390/w18030435 - 6 Feb 2026
Viewed by 528
Abstract
Wastewater from food processing industries contains synthetic dyes and preservatives that may pose phytotoxic and genotoxic risks. The present work represents an exploratory study based on a wastewater source and sampling period. Wastewater was characterized by physicochemical analysis and high-performance liquid chromatography (HPLC). [...] Read more.
Wastewater from food processing industries contains synthetic dyes and preservatives that may pose phytotoxic and genotoxic risks. The present work represents an exploratory study based on a wastewater source and sampling period. Wastewater was characterized by physicochemical analysis and high-performance liquid chromatography (HPLC). Onion seeds and bulbs were exposed to 0% (control), 20%, 40%, 60%, 80%, and 100% wastewater dilution. DNA was extracted from root cells using the cetyltrimethylammonium bromide (CTAB) method. The DNA damage was analyzed by the comet assay. HPLC analysis confirmed the presence of sorbic acid, citric acid, benzoic acid, butylated hydroxyanisole (BHA), and butylated Hydroxytoluene (BHT) by showing corresponding peaks. The mean root length in wastewater was significantly reduced by 55%, 50%, and 65% on days 3, 5, and 7, respectively, relative to the control. On day 3, the highest genotoxicity at 100% wastewater was indicated by 96.69% tail DNA, a tail moment of 108.3 a.u., an Olive tail moment of 58.01 a.u., and a comet length of 136 µm. Enhanced DNA damage persisted on days 5 and 7, with comet lengths reaching 127–149 µm and 111–182 µm, respectively. Although the observed effects may reflect general cytotoxicity arising from a complex wastewater mixture and showed that untreated food processing wastewater presents a significant genotoxic risk and requires effective treatment prior to reuse. Full article
Show Figures

Graphical abstract

16 pages, 3327 KB  
Article
Protective Mechanisms of Black Ginseng Extract on Collagen Synthesis in Chronic Photoaging
by Yue Liu, Xinxu Rao, Chang Gao, Tingzhi Zhang and Shaowei Yan
Cosmetics 2026, 13(1), 33; https://doi.org/10.3390/cosmetics13010033 - 6 Feb 2026
Viewed by 780
Abstract
Chronic ultraviolet (UV) exposure disrupts dermal collagen homeostasis and accelerates skin aging. This study evaluated the protective effects of black ginseng extract (BGE) against UV-induced photoaging in human dermal fibroblasts. BGE restored collagen-related markers, including COL5A1 and COL7A1, improved fibroblast proliferative capacity, and [...] Read more.
Chronic ultraviolet (UV) exposure disrupts dermal collagen homeostasis and accelerates skin aging. This study evaluated the protective effects of black ginseng extract (BGE) against UV-induced photoaging in human dermal fibroblasts. BGE restored collagen-related markers, including COL5A1 and COL7A1, improved fibroblast proliferative capacity, and reduced senescence-associated changes under UV stress. Data-independent acquisition (DIA) proteomics identified broad pathway modulation by BGE, involving extracellular matrix remodeling, chromatin organization, and stress-response processes. To validate genome maintenance-related signals highlighted by proteomics, qPCR showed that BGE increased telomere/replication-associated genes compared with the UV group, including POT1 (2.29-fold) and ORC1 (6.70-fold). In addition, comet assay imaging indicated reduced UV-associated DNA damage features following BGE treatment. Overall, these findings indicate that BGE mitigates UV-induced photoaging phenotypes in fibroblasts, with collagen-related recovery and multi-level protective responses, supporting its potential as a natural bioactive ingredient for anti-photoaging skincare applications. Full article
(This article belongs to the Section Cosmetic Formulations)
Show Figures

Figure 1

19 pages, 13246 KB  
Article
Simultaneous Inhibition of MDM2 and XIAP by MX69 Induced Cell Cycle Arrest and Apoptosis in HUH7 and Hep3B Cell Lines
by Can Ali Ağca
Curr. Issues Mol. Biol. 2026, 48(2), 177; https://doi.org/10.3390/cimb48020177 - 4 Feb 2026
Viewed by 630
Abstract
Genomic instability not only drives tumor initiation and progression but also cooperates with apoptosis resistance to promote therapeutic evasion in hepatocellular carcinoma (HCC). Activation of MDM2, a negative regulator of p53, together with XIAP overexpression, represents a critical axis underlying this resistance. Simultaneous [...] Read more.
Genomic instability not only drives tumor initiation and progression but also cooperates with apoptosis resistance to promote therapeutic evasion in hepatocellular carcinoma (HCC). Activation of MDM2, a negative regulator of p53, together with XIAP overexpression, represents a critical axis underlying this resistance. Simultaneous targeting of MDM2 and XIAP by MX69, a small molecule inhibitor, may therefore offer a potent interventional strategy to suppress cell proliferation and enhance pro-apoptotic signaling in HCC in vitro models. To evaluate the effects of MX69, cell viability was assessed via CVDK-8, colony formation, and real-time cell analysis. Oxidative stress levels and DNA damage were examined using fluorescence imaging and comet assays, respectively, while mitochondrial membrane potential was monitored through JC-1 staining. Furthermore, flow cytometry was employed to quantify apoptotic cell death and cell cycle distribution, while Western blot analysis was used to characterize the expression of apoptosis-related proteins. In vitro cytotoxicity assays revealed that MX69 reduced the viability of HUH7 and Hep3B cells in a dose-dependent manner, suppressed colony formation, and exerted anti-proliferative effects in real-time proliferation assays. Cell viability and IC50 values were evaluated using CVDK-8 and RTCA assays. Furthermore, MX69 induced oxidative stress and mitochondrial dysfunction, as evidenced by elevated ROS levels and loss of mitochondrial membrane potential. This was accompanied by significant DNA damage, detected by comet assay and γ-H2AX immunofluorescence, and G0–G1 cell cycle arrest. Moreover, MX69 triggered apoptotic cell death, demonstrating potent anticancer activity. Collectively, our findings identify MDM2/XIAP dual inhibition by MX69 as a promising therapeutic approach in HCC, with potential to overcome apoptosis resistance linked to genomic instability. Full article
(This article belongs to the Section Biochemistry, Molecular and Cellular Biology)
Show Figures

Figure 1

Back to TopTop