Sign in to use this feature.

Years

Between: -

Subjects

remove_circle_outline
remove_circle_outline
remove_circle_outline
remove_circle_outline
remove_circle_outline

Journals

Article Types

Countries / Regions

Search Results (28)

Search Parameters:
Keywords = combustor–turbine interaction

Order results
Result details
Results per page
Select all
Export citation of selected articles as:
19 pages, 12470 KB  
Article
Thermal and Hydraulic Performance of Single-Stage Swirling Impinging Jet Array for Cooling of the Liner of Industrial Gas Turbine Combustor
by Muhammad Ikhlaq, Farzaneh Hafezi and Mehdi H. Biroun
Fluids 2025, 10(12), 321; https://doi.org/10.3390/fluids10120321 - 3 Dec 2025
Viewed by 284
Abstract
Stringent global regulations increasingly demand significant reductions in emissions from industrial gas turbines, underscoring the need for optimized combustor liner cooling to achieve lower emissions and enhanced thermal efficiency. Uniform liner temperature is crucial, as it minimizes thermal stresses, reduces fuel consumption, and [...] Read more.
Stringent global regulations increasingly demand significant reductions in emissions from industrial gas turbines, underscoring the need for optimized combustor liner cooling to achieve lower emissions and enhanced thermal efficiency. Uniform liner temperature is crucial, as it minimizes thermal stresses, reduces fuel consumption, and improves component reliability. Although impinging jet arrays with flow passages are widely utilized for cooling, cross-flow effects can diminish heat removal efficiency from the target surface. In contrast, the induction of swirl has the potential to improve heat transfer and its distribution uniformity. This study investigates the impact of varying swirl intensities, induced by incorporating a cross-twisted tape into the nozzle, on the flow and heat transfer characteristics of the jet array. Six twisted angles (0°, 15°, 30°, 45°, 60°, and 75°) were evaluated, where the introduction of the twisted tape divided the jet into four streams, leading to complex interactions that alter the cooling performance at the target surface. The results show that moderate swirl angles (15° and 30°) enhance temperature uniformity and provide more consistent heat transfer across the surface compared to higher swirl or no swirl. However, excessive swirl (60° and 75°) can hinder jet penetration and reduce cooling effectiveness in downstream regions. Overall, the introduction of swirl improves temperature uniformity but also increases pressure drop due to heightened turbulence. Full article
(This article belongs to the Special Issue Heat Transfer in the Industry)
Show Figures

Figure 1

15 pages, 6986 KB  
Article
Experimental Investigation of Pure Hydrogen Flame in a Matrix Micro-Mixing Combustor
by Zhenzhen Feng, Xiaojing Tian, Liangliang Xu, Xi Xia and Fei Qi
Aerospace 2025, 12(6), 464; https://doi.org/10.3390/aerospace12060464 - 23 May 2025
Cited by 2 | Viewed by 2120
Abstract
Pure hydrogen combustion is a critical pathway to achieving zero-carbon emissions for the gas turbine industry. Micro-mixing combustion is one of the most widely attractive hydrogen combustion methods in gas turbines. This study investigates pure hydrogen flame in a 3 × 3 matrix [...] Read more.
Pure hydrogen combustion is a critical pathway to achieving zero-carbon emissions for the gas turbine industry. Micro-mixing combustion is one of the most widely attractive hydrogen combustion methods in gas turbines. This study investigates pure hydrogen flame in a 3 × 3 matrix micro-mix combustor. The setup includes nine micro-mix injectors, each equipped with a bluff body and a hydrogen injection tube. The OH* chemiluminescence imaging and PIV (Particle Image Velocimetry) techniques were employed to visualize the single- and triple-flame morphology and flow field under various operating conditions. The results show that equivalence ratio, flow rate, and air injector exit angle can influence the flame structure and combustion characteristics, providing an insightful understanding of micro-mix pure hydrogen combustion. Full article
(This article belongs to the Special Issue Scientific and Technological Advances in Hydrogen Combustion Aircraft)
Show Figures

Figure 1

18 pages, 13981 KB  
Article
Analysis of Aerodynamic Characteristics of Rotating Detonation Turbine Based on Proper Orthogonal Decomposition Method
by Meiting Ling, Ting Zhao, Wenguo Luo, Jianfeng Zhu and Yancheng You
Aerospace 2025, 12(5), 406; https://doi.org/10.3390/aerospace12050406 - 4 May 2025
Cited by 1 | Viewed by 1952
Abstract
The unsteady interactions in rotating detonation turbine engines (RDTE) remain poorly understood. To address this, a 2D numerical model integrating a rotating detonation combustor (RDC) with a first-stage turbine is established to analyze flow structures and aerodynamics under various detonation modes. Proper orthogonal [...] Read more.
The unsteady interactions in rotating detonation turbine engines (RDTE) remain poorly understood. To address this, a 2D numerical model integrating a rotating detonation combustor (RDC) with a first-stage turbine is established to analyze flow structures and aerodynamics under various detonation modes. Proper orthogonal decomposition (POD) reveals intrinsic links between flow features and performance metrics. Results show that while the RDC generates total pressure gain, it induces significant unsteady flow. Guide vanes partially suppress pressure fluctuations but cannot eliminate total pressure losses or circumferential non-uniformity, reducing rotor efficiency. Increasing detonation wave numbers decreases total pressure gain at rotor inlet but improves flow uniformity: the counterclockwise double-wave mode exhibits optimal performance (27.9% work gain, 5.0% instability, 86.4% efficiency), whereas the clockwise single-wave mode shows the poorest (20.9% work gain, 11.8% instability, 84.0% efficiency). POD analysis indicates first-order modes represent time-averaged flow characteristics, while low-order modes capture non-uniform pressure distributions and pairing phenomena, reconstructing wave propagation. The study highlights discrepancies between turbine inlet’s actual unsteady flow and conventional quasi-steady design assumptions, proposing enhancing mean flow characteristics and increasing first-mode energy proportion to improve work extraction. These findings clarify the detonation wave mode–turbine performance correlation, offering insights for RDTE engineering applications. Full article
(This article belongs to the Section Aeronautics)
Show Figures

Figure 1

22 pages, 9731 KB  
Review
Flame–Flame Interactions and Jet–Jet Interactions in Gas Turbine Swirl Combustors
by Wei Wei, Xin Hui, Xin Xue, Qiang An and Shiyang Yu
Energies 2025, 18(2), 390; https://doi.org/10.3390/en18020390 - 17 Jan 2025
Cited by 1 | Viewed by 3014
Abstract
Annular combustors are widely used in newly developed aero-engines. Nevertheless, the development of annular combustors requires substantial air supplies and high-power heaters during testing, leading to high experimental costs. To reduce these costs during the design phase, researchers often simplify annular combustors into [...] Read more.
Annular combustors are widely used in newly developed aero-engines. Nevertheless, the development of annular combustors requires substantial air supplies and high-power heaters during testing, leading to high experimental costs. To reduce these costs during the design phase, researchers often simplify annular combustors into single-dome configurations using aerodynamic and thermodynamic similarity principles. A fundamental divergence exists between the boundary conditions of annular and simplified single-dome combustors, which is reviewed in this article. It highlights the limitations of single-dome model combustors in accurately representing the crucial features of annular combustors, particularly flame–flame interaction (FFI) and jet–jet interaction (JJI). FFI and JJI existing in annular combustors are observed to result in alternating flow patterns and the superposition of mass and energy transfer between adjacent domes, which can deteriorate flame stabilization and increase NOx emissions. This review emphasizes the characteristics of multi-dome combustors and notes a lack of research comparing single-dome and multi-dome combustors under engine-relevant conditions. Addressing this research gap in the future can better connect fundamental combustion research and engine development, providing more guidance for engine designers. Full article
(This article belongs to the Section I2: Energy and Combustion Science)
Show Figures

Figure 1

65 pages, 7774 KB  
Review
Unsteady Flows and Component Interaction in Turbomachinery
by Simone Salvadori, Massimiliano Insinna and Francesco Martelli
Int. J. Turbomach. Propuls. Power 2024, 9(2), 15; https://doi.org/10.3390/ijtpp9020015 - 5 Apr 2024
Cited by 5 | Viewed by 7347
Abstract
Unsteady component interaction represents a crucial topic in turbomachinery design and analysis. Combustor/turbine interaction is one of the most widely studied topics both using experimental and numerical methods due to the risk of failure of high-pressure turbine blades by unexpected deviation of hot [...] Read more.
Unsteady component interaction represents a crucial topic in turbomachinery design and analysis. Combustor/turbine interaction is one of the most widely studied topics both using experimental and numerical methods due to the risk of failure of high-pressure turbine blades by unexpected deviation of hot flow trajectory and local heat transfer characteristics. Compressor/combustor interaction is also of interest since it has been demonstrated that, under certain conditions, a non-uniform flow field feeds the primary zone of the combustor where the high-pressure compressor blade passing frequency can be clearly individuated. At the integral scale, the relative motion between vanes and blades in compressor and turbine stages governs the aerothermal performance of the gas turbine, especially in the presence of shocks. At the inertial scale, high turbulence levels generated in the combustion chamber govern wall heat transfer in the high-pressure turbine stage, and wakes generated by low-pressure turbine vanes interact with separation bubbles at low-Reynolds conditions by suppressing them. The necessity to correctly analyze these phenomena obliges the scientific community, the industry, and public funding bodies to cooperate and continuously build new test rigs equipped with highly accurate instrumentation to account for real machine effects. In computational fluid dynamics, researchers developed fast and reliable methods to analyze unsteady blade-row interaction in the case of uneven blade count conditions as well as component interaction by using different closures for turbulence in each domain using high-performance computing. This research effort results in countless publications that contribute to unveiling the actual behavior of turbomachinery flow. However, the great number of publications also results in fragmented information that risks being useless in a practical situation. Therefore, it is useful to collect the most relevant outcomes and derive general conclusions that may help the design of next-gen turbomachines. In fact, the necessity to meet the emission limits defined by the Paris agreement in 2015 obliges the turbomachinery community to consider revolutionary cycles in which component interaction plays a crucial role. In the present paper, the authors try to summarize almost 40 years of experimental and numerical research in the component interaction field, aiming at both providing a comprehensive overview and defining the most relevant conclusions obtained in this demanding research field. Full article
(This article belongs to the Special Issue Advances in Critical Aspects of Turbomachinery Components and Systems)
Show Figures

Figure 1

21 pages, 5453 KB  
Article
Fully Coupled Whole-Annulus Investigation of Combustor–Turbine Interaction with Reacting Flow
by Heyu Wang and Kai Hong Luo
Energies 2024, 17(4), 873; https://doi.org/10.3390/en17040873 - 13 Feb 2024
Cited by 9 | Viewed by 1804
Abstract
Micro-gas turbines are used for power generation and propulsion in unmanned aerial vehicles. Technological advancements to enhance their efficiency and fuel adaptability are continuously sought out. As part of a comprehensive study focused on understanding the fundamental performance and emission characteristics of a [...] Read more.
Micro-gas turbines are used for power generation and propulsion in unmanned aerial vehicles. Technological advancements to enhance their efficiency and fuel adaptability are continuously sought out. As part of a comprehensive study focused on understanding the fundamental performance and emission characteristics of a micro gas turbine model, with the aim of finding ways to enhance the operation of micro gas turbines, the current study uses a fully coupled whole-annulus simulation approach to systematically explore the combustor–turbine interaction without compromising the accuracy due to domain truncation. The numerical model is highly complex, spanning aerothermodynamics, fuel vaporization, combustion, and multi-species flow transport. Coupled with the realistic geometries of a representative micro-gas turbine, the proposed numerical model is highly accurate with the capability to capture the complex interaction between the flowfield and the aerothermodynamics and emission performances. The results show that unburnt gaseous Jet-A fuel is carried into the turbine domain through vortical flow structures originating from the combustion chamber. Notably, combustion processes persist within the turbine, leading to rapid Jet-A fuel concentration decay and linearly increasing soot concentration across the turbine domain. The relative circumferential positioning of the combustion chamber and turbine vane (i.e., clocking effects) profoundly influences micro-gas turbine aerothermodynamics and pollutant emissions. Leading-edge impingement hot-streak configurations enhance aerodynamic efficiency, while mid-passage hot-streak configurations mitigate aerothermal heat load and soot emissions. Clocking effects impact all parameters, indicating a complex interplay between the flowfield, aerothermal performance, and pollutant emissions. However, turbine vane heat load exhibits the most significant variations. Full article
(This article belongs to the Special Issue Clean Combustion and Heat Transfer of Gas Turbine)
Show Figures

Figure 1

21 pages, 7591 KB  
Article
Turbulence Measurements Downstream of a Combustor Simulator Designed for Studies on the Combustor–Turbine Interaction
by Andrea Notaristefano, Giacomo Persico and Paolo Gaetani
Int. J. Turbomach. Propuls. Power 2024, 9(1), 4; https://doi.org/10.3390/ijtpp9010004 - 10 Jan 2024
Cited by 4 | Viewed by 3160
Abstract
Turbulence intensity impacts the performance of turbine stages and it is an important inlet boundary condition for CFD computations; the knowledge of its value at the turbine inlet is then of paramount importance. In combustor–turbine interaction experimental studies, combustor simulators replace real combustors [...] Read more.
Turbulence intensity impacts the performance of turbine stages and it is an important inlet boundary condition for CFD computations; the knowledge of its value at the turbine inlet is then of paramount importance. In combustor–turbine interaction experimental studies, combustor simulators replace real combustors and allow for the introduction of flow perturbation at the turbine inlet. Therefore, the turbulence intensity of a combustor simulator used in a wide experimental campaign at Politecnico di Milano is characterized using a hot-wire probe in a blow-down wind tunnel, and the results are compared to URANS CFD computations. This combustor simulator can generate a combination of a swirl profile with a steady/unsteady temperature disturbance. In the cold unsteady disturbance case, hot-wire measurements are phase-averaged at the frequency of the injected perturbation. The combustor simulator turbulence intensity is measured at two different axial positions to understand its evolution. Full article
Show Figures

Figure 1

17 pages, 5919 KB  
Article
Impact of Swirling Flow on the Overall Cooling Effectiveness and TBCs Insulation Characteristics of Turbine Vane
by Li Shi, Peng Wu, Hanze Huang, Changce Wang, Xiao Tan, Yinuo Shen and Jiasheng Song
Coatings 2023, 13(11), 1863; https://doi.org/10.3390/coatings13111863 - 30 Oct 2023
Cited by 1 | Viewed by 2226
Abstract
Modern gas turbines find extensive applications in aero engines, power generation, marine, and various other industries. Most numerical studies concentrate on turbine aero-thermal performance under different external conditions with vane or coupon; there are a few published results on combustor-turbine interactions. This study [...] Read more.
Modern gas turbines find extensive applications in aero engines, power generation, marine, and various other industries. Most numerical studies concentrate on turbine aero-thermal performance under different external conditions with vane or coupon; there are a few published results on combustor-turbine interactions. This study reveals the cooling performance of the first stage with or without coatings to provide a reference for high-performance combustors and turbine-integrated design. The results of the study show that (1) The velocity and temperature distribution inside the combustion chamber are obviously affected by the swirling flow. A central recirculation zone is formed near the central axis, and two external recirculation zones are formed between the inlet section of the combustion chamber and the fluid reattachment point. (2) Inside the combustion chamber, the flame temperature in the central recirculation zone is relatively high, and the range of the high-temperature zone expands with the increase of axial distance. Increasing the swirl number decreases the peak temperature level in the combustion chamber. (3) Under the influence of swirl number, the greater the swirl number, the greater the cooling effectiveness of most areas on the vane surface. (4) In regions where there is a decrease in local heat flux, positive values are evident. This suggests that the application of a coating in these areas results in a reduction of heat transfer from the vane to the mainstream. (5) When comparing the coated vane to the uncoated vane, the cooling effectiveness across the entire surface is notably enhanced, with a particularly significant improvement observed on the vane’s suction side. With the increase of Cax, the difference in cooling effectiveness increment under different swirl numbers also increases. Full article
Show Figures

Figure 1

30 pages, 12365 KB  
Article
Study of Combustor–Turbine Interactions by Performing Coupled and Decoupled Hybrid RANS-LES Simulations under Representative Engine-like Conditions
by Stella Grazia Tomasello, Roberto Meloni, Luca Andrei and Antonio Andreini
Energies 2023, 16(14), 5395; https://doi.org/10.3390/en16145395 - 15 Jul 2023
Cited by 4 | Viewed by 2259
Abstract
Combustion–turbine interaction phenomena are attracting ever-growing interest in recent years. As a matter of fact, the strong unsteady and three-dimensional flow field that characterizes the combustor is usually conserved up to the first-stage nozzle, possibly affecting its design and performance in terms of [...] Read more.
Combustion–turbine interaction phenomena are attracting ever-growing interest in recent years. As a matter of fact, the strong unsteady and three-dimensional flow field that characterizes the combustor is usually conserved up to the first-stage nozzle, possibly affecting its design and performance in terms of aerodynamics and the effectiveness of the cooling system as well. Such conditions are also exacerbated by the employment of lean-burn combustors, where high turbulence levels are required for the flame stabilization, resulting in even greater temperature and velocity distortions at the inlet of the first-stage nozzle. Even if it has been proven by several past studies that the best way of studying the combustor–turbine interaction is simulating the two components together, performing coupled simulations is still challenging from a numerical point of view, especially in an industrial context. For this reason, the application and generation of the most representative and reliable boundary conditions possible at the inlet of the S1N have assumed an increased importance in order to study the two components separately by performing decoupled simulations. In this context, the purpose of the present work is to compare fully integrated combustor–stator SBES simulations to isolated stator ones. To perform the stator-only calculations, the fully unsteady inlet conditions of the stator have been recorded at the interface plane between the two components in the integrated SBES simulation and then they have been reconstructed by applying the proper orthogonal decomposition (POD) technique. The SBES simulations of the isolated stator have been so performed with the aim of determining whether the flow field obtained is comparable with the one of the integrated simulation, thus allowing more realistic results to be obtained rather than imposing time-averaged 2D maps, as per standard design practice. Full article
Show Figures

Figure 1

19 pages, 7609 KB  
Article
Aerothermal Performance and Soot Emissions of Reacting Flow in a Micro-Gas Turbine Combustor
by Heyu Wang and Kai Hong Luo
Energies 2023, 16(7), 2947; https://doi.org/10.3390/en16072947 - 23 Mar 2023
Cited by 1 | Viewed by 2640
Abstract
Micro-gas turbines are used for power generation and propulsion in unmanned aerial vehicles. Despite the growing demand for electric engines in a world striving for a net zero carbon footprint, combustion gas turbines will continue to play a critical role. Hence, there is [...] Read more.
Micro-gas turbines are used for power generation and propulsion in unmanned aerial vehicles. Despite the growing demand for electric engines in a world striving for a net zero carbon footprint, combustion gas turbines will continue to play a critical role. Hence, there is a need for improved micro-gas turbines that can meet stringent environmental regulations. This paper is the first part of a comprehensive study focused on understanding the fundamental performance and emission characteristics of a micro-gas turbine model, with the aim of finding ways to enhance its operation. The study used a multidisciplinary CFD model to simulate the reacting flow in the combustion chamber and validated the results against experimental data and throughflow simulations. The present work is one of the few work that attempts to address both the aerothermal performance and emissions of the gas turbine. The findings highlight that parameters such as non-uniform outlet pressure, fuel-to-air ratio, and fuel injection velocity can greatly influence the performance and emissions of the micro-gas turbine. These parameters can affect the combustion efficiency, the formation of hot spots at the combustor–turbine interface, and the soot emissions. The results provide valuable insights for optimizing the performance and reducing the emissions of micro-gas turbines and serve as a foundation for further research into the interaction between the combustor and the turbine. Full article
Show Figures

Figure 1

29 pages, 15059 KB  
Article
Computational Optimization of a Loosely-Coupled Strategy for Scale-Resolving CHT CFD Simulation of Gas Turbine Combustors
by Alberto Amerini, Simone Paccati and Antonio Andreini
Energies 2023, 16(4), 1664; https://doi.org/10.3390/en16041664 - 7 Feb 2023
Cited by 5 | Viewed by 2199
Abstract
The accurate prediction of heat fluxes and, thus, metal wall temperatures of gas turbine (GT) combustor liners is a complicated and numerically expensive task. Computational Fluid Dynamics (CFD) support for the design of cooling systems is essential to ensure safe and proper operation [...] Read more.
The accurate prediction of heat fluxes and, thus, metal wall temperatures of gas turbine (GT) combustor liners is a complicated and numerically expensive task. Computational Fluid Dynamics (CFD) support for the design of cooling systems is essential to ensure safe and proper operation of the entire gas turbine engine. Indeed, it is well known how complicated, and, at the same time, expensive it is to carry out experimental campaigns inside combustors operating under working conditions, and, therefore, pressurized and having high temperatures. The correct prediction of thermal fluxes in a CFD simulation depends on the proper modeling of all the involved phenomena and their interactions with each other. For this reason, Conjugate Heat Transfer (CHT) simulations are mandatory in gas turbine cooling system applications. Multiphysics and multiscale simulations, based on loosely-coupled approaches, have emerged as extremely effective numerical tools, providing enormous computational time savings, as compared with standard CHT simulations. The fundamental advantage of such approaches is based on the fact that each heat transfer mechanism is solved with the most suitable numerical setup, which leads to the use of spatial and temporal resolutions following the characteristic time scales of each phenomenon to be solved. For industrial applications, where the availability of numerical resources is limited and, at the same time, the timelines with which to obtain results are rather tight, having robust and easy-to-use loosely-coupled solutions available for the design of combustion chamber cooling systems would be extremely valuable. In this context, the objective of this work was to perform an initial optimization step for the multiphysics and multiscale tool, U-THERM3D, developed at the University of Florence to revise the coupling strategy workflow with a view to making the numerical tool faster and easier to use. The revised methodology was applied to the RSM gas turbine combustor model test case developed with cooperation between the Universities of Darmstadt, Heidelberg, Karlsruhe, and the DLR. In particular, all experimental tests were conducted by the Institute of Reactive Flows and Diagnostics (Reaktive Strömungen und Messtechnik) of the Department of Mechanical Engineering at TU Darmstadt, from which the gas turbine combustor model takes its name. The newly obtained results were compared and analyzed, both qualitatively and in terms of computational time savings, with those previously achieved with the current version of the U-THERM3D tool already studied by the authors and available in the literature. Moreover, an analysis of computing times was carried out relative to the super-computing center used for the different adopted methodologies. Full article
Show Figures

Figure 1

18 pages, 14271 KB  
Article
Numerical Investigation on Mechanism of Swirling Flow of the Prefilming Air-Blast Fuel Injector
by Cheng Cao, Yaping Gao, Shaolin Wang, Fuqiang Liu, Cunxi Liu, Yong Mu, Deqing Mei and Gang Xu
Energies 2023, 16(2), 650; https://doi.org/10.3390/en16020650 - 5 Jan 2023
Cited by 4 | Viewed by 2659
Abstract
Prefilming air-blast atomizers are widely used in modern gas turbine combustors. Due to insufficient awareness of the coupling mechanism of multi-stage swirling flow in gas turbines, there is a lack of effective methods for flow field optimization in combustor. In this study, the [...] Read more.
Prefilming air-blast atomizers are widely used in modern gas turbine combustors. Due to insufficient awareness of the coupling mechanism of multi-stage swirling flow in gas turbines, there is a lack of effective methods for flow field optimization in combustor. In this study, the effect of some critical parameters on the flow field of a prefilming air-blast atomizer was analyzed with CFD. The parameters include the angle and number of the first swirler blades, the angle of the second swirler blades and the angle of sleeve. Furthermore, the coupling mechanism of two-stage swirling airflows of prefilming air-blast atomizer was discussed. Moreover, the influence of the interaction between two-stage counter swirling airflows on the characteristics of flow field was explained. The results show that with the increase in SNi, the axial length of the primary recirculation zone decreased, while the radial width increased. The starting position of primary recirculation zone (PRZ) moves forward with the increase in SNo. Reducing the sleeve angle β helps to form the primary recirculation zone. The results indicate that it is the transition of tangential velocity of airflow to radial velocity that promotes the formation of the PRZ. These results provide theoretical support for optimization of the flow field in swirl combustor. Full article
Show Figures

Figure 1

21 pages, 11636 KB  
Article
Experimental and Numerical Investigation of the Non-Reacting Flow in a High-Fidelity Heavy-Duty Gas Turbine DLN Combustor
by Yuan Feng, Xuesong Li, Xiaodong Ren, Chunwei Gu, Xuan Lv, Shanshan Li and Ziye Wang
Energies 2022, 15(24), 9551; https://doi.org/10.3390/en15249551 - 16 Dec 2022
Cited by 5 | Viewed by 3492
Abstract
A dry, low-NOx (DLN) combustor for a heavy-duty gas turbine using lean premixed technology was studied. A high-fidelity test model was built for the experimental study using particle image velocimetry (PIV). The non-reacting flow in the DLN combustion chamber was investigated experimentally [...] Read more.
A dry, low-NOx (DLN) combustor for a heavy-duty gas turbine using lean premixed technology was studied. A high-fidelity test model was built for the experimental study using particle image velocimetry (PIV). The non-reacting flow in the DLN combustion chamber was investigated experimentally and numerically. The numerical results are in good agreement with the experimental data. The results show that recirculation zones were formed downstream of each swirl nozzle and that the flow pattern in each section was self-similar under different working conditions. For two adjacent swirl nozzles with opposite swirling directions, the entrainment phenomenon was present between their two flows. The two flows gradually mixed with each other and obtained a higher speed. If the two adjacent swirl nozzles had the same swirling direction, then the mixing of the two flows out of the nozzles was not present, resulting in two separate downstream recirculation zones. The interaction of swirling flows out of different nozzles can enhance the turbulent fluctuation inside the combustion chamber. Based on the analysis of the recirculation zones and turbulent kinetic energy (TKE) distribution downstream of each nozzle, it can be found that nozzle coupling results in stronger recirculation and turbulent mixing downstream counterclockwise surrounding nozzles. Full article
Show Figures

Figure 1

18 pages, 5157 KB  
Article
Performance Analysis of an Ammonia-Fueled Micro Gas Turbine
by Vittorio Bonasio and Silvia Ravelli
Energies 2022, 15(11), 3874; https://doi.org/10.3390/en15113874 - 24 May 2022
Cited by 25 | Viewed by 4368
Abstract
Micro gas turbines fit perfectly with the energy roadmap to 2050: on-site, small scale power generation, combined with heat recovery from exhaust gas, offers an opportunity to deploy primary energy saving and pollutant emission reduction. Moreover, their flexibility enables fuel switching from natural [...] Read more.
Micro gas turbines fit perfectly with the energy roadmap to 2050: on-site, small scale power generation, combined with heat recovery from exhaust gas, offers an opportunity to deploy primary energy saving and pollutant emission reduction. Moreover, their flexibility enables fuel switching from natural gas (NG) to carbon-free fuels such as hydrogen and ammonia. This study aims to explore the potential of direct combustion of ammonia in a micro gas turbine (MGT), from a thermodynamic point of view. A modeling procedure was developed to simulate the behavior of a 100 kW MGT operating at full and part-load. After validation with NG as fuel, an increasing fraction of ammonia was fed to the combustor to predict performance variations in terms of electric, thermal and total efficiency, as well as exhaust gas composition, for a load range between 40% and 100%. Additional relevant details, related to the interaction between compressor and turbine in the single-shaft arrangement, were discussed through performance maps. Full replacement of NG with ammonia was found to reduce electric efficiency by about 0.5 percentage points (pp), whatever the power output, with a consequent improvement in exhaust gas heat recovery. Thus, total efficiency is maintained at a high level, with values ranging from 74.5% to 79.1% over the investigated load range. The benefit of zero CO2 emissions can be achieved provided that compressor–turbine matching is adjusted to compensate for the reduction in fuel calorific value: at rated power, when the largest fuel input is required, flow rates of air and flue gas decrease by 4.3% and 2.8%, respectively, with an increase in Brayton cycle pressure ratio of 2%. Full article
Show Figures

Figure 1

29 pages, 11614 KB  
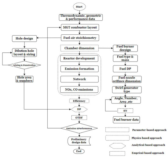
Article
Multi-Fidelity Combustor Design and Experimental Test for a Micro Gas Turbine System
by Yize Liu, Theoklis Nikolaidis, Seyed Hossein Madani, Mohammad Sarkandi, Abdelaziz Gamil, Muhamad Firdaus Sainal and Seyed Vahid Hosseini
Energies 2022, 15(7), 2342; https://doi.org/10.3390/en15072342 - 23 Mar 2022
Cited by 6 | Viewed by 4443
Abstract
A multi-fidelity micro combustor design approach is developed for a small-scale combined heat and power CHP system. The approach is characterised by the coupling of the developed preliminary design model using the combined method of 3D high-fidelity modelling and experimental testing. The integrated [...] Read more.
A multi-fidelity micro combustor design approach is developed for a small-scale combined heat and power CHP system. The approach is characterised by the coupling of the developed preliminary design model using the combined method of 3D high-fidelity modelling and experimental testing. The integrated multi-physics schemes and their underlying interactions are initially provided. During the preliminary design phase, the rapid design exploration is achieved by the coupled reduced-order models, where the details of the combustion chamber layout, flow distributions, and burner geometry are defined as well as basic combustor performance. The high-fidelity modelling approach is then followed to provide insights into detailed flow and emission physics, which explores the effect of design parameters and optimises the design. The combustor is then fabricated and assembled in the MGT test bench. The experimental test is performed and indicates that the designed combustor is successfully implemented in the MGT system. The multi-physics models are then verified and validated against the test data. The details of refinement on lower-order models are given based on the insights acquired by high-fidelity methods. The shortage of conventional fossil fuels and the continued demand for energy supplies have led to the development of a micro-turbine system running renewable fuels. Numerical analysis is then carried out to assess the potential operation of biogas in terms of emission and performance. It produces less NOx emission but presents a flame stabilisation design challenge at lower methane content. The details of the strategy to address the flame stabilisation are also provided. Full article
(This article belongs to the Section I2: Energy and Combustion Science)
Show Figures

Figure 1

Back to TopTop