Sign in to use this feature.

Years

Between: -

Subjects

remove_circle_outline
remove_circle_outline
remove_circle_outline
remove_circle_outline
remove_circle_outline
remove_circle_outline
remove_circle_outline
remove_circle_outline
remove_circle_outline

Journals

remove_circle_outline
remove_circle_outline
remove_circle_outline
remove_circle_outline
remove_circle_outline
remove_circle_outline
remove_circle_outline
remove_circle_outline
remove_circle_outline
remove_circle_outline
remove_circle_outline
remove_circle_outline
remove_circle_outline
remove_circle_outline
remove_circle_outline
remove_circle_outline
remove_circle_outline

Article Types

Countries / Regions

remove_circle_outline
remove_circle_outline
remove_circle_outline
remove_circle_outline
remove_circle_outline

Search Results (4,171)

Search Parameters:
Keywords = colorectal cancer cells

Order results
Result details
Results per page
Select all
Export citation of selected articles as:
20 pages, 1857 KB  
Review
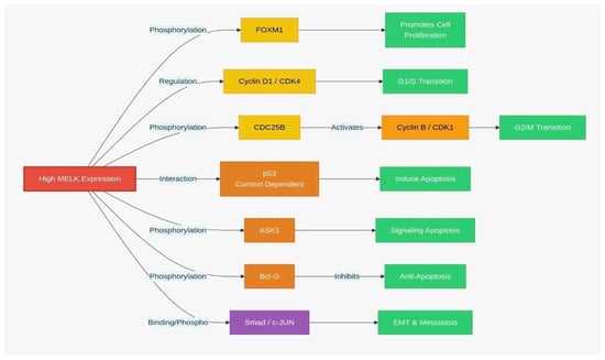
Maternal Embryonic Leucine Zipper Kinase (MELK) in Cancer: Biological Functions, Therapeutic Potential, and Controversies
by Alaeddin M. Alzeer and Saad Al-Lahham
Biology 2026, 15(2), 200; https://doi.org/10.3390/biology15020200 - 21 Jan 2026
Abstract
The Maternal Embryonic Leucine Zipper Kinase (MELK) gene is a member of the Snf1/AMPK serine/threonine kinase family. MELK has recently attracted considerable interest in cancer biology due to its aberrant overexpression in various malignancies, including glioma, breast, lung, colorectal, gastric, and [...] Read more.
The Maternal Embryonic Leucine Zipper Kinase (MELK) gene is a member of the Snf1/AMPK serine/threonine kinase family. MELK has recently attracted considerable interest in cancer biology due to its aberrant overexpression in various malignancies, including glioma, breast, lung, colorectal, gastric, and hematological cancers. It has been shown that higher MELK levels are often correlated with unfavorable prognosis, aggressive tumor manifestations, resistance to treatment, and stem-like tumor morphologies. In this review we aim to summarize the current understanding of MELK biology, including its functions in cell cycle regulation, apoptosis, oncogenic signaling pathways, and tumor stemness. We also discuss the therapeutic potential, limitations, and controversy of MELK inhibitors, and implications in cancer diagnosis and treatment. MELK may not be a universal driver oncogene; nonetheless, it is consistently linked to aggressive disease, underscoring its potential as a prognostic biomarker and a candidate for therapeutic co-targeting in combination treatments. Full article
(This article belongs to the Section Cancer Biology)
Show Figures

Figure 1

24 pages, 3579 KB  
Article
SIAH2–WNK1 Signaling Drives Glycolytic Metabolism and Therapeutic Resistance in Colorectal Cancer
by Kee-Thai Kiu, Cheng-Ying Chu, Yi-Chiao Cheng, Min-Hsuan Yen, Ying-Wei Chen, Narpati Wesa Pikatan, Vijesh Kumar Yadav and Tung-Cheng Chang
Int. J. Mol. Sci. 2026, 27(2), 1065; https://doi.org/10.3390/ijms27021065 - 21 Jan 2026
Abstract
Colorectal cancer (CRC) progression and therapy resistance are driven in part by metabolic reprogramming and the persistence of cancer stem-like cells (CSCs). The seven in absentia homolog 2 (SIAH2)/with-no-lysine kinase 1 (WNK1) signaling axis has emerged as a potential regulator of these processes, [...] Read more.
Colorectal cancer (CRC) progression and therapy resistance are driven in part by metabolic reprogramming and the persistence of cancer stem-like cells (CSCs). The seven in absentia homolog 2 (SIAH2)/with-no-lysine kinase 1 (WNK1) signaling axis has emerged as a potential regulator of these processes, yet its functional role in CRC metabolism and tumor–stroma crosstalk remains incompletely understood. Integrated analyses of The Cancer Genome Atlas–Colon Adenocarcinoma (TCGA-COAD) and Gene Expression Omnibus (GEO, GSE17538) datasets revealed significant upregulation of SIAH2 and WNK1 in CRC tissues, with strong positive correlations to glycolysis- and hypoxia-associated genes, including PFKP, LDHA, BPGM, ADH1A, ADH1B, and HIF-1α. Single-cell and clinical profiling further demonstrated preferential enrichment of SIAH2 in undifferentiated, stem-like tumor cell populations. Functional studies across multiple CRC cell lines showed that SIAH2 silencing suppressed proliferation, clonogenic growth, tumor sphere formation, and cell-cycle progression, whereas SIAH2 overexpression exerted opposite effects. Seahorse extracellular flux analyses established that SIAH2 promotes glycolytic capacity and metabolic flexibility. At the protein level, SIAH2 regulated glycolytic enzymes and WNK1/hypoxia-inducible factor-1α (HIF-1α) signaling, effects that were amplified by cancer-associated fibroblast (CAF)-derived conditioned medium. CAF exposure enhanced SIAH2 expression, CSC spheroid growth, and resistance to fluorouracil, leucovorin, and oxaliplatin (FOLFOX) chemotherapy, whereas SIAH2 depletion effectively abrogated these effects. Collectively, these findings identify the SIAH2/WNK1 axis as a central metabolic regulator linking glycolysis, CSC maintenance, and microenvironment-driven therapy resistance in CRC, highlighting its potential as a therapeutic target. Full article
Show Figures

Figure 1

19 pages, 4422 KB  
Article
In Vitro and In Vivo Efficacy of Epithelial Barrier-Promoting Barriolides as Potential Therapy for Ulcerative Colitis
by Jon P. Joelsson, Michael J. Parnham, Laurène Froment, Aude Rapet, Andreas Hugi, Janick Stucki, Nina Hobi and Jennifer A. Kricker
Biomedicines 2026, 14(1), 237; https://doi.org/10.3390/biomedicines14010237 - 21 Jan 2026
Abstract
Background/Objectives: Ulcerative colitis (UC) is an inflammatory bowel disease and a major cause of ulcers and chronic inflammation in the colon and rectum. Recurring symptoms include abdominal pain, rectal bleeding, and diarrhoea, and patients with UC are at a higher risk of [...] Read more.
Background/Objectives: Ulcerative colitis (UC) is an inflammatory bowel disease and a major cause of ulcers and chronic inflammation in the colon and rectum. Recurring symptoms include abdominal pain, rectal bleeding, and diarrhoea, and patients with UC are at a higher risk of developing comorbidities such as colorectal cancer and poor mental health. In UC, the decreased diversity and changed metabolic profile of gut microbiota, along with a diminished mucus layer, leads to disruption of the underlying epithelial barrier, with an ensuing excessive and detrimental inflammatory response. Treatment options currently rely on drugs that reduce the inflammation, but less emphasis has been placed on improving the resilience of the epithelial barrier. Macrolide antibiotics exhibit epithelial barrier-enhancing capacities unrelated to their antibacterial properties. Methods: We investigated two novel barriolides, macrolides with reduced antibacterial effects in common bacterial strains. Gut epithelial cell barrier resistance in the Caco-2 cell line, with and without co-culture with mucus-producing HT-29 cells, was increased when treated with barriolides. Using AXGut-on-Chip technology with inflammatory cytokine-stimulated Caco-2/HT-29 co-cultures, the effectiveness of the barriolides was confirmed. Lastly, we reveal the barrier-enhancing and inflammation-reducing effects of the barriolides in a dextran-sulphate sodium (DSS)-induced colitis mouse model. Results: We show the predictive power of the novel AXGut-on-Chip system and the effectiveness of the novel barriolides. Indications include reduced inflammatory response, increased epithelial barrier and decreased overall clinical score. Conclusions: The results of this study indicate the notion that barriolides could be used as a treatment option for UC. Full article
(This article belongs to the Section Drug Discovery, Development and Delivery)
Show Figures

Figure 1

16 pages, 8077 KB  
Article
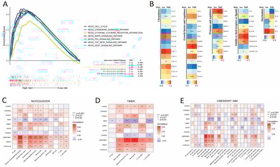
The Senescence-SASP Landscape in Colon Adenocarcinoma: Prognostic and Therapeutic Implications
by Tianyu Ren, Suyouwei Gao, Yangrong Feng, Yangyang Xu, Xinyi Mi, Jite Shi and Man Chu
Curr. Issues Mol. Biol. 2026, 48(1), 114; https://doi.org/10.3390/cimb48010114 - 21 Jan 2026
Abstract
Cellular senescence, characterized by permanent cell cycle arrest, significantly influences cancer development, immune regulation, and progression. However, the precise mechanisms by which senescence contributes to colorectal cancer prognosis remain to be fully elucidated. By integrating expression profiles of senescence-related and prognostic genes in [...] Read more.
Cellular senescence, characterized by permanent cell cycle arrest, significantly influences cancer development, immune regulation, and progression. However, the precise mechanisms by which senescence contributes to colorectal cancer prognosis remain to be fully elucidated. By integrating expression profiles of senescence-related and prognostic genes in colon adenocarcinoma (COAD) patients, we formulated and confirmed a nine-gene cellular senescence-related signature (CSRS) that integrates senescence-associated and prognosis-predictive genes using data from the CellAge, The Cancer Genome Atlas (TCGA) and Gene Expression Omnibus (GEO). A cell senescence-related prognostic formula was developed as follows: CSRS = (CASP2 × 0.2098) + (CDKN2A × 0.1196) + (FOXD1 × 0.1472) + (ING5 × 0.3723) + (OXTR × 0.0786) + (PHGDH × 0.1408) + (SERPINE1 × 0.1127) + (SNAI1 × 0.1034) + (LIMK1 × 0.0747). In a multivariate Cox proportional hazards model, the CSRS score, age and TNM stage were all identified as significant independent indicators for overall survival, affirming their prognostic value in colorectal cancer. The CSRS-high group exhibited significantly up-regulated senescence-associated secretory phenotype (SASP) and immune cell infiltration, whereas the CSRS-low group showed an apparent better response to immune-checkpoint inhibitor therapy. Our findings suggest CSRS score and its constituent genes represent potential biomarkers for prognosis and immunotherapeutic benefit in COAD patients. Extending this nine-gene set into a broader senescence-associated panel should be a next step toward delivering truly individualized treatment plans. Full article
Show Figures

Figure 1

13 pages, 6367 KB  
Article
Gene Expression-Based Colorectal Cancer Prediction Using Machine Learning and SHAP Analysis
by Yulai Yin, Zhen Yang, Xueqing Li, Shuo Gong and Chen Xu
Genes 2026, 17(1), 114; https://doi.org/10.3390/genes17010114 - 20 Jan 2026
Abstract
Objective: To develop and validate a genetic diagnostic model for colorectal cancer (CRC). Methods: First, differential expression genes (DEGs) between colorectal cancer and normal groups were screened using the TCGA database. Subsequently, a two-sample Mendelian randomization analysis was performed using the eQTL genomic [...] Read more.
Objective: To develop and validate a genetic diagnostic model for colorectal cancer (CRC). Methods: First, differential expression genes (DEGs) between colorectal cancer and normal groups were screened using the TCGA database. Subsequently, a two-sample Mendelian randomization analysis was performed using the eQTL genomic data from the IEU OpenGWAS database and colorectal cancer outcomes from the R12 Finnish database to identify associated genes. The intersecting genes from both methods were selected for the development and validation of the CRC genetic diagnostic model using nine machine learning algorithms: Lasso Regression, XGBoost, Gradient Boosting Machine (GBM), Generalized Linear Model (GLM), Neural Network (NN), Support Vector Machine (SVM), k-Nearest Neighbors (KNN), Random Forest (RF), and Decision Tree (DT). Results: A total of 3716 DEGs were identified from the TCGA database, while 121 genes were associated with CRC based on the eQTL Mendelian randomization analysis. The intersection of these two methods yielded 27 genes. Among the nine machine learning methods, XGBoost achieved the highest AUC value of 0.990. The top five genes predicted by the XGBoost method—RIF1, GDPD5, DBNDD1, RCCD1, and CLDN5—along with the five most significantly differentially expressed genes (ASCL2, IFITM3, IFITM1, SMPDL3A, and SUCLG2) in the GSE87211 dataset, were selected for the construction of the final colorectal cancer (CRC) genetic diagnostic model. The ROC curve analysis revealed an AUC (95% CI) of 0.9875 (0.9737–0.9875) for the training set, and 0.9601 (0.9145–0.9601) for the validation set, indicating strong predictive performance of the model. SHAP model interpretation further identified IFITM1 and DBNDD1 as the most influential genes in the XGBoost model, with both making positive contributions to the model’s predictions. Conclusions: The gene expression profile in colorectal cancer is characterized by enhanced cell proliferation, elevated metabolic activity, and immune evasion. A genetic diagnostic model constructed based on ten genes (RIF1, GDPD5, DBNDD1, RCCD1, CLDN5, ASCL2, IFITM3, IFITM1, SMPDL3A, and SUCLG2) demonstrates strong predictive performance. This model holds significant potential for the early diagnosis and intervention of colorectal cancer, contributing to the implementation of third-tier prevention strategies. Full article
(This article belongs to the Section Bioinformatics)
Show Figures

Figure 1

30 pages, 30350 KB  
Article
Targeted Inhibition of Oncogenic microRNAs miR-21, miR-17, and miR-155 Suppresses Tumor Growth and Modulates Immune Response in Colorectal Cancer
by Olga Patutina, Aleksandra Sen’kova, Svetlana Miroshnichenko, Mona Awad, Oleg Markov, Daniil V Gladkikh, Innokenty Savin, Ekaterina Seroklinova, Sergey Zhukov, Maxim Kupryushkin, Mikhail Maslov, Valentin Vlassov and Marina Zenkova
Pharmaceutics 2026, 18(1), 122; https://doi.org/10.3390/pharmaceutics18010122 - 18 Jan 2026
Viewed by 114
Abstract
Background and Objectives: Aggressive cancer development is characterized by rapid tumor growth and progressive immune dysfunction. Tumor-derived microRNAs (miRNAs) emerge as master regulators of both malignant transformation and immune evasion, making them promising therapeutic targets. Using the highly aggressive CT-26 peritoneal adenomatosis model, [...] Read more.
Background and Objectives: Aggressive cancer development is characterized by rapid tumor growth and progressive immune dysfunction. Tumor-derived microRNAs (miRNAs) emerge as master regulators of both malignant transformation and immune evasion, making them promising therapeutic targets. Using the highly aggressive CT-26 peritoneal adenomatosis model, this study explored the potential of selective miRNA inhibition to simultaneously suppress tumor growth and overcome immunosuppression. Methods and Results: Our results revealed that inhibition of miR-155, miR-21, and miR-17 by methylsulfonyl phosphoramidate (mesyl) oligonucleotides exhibited markedly different therapeutic profiles. miR-155 inhibition demonstrated minimal efficacy. miR-21 suppression provided early tumor regression and prevented cancer-associated thymic atrophy, translating into extended survival. miR-17 inhibition displayed delayed but superior tumor growth inhibition, significantly reducing pathologically elevated polymorphonuclear myeloid-derived suppressor cell (MDSC) populations, and nearly doubled animal lifespan. Combination therapy targeting all three miRNAs integrated these complementary mechanisms, maintaining consistent anti-tumor efficacy across early and late stages while providing thymic protection and MDSC reduction. Importantly, therapeutic responses in vivo substantially exceeded predictions based on in vitro tumor cell proliferation and motility measurements, revealing critical contributions of systemic immunomodulation. Conclusions: These findings demonstrate that miRNA inhibition reshapes tumor–immune interactions, positioning anti-miRNA therapeutics as immunomodulatory agents for effective colorectal cancer treatment. Full article
15 pages, 1752 KB  
Review
Advances in Colorectal Cancer Cell Biology and Clonal Evolution
by Sopozme Toghey, Elizabeth J. Harvey-Jones, Jonathan D. Towler, Charlotte J. H. Hafkamp and Irene Y. Chong
Int. J. Mol. Sci. 2026, 27(2), 953; https://doi.org/10.3390/ijms27020953 - 18 Jan 2026
Viewed by 110
Abstract
Colorectal cancer (CRC) develops through evolutionary processes involving genomic alterations, epigenetic regulation, and microenvironmental interactions. While traditionally explained by the stepwise accumulation of driver mutations, contemporary evidence supports a ‘Big Bang’ model in which many early-arising clones expand simultaneously to establish extensive heterogeneity. [...] Read more.
Colorectal cancer (CRC) develops through evolutionary processes involving genomic alterations, epigenetic regulation, and microenvironmental interactions. While traditionally explained by the stepwise accumulation of driver mutations, contemporary evidence supports a ‘Big Bang’ model in which many early-arising clones expand simultaneously to establish extensive heterogeneity. We reviewed recent studies employing spatially resolved multi-omic sequencing of tumour glands combined with computational modelling. These approaches enable high-resolution reconstruction of clonal architecture, transcriptional states, and chromatin accessibility. Findings show that although early clonal mutations shape tumour expansion, gene expression variability can be independent of genetic ancestry and instead reflects phenotypic plasticity driven by microenvironmental cues. Epigenomic analyses identified recurrent somatic chromatin accessibility alterations in promotors and enhancers of oncogenic pathways, frequently in the absence of DNA mutations, suggesting alternative mechanisms of gene regulation. Immune-focused studies demonstrated that early silencing of antigen-presenting genes and loss of neoantigens facilitate immune escape despite active surveillance. CRC is shaped by an interplay of genome, epigenome, and immune evolution, with non-genetic mechanisms and tumour plasticity emerging as important drivers of progression and therapeutic resistance. Full article
(This article belongs to the Special Issue New Molecular Aspects of Colorectal Cancer)
Show Figures

Figure 1

42 pages, 4524 KB  
Article
Pharmacologic Modulation of the PAR-2–ERK Axis by Statins Converts Inflammatory Survival Signalling into Apoptosis in Colorectal Cancer Cells
by Layla Amiri, Rajashree Patnaik, Riah Lee Varghese, Bintul Huda and Yajnavalka Banerjee
Int. J. Mol. Sci. 2026, 27(2), 916; https://doi.org/10.3390/ijms27020916 - 16 Jan 2026
Viewed by 94
Abstract
Chronic inflammation constitutes a well-established driver of colorectal carcinogenesis, yet the molecular circuitry linking inflammatory receptor signalling to tumour cell survival remains incompletely delineated. Here we demonstrate that the HMG-CoA reductase inhibitors atorvastatin and rosuvastatin modulate inflammatory survival pathways in colorectal cancer cells [...] Read more.
Chronic inflammation constitutes a well-established driver of colorectal carcinogenesis, yet the molecular circuitry linking inflammatory receptor signalling to tumour cell survival remains incompletely delineated. Here we demonstrate that the HMG-CoA reductase inhibitors atorvastatin and rosuvastatin modulate inflammatory survival pathways in colorectal cancer cells in a manner consistent with targeted interference with the protease-activated receptor 2 (PAR-2)–extracellular signal-regulated kinase (ERK)–tumour necrosis factor-α (TNF-α) signalling axis. Using lipopolysaccharide-stimulated HT-29 and Caco-2 cells as complementary models of inflammatory colorectal malignancy, we show that both statins selectively attenuate PAR-2 expression at the protein and transcript levels while leaving structurally related PAR-1 unaffected. This pattern of receptor modulation is accompanied by suppression of total ERK1/2 expression, ERK1/2 phosphorylation, and the transcriptional target DUSP6, together with attenuation of TNF-α secretion. Importantly, these signaling shifts are associated with dual apoptotic programs; the extrinsic pathway, reflected by transcriptional upregulation and proteolytic activation of caspase-8; and the intrinsic mitochondrial pathway, evidenced by reciprocal modulation of Bcl-2 family proteins favoring Bax over Bcl-2. Both pathways converge upon activation of executioner caspase-3 and an increase in Annexin V-defined apoptotic fractions, indicating re-engagement of programmed cell death under inflammatory stress. Notably, rosuvastatin consistently demonstrates superior potency across signaling endpoints, achieving comparable biological effects at lower concentrations than atorvastatin. Collectively, these data indicate that clinically deployed statins target the PAR-2–ERK axis and are associated with re-activation of apoptotic pathways in inflammatory colorectal cancer models, while leaving open the possibility that additional statin-responsive networks contribute to their pro-apoptotic effects. This mechanistic framework provides biological plausibility for epidemiologic observations linking statin use with reduced colorectal cancer risk and improved outcomes, and supports further translational evaluation of PAR-2-directed statin strategies in colorectal malignancy. Full article
(This article belongs to the Special Issue Colorectal Cancer—Emerging Trends and Treatment Strategies)
Show Figures

Figure 1

21 pages, 5725 KB  
Article
The Synergistic Effects of rhArg with Bcl-2 Inhibitors or Metformin Co-Treatment in Multiple Cancer Cell Models
by Lai-Pan Sze, Vicky Mei-Ki Ho, Wing-Ki Fung, Kin-Ho Law, Yifan Tu, Yik-Hing So, Sai-Fung Chung, Wing-Leung Wong, Zhen Liu, Alisa Sau-Wun Shum, Leo Man-Yuen Lee and Yun-Chung Leung
Cells 2026, 15(2), 164; https://doi.org/10.3390/cells15020164 - 16 Jan 2026
Viewed by 267
Abstract
Background: Recombinant human arginase (rhArg) has been proven to exhibit an anticancer effect via arginine starvation. To further improve the efficacy of rhArg, we examined the feasibility of a combination strategy with Bcl-2 inhibitors (ABT263 and ABT199) or an antidiabetic drug (metformin) and [...] Read more.
Background: Recombinant human arginase (rhArg) has been proven to exhibit an anticancer effect via arginine starvation. To further improve the efficacy of rhArg, we examined the feasibility of a combination strategy with Bcl-2 inhibitors (ABT263 and ABT199) or an antidiabetic drug (metformin) and investigated the mechanistic basis for these strategies. Methods: The combination effects were evaluated in a panel of human cancer cell lines modeling pancreatic ductal carcinoma (PDAC), triple-negative breast cancer (TNBC), colorectal cancer (CRC) and glioblastoma (GBM). Western blot analysis was used to evaluate the expression of apoptotic and cell cycle markers. MTT assay was used to evaluate the combination efficacy. Flow cytometric assays were used to investigate the apoptotic and cell cycle effects. Results: The combination of rhArg with sublethal doses of ABT263 significantly induced dose-dependent apoptosis, with elevated expression of apoptotic markers and a CI of 0.47 in U251. The combination inhibited CDK2 and cyclin A expression, indicating that the observed synergy also resulted from cell cycle arrest. We also found that rhArg + metformin was synergistic in a time-dependent manner. Compared to other amino acid depletion agents, rhArg + ABT263 was the most favorable combination pair. Conclusions: The combination of rhArg and ABT263 enhanced apoptosis and cell cycle arrest, demonstrating a potential broad-spectrum antitumor strategy. Full article
Show Figures

Figure 1

17 pages, 1112 KB  
Article
Small but Mighty: Low Bio-Accessibility Preserves Polyphenols from Mini Purple Carrots for Direct Action Against Colon Cancer Cells
by Amel Hamdi, Emel Hasan Yusuf, Rocío Rodríguez-Arcos, Ana Jiménez-Araujo, Paulina Nowicka, Rafael Guillén-Bejarano and Sara Jaramillo-Carmona
Antioxidants 2026, 15(1), 113; https://doi.org/10.3390/antiox15010113 - 15 Jan 2026
Viewed by 288
Abstract
Carrots are exceptional sources of bioactive compounds with potential health benefits. This study investigated the relationship between the biodiversity of carrot cultivars (colour and size) and their potential chemopreventive properties. Four distinct carrot cultivars (orange, white, yellow, and purple) of normal and miniature [...] Read more.
Carrots are exceptional sources of bioactive compounds with potential health benefits. This study investigated the relationship between the biodiversity of carrot cultivars (colour and size) and their potential chemopreventive properties. Four distinct carrot cultivars (orange, white, yellow, and purple) of normal and miniature sizes were comprehensively analysed for polyphenolic composition, bio-accessibility through in vitro simulated digestion, and in vitro antiproliferative activity against the HCT-116 colon cancer cell line. Our findings revealed that vegetable size influenced phytochemical composition more than vegetable colour, with mini purple carrots exhibiting exceptionally high polyphenolic concentrations and superior antiproliferative activity compared to orange, yellow, or white varieties. Notably, the bioaccessibility of bioactive compounds remained remarkably low across all samples, suggesting that these phytochemicals reach the colon in intact form, potentially enabling direct interaction with cancer cells. Interestingly, we found no direct correlation between total phenolic content and antiproliferative activity. In vitro cell cycle analysis revealed that mini purple carrot extracts induced S-phase arrest similar to the chemotherapeutic agent 5-FU, whereas other extracts caused G0/G1-phase arrest. The specific polyphenolic composition appears to be fundamentally important for bioactivity, with chlorogenic acid and diferulic acid-derivative isomer 2 potentially acting synergistically. These findings highlight the importance of carrot biodiversity in delivering functional foods with enhanced health-promoting properties, particularly for colorectal cancer prevention. Full article
Show Figures

Graphical abstract

34 pages, 6047 KB  
Article
HPLC-ESI-QTOF-MS/MS-Guided Profiling of Bioactive Compounds in Fresh and Stored Saffron Corms Reveals Potent Anticancer Activity Against Colorectal Cancer
by Sanae Baddaoui, Ennouamane Saalaoui, Oussama Khibech, Diego Salagre, Álvaro Fernández-Ochoa, Samira Mamri, Nahida Aktary, Muntajin Rahman, Amama Rani, Abdeslam Asehraou, Bonglee Kim and Ahmad Agil
Pharmaceuticals 2026, 19(1), 149; https://doi.org/10.3390/ph19010149 - 14 Jan 2026
Viewed by 122
Abstract
Background: Saffron (Crocus sativus L.) corms, often discarded as agricultural by-products, are a promising and sustainable source of bioactive metabolites with potential therapeutic relevance. However, their anticancer potential remains largely underinvestigated. Objectives: This study aimed to compare the phytochemical composition [...] Read more.
Background: Saffron (Crocus sativus L.) corms, often discarded as agricultural by-products, are a promising and sustainable source of bioactive metabolites with potential therapeutic relevance. However, their anticancer potential remains largely underinvestigated. Objectives: This study aimed to compare the phytochemical composition of hydroethanolic extracts from fresh (HEEF) and stored (HEES) saffron corms and to evaluate their anticancer effectiveness against colorectal cancer cells. Methods: Phytochemical profiling was performed using HPLC-ESI-QTOF-MS/MS. Cytotoxicity against T84 and SW480 colorectal cancer cell lines was determined by the crystal violet assay. Apoptosis-related protein modulation was assessed by Western blotting. Additionally, molecular docking, molecular dynamics simulations, and MM/GBSA calculations were used to investigate ligand–target binding affinities and stability. Results: Both extracts contained diverse primary and secondary metabolites, including phenolic acids, flavonoids, triterpenoids, lignans, anthraquinones, carotenoids, sugars, and fatty acids. HEES showed higher relative abundance of key bioactive metabolites than HEEF, which was enriched mainly in primary metabolites. HEES showed significantly greater dose-dependent cytotoxicity, particularly against SW480 cells after 24 h (IC50 = 34.85 ± 3.35). Apoptosis induction was confirmed through increased expression of caspase-9 and p53 in T84 cells. In silico studies revealed strong and stable interactions of major metabolites, especially 3,8-dihydroxy-1-methylanthraquinone-2-carboxylic acid with COX2 and crocetin with VEGFR2. Conclusions: Stored saffron corms possess a richer bioactive profile and show enhanced anticancer effects in vitro compared with fresh saffron corms, suggesting that they may represent a promising source of compounds for the future development of colorectal cancer therapeutics. Full article
(This article belongs to the Section Natural Products)
Show Figures

Figure 1

8 pages, 1093 KB  
Proceeding Paper
Short-Chain Fatty Acids as Functional Postbiotics in Colorectal Cancer Management
by Cinzia Zolfanelli, Vincenzo Lauciello, Alessio Di Ciancia, Alessio Vagliasindi, Theodoros Varzakas and Teresa D’Amore
Biol. Life Sci. Forum 2026, 56(1), 5; https://doi.org/10.3390/blsf2026056005 - 14 Jan 2026
Viewed by 109
Abstract
Short-chain fatty acids (SCFAs), such as butyrate, acetate, and propionate, are the result of microbial fermentation and have been demonstrated to exert anticancer effects in different experimental models. We systematically reviewed 27 studies on postbiotics in colorectal cancer models, enclosing a range of [...] Read more.
Short-chain fatty acids (SCFAs), such as butyrate, acetate, and propionate, are the result of microbial fermentation and have been demonstrated to exert anticancer effects in different experimental models. We systematically reviewed 27 studies on postbiotics in colorectal cancer models, enclosing a range of study types including cell lines, animal models, and organoids. Eight studies that focused specifically on SCFAs were identified and analyzed. SCFAs promoted apoptosis through caspase activation, influenced NF-κB and MAPK signaling, increased mucin expression, and strengthened barrier function. Butyrate has also been demonstrated to induce autophagy via LKB1–AMPK signaling. Studies using SCFA-containing supernatants showed similar effects, although the presence of multiple biomolecules limited attribution. Overall, these findings provide a robust foundation for further research, particularly in the context of translational studies that can bridge the gap between preclinical and clinical research. Full article
Show Figures

Figure 1

16 pages, 1343 KB  
Article
GPA33-Targeted Trimeric Immunotoxin Exhibits Enhanced Antitumor Activity in Human Colorectal Cancer Xenografts
by Javier Ruiz-de-la-Herrán, Javier Narbona, Rubén G. Gordo, Laura Sanz and Javier Lacadena
Int. J. Mol. Sci. 2026, 27(2), 764; https://doi.org/10.3390/ijms27020764 - 12 Jan 2026
Viewed by 276
Abstract
Immunotoxins are chimeric molecules with high potential as therapeutic candidates that combine antibody specificity to recognize and bind tumor-associated antigens and the cytotoxic potency of the enzymatic activity of a toxin, leading to the selective death of target cells. The use of immunotoxins [...] Read more.
Immunotoxins are chimeric molecules with high potential as therapeutic candidates that combine antibody specificity to recognize and bind tumor-associated antigens and the cytotoxic potency of the enzymatic activity of a toxin, leading to the selective death of target cells. The use of immunotoxins as therapeutic tools remains limited by various issues, such as selecting the appropriate tumor-associated antigen (TAA), penetration difficulties in solid tumors, low renal clearance, and low toxic payload. For this purpose, in this work we have designed a novel trimeric immunotoxin (IMTXTriA33αS) against colorectal cancer, combining the scFv against GPA33 as a targeting domain and the fungal ribotoxin α-sarcin (αS) as the toxic fragment, linked by a trimerization domain (TIEXVIII). Our results demonstrate that IMTXTriA33αS has greater avidity and toxic load, showing a very significant increase in its in vitro and in vivo antitumor efficacy, due to its trimeric structure. Full article
(This article belongs to the Special Issue Molecular Diagnosis and Treatment of Colorectal Cancer)
Show Figures

Graphical abstract

16 pages, 527 KB  
Review
Multifaceted Attack Networks of Artemisinin in Reversing Chemoresistance in Colorectal Cancer
by Mingfei Liu, Yueling Yan, Shirong Li, Rongrong Wang, Kewu Zeng and Jingchun Yao
Molecules 2026, 31(2), 244; https://doi.org/10.3390/molecules31020244 - 11 Jan 2026
Viewed by 272
Abstract
Chemotherapy resistance in colorectal cancer (CRC) represents a critical clinical challenge leading to treatment failure and poor patient prognosis. Artemisinin is a natural product isolated from Artemisia annua, and its clinically relevant derivatives include dihydroartemisinin (DHA) and artesunate. Beyond their established antimalarial efficacy, [...] Read more.
Chemotherapy resistance in colorectal cancer (CRC) represents a critical clinical challenge leading to treatment failure and poor patient prognosis. Artemisinin is a natural product isolated from Artemisia annua, and its clinically relevant derivatives include dihydroartemisinin (DHA) and artesunate. Beyond their established antimalarial efficacy, both artemisinin and its derivatives—collectively referred to as artemisinin-derived compounds (ADs)—have been increasingly recognized for their unique potential to reverse multidrug resistance in cancer. Unlike previous reviews focusing on isolated mechanisms, this review systematically constructs a multidimensional, synergistic attack network centered on ADs to elucidate their integrated actions against chemotherapy-resistant CRC. Mechanistically, ADs suppress cancer stem cell (CSC)-associated resistance phenotypes while concurrently reshaping the tumor immune microenvironment, highlighting a functional coupling between stemness inhibition and immune remodeling. In parallel, this review presents apoptosis reactivation and ferroptosis induction as complementary, dual-track cell death strategies that collectively circumvent apoptosis resistance. Moreover, ADs exert “one-strike–multiple-effects” through coordinated regulation of pro-survival signaling networks and immune-related pathways, including the induction of immunogenic cell death (ICD) and the modulation of immunosuppressive macrophage subsets. Beyond mechanistic insights, this review integrates emerging translational considerations, including clinical pharmacokinetics, safety and tolerability, formulation and delivery strategies, and rational combination therapy paradigms in CRC. Collectively, these findings position ADs as multi-dimensional modulators rather than a single-agent cytotoxic, providing a coherent mechanistic and translational rationale for their further development in chemotherapy-resistant CRC. Full article
Show Figures

Figure 1

19 pages, 6074 KB  
Article
Albumin Nanoparticles Harness Activated Neutrophils to Cross Vascular Barriers for Targeted Subcutaneous and Orthotopic Colon Cancer Therapy
by Zhifan Luo, Liuqing Dong, Yujie Zhang and Mingzhen Zhang
J. Funct. Biomater. 2026, 17(1), 36; https://doi.org/10.3390/jfb17010036 - 10 Jan 2026
Viewed by 384
Abstract
Colorectal cancer (CRC) therapy faces challenges due to limited drug penetration across the blood–tumor barrier. Neutrophils, with their natural ability to migrate to inflamed and tumor sites, offer a promising cell-mediated delivery strategy. This study developed albumin nanoparticles loaded with 6-shogaol (NPs/6-shogaol) and [...] Read more.
Colorectal cancer (CRC) therapy faces challenges due to limited drug penetration across the blood–tumor barrier. Neutrophils, with their natural ability to migrate to inflamed and tumor sites, offer a promising cell-mediated delivery strategy. This study developed albumin nanoparticles loaded with 6-shogaol (NPs/6-shogaol) and utilized activated neutrophils as carriers to transport the nanoparticles across vascular barriers for colon cancer therapy. The physicochemical properties, biocompatibility, and targeting efficiency of the NPs were evaluated in vitro and in vivo. The formulated NPs/6-shogaol exhibited favorable physicochemical properties, including a uniform nano-scale size (~150 nm), negative zeta potential, and high drug loading efficiency. In both subcutaneous and orthotopic colon cancer models, neutrophil-mediated delivery significantly enhanced tumor accumulation of 6-shogaol, inhibited tumor growth, and induced apoptosis by suppressing neutrophil elastase (NE) expression. Notably, no significant systemic toxicity was observed. This neutrophil-hitchhiking albumin nanoplatform provides a targeted and biocompatible strategy for effective colon cancer therapy. Full article
(This article belongs to the Special Issue Nanomaterials for Drug Targeting and Drug Delivery (2nd Edition))
Show Figures

Figure 1

Back to TopTop