Targeted Inhibition of Oncogenic microRNAs miR-21, miR-17, and miR-155 Suppresses Tumor Growth and Modulates Immune Response in Colorectal Cancer
Abstract
1. Introduction
2. Materials and Methods
2.1. Oligonucleotide Synthesis
2.2. Cell Transfection
2.3. Cell Viability Test
2.4. Scratch Assay
2.5. Stem-Loop PCR
2.6. Mice
2.7. Preparation of Oligonucleotide–Liposome Complexes for In Vivo Experiments
2.8. CT-26 Tumor Models
2.9. In Vivo Biodistribution Studies
2.10. Anti-Tumor Studies
2.11. Histology
2.12. Peripheral Blood Collection
2.13. Splenocyte Isolation
2.14. Flow Cytometry Analysis
2.15. ELISA
2.16. Western Blot Analysis
2.17. Enzymatic Dissociation of Tumor Tissue
2.18. Statistical Analyses
3. Results
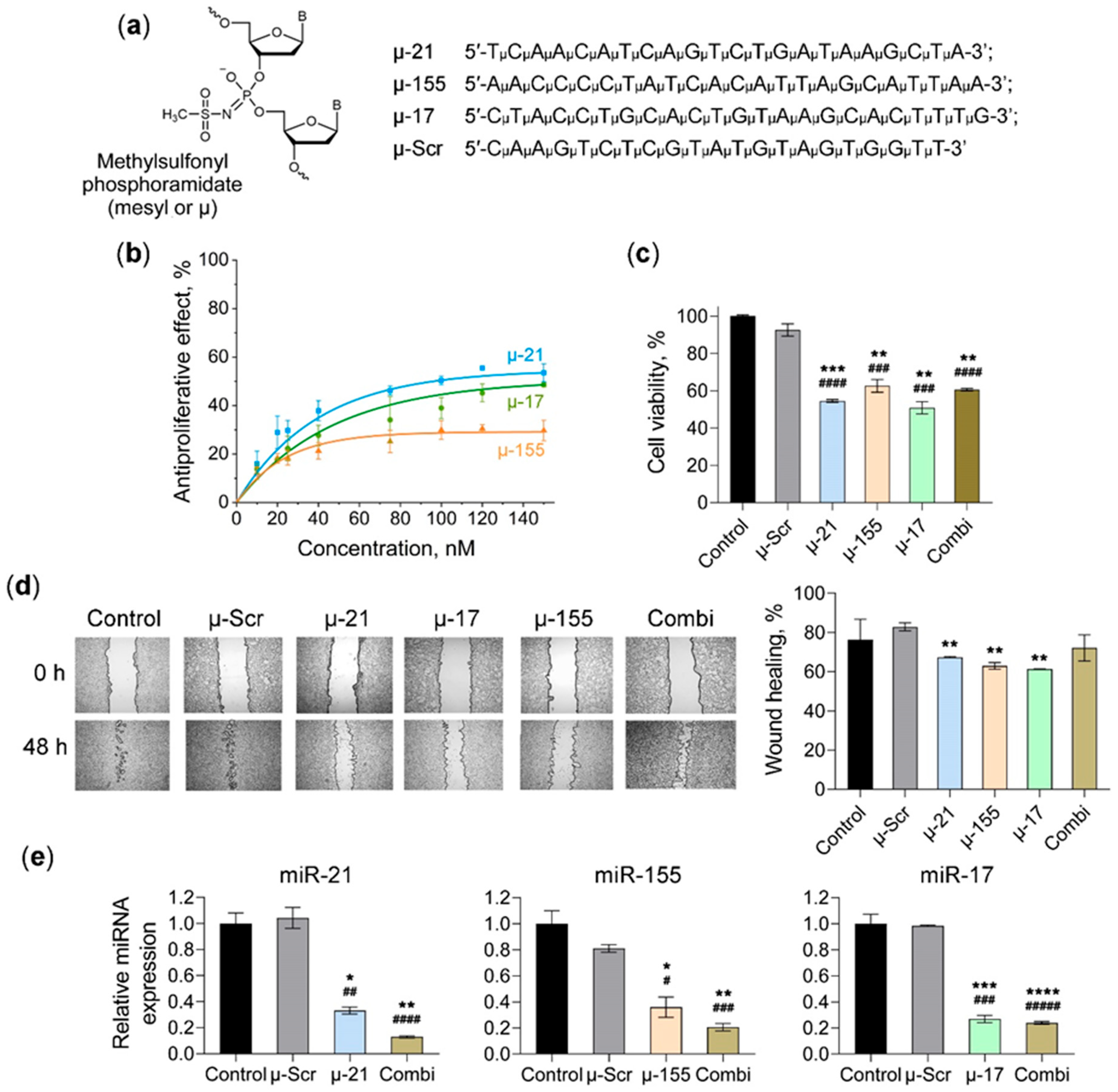
3.1. Functional and Molecular Responses of CT-26 Cells to miRNA-Targeted Oligonucleotide Treatment
3.2. Characterization of CT-26 Intraperitoneal Tumor Model: Kinetics of Neoplastic Progression
3.3. Therapeutic Effects of miRNA-Targeted Oligonucleotides on CT-26 Tumor Progression
3.4. Systemic Immune Effects of miRNA-Targeted Oligonucleotides in the CT-26 Model
3.5. Effect of miRNA-Targeted Oligonucleotide Therapy on Survival in CT-26-Bearing Mice
4. Discussion
Limitations of the Study
Supplementary Materials
Author Contributions
Funding
Institutional Review Board Statement
Informed Consent Statement
Data Availability Statement
Acknowledgments
Conflicts of Interest
Abbreviations
| 2X3-DOPE | 1,26-bis(cholest-5-en-3β-yloxycarbonylamino)-7,11,16,20-tetraazahexacosane-dioleoylphosphatidylethanolamine |
| 5-FU | 5-fluorouracil |
| AKT | protein kinase B |
| Arg1 | arginase-1 |
| ATRA | all-trans retinoic acid |
| CRC | colorectal cancer |
| CTL | cytotoxic T lymphocytes |
| CXCL10 | C-X-C motif chemokine ligand 10 |
| E2F | E2F transcription factor |
| IL-10 | interleukin-10 |
| IL-12 | interleukin-12 |
| ILS | increase in lifespan |
| iNOS | inducible nitric oxide synthase |
| iRGD | internalizing RGD |
| LNA | locked nucleic acid |
| MAPK | mitogen-activated protein kinase |
| MDSC | myeloid-derived suppressor cell |
| MLH1 | MutL homolog 1 |
| MSH2 | MutS homolog 2 |
| MSH6 | MutS homolog 6 |
| MTT | 3-(4,5-dimethylthiazol-2-yl)-2,5-diphenyltetrazolium bromide |
| PDCD4 | programmed cell death 4 |
| PI3K | phosphoinositide 3-kinase |
| PMN-MDSC | polymorphonuclear myeloid-derived suppressor cells |
| PTEN | phosphatase and tensin homolog |
| RBC | red blood cell |
| RND3 | Rho family GTPase 3 |
| RORA | retinoic acid receptor-related orphan receptor alpha |
| SMAD7 | mothers against decapentaplegic homolog 7 |
| SOCS-1 | suppressor of cytokine signaling 1 |
| TGF-β | transforming growth factor beta |
| Th | T helper cells |
| TP53 | tumor protein p53 |
References
- Yuan, C.; Steer, C.J.; Subramanian, S. Host–MicroRNA–Microbiota Interactions in Colorectal Cancer. Genes 2019, 10, 270. [Google Scholar] [CrossRef]
- Garo, L.P.; Ajay, A.K.; Fujiwara, M.; Gabriely, G.; Raheja, R.; Kuhn, C.; Kenyon, B.; Skillin, N.; Kadowaki-Saga, R.; Saxena, S.; et al. MicroRNA-146a limits tumorigenic inflammation in colorectal cancer. Nat. Commun. 2021, 12, 2419. [Google Scholar] [CrossRef]
- Ağagündüz, D.; Cocozza, E.; Cemali, Ö.; Bayazıt, A.D.; Nanì, M.F.; Cerqua, I.; Morgillo, F.; Saygılı, S.K.; Berni Canani, R.; Amero, P.; et al. Understanding the role of the gut microbiome in gastrointestinal cancer: A review. Front. Pharmacol. 2023, 14, 1130562. [Google Scholar] [CrossRef] [PubMed]
- Włodarczyk, M.; Maryńczak, K.; Burzyński, J.; Włodarczyk, J.; Basak, J.; Fichna, J.; Majsterek, I.; Ciesielski, P.; Spinelli, A.; Dziki, Ł. The role of miRNAs in the pathogenesis, diagnosis, and treatment of colorectal cancer and colitis-associated cancer. Clin. Exp. Med. 2025, 25, 86. [Google Scholar] [CrossRef]
- Pająk, W.; Kleinrok, J.; Pec, J.; Michno, K.; Wojtas, J.; Badach, M.; Teresińska, B.; Baj, J. Micro RNA in Colorectal Cancer—Potential Diagnostic and Prognostic Markers—An Updated Review. Int. J. Mol. Sci. 2025, 26, 8615. [Google Scholar] [CrossRef]
- Armitage, J.D.; Newnes, H.V.; McDonnell, A.; Bosco, A.; Waithman, J. Fine-Tuning the Tumour Microenvironment: Current Perspectives on the Mechanisms of Tumour Immunosuppression. Cells 2021, 10, 56. [Google Scholar] [CrossRef]
- Czajka-Francuz, P.; Prendes, M.J.; Mankan, A.; Quintana, Á.; Pabla, S.; Ramkissoon, S.; Jensen, T.J.; Peiró, S.; Severson, E.A.; Achyut, B.R.; et al. Mechanisms of immune modulation in the tumor microenvironment and implications for targeted therapy. Front. Oncol. 2023, 13, 1200646. [Google Scholar] [CrossRef]
- Kim, H.J.; Ji, Y.R.; Lee, Y.M. Crosstalk between angiogenesis and immune regulation in the tumor microenvironment. Arch. Pharm. Res. 2022, 45, 401–416. [Google Scholar] [CrossRef]
- He, S.; Zheng, L.; Qi, C. Myeloid-derived suppressor cells (MDSCs) in the tumor microenvironment and their targeting in cancer therapy. Mol. Cancer 2025, 24, 5. [Google Scholar] [CrossRef]
- Zhao, Y.; Du, J.; Shen, X. Targeting myeloid-derived suppressor cells in tumor immunotherapy: Current, future and beyond. Front. Immunol. 2023, 14, 1157537. [Google Scholar] [CrossRef] [PubMed]
- Gaponova, S.; Patutina, O.; Sen’kova, A.; Burakova, E.; Savin, I.; Markov, A.; Shmendel, E.; Maslov, M.; Stetsenko, D.; Vlassov, V.; et al. Single Shot vs. Cocktail: A Comparison of Mono- and Combinative Application of miRNA-Targeted Mesyl Oligonucleotides for Efficient Antitumor Therapy. Cancers 2022, 14, 4396. [Google Scholar] [CrossRef]
- Miroshnichenko, S.; Patutina, O. Enhanced Inhibition of Tumorigenesis Using Combinations of miRNA-Targeted Therapeutics. Front. Pharmacol. 2019, 10, 488. [Google Scholar] [CrossRef]
- Jorgensen, B.G.; Ro, S. MicroRNAs and ‘Sponging’ Competitive Endogenous RNAs Dysregulated in Colorectal Cancer: Potential as Noninvasive Biomarkers and Therapeutic Targets. Int. J. Mol. Sci. 2022, 23, 2166. [Google Scholar] [CrossRef] [PubMed]
- Wu, X.; Yan, F.; Wang, L.; Sun, G.; Liu, J.; Qu, M.; Wang, Y.; Li, T. MicroRNA: Another Pharmacological Avenue for Colorectal Cancer? Front. Cell Dev. Biol. 2020, 8, 812. [Google Scholar] [CrossRef] [PubMed]
- Mehrgou, A.; Ebadollahi, S.; Seidi, K.; Ayoubi-Joshaghani, M.H.; Ahmadieh Yazdi, A.; Zare, P.; Jaymand, M.; Jahanban-Esfahlan, R. Roles of miRNAs in Colorectal Cancer: Therapeutic Implications and Clinical Opportunities. Adv. Pharm. Bull. 2020, 11, 233. [Google Scholar] [CrossRef]
- Micallef, I.; Baron, B. The Mechanistic Roles of ncRNAs in Promoting and Supporting Chemoresistance of Colorectal Cancer. Non-Coding RNA 2021, 7, 24. [Google Scholar] [CrossRef]
- Chang, K.H.; Miller, N.; Kheirelseid, E.A.H.; Ingoldsby, H.; Hennessy, E.; Curran, C.E.; Curran, S.; Smith, M.J.; Regan, M.; McAnena, O.J.; et al. MicroRNA-21 and PDCD4 expression in colorectal cancer. Eur. J. Surg. Oncol. 2011, 37, 597–603. [Google Scholar] [CrossRef]
- Farasati Far, B.; Vakili, K.; Fathi, M.; Yaghoobpoor, S.; Bhia, M.; Naimi-Jamal, M.R. The role of microRNA-21 (miR-21) in pathogenesis, diagnosis, and prognosis of gastrointestinal cancers: A review. Life Sci. 2023, 316, 121340. [Google Scholar] [CrossRef]
- Hussen, B.M.; Sulaiman, S.H.A.; Abdullah, S.R.; Hidayat, H.J.; Khudhur, Z.O.; Eslami, S.; Samsami, M.; Taheri, M. MiRNA-155: A double-edged sword in colorectal cancer progression and drug resistance mechanisms. Int. J. Biol. Macromol. 2025, 299, 140134. [Google Scholar] [CrossRef]
- Adamowicz, M.; Abramczyk, J.; Kilanczyk, E.; Milkiewicz, P.; Łaba, A.; Milkiewicz, M.; Kempinska-Podhorodecka, A. Modulation of miR-155-5p signalling via 5-ASA for the prevention of high microsatellite instability: An in vitro study using human epithelial cell lines. J. Physiol. Biochem. 2024, 80, 573–583. [Google Scholar] [CrossRef]
- Valeri, N.; Gasparini, P.; Fabbri, M.; Braconi, C.; Veronese, A.; Lovat, F.; Adair, B.; Vannini, I.; Fanini, F.; Bottoni, A.; et al. Modulation of mismatch repair and genomic stability by miR-155. Proc. Natl. Acad. Sci. USA 2010, 107, 6982–6987. [Google Scholar] [CrossRef] [PubMed]
- Fang, L.; Li, H.; Wang, L.; Hu, J.; Jin, T.; Wang, J.; Yang, B.B. MicroRNA-17-5p promotes chemotherapeutic drug resistance and tumour metastasis of colorectal cancer by repressing PTEN expression. Oncotarget 2014, 5, 2974–2987. [Google Scholar] [CrossRef]
- Luo, H.; Zou, J.; Dong, Z.; Zeng, Q.; Wu, D.; Liu, L. Up-regulated miR-17 promotes cell proliferation, tumour growth and cell cycle progression by targeting the RND3 tumour suppressor gene in colorectal carcinoma. Biochem. J. 2012, 442, 311–321. [Google Scholar] [CrossRef]
- Liu, X.; Zhao, S.; Sui, H.; Liu, H.; Yao, M.; Su, Y.; Qu, P. MicroRNAs/LncRNAs Modulate MDSCs in Tumor Microenvironment. Front. Oncol. 2022, 12, 772351. [Google Scholar] [CrossRef]
- Li, L.; Zhang, J.; Diao, W.; Wang, D.; Wei, Y.; Zhang, C.-Y.; Zen, K. MicroRNA-155 and MicroRNA-21 Promote the Expansion of Functional Myeloid-Derived Suppressor Cells. J. Immunol. 2014, 192, 1034–1043. [Google Scholar] [CrossRef] [PubMed]
- Li, K.; Shi, H.; Zhang, B.; Ou, X.; Ma, Q.; Chen, Y.; Shu, P.; Li, D.; Wang, Y. Myeloid-derived suppressor cells as immunosuppressive regulators and therapeutic targets in cancer. Signal Transduct. Target. Ther. 2021, 6, 362. [Google Scholar] [CrossRef]
- Groth, C.; Hu, X.; Weber, R.; Fleming, V.; Altevogt, P.; Utikal, J.; Umansky, V. Immunosuppression mediated by myeloid-derived suppressor cells (MDSCs) during tumour progression. Br. J. Cancer 2019, 120, 16–25. [Google Scholar] [CrossRef]
- Kalkusova, K.; Taborska, P.; Stakheev, D.; Smrz, D. The Role of miR-155 in Antitumor Immunity. Cancers 2022, 14, 5414. [Google Scholar] [CrossRef]
- Chen, S.; Wang, L.; Fan, J.; Ye, C.; Dominguez, D.; Zhang, Y.; Curiel, T.J.; Fang, D.; Kuzel, T.M.; Zhang, B. Host miR155 Promotes Tumor Growth through a Myeloid-Derived Suppressor Cell–Dependent Mechanism. Cancer Res. 2015, 75, 519–531. [Google Scholar] [CrossRef]
- Guo, X.; Qiu, W.; Liu, Q.; Qian, M.; Wang, S.; Zhang, Z.; Gao, X.; Chen, Z.; Xue, H.; Li, G. Immunosuppressive effects of hypoxia-induced glioma exosomes through myeloid-derived suppressor cells via the miR-10a/Rora and miR-21/Pten Pathways. Oncogene 2018, 37, 4239–4259. [Google Scholar] [CrossRef] [PubMed]
- Bruns, H.; Böttcher, M.; Qorraj, M.; Fabri, M.; Jitschin, S.; Dindorf, J.; Busch, L.; Jitschin, R.; Mackensen, A.; Mougiakakos, D. CLL-cell-mediated MDSC induction by exosomal miR-155 transfer is disrupted by vitamin D. Leukemia 2017, 31, 985–988. [Google Scholar] [CrossRef]
- Chi, L.H.; Cross, R.S.N.; Redvers, R.P.; Davis, M.; Hediyeh-zadeh, S.; Mathivanan, S.; Samuel, M.; Lucas, E.C.; Mouchemore, K.; Gregory, P.A.; et al. MicroRNA-21 is immunosuppressive and pro-metastatic via separate mechanisms. Oncogenesis 2022, 11, 38. [Google Scholar] [CrossRef] [PubMed]
- Roy, S. miRNA in Macrophage Development and Function. Antioxid. Redox Signal. 2016, 25, 795–804. [Google Scholar] [CrossRef]
- Kosaka, A.; Ohkuri, T.; Ikeura, M.; Kohanbash, G.; Okada, H. Transgene-derived overexpression of miR-17-92 in CD8+ T-cells confers enhanced cytotoxic activity. Biochem. Biophys. Res. Commun. 2015, 458, 549. [Google Scholar] [CrossRef] [PubMed]
- Sasaki, K.; Kohanbash, G.; Hoji, A.; Ueda, R.; McDonald, H.A.; Reinhart, T.A.; Martinson, J.; Lotze, M.T.; Marincola, F.M.; Wang, E.; et al. MiR-17-92 expression in differentiated T cells—Implications for cancer immunotherapy. J. Transl. Med. 2010, 8, 17. [Google Scholar] [CrossRef]
- Miroshnichenko, S.K.; Patutina, O.A.; Burakova, E.A.; Chelobanov, B.P.; Fokina, A.A.; Vlassov, V.V.; Altman, S.; Zenkova, M.A.; Stetsenko, D.A. Mesyl phosphoramidate antisense oligonucleotides as an alternative to phosphorothioates with improved biochemical and biological properties. Proc. Natl. Acad. Sci. USA 2019, 116, 1229–1234. [Google Scholar] [CrossRef]
- Zharkov, T.D.; Markov, O.V.; Zhukov, S.A.; Khodyreva, S.N.; Kupryushkin, M.S. Influence of Combinations of Lipophilic and Phosphate Backbone Modifications on Cellular Uptake of Modified Oligonucleotides. Molecules 2024, 29, 452. [Google Scholar] [CrossRef] [PubMed]
- Kabilova, T.O.; Shmendel, E.V.; Gladkikh, D.V.; Chernolovskaya, E.L.; Markov, O.V.; Morozova, N.G.; Maslov, M.A.; Zenkova, M.A. Targeted delivery of nucleic acids into xenograft tumors mediated by novel folate-equipped liposomes. Eur. J. Pharm. Biopharm. 2018, 123, 59–70. [Google Scholar] [CrossRef]
- Maslov, M.A.; Kabilova, T.O.; Petukhov, I.A.; Morozova, N.G.; Serebrennikova, G.A.; Vlassov, V.V.; Zenkova, M.A. Novel cholesterol spermine conjugates provide efficient cellular delivery of plasmid DNA and small interfering RNA. J. Control. Release 2012, 160, 182–193. [Google Scholar] [CrossRef]
- Percie du Sert, N.; Hurst, V.; Ahluwalia, A.; Alam, S.; Avey, M.T.; Baker, M.; Browne, W.J.; Clark, A.; Cuthill, I.C.; Dirnagl, U.; et al. The ARRIVE guidelines 2.0: Updated guidelines for reporting animal research. PLoS Biol. 2020, 18, e3000410. [Google Scholar] [CrossRef]
- Percie du Sert, N.; Ahluwalia, A.; Alam, S.; Avey, M.T.; Baker, M.; Browne, W.J.; Clark, A.; Cuthill, I.C.; Dirnagl, U.; Emerson, M.; et al. Reporting animal research: Explanation and elaboration for the ARRIVE guidelines 2.0. PLoS Biol. 2020, 18, e3000411. [Google Scholar] [CrossRef]
- Gladkikh, D.V.; Shmendel, E.V.; Makarova, D.M.; Maslov, M.A.; Zenkova, M.A.; Chernolovskaya, E.L. Loop-Structured PEG-Lipoconjugate Enhances siRNA Delivery Mediated by Liner-PEG Containing Liposomes. Molecules 2025, 30, 4127. [Google Scholar] [CrossRef]
- Pieniądz, P.; Pięt, M.; Paduch, R. Characteristics of the Colorectal Cancer Microenvironment—Role in Cancer Progression and Therapeutic Possibilities. Appl. Sci. 2024, 14, 2930. [Google Scholar] [CrossRef]
- Zou, D.; Xin, X.; Xu, Y.; Xu, H.; Huang, L.; Xu, T. Improving the efficacy of immunotherapy for colorectal cancer: Targeting tumor microenvironment-associated immunosuppressive cells. Heliyon 2024, 10, e36446. [Google Scholar] [CrossRef] [PubMed]
- Zhang, Y.; Rajput, A.; Jin, N.; Wang, J. Mechanisms of Immunosuppression in Colorectal Cancer. Cancers 2020, 12, 3850. [Google Scholar] [CrossRef]
- Yang, L.; Ma, F.; Liu, F.; Chen, J.; Zhao, X.; Xu, Q. Efficient Delivery of Antisense Oligonucleotides Using Bioreducible Lipid Nanoparticles In Vitro and In Vivo. Mol. Ther. Nucleic Acids 2020, 19, 1357. [Google Scholar] [CrossRef] [PubMed]
- Gokhale, P.; Zhang, C.; Newsome, J.T.; Pei, J.; Ahmad, I.; Rahman, A.; Dritschilo, A.; Kasid, U. Pharmacokinetics, toxicity, and efficacy of ends-modified raf antisense oligodeoxyribonucleotide encapsulated in a novel cationic liposome. Clin. Cancer Res. 2002, 8, 3611–3621. [Google Scholar]
- Patutina, O.A.; Gaponova (Miroshnichenko), S.K.; Sen’kova, A.V.; Savin, I.A.; Gladkikh, D.V.; Burakova, E.A.; Fokina, A.A.; Maslov, M.A.; Shmendel’, E.V.; Wood, M.J.A.; et al. Mesyl phosphoramidate backbone modified antisense oligonucleotides targeting miR-21 with enhanced in vivo therapeutic potency. Proc. Natl. Acad. Sci. USA 2020, 117, 32370–32379. [Google Scholar] [CrossRef]
- Wang, W.; Thomas, R.; Sizova, O.; Su, D.M. Thymic Function Associated With Cancer Development, Relapse, and Antitumor Immunity—A Mini-Review. Front. Immunol. 2020, 11, 773. [Google Scholar] [CrossRef]
- Goyani, P.; Christodoulou, R.; Vassiliou, E. Immunosenescence: Aging and Immune System Decline. Vaccines 2024, 12, 1314. [Google Scholar] [CrossRef] [PubMed]
- Ahadi, A. The significance of microRNA deregulation in colorectal cancer development and the clinical uses as a diagnostic and prognostic biomarker and therapeutic agent. Non-Coding RNA Res. 2020, 5, 125–134. [Google Scholar] [CrossRef] [PubMed]
- Nedaeinia, R.; Sharifi, M.; Avan, A.; Kazemi, M.; Rafiee, L.; Ghayour-Mobarhan, M.; Salehi, R. Locked nucleic acid anti-miR-21 inhibits cell growth and invasive behaviors of a colorectal adenocarcinoma cell line: LNA-anti-miR as a novel approach. Cancer Gene Ther. 2016, 23, 246–253. [Google Scholar] [CrossRef] [PubMed]
- Song, M.S.; Rossi, J.J. The anti-miR21 antagomir, a therapeutic tool for colorectal cancer, has a potential synergistic effect by perturbing an angiogenesis-associated miR30. Front. Genet. 2014, 4, 66531. [Google Scholar] [CrossRef]
- Tsang, W.P.; Ng, E.K.O.; Ng, S.S.M.; Jin, H.; Yu, J.; Sung, J.J.Y.; Kwok, T.T. Oncofetal H19-derived miR-675 regulates tumor suppressor RB in human colorectal cancer. Carcinogenesis 2010, 31, 350–358. [Google Scholar] [CrossRef]
- Wang, C.J.; Stratmann, J.; Zhou, Z.G.; Sun, X.F. Suppression of microRNA-31 increases sensitivity to 5-FU at an early stage, and affects cell migration and invasion in HCT-116 colon cancer cells. BMC Cancer 2010, 10, 616. [Google Scholar] [CrossRef]
- Liang, G.; Zhu, Y.; Ali, D.J.; Tian, T.; Xu, H.; Si, K.; Sun, B.; Chen, B.; Xiao, Z. Engineered exosomes for targeted co-delivery of miR-21 inhibitor and chemotherapeutics to reverse drug resistance in colon cancer. J. Nanobiotechnology 2020, 18, 10. [Google Scholar] [CrossRef]
- Han, S.; Li, G.; Jia, M.; Zhao, Y.; He, C.; Huang, M.; Jiang, L.; Wu, M.; Yang, J.; Ji, X.; et al. Delivery of Anti-miRNA-221 for Colorectal Carcinoma Therapy Using Modified Cord Blood Mesenchymal Stem Cells-Derived Exosomes. Front. Mol. Biosci. 2021, 8, 743013. [Google Scholar] [CrossRef]
- Tassone, P.; Di Martino, M.T.; Arbitrio, M.; Fiorillo, L.; Staropoli, N.; Ciliberto, D.; Cordua, A.; Scionti, F.; Bertucci, B.; Salvino, A.; et al. Safety and activity of the first-in-class locked nucleic acid (LNA) miR-221 selective inhibitor in refractory advanced cancer patients: A first-in-human, phase 1, open-label, dose-escalation study. J. Hematol. Oncol. 2023, 16, 68. [Google Scholar] [CrossRef]
- Ali, A.; Grillone, K.; Ascrizzi, S.; Caridà, G.; Fiorillo, L.; Ciliberto, D.; Staropoli, N.; Tagliaferri, P.; Tassone, P.; Di Martino, M.T. LNA-i-miR-221 activity in colorectal cancer: A reverse translational investigation. Mol. Ther. Nucleic Acids 2024, 35, 102221. [Google Scholar] [CrossRef]
- Lagou, M.K.; Karagiannis, G.S. Obesity-induced thymic involution and cancer risk. Semin. Cancer Biol. 2023, 93, 3–19. [Google Scholar] [CrossRef] [PubMed]
- Luo, M.; Xu, L.; Qian, Z.; Sun, X. Infection-Associated Thymic Atrophy. Front. Immunol. 2021, 12, 652538. [Google Scholar] [CrossRef] [PubMed]
- Cron, M.A.; Guillochon, É.; Kusner, L.; Le Panse, R. Role of miRNAs in Normal and Myasthenia Gravis Thymus. Front. Immunol. 2020, 11, 1074. [Google Scholar] [CrossRef] [PubMed]
- Xu, M.; Gan, T.; Ning, H.; Wang, L. MicroRNA Functions in Thymic Biology: Thymic Development and Involution. Front. Immunol. 2018, 9, 2063. [Google Scholar] [CrossRef] [PubMed]
- Chen, P.; Zhang, H.; Sun, X.; Hu, Y.; Jiang, W.; Liu, Z.; Liu, S.; Zhang, X. microRNA-449a modulates medullary thymic epithelial cell differentiation. Sci. Rep. 2017, 7, 159. [Google Scholar] [CrossRef]
- Meng, G.; Wei, J.; Wang, Y.; Qu, D.; Zhang, J. MiR-21 regulates immunosuppression mediated by myeloid-derived suppressor cells by impairing RUNX1-YAP interaction in lung cancer. Cancer Cell Int. 2020, 20, 495. [Google Scholar] [CrossRef]
- Sahraei, M.; Chaube, B.; Liu, Y.; Sun, J.; Kaplan, A.; Price, N.L.; Ding, W.; Oyaghire, S.; García-Milian, R.; Mehta, S.; et al. Suppressing miR-21 activity in tumor-associated macrophages promotes an antitumor immune response. J. Clin. Investig. 2019, 129, 5518–5536. [Google Scholar] [CrossRef]
- Wang, J.; Yu, F.; Jia, X.; Iwanowycz, S.; Wang, Y.; Huang, S.; Ai, W.; Fan, D. MicroRNA-155 deficiency enhances the recruitment and functions of myeloid-derived suppressor cells in tumor microenvironment and promotes solid tumor growth. Int. J. Cancer 2015, 136, E602-13. [Google Scholar] [CrossRef]
- Kim, S.; Song, J.H.; Kim, S.; Qu, P.; Martin, B.K.; Sehareen, W.S.; Haines, D.C.; Lin, P.C.; Sharan, S.K.; Chang, S. Loss of oncogenic miR-155 in tumor cells promotes tumor growth by enhancing C/EBP-β-mediated MDSC infiltration. Oncotarget 2016, 7, 11094–11112. [Google Scholar] [CrossRef]
- Iclozan, C.; Antonia, S.; Chiappori, A.; Chen, D.T.; Gabrilovich, D. Therapeutic regulation of myeloid-derived suppressor cells and immune response to cancer vaccine in patients with extensive stage small cell lung cancer. Cancer Immunol. Immunother. 2013, 62, 909. [Google Scholar] [CrossRef]
- Draghiciu, O.; Nijman, H.W.; Hoogeboom, B.N.; Meijerhof, T.; Daemen, T. Sunitinib depletes myeloid-derived suppressor cells and synergizes with a cancer vaccine to enhance antigen-specific immune responses and tumor eradication. Oncoimmunology 2015, 4, e989764. [Google Scholar] [CrossRef]
- Zhang, Y.; Wang, S.; Lai, Q.; Fang, Y.; Wu, C.; Liu, Y.; Li, Q.; Wang, X.; Gu, C.; Chen, J.; et al. Cancer-associated fibroblasts-derived exosomal miR-17-5p promotes colorectal cancer aggressive phenotype by initiating a RUNX3/MYC/TGF-β1 positive feedback loop. Cancer Lett. 2020, 491, 22–35. [Google Scholar] [CrossRef]
- Sun, W.; Cui, J.; Ge, Y.; Wang, J.; Yu, Y.; Han, B.; Liu, B. Tumor stem cell-derived exosomal microRNA-17-5p inhibits anti-tumor immunity in colorectal cancer via targeting SPOP and overexpressing PD-L1. Cell Death Discov. 2022, 8, 223. [Google Scholar] [CrossRef]
- Miroshnichenko, S.K.; Patutina, O.A.; Markov, A.V.; Kupryushkin, M.S.; Vlassov, V.V.; Zenkova, M.A. Biological Performance and Molecular Mechanisms of Mesyl MicroRNA-Targeted Oligonucleotides in Colorectal Cancer Cells. Int. J. Mol. Sci. 2025, 26, 11747. [Google Scholar] [CrossRef]
- Taschuk, F.; Cherry, S. DEAD-Box Helicases: Sensors, Regulators, and Effectors for Antiviral Defense. Viruses 2020, 12, 181. [Google Scholar] [CrossRef] [PubMed]
- Yang, F.; Bian, T.; Zhan, X.; Chen, Z.; Xing, Z.; Larsen, N.A.; Zhang, X.; Shi, Y. Mechanisms of the RNA helicases DDX42 and DDX46 in human U2 snRNP assembly. Nat. Commun. 2023, 14, 897. [Google Scholar] [CrossRef] [PubMed]
- Shi, X.; Li, Y.; Zhou, H.; Hou, X.; Yang, J.; Malik, V.; Faiola, F.; Ding, J.; Bao, X.; Modic, M.; et al. DDX18 coordinates nucleolus phase separation and nuclear organization to control the pluripotency of human embryonic stem cells. Nat. Commun. 2024, 15, 10803. [Google Scholar] [CrossRef] [PubMed]







Disclaimer/Publisher’s Note: The statements, opinions and data contained in all publications are solely those of the individual author(s) and contributor(s) and not of MDPI and/or the editor(s). MDPI and/or the editor(s) disclaim responsibility for any injury to people or property resulting from any ideas, methods, instructions or products referred to in the content. |
© 2026 by the authors. Licensee MDPI, Basel, Switzerland. This article is an open access article distributed under the terms and conditions of the Creative Commons Attribution (CC BY) license.
Share and Cite
Patutina, O.; Sen’kova, A.; Miroshnichenko, S.; Awad, M.; Markov, O.; Gladkikh, D.; Savin, I.; Seroklinova, E.; Zhukov, S.; Kupryushkin, M.; et al. Targeted Inhibition of Oncogenic microRNAs miR-21, miR-17, and miR-155 Suppresses Tumor Growth and Modulates Immune Response in Colorectal Cancer. Pharmaceutics 2026, 18, 122. https://doi.org/10.3390/pharmaceutics18010122
Patutina O, Sen’kova A, Miroshnichenko S, Awad M, Markov O, Gladkikh D, Savin I, Seroklinova E, Zhukov S, Kupryushkin M, et al. Targeted Inhibition of Oncogenic microRNAs miR-21, miR-17, and miR-155 Suppresses Tumor Growth and Modulates Immune Response in Colorectal Cancer. Pharmaceutics. 2026; 18(1):122. https://doi.org/10.3390/pharmaceutics18010122
Chicago/Turabian StylePatutina, Olga, Aleksandra Sen’kova, Svetlana Miroshnichenko, Mona Awad, Oleg Markov, Daniil Gladkikh, Innokenty Savin, Ekaterina Seroklinova, Sergey Zhukov, Maxim Kupryushkin, and et al. 2026. "Targeted Inhibition of Oncogenic microRNAs miR-21, miR-17, and miR-155 Suppresses Tumor Growth and Modulates Immune Response in Colorectal Cancer" Pharmaceutics 18, no. 1: 122. https://doi.org/10.3390/pharmaceutics18010122
APA StylePatutina, O., Sen’kova, A., Miroshnichenko, S., Awad, M., Markov, O., Gladkikh, D., Savin, I., Seroklinova, E., Zhukov, S., Kupryushkin, M., Maslov, M., Vlassov, V., & Zenkova, M. (2026). Targeted Inhibition of Oncogenic microRNAs miR-21, miR-17, and miR-155 Suppresses Tumor Growth and Modulates Immune Response in Colorectal Cancer. Pharmaceutics, 18(1), 122. https://doi.org/10.3390/pharmaceutics18010122

