Sign in to use this feature.

Years

Between: -

Subjects

remove_circle_outline
remove_circle_outline
remove_circle_outline
remove_circle_outline
remove_circle_outline
remove_circle_outline
remove_circle_outline
remove_circle_outline
remove_circle_outline

Journals

Article Types

Countries / Regions

Search Results (114)

Search Parameters:
Keywords = colon microflora

Order results
Result details
Results per page
Select all
Export citation of selected articles as:
17 pages, 13579 KB  
Article
Dendrobium officinale Polysaccharide Relieves the DSS-Induced Chronic Colitis in C57BL/6J Mice and Regulates Colonic Microflora Structure
by Yangyu Ma, Jingrui Li, Xianling Yuan, Wenyang Tao, Wanyi Zhou, Jianrong Xing, Ying Yang and Haihua Zhang
Metabolites 2025, 15(11), 708; https://doi.org/10.3390/metabo15110708 - 30 Oct 2025
Viewed by 431
Abstract
Background/Objectives: Chronic colitis presents a growing global health burden with rising incidence. This study investigated the ameliorative effect of Dendrobium officinale polysaccharide (DOP) against dextran sulfate sodium (DSS)-induced chronic colitis in mice, specifically examining its dual modulation of gut microbiota and metabolic [...] Read more.
Background/Objectives: Chronic colitis presents a growing global health burden with rising incidence. This study investigated the ameliorative effect of Dendrobium officinale polysaccharide (DOP) against dextran sulfate sodium (DSS)-induced chronic colitis in mice, specifically examining its dual modulation of gut microbiota and metabolic pathways. Methods: DOP was extracted and purified from Dendrobium officinale stems and leaves. A chronic colitis model was established in male C57BL/6J mice via DSS induction. Eighty-four mice were randomized into seven groups: control, model, low/high-dose leaf-DOP, low/high-dose stem-DOP, and sulfasalazine positive control. We assessed body weight, disease activity index (DAI), colon length, splenic/thymic indices, inflammatory cytokines, and histopathology (Hematoxylin and Eosin/Alcian blue staining), with tight junction protein and tumor necrosis factor-alpha (TNF-α) expression quantified via immunofluorescence. 16S rRNA sequencing and untargeted metabolomics evaluated microbial and metabolic shifts. Results: DOP significantly attenuated colitis severity, restored colon histoarchitecture, elevated goblet cell counts, upregulated zonula occludens-1 (ZO-1) and occludin expression, and suppressed TNF-α. Crucially, DOP remodeled dysbiosis by enriching beneficial taxa (e.g., Candidatus_Saccharimonas, Lachnoclostridium) while reducing pathogens (Mucispirillum). Metabolomics further elucidated DOP-mediated regulation of purine and nicotinate/nicotinamide metabolism—pathways mechanistically linked to its anti-inflammatory and barrier-repair effects. Conclusions: DOP effectively alleviates symptoms of DSS-induced chronic colitis in mice, protects intestinal barrier integrity, and achieves therapeutic potential through simultaneous regulation of the gut microbiome and metabolome. Full article
(This article belongs to the Topic Functional Food and Anti-Inflammatory Function)
Show Figures

Graphical abstract

28 pages, 2553 KB  
Review
Topical Probiotics as a Novel Approach in the Treatment of Chronic Dermatoses Associated with Skin Dysbiosis: A Narrative Review
by Danuta Nowicka, Emilia Kucharczyk, Karolina Pawłuszkiewicz, Matylda Korgiel, Tomasz Busłowicz and Małgorzata Ponikowska
Int. J. Mol. Sci. 2025, 26(20), 10195; https://doi.org/10.3390/ijms262010195 - 20 Oct 2025
Viewed by 1464
Abstract
The skin microbiome plays a pivotal role in maintaining skin homeostasis, immune regulation, and barrier integrity. Dysbiosis, characterized by altered diversity and function of the microflora, contributes to the pathogenesis of chronic inflammatory dermatoses such as atopic dermatitis, psoriasis, acne vulgaris, hidradenitis suppurativa, [...] Read more.
The skin microbiome plays a pivotal role in maintaining skin homeostasis, immune regulation, and barrier integrity. Dysbiosis, characterized by altered diversity and function of the microflora, contributes to the pathogenesis of chronic inflammatory dermatoses such as atopic dermatitis, psoriasis, acne vulgaris, hidradenitis suppurativa, rosacea, and photoaging. This narrative review, based on searches in PubMed, Scopus, and Google Scholar, summarizes current evidence on the role of topical probiotics in the prevention and management of inflammatory dermatoses, drawing mainly on studies from the past decade and, where relevant, earlier works published between 1975 and 2025. Evidence indicates that topical probiotics modulate local immune responses, enhance antimicrobial peptide synthesis, inhibit pathogenic microorganism colonization, and support skin barrier regeneration. Additional benefits include accelerated wound healing and reduced environmental damage. However, study results are heterogeneous, and designs vary, with limited data on long-term effects, particularly in paediatric and immunosuppressed populations. Topical probiotics are a promising therapeutic approach for chronic inflammatory dermatoses linked to microbiota dysbiosis. They can restore microbial balance, support barrier function, suppress pathogenic microorganisms, and promote skin regeneration. Despite consistent reports of clinical improvement and improved cutaneous defence mechanisms, small sample sizes, methodological heterogeneity, and the absence of standardized dosing regimens limit current evidence. Long-term safety data are limited, especially for vulnerable patient groups. Rigorous randomized controlled trials with standardized protocols and larger, diverse populations are needed to confirm efficacy, ensure safety, and guide clinical implementation. Full article
Show Figures

Figure 1

34 pages, 2621 KB  
Article
Priestia megaterium KW16: A Novel Plant Growth-Promoting and Biocontrol Agent Against Rhizoctonia solani in Oilseed Rape (Brassica napus L.)—Functional and Genomic Insights
by Bożena Nowak, Daria Chlebek and Katarzyna Hupert-Kocurek
Agriculture 2025, 15(13), 1435; https://doi.org/10.3390/agriculture15131435 - 3 Jul 2025
Viewed by 1749
Abstract
Plant diseases caused by Rhizoctonia solani present a significant challenge in agriculture. While chemical pesticides remain a common control strategy, their use leads to health and environmental problems. In contrast, endophytic bacteria with plant growth-promoting (PGP) activity offer a promising, sustainable alternative. In [...] Read more.
Plant diseases caused by Rhizoctonia solani present a significant challenge in agriculture. While chemical pesticides remain a common control strategy, their use leads to health and environmental problems. In contrast, endophytic bacteria with plant growth-promoting (PGP) activity offer a promising, sustainable alternative. In this context, a novel endophytic Priestia megaterium strain, KW16, originated from the bluegrass (Poa pratensis L.), demonstrated distinct biocontrol potential against R. solani. in vitro assays showed that KW16 inhibited R. solani growth by up to 58%, primarily by releasing volatile compounds. In planta experiments further highlighted KW16′s ability to colonize oilseed rape internal tissues, significantly enhancing its growth and development. In the presence of the pathogen, KW16 abolished the negative impact of R. solani and promoted plant growth, increasing shoot and root biomass by 216% and 1737%, respectively, when compared to the plants grown in fungal-infested soil. Biochemical and genome analyses confirmed the strain’s metabolic versatility, resistance to biotic and abiotic factors, and a whole spectrum of PGP and biocontrol traits such as biofilm formation, production of phytohormones, and synthesis of lytic enzymes, siderophores, and volatiles, alongside its ability to survive in the presence of autochthonous soil microflora. These findings position KW16 as a potent biological alternative to synthetic fungicides, with significant potential for sustainable crop protection. Full article
Show Figures

Figure 1

17 pages, 2015 KB  
Article
Modulatory Effects of Tetraselmis chuii Gastrointestinal Digests on Human Colonic Microbiota
by Marta Majchrzak, Samuel Paterson, Javier Gutiérrez-Corral, Dulcenombre Gómez-Garre, Adriana Ortega-Hernández, Miguel Ángel de la Fuente, Blanca Hernández-Ledesma and Pilar Gómez-Cortés
Foods 2025, 14(12), 2106; https://doi.org/10.3390/foods14122106 - 16 Jun 2025
Viewed by 968
Abstract
Tetraselmis chuii is a microalga commercialized because of its richness in health-beneficial molecules. Previous studies have profusely demonstrated the biological properties of compounds isolated from T. chuii, but data are not yet available on the impact that gastrointestinal digestion could exert. This [...] Read more.
Tetraselmis chuii is a microalga commercialized because of its richness in health-beneficial molecules. Previous studies have profusely demonstrated the biological properties of compounds isolated from T. chuii, but data are not yet available on the impact that gastrointestinal digestion could exert. This article describes the passage of T. chuii through the gastrointestinal tract, combining the INFOGEST procedure and in vitro colonic fermentation to examine potential effects on the human colonic microflora composition and its metabolic activity. Microbial plate counting was conducted to determine the different groups of microorganisms. Amplification of the 16S ribosomal RNA gene was performed via polymerase chain reaction to examine in detail the main genera of bacteria, and its metabolic activity was evaluated by measuring of short-chain fatty acids (SCFAs) by gas chromatography. The presence of T. chuii modified the fecal microbiota. Although the evolution of lactic acid bacteria and Enterococcus spp. content during 72 h showed that the use of T. chuii, compared to fructopolysaccharides such as inulin, would not provide nutritional advantages, the microalgae extract contributed to a significant decrease in Clostridium, Staphylococcus, and Enterobacteriaceae. Furthermore, T. chuii increased the relative abundance of Akkermansia and Butyricimonas, genera considered highly beneficial. In correlation with the presence of these microorganisms, the results show that the presence of T. chuii favored the release of SCFA, such as acetic (20 mM), propionic (>5 mM), isovaleric (0.3 mM), isobutyric (0.15 mM), and, mainly, butyric (>2 mM), after 72 h colonic fermentation, being indicators of gut health. These findings suggest that T. chuii has potential as a functional ingredient for promoting health through its modulatory effects on the intestinal microbiota. Full article
Show Figures

Figure 1

19 pages, 2255 KB  
Article
In Vitro Characterization and Safety Assessment of Streptococcus salivarius, Levilactobacillus brevis and Pediococcus pentosaceus Isolated from the Small Intestine of Broiler Breeders
by Nwabisa Happiness Kokwe, Freedom Tshabuse and Feroz Mahomed Swalaha
Microorganisms 2025, 13(6), 1231; https://doi.org/10.3390/microorganisms13061231 - 27 May 2025
Viewed by 767
Abstract
In poultry production, antibiotics have been excessively used as growth promoters to support well-being and decrease mortality caused by pathogenic microorganisms. The overuse of antibiotics has led to the emergence of antibiotic-resistant bacteria and the presence of antibiotic residues in poultry products. To [...] Read more.
In poultry production, antibiotics have been excessively used as growth promoters to support well-being and decrease mortality caused by pathogenic microorganisms. The overuse of antibiotics has led to the emergence of antibiotic-resistant bacteria and the presence of antibiotic residues in poultry products. To counteract this problem, probiotics could be used as adjuncts or as substitutes for preserving a diverse and balanced microflora to prevent the colonization and multiplication of pathogenic bacteria in the GI tract. This study aimed to isolate and characterize the potential probiotic properties of lactic acid bacteria from the small intestine of 23-week-old broiler breeders, with the goal of identifying potential probiotic candidates. Four phenotypically healthy broiler breeders were selected, and intestinal contents were aseptically collected and cultured on MRS agar. From the initial pool of 39 colonies, six isolates were identified based on Gram-positive and catalase-negative characteristics and further classified using 16S rRNA sequencing as Levilactobacillus brevis (n = 3), Pediococcus pentosaceus (n = 2), and Streptococcus salivarius (n = 1). These strains were further evaluated for probiotic properties such as transit resistance to simulated upper gastrointestinal conditions, antagonist activity, haemolytic activity, and cell surface properties such as autoaggregation, co-aggregation and hydrophobicity, in vitro. L. brevis NKFS8 showed good tolerance to pH 3, while P. pentosaceus NKSF10 exhibited good tolerance to pH 4 acidic conditions. All isolates demonstrated good survivability in bile salt concentration of 3% (w/v), with P. pentosaceus NKSF10 exhibiting the highest tolerance. The isolates showed a wide range of antagonistic activity against the test pathogens Pseudomonas aeruginosa (ATCC 27853), Salmonella typhimurium, Salmonella enterica (ATCC 13314), Staphylococcus aureus (ATCC 29213), and Listeria monocytogenes (ATCC 7644). Furthermore, these strains exhibited good auto-aggregation, co-aggregation, and hydrophobicity properties. In conclusion, lactic acid bacteria from the small intestine of broiler breeders present a valuable prospect for the development of effective probiotics. These probiotics can be utilized as a supplementary inclusion in poultry feed, obviating the need for antibiotics as growth promoters. Nevertheless, additional in vivo studies are required to closely monitor and assess the effects of probiotics on the gastrointestinal system of chickens. Full article
(This article belongs to the Section Microbial Biotechnology)
Show Figures

Figure 1

16 pages, 578 KB  
Review
Microbial Interactions in Rearing Systems for Marine Fish Larvae
by Vasiliki Paralika and Pavlos Makridis
Microorganisms 2025, 13(3), 539; https://doi.org/10.3390/microorganisms13030539 - 27 Feb 2025
Cited by 3 | Viewed by 2011
Abstract
This article reviews the scientific literature discussing the microbial interactions between water microbiota, live food microbiota, fish larvae immune system and gut microbiota, and biofilm microbial communities in rearing systems for marine fish larvae. Fish gut microbiota is the first line of defense [...] Read more.
This article reviews the scientific literature discussing the microbial interactions between water microbiota, live food microbiota, fish larvae immune system and gut microbiota, and biofilm microbial communities in rearing systems for marine fish larvae. Fish gut microbiota is the first line of defense against opportunistic pathogens, and marine fish larvae are vulnerable to high mortalities during the first weeks after hatching. The bacterial colonization of fish larvae is a dynamic process influenced by environmental and host-related factors. The bacteria transferred to larvae from the eggs can influence the composition of the gut microbiota in the early stages of fish. Fish larvae ingest free-living microorganisms present in the water, as marine fish larvae drink water for osmoregulation. In marine aquaculture systems, the conventional feeding–rearing protocol consists of zooplankton (rotifers, Artemia, and copepods). These live food organisms are filter-feeders. Once transferred to a new environment, they quickly adopt the microflora of the surrounding water. So, the water microbiota is similar to the microbiota of the live food at the time of ingestion of live food by the larvae. In aquaculture rearing systems, bacterial biofilms may harbor opportunistic pathogenic bacteria and serve as a reservoir for those microbes, which may colonize the water column. The methods applied for the study of fish larvae microbiota were reviewed. Full article
(This article belongs to the Special Issue Host–Bacteria Interactions in Aquaculture Systems, 2nd Edition)
Show Figures

Figure 1

16 pages, 9183 KB  
Article
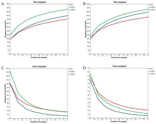
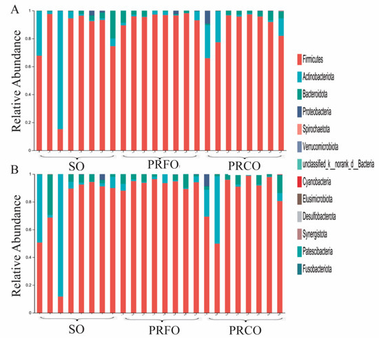
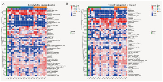
Effects of Fish Palm Rice and Coconut Palm Rice Oil Mixture on Intestinal Health of Weaned Piglets
by Kaiyun Yang, Wenjuan Yang, Fei Jiang, Bing Yu, Zhiqing Huang, Yuheng Luo, Aimin Wu, Ping Zheng, Xiangbing Mao, Jie Yu, Junqiu Luo, Hui Yan and Jun He
Agriculture 2025, 15(4), 384; https://doi.org/10.3390/agriculture15040384 - 12 Feb 2025
Viewed by 1005
Abstract
Fat not only has a high effective energy value and extra energy effects but is also an ideal energy source. As one of the most commonly used feed oils at present, soybean oil has a high cost despite its good application effect on [...] Read more.
Fat not only has a high effective energy value and extra energy effects but is also an ideal energy source. As one of the most commonly used feed oils at present, soybean oil has a high cost despite its good application effect on weaned piglets. In contrast, the cost of palm oil is lower. In order to explore the effect of palm oil-dominated fat combination on intestinal health of weaned piglets, we conducted a 28-day trial, randomly dividing 72 pigs into three groups: The SO group (fed with a basal diet containing 2% soybean oil), the PRFO group (replacing soybean oil with 2% fish palm rice oil mixture), and the PRCO group (replacing soybean oil with 2% coconut palm rice oil mixture), with eight replicate pens per group (3 pigs per pen) and intestinal chyme was collected on day 29. We observed a significant increase in the concentration of propionic acid (PA) in cecal digesta of the PRFO group (895.49 mmol/L p < 0.05) compared to the SO group (626.32 mmol/L). Meanwhile, the concentration of cecal PA, butyric acid (BA), valerate and colonic valeric acid were significantly increased in the PRCO group (p < 0.05). Moreover, piglets in the PRFO group had a higher abundance of Firmicutes in the cecum and colon, but a lower abundance of Actinomyces in the cecum than those in the SO group. These results indicate that replacing soybean oil with PRFO and PRCO in weaning diet can improve intestinal microflora structure and thus improve intestinal health of piglets. Full article
(This article belongs to the Section Farm Animal Production)
Show Figures

Figure 1

20 pages, 9893 KB  
Review
The Influence of Gastric Microbiota and Probiotics in Helicobacter pylori Infection and Associated Diseases
by Jagriti Verma, Md Tanveer Anwar, Bodo Linz, Steffen Backert and Suneesh Kumar Pachathundikandi
Biomedicines 2025, 13(1), 61; https://doi.org/10.3390/biomedicines13010061 - 30 Dec 2024
Cited by 5 | Viewed by 4045
Abstract
The role of microbiota in human health and disease is becoming increasingly clear as a result of modern microbiome studies in recent decades. The gastrointestinal tract is the major habitat for microbiota in the human body. This microbiota comprises several trillion microorganisms, which [...] Read more.
The role of microbiota in human health and disease is becoming increasingly clear as a result of modern microbiome studies in recent decades. The gastrointestinal tract is the major habitat for microbiota in the human body. This microbiota comprises several trillion microorganisms, which is equivalent to almost ten times the total number of cells of the human host. Helicobacter pylori is a known pathogen that colonizes the gastric mucosa of almost half of the world population. H. pylori is associated with several gastric diseases, including gastric cancer (GC) development. However, the impact of the gastric microbiota in the colonization, chronic infection, and pathogenesis is still not fully understood. Several studies have documented qualitative and quantitative changes in the microbiota’s composition in the presence or absence of this pathogen. Among the diverse microflora in the stomach, the Firmicutes represent the most notable. Bacteria such as Prevotella sp., Clostridium sp., Lactobacillus sp., and Veillonella sp. were frequently found in the healthy human stomach. In contrast, H.pylori is very dominant during chronic gastritis, increasing the proportion of Proteobacteria in the total microbiota to almost 80%, with decreasing relative proportions of Firmicutes. Likewise, H. pylori and Streptococcus are the most abundant bacteria during peptic ulcer disease. While the development of H. pylori-associated intestinal metaplasia is accompanied by an increase in Bacteroides, the stomachs of GC patients are dominated by Firmicutes such as Lactobacillus and Veillonella, constituting up to 40% of the total microbiota, and by Bacteroidetes such as Prevotella, whereas the numbers of H. pylori are decreasing. This review focuses on some of the consequences of changes in the gastric microbiota and the function of probiotics to modulate H. pylori infection and dysbiosis in general. Full article
(This article belongs to the Special Issue Inflammatory Chaos in Helicobacter pylori Infection)
Show Figures

Figure 1

13 pages, 3362 KB  
Article
Effects of Supplementing Yeast Fermentation Products on Growth Performance, Colonic Metabolism, and Microbiota of Pigs Challenged with Salmonella Typhimurium
by Guoqiang Fan, Yongsen Zhao, Xiaoyi Suo, Yanfei Li and Xiaojing Yang
Animals 2024, 14(24), 3675; https://doi.org/10.3390/ani14243675 - 20 Dec 2024
Cited by 2 | Viewed by 1361
Abstract
Yeast fermentation products (YFPs) are known to contain bioactive compounds, such as nutritional metabolites and cell wall polysaccharides (specifically glucan and mannan), which have been demonstrated to exert positive effects on the growth performance and immunity of livestock and poultry. However, the impact [...] Read more.
Yeast fermentation products (YFPs) are known to contain bioactive compounds, such as nutritional metabolites and cell wall polysaccharides (specifically glucan and mannan), which have been demonstrated to exert positive effects on the growth performance and immunity of livestock and poultry. However, the impact of YFPs on intestinal inflammation and microflora composition in pigs infected with Salmonella typhimurium remains unclear. To investigate this, a total of 18 weaned pigs were divided into three treatment groups: a non-challenged control group (Con), a group challenged with Salmonella typhimurium (ST), and a group challenged with Salmonella typhimurium and supplemented with 0.4% YFP (YFP). The experiment spanned five weeks, encompassing a period of 21 days prior to and 14 days subsequent to the initial Salmonella typhimurium challenge. The findings indicated that the YFP group exhibited an increase in average daily gain (ADG) and a decrease in the feed-gain ratio (F/G) in comparison to the ST group following the Salmonella challenge. Additionally, the YFP group demonstrated a reduction in the levels of inflammatory cytokines in plasma and a decrease in the expression of inflammatory genes in the colon. Treatment with YFP also resulted in improved colon histomorphology, heightened alpha diversity of the gut microbiota, augmented the abundance of butyrate-producing bacteria, and elevated concentrations of short-chain fatty acids (SCFAs). In addition, YFP reprogrammed energy metabolism in colon epithelial cells by blunting glycolysis. Together, dietary YFP supplementation alleviated colon inflammation in weaned pigs challenged with Salmonella typhimurium, and shaped the beneficial microbiota, thereby maintaining gut homeostasis. The results provided evidence supporting the application of yeast fermentation products in livestock production. Full article
(This article belongs to the Section Animal Nutrition)
Show Figures

Figure 1

21 pages, 5036 KB  
Article
Vanillin Has Potent Antibacterial, Antioxidant, and Anti-Inflammatory Activities In Vitro and in Mouse Colitis Induced by Multidrug-Resistant Escherichia coli
by Jiaxue Wang, Wei An, Zhenlong Wang, Ya Zhao, Bing Han, Hui Tao, Jinquan Wang and Xiumin Wang
Antioxidants 2024, 13(12), 1544; https://doi.org/10.3390/antiox13121544 - 17 Dec 2024
Cited by 8 | Viewed by 2987
Abstract
A large number of cases of infectious colitis caused by multidrug-resistant (MDR) bacteria, such as Escherichia coli, can result in colon damage and severe inflammation. Vanilla, a widely utilized flavor and fragrance compound, is extensively used in various food. However, the effect [...] Read more.
A large number of cases of infectious colitis caused by multidrug-resistant (MDR) bacteria, such as Escherichia coli, can result in colon damage and severe inflammation. Vanilla, a widely utilized flavor and fragrance compound, is extensively used in various food. However, the effect of vanilla on MDR E. coli-induced infectious colitis has received less attention. In this study, the antibacterial activity of vanillin against MDR E. coli and other bacteria was determined by the microtiter broth dilution method. The antioxidant and anti-inflammatory capacity of vanillin was assessed in lipopolysaccharide (LPS)-stimulated RAW 264.7 cells and MDR E. coli-induced mouse colitis. The results demonstrated that vanillin exhibited potent antibacterial activity against various strains of MDR E. coli, Salmonella, and Staphylococcus aureus, with a minimal inhibitory concentration (MIC) of 1.25–2.5 mg/mL and a minimum bactericidal concentration (MBC) of 5–10 mg/mL; it effectively inhibited cell division in E. coli. Vanillin also displayed remarkable antioxidant activity by suppressing the levels of malondialdehyde (MDA), superoxide dismutase (SOD), and reactive oxygen species (ROS) in LPS-stimulated RAW 264.7 cell; it significantly reduced the production of inflammatory mediators including nitroxide (NO), tumor necrosis factor α (TNF-α), interleukin 6 (IL-6), and interleukin 1β (IL-1β), while increasing interleukin 10 (IL-10). In an MDR E. coli-induced mouse colitis model, vanillin effectively inhibited inflammation by suppressing inflammatory cytokines, mitogen-activated protein kinase (MAPK), and nuclear factor κ-B (NF-κB) cell signaling pathway activation; it ameliorated changes in intestinal microflora characterized by decreased Firmicutes richness alongside increased Bacteroides richness, rebalancing the dysbiosis caused by E. coli. These findings highlight the potential pharmacological applicability of vanillin as a promising bioactive molecule for treating infectious colitis. Full article
Show Figures

Figure 1

18 pages, 2149 KB  
Article
Lactic Acid and Glutamine Have Positive Synergistic Effects on Growth Performance, Intestinal Function, and Microflora of Weaning Piglets
by Junjie Jiang, Daiwen Chen, Bing Yu, Jun He, Jie Yu, Xiangbing Mao, Zhiqing Huang, Yuheng Luo, Junqiu Luo and Ping Zheng
Animals 2024, 14(23), 3532; https://doi.org/10.3390/ani14233532 - 6 Dec 2024
Cited by 2 | Viewed by 1782
Abstract
The objective of this study was to evaluate the effects of dietary addition of lactic acid and glutamine, and their interactions, on growth performance, nutrient digestibility, digestive enzyme activity, intestinal barrier functions, microflora, and expressions of intestinal development-related genes of weaning piglets. Ninety-six [...] Read more.
The objective of this study was to evaluate the effects of dietary addition of lactic acid and glutamine, and their interactions, on growth performance, nutrient digestibility, digestive enzyme activity, intestinal barrier functions, microflora, and expressions of intestinal development-related genes of weaning piglets. Ninety-six 24-day-old weaning piglets (Duroc × Landrace × Yorkshire, weaned at 21 ± 1 d and fed the basal diet for a 3 d adaptation period) with initial body weight of 7.24 ± 0.09 kg were randomly assigned to one of four dietary treatments with six replicates per treatment and four pigs per replicate in a 2 × 2 factorial treatment arrangements: (1) CON (a 2-period basal diet; control), (2) LS (supplemented with 2% lactic acid), (3) GS (supplemented with 1% glutamine), and (4) LGS (supplemented with 2% lactic acid and 1% glutamine). The study lasted for 28 d. On days 25–28, fresh fecal samples were collected to evaluate apparent total tract digestibility (ATTD) of nutrients. After 28 d, one weaning pig per pen was euthanized, and physiological samples obtained. Results showed that the supplementation of lactic acid improved the ADFI of the pigs (p < 0.05), while the pigs fed the glutamine diet had a greater ADFI and higher G/F (p < 0.05), and there were significant interactive effects between lactic acid and glutamine on the ADFI and G/F of the pigs (p < 0.05). The ATTD of CP and ash for pigs fed with lactic acid was significantly enhanced, and pigs fed the glutamine diet had greater ATTD of CP and ash (p < 0.05), while there were significant interactive effects between lactic acid and glutamine on the ATTD of CP and ash of the pigs (p < 0.05). Pigs fed with lactic acid exhibited greater activity of α-amylase and lipase (p < 0.05); moreover, the activity of lipase in the pigs showed a significant interactive effect between lactic acid and glutamine (p < 0.05). There was a greater villus height and villus height to crypt depth ratio in pigs fed with lactic acid (p < 0.05), and the villus height to crypt depth ratio of pigs fed with glutamine was greater (p < 0.05). There were greater GLUT2, IGF-1, TGF-β2, OCLN, and ZO-1 mRNA levels in pigs fed with lactic acid (p < 0.05), and the supplementation of glutamine increased SGLT1, GLUT2, PepT1, IGF-1, IGF-1R, TGFβ-2, GLP-2, and OCLN mRNA levels (p < 0.05), Additionally, expressions of SGLT1, GLUT2, PepT1, IGF-1, IGF-1R, TGFβ-2, GLP-2, CLDN-2, OCLN, and ZO-1 mRNA levels of pigs showed a positive interactive effect between lactic acid and glutamine (p < 0.05). Supplementation of lactic acid significantly increased the populations of Bifidobacterium in cecal digesta, Lactobacillus in colonic digesta, and the content of butyric acid in colonic digesta (p < 0.05). In addition, there were significant interactive effects between lactic acid and glutamine on populations of Bifidobacterium in cecal digesta, Lactobacillus in colonic digesta, and the content of acetic acid, butyric acid, and total VFAs in cecal digesta of the pigs (p < 0.05). Collectively, the current results indicate that dietary supplementation with lactic acid and glutamine had a positive synergistic effect on weaning pigs, which could improve growth performance through promoting the development of the small intestine, increasing digestive and barrier function, and regulating the balance of microflora in pigs, and which might be a potential feeding additive ensemble to enhance the health and growth of weaning piglets in the post-antibiotic era. Full article
(This article belongs to the Special Issue Feed Ingredients and Additives for Swine and Poultry)
Show Figures

Figure 1

18 pages, 956 KB  
Review
The Role of Vitamin D3 Deficiency and Colonization of the Oral Mucosa by Candida Yeast-like Fungi in the Pathomechanism of Psoriasis
by Mariola Marchlewicz, Paulina Sagan, Marta Grabowska, Magdalena Kiedrowicz, Joanna Kruk, Kamil Gill, Małgorzata Piasecka and Ewa Duchnik
J. Clin. Med. 2024, 13(22), 6874; https://doi.org/10.3390/jcm13226874 - 15 Nov 2024
Cited by 3 | Viewed by 5585
Abstract
Psoriasis is a chronic inflammatory skin disease with complex pathogenesis and variable severity. Performed studies have indicated the impact of vitamin D3 deficiency on the pathogenesis of psoriasis and its severity. However, there is no clear evidence of the influence of the mucosal [...] Read more.
Psoriasis is a chronic inflammatory skin disease with complex pathogenesis and variable severity. Performed studies have indicated the impact of vitamin D3 deficiency on the pathogenesis of psoriasis and its severity. However, there is no clear evidence of the influence of the mucosal microbiome on the onset and progression of psoriasis. This review aims to present the current evidence on the role of vitamin D3 and colonization of the oral mucosa by Candida yeast-like fungi in the pathogenesis of psoriasis. Candida albicans is a common yeast that can colonize the skin and mucosal surfaces, particularly in individuals with weakened immune systems or compromised skin barriers. In psoriasis, the skin’s barrier function is disrupted, potentially making patients more susceptible to fungal infections such as Candida. Since patients with psoriasis are at increased risk of metabolic syndrome, they may experience the vicious circle effect in which chronic inflammation leads to obesity. Vitamin D3 deficiency is also associated with microbiological imbalance, which may promote excessive growth of Candida fungi. Under normal conditions, the intestinal and oral microflora support the immune system. Vitamin D3 deficiency, however, leads to disruption of this balance, which allows Candida to overgrow and develop infections. Full article
Show Figures

Figure 1

16 pages, 1185 KB  
Article
Effects of Dietary Fiber and Copper on the Performance and Gut Microbiota of Finishing Pigs
by Bo Liu, Jun Yan, Houxu Hao, Feng Yong, Lianyu Yang, Wenyan Yang and Dongsheng Che
Animals 2024, 14(22), 3168; https://doi.org/10.3390/ani14223168 - 6 Nov 2024
Cited by 5 | Viewed by 2940
Abstract
This study aimed to investigate the effects of dietary fiber (DF) levels and copper concentrations on the production performance and cecal microbial diversity of finishing pigs. A 2 × 2 factorial experimental design was used, with different levels of dietary fiber (low [23% [...] Read more.
This study aimed to investigate the effects of dietary fiber (DF) levels and copper concentrations on the production performance and cecal microbial diversity of finishing pigs. A 2 × 2 factorial experimental design was used, with different levels of dietary fiber (low [23% DF]: L and high [30% DF]: H) and copper concentrations (normal [25 mg/kg]: N and supplemented [45 mg/kg]: S) resulting in four diets (LN, LS, HN, and HS). Forty-eight hybrid barrows (Duroc × Landrace × Yorkshire), with an initial body weight of 76 kg ± 1.5 kg, were randomly assigned to four groups: LN, LS, HN, and HS, with 12 replicates per group and one pig per replicate. There was a 7-day adaptation period followed by a 56-day feeding trial, after which all pigs were slaughtered for sampling. Results indicated that in finishing pigs, the low dietary fiber group exhibited a higher final weight, a higher average daily gain, and a lower feed-to-gain ratio compared to the high fiber group (p < 0.05). The LS group showed higher digestibility of dry matter, crude protein, crude fiber, ash, neutral detergent fiber, and DF than the HN and HS groups (p < 0.05). Blood total protein levels were higher in the high fiber group, whereas blood Cu levels were higher in the supplemented copper group (p < 0.05). High dietary fiber increased the activities of colonic carboxymethylcellulase and β-glucanase (p < 0.05). Concentrations of acetic acid, propionic acid, and total volatile fatty acids were elevated in the high fiber group (p < 0.05). Microbial α-diversity indices (observed species, Chao 1, and Shannon indices) increased with fiber but decreased with copper supplementation (p < 0.05). The Firmicutes/Bacteroidetes ratio increased with fiber levels, with a higher relative abundance of Lactobacillus in the LS group. In conclusion, appropriate copper supplementation in diets can mitigate the negative effects of high fiber levels on finishing pig production performance by enhancing nutrient digestibility, fiber-degrading enzyme activity, regulating the microbial community, and its metabolic products. Full article
(This article belongs to the Special Issue Exploration of Sustainable Feed Resources and Pig Dietary Strategies)
Show Figures

Figure 1

21 pages, 1083 KB  
Review
Bacteria and Allergic Diseases
by Svetlana V. Guryanova
Int. J. Mol. Sci. 2024, 25(19), 10298; https://doi.org/10.3390/ijms251910298 - 25 Sep 2024
Cited by 3 | Viewed by 3660
Abstract
Microorganisms colonize all barrier tissues and are present on the skin and all mucous membranes from birth. Bacteria have many ways of influencing the host organism, including activation of innate immunity receptors by pathogen-associated molecular patterns and synthesis of various chemical compounds, such [...] Read more.
Microorganisms colonize all barrier tissues and are present on the skin and all mucous membranes from birth. Bacteria have many ways of influencing the host organism, including activation of innate immunity receptors by pathogen-associated molecular patterns and synthesis of various chemical compounds, such as vitamins, short-chain fatty acids, bacteriocins, toxins. Bacteria, using extracellular vesicles, can also introduce high-molecular compounds, such as proteins and nucleic acids, into the cell, regulating the metabolic pathways of the host cells. Epithelial cells and immune cells recognize bacterial bioregulators and, depending on the microenvironment and context, determine the direction and intensity of the immune response. A large number of factors influence the maintenance of symbiotic microflora, the diversity of which protects hosts against pathogen colonization. Reduced bacterial diversity is associated with pathogen dominance and allergic diseases of the skin, gastrointestinal tract, and upper and lower respiratory tract, as seen in atopic dermatitis, allergic rhinitis, chronic rhinosinusitis, food allergies, and asthma. Understanding the multifactorial influence of microflora on maintaining health and disease determines the effectiveness of therapy and disease prevention and changes our food preferences and lifestyle to maintain health and active longevity. Full article
(This article belongs to the Section Molecular Microbiology)
Show Figures

Figure 1

19 pages, 6264 KB  
Article
The Role of Claudins in the Pathogenesis of Dextran Sulfate Sodium-Induced Experimental Colitis: The Effects of Nobiletin
by Asmaa Al-Failakawi, Aishah Al-Jarallah, Muddanna Rao and Islam Khan
Biomolecules 2024, 14(9), 1122; https://doi.org/10.3390/biom14091122 - 4 Sep 2024
Cited by 3 | Viewed by 2058
Abstract
Background: The pathogenesis of inflammatory bowel diseases such as ulcerative colitis and Crohn’s disease is not well understood. This study investigated the roles and regulation of the claudin-1, -2, -3, and -4 isoforms in the pathogenesis of ulcerative colitis, and the potential therapeutic [...] Read more.
Background: The pathogenesis of inflammatory bowel diseases such as ulcerative colitis and Crohn’s disease is not well understood. This study investigated the roles and regulation of the claudin-1, -2, -3, and -4 isoforms in the pathogenesis of ulcerative colitis, and the potential therapeutic effects of nobiletin. Methods: Colitis was induced in rats by administering dextran sulfate sodium [DSS] in drinking water for seven days. Animals were treated daily with nobiletin [oral, 60 mg/Kg body weight] and studied in four groups, C [non-colitis control], D [DSS-induced colitis], CN [nobiletin-treated non-colitis control], and DN [nobiletin-treated DSS-induced colitis]. On day seven, the animals were sacrificed, and colonic tissues were collected and analyzed. Results: Both macroscopic and microscopic findings suggest the progression of colitis. In the inflamed colon, claudin-1 and -4 proteins were decreased, claudin-2 increased, while the claudin-3 protein remained unchanged. Except for claudin-1, these changes were not paralleled by mRNA expression, indicating a complex regulatory mechanism. Uniform β-actin expression along with consistent quality and yield of total RNA indicated selectivity of these changes. Nobiletin treatment reversed these changes. Conclusions: Altered expression of the claudin isoforms -1, -2, and -4 disrupts tight junctions, exposing the lamina propria to microflora, leading to electrolyte disturbance and the development of ulcerative colitis. Nobiletin with its anti-inflammatory properties may be useful in IBD. Full article
Show Figures

Figure 1

Back to TopTop