Sign in to use this feature.

Years

Between: -

Subjects

remove_circle_outline
remove_circle_outline
remove_circle_outline
remove_circle_outline
remove_circle_outline

Journals

Article Types

Countries / Regions

Search Results (120)

Search Parameters:
Keywords = colon cancer (CC)

Order results
Result details
Results per page
Select all
Export citation of selected articles as:
10 pages, 607 KB  
Article
Predictors of Peritoneal Surface Recurrence and Quantitative Association with Time to Relapse After Complete CRS/HIPEC for Colorectal Peritoneal Metastasis
by Corey A. Hounschell, Aubrey C. Swilling, Sahaam Mirza, Katelyn Sanner-Dixon, Jill Haley, Luke V. Selby, Shahid Umar and Mazin Al-Kasspooles
Cancers 2026, 18(2), 299; https://doi.org/10.3390/cancers18020299 - 19 Jan 2026
Viewed by 60
Abstract
Background/Objectives: Peritoneal surface metastases (PSMs) from colorectal cancer have high rates of peritoneal recurrence after cytoreductive surgery (CRS) and hyperthermic intraperitoneal chemotherapy (HIPEC). Prior studies dichotomize peritoneal recurrence into “early” and “late,” limiting insight into how clinicopathologic factors influence recurrence timing. This study [...] Read more.
Background/Objectives: Peritoneal surface metastases (PSMs) from colorectal cancer have high rates of peritoneal recurrence after cytoreductive surgery (CRS) and hyperthermic intraperitoneal chemotherapy (HIPEC). Prior studies dichotomize peritoneal recurrence into “early” and “late,” limiting insight into how clinicopathologic factors influence recurrence timing. This study aimed to identify predictors of peritoneal recurrence and quantify their continuous association with time to recurrence following CRS/HIPEC. Methods: Patients undergoing CC-0 CRS/HIPEC for colorectal PSM from 2018 to 2024 were identified from a prospectively maintained database. The primary outcome was peritoneal surface recurrence. Variables included peritoneal cancer index (PCI), tumor location, histology, HIPEC regimen, and KRAS/BRAF/SMAD4 status. Factors with p < 0.10 on univariable analysis were entered into multivariable logistic regression (recurrence: yes/no) and linear regression (time to recurrence). Results: Among 133 patients, 64 (48.1%) developed peritoneal recurrence. Median time to recurrence was 41.4 weeks (IQR 24.9–74.0), and PCI was higher among those who recurred (median 11.0 vs. 5.0, p < 0.01). Neither tumor stage, histology, intraperitoneal chemotherapy agent, nor molecular alterations were associated with increased risk of peritoneal recurrence. When controlling for PCI, right- and sigmoid-colon primaries independently predicted peritoneal recurrence compared to all other locations without influence on recurrence timing (right: OR 7.18; sigmoid: OR 6.54; p < 0.01). Among patients who recurred, each one-point increase in PCI corresponded to a 2.43-week earlier relapse (p < 0.01). Conclusions: Nearly half of patients with colorectal PSM recurred despite complete CRS/HIPEC. Tumor location predicted peritoneal recurrence, while PCI independently shortened time to relapse. Modeling PCI as a continuous predictor refines postoperative risk stratification and may inform individualized surveillance strategies. Full article
Show Figures

Figure 1

11 pages, 247 KB  
Article
XPO5 Polymorphism in Colon Cancer Patients: A Cross-Sectional Study
by Tugba Agbektas, Husnu Cagrı Genc, Cemile Zontul and Ayca Tas
Int. J. Mol. Sci. 2026, 27(1), 345; https://doi.org/10.3390/ijms27010345 - 29 Dec 2025
Viewed by 209
Abstract
(1) This cross-sectional study aims to elucidate the association between the XPO5 gene polymorphism (rs11544382) and colon cancer (CC). (2) Genotyping of XPO5 (rs11544382) was performed in 120 individuals (60 CC patients and 60 controls) using real-time PCR (qPCR). Logistic regression and Chi-square [...] Read more.
(1) This cross-sectional study aims to elucidate the association between the XPO5 gene polymorphism (rs11544382) and colon cancer (CC). (2) Genotyping of XPO5 (rs11544382) was performed in 120 individuals (60 CC patients and 60 controls) using real-time PCR (qPCR). Logistic regression and Chi-square (χ2) tests were used for statistical analysis. (3) Evaluation of the XPO5 gene polymorphism in CC and control groups revealed no statistically significant association between the mutant (GG) genotype and either the wild-type (AA) or heterozygous (AG) genotypes (χ2 = 2.07, p = 0.151). The AG genotype was predominant in both patients (86.7%) and controls (91.7%). Smoking and alcohol consumption showed significant associations with CC (p < 0.05). Although the rs11544382 polymorphism was not associated with CC risk, this is a cross-sectional study. In light of these findings, larger and more comprehensive studies with increased sample size are required to clarify the relationship between the XPO5 gene polymorphism (rs11544382) and CC. Full article
(This article belongs to the Special Issue Advances in Sepsis: Molecular and Biochemical Perspectives)
14 pages, 2196 KB  
Article
Prospective, Multicentre Feasibility Study of Remote Colon Capsule Endoscopy Using the OMOM CC100 System
by Alexandra Agache, Ervin Toth, Niels Qvist, Miguel Mascarenhas, Wojciech Marlicz, Benedicte Schelde-Olesen, Miguel Mascarenhas-Saraiva, Maria Marlicz, Gabriele Wurm Johansson, Artur Nemeth and Anastasios Koulaouzidis
Diagnostics 2026, 16(1), 20; https://doi.org/10.3390/diagnostics16010020 - 20 Dec 2025
Viewed by 701
Abstract
Background and Aims: Colon capsule endoscopy (CCE) provides a non-invasive alternative to traditional colonoscopy. This study evaluated the feasibility, safety, diagnostic yield (DY), and patient satisfaction of the OMOM CC100 CCE system, with special focus on fully remote (n = 30) and [...] Read more.
Background and Aims: Colon capsule endoscopy (CCE) provides a non-invasive alternative to traditional colonoscopy. This study evaluated the feasibility, safety, diagnostic yield (DY), and patient satisfaction of the OMOM CC100 CCE system, with special focus on fully remote (n = 30) and partially remote (n = 89) administration across four centres to advance decentralised models. Methods: This prospective, investigator-initiated, international multicentre feasibility study enrolled 119 patients aged 18–75 years at centres in Denmark, Sweden, Portugal, and Poland from July 2024 to May 2025. Indications included rectal bleeding, iron-deficiency anaemia, a positive faecal immunochemical test, changes in bowel habit, suspected inflammatory bowel disease (IBD), post-polypectomy or colorectal cancer (CRC) surgery surveillance, and a family history of CRC. The OMOM CC100 capsule was employed with a standardised bowel preparation regimen. Administration was fully remote in Denmark using the IntelliGI™ platform and partially remote (clinic ingestion, home completion) at the other sites. Primary outcomes encompassed procedure feasibility, completion rate (capsule excretion or anal verge visualisation), bowel cleanliness (Leighton-Rex scale ≥ 3), diagnostic yield, and patient satisfaction. Secondary measures included transit times, adverse events, and technical failures. Results: Median age was 55.7 years (65 males, 54 females). Overall completion rate was 79%, varying by centre: Sweden (90%), Portugal (81%), Denmark (80%), and Poland (63%). Adequate bowel cleanliness was achieved in 71% of cases. Diagnostic findings included polyps (25 patients), angioectasia (20), diverticulosis (17), and mucosal inflammation (17); 42% were normal. Fully remote administration yielded 80% completion and 89.7% satisfaction. No serious adverse events occurred; overall satisfaction was 81%, with 87% preferring home-based procedures. Conclusions: The OMOM CC100 CCE system is feasible, safe, with DY comparable to established systems. IntelliGI™-enabled remote administration promotes decentralised care, enhancing accessibility. Full article
(This article belongs to the Special Issue New Advances in Digestive Endoscopy)
Show Figures

Figure 1

18 pages, 4575 KB  
Article
β-Sitosterol Enhances the Anticancer Efficacy of Oxaliplatin in COLO-205 Cells via Apoptosis and Suppression of VEGF-A, NF-κB-p65, and β-Catenin
by Sahar Khateeb, Fahad M. Almutairi, Adel I. Alalawy, Amnah Obidan, Mody Albalawi, Rehab Al-Massabi, Hanan Abdulrahman Sagini, Samah S. Abuzahrah and Eman F. S. Taha
Int. J. Mol. Sci. 2025, 26(22), 10897; https://doi.org/10.3390/ijms262210897 - 10 Nov 2025
Viewed by 577
Abstract
Colon cancer (CC) is a common malignancy characterized by poor prognostic outcomes and considerable mortality. Oxaliplatin (OXP) is commonly used in the treatment of CC; however, its efficacy may be limited by side effects and the development of resistance. β-sitosterol (β-Sit), a phytosterol [...] Read more.
Colon cancer (CC) is a common malignancy characterized by poor prognostic outcomes and considerable mortality. Oxaliplatin (OXP) is commonly used in the treatment of CC; however, its efficacy may be limited by side effects and the development of resistance. β-sitosterol (β-Sit), a phytosterol derived from plants, has been documented to be effective in the treatment of tumors. This study aimed to investigate the potential of β-Sit to enhance the antitumor efficacy of OXP in COLO-205 cells, focusing on apoptosis induction and suppression of the vascular endothelial growth factor A (VEGF-A)/survival pathway. Molecular docking studies were performed to assess the binding affinity of β-Sit with the target proteins B-cell lymphoma 2 (Bcl-2), phosphoinositide 3-kinase (PI3K), and VEGF receptor-2 (VEGFR-2). COLO-205 cells were treated with OXP, β-Sit, or a combination of OXP + β-Sit for 48 h. The combination treatment substantially lowered the IC50 achieved with 3.24 µM of OXP and 36.01 µM of β-Sit, compared to 25.64 µM for OXP alone and 275.9 µM for β-Sit alone, demonstrating a pronounced synergistic impact. The combined therapy altered the cell cycle distribution by decreasing the number of cells in the G0/G, S, and G2/M phases, coupled with an increase in the Sub-G1 population. Furthermore, apoptosis was augmented by a shift in cell death from necrosis to late apoptosis, as indicated by an increased BAX/BCL2 ratio relative to each treatment alone. Moreover, the inhibitory effect on angiogenesis was enhanced via the reduction of VEGF-A, and β-catenin and nuclear factor κB (NF-κB-p65) were suppressed, thereby preventing the growth and survival of resistant cancer cells. Additionally, molecular docking supported high binding affinities of β-Sit to Bcl-2, PI3K, and VEGFR-2. This study highlights the potential of β-Sit to enhance the anti-cancer efficacy of OXP in CC. Full article
(This article belongs to the Section Biochemistry)
Show Figures

Figure 1

14 pages, 1205 KB  
Systematic Review
Defining the Prognostic Significance of BRAF V600E in Early-Stage Colon Cancer: A Systematic Review and Meta-Analysis
by Matthew Dankner, Laurie-Rose Dubé, Mark Sorin, Andrew J. B. Stein, Alexander Nowakowski, Changsu Lawrence Park, Jamie Magrill, Anna-Maria Lazaratos, Joan Miguel Romero, Gerald Batist, Petr Kavan, April A. N. Rose and Kim Ma
Curr. Oncol. 2025, 32(11), 624; https://doi.org/10.3390/curroncol32110624 - 6 Nov 2025
Viewed by 1358
Abstract
Background: BRAF mutations are found in 10% of colon cancers (CCs) and are associated with poor prognosis in metastatic disease. BRAF V600E predicts sensitivity to cetuximab + encorafenib in the metastatic setting. With new trials testing encorafenib-containing regimens for early-stage CC, we sought [...] Read more.
Background: BRAF mutations are found in 10% of colon cancers (CCs) and are associated with poor prognosis in metastatic disease. BRAF V600E predicts sensitivity to cetuximab + encorafenib in the metastatic setting. With new trials testing encorafenib-containing regimens for early-stage CC, we sought to characterize the clinical outcomes of early-stage BRAF V600E CC. Methods: We performed a systematic review and meta-analysis. Key inclusion criteria were a diagnosis of stage 2/3 BRAF V600E CC. Co-primary endpoints were overall survival (OS) and recurrence/disease-free survival (DFS). Meta-analysis was performed with a random-effects model incorporating sample size, hazard ratio (HR), and 95% confidence intervals (CIs). Results: A total of 206 studies underwent full-text review. Of these, six randomized controlled trials were included, comprising 6836 and 843 patients with wild-type (WT) and BRAF V600E, respectively. BRAF V600E was associated with inferior OS (HR 1.49, CI 1.21–1.75) and DFS (HR 1.17, CI 1.03–1.33). This finding remains in patients with microsatellite instability—low/stable or proficient mismatch repair (OS: HR 1.66, CI 1.36–2.02, DFS: HR 1.45, CI 1.22–1.72). Conclusions: BRAF V600E is associated with inferior prognoses compared to BRAF WT in early-stage CC. This finding will help optimize trial design for this population. Full article
(This article belongs to the Section Gastrointestinal Oncology)
Show Figures

Figure 1

17 pages, 1032 KB  
Article
Colorectal Cancer—One Disease, Two Fires: Distinct Inflammatory Landscapes in Colon and Rectal Cancer
by Catalin Vladut Ionut Feier, Florin Grama, Georgiana Viorica Moise, Razvan Constantin Vonica, Vasile Gaborean, Alaviana Monique Faur, Vladut Iosif Rus and Calin Muntean
Diagnostics 2025, 15(18), 2387; https://doi.org/10.3390/diagnostics15182387 - 19 Sep 2025
Cited by 1 | Viewed by 996
Abstract
Background: Systemic inflammatory indices are increasingly used to predict prognosis in colorectal cancer (CRC), yet direct comparisons between colon cancer (CC) and rectal cancer (RC) remain limited. Methods: We conducted a retrospective matched-cohort study including 296 patients (148 with CC and 148 with [...] Read more.
Background: Systemic inflammatory indices are increasingly used to predict prognosis in colorectal cancer (CRC), yet direct comparisons between colon cancer (CC) and rectal cancer (RC) remain limited. Methods: We conducted a retrospective matched-cohort study including 296 patients (148 with CC and 148 with RC) surgically treated between January 2018 and December 2024. Patients were matched by tumor stage, sex, and age (±3 years). Preoperative blood samples were used to calculate several inflammatory markers, including Neutrophil-to-Lymphocyte Ratio (NLR), Platelet-to-Lymphocyte Ratio (PLR), Monocyte-to-Lymphocyte Ratio (MLR), Systemic Inflammation Response Index (SIRI), Systemic Immune-Inflammation Index (SII), and Aggregate Index of Systemic Inflammation (AISI). Subgroup analyses were performed based on the Charlson Comorbidity Index (>3 vs. ≤3), surgical context (elective vs. emergency), and tumor stage (T1–T2 vs. T3–T4). Results: Colon cancer patients exhibited significantly higher levels of systemic inflammation compared to those with rectal cancer, with notable differences in NLR (3.99 vs. 2.84, p < 0.001), PLR (219.8 vs. 163.3, p < 0.001), SIRI (3.7 vs. 1.91, p = 0.004), SII (1533.8 vs. 847.8, p < 0.001), and AISI (1714.7 vs. 593.6, p = 0.009). These differences remained statistically significant in key subgroups. In elective surgeries, CC patients had elevated PLR (p < 0.001), SIRI (p = 0.003), SII (p < 0.001), and AISI (p = 0.013). Among patients with advanced tumors (T3–T4), CC was associated with higher SII (p < 0.001), AISI (p = 0.008), PLR (p < 0.001), and SIRI (p = 0.004). For those with a Charlson index > 3, CC patients showed significantly higher PLR (p < 0.001), NLR (p < 0.001) and SIRI (p = 0.001). Conclusions: colon cancer presents with a markedly stronger systemic inflammatory response than rectal cancer, particularly in patients with advanced disease, elective surgical treatment, and higher comorbidity burden. These findings suggest that indices such as SIRI, SII, and PLR may serve as valuable stratification tools beyond tumor location in CRC. Full article
(This article belongs to the Special Issue Diagnosis and Management of Colorectal Lesions)
Show Figures

Figure 1

22 pages, 26577 KB  
Article
Loss of C-Terminal Coiled-Coil Domains in SDCCAG8 Impairs Centriolar Satellites and Causes Defective Sperm Flagellum Biogenesis and Male Fertility
by Kecheng Li, Xiaoli Zhou, Wenna Liu, Yange Wang, Zilong Zhang, Houbin Zhang and Li Jiang
Cells 2025, 14(15), 1135; https://doi.org/10.3390/cells14151135 - 23 Jul 2025
Cited by 1 | Viewed by 1168
Abstract
Sperm flagellum defects are tightly associated with male infertility. Centriolar satellites are small multiprotein complexes that recruit satellite proteins to the centrosome and play an essential role in sperm flagellum biogenesis, but the precise mechanisms underlying this role remain unclear. Serologically defined colon [...] Read more.
Sperm flagellum defects are tightly associated with male infertility. Centriolar satellites are small multiprotein complexes that recruit satellite proteins to the centrosome and play an essential role in sperm flagellum biogenesis, but the precise mechanisms underlying this role remain unclear. Serologically defined colon cancer autoantigen protein 8 (SDCCAG8), which encodes a protein containing eight coiled-coil (CC) domains, has been associated with syndromic ciliopathies and male infertility. However, its exact role in male infertility remains undefined. Here, we used an Sdccag8 mutant mouse carrying a CC domains 5–8 truncated mutation (c.1351–1352insG p.E451GfsX467) that models the mutation causing Senior–Løken syndrome (c.1339–1340insG p.E447GfsX463) in humans. The homozygous Sdccag8 mutant mice exhibit male infertility characterized by multiple morphological abnormalities of the flagella (MMAF) and dysmorphic structures in the sperm manchette. A mechanistic study revealed that the SDCCAG8 protein is localized to the manchette and centrosomal region and interacts with PCM1, the scaffold protein of centriolar satellites, through its CC domains 5–7. The absence of the CC domains 5–7 in mutant spermatids destabilizes PCM1, which fails to recruit satellite components such as Bardet–Biedl syndrome 4 (BBS4) and centrosomal protein of 131 kDa (CEP131) to satellites, resulting in defective sperm flagellum biogenesis, as BBS4 and CEP131 are essential to flagellum biogenesis. In conclusion, this study reveals the central role of SDCCAG8 in maintaining centriolar satellite integrity during sperm flagellum biogenesis. Full article
(This article belongs to the Special Issue Advances in Spermatogenesis)
Show Figures

Figure 1

13 pages, 549 KB  
Article
The Outcome of Colonoscopy-Assisted Laparoscopic Wedge Resections (CAL-WR) for Colon Cancer: A Retrospective Cohort Study
by Robin Glorieux, Julia Hanevelt, Myrtle J. van der Wel, Wouter H. de Vos Tot Nederveen Cappel and Henderik L. van Westreenen
Cancers 2025, 17(9), 1466; https://doi.org/10.3390/cancers17091466 - 27 Apr 2025
Cited by 2 | Viewed by 1098
Abstract
Local excision is gaining acceptance as standard treatment for T1 colon cancer (CC); however, not all patients are eligible for endoscopic resection. Colonoscopy-assisted laparoscopic wedge resection (CAL-WR) is a relatively new technique that could fill the gap between endoscopic resection and major surgery. [...] Read more.
Local excision is gaining acceptance as standard treatment for T1 colon cancer (CC); however, not all patients are eligible for endoscopic resection. Colonoscopy-assisted laparoscopic wedge resection (CAL-WR) is a relatively new technique that could fill the gap between endoscopic resection and major surgery. The aim of this study was to analyze the oncological safety of CAL-WR for CC. Methods: A retrospective cohort study was performed, including patients that underwent CAL-WR for CC. Exclusion criteria were double tumors, <1 year follow-up, previous other colorectal malignancy, inflammatory bowel disease or synchronous metastases. The primary outcome was disease recurrence and the secondary outcome was overall survival. Results: Fifty-three patients were included; 35 patients were diagnosed with T1 CC. CAL-WR was radical (R0) for all T1 CC in 94.3% and 94.7% for tumors with deep submucosal invasion (sm2-3 Kikuchi). The mean follow-up was 3.3 years (Q1: 2.0; Q3: 4.3) for disease recurrence and 4.2 years (Q1: 2.8; Q3: 5.2) for overall survival. None of the patients with T1 CC had disease recurrence or died due to their malignancy. There were 14 patients with a T2 and 4 patients with a T3 CC, 17/18 patients underwent completion surgery. Three patients with T2 and one with T3 CC developed a locoregional recurrence (peritoneal). One patient with T3 CC developed lung metastases. Two patients with T3 and one with T2 CC died due to their malignancy. Conclusions: This study suggests that CAL-WR is oncologically safe as treatment for T1 CC. The safety of incidental CAL-WR for >T1 CC, followed by completion surgery, remains unclear. Prospective studies are needed to evaluate these results. Full article
(This article belongs to the Special Issue Novel Strategies in the Prevention/Treatment of Colorectal Cancer)
Show Figures

Graphical abstract

19 pages, 1624 KB  
Article
A New Blood-Based Epigenetic Diagnostic Biomarker Test (EpiSwitch®® NST) with High Sensitivity and Positive Predictive Value for Colorectal Cancer and Precancerous Polyps
by Ewan Hunter, Heba Alshaker, Cicely Weston, Mutaz Issa, Shekinah Bautista, Abel Gebregzabhar, Anya Virdi, Ann Dring, Ryan Powell, Jayne Green, Roshan Lal, Vamsi Velchuru, Kamal Aryal, Muhammad Radzi Bin Abu Hassan, Goh Tiong Meng, Janisha Suriakant Patel, Shameera Pharveen Mohamed Gani, Chun Ren Lim, Thomas Guiel, Alexandre Akoulitchev and Dmitri Pchejetskiadd Show full author list remove Hide full author list
Cancers 2025, 17(3), 521; https://doi.org/10.3390/cancers17030521 - 4 Feb 2025
Cited by 4 | Viewed by 3333
Abstract
Background/Objectives: Colorectal cancer (CRC) arises from the epithelial lining of the colon or rectum, often following a progression from benign adenomatous polyps to malignant carcinoma. Screening modalities such as colonoscopy, faecal immunochemical tests (FIT), and FIT-DNA are critical for early detection and prevention, [...] Read more.
Background/Objectives: Colorectal cancer (CRC) arises from the epithelial lining of the colon or rectum, often following a progression from benign adenomatous polyps to malignant carcinoma. Screening modalities such as colonoscopy, faecal immunochemical tests (FIT), and FIT-DNA are critical for early detection and prevention, but non-invasive methods lack sensitivity to polyps and early CRC. Chromosome conformations (CCs) are potent epigenetic regulators of gene expression. We have previously developed an epigenetic assay, EpiSwitch®®, that employs an algorithmic-based CCs analysis. Using EpiSwitch®® technology, we have shown the presence of cancer-specific CCs in peripheral blood mononuclear cells (PBMCs) and primary tumours of patients with melanoma and prostate cancer. EpiSwitch®®-based commercial tests are now available to diagnose prostate cancer with 94% accuracy (PSE test) and response to immune checkpoint inhibitors across 14 cancers with 85% accuracy (CiRT test). Methods/Results/Conclusions: Using blood samples collected from n = 171 patients with CRC, n = 44 patients with colorectal polyps and n = 110 patients with a ‘clear’ colonoscopy we performed whole Genome DNA screening for CCs correlating to CRC diagnosis. Our findings suggest the presence of two eight-marker CC signatures (EpiSwitch®® NST) in whole blood that allow diagnosis of CRC and precancerous polyps, respectively. Independent validation cohort testing demonstrated high accuracy in identifying colorectal polyps and early versus late stages of CRC with an exceptionally high sensitivity of 79–90% and a high positive prediction value of 60–84%. Linking the top diagnostic CCs to nearby genes, we have built pathways maps that likely underline processes contributing to the pathology of polyp and CRC progression, including TGFβ, cMYC, Rho GTPase, ROS, TNFa/NFκB, and APC. Full article
(This article belongs to the Special Issue New Biomarkers in Cancers 2nd Edition)
Show Figures

Figure 1

11 pages, 3013 KB  
Article
Effects of Microsatellite Instability on the Clinical and Pathological Characteristics of Colon Cancer and the Diagnostic Accuracy of Preoperative Abdominal CT Scans
by Rıdvan Yavuz, Orhan Aras, Hüseyin Çiyiltepe, Onur İlkay Dinçer, Ahmet Şükrü Alparslan and Tebessüm Çakır
Diagnostics 2025, 15(2), 190; https://doi.org/10.3390/diagnostics15020190 - 15 Jan 2025
Cited by 1 | Viewed by 1442
Abstract
Background: Microsatellite-stable (MSS) and microsatellite-instable (MSI) colon cancer (CC) cases have different characteristics. These characteristics may impact the accuracy of abdominal computed tomography (CT) scan examinations in MSI CC. Methods: A retrospective analysis was conducted to examine the effects of MSI [...] Read more.
Background: Microsatellite-stable (MSS) and microsatellite-instable (MSI) colon cancer (CC) cases have different characteristics. These characteristics may impact the accuracy of abdominal computed tomography (CT) scan examinations in MSI CC. Methods: A retrospective analysis was conducted to examine the effects of MSI CC on patients’ clinical and tumor characteristics. We determined the accuracy of radiological T and N staging compared to pathological T and N staging in CC patients and evaluated the influence of tumor- and patient-related factors on this accuracy. Results: A total of 131 CC patients who had undergone surgical resection were analyzed. Mismatch repair-deficient (dMMR) CC was predominantly found in the right hemicolon (p = 0.023); it was more likely to exhibit moderate (80.8%) or low-grade differentiation (p = 0.01) and had higher rates of mucinous differentiation (p = 0.001). The median neutrophil and platelet counts and C-reactive protein (CRP) levels at diagnosis were significantly higher in patients with dMMR CC (p = 0.022, p = 0.022, and p = 0.018). The depth of invasion influenced the CRP levels in dMMR CC cases (p = 0.015). The abdominal CT exam was accurate regarding the depth of colonic wall invasion in 58.1% and 38.5% of patients with mismatch repair-proficient (pMMR) and dMMR CC, respectively. The assessment of lymph node invasion was accurate in 44.8% of those with pMMR and 50.0% of those with dMMR CC. There was no significant difference in the accuracy in predicting the T and N statuses between the two groups. The accuracy in the determination of the T and N statuses was not affected by the parameters examined. Conclusions: dMMR CC has specific characteristic features. MSI does not affect the accuracy of preoperative abdominal CT. Full article
(This article belongs to the Section Clinical Diagnosis and Prognosis)
Show Figures

Figure 1

17 pages, 1057 KB  
Review
Liquid Biopsy and Challenge of Assay Heterogeneity for Minimal Residual Disease Assessment in Colon Cancer Treatment
by Giovanni Crisafulli
Genes 2025, 16(1), 71; https://doi.org/10.3390/genes16010071 - 9 Jan 2025
Cited by 10 | Viewed by 3341
Abstract
This review provides a comprehensive overview of the evolving role of minimal residual disease (MRD) for patients with Colon Cancer (CC). Currently, the standard of care for patients with non-metastatic CC is adjuvant chemotherapy (ACT) for all patients with stage III and high-risk [...] Read more.
This review provides a comprehensive overview of the evolving role of minimal residual disease (MRD) for patients with Colon Cancer (CC). Currently, the standard of care for patients with non-metastatic CC is adjuvant chemotherapy (ACT) for all patients with stage III and high-risk stage II CC following surgical intervention. Despite a 5–20% improvement in long-term survival outcomes, this approach also results in a significant proportion of patients receiving ACT without any therapeutic benefit and being unnecessarily exposed to the risks of secondary side effects. This underscores an unmet clinical need for more precise stratification to distinguish patients who necessitate ACT from those who can be treated with surgery alone. By employing liquid biopsy, it is possible to discern MRD enabling the categorization of patients as MRD-positive or MRD-negative, potentially revolutionizing the management of ACT. This review aimed to examine the heterogeneity of methodologies currently available for MRD detection, encompassing the state-of-the-art technologies, their respective advantages, limitations, and the technological challenges and multi-omic approaches that can be utilized to enhance assay performance. Furthermore, a discussion was held regarding the clinical trials that employ an MRD assay focusing on the heterogeneity of the assays used. These differences in methodology, target selection, and performance risk producing inconsistent results that may not solely reflect biological/clinical differences but may be the consequence of the preferential use of particular products in studies conducted in different countries. Standardization and harmonization of MRD assays will be crucial to ensure the liquid revolution delivers reliable and clinically actionable outcomes for patients. Full article
(This article belongs to the Section Molecular Genetics and Genomics)
Show Figures

Figure 1

26 pages, 5193 KB  
Review
Colon Cancer: Overview on Improved Therapeutic Potential of Plant-Based Compounds Using Nanotechnology
by Manuel López-Cabanillas Lomelí, Alexandra Tijerina-Sáenz, David Gilberto García-Hernández, Marcelo Hernández-Salazar, Rogelio Salas García, José Luis González-Llerena, María Julia Verde-Star, Anthonny Cordero-Díaz and Michel Stéphane Heya
Sci. Pharm. 2025, 93(1), 1; https://doi.org/10.3390/scipharm93010001 - 24 Dec 2024
Cited by 5 | Viewed by 5058
Abstract
Colon cancer (CC) is the third most frequent neoplasm, with a considerably high mortality rate. Due to the side effects of conventional forms of CC treatment (surgery, chemotherapy, and radiotherapy), several studies have focused on the use of medicinal plant derivatives to provide [...] Read more.
Colon cancer (CC) is the third most frequent neoplasm, with a considerably high mortality rate. Due to the side effects of conventional forms of CC treatment (surgery, chemotherapy, and radiotherapy), several studies have focused on the use of medicinal plant derivatives to provide a green therapy for CC; although phytochemicals have shown promising results against CC, translating the results obtained in vitro and in vivo to the clinical setting remains a challenge. Indeed, like other orally applied medicines, medicinal plant derivatives have to cross different physiological barriers to reach the CC microenvironment, which considerably limits their dose-dependent therapeutic efficacy. On the other hand, phytocompounds are not free from biopharmaceutical drawbacks, so novel strategies using nanoparticles (NPs) have been proposed to overcome the physiological barriers of the body and provide controlled release of actives of interest. Accordingly, the current review provides an overview and discussion on the predisposing factors to CC and conventional treatment, the use of medicinal plants in CC treatment, and the advantages provided by NPs in the treatment of CC. Full article
Show Figures

Figure 1

13 pages, 1174 KB  
Article
Colon Cancer Rates Among Asian Americans: A 2017–2021 Epidemiological Analysis
by Candice Do, Wei-Chen Lee, Christopher Huy D. Doan, Cathy Z. Xie and Kendall M. Campbell
Cancers 2024, 16(24), 4254; https://doi.org/10.3390/cancers16244254 - 20 Dec 2024
Cited by 1 | Viewed by 2186 | Correction
Abstract
Background: Colon cancer (CC) is a significant public health concern. With Asian Americans (AAs) representing a rapidly growing demographic in the United States, our study examined CC prevalence among AAs. Methods: The study merged the 2017–2021 Medical Expenditure Panel Survey and County Health [...] Read more.
Background: Colon cancer (CC) is a significant public health concern. With Asian Americans (AAs) representing a rapidly growing demographic in the United States, our study examined CC prevalence among AAs. Methods: The study merged the 2017–2021 Medical Expenditure Panel Survey and County Health Ranking. Our analysis calculated age-adjusted CC rates and examined its prevalence across states. Regression analyses were conducted to study county-level risk factors of CC. Results: The CC age-adjusted rate among AAs increased by five-fold, from 155 per 100,000 in 2017 to 753 per 100,000 in 2021. State-level disparities revealed the highest CC prevalence in Arkansas, Rhode Island, and New Hampshire. Not speaking other languages and having insurance were significantly associated with higher CC rates, suggesting barriers to preventions and greater use of screening (p < 0.05). County-level analysis identified lower CC prevalence in regions with a greater socioeconomic advantage (p < 0.05). Socioeconomic advantage seemed to facilitate higher screening rates, which then translated into higher CC rates. Conclusions: Our findings underscore the need for early preventions to address rising CC rates among AAs. Future research should also explore geographic factors to better understand the disparities in CC risk. Full article
(This article belongs to the Special Issue The Impact of Community Context and Cancer Disparities)
Show Figures

Figure 1

22 pages, 4847 KB  
Article
Increased MAGE-C Family Gene Expression Levels as a Biomarker of Colon Cancer Through the Demethylation Mechanism
by Mikhlid H. Almutairi, Waad A. Alsoraie, Turki M. Alrubie, Ahmad S. Alkhaldi, Nada S. Alhajri, Monira A. Alaujan, Manar H. Almutairi and Bader O. Almutairi
Pharmaceuticals 2024, 17(11), 1447; https://doi.org/10.3390/ph17111447 - 29 Oct 2024
Cited by 4 | Viewed by 2226
Abstract
Background/Objectives: Colon cancer (CC) in Saudi Arabia is associated with a high death rate and is commonly identified at a more progressive stage. Therefore, it is critical to identify and characterize potential novel cancer-specific biomarkers to enhance early CC diagnosis. The goal was [...] Read more.
Background/Objectives: Colon cancer (CC) in Saudi Arabia is associated with a high death rate and is commonly identified at a more progressive stage. Therefore, it is critical to identify and characterize potential novel cancer-specific biomarkers to enhance early CC diagnosis. The goal was to assess their potential use as cancer biomarkers for the early detection and improvement of CC treatment. Methods: MAGE-C1, MAGE-C2, and MAGE-C3 family gene expression levels were examined using RT-PCR and qRT-PCR assays in 26 adjacent normal colon (NC) and CC tissue samples from male and female Saudi patients. Using several cell lines and the qRT-PCR technique, epigenetic control was also investigated to determine whether reduced treatment with 5-aza-2′-deoxycytidine, which reduces DNA methyltransferase, can increase the expression of the MAGE-C gene. The expression levels, promoter methylation, and prognostic significance of MAGE-C1, MAGE-C2, and MAGE-C3 genes across various cancers were analyzed using The Cancer Genome Atlas (TCGA) data. Additionally, the prognostic significance of these genes was assessed through Kaplan–Meier survival analysis. Results: The RT-PCR results showed that MAGE-C1, MAGE-C2, and MAGE-C3 gene expressions were significantly higher in the CC and NC tissues. The MAGE-C1 expression level was the highest in CC tissues (p < 0.0001), followed by MAGE-C3 (p = 0.0004) and MAGE-C2 (p = 0.0020) in descending order. The 5-aza-2′-deoxycytidine treatment significantly increased the mRNA expression levels of the MAGE-C1, MAGE-C2, and MAGE-C3 genes in HCT116, Caco-2, MCF-7, and MCF-10A cells. Expression analyses of TCGA samples revealed significant upregulation of these genes in several cancer types, with notable differences between normal, tumor, and metastatic tissues. Promoter methylation indicates hypomethylation in cancerous tissues. Survival analyses show that high expression levels of MAGE-C1 correlate with better prognosis, while MAGE-C3 is associated with poorer outcomes. Conclusions: These results demonstrate that MAGE-C genes are viable prospective biomarkers of CC controlled by hypomethylating drugs, consequently offering a possible treatment target for CC in a specific population. Full article
(This article belongs to the Special Issue New Therapeutic Opportunities for Epigenetic Drugs)
Show Figures

Figure 1

14 pages, 11437 KB  
Article
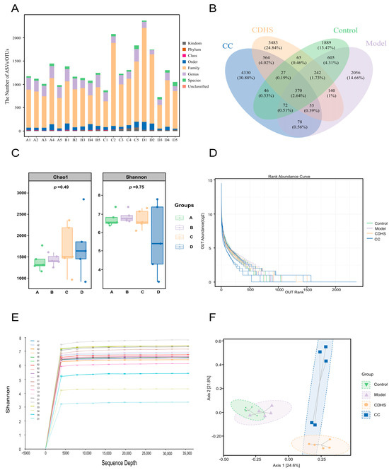
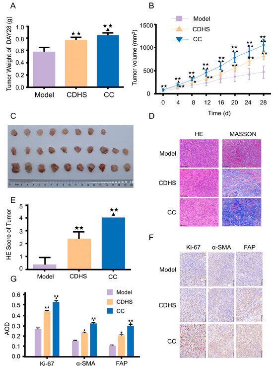
Characteristics of Gut Microbiome in the Murine Model of Pancreatic Cancer with Damp-Heat Syndrome
by Yangbo Tong, Fang Han, Mengyao Liu, Tianyu Xu, Aiqin Zhang, Jiangjiang Qin, Yuhua Zhang and Xiang Qian
Biomedicines 2024, 12(10), 2360; https://doi.org/10.3390/biomedicines12102360 - 16 Oct 2024
Cited by 1 | Viewed by 2142
Abstract
Purpose: Murine models of pancreatic cancer with damp-heat syndrome were established based on two methods to explore the differences in the composition of intestinal flora and to seek characteristic genera with potential for model evaluation. Methods: In our study, thirty-four C57BL/6J male mice [...] Read more.
Purpose: Murine models of pancreatic cancer with damp-heat syndrome were established based on two methods to explore the differences in the composition of intestinal flora and to seek characteristic genera with potential for model evaluation. Methods: In our study, thirty-four C57BL/6J male mice were randomly divided into a control group (Con), a model group (Mod), a classic damp-heat syndrome group (CDHS), and a climate-chamber group (CC). CDHS and CC groups were fed with a high-fat diet and glucose water, while the CDHS group was given 2.4 g/kg alcohol by gavage for 10 days, and the CC group was placed in a climatic chamber with a set temperature of (32 ± 1) °C and humidity of (92 ± 2)% for 10 days. The Mod group, CDHS group, and CC group underwent tumor-building experiments on day 11. Tumorigenicity was then assessed twice a week. After 4 weeks, feces, colon tissue, and tumor tissue were taken from the mice and were tested, and the mice were euthanized afterwards. Results: Mice in the CDHS and CC groups showed symptoms similar to the clinical damp-heat syndrome observed in traditional Chinese medicine (TCM), and exhibited a worse general condition and more rapid tumor growth trend than those in the Mod group. The pathological examination indicated that inflammation was prevalent in the CDHS and CC groups. Both groups had a disrupted intestinal barrier and an overgrowth of pathogenic bacteria such as c_Gammaproteobacteria, o_Enterobacteriales, and g_Bacteroides. Their microbiota composition showed greater diversity. Conclusions: Intestinal flora may have a promising future in the discovery of indicators for evaluating a model of damp-heat syndrome in pancreatic cancer. Full article
(This article belongs to the Section Molecular and Translational Medicine)
Show Figures

Figure 1

Back to TopTop