Characteristics of Gut Microbiome in the Murine Model of Pancreatic Cancer with Damp-Heat Syndrome
Abstract
1. Introduction
2. Materials and Methods
2.1. Animal Preparation
2.2. Induction of Damp-Heat Syndrome Models
2.3. PC Formation Experiment
2.4. Histology
2.5. Immunohistochemical (IHC)
2.6. Immunofluorescent Staining
2.7. Processing of Samples and Bioinformatics Analysis of 16S rDNA
2.8. Statistical Analysis
3. Results
3.1. General Status
3.2. Structural Alterations in the Colon’s Intestinal Barrier
3.3. Tumorigenic Assessment
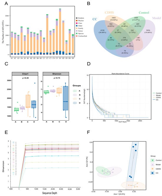
3.4. Characterization of Bacterial Flora
4. Discussion
5. Conclusions
Supplementary Materials
Author Contributions
Funding
Institutional Review Board Statement
Informed Consent Statement
Data Availability Statement
Conflicts of Interest
References
- Wu, R.; Xi, Z.; Liu, M.; Ren, H.; Dai, R.; Jiang, X.; Nik Nabil, W.N.; Wang, Y.; Feng, J.; Chai, Q.; et al. Pulsatilla Decoction and Its Bioactive Component β-Peltatin Induce G2/M Cell Cycle Arrest and Apoptosis in Pancreatic Cancer. Chin. Med. 2023, 18, 61. [Google Scholar] [CrossRef] [PubMed]
- Zhao, Z.; Liu, W. Pancreatic Cancer: A Review of Risk Factors, Diagnosis, and Treatment. Technol. Cancer Res. Treat. 2020, 19, 1533033820962117. [Google Scholar] [CrossRef] [PubMed]
- Sung, H.; Ferlay, J.; Siegel, R.L.; Laversanne, M.; Soerjomataram, I.; Jemal, A.; Bray, F. Global Cancer Statistics 2020: GLOBOCAN Estimates of Incidence and Mortality Worldwide for 36 Cancers in 185 Countries. CA Cancer J. Clin. 2021, 71, 209–249. [Google Scholar] [CrossRef] [PubMed]
- Cai, J.; Chen, H.; Lu, M.; Zhang, Y.; Lu, B.; You, L.; Zhang, T.; Dai, M.; Zhao, Y. Advances in the Epidemiology of Pancreatic Cancer: Trends, Risk Factors, Screening, and Prognosis. Cancer Lett. 2021, 520, 1–11. [Google Scholar] [CrossRef]
- Ducreux, M.; Cuhna, A.S.; Caramella, C.; Hollebecque, A.; Burtin, P.; Goéré, D.; Seufferlein, T.; Haustermans, K.; Laethem, J.L.V.; Conroy, T.; et al. Cancer of the Pancreas: ESMO Clinical Practice Guidelines for Diagnosis, Treatment and Follow-Up†. Ann. Oncol. 2015, 26, v56–v68. [Google Scholar] [CrossRef]
- Smit, V.T.; Boot, A.J.; Smits, A.M.; Fleuren, G.J.; Cornelisse, C.J.; Bos, J.L. KRAS Codon 12 Mutations Occur Very Frequently in Pancreatic Adenocarcinomas. Nucleic Acids Res. 1988, 16, 7773–7782. [Google Scholar] [CrossRef] [PubMed]
- Ma, J.; Sun, X.; Wang, Y.; Chen, B.; Qian, L.; Wang, Y. Fibroblast-Derived CXCL12 Regulates PTEN Expression and Is Associated with the Proliferation and Invasion of Colon Cancer Cells via PI3k/Akt Signaling. Cell Commun. Signal 2019, 17, 119. [Google Scholar] [CrossRef]
- Novikov, N.M.; Zolotaryova, S.Y.; Gautreau, A.M.; Denisov, E.V. Mutational Drivers of Cancer Cell Migration and Invasion. Br. J. Cancer 2021, 124, 102–114. [Google Scholar] [CrossRef]
- Sato, H.; Hara, T.; Meng, S.; Tsuji, Y.; Arao, Y.; Saito, Y.; Sasaki, K.; Kobayashi, S.; Doki, Y.; Eguchi, H.; et al. Multifaced Roles of Desmoplastic Reaction and Fibrosis in Pancreatic Cancer Progression: Current Understanding and Future Directions. Cancer Sci. 2023, 114, 3487–3495. [Google Scholar] [CrossRef]
- Ma, S.; Kong, D. Study on TCM Syndrome Patterns in Pancreatic Cancer. Liaoning J. Tradit. Chin. Med. 2014, 41, 2075–2077. [Google Scholar] [CrossRef]
- Xu, Y.; Liu, L.; Chen, H.; Hua, Y. Academic Thoughts and Experience Characteristics of Professor Liu Luming in Treating Pancreatic Cancer. Chin. Arch. Tradit. Chin. Med. 2012, 30, 2628–2630. [Google Scholar] [CrossRef]
- Miao, R.; Zhang, Z.; Li, F.; Zhang, P. Clinical Experience of Zhang Peitong in Treating Pancreatic Cancer with “Strengthening the Body and Fighting Cancer” Approach. Liaoning J. Tradit. Chin. Med. 2023, 50, 36–39. [Google Scholar] [CrossRef]
- Cheng, W.; Liu, L.; Yu, E. Clinical Analysis of 202 Cases of Pancreatic Cancer. Chin. J. Dig. Dis. 2003, 50–51. [Google Scholar]
- Luo, Y.; Huang, X.; Hu, H.; Wang, Y.; Feng, X.; Chen, S.; Luo, H. Intestinal Microflora Promotes Th2-Mediated Immunity through NLRP3 in Damp and Heat Environments. Front. Immunol. 2024, 15, 1367053. [Google Scholar] [CrossRef] [PubMed]
- Pan, Y.; Guo, J.; Hu, N.; Xun, Y.; Zhang, B.; Feng, Q.; Chen, S.; Li, X.; Liu, Q.; Hu, Y.; et al. Distinct Common Signatures of Gut Microbiota Associated with Damp-Heat Syndrome in Patients with Different Chronic Liver Diseases. Front. Pharmacol. 2022, 13, 1027628. [Google Scholar] [CrossRef] [PubMed]
- Z, R.; J, J.; H, X.; A, L.; H, L.; S, X.; L, Z.; H, Z.; G, C.; X, C.; et al. Gut Microbial Profile Analysis by MiSeq Sequencing of Pancreatic Carcinoma Patients in China. Oncotarget 2017, 8, 95176–95191. [Google Scholar] [CrossRef]
- Half, E.; Keren, N.; Reshef, L.; Dorfman, T.; Lachter, I.; Kluger, Y.; Reshef, N.; Knobler, H.; Maor, Y.; Stein, A.; et al. Fecal Microbiome Signatures of Pancreatic Cancer Patients. Sci. Rep. 2019, 9, 16801. [Google Scholar] [CrossRef]
- Tong, Y.; Gao, H.; Qi, Q.; Liu, X.; Li, J.; Gao, J.; Li, P.; Wang, Y.; Du, L.; Wang, C. High Fat Diet, Gut Microbiome and Gastrointestinal Cancer. Theranostics 2021, 11, 5889–5910. [Google Scholar] [CrossRef]
- Pushalkar, S.; Hundeyin, M.; Daley, D.; Zambirinis, C.P.; Kurz, E.; Mishra, A.; Mohan, N.; Aykut, B.; Usyk, M.; Torres, L.E.; et al. The Pancreatic Cancer Microbiome Promotes Oncogenesis by Induction of Innate and Adaptive Immune Suppression. Cancer Discov. 2018, 8, 403–416. [Google Scholar] [CrossRef]
- Lee, C.J.; Sears, C.L.; Maruthur, N. Gut Microbiome and Its Role in Obesity and Insulin Resistance. Ann. N. Y. Acad. Sci. 2020, 1461, 37–52. [Google Scholar] [CrossRef]
- Leigh, S.-J.; Morris, M.J. Diet, Inflammation and the Gut Microbiome: Mechanisms for Obesity-Associated Cognitive Impairment. Biochim. Biophys. Acta Mol. Basis Dis. 2020, 1866, 165767. [Google Scholar] [CrossRef] [PubMed]
- Ren, Z.; Li, A.; Jiang, J.; Zhou, L.; Yu, Z.; Lu, H.; Xie, H.; Chen, X.; Shao, L.; Zhang, R.; et al. Gut Microbiome Analysis as a Tool towards Targeted Non-Invasive Biomarkers for Early Hepatocellular Carcinoma. Gut 2019, 68, 1014–1023. [Google Scholar] [CrossRef]
- Liu, Y.; Lau, H.C.-H.; Cheng, W.Y.; Yu, J. Gut Microbiome in Colorectal Cancer: Clinical Diagnosis and Treatment. Genom. Proteom. Bioinform. 2023, 21, 84–96. [Google Scholar] [CrossRef]
- Jiao, J.; Cheng, C.-S.; Xu, P.; Yang, P.; Ruan, L.; Chen, Z. A Mouse Model of Damp-Heat Syndrome in Traditional Chinese Medicine and Its Impact on Pancreatic Tumor Growth. Front. Oncol. 2022, 12, 947238. [Google Scholar] [CrossRef] [PubMed]
- Cheng, L.W.; Wu, W.; Meng, Y.; Wang, F.; Jiang, X.X.; Yang, G.L.; Zhang, H.Y. Study on Modeling Methods and Evaluation of Animal Models with Damp-Heat Syndrome. World Sci. Technol.-Mod. Tradit. Chin. Med. 2021, 23, 4441–4451. [Google Scholar]
- Garcia, D.I.; Hurst, K.E.; Bradshaw, A.; Janakiraman, H.; Wang, C.; Camp, E.R. High-Fat Diet Drives an Aggressive Pancreatic Cancer Phenotype. J. Surg. Res. 2021, 264, 163–172. [Google Scholar] [CrossRef]
- Cerra, C.; Harris, M.A.; Hawkins, C.J. Establishment and Characterisation of Metastatic Extraskeletal Ewing Sarcoma Mouse Models. In Vivo 2021, 35, 3097–3106. [Google Scholar] [CrossRef] [PubMed]
- Qian, W.; Li, J.; Yan, B.; Cao, J.; Xiao, Y.; Qin, T.; Ma, Q.; Han, L. Establishment and Evaluation of a Subcutaneous Transplantation Tumor Model of Pancreatic Cancer Derived from Transgenic Mice. J. Xi’an Jiaotong Univ. (Med. Sci.) 2019, 40, 368–373. [Google Scholar]
- Xiu, A.-Y.; Ding, Q.; Li, Z.; Zhang, C.-Q. Doxazosin Attenuates Liver Fibrosis by Inhibiting Autophagy in Hepatic Stellate Cells via Activation of the PI3K/Akt/mTOR Signaling Pathway. Drug Des. Devel Ther. 2021, 15, 3643–3659. [Google Scholar] [CrossRef]
- Yang, J.; Ma, Y.; Tan, Q.; Zhou, B.; Yu, D.; Jin, M.; Zhang, T.; Liu, J.; Liu, H. Gut Streptococcus Is a Microbial Marker for the Occurrence and Liver Metastasis of Pancreatic Cancer. Front. Microbiol. 2023, 14, 1184869. [Google Scholar] [CrossRef]
- Sun, M.; Qian, X.; Tong, Y.; Yang, J.; Zhang, A.; Chen, Z. Study on Gut Microbiota Diversity and Differences in Pa-tients with Triple-Negative Breast Cancer of Different Traditional Chinese Medicine Syndromes. Zhejiang J. Integrated Tradit. Chin. West. Med. 2024, 34, 514–521. [Google Scholar]
- Hu, Y.; Zhong, L.; Li, J.; Sun, Y.; Kuang, H.; Tian, W.; Li, S.; Zhou, L.; Zhong, G.; Shen, Y.; et al. Analysis of the Etiol-ogy of Internal Dampness Syndrome. Southwest China J. Def. Med. 2013, 23, 423–425. [Google Scholar]
- Wang, T.; Zheng, F.; Luo, H. Establishment of a Mouse Model with Damp-Heat Syndrome of Warm Diseases in Lingnan and Study on Gut Microbiota. Chin. Arch. Tradit. Chin. Med. 2017, 35, 1361–1365. [Google Scholar] [CrossRef]
- Kartal, E.; Schmidt, T.S.B.; Molina-Montes, E.; Rodríguez-Perales, S.; Wirbel, J.; Maistrenko, O.M.; Akanni, W.A.; Alashkar Alhamwe, B.; Alves, R.J.; Carrato, A.; et al. A Faecal Microbiota Signature with High Specificity for Pancreatic Cancer. Gut 2022, 71, 1359–1372. [Google Scholar] [CrossRef]
- Yu, L.-X.; Schwabe, R.F. The Gut Microbiome and Liver Cancer: Mechanisms and Clinical Translation. Nat. Rev. Gastroenterol. Hepatol. 2017, 14, 527–539. [Google Scholar] [CrossRef] [PubMed]
- Abreu, M.T.; Peek, R.M. Gastrointestinal Malignancy and the Microbiome. Gastroenterology 2014, 146, 1534–1546.e3. [Google Scholar] [CrossRef]
- Geller, L.T.; Barzily-Rokni, M.; Danino, T.; Jonas, O.H.; Shental, N.; Nejman, D.; Gavert, N.; Zwang, Y.; Cooper, Z.A.; Shee, K.; et al. Potential Role of Intratumor Bacteria in Mediating Tumor Resistance to the Chemotherapeutic Drug Gemcitabine. Science 2017, 357, 1156–1160. [Google Scholar] [CrossRef]
- Mima, K.; Nishihara, R.; Qian, Z.R.; Cao, Y.; Sukawa, Y.; Nowak, J.A.; Yang, J.; Milner, D.A.; Baba, H.; Giovannucci, E.L.; et al. Fusobacterium Nucleatum in Colorectal Carcinoma Tissue and Patient Prognosis. Gut 2016, 65, 1973–1980. [Google Scholar] [CrossRef]
- Xu, T. Study on the Mechanism of Total Flavonoids of Drynariae Rhizoma in Regulating Tibial Dyschondroplasia in Broilers through the Gut-Pancreas Axis Mediated Glucose Metabolism. Master’s Thesis, Henan Agricultural University, Zhengzhou, China, 2024. [Google Scholar]
- Suzuki, T. Regulation of the Intestinal Barrier by Nutrients: The Role of Tight Junctions. Anim. Sci. J. 2020, 91, e13357. [Google Scholar] [CrossRef]
- Otani, T.; Furuse, M. Tight Junction Structure and Function Revisited. Trends Cell Biol. 2020, 30, 805–817. [Google Scholar] [CrossRef]
- Thomas, R.M.; Jobin, C. Microbiota in Pancreatic Health and Disease: The next Frontier in Microbiome Research. Nat. Rev. Gastroenterol. Hepatol. 2020, 17, 53–64. [Google Scholar] [CrossRef] [PubMed]
- Zhang, X.M.; Zhang, Z.Y.; Zhang, C.H.; Wu, J.; Wang, Y.X.; Zhang, G.X. Intestinal Microbial Community Differs between Acute Pancreatitis Patients and Healthy Volunteers. Biomed. Environ. Sci. 2018, 31, 81–86. [Google Scholar] [CrossRef] [PubMed]
- O’Boyle, C.J.; MacFie, J.; Mitchell, C.J.; Johnstone, D.; Sagar, P.M.; Sedman, P.C. Microbiology of Bacterial Translocation in Humans. Gut 1998, 42, 29–35. [Google Scholar] [CrossRef]
- Wen, H.; Li, Q. Gut Microbiota and Pancreatitis: Current Status and Future Prospects. World Chin. J. Di-Gestol. 2021, 29, 1269–1275. [Google Scholar] [CrossRef]
- Zhang, Q.; Zhao, Q.; Li, T.; Lu, L.; Wang, F.; Zhang, H.; Liu, Z.; Ma, H.; Zhu, Q.; Wang, J.; et al. Lactobacillus Plantarum-Derived Indole-3-Lactic Acid Ameliorates Colorectal Tumorigenesis via Epigenetic Regulation of CD8+ T Cell Immunity. Cell Metab. 2023, 35, 943–960.e9. [Google Scholar] [CrossRef]
- Lilly, A.C.; Astsaturov, I.; Golemis, E.A. Intrapancreatic Fat, Pancreatitis, and Pancreatic Cancer. Cell Mol. Life Sci. 2023, 80, 206. [Google Scholar] [CrossRef]
- Wu, H.; Tremaroli, V.; Schmidt, C.; Lundqvist, A.; Olsson, L.M.; Krämer, M.; Gummesson, A.; Perkins, R.; Bergström, G.; Bäckhed, F. The Gut Microbiota in Prediabetes and Diabetes: A Population-Based Cross-Sectional Study. Cell Metab. 2020, 32, 379–390.e3. [Google Scholar] [CrossRef]
- Abe, S.; Masuda, A.; Matsumoto, T.; Inoue, J.; Toyama, H.; Sakai, A.; Kobayashi, T.; Tanaka, T.; Tsujimae, M.; Yamakawa, K.; et al. Impact of Intratumoral Microbiome on Tumor Immunity and Prognosis in Human Pancreatic Ductal Adenocarcinoma. J. Gastroenterol. 2024, 59, 250–262. [Google Scholar] [CrossRef]
- Zhang, L.; Cao, Y.; Guo, X.; Wang, X.; Han, X.; Kanwore, K.; Hong, X.; Zhou, H.; Gao, D. Hypoxia-Induced ROS Aggravate Tumor Progression through HIF-1α-SERPINE1 Signaling in Glioblastoma. J. Zhejiang Univ. Sci. B 2023, 24, 32–49. [Google Scholar] [CrossRef]
- Tao, X. Study on the Molecular Mechanism of Gut Microbiota Imbalance Promoting Acinar-to-Ductal Metaplasia in Pancreatitis. Ph.D. Thesis, Dalian University of Technology, Dalian, China, 2022. [Google Scholar]
- Niu, N.; Shen, X.; Wang, Z.; Chen, Y.; Weng, Y.; Yu, F.; Tang, Y.; Lu, P.; Liu, M.; Wang, L.; et al. Tumor Cell-Intrinsic Epigenetic Dysregulation Shapes Cancer-Associated Fibroblasts Heterogeneity to Metabolically Support Pancreatic Cancer. Cancer Cell 2024, 42, 869–884.e9. [Google Scholar] [CrossRef]
- Chen, H.D.; Groisman, E.A. The PmrA/PmrB Two-Component System: The Major Regulator of LPS Modifications. Annu. Rev. Microbiol. 2013, 67, 83–112. [Google Scholar] [CrossRef]
- Kouzu, K.; Tsujimoto, H.; Kishi, Y.; Ueno, H.; Shinomiya, N. Bacterial Translocation in Gastrointestinal Cancers and Cancer Treatment. Biomedicines 2022, 10, 380. [Google Scholar] [CrossRef] [PubMed]
- Nyati, K.K.; Masuda, K.; Zaman, M.M.-U.; Dubey, P.K.; Millrine, D.; Chalise, J.P.; Higa, M.; Li, S.; Standley, D.M.; Saito, K.; et al. TLR4-Induced NF-κB and MAPK Signaling Regulate the IL-6 mRNA Stabilizing Protein Arid5a. Nucleic Acids Res. 2017, 45, 2687–2703. [Google Scholar] [CrossRef] [PubMed]
- Wang, D.; Li, L.; Zhang, Y.; Ye, K. Lipopolysaccharide-Educated Cancer-Associated Fibroblasts Facilitate Malignant Progression of Ovarian Cancer Cells via the NF-kB/IL-6/JAK2 Signal Transduction. Mol. Biotechnol. 2024. [Google Scholar] [CrossRef]
- Fiori, M.E.; Di Franco, S.; Villanova, L.; Bianca, P.; Stassi, G.; De Maria, R. Cancer-Associated Fibroblasts as Abettors of Tumor Progression at the Crossroads of EMT and Therapy Resistance. Mol. Cancer 2019, 18, 70. [Google Scholar] [CrossRef]
- Mao, X.; Xu, J.; Wang, W.; Liang, C.; Hua, J.; Liu, J.; Zhang, B.; Meng, Q.; Yu, X.; Shi, S. Crosstalk between Cancer-Associated Fibroblasts and Immune Cells in the Tumor Microenvironment: New Findings and Future Perspectives. Mol. Cancer 2021, 20, 131. [Google Scholar] [CrossRef]
- Chhabra, Y.; Weeraratna, A.T. Fibroblasts in Cancer: Unity in Heterogeneity. Cell 2023, 186, 1580–1609. [Google Scholar] [CrossRef]
- Luo, H.; Xia, X.; Huang, L.B.; An, H.; Cao, M.; Kim, G.D.; Chen, N.-H.; Zhang, W.H.; Shu, Y.; Kong, K.; et al. Pan-Cancer Single-Cell Analysis Reveals the Heterogeneity and Plasticity of Cancer-Associated Fibroblasts in the Tumor Microenvironment. Nat. Commun. 2022, 13, 6619. [Google Scholar] [CrossRef]






Disclaimer/Publisher’s Note: The statements, opinions and data contained in all publications are solely those of the individual author(s) and contributor(s) and not of MDPI and/or the editor(s). MDPI and/or the editor(s) disclaim responsibility for any injury to people or property resulting from any ideas, methods, instructions or products referred to in the content. |
© 2024 by the authors. Licensee MDPI, Basel, Switzerland. This article is an open access article distributed under the terms and conditions of the Creative Commons Attribution (CC BY) license (https://creativecommons.org/licenses/by/4.0/).
Share and Cite
Tong, Y.; Han, F.; Liu, M.; Xu, T.; Zhang, A.; Qin, J.; Zhang, Y.; Qian, X. Characteristics of Gut Microbiome in the Murine Model of Pancreatic Cancer with Damp-Heat Syndrome. Biomedicines 2024, 12, 2360. https://doi.org/10.3390/biomedicines12102360
Tong Y, Han F, Liu M, Xu T, Zhang A, Qin J, Zhang Y, Qian X. Characteristics of Gut Microbiome in the Murine Model of Pancreatic Cancer with Damp-Heat Syndrome. Biomedicines. 2024; 12(10):2360. https://doi.org/10.3390/biomedicines12102360
Chicago/Turabian StyleTong, Yangbo, Fang Han, Mengyao Liu, Tianyu Xu, Aiqin Zhang, Jiangjiang Qin, Yuhua Zhang, and Xiang Qian. 2024. "Characteristics of Gut Microbiome in the Murine Model of Pancreatic Cancer with Damp-Heat Syndrome" Biomedicines 12, no. 10: 2360. https://doi.org/10.3390/biomedicines12102360
APA StyleTong, Y., Han, F., Liu, M., Xu, T., Zhang, A., Qin, J., Zhang, Y., & Qian, X. (2024). Characteristics of Gut Microbiome in the Murine Model of Pancreatic Cancer with Damp-Heat Syndrome. Biomedicines, 12(10), 2360. https://doi.org/10.3390/biomedicines12102360

