Sign in to use this feature.

Years

Between: -

Subjects

remove_circle_outline
remove_circle_outline
remove_circle_outline
remove_circle_outline
remove_circle_outline
remove_circle_outline
remove_circle_outline
remove_circle_outline
remove_circle_outline

Journals

Article Types

Countries / Regions

Search Results (15)

Search Parameters:
Keywords = cleansing capacity

Order results
Result details
Results per page
Select all
Export citation of selected articles as:
12 pages, 841 KB  
Article
The Evaluating Skin Acid–Base Balance After Application of Cold-Processed and Hot-Processed Natural Soaps: A Double-Blind pH Monitoring Study
by Julita Zdrada-Nowak, Sandra Aniołkowska and Małgorzata Deska
Cosmetics 2025, 12(3), 120; https://doi.org/10.3390/cosmetics12030120 - 11 Jun 2025
Viewed by 4371
Abstract
Maintaining the physiological acid–base balance of the skin is critical to preserving the integrity of the epidermal barrier and preventing irritation. This study investigates the short-term effects of natural soaps, prepared using cold and hot processes, on skin surface pH. A double-blind, controlled [...] Read more.
Maintaining the physiological acid–base balance of the skin is critical to preserving the integrity of the epidermal barrier and preventing irritation. This study investigates the short-term effects of natural soaps, prepared using cold and hot processes, on skin surface pH. A double-blind, controlled design was applied to assess changes in pH following application of soap formulations. pH levels were measured in vivo using non-invasive instrumentation at baseline and 2, 15 and 30 min post-application in 41 adult volunteers. The results demonstrated a significant increase in skin pH immediately after exposure to both types of natural soap, with elevated values persisting for up to 30 min. These changes were associated with potential disruption of the skin’s acid mantle and reduced buffering capacity. The findings highlight the importance of pH considerations in the formulation and routine use of natural cleansers. Although natural soaps are often perceived as gentle alternatives, their alkalinity may transiently disturb the skin’s acid–base homeostasis, potentially leading to increased transepidermal water loss and barrier impairment. This study supports the need for reformulation strategies and consumer awareness regarding the physicochemical impact of cleansing agents on skin health. Full article
(This article belongs to the Special Issue Feature Papers in Cosmetics in 2025)
Show Figures

Figure 1

30 pages, 12241 KB  
Article
Cleaner Processes for Making Laundry Soap from Vegetable Oils and an Essential Oil
by Valentina-Gabi Stănescu, Vasilica Popescu, Viorica Vasilache, Gabriel Popescu, Cristina Mihaela Rîmbu and Andrei Popescu
Appl. Sci. 2025, 15(7), 3821; https://doi.org/10.3390/app15073821 - 31 Mar 2025
Viewed by 3557
Abstract
This article demonstrates that the quality of laundry soap obtained by hot/cold saponification of two vegetable oils (olive and coconut) and an essential oil (such as Neem, Tea Tree or Thyme) influences the effects obtained after washing textiles: cleansing capacity and antibacterial effect. [...] Read more.
This article demonstrates that the quality of laundry soap obtained by hot/cold saponification of two vegetable oils (olive and coconut) and an essential oil (such as Neem, Tea Tree or Thyme) influences the effects obtained after washing textiles: cleansing capacity and antibacterial effect. The results of FTIR, SEM, EDX, thermogravimetry and colorimetry analyses are presented comparatively for hot- and cold-prepared soaps. Saponification, Iodine number and Iodine Number Saponification values are determined for each oil but also for the mixture used in soap-making. Soap quality refers to texture, hardness, foaming capacity, stability, durability, cleansing capacity after washing and antimicrobial capacity. The removal power of greasy dirt (heavy used engine oil) of these laundry soaps is higher than that of some commercial soaps, obtaining dirt visibility <2.6% after washing at 100 °C, soiling addition density SAD < 0.0229 and cleansing capacity between 80.88 and 92.16%. UV-VIS analysis confirms the presence of essential oil in soaps (even after 10 months from manufacture) but also in textiles washed with them. The essential oil imparts strong antimicrobial properties to the laundry soaps (since they do not allow for attachment or multiplication of microorganisms from the environment), which makes them particularly useful in washing and disinfecting textile products used in hospitals. Full article
Show Figures

Figure 1

16 pages, 5744 KB  
Article
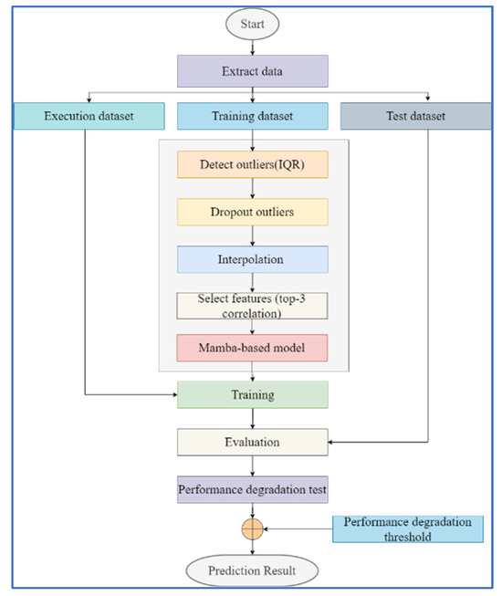
Early Prediction of Remaining Useful Life for Lithium-Ion Batteries with the State Space Model
by Yuqi Liang and Shuai Zhao
Energies 2024, 17(24), 6326; https://doi.org/10.3390/en17246326 - 16 Dec 2024
Cited by 4 | Viewed by 1966
Abstract
In the realm of lithium-ion batteries (LIBs), issues like material aging and capacity decline contribute to performance degradation or potential safety hazards. Predicting remaining useful life (RUL) serves as a crucial method of assessing the health of batteries, thereby enhancing reliability and safety. [...] Read more.
In the realm of lithium-ion batteries (LIBs), issues like material aging and capacity decline contribute to performance degradation or potential safety hazards. Predicting remaining useful life (RUL) serves as a crucial method of assessing the health of batteries, thereby enhancing reliability and safety. To reduce the complexity and improve the accuracy and applicability of early RUL predictions for LIBs, we proposed a Mamba-based state space model for early RUL prediction. Due to the impacts of abnormal data, we first use the interquartile range (IQR) method with a sliding window for data cleansing. Subsequently, the top three highest correlated features are selected, and only the first 300 cycling data are used for training. The model has the ability to make forecasts using these few historical data. Extensive experiments are conducted using CALCE CS2 datasets. The MAE, RMSE, and RE are less than 0.015, 0.019, and 0.0261; meanwhile, R2 is higher than 0.99. Compared to the baseline approaches (CNN, BiLSTM, and CNN-BiLSTM), the average MAE, RMSE, and RE of the proposed approach are reduced by at least 29%, 21%, and 36%, respectively. According to the experimental results, the proposed approach performs better in terms of accuracy, robustness, and efficiency. Full article
(This article belongs to the Section D2: Electrochem: Batteries, Fuel Cells, Capacitors)
Show Figures

Figure 1

14 pages, 4953 KB  
Article
Alpha-Bisabolol-Loaded Cosmetic Micellar Solution with Cleansing and Antimicrobial Action for Facial Skin Hygiene
by Nadezhda Ivanova, Neli Ermenlieva and Velichka Andonova
Cosmetics 2024, 11(5), 173; https://doi.org/10.3390/cosmetics11050173 - 1 Oct 2024
Cited by 1 | Viewed by 4819
Abstract
The current research is focused on the discovery and optimization of an effective cosmetic carrier of alpha-bisabolol as a first step in the development of a cosmetic product with cleansing and antimicrobial action for facial skin hygiene. A micellar solution of Poloxamer 407 [...] Read more.
The current research is focused on the discovery and optimization of an effective cosmetic carrier of alpha-bisabolol as a first step in the development of a cosmetic product with cleansing and antimicrobial action for facial skin hygiene. A micellar solution of Poloxamer 407 was selected as a cosmetic base because of the good washing ability, easy application, and high tolerability of this polymeric surfactant. The solubilization capacity of a 5% micellar solution with respect to α-bisabolol was investigated by applying varying solubilization techniques and increasing concentrations of the oily active substance. The test samples were subjected to an accelerated physical stability test, viscosimetry, dynamic light scattering (DLS), electrophoretic light scattering (ELS), foamability test, and antimicrobial screening. Over the course of this research, the advantage of the film-hydration method over direct solubilization was demonstrated by the narrower size distribution and smaller hydrodynamic size of the micellar nano-carriers (ranging from 29.02 to 116.5 nm) and the respective higher physical stability of the dispersions. The optimized composition was found to be suitable for application on large skin areas in terms of viscosity in the temperature range from 20 °C to 40 °C (3.4–2.3 mPa.s). Preservation of the washing capacity of the micellar solution in the presence of solubilized α-bisabolol was established. The active composition demonstrated inhibitory activity against Staphylococcus aureus and Escherichia coli and fungicidal activity against Candida albicans. This study concludes that the optimal concentration of α-bisabolol to be solubilized in a 5% Poloxamer 407 micellar solution by the film-hydration technique is 1%, considering the desirable physical endurance and antimicrobial activity. Full article
(This article belongs to the Special Issue Nanotechnology Advances in Cosmetics)
Show Figures

Figure 1

27 pages, 1289 KB  
Review
An Evaluation of Potential Strategies in Renewable Energy Systems and Their Importance for South Africa—A Review
by Busiswe Skosana, Mukwanga W. Siti, Nsilulu T. Mbungu, Sonu Kumar and Willy Mulumba
Energies 2023, 16(22), 7622; https://doi.org/10.3390/en16227622 - 17 Nov 2023
Cited by 6 | Viewed by 4125
Abstract
The ageing of coal-fired power stations in South Africa has led to regular power outages. Therefore, the country will need to urgently increase its electricity capacity to meet further energy demand from growing urbanization and population growth. This challenge has increased interest in [...] Read more.
The ageing of coal-fired power stations in South Africa has led to regular power outages. Therefore, the country will need to urgently increase its electricity capacity to meet further energy demand from growing urbanization and population growth. This challenge has increased interest in alternative energy sources, such as renewable energy (RE). South Africa is gradually implementing appropriate renewable energy practices, reducing carbon emissions, cleansing the air, and assuring a more sustainable future. This paper summarizes the availability, current state, and future potential of renewable energy choices in South Africa. This paper also evaluates specific policy measures and government actions aimed at eliminating barriers and increasing renewable energy deployment in the future. It also considers the South African network’s specialized techno-economic analysis. The findings show that South Africa is still heavily reliant on coal, with 78% of the current installed capacity coming from coal power in 2022, compared to 9.3% for solar and wind energy. Full article
(This article belongs to the Section A: Sustainable Energy)
Show Figures

Figure 1

15 pages, 4388 KB  
Article
Three-Dimensional Printer-Assisted Electrospinning for Fabricating Intricate Biological Tissue Mimics
by Komal Raje, Keisuke Ohashi and Satoshi Fujita
Nanomaterials 2023, 13(22), 2913; https://doi.org/10.3390/nano13222913 - 8 Nov 2023
Cited by 3 | Viewed by 1858
Abstract
Although regenerative medicine necessitates advanced three-dimensional (3D) scaffolds for organ and tissue applications, creating intricate structures across scales, from nano- to meso-like biological tissues, remains a challenge. Electrospinning of nanofibers offers promise due to its capacity to craft not only the dimensions and [...] Read more.
Although regenerative medicine necessitates advanced three-dimensional (3D) scaffolds for organ and tissue applications, creating intricate structures across scales, from nano- to meso-like biological tissues, remains a challenge. Electrospinning of nanofibers offers promise due to its capacity to craft not only the dimensions and surfaces of individual fibers but also intricate attributes, such as anisotropy and porosity, across various materials. In this study, we used a 3D printer to design a mold with polylactic acid for gel modeling. This gel template, which was mounted on a metal wire, facilitated microfiber electrospinning. After spinning, these structures were treated with EDTA to remove the template and were then cleansed and dried, resulting in 3D microfibrous (3DMF) structures, with average fiber diameters of approximately 1 µm on the outer and inner surfaces. Notably, these structures matched their intended design dimensions without distortion or shrinkage, demonstrating the adaptability of this method for various template sizes. The cylindrical structures showed high elasticity and stretchability with an elastic modulus of 6.23 MPa. Furthermore, our method successfully mimicked complex biological tissue structures, such as the inner architecture of the voice box and the hollow partitioned structure of the heart’s tricuspid valve. Achieving specific intricate shapes required multiple spinning sessions and subsequent assemblies. In essence, our approach holds potential for crafting artificial organs and forming the foundational materials for cell culture scaffolds, addressing the challenges of crafting intricate multiscale structures. Full article
(This article belongs to the Special Issue Applications of Electrospinning-Based 3D Architecture Nanomaterials)
Show Figures

Figure 1

33 pages, 10719 KB  
Review
Synthesis, Properties, and Applications of Nanocomposite Materials Based on Bacterial Cellulose and MXene
by Aizhan B. Talipova, Volodymyr V. Buranych, Irina S. Savitskaya, Oleksandr V. Bondar, Amanzhol Turlybekuly and Alexander D. Pogrebnjak
Polymers 2023, 15(20), 4067; https://doi.org/10.3390/polym15204067 - 12 Oct 2023
Cited by 18 | Viewed by 4211
Abstract
MXene exhibits impressive characteristics, including flexibility, mechanical robustness, the capacity to cleanse liquids like water through MXene membranes, water-attracting nature, and effectiveness against bacteria. Additionally, bacterial cellulose (BC) exhibits remarkable qualities, including mechanical strength, water absorption, porosity, and biodegradability. The central hypothesis posits [...] Read more.
MXene exhibits impressive characteristics, including flexibility, mechanical robustness, the capacity to cleanse liquids like water through MXene membranes, water-attracting nature, and effectiveness against bacteria. Additionally, bacterial cellulose (BC) exhibits remarkable qualities, including mechanical strength, water absorption, porosity, and biodegradability. The central hypothesis posits that the incorporation of both MXene and bacterial cellulose into the material will result in a remarkable synthesis of the attributes inherent to MXene and BC. In layered MXene/BC coatings, the presence of BC serves to separate the MXene layers and enhance the material’s integrity through hydrogen bond interactions. This interaction contributes to achieving a high mechanical strength of this film. Introducing cellulose into one layer of multilayer MXene can increase the interlayer space and more efficient use of MXene. Composite materials utilizing MXene and BC have gained significant traction in sensor electronics due to the heightened sensitivity exhibited by these sensors compared to usual ones. Hydrogel wound healing bandages are also fabricated using composite materials based on MXene/BC. It is worth mentioning that MXene/BC composites are used to store energy in supercapacitors. And finally, MXene/BC-based composites have demonstrated high electromagnetic interference (EMI) shielding efficiency. Full article
(This article belongs to the Special Issue 2D Material-Enhanced Polymeric Systems)
Show Figures

Graphical abstract

18 pages, 2017 KB  
Article
Unraveling Arbuscular Mycorrhizal Fungi Interactions in the Exotic Plant Nicotiana glauca Graham for Enhanced Soil Fertility and Alleviation of Metal Pollution
by Hanane Dounas, Mohammed Bouskout, Hiba-Allah Nafidi, Abdulaziz Abdullah Alsahli, Mohammed Bourhia and Lahcen Ouahmane
Horticulturae 2023, 9(5), 585; https://doi.org/10.3390/horticulturae9050585 - 14 May 2023
Cited by 3 | Viewed by 2334
Abstract
The harm that invasive species cause to the environment has received a lot of attention. It is therefore appropriate that the current research was undertaken to evaluate the effects of invasion by Nicotiana glauca Graham on soil fertility by looking at (i) its [...] Read more.
The harm that invasive species cause to the environment has received a lot of attention. It is therefore appropriate that the current research was undertaken to evaluate the effects of invasion by Nicotiana glauca Graham on soil fertility by looking at (i) its contribution to the mycorrhizal potential of the soil, (ii) its impact on soil richness and diversity in terms of the arbuscular mycorrhizal fungi (AMF) community (iii), and its ability to modify the physicochemical characteristics in the invaded soil, specifically cleaning up heavy metal. The current study was conducted at Al Houz plain (Marrakesh region, Morocco), in heavily infested sites by N. glauca. The spores of AMF were isolated using the wet sieving process; the isolated spores were sorted for morphological features using a binocular microscope. The plant roots were thinned and colored before microscopic observation. The most probable number method was used to assess mycorrhizal soil infectivity. Heavy metal contamination in soils was characterized using an X-ray fluorescence spectrometer, and the pollution load index (PLI) was utilized to assess and compare the level of heavy metal contamination at each station. The ability of N. glauca to reproduce was evaluated in order to support one of its invasive characteristics. The estimate indicated that each plant might produce more than three million seeds. This significant number guarantees the plant a great capacity for reproduction and invasion. The extra-significant mycorrhizal potential, which can take the form of spores, mycelium, or vesicles that can regenerate mycorrhizae, was discovered by conducting soil analysis in the rhizospheric soils of N. glauca. This research demonstrated the strong mycotrophic capability of N. glauca and the large mycorrhizal potential of soils. Between 4.85 and 305.5 mycorrhizal propagules were considered to be the most probable number (MPN) per 100 g of dry soil. Based on color, shape and size, AMF were classified into five morphotypes corresponding to five genera. The isolated taxa of AMF with the most diverse spores were Glomus, Rhizophagus, Paraglomus, Scutellospora, and Sclerocystis. The Glomus genus was found to have spores in significant quantity. Furthermore, N. glauca demonstrated a potential involvement in the phytoremediation of damaged soils, with a high pollution load index demonstrating a particularly high accumulation of heavy metals. N. glauca is a highly mycotrophic plant that can boost soil mycorrhizal propagule stock. N. glauca has also been demonstrated to be a phytoremediation plant capable of cleansing contaminated soils. As a result, N. glauca could be considered as a prospective candidate for application in phytoremediation of polluted soils. Full article
(This article belongs to the Section Plant Pathology and Disease Management (PPDM))
Show Figures

Figure 1

21 pages, 2555 KB  
Article
Bacterial Cellulose—Adaptation of a Nature-Identical Material to the Needs of Advanced Chronic Wound Care
by Paul Zahel, Uwe Beekmann, Thomas Eberlein, Michael Schmitz, Oliver Werz and Dana Kralisch
Pharmaceuticals 2022, 15(6), 683; https://doi.org/10.3390/ph15060683 - 30 May 2022
Cited by 17 | Viewed by 5196
Abstract
Modern wound treatment calls for hydroactive dressings. Among the variety of materials that have entered the field of wound care in recent years, the carbohydrate polymer bacterial cellulose (BC) represents one of the most promising candidates as the biomaterial features a high moisture-loading [...] Read more.
Modern wound treatment calls for hydroactive dressings. Among the variety of materials that have entered the field of wound care in recent years, the carbohydrate polymer bacterial cellulose (BC) represents one of the most promising candidates as the biomaterial features a high moisture-loading and donation capacity, mechanical stability, moldability, and breathability. Although BC has already gained increasing relevance in the treatment of burn wounds, its potential and clinical performance for “chronic wound” indications have not yet been sufficiently investigated. This article focuses on experimental and clinical data regarding the application of BC within the indications of chronic, non-healing wounds, especially venous and diabetic ulcers. A recent clinical observation study in a chronic wound setting clearly demonstrated its wound-cleansing properties and ability to induce healing in stalling wounds. Furthermore, the material parameters of BC dressings obtained through the static cultivation of Komagataeibacter xylinus were investigated for the first time in standardized tests and compared to various advanced wound-care products. Surprisingly, a free swell absorptive capacity of a BC dressing variant containing 97% moisture was found, which was higher than that of alginate or even hydrofiber dressings. We hypothesize that the fine-structured, open porous network and the resulting capillary forces are among the main reasons for this unexpected result. Full article
(This article belongs to the Special Issue Carbohydrate-Based Drugs)
Show Figures

Figure 1

19 pages, 5095 KB  
Article
Modelling and Parametric Analysis of a Brine Treatment Unit Using a High-Temperature Heat Pump and a Vacuum Evaporator
by Apostolos Gkountas, Panteleimon Bakalis, Erika Ntavou, Anastasios Skiadopoulos and Dimitris Manolakos
Appl. Sci. 2022, 12(9), 4542; https://doi.org/10.3390/app12094542 - 29 Apr 2022
Viewed by 3875
Abstract
The brine produced from desalination systems is a highly concentrated mixture, including cleansing chemicals from the water treatment processes that can possibly degrade ecosystems in discharge areas. Evaporation is a widely used method for the treatment of high salinity mixtures; however, it requires [...] Read more.
The brine produced from desalination systems is a highly concentrated mixture, including cleansing chemicals from the water treatment processes that can possibly degrade ecosystems in discharge areas. Evaporation is a widely used method for the treatment of high salinity mixtures; however, it requires careful monitoring of the temperature and pressure in order to protect the equipment from the highly corrosive environment of the brine discharge. The proposed brine treatment system is based on the principle of vacuum evaporation with the use of a high-temperature heat pump, which is classified as “green technology”. In this study, a thermodynamic analysis of a vacuum evaporation system with a nominal freshwater production capacity of 160 L/h has been carried out, employing a numerical tool to model the flash evaporator and the heat pump. The analysis focuses on the parameters that present the most significant impact on the system’s efficiency and water production, such as the recirculation ratio, the set-point temperature of the heat pump and the pressure difference provided by the vacuum pump. The results show that, for the constant vacuum pressure difference, the water production increases with the increase in the set-point temperature and the recirculation ratio, but leads to the reduced COP of the heat pump and to an elevated specific energy consumption. Moreover, it is shown that an increased vacuum pressure difference leads to increased water production, but reduces the COP. Finally, the minimum specific energy consumption of 150 kWh/m3 of produced freshwater can be achieved for a set-point at 75 °C and vacuum of 0.21 bar, leading to a levelized cost of water about 11 €/m3. Full article
Show Figures

Figure 1

22 pages, 3960 KB  
Article
Application of Levan-Rich Digestate Extract in the Production of Safe-to-Use and Functional Natural Body Wash Cosmetics
by Tomasz Wasilewski, Artur Seweryn, Dominika Pannert, Kinga Kierul, Marta Domżał-Kędzia, Zofia Hordyjewicz-Baran, Marcin Łukaszewicz and Agnieszka Lewińska
Molecules 2022, 27(9), 2793; https://doi.org/10.3390/molecules27092793 - 27 Apr 2022
Cited by 11 | Viewed by 3758
Abstract
The study focused on the evaluation of the possibility of using a levan-rich digestate extract in the production of safe and functional body wash cosmetics. Model shower gels were designed and formulated on the basis of raw materials of natural origin. Prepared prototypes [...] Read more.
The study focused on the evaluation of the possibility of using a levan-rich digestate extract in the production of safe and functional body wash cosmetics. Model shower gels were designed and formulated on the basis of raw materials of natural origin. Prepared prototypes contained various extract concentrations (16.7; 33; 50%). A gel without extract was used as a reference. The samples were evaluated for their safety in use and functionality. The results showed that the use of high-concentration levan-rich digestate extract in a shower gel resulted in a significant reduction in the negative impact on the skin. For example, the zein value decreased by over 50% in relation to the preparation without the extract. An over 40% reduction in the emulsifying capacity of hydrophobic substances was also demonstrated, which reduces skin dryness after the washing process. However, the presence of the extract did not significantly affect the parameters related to functionality. Overall, it was indicated that levan-rich digestate extract can be successfully used as a valuable ingredient in natural cleansing cosmetics. Full article
Show Figures

Figure 1

24 pages, 1536 KB  
Article
Integration and Verification of PLUG-N-HARVEST ICT Platform for Intelligent Management of Buildings
by Christos Korkas, Asimina Dimara, Iakovos Michailidis, Stelios Krinidis, Rafael Marin-Perez, Ana Isabel Martínez García, Antonio Skarmeta, Konstantinos Kitsikoudis, Elias Kosmatopoulos, Christos-Nikolaos Anagnostopoulos and Dimitrios Tzovaras
Energies 2022, 15(7), 2610; https://doi.org/10.3390/en15072610 - 2 Apr 2022
Cited by 13 | Viewed by 3255
Abstract
THe energy-efficient operation of microgrids—a localized grouping of consuming loads (domestic appliances, EVs, etc.) with distributed energy sources such as solar photovoltaic panels—suggests the deployment of Energy Management Systems (EMSs) that enable the actuation of controllable microgrid loads coupled with Artificial Intelligence (AI) [...] Read more.
THe energy-efficient operation of microgrids—a localized grouping of consuming loads (domestic appliances, EVs, etc.) with distributed energy sources such as solar photovoltaic panels—suggests the deployment of Energy Management Systems (EMSs) that enable the actuation of controllable microgrid loads coupled with Artificial Intelligence (AI) tools. Such tools are capable of optimizing the aggregated performance of the microgrid in an automated manner, based on an extensive network of Advanced Metering Infrastructure (AMI). Modular adaptable/dynamic building envelope (ADBE) solutions have been proven an effective solution—exploiting free façade areas instead of roof areas—for extending the thermal inertia and energy harvesting capacity in existing buildings of different nature (residential, commercial, industrial, etc.). This study presents the PLUG-N-HARVEST holistic workflow towards the delivery of an automatically controllable microgrid integrating active ADBE technologies (e.g., PVs, HVACs). The digital platform comprises cloud AI services and functionalities for energy-efficient management, data healing/cleansing, flexibility forecasting, and the security-by-design IoT to efficiently optimize the overall performance in near-zero energy buildings and microgrids. The current study presents the effective design and necessary digital integration steps towards the PLUG-N-HARVEST ICT platform alongside real-life verification test results, validating the performance of the platform. Full article
(This article belongs to the Special Issue Innovative Solutions towards Autonomous Modular Facade Systems)
Show Figures

Figure 1

14 pages, 1623 KB  
Article
A Novel Microfiber Wipe for Delivery of Active Substances to Human Skin: Clinical Proof of Concept
by Martin Kaegi, Christian Adlhart, Markus Lehmann, Marius Risch, Werner Wessling and Peter Klaffenbach
Polymers 2020, 12(11), 2715; https://doi.org/10.3390/polym12112715 - 17 Nov 2020
Viewed by 2695
Abstract
A novel technology for the delivery of active substances to the skin based on microfibers loaded with dried active substances was developed. The objective of this work was to demonstrate deposition of the active substances on the skin including concurrent cleansing properties of [...] Read more.
A novel technology for the delivery of active substances to the skin based on microfibers loaded with dried active substances was developed. The objective of this work was to demonstrate deposition of the active substances on the skin including concurrent cleansing properties of the wipe. As model active substance to measure deposition capacity Niacinamide was used and as parameter to measure cleansing capacities of the wipe squalene uptake was measured. Wipes loaded with niacinamide were used in the face and the forearm of 25 subjects. By means of Raman spectrometry the deposited niacinamide was analyzed before and after application. Wipes used on the face were analyzed for squalene to assess skin cleansing properties and for residual niacinamide. Forearm analysis including placebo and verum on left and right arm respectively was performed to rule out changes of the skin through application of the tissue. Measured amounts of niacinamide from face application demonstrate statistically significant results in the study population. Analysis of the wipes used show a liberation of 28.3% of niacinamide from the wipes and an uptake of 1.7 mg squalene per wipe. Results from forearm application show statistically significant differences (p < 0.05) between placebo and active for the complete study population. Sub group analyses are significant for both gender and ethnicity for face and forearm analysis respectively. Results clearly demonstrate deposition of niacinamide on the skin and the cleansing properties of the wipe. The institutional review board approved this prospective study. Full article
(This article belongs to the Collection Polymers in Tissue Engineering)
Show Figures

Figure 1

10 pages, 2303 KB  
Article
Shear Stress-Based Analysis of Sediment Incipient Deposition in Rigid Boundary Open Channels
by Necati Erdem Unal
Water 2018, 10(10), 1399; https://doi.org/10.3390/w10101399 - 9 Oct 2018
Cited by 11 | Viewed by 3930
Abstract
Urban drainage and sewer systems, and channels in general, are treated by the deposition of sediment that comes from water collecting systems, such as roads, parking lots, land, cultivation areas, and so forth, which are all under gradual or sudden change. The carrying [...] Read more.
Urban drainage and sewer systems, and channels in general, are treated by the deposition of sediment that comes from water collecting systems, such as roads, parking lots, land, cultivation areas, and so forth, which are all under gradual or sudden change. The carrying capacity of urban area channels is reduced heavily by sediment transport that might even totally block the channel. In order to solve the sedimentation problem, it is therefore important that the channel is designed by considering self-cleansing criteria. Incipient deposition is proposed as a conservative method for channel design and is the subject of this study. With this aim, an experimental study carried out in trapezoidal, rectangular, circular, U-shape, and V-bottom channels is presented. Four different sizes of sand were used as sediment in the experiments performed in a tilting flume under nine different longitudinal channel bed slopes. A shear stress approach is considered, with the Shields and Yalin methods used in the analysis. Using the experimental data, functionals are developed for both methods. It is seen that the bed shear stress changes with the shape of the channel cross-section. Incipient deposition in rectangular and V-bottom channels starts under the lowest and the highest shear stress, respectively, due mainly to the shape of the channel cross-section that affects the distribution of shear stress on the channel bed. Full article
(This article belongs to the Special Issue Modeling and Practice of Erosion and Sediment Transport under Change)
Show Figures

Figure 1

24 pages, 287 KB  
Article
A New Protection Orientation and Framework for Refugees and Other Forced Migrants
by James C. Simeon
Laws 2017, 6(4), 30; https://doi.org/10.3390/laws6040030 - 14 Dec 2017
Cited by 2 | Viewed by 7355
Abstract
The unprecedented current “refugee crisis,” with its 65 million plus uprooted people, demands a new protection orientation and framework for refugees and other forced migrants that are focused on the “root causes” of refugeehood, non-international protracted armed conflict or civil war. It is [...] Read more.
The unprecedented current “refugee crisis,” with its 65 million plus uprooted people, demands a new protection orientation and framework for refugees and other forced migrants that are focused on the “root causes” of refugeehood, non-international protracted armed conflict or civil war. It is argued that four essential reforms are required to the international refugee protection system to respond to the “root causes” of refugees in the world today. The first calls for broadening the definition of who is a refugee to include “war refugees” as found in the 1984 Cartagena Declaration and the 1969 Organization of African Unity (OAU) Convention. The 1984 Cartagena Declaration is preferred because it has the most progressive and broadest legal definition of who is a refugee and, therefore, should be emulated by all regions and the UNHCR internationally. The second reform would be the adoption of the Cartagena Declaration decennial consultation process and its comprehensive Plan of Action by the UNHCR on a global basis. This process has proven to be a success in Latin America and ought to be adopted internationally to develop and to realize the progressive advancement of international protection for all persons who are fleeing persecution and armed conflict. The third major reform is to develop the capacity of the UN to be able to operate in the midst of an armed conflict situation in order to broker a ceasefire and, then, negotiate a peace agreement, particularly, in those situations where massed forced displacement has taken place or potentially could take place. The fourth reform calls for the UN to expand the Responsibility to Protect (R2P) doctrine to incorporate massed forced displacement, in addition to, war crimes, crimes against humanity, ethnic cleansing, and, genocide. This further implies that mass forced displacement ought to be criminalized and made a serious international crime, not simply in the international humanitarian law and international criminal law sense of forced deportation, transfers, and expulsions, by opposing military forces, but in situations of armed conflict when people flee of their own volition in order to save their lives. These four reforms do not require a reformulation or reconceptualization of the international refugee protection system but a reform of a number of key elements that would simultaneously address the “root causes” of refugees and, especially, mass forced displacement that is due principally to non-international protracted armed conflict or seemingly endless civil wars. Full article
Back to TopTop