Sign in to use this feature.

Years

Between: -

Subjects

remove_circle_outline
remove_circle_outline
remove_circle_outline
remove_circle_outline
remove_circle_outline
remove_circle_outline
remove_circle_outline
remove_circle_outline
remove_circle_outline

Journals

remove_circle_outline
remove_circle_outline
remove_circle_outline
remove_circle_outline
remove_circle_outline
remove_circle_outline
remove_circle_outline
remove_circle_outline
remove_circle_outline
remove_circle_outline
remove_circle_outline
remove_circle_outline
remove_circle_outline
remove_circle_outline
remove_circle_outline
remove_circle_outline
remove_circle_outline
remove_circle_outline
remove_circle_outline

Article Types

Countries / Regions

remove_circle_outline
remove_circle_outline
remove_circle_outline
remove_circle_outline
remove_circle_outline
remove_circle_outline

Search Results (4,381)

Search Parameters:
Keywords = chromatin

Order results
Result details
Results per page
Select all
Export citation of selected articles as:
15 pages, 14000 KB  
Article
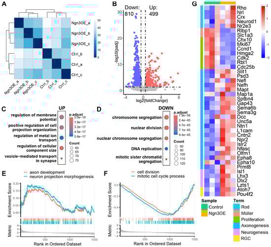
Ngn3 Regulates Differentiation Competence of Retinal Progenitor Cells Through Transcriptional and Epigenetic Modification
by Canbin Chen, Huilin Liang, Qinghai He and Shuyi Chen
Int. J. Mol. Sci. 2026, 27(9), 3845; https://doi.org/10.3390/ijms27093845 (registering DOI) - 26 Apr 2026
Abstract
The retina is a complex sensory neural tissue composed of six major types of neurons and one type of glial cell. The cell fate specification of retinal cells is tightly governed by intrinsic factors and extrinsic microenvironmental cues. Among the key regulators directing [...] Read more.
The retina is a complex sensory neural tissue composed of six major types of neurons and one type of glial cell. The cell fate specification of retinal cells is tightly governed by intrinsic factors and extrinsic microenvironmental cues. Among the key regulators directing retinal cell fate differentiation is a group of bHLH family transcription factors (TFs). Our previous work demonstrated that the bHLH TF Ngn3 exhibits robust potential to induce retinogenesis in both distantly related fibroblasts in vitro and late retinal progenitor cells (RPCs) in vivo. However, the underlying molecular mechanisms remain largely elusive. In this study, we combined immunohistological examination and RNA-seq and ATAC-seq analyses to investigate the cellular and molecular mechanisms governing Ngn3-driven retinogenesis in late RPCs. Our results revealed that Ngn3 overexpression promotes premature cell cycle exit in late RPCs and remodels their transcriptomic and epigenomic landscape towards a state favoring rod photoreceptor and RGC differentiation. Furthermore, cross-comparison with Ngn3-overexpressing fibroblasts in vitro revealed cell-type-specific mechanisms underlying Ngn3-mediated neuronal fate reprogramming. These findings advance our understanding of Ngn family-mediated retinal cell fate regulation and provide a mechanistic framework for optimizing Ngn3-based retinal regeneration strategies for the treatment of retinal degeneration diseases. Full article
(This article belongs to the Section Molecular Genetics and Genomics)
Show Figures

Figure 1

26 pages, 7202 KB  
Article
SOX10 Overexpression Enhances the Oligodendrocyte Lineage Commitment of iOPCs In Vitro by Reshaping Their Chromatin Binding Landscape
by Fan Zhang, Zhaoyan Wang, Dou Ye, Jialan Liang, Hui Yang, Suqing Qu, Qian Wang and Zuo Luan
Bioengineering 2026, 13(5), 500; https://doi.org/10.3390/bioengineering13050500 (registering DOI) - 25 Apr 2026
Abstract
Although transplantation of induced oligodendrocyte progenitor cells (iOPCs) is a promising strategy for white matter injury, the therapeutic efficacy of in vitro-generated iOPCs remains limited due to insufficient differentiation potential. Here, we aimed to identify key transcription factors and small-molecule drugs to optimize [...] Read more.
Although transplantation of induced oligodendrocyte progenitor cells (iOPCs) is a promising strategy for white matter injury, the therapeutic efficacy of in vitro-generated iOPCs remains limited due to insufficient differentiation potential. Here, we aimed to identify key transcription factors and small-molecule drugs to optimize iOPC quality. Through transcriptome sequencing and bioinformatics analysis, we identified the transcription factor SOX10, which is differentially expressed between endogenous fetal OPCs and exogenous iOPCs. We established lentivirus-mediated SOX10 overexpression in neural stem cells (NSCs) before iOPC induction and performed cellular assays and multi-omics analysis. Early SOX10 overexpression reduced cell migration but promoted maturation into oligodendrocytes and suppressed astrocyte differentiation. Multi-omics analyses revealed that SOX10 overexpression is associated with the extensive redistribution of SOX10 chromatin binding and enrichment of regulatory programs linked to oligodendroglial differentiation, including the activation of the key signaling downstream transcription factors JUN/FOS. Moreover, TSA, Dabrafenib, and Fedratinib effectively upregulated SOX10 and improved iOPC differentiation. This study identifies SOX10 as a core upstream regulator governing the fate of iOPCs, providing a potential strategy for optimizing iOPC induction for future investigation of white matter injury therapy. Full article
(This article belongs to the Section Cellular and Molecular Bioengineering)
Show Figures

Figure 1

17 pages, 3346 KB  
Article
Transport Time Does Not Substantially Alter RNA Expression in Human Ovarian Tissue After Standardized Slow-Freezing for Fertility Preservation
by Iwona Scheliga, Jana Bender-Liebenthron, Jan-Steffen Kruessel, Alexandra Knebel, Dunja M. Baston-Buest and Alexandra P. Bielfeld
J. Clin. Med. 2026, 15(9), 3260; https://doi.org/10.3390/jcm15093260 - 24 Apr 2026
Abstract
Background: Fertility preservation aims to maintain reproductive potential in patients undergoing potentially gonadotoxic treatments, increasingly relying on centralized cryobanks requiring ovarian tissue transport. Ovarian tissue cryopreservation is a widely implemented, evidence-based procedure for young women (age 18–35) with a regular ovarian reserve. The [...] Read more.
Background: Fertility preservation aims to maintain reproductive potential in patients undergoing potentially gonadotoxic treatments, increasingly relying on centralized cryobanks requiring ovarian tissue transport. Ovarian tissue cryopreservation is a widely implemented, evidence-based procedure for young women (age 18–35) with a regular ovarian reserve. The ovaries of patients are typically transported overnight to a centralized cryobank for freezing and storage, using a certified hypothermic organ preservation solution such as histidine-tryptophan-ketoglutarate (HTK) at 4–8 °C. The molecular effects of transport on ovarian tissue remain unclear. Methods: In this prospective study of 36 breast cancer patients, we compared whole-transcriptome RNA (RNA-seq) expression in 18 frozen–thawed ovarian biopsies after overnight hypothermic transport followed by slow-freezing versus 18 direct slow-freezing within ≤2 h under FertiPROTEKT-standard conditions. Results: The RNA-seq analysis identified 6 significantly upregulated genes (Bonferroni < 0.05, fold change > 1.5), including histone H2B and mitochondrial NADH dehydrogenase subunit 6 (MT-ND6). The small number of differentially expressed genes suggests only limited transcriptional changes between the two transport conditions. H2B upregulation was confirmed by qPCR, while MT-ND6 showed only moderate levels in RNA-seq but remained stable in qPCR. Immunohistochemical analysis confirmed protein presence and localization in formalin-fixed tissue from four samples, constituting, to our knowledge, the first report of MT-ND6 protein expression in human ovarian tissue. Conclusions: Overall, these results are consistent with subtle changes in chromatin organization and mitochondrial energy metabolism. Since RNA-seq revealed only modest differences in gene expression, with no appreciable up- or downregulation of apoptosis- or damage-related genes after ≤24 h, this indicates tissue stability under the studied combined conditions (transport + cryopreservation). These findings are consistent with the feasibility of the workflow under the studied conditions of centralized ovarian tissue cryobanking combined with overnight transportation and hypothermic HTK solution. Full article
(This article belongs to the Special Issue Advances in Fertility Preservation)
20 pages, 12481 KB  
Article
Lactate Enhances CD8+ T Cell Cytotoxicity Through H3K9la Upregulation to Drive Vitiligo Pathogenesis
by Hang Yin, Yufei Xu, Luling Huang, Yuxuan Qian, Qing Zhu and Jianru Chen
Int. J. Mol. Sci. 2026, 27(9), 3795; https://doi.org/10.3390/ijms27093795 - 24 Apr 2026
Abstract
Vitiligo is characterized by epidermal melanocyte destruction, with autoreactive CD8+ T cells playing a central pathogenic role, yet the mechanisms driving their hyperactivation remain unclear. Lactate has emerged as a key immunometabolite that functions as both a signaling molecule and an epigenetic [...] Read more.
Vitiligo is characterized by epidermal melanocyte destruction, with autoreactive CD8+ T cells playing a central pathogenic role, yet the mechanisms driving their hyperactivation remain unclear. Lactate has emerged as a key immunometabolite that functions as both a signaling molecule and an epigenetic modulator via protein lactylation. Nevertheless, the role of lactate in vitiligo pathogenesis has not been explored. Here, we report that serum lactate levels are significantly elevated in vitiligo patients and correlate positively with disease activity. In a mouse model, lactate administration accelerated vitiligo progression, accompanied by increased CD8+ T cell infiltration and melanocyte destruction in lesional skin. In vitro, lactate enhanced CD8+ T cell effector molecule expression (granzyme B, perforin, IFN-γ, CD107a) and cytotoxic function. Mechanistically, lactate increased global protein lactylation in CD8+ T cells, with marked enrichment at histone H3 lysine 9 (H3K9). H3K9 lactylation (H3K9la) was associated with enhanced chromatin accessibility and transcriptional activation of effector genes, as revealed by RNA sequencing and CUT&Tag analyses. Pharmacological inhibition of lactate production or lactylation abrogated these effects. Collectively, our findings identify lactate as a critical driver of CD8+ T cell pathogenicity in vitiligo through H3K9la-mediated epigenetic reprogramming, highlighting lactate metabolism and lactylation as potential therapeutic targets. Full article
(This article belongs to the Special Issue Immune Regulatory Mechanisms in the Pathogenesis of Autoimmunity)
30 pages, 2160 KB  
Review
Genetic and Epigenetic Mechanisms Underlying Reversible Adaptive Responses in Fungi
by Lufeng Dan, Siyin Liu, Zhihao Qiang, Xiaowen Ye and Jinping Zhang
J. Fungi 2026, 12(5), 309; https://doi.org/10.3390/jof12050309 - 23 Apr 2026
Viewed by 179
Abstract
The remarkable ecological success of fungi is supported by their capacity for rapid and often reversible molecular responses to fluctuating environments. While conventional evolutionary theory has largely emphasized mutation and selection as central drivers of adaptation, many environmentally responsive fungal traits are also [...] Read more.
The remarkable ecological success of fungi is supported by their capacity for rapid and often reversible molecular responses to fluctuating environments. While conventional evolutionary theory has largely emphasized mutation and selection as central drivers of adaptation, many environmentally responsive fungal traits are also shaped by molecular processes that generate reversible phenotypic variation on ecological or developmental timescales. This review synthesizes current knowledge on reversible genetic and epigenetic mechanisms underlying fungal phenotypic plasticity by integrating insights from programmed genetic rearrangements such as mating-type switching, transposable element activity, variation in tandem repeats and the behavior of accessory chromosomes, together with dynamic epigenetic processes including histone modifications, DNA methylation, chromatin remodeling and RNA mediated regulation. Together, these mechanisms form an interconnected framework that enables rapid and, in many cases, reversible phenotypic diversification, although their consequences range from transient regulatory shifts to partially or fully irreversible sequence-level changes. We highlight the molecular machinery that governs reversibility and its evolutionary implications for fungal pathogenesis, symbiosis, and biotechnology. By uniting genetic and epigenetic perspectives, this review advances a holistic framework in which reversibility is treated as a key property of fungal phenotypic plasticity, helping fungi balance stability with flexibility under environmental challenge. Understanding these mechanisms provides new insights into fungal evolution, and opens new avenues for antifungal intervention and the rational design of industrially valuable fungal strains. Full article
(This article belongs to the Section Fungal Genomics, Genetics and Molecular Biology)
Show Figures

Figure 1

23 pages, 1234 KB  
Review
Role of Sirtuin 6 in the Pathogenesis of Metabolic Dysfunction-Associated Steatotic Liver Disease
by Yeonsoo Kim and Seonghwan Hwang
Curr. Issues Mol. Biol. 2026, 48(5), 435; https://doi.org/10.3390/cimb48050435 - 22 Apr 2026
Viewed by 109
Abstract
Metabolic dysfunction-associated steatotic liver disease (MASLD) is a leading cause of chronic liver disease worldwide and arises from systemic metabolic dysregulation and insulin resistance. Despite its increasing prevalence, effective pharmacological interventions remain limited. Recent evidence has identified sirtuin 6 (SIRT6), an NAD+ [...] Read more.
Metabolic dysfunction-associated steatotic liver disease (MASLD) is a leading cause of chronic liver disease worldwide and arises from systemic metabolic dysregulation and insulin resistance. Despite its increasing prevalence, effective pharmacological interventions remain limited. Recent evidence has identified sirtuin 6 (SIRT6), an NAD+-dependent epigenetic regulator, as an important modulator of hepatic metabolic and stress-responsive pathways. This review summarizes current knowledge regarding the role of SIRT6 in liver physiology and MASLD pathogenesis. Accumulating evidence indicates that SIRT6 suppresses lipogenic transcriptional programs while enhancing mitochondrial oxidative capacity and fatty acid oxidation, thereby maintaining metabolic homeostasis. Beyond lipid metabolism, SIRT6 is implicated in the regulation of endoplasmic reticulum stress responses, inflammatory signaling, and chromatin accessibility, which are the processes that collectively influence hepatocellular injury and disease progression. In addition, emerging data suggest that SIRT6 modulates hepatic stellate cell activation and fibrogenic signaling pathways, thereby linking epigenetic regulation to the development of liver fibrosis. A reduction in hepatic SIRT6 expression and activity has been reported in metabolic disorders, including MASLD. We further discuss the therapeutic potential of targeting SIRT6, including the development of selective small-molecule activators and naturally derived compounds aimed at restoring SIRT6 activity. Together, the available evidence positions SIRT6 as an important regulatory node in MASLD and a promising candidate for future therapeutic intervention. Full article
27 pages, 4048 KB  
Review
Clonal Hematopoiesis of Indeterminate Potential (CHIP): A Model of Mutation-Driven Thromboinflammation
by Bouse Malkots, Iliana Stamatiou, Emmanuil Panagiotopoulos, Lydia Inglezou, Vasiliki Sakka, Georgios Vrachiolias, Christina Misidou, Emmanuil Spanoudakis, Ioannis Kotsianidis and Konstantinos Liapis
Cancers 2026, 18(9), 1326; https://doi.org/10.3390/cancers18091326 - 22 Apr 2026
Viewed by 271
Abstract
Clonal hematopoiesis refers to the clonal expansion of hematopoietic stem and progenitor cells, driven by somatic mutations. Major mutated genes in clonal hematopoiesis include genes involved in epigenetic regulation including DNA methylation and/or chromatin modification (e.g., DNMT3A, TET2, and ASXL1), [...] Read more.
Clonal hematopoiesis refers to the clonal expansion of hematopoietic stem and progenitor cells, driven by somatic mutations. Major mutated genes in clonal hematopoiesis include genes involved in epigenetic regulation including DNA methylation and/or chromatin modification (e.g., DNMT3A, TET2, and ASXL1), tumor suppressors (e.g., TP53), signal transduction (e.g., JAK2), and RNA splicing (e.g., SF3B1 and SRSF2). Clonal hematopoiesis includes clonal hematopoiesis of indeterminate potential (CHIP), clonal cytopenia of unknown significance (CCUS), and myelodysplastic syndromes/neoplasms (MDS). CHIP occurs when the frequency of the variant allele equals or exceeds 2% (4% for X-linked genes in males) in the absence of cytopenias. CHIP is common among older persons and is associated with an increased risk of hematologic cancer. CHIP is also associated with an increased risk of atherosclerotic disease including acute myocardial infarction, stroke, cardiac failure, and abdominal aneurysm. Increasing evidence suggests that CHIP is associated with venous thromboembolic disease. Somatic mutations lead to proliferation of hematopoietic progenitor cells and their progeny, resulting in excessive activation of granulocytes and monocytes. It could be postulated that chronic inflammation caused by clonal expansion of myeloid cells carrying mutations in DNMT3A, TET2, and ASXL1 (“DTA”) genes may constitute an independent risk factor in clot formation and endothelial-cell damage. DTA mutations correlate with elevated proinflammatory cytokines such as IL-1β and IL-6 and enhanced activation of inflammasomes. Moreover, JAK2 mutations may have a direct role in the activation of platelets and coagulation. In vivo murine studies have demonstrated that activation of the JAK-STAT signaling pathway promotes neutrophil extracellular trap (NET) formation, contributing to a prothrombotic state. Insights from related clonal disorders such as paroxysmal nocturnal hemoglobinuria and the VEXAS syndrome support the concept that mutation-driven innate immune activation can directly perturb hemostatic balance. This review aims to summarize the association between clonal expansion of hematopoietic cells and thrombotic disease, and highlight how somatic mutations in hematopoietic cells may contribute to vascular disease and thrombogenesis. Full article
Show Figures

Figure 1

24 pages, 3500 KB  
Article
Chromosome 1p and 6q Loss of Heterozygosity in Meningioma: A Comprehensive Analysis of the Two Chromatin Remodeling Complex Subunits ARID1A and ARID1B
by Manuel Hinsberger, Julia Becker-Kettern, Wiebke M. Jürgens-Wemheuer, Katrin Bartelmei, Ralf Ketter, Joachim Oertel and Walter J. Schulz-Schaeffer
Cancers 2026, 18(9), 1325; https://doi.org/10.3390/cancers18091325 - 22 Apr 2026
Viewed by 231
Abstract
Background/Objectives: Loss of heterozygosity (LOH) in meningioma has been known for more than two decades. It has been shown that LOH on chromosome 1p36 is an independent marker of meningioma recurrence and progression. ARID1A, a tumor suppressor gene located on chromosome [...] Read more.
Background/Objectives: Loss of heterozygosity (LOH) in meningioma has been known for more than two decades. It has been shown that LOH on chromosome 1p36 is an independent marker of meningioma recurrence and progression. ARID1A, a tumor suppressor gene located on chromosome 1p36.11, is part of the chromatin-regulating SWI/SNF complex whose subunits are altered in 20% of cases across all tumor entities. Methods: Using our newly developed indirect enzyme-linked immunosorbent assay (ELISA), we investigated whether tumors with or without LOH 1p differ in ARID1A expression in 61 meningiomas. To study possible links between ARID1A and ARID1B, we tested for LOH 6q in association with LOH 1p using a PCR-based microsatellite approach. ARID1B, another member of the SWI/SNF complex, is located on 6q25.3. Additionally, we compared our ELISA results with immunohistochemistry data staining of ARID1A in tissue sections known to harbor LOH 1p. Results: Our results indicate that meningiomas harboring LOH 1p have significantly lower ARID1A levels compared to tumors without LOH 1p. In free nuclear protein fractions, reductions were up to 32% (CI: 6–58.7%). Interestingly, we found that ARID1A levels were significantly lower in tumors with recurrence and/or multiple localizations. In addition, our analysis of chromosome 6q uncovered a significantly strong correlation between LOH 1p and LOH 6q (p < 0.0001). Conclusions: These results highlight the importance of ARID1A in meningioma malignization and indicate for the first time functional evidence for LOH 1p. Full article
Show Figures

Figure 1

20 pages, 14406 KB  
Article
NFYA-Mediated TTK Up-Regulation Drives Fast Cell Cycle Progression and Its Inhibition Leads to Mitotic Catastrophe in Triple Negative Breast Cancer
by Nianqiu Liu, Mengdi Zhu, Zijie Cai, Jingru Wang, Weihan Cao, Qianfeng Shi, Linghan Wang, Xiaoting Jiang, Jing Zhou, Jinna Lin, Wang Yang, Huipei Gan, Jianyun Nie and Qiang Liu
Cancers 2026, 18(9), 1324; https://doi.org/10.3390/cancers18091324 - 22 Apr 2026
Viewed by 202
Abstract
Background/Objectives: Triple-negative breast cancer (TNBC) is frequently characterized by notably elevated Ki-67 expression, a hallmark of uncontrolled rapid cell-cycle progression. However, the underlying mechanisms remain unclear, leading to limited therapeutic options. Methods: In this study, hub gene was identified through integrated bioinformatic analysis [...] Read more.
Background/Objectives: Triple-negative breast cancer (TNBC) is frequently characterized by notably elevated Ki-67 expression, a hallmark of uncontrolled rapid cell-cycle progression. However, the underlying mechanisms remain unclear, leading to limited therapeutic options. Methods: In this study, hub gene was identified through integrated bioinformatic analysis of public datasets (TCGA-BRCA and METABRIC). Subsequent functional validation was performed both in vitro and in vivo using siRNA-mediated knockdown and small-molecule inhibitors. Phenotypic effects—including cell viability, cell cycle distribution, DNA synthesis, and clonogenic survival—were comprehensively assessed using MTT assays, flow cytometry, EdU, and colony formation assays. Protein-level changes were confirmed by Western blotting and immunohistochemistry (IHC). To dissect the transcriptional regulation of the key hub gene TTK, we first predicted potential upstream transcription factors using the JASPAR database; binding specificity was then validated through in silico motif analysis, luciferase reporter assays, and chromatin immunoprecipitation followed by quantitative PCR (ChIP-qPCR). Results: The mitotic kinase TTK is significantly overexpressed in TNBC compared with non-TNBC breast cancers. Notably, TTK overexpression exhibited a strong positive correlation with elevated Ki-67 indices and reduced overall survival in TNBC patients. Functional validation demonstrated that pharmacological or genetic inhibition of TTK effectively induced G2/M cell-cycle arrest and potently suppressed TNBC proliferation in both in vitro cell cultures and in vivo xenograft models. Mechanistically, TTK overexpression stems from enhanced transcriptional initiation driven by the transcription factor NFYA binding to the CCAAT box in the TTK promoter—an interaction newly identified here. Concurrently, TTK blockade disrupted spindle assembly checkpoint (SAC) signaling via BUB1B/MAD1L1 downregulation, triggering mitotic arrest and catastrophe. Conclusions: Collectively, these findings establish TTK as a key cell-cycle regulator driving TNBC proliferation. More importantly, targeting mitotic control through TTK inhibition represents an efficient strategy to impede the aberrantly fast cell cycle progression in TNBC. Full article
(This article belongs to the Section Cancer Pathophysiology)
Show Figures

Graphical abstract

24 pages, 1500 KB  
Review
Epigenetic and Transcriptomic Pathways Underlying Animal Models of Cognitive and Psychiatric Disorders: A Scoping Review
by Jaishriram Rathored, Ajay Pal and Deepika Sai Painkra
Curr. Issues Mol. Biol. 2026, 48(4), 425; https://doi.org/10.3390/cimb48040425 - 21 Apr 2026
Viewed by 224
Abstract
Background: Cognitive and psychiatric disorders are caused by a complex interplay between genetic predisposition, environmental exposures, and dynamic molecular regulation in the brain. Animal models provide a controlled environment for examining these mechanisms, and advances in transcriptome and epigenomic technologies have greatly expanded [...] Read more.
Background: Cognitive and psychiatric disorders are caused by a complex interplay between genetic predisposition, environmental exposures, and dynamic molecular regulation in the brain. Animal models provide a controlled environment for examining these mechanisms, and advances in transcriptome and epigenomic technologies have greatly expanded our knowledge of disease-relevant pathways. Objective: This scoping review systematically maps and synthesizes the epigenetic and transcriptomic findings from the established animal models of four neuropsychiatric conditions—autism spectrum disorder (ASD), schizophrenia, depression, and Rett syndrome—drawing on a PRISMA-ScR-guided literature search. The review characterizes the breadth of evidence, identifies convergent and divergent molecular pathways, and highlights the translational gaps and therapeutic implications. Methods: Research employing chromatin accessibility testing, genome-wide DNA methylation mapping, single-cell and bulk RNA sequencing, histone modification profiling, and multi-omics integration in mouse and other validated animal models was thoroughly reviewed. A quality appraisal of the primary experimental studies (n = 63) was performed using a modified CAMARADES checklist. Results: Beyond generalized cellular stress responses, multi-omics analysis emphasizes the cell-type- and context-dependent nature of epigenetic changes in animal models, including isoform-specific histone modifications and model-dependent binding of HDAC/MeCP2 complexes to genes involved in synaptic plasticity. Single-cell RNA sequencing analyses have uniformly shown transcriptional changes in parvalbumin-positive (PV+) interneurons. Conclusions: The specific convergence of epigenetic disruptions in neural circuits involved in synaptic structure and inhibitory function could play a role in the generation of neuropsychiatric phenotypes in animal models, highlighting the importance of circuit- and cell-type-specific epigenetics while pointing to potential therapeutic avenues. Full article
(This article belongs to the Special Issue Molecular Neuropsychiatry: Target Discovery for Mental Disorders)
Show Figures

Figure 1

16 pages, 1513 KB  
Review
Functional Analysis of MADS-Box Gene Family in Stress Response and Prospects of Breeding Application
by Jiaxuan Wang, Hongying Wang, Mengyao Li, Yujie Chen, Bingyan Song, Yingying Li, Xuhui Meng, Jie Li, Wenting Lu, Yi Gao, Yao Zhang and Aoxue Wang
Plants 2026, 15(8), 1262; https://doi.org/10.3390/plants15081262 - 20 Apr 2026
Viewed by 263
Abstract
The MADS-box family is a multifunctional family of transcription factors characterized by the presence of a unique MADS domain, which plays an important part in regulating essential biological processes, including metabolic synthesis and the stress response. In this review, we analyze the structural [...] Read more.
The MADS-box family is a multifunctional family of transcription factors characterized by the presence of a unique MADS domain, which plays an important part in regulating essential biological processes, including metabolic synthesis and the stress response. In this review, we analyze the structural features and classification of MADS-box proteins, then summarize the functions of the MADS-box family in the stress response. The MADS-box family can directly regulate downstream functional genes by binding to the CArG-box in the promoters of target genes, thereby influencing growth, development, and stress responses. Also, MADS-box transcription factors can form protein complexes with both MADS-box proteins and other types of transcription factors and chromatin regulatory proteins to modulate the chromatin state or transcriptional activation. Furthermore, they can regulate plant physiological responses by facilitating the synthesis of essential signaling molecules, including hormones and non-coding RNA. Finally, we discuss the potential of the MADS-box family in crop molecular breeding, offering a novel approach for developing high-yield and stress-resistant cultivars for solving global food security and climate change challenges. Full article
Show Figures

Figure 1

35 pages, 9030 KB  
Article
Multimodal Single-Cell Transcriptomic and Chromatin Accessibility Profiling Reveals Monocyte-Derived Macrophage Dynamics Following Ischemic Stroke
by Milton H. Hamblin, Rabi Murad, Austin C. Boese, Huijie Huang, Rebecca A. Porritt, Tanvi Bobba and Jean-Pyo Lee
Int. J. Mol. Sci. 2026, 27(8), 3657; https://doi.org/10.3390/ijms27083657 - 20 Apr 2026
Viewed by 255
Abstract
Ischemic stroke promotes monocyte recruitment to the injured brain and their differentiation into monocyte-derived macrophages (MDMs). These cells contribute to debris clearance but may also exacerbate neuroinflammation. However, the heterogeneity of MDM subsets and the phenotypic transitions that shape MDM functional states during [...] Read more.
Ischemic stroke promotes monocyte recruitment to the injured brain and their differentiation into monocyte-derived macrophages (MDMs). These cells contribute to debris clearance but may also exacerbate neuroinflammation. However, the heterogeneity of MDM subsets and the phenotypic transitions that shape MDM functional states during the subacute phase of stroke remain incompletely characterized. To address this, we first performed single-cell RNA sequencing (scRNA-seq) to define the transcriptional landscape of the mouse brain 48 h after transient middle cerebral artery occlusion/reperfusion compared with sham controls. Reclustering of macrophage-lineage cells identified multiple MDM subsets, including a distinct Cd68hi/Ctsdhi MDM subset enriched for lysosomal and lipid-processing gene expression programs. Cell trajectory inference supported a transition from early recruited MDMs toward the Cd68hi/Ctsdhi state, accompanied by induction of transcriptomic networks that drive MDM function to favor a clearance-competent phenotype in response to ischemic stroke. Complementary single-cell ATAC sequencing (scATAC-seq) demonstrated cell type-specific chromatin remodeling after stroke and revealed MDM subclusters with accessibility at key loci regulating lysosomal function and lipid metabolism. Together, our findings define a cellular and regulatory framework of the subacute post-stroke brain and identify a lysosome-enriched Cd68hi/Ctsdhi MDM trajectory, highlighting endolysosomal and lipid-processing programs during early stroke recovery. Full article
Show Figures

Figure 1

18 pages, 1934 KB  
Article
Integrative Mapping of SNHG1 RNA–Chromatin Contacts onto the Cancer-Specific Super-Enhancer Landscape in HCT116 Colorectal Cancer Cells
by Grigory K. Ryabykh, Ekaterina D. Osintseva, German A. Ashniev, Yulia V. Makus, Alexey V. Orlov, Petr I. Nikitin and Natalia N. Orlova
Int. J. Mol. Sci. 2026, 27(8), 3642; https://doi.org/10.3390/ijms27083642 - 19 Apr 2026
Viewed by 155
Abstract
Long non-coding RNAs (lncRNAs) interact with chromatin and recruit epigenetic complexes to specific genomic loci, yet their relationship with super-enhancers (SEs), key regulatory elements frequently reprogrammed in cancer, remains unexplored. We developed an integrative pipeline that combines RNA–chromatin contact data (RNA-Chrom), histone modification–lncRNA [...] Read more.
Long non-coding RNAs (lncRNAs) interact with chromatin and recruit epigenetic complexes to specific genomic loci, yet their relationship with super-enhancers (SEs), key regulatory elements frequently reprogrammed in cancer, remains unexplored. We developed an integrative pipeline that combines RNA–chromatin contact data (RNA-Chrom), histone modification–lncRNA expression correlation profiles (HiMoRNA peaks), and super-enhancer annotations (SEdb 3.0) to map lncRNA–SE regulatory axes. Applying this framework to SNHG1 in HCT116 colorectal cancer cells, we identified 21 SNHG1-reactive super-enhancers (Ψ-SEs) among 184 cancer-specific SEs, at which SNHG1 physical contacts co-occur with SNHG1-correlated histone modifications (HiMoRNA peaks), predominantly H3K4me1 (permutation p = 0.001, fold enrichment = 2.03). Comparison with 4145 lncRNAs demonstrated that epigenetic correlations alone do not distinguish SNHG1; instead, the addition of the contact layer is required to delineate the Ψ-SE set. Differential expression (DESeq2) and co-expression analyses in 471 TCGA-COAD tumor samples identified 12 Ψ-SE target genes (including CDC20, PDP1, and TOP1) consistently upregulated in both HCT116 cells and patient tumors and positively correlated with SNHG1, with the co-expression signal robust to tumor purity correction. The proposed Ψ/Ω classification provides a generalizable framework for prioritizing super-enhancers at which lncRNA–chromatin interactions may shape the local epigenetic environment across cancer types. Full article
(This article belongs to the Special Issue Roadmap of the Human Epigenome: Insights from RNAs)
Show Figures

Figure 1

10 pages, 845 KB  
Review
Could Metabolism-Related Long Non-Coding RNAs Be More Conserved than Their Brain-Related Counterparts?
by Laurent Metzinger and Valérie Metzinger-Le Meuth
Genes 2026, 17(4), 484; https://doi.org/10.3390/genes17040484 - 18 Apr 2026
Viewed by 196
Abstract
The human genome produces a large repertoire of non-coding RNAs (ncRNAs) with important regulatory roles in development, physiology, and most of diseases. Among these, long non-coding RNAs (lncRNAs) have emerged as key modulators of gene expression, chromatin organization, and cellular homeostasis, despite displaying [...] Read more.
The human genome produces a large repertoire of non-coding RNAs (ncRNAs) with important regulatory roles in development, physiology, and most of diseases. Among these, long non-coding RNAs (lncRNAs) have emerged as key modulators of gene expression, chromatin organization, and cellular homeostasis, despite displaying remarkably low primary-sequence conservation across species. This apparent evolutionary paradox questions the limitations of predicting biological function based on conservation, particularly across different biological domains. Here, we examine current evidence on lncRNA evolution, with a focus on their roles in metabolic regulation compared with neurobiological processes. We hypothesize that lncRNAs involved in ancient and conserved pathways such as metabolism may be under stronger evolutionary constraint than those associated with higher-order, species-specific traits, although available data support a more nuanced interpretation. Functional importance often correlates poorly with linear sequence conservation and instead appears to depend on higher-level features, including RNA secondary or tertiary structure, genomic context, regulatory architecture, and interactions with conserved molecular partners. We propose a systematic comparative framework to empirically assess conservation among metabolism- and neuro-associated lncRNAs using phylogenetic, syntenic, structural, and expression-based metrics. Finally, we discuss the therapeutic implications of lncRNA biology, highlighting how a deeper understanding of their evolutionary and mechanistic properties may inform the development of more precise and effective RNA-targeting strategies. Together, these insights underscore the non-coding transcriptome as a critical frontier for both fundamental biology and precision medicine. Full article
(This article belongs to the Special Issue Reviews in RNA: Mechanisms and Roles)
Show Figures

Figure 1

13 pages, 1151 KB  
Article
STAG1: Bridging the Gap Between Cohesin Complex and Epigenetic Machinery
by Tiziano Palazzotti, Giulia Bruna Marchetti, Rosa Maria Alfano, Ilaria Bestetti, Palma Finelli and Donatella Milani
Genes 2026, 17(4), 483; https://doi.org/10.3390/genes17040483 - 18 Apr 2026
Viewed by 172
Abstract
Background: The STAG1 gene has been related to a poorly known form of intellectual disability, known as Intellectual Developmental Disorder, Autosomal Dominant 47 (MRD47). Functionally, MRD47 is part of the Cohesinopathies, a small family of rare genetic disorders caused by defective cohesin [...] Read more.
Background: The STAG1 gene has been related to a poorly known form of intellectual disability, known as Intellectual Developmental Disorder, Autosomal Dominant 47 (MRD47). Functionally, MRD47 is part of the Cohesinopathies, a small family of rare genetic disorders caused by defective cohesin complex, whose activity is essential for sister chromatid cohesion and therefore for chromatin organization. Chromatin state modulation is an entangled process finely modulated by a large number of actors that, if altered, give rise to the so-called Chromatinopathies. The clinical and biological overlap among these families of conditions on one hand poses significant challenges during diagnostic definition, and, on the other, may help delineate more accurate management guidelines. Methods: Starting from the report of a novel pathogenic variant in the STAG1 gene, we performed a retrospective clinical and molecular review of all previously reported patients affected by this rare disorder. Once clinical and photographic data of all published patients were collected, we used Face2Gene deep learning technology to analyze STAG1 facial phenotype, comparing it to both Chromatinopathy and Cohesinopathy profiles. Results: Our clinical and molecular re-evaluation of reported cases confirms MRD47 as a mainly neurodevelopmental disorder. Through artificial intelligence technology, we were able to first create the gestaltic profile of MRD47. Face2Gene analyses of this composite phenotype, although limited by the tool’s analysis modalities, demonstrates the strong overlap of STAG1 disorder with Chromatinopathies. Conclusions: The present literature review, together with gestaltic analyses of the STAG1-related phenotype, underscores the strong resemblance of MRD47 to epigenetic machinery disorders. The present case brings to light once more the biological and phenotypical entanglement of Cohesinopathies and Chromatinopathies, hinting at STAG1 as the joining chain. Full article
(This article belongs to the Collection Genetics and Genomics of Rare Disorders)
Show Figures

Figure 1

Back to TopTop