Sign in to use this feature.

Years

Between: -

Subjects

remove_circle_outline
remove_circle_outline
remove_circle_outline
remove_circle_outline
remove_circle_outline
remove_circle_outline

Journals

Article Types

Countries / Regions

Search Results (8)

Search Parameters:
Keywords = chemorepulsion

Order results
Result details
Results per page
Select all
Export citation of selected articles as:
19 pages, 1946 KB  
Article
Phosphoproteomic Profiling Reveals Overlapping and Distinct Signaling Pathways in Dictyostelium discoideum in Response to Two Different Chemorepellents
by Salman Zahir Uddin, Ramesh Rijal, Darrell Pilling and Richard H. Gomer
Cells 2026, 15(1), 60; https://doi.org/10.3390/cells15010060 - 29 Dec 2025
Viewed by 622
Abstract
Chemorepulsion mechanisms for eukaryotic cells are poorly understood. We performed proteomics and phosphoproteomics to elucidate how Dictyostelium discoideum responds to its two endogenous chemorepellent signals, the protein AprA and inorganic polyphosphate (polyP). AprA and polyP affected levels of more than 200 proteins, with [...] Read more.
Chemorepulsion mechanisms for eukaryotic cells are poorly understood. We performed proteomics and phosphoproteomics to elucidate how Dictyostelium discoideum responds to its two endogenous chemorepellent signals, the protein AprA and inorganic polyphosphate (polyP). AprA and polyP affected levels of more than 200 proteins, with an overlap of both upregulating 25 proteins and downregulating two proteins. Two proteins were upregulated by AprA but downregulated by polyP, while two others showed the opposite trend. Surprisingly, many of the AprA- and polyP-regulated proteins are associated with RNA metabolism and ribosomes. AprA increased phosphorylation of 15 proteins and decreased phosphorylation of 36 proteins. PolyP increased phosphorylation of 12 proteins and decreased phosphorylation of 12 proteins. As expected, the two chemorepellents affected phosphorylation of signal transduction/ motility proteins, but unexpectedly affected phosphorylation of RNA-associated proteins. Both AprA and polyP decreased phosphorylation of five proteins including the Ras-interacting protein RipA and guanine nucleotide exchange factors (GEFs) such as the RacGEF GxcT. Mutants lacking RipA or GxcT were unresponsive to both AprA and polyP chemorepulsion. Together, this work supports the idea that rather than activating the same chemorepulsion mechanism, AprA and polyP activate only partially overlapping chemorepulsion mechanisms, and identifies two new components that are used by both chemorepellents. Full article
(This article belongs to the Section Cell Motility and Adhesion)
Show Figures

Figure 1

30 pages, 5556 KB  
Article
Dysregulation of Protein Kinase CaMKI Leads to Autism-Related Phenotypes in Synaptic Connectivity, Sleep, Sociality, and Aging-Dependent Degeneration in Drosophila
by Claudia Gualtieri, Zachary M. Smith, Abby Cruz, Ziam Khan, Conor Jenkins, Ketu Mishra-Gorur and Fernando J. Vonhoff
Biology 2025, 14(9), 1228; https://doi.org/10.3390/biology14091228 - 9 Sep 2025
Viewed by 1760
Abstract
Autism spectrum disorder (ASD) encompasses a range of conditions, primarily marked by deficits in social behaviors, along with several comorbidities such as sleep abnormalities and motor dysfunction. Recent studies have identified genetic risk factors associated with ASD, including the CAMK4 (calcium/calmodulin-dependent protein kinase [...] Read more.
Autism spectrum disorder (ASD) encompasses a range of conditions, primarily marked by deficits in social behaviors, along with several comorbidities such as sleep abnormalities and motor dysfunction. Recent studies have identified genetic risk factors associated with ASD, including the CAMK4 (calcium/calmodulin-dependent protein kinase 4). However, the molecular mechanisms linking CAMK4 dysregulation and ASD-associated phenotypes remain poorly understood. Here, we used Drosophila melanogaster as a model system to investigate ASD-associated phenotypes in flies with dysregulated CaMKI, the fly homolog of mammalian CAMK4. We show that CaMKI manipulations affect sleep, circadian rhythmicity, and social behavior. Consistent with the higher prevalence of dementia observed in autistic patients, we also observed a significantly enhanced behavioral decline in motor performance and dendritic degeneration in flies expressing RNAi-based CaMKI knockdown in flight motoneurons, suggesting a link between developmental and degenerative processes. As aberrant synaptic pruning is hypothesized to underlie the synaptic phenotypes observed in brains of autistic patients, we examined synaptic phenotypes following CaMKI manipulations using the larval neuromuscular junction (NMJ) and observed miswiring phenotypes suggesting aberrant synaptic refinement. We performed shotgun mass-spectrometry proteomics and identified various molecular candidates, particularly molecules involved in cytoskeleton regulation and chemorepulsion, likely to regulate the phenotypes described here. Thus, our results suggest that CaMKI plays a role in developmental processes and influences aging-dependent degenerative processes, possibly providing mechanistic insight into the genetic basis of ASD etiology and the development of effective treatments. Full article
Show Figures

Figure 1

16 pages, 12609 KB  
Article
Direct and Indirect Downstream Pathways That Regulate Repulsive Guidance Effects of FGF3 on Developing Thalamocortical Axons
by Kejuan Li, Jiyuan Li, Qingyi Chen, Yuting Dong, Hanqi Gao and Fang Liu
Int. J. Mol. Sci. 2025, 26(15), 7361; https://doi.org/10.3390/ijms26157361 - 30 Jul 2025
Viewed by 954
Abstract
The thalamus is an important sensory relay station. It integrates all somatic sensory pathways (excluding olfaction) and transmits information through thalamic relay neurons before projecting to the cerebral cortex via thalamocortical axons (TCAs). Emerging evidence has shown that FGF3, a member of the [...] Read more.
The thalamus is an important sensory relay station. It integrates all somatic sensory pathways (excluding olfaction) and transmits information through thalamic relay neurons before projecting to the cerebral cortex via thalamocortical axons (TCAs). Emerging evidence has shown that FGF3, a member of the morphogen family, is an axon guidance molecule that repels TCAs away from the hypothalamus and into the internal capsule so that they subsequently reach different regions of the cortex. However, current studies on FGF-mediated axon guidance predominantly focus on phenomenological observations, with limited exploration of the underlying molecular mechanisms. To address this gap, we investigated both direct and indirect downstream signaling pathways mediating FGF3-dependent chemorepulsion of TCAs at later developmental stages. Firstly, we used pharmacological inhibitors to identify the signaling cascade(s) responsible for FGF3-triggered direct chemorepulsion of TCAs, in vitro and in vivo. Our results demonstrate that the PC-PLC pathway is required for FGF3 to directly stimulate the asymmetrical repellent growth of developing TCAs. Then, we found the FGF3-mediated repulsion can be indirectly induced by Slit1 because the addition of FGF3 in the culture media induced an increase in Slit1 expression in the diencephalon. Furthermore, by using downstream inhibitors, we found that the indirect repulsive effect of FGF3 is mediated through the PI3K downstream pathway of FGFR1. Full article
(This article belongs to the Section Biochemistry)
Show Figures

Figure 1

12 pages, 1137 KB  
Review
Deciphering Bacterial Chemorepulsion: The Complex Response of Microbes to Environmental Stimuli
by Ruixin Fu and Haichao Feng
Microorganisms 2024, 12(8), 1706; https://doi.org/10.3390/microorganisms12081706 - 18 Aug 2024
Cited by 9 | Viewed by 3193
Abstract
Bacterial motility relying on flagella is characterized by several modes, including swimming, swarming, twitching, and gliding. This motility allows bacteria to adapt remarkably well to hostile environments. More than 50% of bacteria naturally contain flagella, which are crucial for bacterial chemotaxis motility. Chemotaxis [...] Read more.
Bacterial motility relying on flagella is characterized by several modes, including swimming, swarming, twitching, and gliding. This motility allows bacteria to adapt remarkably well to hostile environments. More than 50% of bacteria naturally contain flagella, which are crucial for bacterial chemotaxis motility. Chemotaxis can be either positive, where bacteria move towards a chemical source, or negative, known as chemorepulsion, where bacteria move away from the source. Although much is known about the mechanisms driving chemotaxis towards attractants, the molecular mechanisms underlying chemorepulsion remain elusive. Chemotaxis plays an important role in the colonization of the rhizosphere by rhizobacteria. Recently, researchers have systematically studied the identification and recognition mechanisms of chemoattractants. However, the mechanisms underlying chemorepellents remain unclear. Systematically sorting and analyzing research on chemorepellents could significantly enhance our understanding of how these compounds help probiotics evade harmful environments or drive away pathogens. Full article
(This article belongs to the Special Issue Bacterial Communication)
Show Figures

Figure 1

17 pages, 363 KB  
Article
Control Problem Related to a 2D Parabolic–Elliptic Chemo-Repulsion System with Nonlinear Production
by Exequiel Mallea-Zepeda and Luis Medina
Symmetry 2023, 15(10), 1949; https://doi.org/10.3390/sym15101949 - 21 Oct 2023
Viewed by 1440
Abstract
In this work, we analyze a bilinear optimal control problem related to a 2D parabolic–elliptic chemo-repulsion system with a nonlinear chemical signal production term. We prove the existence of global optimal solutions with bilinear control, and applying a generic result on the existence [...] Read more.
In this work, we analyze a bilinear optimal control problem related to a 2D parabolic–elliptic chemo-repulsion system with a nonlinear chemical signal production term. We prove the existence of global optimal solutions with bilinear control, and applying a generic result on the existence of Lagrange multipliers in Banach spaces, we obtain first-order necessary optimality conditions and derive an optimality system for a local optimal solution. Full article
(This article belongs to the Special Issue Optimal Control and Symmetry)
24 pages, 7340 KB  
Review
Netrin-1: A Modulator of Macrophage Driven Acute and Chronic Inflammation
by Laura Ziegon and Martin Schlegel
Int. J. Mol. Sci. 2022, 23(1), 275; https://doi.org/10.3390/ijms23010275 - 27 Dec 2021
Cited by 37 | Viewed by 8431
Abstract
Netrins belong to the family of laminin-like secreted proteins, which guide axonal migration and neuronal growth in the developing central nervous system. Over the last 20 years, it has been established that netrin-1 acts as a chemoattractive or chemorepulsive cue in diverse biological [...] Read more.
Netrins belong to the family of laminin-like secreted proteins, which guide axonal migration and neuronal growth in the developing central nervous system. Over the last 20 years, it has been established that netrin-1 acts as a chemoattractive or chemorepulsive cue in diverse biological processes far beyond neuronal development. Netrin-1 has been shown to play a central role in cell adhesion, cell migration, proliferation, and cell survival in neuronal and non-neuronal tissue. In this context, netrin-1 was found to orchestrate organogenesis, angiogenesis, tumorigenesis, and inflammation. In inflammation, as in neuronal development, netrin-1 plays a dichotomous role directing the migration of leukocytes, especially monocytes in the inflamed tissue. Monocyte-derived macrophages have long been known for a similar dual role in inflammation. In response to pathogen-induced acute injury, monocytes are rapidly recruited to damaged tissue as the first line of immune defense to phagocyte pathogens, present antigens to initiate the adaptive immune response, and promote wound healing in the resolution phase. On the other hand, dysregulated macrophages with impaired phagocytosis and egress capacity accumulate in chronic inflammation sites and foster the maintenance—and even the progression—of chronic inflammation. In this review article, we will highlight the dichotomous roles of netrin-1 and its impact on acute and chronic inflammation. Full article
(This article belongs to the Special Issue Role of Neuronal Guidance Cues in Inflammation and Vascular Biology)
Show Figures

Figure 1

8 pages, 1468 KB  
Communication
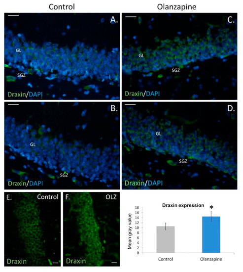
Olanzapine Increases Neural Chemorepulsant—Draxin Expression in the Adult Rat Hippocampus
by Artur Pałasz, Aleksandra Suszka-Świtek, Jacek Francikowski, Marek Krzystanek, Katarzyna Bogus, Jakub Skałbania, John J. Worthington and Inga Mrzyk
Pharmaceuticals 2021, 14(4), 298; https://doi.org/10.3390/ph14040298 - 27 Mar 2021
Cited by 3 | Viewed by 3620
Abstract
Draxin belongs to the family of inhibitory axon-guiding factors that regulate neuronal migration and axonal spreading in the developing brain. This glycoprotein has recently been considered to play an important role both in hippocampal differentiation and adult neurogenesis in the dentate gyrus. Given [...] Read more.
Draxin belongs to the family of inhibitory axon-guiding factors that regulate neuronal migration and axonal spreading in the developing brain. This glycoprotein has recently been considered to play an important role both in hippocampal differentiation and adult neurogenesis in the dentate gyrus. Given that it has been reported that antipsychotic drugs may affect neurite growth and neurogenesis, we have therefore investigated whether chronic treatment with olanzapine modulates draxin immunoreactivity in the adult rat hippocampus. After analysis of local fluorescence intensity, we found a significant increase of draxin immunoexpression both in the subgranular zone (SGZ) and granular zone of the rat hippocampus following long-term olanzapine administration. This study reveals, for the first time, the modulatory effect of the atypical antipsychotic medication olanzapine on expression of the novel chemorepulsive protein draxin in the context of adult neurogenesis regulation. Moreover, this is the first report dealing with pharmacological aspects of draxin signaling. An elevated draxin expression may indirectly support a recently formulated hypothesis that olanzapine may drive adult neurogenesis via paracrine draxin-related signaling. This action of draxin is a new element in the neurogenesis mechanism that may be part of the action of second-generation antipsychotics in the treatment of schizophrenia, indicating more detailed molecular studies are urgently required to fully investigate these potential novel mechanisms of neurogenesis. Full article
Show Figures

Figure 1

17 pages, 2400 KB  
Article
Inhibition of Rho GTPases in Invertebrate Growth Cones Induces a Switch in Responsiveness to Retinoic Acid
by Alysha Johnson, Tamara I. N. Nasser and Gaynor E. Spencer
Biomolecules 2019, 9(9), 460; https://doi.org/10.3390/biom9090460 - 7 Sep 2019
Cited by 4 | Viewed by 3455
Abstract
During development, growth cones are essential for axon pathfinding by sensing numerous guidance cues in their environment. Retinoic acid, the metabolite of vitamin A, is important for neurite outgrowth during vertebrate development, but may also play a role in axon guidance, though little [...] Read more.
During development, growth cones are essential for axon pathfinding by sensing numerous guidance cues in their environment. Retinoic acid, the metabolite of vitamin A, is important for neurite outgrowth during vertebrate development, but may also play a role in axon guidance, though little is known of the cellular mechanisms involved. Our previous studies showed that retinoid-induced growth cone turning of invertebrate motorneurons requires local protein synthesis and calcium influx. However, the signalling pathways that link calcium influx to cytoskeletal dynamics involved in retinoid-mediated growth cone turning are not currently known. The Rho GTPases, Cdc42 and Rac, are known regulators of the growth cone cytoskeleton. Here, we demonstrated that inhibition of Cdc42 or Rac not only prevented growth cone turning toward retinoic acid but could also induce a switch in growth cone responsiveness to chemorepulsion or growth cone collapse. However, the effects of Cdc42 or Rac inhibition on growth cone responsiveness differed, depending on whether the turning was induced by the all-trans or 9-cis retinoid isomer. The effects also differed depending on whether the growth cones maintained communication with the cell body. These data strongly suggest that Cdc42 and Rac are downstream effectors of retinoic acid during growth cone guidance. Full article
(This article belongs to the Special Issue Retinoids in Embryonic Development)
Show Figures

Figure 1

Back to TopTop