Sign in to use this feature.

Years

Between: -

Subjects

remove_circle_outline
remove_circle_outline
remove_circle_outline
remove_circle_outline
remove_circle_outline
remove_circle_outline

Journals

Article Types

Countries / Regions

Search Results (23)

Search Parameters:
Keywords = chemogenomic

Order results
Result details
Results per page
Select all
Export citation of selected articles as:
26 pages, 13470 KB  
Article
Drug Combinations Targeting FAK and MEK Overcomes Tumor Heterogeneity in Glioblastoma
by Muhammad Furqan, Richard J. R. Elliott, Peter W. K. Nagle, John C. Dawson, Roza Masalmeh, Virginia Alvarez Garcia, Alison F. Munro, Camilla Drake, Gillian M. Morrison, Steven M. Pollard, Daniel Ebner, Valerie G. Brunton, Margaret C. Frame and Neil O. Carragher
Pharmaceutics 2025, 17(5), 549; https://doi.org/10.3390/pharmaceutics17050549 - 23 Apr 2025
Cited by 3 | Viewed by 2352
Abstract
Background/Objectives: Glioblastoma (GBM) is an aggressive brain tumor with limited treatment options and poor prognosis, largely owing to its heterogeneity and the involvement of multiple intracellular signaling pathways that contribute to drug resistance. While recent advancements in targeted drug combination therapies, such [...] Read more.
Background/Objectives: Glioblastoma (GBM) is an aggressive brain tumor with limited treatment options and poor prognosis, largely owing to its heterogeneity and the involvement of multiple intracellular signaling pathways that contribute to drug resistance. While recent advancements in targeted drug combination therapies, such as dabrafenib and trametinib, show promise for certain GBM subgroups, identifying effective drug combinations across the broader GBM population remains a challenge. Integrin-mediated signaling, particularly through Focal Adhesion Kinase (FAK), plays a pivotal role in GBM pathogenesis and invasion, making it a potential therapeutic target and component of future drug combination strategies. Methods: In this study, we utilized a chemogenomic screening approach to identify synergistic drug combinations that target FAK in glioblastoma. We initially employed a CRISPR-engineered GBM model to assess the effects of FAK depletion and subsequently discovered that combining FAK inhibitors such as VS4718 with MEK inhibitors, particularly trametinib, demonstrated synergistic effects. This potent combination was validated using various 2D and 3D assays, including cell viability/apoptosis assessment, synergistic analysis, cellular imaging, and target engagement assays. This combination also effectively inhibited spheroid growth and invasion across a diverse panel of patient-derived GBM stem cells. Molecular mechanisms underlying these effects include suppression of multiple kinase signaling pathways and enhanced apoptosis, elucidated using Reverse-Phase Protein Array (RPPA) profiling and Western blot validation. Result: In vivo, combination therapy significantly reduced the tumor volume in orthotopic transplantation models. Conclusions: These findings suggest that the combination of FAK and MEK inhibitors represents a promising therapeutic strategy to overcome the challenges of GBM treatment. Full article
(This article belongs to the Special Issue Combination Therapy Approaches for Cancer Treatment)
Show Figures

Figure 1

20 pages, 4255 KB  
Article
Exploring the Antimycobacterial Potential of Podocarpusflavone A from Kielmeyera membranacea: In Vitro and In Vivo Insights
by Marlon Heggdorne de Araujo, Salomé Muñoz Sánchez, Thatiana Lopes Biá Ventura Simão, Natalia Nowik, Stella Schuenck Antunes, Shaft Corrêa Pinto, Davide Sorze, Francesca Boldrin, Riccardo Manganelli, Nelilma Correia Romeiro, Elena B. Lasunskaia, Fons J. Verbeek, Herman P. Spaink and Michelle Frazão Muzitano
Pharmaceuticals 2024, 17(12), 1560; https://doi.org/10.3390/ph17121560 - 21 Nov 2024
Viewed by 1795
Abstract
Background/Objectives: Tuberculosis (TB) is one of the leading infectious causes of death worldwide, highlighting the importance of identifying new anti-TB agents. In previous research, our team identified antimycobacterial activity in Kielmeyera membranacea leaf extract; therefore, this study aims to conduct further exploration [...] Read more.
Background/Objectives: Tuberculosis (TB) is one of the leading infectious causes of death worldwide, highlighting the importance of identifying new anti-TB agents. In previous research, our team identified antimycobacterial activity in Kielmeyera membranacea leaf extract; therefore, this study aims to conduct further exploration of its potential. Methods: Classical chromatography was applied for fractionation and spectrometric techniques were utilized for chemical characterization. For in vitro tests, samples were assessed against Mycobacterium tuberculosis and Mycobacterium marinum. The toxicity and efficacy of active samples were evaluated in vivo using different zebrafish models. Chemogenomics studies were applied to predict the isolated active compound’s potential mode of action. Results: We performed fractionation of K. membranacea ethanolic extract (EE) and then its dichloromethane fraction (DCM), and the biflavonoid podocarpusflavone A (PCFA) was isolated and identified as a promising active compound. The EE and PCFA were found to be non-toxic to zebrafish larvae and were able to inhibit M. tuberculosis growth extracellularly. Additionally, PCFA demonstrated antimycobacterial activity within infected macrophages, especially when combined with isoniazid. In addition, the EE, DCM, and PCFA have shown the ability to inhibit M. marinum’s growth during in vivo zebrafish larvae yolk infection. Notably, PCFA also effectively countered systemic infection established through the caudal vein, showing a similar inhibitory activity profile to rifampicin, both at 32 µM. A reduction in the transcriptional levels of pro-inflammatory cytokines confirmed the infection resolution. The protein tyrosine phosphatase B (PtpB) of M. tuberculosis, which inhibits the macrophage immune response, was predicted as a theoretical target of PCFA. This finding is in agreement with the higher activity observed for PCFA intracellularly and in vivo on zebrafish, compared with the direct action in M. tuberculosis. Conclusions: Here, we describe the discovery of PCFA as an intracellular inhibitor of M. tuberculosis and provide evidence of its in vivo efficacy and safety, encouraging its further development as a combination drug in novel therapeutic regimens for TB. Full article
Show Figures

Graphical abstract

17 pages, 2873 KB  
Article
A Genome-Wide Phenotypic Analysis of Saccharomyces cerevisiae’s Adaptive Response and Tolerance to Chitosan in Conditions Relevant for Winemaking
by Patrícia Lage, Bárbara B. Coelho, Nuno P. Mira and Ana Mendes-Ferreira
Fermentation 2023, 9(2), 172; https://doi.org/10.3390/fermentation9020172 - 14 Feb 2023
Cited by 2 | Viewed by 3412
Abstract
In the wine industry, the use of chitosan, a non-toxic biodegradable polysaccharide with antimicrobial properties, has been gaining interest with respect to envisaging the reduction in the use of sulfur dioxide (SO2). Although the mechanisms of toxicity of chitosan against fungal [...] Read more.
In the wine industry, the use of chitosan, a non-toxic biodegradable polysaccharide with antimicrobial properties, has been gaining interest with respect to envisaging the reduction in the use of sulfur dioxide (SO2). Although the mechanisms of toxicity of chitosan against fungal cells have been addressed before, most of the studies undertaken used other sources of chitosan and/or used conditions to solubilize the polymer that were not compatible with winemaking. Herein, the effect of a commercial formulation of chitosan approved for use in winemaking over the growth of the spoilage yeast species Dekkera anomala, Saccharomycodes ludwigii, Zygosaccharomyces bailii, and Pichia anomala was assessed. At the legally allowed concentration of 0.1 g/L, chitosan inhibited the growth of all spoilage yeasts, except for the tested Pichia anomala strains. Interestingly, the highly SO2-tolerant yeasts S. ludwigii and Z. bailii were highly susceptible to chitosan. The growth of commercial Saccharomyces cerevisiae was also impacted by chitosan, in a strain-dependent manner, albeit at higher concentrations. To dissect this differential inhibitory potential and gain further insight into the interaction of chitosan over fungal cells, we explored a chemogenomic analysis to identify all of the S. cerevisiae genes conferring protection against or increasing susceptibility to the commercial formulation of chitosan. Among the genes found to confer protection against chitosan, a high proportion was found to encode proteins required for the assembly and structuring of the cell wall, enzymes involved in the synthesis of plasma membrane lipids, and components of signaling pathways that respond to damages in the plasma membrane (e.g., the Rim101 pathway). The data obtained also suggest that the fungal ribosome and the vacuolar V-ATPase could be directly targeted by chitosan, since the deletion of genes encoding proteins required for the structure and function of these organelles was found to increase tolerance to chitosan. We also demonstrated, for the first time, that the deletion of ITR1, AGP2 and FPS1, encoding plasma membrane transporters, prominently increased the tolerance of S. cerevisiae to chitosan, suggesting that they can serve as carriers for chitosan. Besides providing new insights into the mode of action of chitosan against wine yeasts, this study adds relevant information for its rational use as a substitute/complementary preservative to SO2. Full article
(This article belongs to the Special Issue Wine Microbiology)
Show Figures

Figure 1

15 pages, 1892 KB  
Article
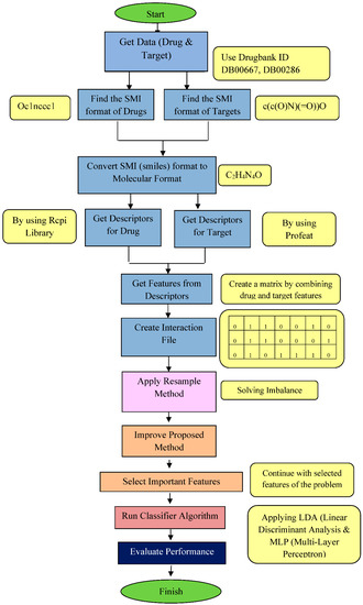
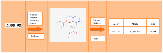
A Novel Autoencoder-Based Feature Selection Method for Drug-Target Interaction Prediction with Human-Interpretable Feature Weights
by Gozde Ozsert Yigit and Cesur Baransel
Symmetry 2023, 15(1), 192; https://doi.org/10.3390/sym15010192 - 9 Jan 2023
Cited by 8 | Viewed by 3052
Abstract
Drug-target interaction prediction provides important information that could be exploited for drug discovery, drug design, and drug repurposing. Chemogenomic approaches for predicting drug-target interaction assume that similar receptors bind to similar ligands. Capturing this similarity in so-called “fingerprints” and combining the target and [...] Read more.
Drug-target interaction prediction provides important information that could be exploited for drug discovery, drug design, and drug repurposing. Chemogenomic approaches for predicting drug-target interaction assume that similar receptors bind to similar ligands. Capturing this similarity in so-called “fingerprints” and combining the target and ligand fingerprints provide an efficient way to search for protein-ligand pairs that are more likely to interact. In this study, we constructed drug and target fingerprints by employing features extracted from the DrugBank. However, the number of extracted features is quite large, necessitating an effective feature selection mechanism since some features can be redundant or irrelevant to drug-target interaction prediction problems. Although such feature selection methods are readily available in the literature, usually they act as black boxes and do not provide any quantitative information about why a specific feature is preferred over another. To alleviate this lack of human interpretability, we proposed a novel feature selection method in which we used an autoencoder as a symmetric learning method and compared the proposed method to some popular feature selection algorithms, such as Kbest, Variance Threshold, and Decision Tree. The results of a detailed performance study, in which we trained six Multi-Layer Perceptron (MLP) Networks of different sizes and configurations for prediction, demonstrate that the proposed method yields superior results compared to the aforementioned methods. Full article
Show Figures

Figure 1

17 pages, 3633 KB  
Article
High-Content RNAi Phenotypic Screening Unveils the Involvement of Human Ubiquitin-Related Enzymes in Late Cytokinesis
by Mikaël Boullé, Laurianne Davignon, Keïs Nabhane Saïd Halidi, Salomé Guez, Emilie Giraud, Marcel Hollenstein and Fabrice Agou
Cells 2022, 11(23), 3862; https://doi.org/10.3390/cells11233862 - 30 Nov 2022
Cited by 2 | Viewed by 3143
Abstract
CEP55 is a central regulator of late cytokinesis and is overexpressed in numerous cancers. Its post-translationally controlled recruitment to the midbody is crucial to the structural coordination of the abscission sequence. Our recent evidence that CEP55 contains two ubiquitin-binding domains was the first [...] Read more.
CEP55 is a central regulator of late cytokinesis and is overexpressed in numerous cancers. Its post-translationally controlled recruitment to the midbody is crucial to the structural coordination of the abscission sequence. Our recent evidence that CEP55 contains two ubiquitin-binding domains was the first structural and functional link between ubiquitin signaling and ESCRT-mediated severing of the intercellular bridge. So far, high-content screens focusing on cytokinesis have used multinucleation as the endpoint readout. Here, we report an automated image-based detection method of intercellular bridges, which we applied to further our understanding of late cytokinetic signaling by performing an RNAi screen of ubiquitin ligases and deubiquitinases. A secondary validation confirmed four candidate genes, i.e., LNX2, NEURL, UCHL1 and RNF157, whose downregulation variably affects interconnected phenotypes related to CEP55 and its UBDs, as follows: decreased recruitment of CEP55 to the midbody, increased number of midbody remnants per cell, and increased frequency of intercellular bridges or multinucleation events. This brings into question the Notch-dependent or independent contributions of LNX2 and NEURL proteins to late cytokinesis. Similarly, the role of UCHL1 in autophagy could link its function with the fate of midbody remnants. Beyond the biological interest, this high-content screening approach could also be used to isolate anticancer drugs that act by impairing cytokinesis and CEP55 functions. Full article
(This article belongs to the Special Issue Molecular Factors and Mechanisms Involved in Cytokinesis II)
Show Figures

Figure 1

28 pages, 5401 KB  
Article
Analyzing the Systems Biology Effects of COVID-19 mRNA Vaccines to Assess Their Safety and Putative Side Effects
by Rima Hajjo, Dima A. Sabbah and Alexander Tropsha
Pathogens 2022, 11(7), 743; https://doi.org/10.3390/pathogens11070743 - 29 Jun 2022
Cited by 22 | Viewed by 6332
Abstract
COVID-19 vaccines have been instrumental tools in reducing the impact of SARS-CoV-2 infections around the world by preventing 80% to 90% of hospitalizations and deaths from reinfection, in addition to preventing 40% to 65% of symptomatic illnesses. However, the simultaneous large-scale vaccination of [...] Read more.
COVID-19 vaccines have been instrumental tools in reducing the impact of SARS-CoV-2 infections around the world by preventing 80% to 90% of hospitalizations and deaths from reinfection, in addition to preventing 40% to 65% of symptomatic illnesses. However, the simultaneous large-scale vaccination of the global population will indubitably unveil heterogeneity in immune responses as well as in the propensity to developing post-vaccine adverse events, especially in vulnerable individuals. Herein, we applied a systems biology workflow, integrating vaccine transcriptional signatures with chemogenomics, to study the pharmacological effects of mRNA vaccines. First, we derived transcriptional signatures and predicted their biological effects using pathway enrichment and network approaches. Second, we queried the Connectivity Map (CMap) to prioritize adverse events hypotheses. Finally, we accepted higher-confidence hypotheses that have been predicted by independent approaches. Our results reveal that the mRNA-based BNT162b2 vaccine affects immune response pathways related to interferon and cytokine signaling, which should lead to vaccine success, but may also result in some adverse events. Our results emphasize the effects of BNT162b2 on calcium homeostasis, which could be contributing to some frequently encountered adverse events related to mRNA vaccines. Notably, cardiac side effects were signaled in the CMap query results. In summary, our approach has identified mechanisms underlying both the expected protective effects of vaccination as well as possible post-vaccine adverse effects. Our study illustrates the power of systems biology approaches in improving our understanding of the comprehensive biological response to vaccination against COVID-19. Full article
(This article belongs to the Section Viral Pathogens)
Show Figures

Graphical abstract

13 pages, 3795 KB  
Article
A Consensus Compound/Bioactivity Dataset for Data-Driven Drug Design and Chemogenomics
by Laura Isigkeit, Apirat Chaikuad and Daniel Merk
Molecules 2022, 27(8), 2513; https://doi.org/10.3390/molecules27082513 - 13 Apr 2022
Cited by 24 | Viewed by 6388
Abstract
Publicly available compound and bioactivity databases provide an essential basis for data-driven applications in life-science research and drug design. By analyzing several bioactivity repositories, we discovered differences in compound and target coverage advocating the combined use of data from multiple sources. Using data [...] Read more.
Publicly available compound and bioactivity databases provide an essential basis for data-driven applications in life-science research and drug design. By analyzing several bioactivity repositories, we discovered differences in compound and target coverage advocating the combined use of data from multiple sources. Using data from ChEMBL, PubChem, IUPHAR/BPS, BindingDB, and Probes & Drugs, we assembled a consensus dataset focusing on small molecules with bioactivity on human macromolecular targets. This allowed an improved coverage of compound space and targets, and an automated comparison and curation of structural and bioactivity data to reveal potentially erroneous entries and increase confidence. The consensus dataset comprised of more than 1.1 million compounds with over 10.9 million bioactivity data points with annotations on assay type and bioactivity confidence, providing a useful ensemble for computational applications in drug design and chemogenomics. Full article
Show Figures

Figure 1

17 pages, 5837 KB  
Article
Investigation of an Allosteric Deoxyhypusine Synthase Inhibitor in P. falciparum
by Aiyada Aroonsri, Chayaphat Wongsombat, Philip Shaw, Siegrid Franke, Jude Przyborski and Annette Kaiser
Molecules 2022, 27(8), 2463; https://doi.org/10.3390/molecules27082463 - 11 Apr 2022
Viewed by 3396
Abstract
The treatment of a variety of protozoal infections, in particular those causing disabling human diseases, is still hampered by a lack of drugs or increasing resistance to registered drugs. However, in recent years, remarkable progress has been achieved to combat neglected tropical diseases [...] Read more.
The treatment of a variety of protozoal infections, in particular those causing disabling human diseases, is still hampered by a lack of drugs or increasing resistance to registered drugs. However, in recent years, remarkable progress has been achieved to combat neglected tropical diseases by sequencing the parasites’ genomes or the validation of new targets in the parasites by novel genetic manipulation techniques, leading to loss of function. The novel amino acid hypusine is a posttranslational modification (PTM) that occurs in eukaryotic initiation factor 5A (EIF5A) at a specific lysine residue. This modification occurs by two steps catalyzed by deoxyhypusine synthase (dhs) and deoxyhypusine hydroxylase (DOHH) enzymes. dhs from Plasmodium has been validated as a druggable target by small molecules and reverse genetics. Recently, the synthesis of a series of human dhs inhibitors led to 6-bromo-N-(1H-indol-4yl)-1-benzothiophene-2-carboxamide, a potent allosteric inhibitor with an IC50 value of 0.062 µM. We investigated this allosteric dhs inhibitor in Plasmodium. In vitro P. falciparum growth assays showed weak inhibition activity, with IC50 values of 46.1 µM for the Dd2 strain and 51.5 µM for the 3D7 strain, respectively. The antimalarial activity could not be attributed to the targeting of the Pfdhs gene, as shown by chemogenomic profiling with transgenically modified P. falciparum lines. Moreover, in dose-dependent enzymatic assays with purified recombinant P. falciparum dhs protein, only 45% inhibition was observed at an inhibitor dose of 0.4 µM. These data are in agreement with a homology-modeled Pfdhs, suggesting significant structural differences in the allosteric site between the human and parasite enzymes. Virtual screening of the allosteric database identified candidate ligand binding to novel binding pockets identified in P. falciparum dhs, which might foster the development of parasite-specific inhibitors. Full article
(This article belongs to the Special Issue Medicinal Chemistry Studies of Neglected Diseases)
Show Figures

Figure 1

21 pages, 4063 KB  
Article
Image-Based Annotation of Chemogenomic Libraries for Phenotypic Screening
by Amelie Tjaden, Apirat Chaikuad, Eric Kowarz, Rolf Marschalek, Stefan Knapp, Martin Schröder and Susanne Müller
Molecules 2022, 27(4), 1439; https://doi.org/10.3390/molecules27041439 - 21 Feb 2022
Cited by 21 | Viewed by 5317
Abstract
Phenotypical screening is a widely used approach in drug discovery for the identification of small molecules with cellular activities. However, functional annotation of identified hits often poses a challenge. The development of small molecules with narrow or exclusive target selectivity such as chemical [...] Read more.
Phenotypical screening is a widely used approach in drug discovery for the identification of small molecules with cellular activities. However, functional annotation of identified hits often poses a challenge. The development of small molecules with narrow or exclusive target selectivity such as chemical probes and chemogenomic (CG) libraries, greatly diminishes this challenge, but non-specific effects caused by compound toxicity or interference with basic cellular functions still pose a problem to associate phenotypic readouts with molecular targets. Hence, each compound should ideally be comprehensively characterized regarding its effects on general cell functions. Here, we report an optimized live-cell multiplexed assay that classifies cells based on nuclear morphology, presenting an excellent indicator for cellular responses such as early apoptosis and necrosis. This basic readout in combination with the detection of other general cell damaging activities of small molecules such as changes in cytoskeletal morphology, cell cycle and mitochondrial health provides a comprehensive time-dependent characterization of the effect of small molecules on cellular health in a single experiment. The developed high-content assay offers multi-dimensional comprehensive characterization that can be used to delineate generic effects regarding cell functions and cell viability, allowing an assessment of compound suitability for subsequent detailed phenotypic and mechanistic studies. Full article
(This article belongs to the Special Issue Phenotypic Screening)
Show Figures

Figure 1

18 pages, 4121 KB  
Article
Deep Modeling of Regulating Effects of Small Molecules on Longevity-Associated Genes
by Jiaying You, Michael Hsing and Artem Cherkasov
Pharmaceuticals 2021, 14(10), 948; https://doi.org/10.3390/ph14100948 - 22 Sep 2021
Cited by 5 | Viewed by 11127
Abstract
Aging is considered an inevitable process that causes deleterious effects in the functioning and appearance of cells, tissues, and organs. Recent emergence of large-scale gene expression datasets and significant advances in machine learning techniques have enabled drug repurposing efforts in promoting longevity. In [...] Read more.
Aging is considered an inevitable process that causes deleterious effects in the functioning and appearance of cells, tissues, and organs. Recent emergence of large-scale gene expression datasets and significant advances in machine learning techniques have enabled drug repurposing efforts in promoting longevity. In this work, we further developed our previous approach—DeepCOP, a quantitative chemogenomic model that predicts gene regulating effects, and extended its application across multiple cell lines presented in LINCS to predict aging gene regulating effects induced by small molecules. As a result, a quantitative chemogenomic Deep Model was trained using gene ontology labels, molecular fingerprints, and cell line descriptors to predict gene expression responses to chemical perturbations. Other state-of-the-art machine learning approaches were also evaluated as benchmarks. Among those, the deep neural network (DNN) classifier has top-ranked known drugs with beneficial effects on aging genes, and some of these drugs were previously shown to promote longevity, illustrating the potential utility of this methodology. These results further demonstrate the capability of “hybrid” chemogenomic models, incorporating quantitative descriptors from biomarkers to capture cell specific drug–gene interactions. Such models can therefore be used for discovering drugs with desired gene regulatory effects associated with longevity. Full article
(This article belongs to the Special Issue In Silico Approaches in Drug Design)
Show Figures

Figure 1

12 pages, 2365 KB  
Article
Discovery of Novel eEF2K Inhibitors Using HTS Fingerprint Generated from Predicted Profiling of Compound-Protein Interactions
by Atsushi Yoshimori, Enzo Kawasaki, Ryuta Murakami and Chisato Kanai
Medicines 2021, 8(5), 23; https://doi.org/10.3390/medicines8050023 - 20 May 2021
Cited by 1 | Viewed by 4739
Abstract
Background: Eukaryotic elongation factor 2 kinase (eEF2K) regulates the elongation stage of protein synthesis by phosphorylating eEF2, a process related to various diseases including cancer and cardiovascular and neurodegenerative diseases. In this study, we describe the identification of novel eEF2K inhibitors using high-throughput [...] Read more.
Background: Eukaryotic elongation factor 2 kinase (eEF2K) regulates the elongation stage of protein synthesis by phosphorylating eEF2, a process related to various diseases including cancer and cardiovascular and neurodegenerative diseases. In this study, we describe the identification of novel eEF2K inhibitors using high-throughput screening fingerprints (HTSFP) generated from predicted profiling of compound-protein interactions (CPIs). Methods: We utilized computationally generated HTSFPs referred to as chemical genomics-based fingerprint (CGBFP). Generally, HTSFPs are generated from multiple biochemical or cell-based assay data. On the other hand, CGBFPs are generated from computational prediction of CPIs using the Chemical Genomics-Based Virtual Screening (CGBVS) method. Therefore, CGBFPs do not have missing information mainly caused by the absence of assay data. Results: Chemogenomics-Based Similarity Profiling (CGBSP) of the screening library (2.6 million compounds) yielded 27 compounds which were evaluated for in vitro eEF2K inhibitory activity. Three compounds with interesting results were identified. Compounds 2 (IC50 = 11.05 μM) and 4 (IC50 = 43.54 μM) are thieno[2,3-b]pyridine derivatives that have the same scaffolds with a known eEF2K inhibitor, while compound 13 (IC50 = 70.13 μM) was a new thiophene-2-amine-type eEF2K inhibitor. Conclusions: CGBSP supplied an efficient strategy in the identification of novel eEF2K inhibitors and provided useful scaffolds for optimization. Full article
(This article belongs to the Special Issue Feature Papers in Cancer Biology and Anticancer Therapeutics)
Show Figures

Figure 1

15 pages, 577 KB  
Article
Drug Target Identification with Machine Learning: How to Choose Negative Examples
by Matthieu Najm, Chloé-Agathe Azencott, Benoit Playe and Véronique Stoven
Int. J. Mol. Sci. 2021, 22(10), 5118; https://doi.org/10.3390/ijms22105118 - 12 May 2021
Cited by 17 | Viewed by 5635
Abstract
Identification of the protein targets of hit molecules is essential in the drug discovery process. Target prediction with machine learning algorithms can help accelerate this search, limiting the number of required experiments. However, Drug-Target Interactions databases used for training present high statistical bias, [...] Read more.
Identification of the protein targets of hit molecules is essential in the drug discovery process. Target prediction with machine learning algorithms can help accelerate this search, limiting the number of required experiments. However, Drug-Target Interactions databases used for training present high statistical bias, leading to a high number of false positives, thus increasing time and cost of experimental validation campaigns. To minimize the number of false positives among predicted targets, we propose a new scheme for choosing negative examples, so that each protein and each drug appears an equal number of times in positive and negative examples. We artificially reproduce the process of target identification for three specific drugs, and more globally for 200 approved drugs. For the detailed three drug examples, and for the larger set of 200 drugs, training with the proposed scheme for the choice of negative examples improved target prediction results: the average number of false positives among the top ranked predicted targets decreased, and overall, the rank of the true targets was improved.Our method corrects databases’ statistical bias and reduces the number of false positive predictions, and therefore the number of useless experiments potentially undertaken. Full article
Show Figures

Figure 1

25 pages, 5933 KB  
Article
The Identification of Genetic Determinants of Methanol Tolerance in Yeast Suggests Differences in Methanol and Ethanol Toxicity Mechanisms and Candidates for Improved Methanol Tolerance Engineering
by Marta N. Mota, Luís C. Martins and Isabel Sá-Correia
J. Fungi 2021, 7(2), 90; https://doi.org/10.3390/jof7020090 - 27 Jan 2021
Cited by 21 | Viewed by 5865
Abstract
Methanol is a promising feedstock for metabolically competent yeast strains-based biorefineries. However, methanol toxicity can limit the productivity of these bioprocesses. Therefore, the identification of genes whose expression is required for maximum methanol tolerance is important for mechanistic insights and rational genomic manipulation [...] Read more.
Methanol is a promising feedstock for metabolically competent yeast strains-based biorefineries. However, methanol toxicity can limit the productivity of these bioprocesses. Therefore, the identification of genes whose expression is required for maximum methanol tolerance is important for mechanistic insights and rational genomic manipulation to obtain more robust methylotrophic yeast strains. The present chemogenomic analysis was performed with this objective based on the screening of the Euroscarf Saccharomyces cerevisiae haploid deletion mutant collection to search for susceptibility phenotypes in YPD medium supplemented with 8% (v/v) methanol, at 35 °C, compared with an equivalent ethanol concentration (5.5% (v/v)). Around 400 methanol tolerance determinants were identified, 81 showing a marked phenotype. The clustering of the identified tolerance genes indicates an enrichment of functional categories in the methanol dataset not enriched in the ethanol dataset, such as chromatin remodeling, DNA repair and fatty acid biosynthesis. Several genes involved in DNA repair (eight RAD genes), identified as specific for methanol toxicity, were previously reported as tolerance determinants for formaldehyde, a methanol detoxification pathway intermediate. This study provides new valuable information on genes and potential regulatory networks involved in overcoming methanol toxicity. This knowledge is an important starting point for the improvement of methanol tolerance in yeasts capable of catabolizing and copying with methanol concentrations present in promising bioeconomy feedstocks, including industrial residues. Full article
(This article belongs to the Special Issue Yeast Biorefineries)
Show Figures

Figure 1

18 pages, 3739 KB  
Article
The Kinase Chemogenomic Set (KCGS): An Open Science Resource for Kinase Vulnerability Identification
by Carrow I. Wells, Hassan Al-Ali, David M. Andrews, Christopher R. M. Asquith, Alison D. Axtman, Ivan Dikic, Daniel Ebner, Peter Ettmayer, Christian Fischer, Mathias Frederiksen, Robert E. Futrell, Nathanael S. Gray, Stephanie B. Hatch, Stefan Knapp, Ulrich Lücking, Michael Michaelides, Caitlin E. Mills, Susanne Müller, Dafydd Owen, Alfredo Picado, Kumar S. Saikatendu, Martin Schröder, Alexandra Stolz, Mariana Tellechea, Brandon J. Turunen, Santiago Vilar, Jinhua Wang, William J. Zuercher, Timothy M. Willson and David H. Drewryadd Show full author list remove Hide full author list
Int. J. Mol. Sci. 2021, 22(2), 566; https://doi.org/10.3390/ijms22020566 - 8 Jan 2021
Cited by 67 | Viewed by 9765
Abstract
We describe the assembly and annotation of a chemogenomic set of protein kinase inhibitors as an open science resource for studying kinase biology. The set only includes inhibitors that show potent kinase inhibition and a narrow spectrum of activity when screened across a [...] Read more.
We describe the assembly and annotation of a chemogenomic set of protein kinase inhibitors as an open science resource for studying kinase biology. The set only includes inhibitors that show potent kinase inhibition and a narrow spectrum of activity when screened across a large panel of kinase biochemical assays. Currently, the set contains 187 inhibitors that cover 215 human kinases. The kinase chemogenomic set (KCGS), current Version 1.0, is the most highly annotated set of selective kinase inhibitors available to researchers for use in cell-based screens. Full article
Show Figures

Figure 1

20 pages, 3119 KB  
Article
Pluripotent Stem Cell-Derived Hepatocytes Phenotypic Screening Reveals Small Molecules Targeting the CDK2/4-C/EBPα/DGAT2 Pathway Preventing ER-Stress Induced Lipid Accumulation
by Maddalena Parafati, Sang Hyo Bae, R. Jason Kirby, Martina Fitzek, Preeti Iyer, Ola Engkvist, David M. Smith and Siobhan Malany
Int. J. Mol. Sci. 2020, 21(24), 9557; https://doi.org/10.3390/ijms21249557 - 15 Dec 2020
Cited by 10 | Viewed by 4717
Abstract
Non-alcoholic fatty liver disease (NAFLD) has a large impact on global health. At the onset of disease, NAFLD is characterized by hepatic steatosis defined by the accumulation of triglycerides stored as lipid droplets. Developing therapeutics against NAFLD and progression to non-alcoholic steatohepatitis (NASH) [...] Read more.
Non-alcoholic fatty liver disease (NAFLD) has a large impact on global health. At the onset of disease, NAFLD is characterized by hepatic steatosis defined by the accumulation of triglycerides stored as lipid droplets. Developing therapeutics against NAFLD and progression to non-alcoholic steatohepatitis (NASH) remains a high priority in the medical and scientific community. Drug discovery programs to identify potential therapeutic compounds have supported high throughput/high-content screening of in vitro human-relevant models of NAFLD to accelerate development of efficacious anti-steatotic medicines. Human induced pluripotent stem cell (hiPSC) technology is a powerful platform for disease modeling and therapeutic assessment for cell-based therapy and personalized medicine. In this study, we applied AstraZeneca’s chemogenomic library, hiPSC technology and multiplexed high content screening to identify compounds that significantly reduced intracellular neutral lipid content. Among 13,000 compounds screened, we identified hits that protect against hiPSC-derived hepatic endoplasmic reticulum stress-induced steatosis by a mechanism of action including inhibition of the cyclin D3-cyclin-dependent kinase 2-4 (CDK2-4)/CCAAT-enhancer-binding proteins (C/EBPα)/diacylglycerol acyltransferase 2 (DGAT2) pathway, followed by alteration of the expression of downstream genes related to NAFLD. These findings demonstrate that our phenotypic platform provides a reliable approach in drug discovery, to identify novel drugs for treatment of fatty liver disease as well as to elucidate their underlying mechanisms. Full article
Show Figures

Figure 1

Back to TopTop