Sign in to use this feature.

Years

Between: -

Subjects

remove_circle_outline
remove_circle_outline
remove_circle_outline
remove_circle_outline
remove_circle_outline

Journals

Article Types

Countries / Regions

Search Results (13)

Search Parameters:
Keywords = canopy hedging

Order results
Result details
Results per page
Select all
Export citation of selected articles as:
15 pages, 2613 KB  
Article
Intra-Crown Microclimatic Heterogeneity and Phenological Buffering: A High-Resolution UAV Study of Flowering and Autumn Leaf Senescence
by Min-Kyu Park, Hun-Gi Choi, Yun-Young Kim and Dong-Hak Kim
Forests 2026, 17(3), 342; https://doi.org/10.3390/f17030342 - 10 Mar 2026
Viewed by 316
Abstract
While climate change shifts plant phenology, conventional satellite-based studies often overlook intra-individual variations due to spatial averaging. This study utilized high-resolution UAV imagery and Digital Surface Models (DSMs) to investigate how intra-crown microclimatic heterogeneity affects the spatiotemporal patterns of flowering and autumn leaf [...] Read more.
While climate change shifts plant phenology, conventional satellite-based studies often overlook intra-individual variations due to spatial averaging. This study utilized high-resolution UAV imagery and Digital Surface Models (DSMs) to investigate how intra-crown microclimatic heterogeneity affects the spatiotemporal patterns of flowering and autumn leaf senescence. Rhododendron yedoense f. poukhanense (H.Lév.) M. Sugim (RY) and Acer triflorum Kom. (AT) were monitored at the Korea National Arboretum, with 23 time-series images acquired between April and November 2025. Cumulative solar duration was calculated for 0.5 m intra-crown grids, and phenological events were detected using derivative analysis of vegetation indices (Red Chromatic Coordinate [RCC] and Green Chromatic Coordinate [GCC]). The results confirmed asynchrony in phenological events within single individuals depending on crown sectors. However, the linear relationship between intra-crown microclimatic heterogeneity and phenological duration was statistically weak (ρ > 0.05), suggesting that strong physiological buffering mitigates the direct impact of spatial light variation. Despite this buffering, species-specific response patterns were observed: RY exhibited spatially independent flowering responses, whereas AT maintained relatively higher synchrony. Furthermore, AT showed a “Phenological Velocity” gap, where sunlit sectors tended to experience senescence approximately 1.12 days later than shaded areas**, while RY showed no significant directional lag.** This research demonstrates that phenological responses can be spatially dispersed even within an individual, and the buffering mechanisms against environmental variability differ by crown structure and growth form. These findings highlight the necessity of individual-level spatial resolution in understanding plant responses to climate change. Full article
Show Figures

Figure 1

22 pages, 2221 KB  
Review
Revised Viticulture for Low-Alcohol Wine Production: Strategies and Limitations
by Stefano Poni and Tommaso Frioni
Horticulturae 2025, 11(8), 932; https://doi.org/10.3390/horticulturae11080932 - 7 Aug 2025
Cited by 2 | Viewed by 2521
Abstract
Interest in the wine sector focusing on no- or low-alcohol wines is growing. De-alcoholation, typically a post-fermentation process, faces restrictions in some countries and is often quite costly. Using raw materials like low-sugar grapes suitable for this purpose seems logical, yet the literature [...] Read more.
Interest in the wine sector focusing on no- or low-alcohol wines is growing. De-alcoholation, typically a post-fermentation process, faces restrictions in some countries and is often quite costly. Using raw materials like low-sugar grapes suitable for this purpose seems logical, yet the literature currently lacks contributions in this area. In this review paper, we outline an ideal ripening process where the goal of producing “low-sugar grapes” can be achieved through various methodologies applied at (i) the whole-canopy level (minimal pruning, hedge mechanical pruning with or without hand finishing, cane pruning combined with high bud load and no cluster thinning, applications of exogenous hormones, late irrigation, and double cropping); (ii) the canopy microclimate level, involving changes in the leaf area-to-fruit ratios (netting, apical or basal leaf removal, late shoot trimming, use of antitranspirants); and (iii) through new technologies (high-yield plots from vigor maps and the adoption of agrivoltaics). However, the efforts in this survey extend beyond merely achieving the production of low-sugar grapes in the vineyard, which is indeed primary but not exhaustive. Therefore, we also explore solutions for obtaining low-sugar grapes while simultaneously enhancing features such as lower acidity, increased phenolics, and aroma potential, which might boost consumer appreciation. The review emphasizes that (i) grapes intended for low-alcohol wine production should not be viewed as a low-quality sector but rather as an alternative endeavour, where the concept of grape quality remains firmly intact and (ii) viticulture for low sugar concentration is a primary strategy, rather than merely a support to dealcoholization techniques. Full article
(This article belongs to the Special Issue Fruit Tree Physiology, Sustainability and Management)
Show Figures

Figure 1

26 pages, 4664 KB  
Article
A Simulation Study of the Impact of Urban Street Greening on the Thermal Comfort in Street Canyons on Hot and Cold Days
by Junyou Liu, Bohong Zheng and Fan Yang
Forests 2023, 14(11), 2256; https://doi.org/10.3390/f14112256 - 16 Nov 2023
Cited by 7 | Viewed by 3440
Abstract
The urban heat island effect has become a widely concerning issue worldwide. Many researchers have made great efforts to improve the summer thermal comfort of urban street canyons by optimizing street greening. Relatively less research has focused on how to improve the thermal [...] Read more.
The urban heat island effect has become a widely concerning issue worldwide. Many researchers have made great efforts to improve the summer thermal comfort of urban street canyons by optimizing street greening. Relatively less research has focused on how to improve the thermal comfort of street canyons by optimizing street greening during cold days. Many researchers have proposed strategies to improve the summer thermal comfort of street canyons using road greening. This may have a significant negative impact on the winter thermal comfort of street canyons due to the lack of consideration of the impact on hot and cold days simultaneously, especially when the road green space is mainly composed of evergreen tree species. We aimed to explore the impacts of urban street greening on thermal comfort on hot and cold days at the same time. We used Zhutang West Road in Changsha, China, as an example and built six different models to explore the impacts of the street vegetation types, number of street trees, tree heights, crown widths, and Leaf Area Index on the thermal comfort of the street canyon. In addition, we also considered the impact of different building features and wind directions on the thermal comfort of the street canyon. We employed ENVI-met (version 5.5.1) to simulate different urban street greening models. The results show that the model with a high tree canopy density, tall trees, large and dense crowns, and sufficient building shade has good thermal comfort on hot days (the average physiological equivalent temperature (PET) is 31.1 °C for the study period) and bad thermal comfort on cold days (the PET is 13.3 °C) when it is compared with the other models (the average PETs are 36.2 °C, 31.5 °C, 41.5 °C, 36.2 °C, and 35.5 °C, respectively, on hot days and for other models). In addition, the model with a very large number of short hedges has a positive impact on thermal comfort during hot days (the PET is 31.1 °C). The PET value of another comparable model which does not have hedges is 31.5 °C. Even if the model with a small building area has good ventilation, the small building shade area in the model has a more obvious impact and the model has relatively good thermal comfort during cold days (the PET is 14.2 °C) when it is compared to models with bigger building areas (the PET is 13.9 °C). In summer, when the wind is parallel to the direction of the street canyon, the wind speed in the street canyon is high and the model has relatively good thermal comfort (the PET is 35.5 °C) compared with another model which has different wind direction and lower wind speed at the street canyon (the PET is 36.2 °C). In winter, when the wind is perpendicular to the direction of the street canyon, buildings and trees have a strong windproof effect and this is beneficial to the improvement of thermal comfort (the PET is 15.3 °C for this model and 13.9 °C for another comparable model). This research lays a solid foundation and encourages people to think about the impact of building and tree composition and configuration on the thermal comfort of street canyons during hot and cold days simultaneously. Full article
Show Figures

Figure 1

26 pages, 28959 KB  
Review
Technologies and Equipment of Mechanized Blossom Thinning in Orchards: A Review
by Xiaohui Lei, Quanchun Yuan, Tao Xyu, Yannan Qi, Jin Zeng, Kai Huang, Yuanhao Sun, Andreas Herbst and Xiaolan Lyu
Agronomy 2023, 13(11), 2753; https://doi.org/10.3390/agronomy13112753 - 31 Oct 2023
Cited by 20 | Viewed by 4603
Abstract
Orchard thinning can avoid biennial bearing and improve fruit quality, which is a necessary agronomic section in orchard management. The existing methods of artificial fruit thinning and chemical spraying are no longer suitable for the development of modern agriculture. With the continuous acceleration [...] Read more.
Orchard thinning can avoid biennial bearing and improve fruit quality, which is a necessary agronomic section in orchard management. The existing methods of artificial fruit thinning and chemical spraying are no longer suitable for the development of modern agriculture. With the continuous acceleration of the construction process of modern orchards, blossom thinning mechanization has become an inevitable trend in the development of the orchard flower and fruit management. Based on relevant reports in the past 20 years, the paper discusses the current level of development of mechanized blossom thinning technologies and equipment in orchards from three aspects: mechanism research, machine development, and intelligent upgrading. Firstly, for thinning mechanism research, three directions were investigated: the rope flexible hitting force, thinning agronomic requirements, and the fruit tree growth model between thinning and fruit yields. Secondly, for marketable machine developments, two types of machines were investigated: the hand-held thinner and tractor-mounted thinner. The hand-held thinner is mainly suitable for traditional old orchards with a messy canopy structure, especially in the interior and top of the canopy. The tractor-mounted thinner is mainly suitable for orchards with the same crown structure, such as the hedge type, trunk type, and V-type. Thirdly, for equipment intelligent upgrading, the research of the intelligent detection algorithm for inflorescence on the fruit tree was investigated, for species including the apple, pear, citrus, grape, litchi, mango, and apricot. Finally, combining the advantages and disadvantages of the research, the authors propose thoughts and prospects, which can provide a reference for the design and applications of orchard mechanized blossom thinning. Full article
17 pages, 5060 KB  
Article
Effectiveness of Road Cool Pavements, Greenery, and Canopies to Reduce the Urban Heat Island Effects
by Paolo Peluso, Giovanni Persichetti and Laura Moretti
Sustainability 2022, 14(23), 16027; https://doi.org/10.3390/su142316027 - 30 Nov 2022
Cited by 19 | Viewed by 7562
Abstract
The ongoing climate change is manifesting itself through the increasing expansion of Urban Heat Island (UHI) effects. This paper evaluates the microclimate benefits due to cool road pavements, greenery, and photovoltaic canopies in a parking lot in Fondi (Italy), identifying the best strategy [...] Read more.
The ongoing climate change is manifesting itself through the increasing expansion of Urban Heat Island (UHI) effects. This paper evaluates the microclimate benefits due to cool road pavements, greenery, and photovoltaic canopies in a parking lot in Fondi (Italy), identifying the best strategy to counteract the negative effects of UHIs. The ENVI-met software allowed a microclimatic analysis of the examined area in July 2022 through the comparison of the thermal performances between the current asphalt pavement and ten alternative scenarios. The proposed layouts were investigated in terms of air temperature (AT), surface temperature (ST), mean radiant temperature (MRT), and predicted mean vote (PMV). The results showed that the existing asphalt pavement is the worst one, while the cool pavement integrated with vegetation provides appreciable benefits. Compared to the current layout, a new scenario characterized by light porous concrete for carriageable pavements and sidewalks, concrete grass grid pavers for parking stalls, a 2-m-high border hedge, and 15-m-high trees implies reductions of AT above 3 °C, ST above 30 °C, MRT above 20 °C, and a maximum PMV value equal to 2.2. Full article
(This article belongs to the Section Sustainable Urban and Rural Development)
Show Figures

Figure 1

11 pages, 1652 KB  
Article
Effect of Mechanical Pruning on Olive Yield in a High-Density Olive Orchard: An Account of 14 Years
by António Dias, José Falcão, Anacleto Pinheiro and José Peça
Agronomy 2022, 12(5), 1105; https://doi.org/10.3390/agronomy12051105 - 30 Apr 2022
Cited by 12 | Viewed by 3706
Abstract
In Portugal, the study of mechanical pruning in olive orchards began in 1997. Trials were carried out in traditional orchards, and the obtained results revealed that mechanical pruning can contribute to the reduction in pruning costs without a reduction in yield. In 2005, [...] Read more.
In Portugal, the study of mechanical pruning in olive orchards began in 1997. Trials were carried out in traditional orchards, and the obtained results revealed that mechanical pruning can contribute to the reduction in pruning costs without a reduction in yield. In 2005, the authors started an evaluation of mechanical pruning in high-density olive orchards. The trial was organised in a randomised, complete block design, with three replications. Four treatments were compared: T1—manual pruning, using chain saws in 2005, 2010, 2014, and 2017; T2—mechanical pruning, topping, and hedging (two sides) in 2014 and 2017, followed by manual pruning complement; T3—mechanical pruning, topping in 2005, topping and hedging (west side) in 2008 and 2012, topping and hedging (east side) in 2010, 2014 and 2017, summer topping in July 2015, and hedging (west side) in winter 2016; T4—mechanical pruning, topping in 2005, topping and hedging (two sides) in 2010, 2014, and 2017, and summer topping in July 2015. The average yield per tree for each treatment was evaluated. In the first period (5 years), no significant differences were found between treatments. In the second period (4 years), a greater frequency of mechanical pruning (T3) showed a lower yield, with significant differences with treatment T2. In the third period of 5 years, a greater pruning severity reduced the olive yield (2014). Manual pruning complement after mechanical pruning (T2) did not increase olive yield; however, the average yield over this period of time was similar. The olive yield was maintained over a period of 14 years by only applying mechanical pruning, without manual pruning complement inside the canopy. Full article
(This article belongs to the Special Issue Papers from AgEng2021)
Show Figures

Figure 1

26 pages, 6982 KB  
Article
Light and Water Conditions Co-Regulated Stomata and Leaf Relative Uptake Rate (LRU) during Photosynthesis and COS Assimilation: A Meta-Analysis
by Pengyuan Wang, Shaoqiang Wang, Bin Chen, Muhammad Amir, Lei Wang, Jinghua Chen, Li Ma, Xiaobo Wang, Yuanyuan Liu and Kai Zhu
Sustainability 2022, 14(5), 2840; https://doi.org/10.3390/su14052840 - 28 Feb 2022
Cited by 3 | Viewed by 4161
Abstract
As a trace gas involved in hydration during plant photosynthesis, carbonyl sulfide (COS) and its leaf relative uptake rate (LRU) is used to reduce the uncertainties in simulations of gross primary productivity (GPP). In this study, 101 independent observations were collected from 22 [...] Read more.
As a trace gas involved in hydration during plant photosynthesis, carbonyl sulfide (COS) and its leaf relative uptake rate (LRU) is used to reduce the uncertainties in simulations of gross primary productivity (GPP). In this study, 101 independent observations were collected from 22 studies. We extracted the LRU, stomatal conductance (gs), canopy COS and carbon dioxide (CO2) fluxes, and relevant environmental conditions (i.e., light, temperature, and humidity), as well as the atmospheric COS and CO2 concentrations (Ca,COS and Ca,CO2). Although no evidence was found showing that gs regulates LRU, they responded in opposite ways to diurnal variations of environmental conditions in both mixed forests (LRU: Hedges’d = −0.901, LnRR = −0.189; gs: Hedges’d = 0.785, LnRR = 0.739) and croplands dominated by C3 plants (Hedges’d = −0.491, LnRR = −0.371; gs: Hedges’d = 1.066, LnRR = 0.322). In this process, the stomata play an important role in COS assimilation (R2 = 0.340, p = 0.020) and further influence the interrelationship of COS and CO2 fluxes (R2 = 0.650, p = 0.000). Slight increases in light intensity (R2 = 1, p = 0.002) and atmospheric drought (R2 = 0.885, p = 0.005) also decreased the LRU. The LRU saturation points of Ca,COS and Ca,CO2 were observed when ΔCa,COS ≈ 13 ppt (R2 = 0.580, p = 0.050) or ΔCa,CO2 ≈ −18 ppm (R2 = 0.970, p = 0.003). This study concluded that during plant photosynthesis and COS assimilation, light and water conditions co-regulated the stomata and LRU. Full article
Show Figures

Figure 1

20 pages, 17048 KB  
Article
Estimation of Fruit Load in Australian Mango Orchards Using Machine Vision
by Nicholas Todd Anderson, Kerry Brian Walsh, Anand Koirala, Zhenglin Wang, Marcelo Henrique Amaral, Geoff Robert Dickinson, Priyakant Sinha and Andrew James Robson
Agronomy 2021, 11(9), 1711; https://doi.org/10.3390/agronomy11091711 - 27 Aug 2021
Cited by 31 | Viewed by 5813
Abstract
The performance of a multi-view machine vision method was documented at an orchard level, relative to packhouse count. High repeatability was achieved in night-time imaging, with an absolute percentage error of 2% or less. Canopy architecture impacted performance, with reasonable estimates achieved on [...] Read more.
The performance of a multi-view machine vision method was documented at an orchard level, relative to packhouse count. High repeatability was achieved in night-time imaging, with an absolute percentage error of 2% or less. Canopy architecture impacted performance, with reasonable estimates achieved on hedge, single leader and conventional systems (3.4, 5.0, and 8.2 average percentage error, respectively) while fruit load of trellised orchards was over-estimated (at 25.2 average percentage error). Yield estimations were made for multiple orchards via: (i) human count of fruit load on ~5% of trees (FARM), (ii) human count of 18 trees randomly selected within three NDVI stratifications (CAL), (iii) multi-view counts (MV-Raw) and (iv) multi-view corrected for occluded fruit using manual counts of CAL trees (MV-CAL). Across the nine orchards for which results for all methods were available, the FARM, CAL, MV-Raw and MV-CAL methods achieved an average percentage error on packhouse counts of 26, 13, 11 and 17%, with SD of 11, 8, 11 and 9%, respectively, in the 2019–2020 season. The absolute percentage error of the MV-Raw estimates was 10% or less in 15 of the 20 orchards assessed. Greater error in load estimation occurred in the 2020–2021 season due to the time-spread of flowering. Use cases for the tree level data on fruit load was explored in context of fruit load density maps to inform early harvesting and to interpret crop damage, and tree frequency distributions based on fruit load per tree. Full article
(This article belongs to the Special Issue In-Field Estimation of Fruit Quality and Quantity)
Show Figures

Figure 1

10 pages, 1060 KB  
Review
Allelopathy of Lantana camara as an Invasive Plant
by Hisashi Kato-Noguchi and Denny Kurniadie
Plants 2021, 10(5), 1028; https://doi.org/10.3390/plants10051028 - 20 May 2021
Cited by 87 | Viewed by 16796
Abstract
Lantana camara L. (Verbenaceae) is native to tropical America and has been introduced into many other countries as an ornamental and hedge plant. The species has been spreading quickly and has naturalized in more than 60 countries as an invasive noxious weed. It [...] Read more.
Lantana camara L. (Verbenaceae) is native to tropical America and has been introduced into many other countries as an ornamental and hedge plant. The species has been spreading quickly and has naturalized in more than 60 countries as an invasive noxious weed. It is considered to be one of the world’s 100 worst alien species. L. camara often forms dense monospecies stands through the interruption of the regeneration process of indigenous plant species. Allelopathy of L. camara has been reported to play a crucial role in its invasiveness. The extracts, essential oil, leachates, residues, and rhizosphere soil of L. camara suppressed the germination and growth of other plant species. Several allelochemicals, such as phenolic compounds, sesquiterpenes, triterpenes, and a flavonoid, were identified in the extracts, essential oil, residues, and rhizosphere soil of L. camara. The evidence also suggests that some of those allelochemicals in L. camara are probably released into the rhizosphere soil under the canopy and neighboring environments during the decomposition process of the residues and as leachates and volatile compounds from living plant parts of L. camara. The released allelochemicals may suppress the regeneration process of indigenous plant species by decreasing their germination and seedling growth and increasing their mortality. Therefore, the allelopathic property of L. camara may support its invasive potential and formation of dense monospecies stands. Full article
(This article belongs to the Special Issue Plant–Plant Allelopathic Interactions)
Show Figures

Graphical abstract

15 pages, 6324 KB  
Article
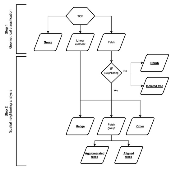
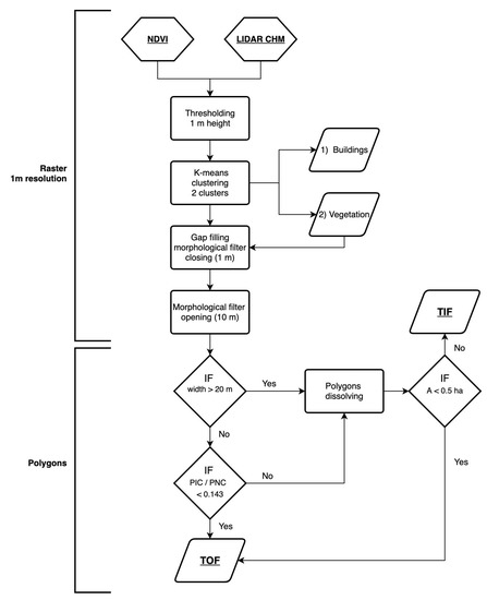
Automated Classification of Trees outside Forest for Supporting Operational Management in Rural Landscapes
by Corentin Bolyn, Philippe Lejeune, Adrien Michez and Nicolas Latte
Remote Sens. 2019, 11(10), 1146; https://doi.org/10.3390/rs11101146 - 14 May 2019
Cited by 8 | Viewed by 4888
Abstract
Trees have important and diverse roles that make them essential outside of the forest. The use of remote sensing can substantially support traditional field inventories to evaluate and characterize this resource. Existing studies have already realized the automated detection of trees outside the [...] Read more.
Trees have important and diverse roles that make them essential outside of the forest. The use of remote sensing can substantially support traditional field inventories to evaluate and characterize this resource. Existing studies have already realized the automated detection of trees outside the forest (TOF) and classified the subsequently mapped TOF into three geometrical classes: single objects, linear objects, and ample objects. This study goes further by presenting a fully automated classification method that can support the operational management of TOF as it separates TOF into seven classes matching the definitions used in field inventories: Isolated tree, Aligned trees, Agglomerated trees, Hedge, Grove, Shrub, and Other. Using publicly available software tools, an orthophoto, and a LIDAR canopy height model (CHM), a TOF map was produced and a two-step method was developed for the classification of TOF: (1) the geometrical classification of each TOF polygon; and (2) the spatial neighboring analysis of elements and their classification into seven classes. The overall classification accuracy was 78%. Our results highlight that an automated TOF classification is possible with classes matching the definitions used in field inventories. This suggests that remote sensing has a huge potential to support the operational management of TOF as well as other research areas regarding TOF. Full article
(This article belongs to the Section Forest Remote Sensing)
Show Figures

Graphical abstract

10 pages, 3027 KB  
Article
Vibration Monitoring of the Mechanical Harvesting of Citrus to Improve Fruit Detachment Efficiency
by Sergio Castro-Garcia, Fernando Aragon-Rodriguez, Rafael R. Sola-Guirado, Antonio J. Serrano, Emilio Soria-Olivas and Jesús A. Gil-Ribes
Sensors 2019, 19(8), 1760; https://doi.org/10.3390/s19081760 - 12 Apr 2019
Cited by 20 | Viewed by 5515
Abstract
The introduction of a mechanical harvesting process for oranges can contribute to enhancing farm profitability and reducing labour dependency. The objective of this work is to determine the spread of the vibration in citrus tree canopies to establish recommendations to reach high values [...] Read more.
The introduction of a mechanical harvesting process for oranges can contribute to enhancing farm profitability and reducing labour dependency. The objective of this work is to determine the spread of the vibration in citrus tree canopies to establish recommendations to reach high values of fruit detachment efficiency and eliminate the need for subsequent hand-harvesting processes. Field tests were carried out with a lateral tractor-drawn canopy shaker on four commercial plots of sweet oranges. Canopy vibration during the harvesting process was measured with a set of triaxial accelerometer sensors with a datalogger placed on 90 bearing branches. Monitoring of the vibration process, fruit production, and branch properties were analysed. The improvement of fruit detachment efficiency was possible if both the hedge tree and the machinery were mutually adjusted. The hedge should be trained to facilitate access of the rods and to encourage external fructification since the internal canopy branches showed 43% of the acceleration vibration level of the external branches. The machine should be adjusted to vibrate the branches at a vibration time of at least 5.8 s, after the interaction of the rod with the branch, together with a root mean square acceleration value of 23.9 m/s2 to a complete process of fruit detachment. Full article
(This article belongs to the Special Issue Emerging Sensor Technology in Agriculture)
Show Figures

Figure 1

18 pages, 5592 KB  
Article
Development of a Telemetry and Yield-Mapping System of Olive Harvester
by Francisco J. Castillo-Ruiz, Manuel Pérez-Ruiz, Gregorio L. Blanco-Roldán, Jesús A. Gil-Ribes and Juan Agüera
Sensors 2015, 15(2), 4001-4018; https://doi.org/10.3390/s150204001 - 10 Feb 2015
Cited by 19 | Viewed by 7840
Abstract
Sensors, communication systems and geo-reference units are required to achieve an optimized management of agricultural inputs with respect to the economic and environmental aspects of olive groves. In this study, three commercial olive harvesters were tracked during two harvesting seasons in Spain and [...] Read more.
Sensors, communication systems and geo-reference units are required to achieve an optimized management of agricultural inputs with respect to the economic and environmental aspects of olive groves. In this study, three commercial olive harvesters were tracked during two harvesting seasons in Spain and Chile using remote and autonomous equipment that was developed to determine their time efficiency and effective based on canopy shaking for fruit detachment. These harvesters work in intensive/high-density (HD) and super-high-density (SHD) olive orchards. A GNSS (Global Navigation Satellite System) and GSM (Global System for Mobile Communications) device was installed to track these harvesters. The GNSS receiver did not affect the driver’s work schedule. Time elements methodology was adapted to the remote data acquisition system. The effective field capacity and field efficiency were investigated. In addition, the field shape, row length, angle between headland alley and row, and row alley width were measured to determinate the optimum orchard design parameters value. The SHD olive harvester showed significant lower effective field capacity values when alley width was less than 4 m. In addition, a yield monitor was developed and installed on a traditional olive harvester to obtain a yield map from the harvested area. The hedge straddle harvester stood out for its highly effective field capacity; nevertheless, a higher field efficiency was provided by a non-integral lateral canopy shaker. All of the measured orchard parameters have influenced machinery yields, whether effective field capacity or field efficiency. A saving of 40% in effective field capacity was achieved with a reduction from 4 m or higher to 3.5 m in alley width for SHD olive harvester. A yield map was plotted using data that were acquired by a yield monitor, reflecting the yield gradient in spite of the larger differences between tree yields. Full article
(This article belongs to the Special Issue Agriculture and Forestry: Sensors, Technologies and Procedures)
Show Figures

29 pages, 2701 KB  
Article
Modeling Effects of Climate Change and Fire Management on Western White Pine (Pinus monticola) in the Northern Rocky Mountains, USA
by Rachel A. Loehman, Jason A. Clark and Robert E. Keane
Forests 2011, 2(4), 832-860; https://doi.org/10.3390/f2040832 - 12 Oct 2011
Cited by 47 | Viewed by 11843
Abstract
Climate change is projected to profoundly influence vegetation patterns and community compositions, either directly through increased species mortality and shifts in species distributions or indirectly through disturbance dynamics such as increased wildfire activity and extent, shifting fire regimes, and pathogenesis. Mountainous landscapes have [...] Read more.
Climate change is projected to profoundly influence vegetation patterns and community compositions, either directly through increased species mortality and shifts in species distributions or indirectly through disturbance dynamics such as increased wildfire activity and extent, shifting fire regimes, and pathogenesis. Mountainous landscapes have been shown to be particularly sensitive to climate changes and are likely to experience significant impacts under predicted future climate regimes. Western white pine (Pinus monticola), a five-needle pine species that forms the most diverse of the white pine forest cover types in the western United States, is vulnerable to an interacting suite of threats that includes climate change, fire suppression, white pine blister rust (Cronartium ribicola), and mountain pine beetles (Dendroctonus ponderosae) that have already caused major changes in species distribution and abundance. We used the mechanistic simulation model FireBGCv2 to simulate effects of climate change and fire management on western white pines in a mountainous watershed in Glacier National Park, Montana, USA. Our results suggest that warming temperatures favor increased abundance of western white pine over existing climax and shade tolerant species in the study area, mainly because warmer conditions potentiate fire dynamics, including increased wildfire frequency and extent, which facilitates regeneration. Suppression of wildfires reduced the area dominated by western white pine, but fire suppression was less effective at limiting burned area extent and fire frequency in a warmer and drier climate. Wildfires created canopy gaps that allowed for western white pine regeneration at a high enough rate to escape local extirpation from white pine blister rust. Western white pine appears to be a resilient species even under fairly extreme warming trajectories and shifting fire regimes, and may provide a hedge against vegetation community shifts away from forest types and toward grass and shrublands. Full article
(This article belongs to the Special Issue Adaptation of Forests and Forest Management to Climate Change)
Show Figures

Back to TopTop