Sign in to use this feature.

Years

Between: -

Subjects

remove_circle_outline
remove_circle_outline
remove_circle_outline
remove_circle_outline
remove_circle_outline
remove_circle_outline
remove_circle_outline
remove_circle_outline
remove_circle_outline

Journals

remove_circle_outline
remove_circle_outline
remove_circle_outline
remove_circle_outline
remove_circle_outline
remove_circle_outline

Article Types

Countries / Regions

remove_circle_outline
remove_circle_outline
remove_circle_outline
remove_circle_outline

Search Results (330)

Search Parameters:
Keywords = building automatic control

Order results
Result details
Results per page
Select all
Export citation of selected articles as:
34 pages, 4844 KB  
Article
Novel Hybrid Prophet-Transformer-XGBoost Model for Indoor Temperature Prediction in Pig Farm
by Asim Shakeel, Chengyu Ren and Kaiying Wang
Agriculture 2026, 16(5), 552; https://doi.org/10.3390/agriculture16050552 - 28 Feb 2026
Viewed by 183
Abstract
Accurate prediction of the indoor temperature in pig housing facilities is vital for the optimization of environmental control and to ensure animal welfare. However, existing models struggle to capture the complex temporal data patterns in pig farm buildings. To overcome this challenge, a [...] Read more.
Accurate prediction of the indoor temperature in pig housing facilities is vital for the optimization of environmental control and to ensure animal welfare. However, existing models struggle to capture the complex temporal data patterns in pig farm buildings. To overcome this challenge, a novel type of hybrid model is proposed, which combines the strengths of the Prophet, Transformer, and XGBoost models. The proposed framework integrates an adaptive time-delay attention block into the Transformer encoder that automatically extracts and assigns the optimal weight to the lag features. The Prophet component makes use of multiplicative seasonal decomposition in order to capture trend, seasonal, and cyclical patterns. The XGBoost component is the final predictor which makes use of its gradient boosting capabilities to train the nonlinear feature interactions. The performance of the proposed hybrid model is compared to another six machine learning models to assess its effectiveness. Experimental validation on a real-world dataset demonstrates its superior performance, achieving the R2 value of 0.97, a mean absolute error of 0.584, and a root mean squared error of 0.797. It can effectively guide the process of maximizing energy efficiency of modern livestock farms and contributes to cleaner and sustainable pig production systems. Full article
(This article belongs to the Section Farm Animal Production)
Show Figures

Figure 1

33 pages, 5295 KB  
Article
Payment Rails in Smart Contract as a Service (SCaaS) Solutions from BPMN Models
by Christian Gang Liu, Peter Bodorik and Dawn Jutla
Future Internet 2026, 18(2), 110; https://doi.org/10.3390/fi18020110 - 19 Feb 2026
Viewed by 292
Abstract
The adoption of blockchain-based smart contracts for the trading of goods and services promises greater transparency, automation, and trustlessness, but also raises challenges related to payment integration and modularity. While business analysts (BAs) can express business logic and control flow using BPMN and [...] Read more.
The adoption of blockchain-based smart contracts for the trading of goods and services promises greater transparency, automation, and trustlessness, but also raises challenges related to payment integration and modularity. While business analysts (BAs) can express business logic and control flow using BPMN and decision rules using DMN, payment tasks that involve concrete transfers (on-chain, off-chain, cross-chain, or hybrid) require careful implementation by developers due to platform-specific constraints and semantic richness. To address this separation of concerns, we introduce a methodology within the context of the smart contract-as-a-service (SCaaS) approach that supports (1) identifying and mapping generic payment tasks in BPMN to pre-deployed payment smart contracts, (2) augmenting BPMN models with matching payment fragments from a pattern repository, and (3) automatically transforming the augmented models into smart contracts that invoke the appropriate payment services. Our approach builds on prior work in automated BPMN-to-smart contract transformation using Discrete Event–Hierarchical State Machine (DE-HSM) multi-modal modeling to capture process semantics and nested transactions, while enabling payment service reuse, extensibility, and the separation of concerns. We illustrate this methodology via representative use cases spanning conventional, DeFi, and cross-chain payments, and discuss the implications for modular contract deployment and maintainability. Full article
Show Figures

Graphical abstract

19 pages, 3691 KB  
Article
Energy Flexibility Evaluation for Building Passive Thermal Storage Mass
by Haiyang Yuan, Yongbao Chen, Alessandra Di Gangi and Zhe Chen
Energies 2026, 19(4), 1035; https://doi.org/10.3390/en19041035 - 16 Feb 2026
Viewed by 185
Abstract
This study proposes a systematic methodology to evaluate the energy flexibility and operational performance of air-conditioning systems (ACSs) in residential buildings, leveraging the passive thermal storage capacity of building thermal mass through indoor temperature setpoint adjustment. A comparative analysis was conducted between inverter-controlled [...] Read more.
This study proposes a systematic methodology to evaluate the energy flexibility and operational performance of air-conditioning systems (ACSs) in residential buildings, leveraging the passive thermal storage capacity of building thermal mass through indoor temperature setpoint adjustment. A comparative analysis was conducted between inverter-controlled and intermittent on-off air conditioners under a baseline indoor temperature of 24 °C. Two additional temperature setpoint scenarios (26 °C and 28 °C) were tested to quantify variations in the building’s electricity consumption demand. To characterize the dynamic thermal response across different floor levels, ground-floor, middle-floor, and top-floor apartments were investigated in a three-story residential building, enabling a controlled, floor-level comparison under identical control logic and climatic conditions. Dymola simulation software was employed to model and calculate ACS energy consumption and energy flexibility under the three temperature setpoint conditions (24 °C, 26 °C, and 28 °C). Results indicate that a strategy of scheduled ACS shutdown and automatic restart, enabled by the thermal inertia capacity of building thermal mass, effectively enhances ACS energy flexibility. Specifically, adjusting the zone temperature setpoint reduced the total ACS load by approximately 40% in two hours of a demand response event. This temperature setpoint adjustment strategy demonstrates significant potential to mitigate grid peak-load demand without compromising indoor thermal comfort and requiring additional building retrofitting investments. The findings provide a technical basis for optimizing residential ACS operation and promoting demand-side management in power systems. Full article
(This article belongs to the Special Issue Integrated Energy Storage System for Decarbonization)
Show Figures

Figure 1

25 pages, 4445 KB  
Article
Underwater Visual-Servo Alignment Control Integrating Geometric Cognition Compensation and Confidence Assessment
by Jinkun Li, Lingyu Sun, Minglu Zhang and Xinbao Li
Big Data Cogn. Comput. 2026, 10(2), 61; https://doi.org/10.3390/bdcc10020061 - 14 Feb 2026
Viewed by 248
Abstract
To meet the requirements for the automatic alignment, insertion, and inspection of guide-tube opening pins on the upper core plate in a component pool during refueling outages of nuclear power units, this paper proposes a cognition-enhanced visual-servoing framework that integrates geometric cognition-based compensation, [...] Read more.
To meet the requirements for the automatic alignment, insertion, and inspection of guide-tube opening pins on the upper core plate in a component pool during refueling outages of nuclear power units, this paper proposes a cognition-enhanced visual-servoing framework that integrates geometric cognition-based compensation, observation-confidence modeling, and constraint-aware optimal control. The framework addresses the key challenge posed by the coexistence of long-term geometric drift and underwater observation uncertainty. Specifically, historical closed-loop data are leveraged to learn and compensate for systematic geometric errors online, substantially improving coarse-positioning accuracy. In addition, an explicit confidence model is introduced to quantitatively assess the reliability of visual measurements. Building on these components, a confidence-driven, finite-horizon, constrained model predictive control strategy is designed to achieve safe and efficient finite-step convergence while strictly respecting actuator physical constraints. Ground experiments and deep-water component-pool validations demonstrate that the proposed method reduces coarse-positioning error by approximately 75%, achieves stable sub-millimeter alignment with an ample engineering safety margin, and effectively decreases erroneous insertions and the need for manual intervention. These results confirm the engineering applicability and safety advantages of the proposed cognition-enhanced visual-servoing framework for underwater alignment tasks in nuclear component pools. Full article
(This article belongs to the Special Issue Field Robotics and Artificial Intelligence (AI))
Show Figures

Figure 1

28 pages, 14898 KB  
Article
Deep Learning for Classification of Internal Defects in Fused Filament Fabrication Using Optical Coherence Tomography
by Valentin Lang, Qichen Zhu, Malgorzata Kopycinska-Müller and Steffen Ihlenfeldt
Appl. Syst. Innov. 2026, 9(2), 42; https://doi.org/10.3390/asi9020042 - 14 Feb 2026
Viewed by 374
Abstract
Additive manufacturing is increasingly adopted for the industrial production of small series of functional components, particularly in thermoplastic strand extrusion processes such as Fused Filament Fabrication. This transition relies on technological advances addressing key process limitations, including dimensional instability, weak interlayer bonding, extrusion [...] Read more.
Additive manufacturing is increasingly adopted for the industrial production of small series of functional components, particularly in thermoplastic strand extrusion processes such as Fused Filament Fabrication. This transition relies on technological advances addressing key process limitations, including dimensional instability, weak interlayer bonding, extrusion defects, moisture sensitivity, and insufficient melting. Process monitoring therefore focuses on early defect detection to minimize failed builds and costs, while ultimately enabling process optimization and adaptive control to mitigate defects during fabrication. For this purpose, a data processing pipeline for monitoring Optical Coherence Tomography images acquired in Fused Filament Fabrication is introduced. Convolutional neural networks are used for the automatic classification of tomographic cross-sections. A dataset of tomographic images passes semi-automatic labeling, preprocessing, model training and evaluation. A sliding window detects outlier regions in the tomographic cross-sections, while masks suppress peripheral noise, enabling label generation based on outlier ratios. Data are split into training, validation, and test sets using block-based partitioning to limit leakage. The classification model employs a ResNet-V2 architecture with BottleneckV2 modules. Hyperparameters are optimized, with N = 2, K = 2, dropout 0.5, and learning rate 0.001 yielding best performance. The model achieves 0.9446 accuracy and outperforms EfficientNet-B0 and VGG16 in accuracy and efficiency. Full article
(This article belongs to the Special Issue AI-Driven Decision Support for Systemic Innovation)
Show Figures

Figure 1

28 pages, 5252 KB  
Article
Comparing Cognitive and Psychological Factors in Virtual Reality and Real Environments: A Cave Automatic Virtual Environment Experimental Study
by Alexander C. Pogmore, Erica M. Vaz, Richard J. Davies and Neil J. Cooke
Appl. Sci. 2026, 16(4), 1688; https://doi.org/10.3390/app16041688 - 8 Feb 2026
Viewed by 245
Abstract
The emergence of Building Information Modelling, Internet of Things, and Cave Automatic Virtual Environments (CAVEs) has created new opportunities for remote monitoring and decision-making in the operational built environment, yet empirical evidence supporting their use as alternatives to on-site observation remains limited. This [...] Read more.
The emergence of Building Information Modelling, Internet of Things, and Cave Automatic Virtual Environments (CAVEs) has created new opportunities for remote monitoring and decision-making in the operational built environment, yet empirical evidence supporting their use as alternatives to on-site observation remains limited. This study evaluates task and human performance in a controlled experiment comparing a CAVE with a real-world setting (n = 26). Situation awareness, workload, anxiety, presence, usability, and user experience were measured across conditions. Participants in the CAVE demonstrated substantially higher situation awareness (M = 92.1%) than those in the real-world condition (M = 56.8%), alongside significantly lower overall workload (NASA-TLX weighted workload = 38.3 vs. 53.8). Anxiety remained consistently low in the CAVE (ΔSTAI = –1.0), whereas participants in the real-world condition exhibited higher baseline anxiety followed by a large reduction during task execution (ΔSTAI = –13.2). The CAVE also elicited high levels of spatial presence, involvement, and realism relative to comparable projection-based systems, while usability ratings (SUS) were above industry benchmarks (M = 74.2). Together, these findings indicate that controlled immersive representations of built environments can support sensemaking and reduce extraneous cognitive load relative to live, uncontrolled on-site observation, with important implications for remote facilities management and operational decision-making. Full article
(This article belongs to the Special Issue Advances in Virtual Reality Applications)
Show Figures

Figure 1

22 pages, 4716 KB  
Article
The Prediction of Low-Level Jet Using Machine Learning Based on Turbulence Observations and Remote Sensing
by Minghao Chen, Yan Ren, Hongsheng Zhang, Wei Wei, Weiqi Tang, Jiening Liang, Xianjie Cao, Pengfei Tian and Lei Zhang
Remote Sens. 2026, 18(3), 470; https://doi.org/10.3390/rs18030470 - 2 Feb 2026
Viewed by 297
Abstract
Low-level jets (LLJs) are common strong wind structures in the atmospheric boundary layer. They have important impacts on aviation safety, wind energy utilization and pollutant dispersion. However, the formation mechanisms of LLJs are complex. Traditional parameterization schemes and numerical models still show limitations [...] Read more.
Low-level jets (LLJs) are common strong wind structures in the atmospheric boundary layer. They have important impacts on aviation safety, wind energy utilization and pollutant dispersion. However, the formation mechanisms of LLJs are complex. Traditional parameterization schemes and numerical models still show limitations in forecasting LLJ occurrence and resolving their structures. In this study, wind lidar, near-surface turbulence and gradient meteorological observations from the Semi-Arid Climate and Environment Observatory of Lanzhou University are combined to construct a multi-source low-level dataset. Four processing modules are designed, including multi-source data fusion, turbulence preprocessing, turbulence intermittency metrics and LLJ identification, to overcome the constraints of single-platform observations. Six commonly used machine learning algorithms (LightGBM, XGBoost, CatBoost, K-nearest neighbors, Balanced Random Forest, and ExtraTrees) are compared. A two-stage classification–regression framework is then adopted. LightGBM is used for LLJ occurrence, and CatBoost is used for LLJ height and intensity, to build an LLJ-2Stage prediction system. The system performs automatic LLJ identification and predicts jet intensity and core height. For LLJ occurrence, the harmonic-mean F1-score of precision and recall reaches 0.820. The coefficient of determination R2 is 0.643 for height prediction and 0.794 for intensity prediction. Both the classification and regression parts show good accuracy and stability. The SHAP method is further applied to assess model interpretability and to identify key predictors that control LLJ occurrence, height and intensity. Results indicate that thermal variables, such as net radiation (Rn) and sensible heat flux (H), dominate LLJ occurrence and structural changes. The strength of turbulence intermittency provides valuable supplementary information for locating the LLJ core height. Two representative nocturnal LLJ cases further show a consistent near-surface evolution during the LLJ period, with enhanced TKE and reduced H, followed by a gradual recovery after decay, while Rn remains persistently low, consistent with the SHAP-indicated effects. The proposed framework predicts LLJ occurrence and structural evolution and is of significance for improving understanding of boundary layer processes, air-pollution control, wind energy utilization and low-level aviation safety. Full article
(This article belongs to the Special Issue Advancements in Atmospheric Turbulence Remote Sensing)
Show Figures

Figure 1

14 pages, 1019 KB  
Article
Research on Fire Performance Evaluation of Fire Protection Renovation for Existing Public Buildings Based on Bayesian Network
by Xinxin Zhou, Feng Yan, Jinhan Lu, Kunqi Liu and Yufei Zhao
Fire 2026, 9(2), 58; https://doi.org/10.3390/fire9020058 - 27 Jan 2026
Viewed by 510
Abstract
To improve the fire safety performance of fire protection renovation projects for existing public buildings, this paper systematically sorts out and analyzes relevant research studies, accident reports, and fire protection renovation codes and guidelines. It constructs a fire performance evaluation system for such [...] Read more.
To improve the fire safety performance of fire protection renovation projects for existing public buildings, this paper systematically sorts out and analyzes relevant research studies, accident reports, and fire protection renovation codes and guidelines. It constructs a fire performance evaluation system for such projects, including 4 first-level indicators—”Building Characteristics”, “Building Fire Protection and Rescue”, “Fire Facilities and Equipment”, and “Heating, Ventilation, Air Conditioning (HVAC) and Electrical Systems”—and 19 second-level indicators such as “Building Usage Function”. The subjective–objective combined weighting method of Analytic Hierarchy Process (AHP)-CRITIC is adopted to determine the weights of indicators at all levels. Four high-weight second-level indicators are selected as core remediation objects: average fire load density, floor layout, automatic fire alarm and linkage control system, and electrical systems. Meanwhile, the evaluation system is converted into a Bayesian Network model, with an empirical verification analysis carried out on a shopping mall in Chaoyang District, Beijing, as a case study. Results show that the approach of combining partial codes with the rectification of high-weight indicators can reduce the fire occurrence probability of the mall from 78%, before renovation, to 24%. Therefore, the constructed evaluation system and Bayesian Network model can realize the accurate quantification of fire risks, provide scientific and feasible technical schemes for the fire protection renovation of existing public buildings, and lay a foundation for enriching and improving fire protection assessment theories. Full article
(This article belongs to the Special Issue Fire and Explosion Safety with Risk Assessment and Early Warning)
Show Figures

Figure 1

26 pages, 5409 KB  
Article
Geometric Monitoring of Steel Structures Using Terrestrial Laser Scanning and Deep Learning
by João Ventura, Jorge Magalhães, Tomás Jorge, Pedro Oliveira, Ricardo Santos, Rafael Cabral, Liliana Araújo, Rodrigo Falcão Moreira, Rosário Oliveira and Diogo Ribeiro
Sensors 2026, 26(3), 831; https://doi.org/10.3390/s26030831 - 27 Jan 2026
Viewed by 405
Abstract
Ensuring the quality and structural stability of industrial steel buildings requires precise geometric control during the execution stage, in accordance with assembly standards defined by EN 1090-2:2020. In this context, this work proposes a methodology that enables the automatic detection of geometric deviations [...] Read more.
Ensuring the quality and structural stability of industrial steel buildings requires precise geometric control during the execution stage, in accordance with assembly standards defined by EN 1090-2:2020. In this context, this work proposes a methodology that enables the automatic detection of geometric deviations by comparing the intended design with the actual as-built structure using a Terrestrial Laser Scanner. The integrated pipeline processes the 3D point cloud of the asset by projecting it into 2D images, on which a YOLOv8 segmentation model is trained to detect, classify and segment commercial steel cross-sections. Its application demonstrated improved identification and geometric representation of cross-sections, even in cases of incomplete or partially occluded geometries. To enhance generalisation, synthetic 3D data augmentation was applied, yielding promising results with segmentation metrics measured by mAp@50-95 reaching 70.20%. The methodology includes a systematic segmentation-based filtering step, followed by the computation of Oriented Bounding Boxes to quantify both positional and angular displacements. The effectiveness of the methodology was demonstrated in two field applications during the assembly of industrial steel structures. The results confirm the method’s effectiveness, achieving up to 94% of structural elements assessed in real assemblies, with 97% valid segmentations enabling reliable geometric verification under the standards. Full article
(This article belongs to the Special Issue Object Detection and Recognition Based on Deep Learning)
Show Figures

Figure 1

36 pages, 1255 KB  
Review
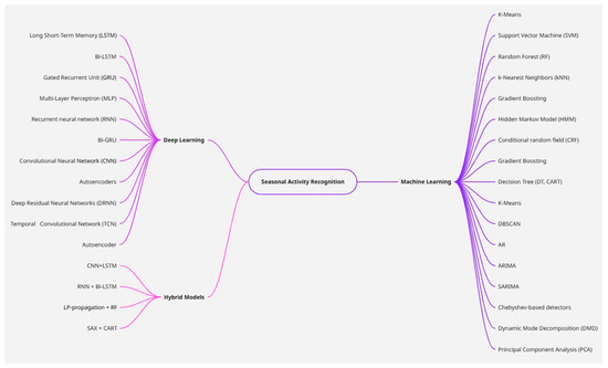
User Activity Detection and Identification of Energy Habits in Home Energy-Management Systems Using AI and ML: A Comprehensive Review
by Filip Durlik, Jakub Grela, Dominik Latoń, Andrzej Ożadowicz and Lukasz Wisniewski
Energies 2026, 19(3), 641; https://doi.org/10.3390/en19030641 - 26 Jan 2026
Viewed by 298
Abstract
The residential energy sector contributes substantially to global energy-related emissions. Effective energy management requires an understanding occupant behavior through activity detection and habit identification. Recent advances in artificial intelligence (AI) and machine learning (ML) enable the automatic detection of user activities and prediction [...] Read more.
The residential energy sector contributes substantially to global energy-related emissions. Effective energy management requires an understanding occupant behavior through activity detection and habit identification. Recent advances in artificial intelligence (AI) and machine learning (ML) enable the automatic detection of user activities and prediction of energy needs based on historical consumption data. Non-intrusive load monitoring (NILM) facilitates device-level disaggregation without additional sensors, supporting demand forecasting and behavior-aware control in Home Energy Management Systems (HEMSs). This review synthesizes various AI and ML approaches for detecting user activities and energy habits in HEMSs from 2020 to 2025. The analyses revealed that deep learning (DL) models, with their ability to capture complex temporal and nonlinear patterns in multisensor data, achieve superior accuracy in activity detection and load forecasting, with occupancy detection reaching 95–99% accuracy. Hybrid systems combining neural networks and optimization algorithms demonstrate enhanced robustness, but challenges remain in limited cross-building generalization, insufficient interpretability of deep models, and the absence of dataset standardized. Future work should prioritize lightweight, explainable edge-ready models, federated learning, and integration with digital twins and control systems. It should also extend energy optimization toward occupant wellbeing and grid flexibility, using standardized protocols and open datasets for ensuring trustworthy and sustainability. Full article
(This article belongs to the Collection Energy Efficiency and Environmental Issues)
Show Figures

Figure 1

19 pages, 2293 KB  
Article
Automated Identification of Heavy BIM Library Components: A Multi-Criteria Analysis Tool for Model Optimization
by Andrzej Szymon Borkowski
Smart Cities 2026, 9(2), 22; https://doi.org/10.3390/smartcities9020022 - 26 Jan 2026
Viewed by 349
Abstract
This study addresses the challenge of identifying heavy Building Information Modeling (BIM) library components that disproportionately degrade model performance. While BIM has become standard in the construction industry, heavy components characterized by excessive geometric complexity, numerous instances, or inefficient optimization—cause extended file loading [...] Read more.
This study addresses the challenge of identifying heavy Building Information Modeling (BIM) library components that disproportionately degrade model performance. While BIM has become standard in the construction industry, heavy components characterized by excessive geometric complexity, numerous instances, or inefficient optimization—cause extended file loading times, interface lag, and coordination difficulties, particularly in large cross-industry projects. Current identification methods rely primarily on designer experience and manual inspection, lacking systematic evaluation frameworks. This research develops a multi-criteria evaluation method based on Multi-Criteria Decision Analysis (MCDA) that quantifies component performance impact through five weighted criteria: instance count (20%), geometry complexity (30%), face count (20%), edge count (10%), and estimated file size (20%). These metrics are aggregated into a composite Weight Score, with components exceeding a threshold of 200 classified as requiring optimization attention. The method was implemented as HeavyFamilies, a pyRevit plugin for Autodesk Revit featuring a graphical interface with tabular results, CSV export functionality, and direct model visualization. Validation on three real BIM projects of varying scales (133–680 families) demonstrated effective identification of heavy components within 8–165 s of analysis time. User validation with six BIM specialists achieved 100% task completion rate, with automatic color coding and direct model highlighting particularly valued. The proposed approach enables a shift from reactive troubleshooting to proactive quality control, supporting routine diagnostics and objective prioritization of optimization efforts in federated and multi-disciplinary construction projects. Full article
Show Figures

Figure 1

16 pages, 1360 KB  
Article
Enhancement of Building Heating Systems Connected to Third-Generation Centralized Heating Systems
by Ekaterina Boyko, Felix Byk, Lyudmila Myshkina, Elizaveta Nasibova and Pavel Ilyushin
Technologies 2026, 14(1), 56; https://doi.org/10.3390/technologies14010056 - 11 Jan 2026
Viewed by 255
Abstract
In third-generation centralized heating systems, qualitative regulation of the heat transfer medium parameters is mainly performed at heat sources, while quantitative regulation is implemented at central and individual heating points, with buildings remaining passive heat consumers. Unlike fourth-generation systems, such systems generally do [...] Read more.
In third-generation centralized heating systems, qualitative regulation of the heat transfer medium parameters is mainly performed at heat sources, while quantitative regulation is implemented at central and individual heating points, with buildings remaining passive heat consumers. Unlike fourth-generation systems, such systems generally do not employ renewable energy sources, thermal energy storage, or low-temperature operating regimes. Third-generation centralized heating systems operate based on design high-temperature schedules and centralized control, without considering the actual thermal loads of consumers. Under conditions of physical deterioration of heating networks, hydraulic imbalance, and operational constraints, the actual parameters of the heat transfer medium supplied to buildings often deviate from design values, resulting in deviations of thermal conditions at the level of end consumers and disruptions of thermal comfort. This study proposes the concept of an intelligent active individual heating point (IAIHP), designed to provide adaptive qualitative–quantitative regulation of heat transfer medium parameters at the level of individual buildings. Unlike approaches focused on demand-side management, the use of thermal energy storage, or the integration of renewable energy sources, the proposed solution is based on the application of a local thermal energy source. The IAIHP compensates for deviations in heat transfer medium parameters and acts as a local thermal energy source within the building heat supply system (BHSS). Control of the IAIHP operation is performed by a developed automation system that provides combined qualitative and quantitative regulation of the heat transfer medium supplied to the BHSS. The study assesses the potential scale of IAIHP implementation in third-generation centralized heating systems, develops a methodology for selecting the capacity of a local heat source, and presents the operating algorithm of the automatic control system of the IAIHP. At present, the reconstruction of an individual heating point of a kindergarten connected via a dependent scheme is being carried out based on the developed project documentation. Modeling and calculations show that the application of the IAIHP makes it possible to ensure indoor thermal comfort by reducing the risk of temperature deviations, which are otherwise typically compensated for by electric heaters. The proposed concept provides a methodological basis for a gradual transition from third-generation to fourth-generation centralized heating systems, while equipping the IAIHP with an intelligent control system opens opportunities for improving the energy efficiency of urban heating networks. The proposed integrated solution and the developed automatic control algorithms exhibit scientific novelty and practical relevance for Russia and other countries operating third-generation centralized heating systems, including Northern and Eastern European states, where large-scale infrastructure modernization and the implementation of fourth-generation technologies are technically or economically constrained. Full article
(This article belongs to the Section Construction Technologies)
Show Figures

Figure 1

18 pages, 3491 KB  
Article
Stationary State Recognition of a Mobile Platform Based on 6DoF MEMS Inertial Measurement Unit
by Marcin Bogucki, Waldemar Samociuk, Paweł Stączek, Mirosław Rucki, Arturas Kilikevicius and Radosław Cechowicz
Appl. Sci. 2026, 16(2), 729; https://doi.org/10.3390/app16020729 - 10 Jan 2026
Viewed by 329
Abstract
The article presents the analytic method for real-time detection of the stationary state of a vehicle based on information retrieved from 6 DoF IMU sensor. Reliable detection of stillness is essential for the application of resetting the inertial sensor’s output bias, called Zero [...] Read more.
The article presents the analytic method for real-time detection of the stationary state of a vehicle based on information retrieved from 6 DoF IMU sensor. Reliable detection of stillness is essential for the application of resetting the inertial sensor’s output bias, called Zero Velocity Update method. It is obvious that the signal from the strapped on inertial sensor differs while the vehicle is stationary or moving. Effort was then made to find a computational method that would automatically discriminate between both states with possibly small impact on the vehicle embedded controller. An algorithmic step-by-step method for building, optimizing, and implementing a diagnostic system that detects the vehicle’s stationary state was developed. The proposed method adopts the “Mahalanobis Distance” quantity widely used in industrial quality assurance systems. The method transforms (fuses) information from multiple diagnostic variables (including linear accelerations and angular velocities) into one scalar variable, expressing the degree of deviation in the robot’s current state from the stationary state. Then, the method was implemented and tested in the dead reckoning navigation system of an autonomous wheeled mobile robot. The method correctly classified nearly 93% of all stationary states of the robot and obtained only less than 0.3% wrong states. Full article
(This article belongs to the Special Issue Recent Advances and Future Challenges in Manufacturing Metrology)
Show Figures

Figure 1

26 pages, 48558 KB  
Article
Low-Cost Fixed Bi-Rotor Testbed for Experimental Testing of Linear and Nonlinear Controllers
by Arturo Tadeo Espinoza Fraire, José Armando Sáenz Esqueda, Isaac Gandarilla Esparza and Jorge Alberto Orrante Sakanassi
Automation 2026, 7(1), 19; https://doi.org/10.3390/automation7010019 - 9 Jan 2026
Viewed by 772
Abstract
To build a comprehensive academic or scientific foundation in control theory, developing the theoretical foundation is essential; however, it is equally crucial to validate the theory through practical or experimental verification. Therefore, it is necessary to have platforms that support the learning of [...] Read more.
To build a comprehensive academic or scientific foundation in control theory, developing the theoretical foundation is essential; however, it is equally crucial to validate the theory through practical or experimental verification. Therefore, it is necessary to have platforms that support the learning of automatic control theory. This paper proposes a fixed bi-rotor testbed as an educational tool to help undergraduate and graduate students verify control theories related to electronic engineering and automatic control systems. To evaluate the performance of the fixed bi-rotor testbed, three linear control laws are introduced: Proportional (P), Proportional Derivative (PD), and Proportional Integral Derivative (PID). Additionally, three nonlinear control techniques are examined: Backstepping, Nested Saturations, and First-Order Sliding Modes (SMC). The linear and nonlinear controller gains have been adjusted through several heuristic experiments. In multiple tests, the PD and backstepping control laws performed better than the other control techniques on the fixed bi-rotor testbed. Full article
(This article belongs to the Section Control Theory and Methods)
Show Figures

Figure 1

27 pages, 5167 KB  
Article
Autonomous Locomotion and Embedded Trajectory Control in Miniature Robots Using Piezoelectric-Actuated 3D-Printed Resonators
by Byron Ricardo Zapata Chancusig, Jaime Rolando Heredia Velastegui, Víctor Ruiz-Díez and José Luis Sánchez-Rojas
Actuators 2026, 15(1), 23; https://doi.org/10.3390/act15010023 - 1 Jan 2026
Viewed by 1451
Abstract
This article presents the design, fabrication, and experimental validation of a centimeter-scale autonomous robot that achieves bidirectional locomotion and trajectory control through 3D-printed resonators actuated by piezoelectricity and integrated with miniature legs. Building on previous works that employed piezoelectric bimorphs, the proposed system [...] Read more.
This article presents the design, fabrication, and experimental validation of a centimeter-scale autonomous robot that achieves bidirectional locomotion and trajectory control through 3D-printed resonators actuated by piezoelectricity and integrated with miniature legs. Building on previous works that employed piezoelectric bimorphs, the proposed system replaces them with custom-designed 3D-printed resonant plates that exploit the excitation of standing waves (SW) to generate motion. Each resonator is equipped with strategically positioned passive legs that convert vibratory energy into effective thrust, enabling both linear and rotational movement. A differential drive configuration, implemented through two independently actuated resonators, allows precise guidance and the execution of complex trajectories. The robot integrates onboard control electronics consisting of a microcontroller and inertial sensors, which enable closed-loop trajectory correction via a PD controller and allow autonomous navigation. The experimental results demonstrate high-precision motion control, achieving linear displacement speeds of 8.87 mm/s and a maximum angular velocity of 37.88°/s, while maintaining low power consumption and a compact form factor. Furthermore, the evaluation using the mean absolute error (MAE) yielded a value of 0.83° in trajectory tracking. This work advances the field of robotics and automatic control at the insect scale by integrating efficient piezoelectric actuation, additive manufacturing, and embedded sensing into a single autonomous platform capable of agile and programmable locomotion. Full article
Show Figures

Graphical abstract

Back to TopTop