Sign in to use this feature.

Years

Between: -

Subjects

remove_circle_outline
remove_circle_outline
remove_circle_outline
remove_circle_outline
remove_circle_outline
remove_circle_outline
remove_circle_outline
remove_circle_outline
remove_circle_outline

Journals

remove_circle_outline
remove_circle_outline
remove_circle_outline
remove_circle_outline
remove_circle_outline

Article Types

Countries / Regions

remove_circle_outline
remove_circle_outline
remove_circle_outline
remove_circle_outline
remove_circle_outline
remove_circle_outline

Search Results (1,049)

Search Parameters:
Keywords = blockchain transaction

Order results
Result details
Results per page
Select all
Export citation of selected articles as:
47 pages, 12434 KB  
Article
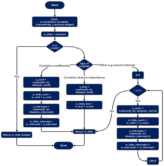
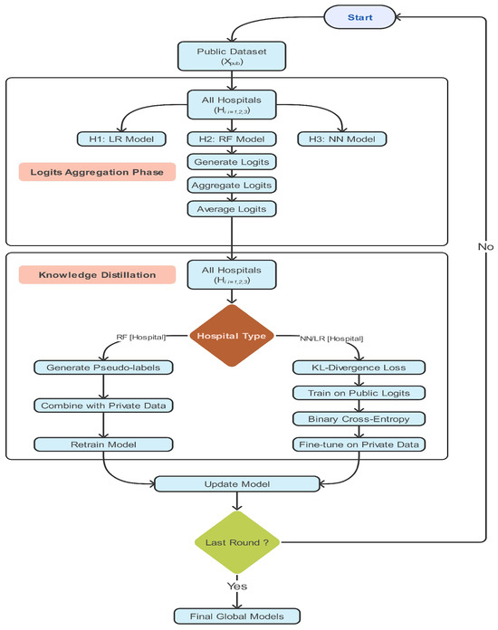
AI-Driven Blockchain and Federated Learning for Secure Electronic Health Records Sharing
by Muhammad Saeed Javed, Ali Hennache, Muhammad Imran and Muhammad Kamran Khan
Electronics 2025, 14(23), 4774; https://doi.org/10.3390/electronics14234774 - 4 Dec 2025
Viewed by 242
Abstract
The proliferation of electronic health records necessitates secure and privacy-preserving data sharing frameworks to combat escalating cybersecurity threats in healthcare. Current systems face critical limitations including centralized data repositories vulnerable to breaches, static consent mechanisms, and inadequate audit capabilities. This paper introduces an [...] Read more.
The proliferation of electronic health records necessitates secure and privacy-preserving data sharing frameworks to combat escalating cybersecurity threats in healthcare. Current systems face critical limitations including centralized data repositories vulnerable to breaches, static consent mechanisms, and inadequate audit capabilities. This paper introduces an integrated blockchain and federated learning framework that enables privacy-preserving collaborative AI across healthcare institutions without centralized data pooling. The proposed approach combines federated distillation for heterogeneous model collaboration with dynamic differential privacy that adapts noise injection to data sensitivity levels. A novel threshold key-sharing protocol ensures decentralized access control, while a dual-layer Quorum blockchain establishes immutable audit trails for all data sharing transactions. Experimental evaluation on clinical datasets (Mortality Prediction and Clinical Deterioration from eICU-CRD) demonstrates that our framework maintains diagnostic accuracy within 3.6% of centralized approaches while reducing communication overhead by 71% and providing formal privacy guarantees. For Clinical Deterioration prediction, the framework achieves 96.9% absolute accuracy on the Clinical Deterioration task with FD-DP at ϵ = 1.0, representing only 0.14% degradation from centralized performance. The solution supports HIPAA-aligned technical safeguards, mitigates inference and membership attacks, and enables secure cross-institutional data sharing with real-time auditability. This work establishes a new paradigm for privacy-preserving healthcare AI that balances data utility, regulatory requirements, and protection against emerging threats in distributed clinical environments. Full article
Show Figures

Graphical abstract

38 pages, 1484 KB  
Article
Assessing the Question of Whether Bitcoin Is a Currency or an Asset in Terms of Its Monetary Role
by Antonio Martínez Raya, Alejandro Segura-de-la-Cal and Javier Espina Hellín
Economies 2025, 13(12), 357; https://doi.org/10.3390/economies13120357 - 4 Dec 2025
Viewed by 533
Abstract
Since its launch in 2009, Bitcoin has become a market disruptor due to its primary function as a virtual currency supported by blockchain technology and the high volume of economic transactions it facilitates. This article examines the key theoretical principles that have contributed [...] Read more.
Since its launch in 2009, Bitcoin has become a market disruptor due to its primary function as a virtual currency supported by blockchain technology and the high volume of economic transactions it facilitates. This article examines the key theoretical principles that have contributed to Bitcoin’s recognition as a cryptocurrency. It assesses whether Bitcoin meets the criteria for being considered a form of money and evaluates its importance as a financial asset. This analysis of Bitcoin from 2014 to 2025 reveals that it does not sufficiently fulfill all the typical functions of money, such as serving as an internationally accepted means of payment, a unit of account, a securities depository, and a standard for deferred payments. Despite its usual close correlation with stock indices in financial markets, a decentralized digital currency like this still does not meet the requirements of fundamental analysis. In practice, this leads to its exclusion as a currency, since it does not fulfill the functions of money nor fully qualify as a crypto asset, as its value is primarily based on investors’ expectations of high returns. Apart from a lack of foundation in tangible goods or services that justifies their value and dependence on new investors, the findings do not indicate conditions typical of a developed pyramidal model. Nevertheless, this does not prevent future technological innovations from responding positively to the functions of money or from offering real money services, especially those related to service innovation and the digital economy. Full article
(This article belongs to the Section Macroeconomics, Monetary Economics, and Financial Markets)
Show Figures

Figure 1

15 pages, 3162 KB  
Article
OTSU-UCAN: An OTSU-Based Integrated Satellite–Terrestrial Information System for 6G in Vehicle Navigation
by Yawei Li, Kui Lu, Gang Cao, Shuyu Fan, Mingyue Zhang, Bohan Li and Tao Li
Information 2025, 16(12), 1072; https://doi.org/10.3390/info16121072 - 4 Dec 2025
Viewed by 189
Abstract
One of the bottlenecks hindering the applications (e.g., vehicle navigation) of blockchain–UCAN is privacy. A sharded blockchain can protect vehicle data to a certain extent. However, unbalanced shard loads lead to low throughput and poor feature extraction in blockchain–UCAN. This paper proposes an [...] Read more.
One of the bottlenecks hindering the applications (e.g., vehicle navigation) of blockchain–UCAN is privacy. A sharded blockchain can protect vehicle data to a certain extent. However, unbalanced shard loads lead to low throughput and poor feature extraction in blockchain–UCAN. This paper proposes an optimal image binarization method (OTSU-GK) to enhance image features and reduce the amount of uploaded data, thereby improving throughput. Specifically, OTSU-GK uses a Gaussian kernel method where the parameters are optimized using grid search to improve the calculation of the threshold. Additionally, we have designed a Node Load Score (NLS)-based sharding blockchain, which considers the number of historical transactions, transaction types, transaction frequency, and other metrics to balance the sharding loads and further improve throughput. The experimental results show that OTSU-GK improves by 74.3%, 58.7%, and 83% in SSIM, RMSE/MAE/AER, and throughput. In addition, it reduces IL by 70.3% compared to other methods. Full article
(This article belongs to the Special Issue Privacy-Preserving Data Analytics and Secure Computation)
Show Figures

Graphical abstract

23 pages, 15618 KB  
Article
Design of a Blockchain-Based Ubiquitous System for the Supply Chain with Autonomous Vehicles
by Cándido Caballero-Gil, Jezabel Molina-Gil, Candelaria Hernández-Goya, Sonia Diaz-Santos and Mike Burmester
Electronics 2025, 14(23), 4744; https://doi.org/10.3390/electronics14234744 - 2 Dec 2025
Viewed by 169
Abstract
This paper presents a ubiquitous, blockchain-based system designed to improve transparency, traceability and trust in supply chains involving autonomous vehicles (AVs). The framework integrates Internet of Things (IoT) sensors, radio-frequency identification (RFID) and QR identifiers, global positioning system (GPS) tracking, and mobile communications [...] Read more.
This paper presents a ubiquitous, blockchain-based system designed to improve transparency, traceability and trust in supply chains involving autonomous vehicles (AVs). The framework integrates Internet of Things (IoT) sensors, radio-frequency identification (RFID) and QR identifiers, global positioning system (GPS) tracking, and mobile communications with smart contracts implemented on the Ethereum 2.0 blockchain. The main contributions are as follows: (1) an architecture enabling real-time monitoring and automated verification of logistics transactions; (2) a proof of concept integrating blockchain, the IoT and Android-based OBUs; and (3) a quantitative analysis of gas and smart contract execution costs. Experimental tests show gas consumption ranging from 21,000 to 5,000,000 units and transaction costs ranging from 0.0001 to 0.0033 ETH, confirming the system’s technical feasibility and cost-efficiency. As well as cost and efficiency, the process improved transparency, real-time traceability and decentralized verification, confirming the system’s efficacy for supply chains involving autonomous vehicles. Full article
Show Figures

Figure 1

35 pages, 979 KB  
Article
Standard-Compliant Blockchain Anchoring for Timestamp Tokens
by Andrei Brînzea, Răzvan-Andrei Leancă, Iulian Aciobăniței and Florin Pop
Appl. Sci. 2025, 15(23), 12722; https://doi.org/10.3390/app152312722 - 1 Dec 2025
Viewed by 324
Abstract
Traditional Time-Stamping Authorities provide reliable temporal evidence. However, they operate as single points of trust and do not supply a tamper-evident record of event ordering. This paper presents a standards-compliant extension that anchors each issued timestamp token to a blockchain ledger while preserving [...] Read more.
Traditional Time-Stamping Authorities provide reliable temporal evidence. However, they operate as single points of trust and do not supply a tamper-evident record of event ordering. This paper presents a standards-compliant extension that anchors each issued timestamp token to a blockchain ledger while preserving full compatibility with existing TSA clients. Our proposal is compliant with RFC 3161. The implementation uses an identifier in the token that is also included in the distributed ledger. Experiments were conducted on the Ethereum and Hyperledger Fabric networks. Our design allows for external verification of the existence and relative ordering of tokens without modifying the RFC-defined validation process. Experimental evaluation compares issuance latency, anchoring time, and transaction cost across both networks. Our work presents a practical and viable approach to enhancing trust in digital signature infrastructures by combining the regulatory reliability of qualified TSAs with the auditability and persistence of distributed ledgers. Full article
(This article belongs to the Special Issue Novel Approaches for Cybersecurity and Cyber Defense)
Show Figures

Figure 1

46 pages, 4638 KB  
Article
Blockchain-Native Asset Direction Prediction: A Confidence-Threshold Approach to Decentralized Financial Analytics Using Multi-Scale Feature Integration
by Oleksandr Kuznetsov, Dmytro Prokopovych-Tkachenko, Maksym Bilan, Borys Khruskov and Oleksandr Cherkaskyi
Algorithms 2025, 18(12), 758; https://doi.org/10.3390/a18120758 - 29 Nov 2025
Viewed by 307
Abstract
Blockchain-based financial ecosystems generate unprecedented volumes of multi-temporal data streams requiring sophisticated analytical frameworks that leverage both on-chain transaction patterns and off-chain market microstructure dynamics. This study presents an empirical evaluation of a two-class confidence-threshold framework for cryptocurrency direction prediction, systematically integrating macro [...] Read more.
Blockchain-based financial ecosystems generate unprecedented volumes of multi-temporal data streams requiring sophisticated analytical frameworks that leverage both on-chain transaction patterns and off-chain market microstructure dynamics. This study presents an empirical evaluation of a two-class confidence-threshold framework for cryptocurrency direction prediction, systematically integrating macro momentum indicators with microstructure dynamics through unified feature engineering. Building on established selective classification principles, the framework separates directional prediction from execution decisions through confidence-based thresholds, enabling explicit optimization of precision–recall trade-offs for decentralized financial applications. Unlike traditional three-class approaches that simultaneously learn direction and execution timing, our framework uses post-hoc confidence thresholds to separate these decisions. This enables systematic optimization of the accuracy-coverage trade-off for blockchain-integrated trading systems. We conduct comprehensive experiments across 11 major cryptocurrency pairs representing diverse blockchain protocols, evaluating prediction horizons from 10 to 600 min, deadband thresholds from 2 to 20 basis points, and confidence levels of 0.6 and 0.8. The experimental design employs rigorous temporal validation with symbol-wise splitting to prevent data leakage while maintaining realistic conditions for blockchain-integrated trading systems. High confidence regimes achieve peak profits of 167.64 basis points per trade with directional accuracies of 82–95% on executed trades, suggesting potential applicability for automated decentralized finance (DeFi) protocols and smart contract-based trading strategies on similar liquid cryptocurrency pairs. The systematic parameter optimization reveals fundamental trade-offs between trading frequency and signal quality in blockchain financial ecosystems, with high confidence strategies reducing median coverage while substantially improving per-trade profitability suitable for gas-optimized on-chain execution. Full article
(This article belongs to the Special Issue Blockchain and Big Data Analytics: AI-Driven Data Science)
Show Figures

Figure 1

39 pages, 1506 KB  
Article
Permissionless Blockchain Recent Trends, Privacy Concerns, Potential Solutions and Secure Development Lifecycle
by Talgar Bayan, Adnan Yazici and Richard Banach
Future Internet 2025, 17(12), 547; https://doi.org/10.3390/fi17120547 - 28 Nov 2025
Viewed by 1474
Abstract
Permissionless blockchains have evolved beyond cryptocurrency into foundations for Web3 applications, decentralized finance (DeFi), and digital asset ownership, yet this rapid expansion has intensified privacy vulnerabilities. This study provides a comprehensive review of recent trends, emerging privacy threats, and mitigation strategies in permissionless [...] Read more.
Permissionless blockchains have evolved beyond cryptocurrency into foundations for Web3 applications, decentralized finance (DeFi), and digital asset ownership, yet this rapid expansion has intensified privacy vulnerabilities. This study provides a comprehensive review of recent trends, emerging privacy threats, and mitigation strategies in permissionless blockchain ecosystems. We examine six developments reshaping the landscape: meme coin proliferation on high-throughput networks, real-world asset tokenization linking on-chain activity to regulated identities, perpetual derivatives exposing trading strategies, institutional adoption concentrating holdings under regulatory oversight, prediction markets creating permanent records of beliefs, and blockchain–AI integration enabling both privacy-preserving analytics and advanced deanonymization. Through this work and forensic analysis of documented incidents, we analyze seven critical privacy threats grounded in verifiable 2024–2025 transaction data: dust attacks, private key management failures, transaction linking, remote procedure call exposure, maximal extractable value extraction, signature hijacking, and smart contract vulnerabilities. Blockchain exploits reached $2.36 billion in 2024 and $2.47 billion in the first half of 2025, with over 80% attributed to compromised private keys and signature vulnerabilities. We evaluate privacy-enhancing technologies, including zero-knowledge proofs, ring signatures, and stealth addresses, identifying the gap between academic proposals and production deployment. We further propose a Secure Development Lifecycle framework incorporating measurable security controls validated against incident data. This work bridges the disconnect between privacy research and industrial practice by synthesizing current trends, providing insights, documenting real-world threats with forensic evidence, and providing actionable insights for both researchers advancing privacy-preserving techniques and developers building secure blockchain applications. Full article
(This article belongs to the Special Issue Security and Privacy in Blockchains and the IoT—3rd Edition)
Show Figures

Figure 1

20 pages, 5391 KB  
Article
EmbryoTrust: A Blockchain-Based Framework for Trustworthy, Secure, and Ethical In Vitro Fertilization Data Management and Fertility Preservation
by Hessah A. Alsalamah, Shaden F. Al-Qahtani, Ghazlan Al-Arifi, Jana Al-Sadhan, Reema Al-Mutairi, Nahla Bakhamis, Fady I. Sharara and Shada AlSalamah
Electronics 2025, 14(23), 4648; https://doi.org/10.3390/electronics14234648 - 26 Nov 2025
Viewed by 285
Abstract
Assisted Reproductive Technology (ART), particularly In Vitro Fertilization (IVF), generates highly sensitive medical data classified as Protected Health Information (PHI) under international privacy and data protection laws. Ensuring the secure, transparent, and ethically governed management of this data is both essential and legally [...] Read more.
Assisted Reproductive Technology (ART), particularly In Vitro Fertilization (IVF), generates highly sensitive medical data classified as Protected Health Information (PHI) under international privacy and data protection laws. Ensuring the secure, transparent, and ethically governed management of this data is both essential and legally mandated. However, conventional Electronic Medical Record (EMR) systems often present significant challenges, including data-integrity risks, unauthorized access, and limited patient control—issues that become especially critical in contexts such as fertility preservation for cancer patients. EmbryoTrust introduces a blockchain-based framework designed to ensure the confidentiality, integrity, and availability of IVF-related information through a private, permissioned network integrated with role-based access control (RBAC). Smart contracts, implemented in Solidity on the Ethereum platform, verify spousal identities and enforce data immutability in compliance with religious legislation and ethical regulations. Off-chain data are stored in MongoDB for scalable, privacy-preserving management, while on-chain summaries provide tamper-evident traceability and verifiable auditability. The system was deployed and validated on the Ethereum Holešky testnet using Solidity 0.8.21 and Node.js 18.17, achieving an average transaction-confirmation time of 2.8 s, 99.9% uptime and a 95% user-satisfaction rate. Functional, integration, and usability testing confirmed secure and efficient data handling with minimal computational overhead. Comparative analysis demonstrated that the hybrid on-/off-chain architecture reduces latency and gas costs while maintaining automated compliance enforcement. The modular design enables adaptation to other jurisdictions by reconfiguring ethical and regulatory parameters within the smart-contract layer, ensuring flexibility for global deployment. Overall, the EmbryoTrust framework illustrates how blockchain logic can technically enforce medical and ethical rules in real time, providing a reproducible model for secure, culturally compliant, and privacy-preserving digital-health information management. Its alignment with Saudi Vision 2030 and the Wold Health Organization (WHO) Global Strategy on Digital Health 2020–2025 highlights its potential as a scalable solution for next-generation ART information systems. Full article
Show Figures

Figure 1

26 pages, 3231 KB  
Article
Identifying Illicit Activities in Blockchain Transaction Graph Networks
by Tomáš Adam and František Babič
Electronics 2025, 14(23), 4599; https://doi.org/10.3390/electronics14234599 - 24 Nov 2025
Viewed by 802
Abstract
In recent years, blockchain technology has gained widespread attention for its immutable and distributed ledger mechanism that ensures security and transparency among all participants. However, the decentralized nature of the blockchain network consequently presents its unique challenges in detecting fraudulent activities that may [...] Read more.
In recent years, blockchain technology has gained widespread attention for its immutable and distributed ledger mechanism that ensures security and transparency among all participants. However, the decentralized nature of the blockchain network consequently presents its unique challenges in detecting fraudulent activities that may be executed by malicious actors. The traditional detection methods, such as rule-based systems, may not be sufficient to capture the complex and evolving nature of these activities. This paper explores the application of machine learning and transaction graph representation to detect suspicious accounts on the World Asset Exchange (WAX) blockchain. By leveraging dynamic subgraph embedding generation and contrastive representation learning, the proposed approach primarily targets the identification of suspicious transaction behaviors indicative of fraudulent activity. The contrastive representation learning approach enhances the generation of subgraph embeddings through a contrastive loss function to effectively discriminate between potentially fraudulent and legitimate transaction behavior by optimizing the distances in the embedding space. This process significantly enhances the classification accuracy, particularly for the imbalanced minority class often seen in fraud detection scenarios. The results of the experimental validations indicate the presence of potentially fraudulent activities and highlight the effectiveness of the anomaly ranking mechanism in identifying new, previously unseen cases. Full article
Show Figures

Figure 1

42 pages, 3449 KB  
Article
Blockchain–AI–Geolocation Integrated Architecture for Mobile Identity and OTP Verification
by Gajasin Gamage Damith Sulochana and Dilshan Indraraj De Silva
Future Internet 2025, 17(12), 534; https://doi.org/10.3390/fi17120534 - 23 Nov 2025
Viewed by 376
Abstract
One-Time Passwords (OTPs) are a core component of multi-factor authentication in banking, e-commerce, and digital platforms. However, conventional delivery channels such as SMS and email are increasingly vulnerable to SIM-swap fraud, phishing, spoofing, and session hijacking. This study proposes an end-to-end mobile authentication [...] Read more.
One-Time Passwords (OTPs) are a core component of multi-factor authentication in banking, e-commerce, and digital platforms. However, conventional delivery channels such as SMS and email are increasingly vulnerable to SIM-swap fraud, phishing, spoofing, and session hijacking. This study proposes an end-to-end mobile authentication architecture that integrates a permissioned Hyperledger Fabric blockchain for tamper-evident identity management, an AI-driven risk engine for behavioral and SIM-swap anomaly detection, Zero-Knowledge Proofs (ZKPs) for privacy-preserving verification, and geolocation-bound OTP validation for contextual assurance. Hyperledger Fabric is selected for its permissioned governance, configurable endorsement policies, and deterministic chaincode execution, which together support regulatory compliance and high throughput without the overhead of cryptocurrency. The system is implemented as a set of modular microservices that combine encrypted off-chain storage with on-chain hash references and smart-contract–enforced policies for geofencing and privacy protection. Experimental results show sub-0.5 s total verification latency (including ZKP overhead), approximately 850 transactions per second throughput under an OR-endorsement policy, and an F1-score of 0.88 for SIM-swap detection. Collectively, these findings demonstrate a scalable, privacy-centric, and interoperable solution that strengthens OTP-based authentication while preserving user confidentiality, operational transparency, and regulatory compliance across mobile network operators. Full article
(This article belongs to the Special Issue Advances in Wireless and Mobile Networking—2nd Edition)
Show Figures

Graphical abstract

21 pages, 1735 KB  
Article
Enhancing Traceability and Reliability in Cold Chain Logistics Through Hyperledger Fabric and IoT
by Elvan Duman and Ebru Aydoğan
Appl. Sci. 2025, 15(22), 12149; https://doi.org/10.3390/app152212149 - 16 Nov 2025
Viewed by 725
Abstract
Cold chain logistics is a critical process for ensuring product safety and quality assurance; however, existing systems face significant challenges due to centralized data structures, limited transparency, and low reliability. The objective of this study is to develop a blockchain infrastructure based on [...] Read more.
Cold chain logistics is a critical process for ensuring product safety and quality assurance; however, existing systems face significant challenges due to centralized data structures, limited transparency, and low reliability. The objective of this study is to develop a blockchain infrastructure based on Hyperledger Fabric, integrated with IoT technologies, to address these issues. In the proposed system, secure collaboration among producers, carrier, and retailer organizations is achieved through role-based access control and authorization mechanisms, while environmental data collected from IoT sensors are immutably recorded on the blockchain. Performance tests conducted with Hyperledger Caliper demonstrated that the system maintained stable operation even under high transaction loads. In particular, query transactions achieved the most efficient results, reaching 442 transactions per second at a send rate of 500 TPS and 818 transactions per second at a send rate of 1000 TPS, with corresponding average latencies of 0.21 and 0.26 s, respectively. The absence of failed transactions further reinforced the reliability of the system. In addition, scalability experiments were conducted to assess how the system performs as the network expands with additional peer nodes across organizations. The results confirmed that the proposed architecture maintains improved latency and throughput under both intra-organizational and network-wide scaling scenarios. The results demonstrate that the proposed system provides a reliable, transparent, and scalable infrastructure even under low hardware configurations, contributing to the rapid and trustworthy verification of product history and environmental conditions in cold chain applications. Full article
Show Figures

Figure 1

22 pages, 2165 KB  
Article
Adaptive Packetization Model (AABF+) and Microblocks for an Intelligent Atmospheric Emissions Monitoring System on a Consortium Blockchain
by Dilara Abzhanova and Andrii Biloshchytskyi
Information 2025, 16(11), 976; https://doi.org/10.3390/info16110976 - 11 Nov 2025
Viewed by 367
Abstract
Real-time monitoring of atmospheric emissions is critical for ensuring transparency, compliance, and rapid response to environmental risks. However, traditional systems often suffer from latency and a lack of verifiable data integrity. This paper presents AABF+, an adaptive packetization and microblock model built on [...] Read more.
Real-time monitoring of atmospheric emissions is critical for ensuring transparency, compliance, and rapid response to environmental risks. However, traditional systems often suffer from latency and a lack of verifiable data integrity. This paper presents AABF+, an adaptive packetization and microblock model built on a permissioned blockchain that supports intelligent emissions monitoring. The proposed system dynamically groups sensor readings into microblocks and commits them using Byzantine Fault Tolerant (BFT) consensus, enabling both high throughput and verifiable traceability. Unlike fixed-window blockchains, AABF+ adapts the microblock size and time window based on incoming data rates, balancing responsiveness and reliability. The model was implemented and experimentally evaluated in an edge-class 1 GbE testbed under real MRV (Measurement–Reporting–Verification) conditions. Results show that AABF+ achieves a median end-to-end latency of 0.96 s for single-record transactions and 3.07 s for 1000-record batches, while maintaining strong cryptographic verification of all entries. These findings demonstrate that AABF+ provides second-level data freshness with verifiable provenance, offering a practical foundation for digital environmental governance and regulatory compliance in Industry 4.0 ecosystems. Full article
(This article belongs to the Section Information Systems)
Show Figures

Graphical abstract

65 pages, 10186 KB  
Article
Maximizing Return on Investment in Cryptocurrency Mining Through Energy Optimization
by Mohammad Nasrinasrabadi, Maryam A. Hejazi, Arefeh Jaberi, Hamed Hashemi-Dezaki and Hossein Shahinzadeh
Energies 2025, 18(22), 5910; https://doi.org/10.3390/en18225910 - 10 Nov 2025
Viewed by 1651
Abstract
Cryptocurrencies utilize blockchain technology to ensure transparency, decentralization, and immutability in financial transactions. It is expected that blockchain applications will significantly impact renewable energy markets. However, there is a lack of studies addressing the energy requirements of digital currencies. This research proposes optimizing [...] Read more.
Cryptocurrencies utilize blockchain technology to ensure transparency, decentralization, and immutability in financial transactions. It is expected that blockchain applications will significantly impact renewable energy markets. However, there is a lack of studies addressing the energy requirements of digital currencies. This research proposes optimizing a hybrid energy system consisting of distributed renewable and non-renewable energy sources, focusing on cryptocurrency mining. Although previous studies have not yet addressed energy system optimization considering cryptocurrency mining farms, the increasing prominence of such farms highlights the growing need for research in this area. The primary renewable sources in the proposed hybrid system include photovoltaic (PV) panels and wind turbines. We employ diesel generators as backup systems to compensate for the intermittent nature of solar and wind energy production. Besides meeting the demands of urban loads, cryptocurrency mining devices will be considered a major energy consumer. In this article, the optimal configuration of the energy system will be determined based on technical and economic indicators. Additionally, economic evaluations will be conducted to assess the income generated from cryptocurrency mining farms, and appropriate approaches will be identified from both technical and financial perspectives, focusing on return on investment (ROI). Full article
(This article belongs to the Special Issue Energy Management of Renewable Energy Systems)
Show Figures

Figure 1

20 pages, 6489 KB  
Article
A Decentralized Framework Integrating BIM 5D and Blockchain for Transparent Payment Automation in Construction
by Hai Chien Pham, Si Van-Tien Tran and Quy Lan Bao
Buildings 2025, 15(22), 4029; https://doi.org/10.3390/buildings15224029 - 8 Nov 2025
Viewed by 544
Abstract
The construction industry faces significant payment processing challenges characterized by delays, disputes, and cash flow constraints affecting contractors. Traditional systems rely on fragmented, paper-based processes lacking transparency and real-time integration between project progress and financial transactions. This paper proposes a decentralized application that [...] Read more.
The construction industry faces significant payment processing challenges characterized by delays, disputes, and cash flow constraints affecting contractors. Traditional systems rely on fragmented, paper-based processes lacking transparency and real-time integration between project progress and financial transactions. This paper proposes a decentralized application that integrates BIM 5D capabilities with Solana blockchain technology for automated construction payment processing, called DB5D. The framework consists of several components: a web-based 3D viewer utilizing Autodesk Forge for BIM visualization, construction schedule integration from planning software, Solana blockchain programs using Program-Derived Address (PDA) and Cross-Program Invocation (CPI) for secure payment processing, and decentralized document management through InterPlanetary File System (IPFS) with Content Addressable Archives (CAR) compression. The system enables direct linkage between measurable project progress and automated payments by allowing stakeholders to extract quantities from BIM models, record construction task completion with supporting documentation, and trigger blockchain-based token transfers upon client approval. Comprehensive validation involving construction industry professionals confirms the framework’s practical viability. It demonstrates significant improvements in payment transparency, administrative efficiency, and scalability compared to existing blockchain implementations, while enabling economically feasible micro-payments throughout project lifecycles. Full article
Show Figures

Figure 1

36 pages, 2229 KB  
Systematic Review
Digital Competencies for a FinTech-Driven Accounting Profession: A Systematic Literature Review
by Saiphit Satjawisate, Kanitsorn Suriyapaiboonwattana, Alisara Saramolee and Kate Hone
Informatics 2025, 12(4), 121; https://doi.org/10.3390/informatics12040121 - 6 Nov 2025
Viewed by 1567
Abstract
Financial Technology (FinTech) is fundamentally reshaping the accounting profession, accelerating the shift from routine transactional activities to more strategic, data-driven functions. This transformation demands advanced digital competencies, yet the scholarly understanding of these skills remains fragmented. To provide conceptual and analytical clarity, this [...] Read more.
Financial Technology (FinTech) is fundamentally reshaping the accounting profession, accelerating the shift from routine transactional activities to more strategic, data-driven functions. This transformation demands advanced digital competencies, yet the scholarly understanding of these skills remains fragmented. To provide conceptual and analytical clarity, this study defines FinTech as an ecosystem of enabling technologies, including artificial intelligence, data analytics, and blockchain, that collectively drive this professional transition. Addressing the lack of systematic synthesis, the study employs a systematic literature review (SLR) guided by the PRISMA 2020 framework, complemented by bibliometric analysis, to map the intellectual landscape. The review focuses on peer-reviewed journal articles published between January 2020 and June 2025, thereby capturing the accelerated digital transformation of the post-pandemic era. The analysis identifies four dominant thematic clusters: (1) the professional context and digital transformation; (2) the educational response and curriculum development; (3) core competencies and their technological drivers; and (4) ethical judgement and professional responsibilities. Synthesising these themes reveals critical research gaps in faculty readiness, curriculum integration, ethical governance, and the empirical validation of institutional strategies. By offering a structured map of the field, this review contributes actionable insights for educators, professional bodies, and firms, and advances a forward-looking research agenda to align professional readiness with the realities of the FinTech era. Full article
Show Figures

Figure 1

Back to TopTop