Sign in to use this feature.

Years

Between: -

Subjects

remove_circle_outline
remove_circle_outline
remove_circle_outline
remove_circle_outline
remove_circle_outline

Journals

Article Types

Countries / Regions

Search Results (7)

Search Parameters:
Keywords = biocargo

Order results
Result details
Results per page
Select all
Export citation of selected articles as:
5 pages, 988 KB  
Short Note
Ac-[K-Aib-C(3,9-Acm; 6,12-SSNC(Acm)QENSDK)]4-NH2
by Vasiliki Moulasioti, Evgenia Fotou, Vassilios Moussis and Vassilios Tsikaris
Molbank 2024, 2024(4), M1900; https://doi.org/10.3390/M1900 - 14 Oct 2024
Viewed by 1022
Abstract
Advances in synthetic peptide methodologies have enabled the development of macromolecules mimicking protein properties and have found applications in various fields, particularly in immunology. Furthermore, Sequential Oligopeptide Carriers (SOCn and CPSOC) have been designed as multi-functional core molecules, to which multiple bio-cargos [...] Read more.
Advances in synthetic peptide methodologies have enabled the development of macromolecules mimicking protein properties and have found applications in various fields, particularly in immunology. Furthermore, Sequential Oligopeptide Carriers (SOCn and CPSOC) have been designed as multi-functional core molecules, to which multiple bio-cargos can be anchored, allowing the construction of high molecular weight molecules (>3000 Da) capable of inducing a strong immune response. This study presents the design and synthesis of the Ac-[K-Aib-C(3,9-Acm; 6,12-SSNC(Acm)QENSDK)]4-NH2 peptide conjugate of branched architecture. The peptide epitope S128SNCQENSDK137 belongs to the V. berus basic phospholipase A2, a member of the European viper species’ most lethal protein families. The peptide epitope was synthesized according to the SPPS Fmoc/tBu strategy and characterized by HR-ESI-MS and NMR experiments, while the conjugate was purified by RP-HPLC and characterized by HR-ESI-MS. Full article
Show Figures

Figure 1

21 pages, 3389 KB  
Article
Protein Biocargo and Anti-Inflammatory Effect of Tomato Fruit-Derived Nanovesicles Separated by Density Gradient Ultracentrifugation and Loaded with Curcumin
by Ramila Mammadova, Serena Maggio, Immacolata Fiume, Ramesh Bokka, Maneea Moubarak, Gabriella Gellén, Gitta Schlosser, Giorgia Adamo, Antonella Bongiovanni, Francesco Trepiccione, Michele Guescini and Gabriella Pocsfalvi
Pharmaceutics 2023, 15(2), 333; https://doi.org/10.3390/pharmaceutics15020333 - 19 Jan 2023
Cited by 45 | Viewed by 4830
Abstract
Plant-derived nanovesicles (PDNVs) have become attractive alternatives to mammalian cell-derived extracellular vesicles (EVs) both as therapeutic approaches and drug-delivery vehicles. In this study, we isolated tomato fruit-derived NVs and separated them by the iodixanol density gradient ultracentrifugation (DGUC) into twelve fractions. Three visible [...] Read more.
Plant-derived nanovesicles (PDNVs) have become attractive alternatives to mammalian cell-derived extracellular vesicles (EVs) both as therapeutic approaches and drug-delivery vehicles. In this study, we isolated tomato fruit-derived NVs and separated them by the iodixanol density gradient ultracentrifugation (DGUC) into twelve fractions. Three visible bands were observed at densities 1.064 ± 0.007 g/mL, 1.103 ± 0.006 g/mL and 1.122 ± 0.012 g/mL. Crude tomato PDNVs and DGUC fractions were characterized by particle size-distribution, concentration, lipid and protein contents as well as protein composition using mass spectrometry-based proteomics. Cytotoxicity and anti-inflammatory activity of the DGUC fractions associated to these bands were assessed in the lipopolysaccharide (LPS)-stimulated human monocytic THP-1 cell culture. The middle and the low-density visible DGUC fractions of tomato PDNVs showed a significant reduction in LPS-induced inflammatory IL-1β cytokine mRNA production. Functional analysis of proteins identified in these fractions reveals the presence of 14-3-3 proteins, endoplasmic reticulum luminal binding proteins and GTP binding proteins associated to gene ontology (GO) term GO:0050794 and the regulation of several cellular processes including inflammation. The most abundant middle-density DGUC fraction was loaded with curcumin using direct loading, sonication and extrusion methods and anti-inflammatory activity was compared. The highest entrapment efficiency and drug loading capacity was obtained by direct loading. Curcumin loaded by sonication increased the basal anti-inflammatory activity of tomato PDNVs. Full article
Show Figures

Figure 1

20 pages, 2896 KB  
Review
SNARE Modulators and SNARE Mimetic Peptides
by Mikhail Khvotchev and Mikhail Soloviev
Biomolecules 2022, 12(12), 1779; https://doi.org/10.3390/biom12121779 - 29 Nov 2022
Cited by 11 | Viewed by 6752
Abstract
The soluble N-ethylmaleimide-sensitive factor (NSF) attachment protein (SNAP) receptor (SNARE) proteins play a central role in most forms of intracellular membrane trafficking, a key process that allows for membrane and biocargo shuffling between multiple compartments within the cell and extracellular environment. The structural [...] Read more.
The soluble N-ethylmaleimide-sensitive factor (NSF) attachment protein (SNAP) receptor (SNARE) proteins play a central role in most forms of intracellular membrane trafficking, a key process that allows for membrane and biocargo shuffling between multiple compartments within the cell and extracellular environment. The structural organization of SNARE proteins is relatively simple, with several intrinsically disordered and folded elements (e.g., SNARE motif, N-terminal domain, transmembrane region) that interact with other SNAREs, SNARE-regulating proteins and biological membranes. In this review, we discuss recent advances in the development of functional peptides that can modify SNARE-binding interfaces and modulate SNARE function. The ability of the relatively short SNARE motif to assemble spontaneously into stable coiled coil tetrahelical bundles has inspired the development of reduced SNARE-mimetic systems that use peptides for biological membrane fusion and for making large supramolecular protein complexes. We evaluate two such systems, based on peptide-nucleic acids (PNAs) and coiled coil peptides. We also review how the self-assembly of SNARE motifs can be exploited to drive on-demand assembly of complex re-engineered polypeptides. Full article
(This article belongs to the Special Issue Functional Peptides and Their Interactions: From Molecules to Systems)
Show Figures

Figure 1

19 pages, 3009 KB  
Article
Microgels Formed by Spontaneous Click Chemistries Utilizing Microfluidic Flow Focusing for Cargo Release in Response to Endogenous or Exogenous Stimuli
by Paige J. LeValley, Amanda L. Parsons, Bryan P. Sutherland, Kristi L. Kiick, John S. Oakey and April M. Kloxin
Pharmaceutics 2022, 14(5), 1062; https://doi.org/10.3390/pharmaceutics14051062 - 15 May 2022
Cited by 3 | Viewed by 4020
Abstract
Protein therapeutics have become increasingly popular for the treatment of a variety of diseases owing to their specificity to targets of interest. However, challenges associated with them have limited their use for a range of ailments, including the limited options available for local [...] Read more.
Protein therapeutics have become increasingly popular for the treatment of a variety of diseases owing to their specificity to targets of interest. However, challenges associated with them have limited their use for a range of ailments, including the limited options available for local controlled delivery. To address this challenge, degradable hydrogel microparticles, or microgels, loaded with model biocargoes were created with tunable release profiles or triggered burst release using chemistries responsive to endogenous or exogeneous stimuli, respectively. Specifically, microfluidic flow-focusing was utilized to form homogenous microgels with different spontaneous click chemistries that afforded degradation either in response to redox environments for sustained cargo release or light for on-demand cargo release. The resulting microgels were an appropriate size to remain localized within tissues upon injection and were easily passed through a needle relevant for injection, providing means for localized delivery. Release of a model biopolymer was observed over the course of several weeks for redox-responsive formulations or triggered for immediate release from the light-responsive formulation. Overall, we demonstrate the ability of microgels to be formulated with different materials chemistries to achieve various therapeutic release modalities, providing new tools for creation of more complex protein release profiles to improve therapeutic regimens. Full article
(This article belongs to the Special Issue Hydrogels in Pharmaceutical and Biomedical Applications)
Show Figures

Graphical abstract

14 pages, 4802 KB  
Article
Plant Roots Release Small Extracellular Vesicles with Antifungal Activity
by Monica De Palma, Alfredo Ambrosone, Antonietta Leone, Pasquale Del Gaudio, Michelina Ruocco, Lilla Turiák, Ramesh Bokka, Immacolata Fiume, Marina Tucci and Gabriella Pocsfalvi
Plants 2020, 9(12), 1777; https://doi.org/10.3390/plants9121777 - 15 Dec 2020
Cited by 103 | Viewed by 10975
Abstract
Extracellular Vesicles (EVs) play pivotal roles in cell-to-cell and inter-kingdom communication. Despite their relevant biological implications, the existence and role of plant EVs released into the environment has been unexplored. Herein, we purified round-shaped small vesicles (EVs) by differential ultracentrifugation of a sampling [...] Read more.
Extracellular Vesicles (EVs) play pivotal roles in cell-to-cell and inter-kingdom communication. Despite their relevant biological implications, the existence and role of plant EVs released into the environment has been unexplored. Herein, we purified round-shaped small vesicles (EVs) by differential ultracentrifugation of a sampling solution containing root exudates of hydroponically grown tomato plants. Biophysical analyses, by means of dynamic light scattering, microfluidic resistive pulse sensing and scanning electron microscopy, showed that the size of root-released EVs range in the nanometric scale (50–100 nm). Shot-gun proteomics of tomato EVs identified 179 unique proteins, several of which are known to be involved in plant-microbe interactions. In addition, the application of root-released EVs induced a significant inhibition of spore germination and of germination tube development of the plant pathogens Fusarium oxysporum, Botrytis cinerea and Alternaria alternata. Interestingly, these EVs contain several proteins involved in plant defense, suggesting that they could be new components of the plant innate immune system. Full article
(This article belongs to the Special Issue Plant-Microbe Interactions)
Show Figures

Figure 1

20 pages, 3812 KB  
Article
Biomanufacturing of Tomato-Derived Nanovesicles
by Ramesh Bokka, Anna Paulina Ramos, Immacolata Fiume, Mauro Manno, Samuele Raccosta, Lilla Turiák, Simon Sugár, Giorgia Adamo, Tamás Csizmadia and Gabriella Pocsfalvi
Foods 2020, 9(12), 1852; https://doi.org/10.3390/foods9121852 - 11 Dec 2020
Cited by 89 | Viewed by 8140
Abstract
Micro- and nano-sized vesicles (MVs and NVs, respectively) from edible plant resources are gaining increasing interest as green, sustainable, and biocompatible materials for the development of next-generation delivery vectors. The isolation of vesicles from complex plant matrix is a significant challenge considering the [...] Read more.
Micro- and nano-sized vesicles (MVs and NVs, respectively) from edible plant resources are gaining increasing interest as green, sustainable, and biocompatible materials for the development of next-generation delivery vectors. The isolation of vesicles from complex plant matrix is a significant challenge considering the trade-off between yield and purity. Here, we used differential ultracentrifugation (dUC) for the bulk production of MVs and NVs from tomato (Solanum lycopersicum L.) fruit and analyzed their physical and morphological characteristics and biocargo profiles. The protein and phospholipid cargo shared considerable similarities between MVs and NVs. Phosphatidic acid was the most abundant phospholipid identified in NVs and MVs. The bulk vesicle isolates were further purified using sucrose density gradient ultracentrifugation (gUC) or size-exclusion chromatography (SEC). We showed that SEC using gravity column efficiently removed co-purifying matrix components including proteins and small molecular species. dUC/SEC yielded a high yield of purified vesicles in terms of number of particles (2.6 × 1015 particles) and protein quantities (6.9 ± 1.5 mg) per kilogram of tomato. dUC/gUC method separated two vesicle populations on the basis of buoyant density. Proteomics and in silico studies of the SEC-purified MVs and NVs support the presence of different intra- and extracellular vesicles with highly abundant lipoxygenase (LOX), ATPases, and heat shock proteins (HSPs), as well as a set of proteins that overlaps with that previously reported in tomato chromoplast. Full article
Show Figures

Graphical abstract

11 pages, 8415 KB  
Article
Membrane Transporters in Citrus clementina Fruit Juice-Derived Nanovesicles
by Christopher Stanly, Maneea Moubarak, Immacolata Fiume, Lilla Turiák and Gabriella Pocsfalvi
Int. J. Mol. Sci. 2019, 20(24), 6205; https://doi.org/10.3390/ijms20246205 - 9 Dec 2019
Cited by 84 | Viewed by 6741
Abstract
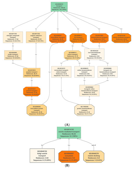
The cellular vesicle is a fluid-filled structure separated from the surrounding environment by a biological membrane. Here, we isolated nanovesicles (NVs) from the juice of clementines using a discontinuous density gradient ultracentrifugation method. To gain information about the protein content of vesicles, mass [...] Read more.
The cellular vesicle is a fluid-filled structure separated from the surrounding environment by a biological membrane. Here, we isolated nanovesicles (NVs) from the juice of clementines using a discontinuous density gradient ultracentrifugation method. To gain information about the protein content of vesicles, mass spectrometry-based organelle proteomics and bioinformatics were applied to the exosome-like vesicle fraction isolated in the 1 mol/L sucrose/D2O cushion. Analysis of 1018 identified proteins revealed a highly complex mixture of different intra, extracellular and artificially-formed vesicle populations. In particular, clathrin-coated vesicles were significantly expressed in this sample. Membrane transporters are significantly represented in clementines nanovesicles. We have found 162 proteins associated with the transport Gene Ontology term (GO: 0006810) which includes; 71 transmembrane transport related, 53 vesicle mediated and 50 intracellular transporters. Platellin-3 like carrier protein containing a Sec14 domain is known to have a role in plant-virus interaction and that is one of the most abundant proteins in our dataset. The presence of transmembrane transporters like ATPases, aquaporins, ATP Binding Cassette (ABC) transporters and tetraspanins, regulators of protein trafficking suggests that nanovesicles of clementines can actively interact with their environment in a controlled way. Full article
(This article belongs to the Section Molecular Plant Sciences)
Show Figures

Figure 1

Back to TopTop