Sign in to use this feature.

Years

Between: -

Subjects

remove_circle_outline
remove_circle_outline
remove_circle_outline
remove_circle_outline
remove_circle_outline
remove_circle_outline
remove_circle_outline
remove_circle_outline
remove_circle_outline

Journals

remove_circle_outline
remove_circle_outline
remove_circle_outline
remove_circle_outline
remove_circle_outline
remove_circle_outline
remove_circle_outline
remove_circle_outline
remove_circle_outline
remove_circle_outline
remove_circle_outline
remove_circle_outline
remove_circle_outline
remove_circle_outline
remove_circle_outline
remove_circle_outline

Article Types

Countries / Regions

remove_circle_outline
remove_circle_outline
remove_circle_outline
remove_circle_outline
remove_circle_outline

Search Results (638)

Search Parameters:
Keywords = bidirectional link

Order results
Result details
Results per page
Select all
Export citation of selected articles as:
28 pages, 14015 KB  
Article
Evaluating Passenger Behavioral Experience in Metro Travel: An Integrated Model of One-Way and Interactive Behaviors
by Ning Song, Xuemei He, Fan Liu and Anjie Tian
Sustainability 2025, 17(24), 11257; https://doi.org/10.3390/su172411257 - 16 Dec 2025
Abstract
With the continuous expansion of urban metro systems, balancing passenger experience and operational efficiency has become a central concern in contemporary public transportation design. However, most existing metro service studies continue to focus on perceptual comfort or isolated usability tasks and lack an [...] Read more.
With the continuous expansion of urban metro systems, balancing passenger experience and operational efficiency has become a central concern in contemporary public transportation design. However, most existing metro service studies continue to focus on perceptual comfort or isolated usability tasks and lack an integrated, behavior-centered perspective that accounts for the full travel chain and diverse user groups. This study develops the Bi-directional Service Behavioral Experience Model (BSBEM), which systematically integrates one-way navigation behaviors and interactive operational behaviors within a unified dual-path framework to identify behavioral patterns and experiential disparities across user groups. Based on the People–Touchpoints–Environments–Messages–Services–Time–Emotion (POEMSTI) behavioral observation framework, this study employs a mixed-method approach combining video-based behavioral coding, usability testing, and subjective evaluation. An empirical study conducted at Beidajie Station on Xi’an Metro Line 2 involved three representative passenger groups: high-frequency commuters, urban leisure travelers, and special-care passengers. Multi-source data were collected to capture temporal, spatial, and interactional dynamics throughout the travel process. Results show that high-frequency commuters demonstrate the highest operational fluency, urban leisure travelers exhibit greater visual dependency and exploratory pauses, and special-care passengers are most affected by accessibility and feedback latency. Further analysis reveals a positive correlation between route complexity and interaction delay, highlighting discontinuous information feedback as a key experiential bottleneck. By jointly modeling one-way and interactive behaviors and linking group-specific patterns to concrete metro touchpoints, this research extends behavioral evaluation in metro systems and offers a novel behavior-based perspective along with empirical evidence for inclusive, adaptive, and human-centered service design. Full article
Show Figures

Figure 1

29 pages, 8032 KB  
Article
WH-MSDM: A W-Hilbert Curve-Based Multiscale Data Model for Spatial Indexing and Management of 3D Geological Blocks in Digital Earth Applications
by Genshen Chen, Gang Liu, Jiongqi Wu, Yang Dong, Zhiting Zhang, Xiangwu Zeng and Junping Xiong
Appl. Sci. 2025, 15(24), 13112; https://doi.org/10.3390/app152413112 - 12 Dec 2025
Viewed by 174
Abstract
Multiscale 3D geological characterization and joint analysis are increasingly important topics in spatial information science. However, the non-uniform spatial distribution of objects and scale heterogeneity in geological surveys lead to dispersed storage, long access paths, and limited query performance in managing multiscale 3D [...] Read more.
Multiscale 3D geological characterization and joint analysis are increasingly important topics in spatial information science. However, the non-uniform spatial distribution of objects and scale heterogeneity in geological surveys lead to dispersed storage, long access paths, and limited query performance in managing multiscale 3D geological model data. This study presents a W-Hilbert curve-based multiscale data model (WH-MSDM) that improves data indexing and management through a unified data structure (UDS) for multi-scale blocks and a bidirectional mapping model (BMM) linking spatial coordinates to memory locations. It supports spatial, attribute, hybrid, and cross-scale queries for diverse retrieval tasks. By exploiting the space-filling properties of the W-Hilbert curve to linearize multidimensional geological data into a one-dimensional index, it preserves locality and increases query efficiency across scales. Experimental results on a real 3D geological model demonstrate that WH-MSDM outperforms three mainstream baselines in both unified data organization and diverse query workloads. It thus provides a data-model foundation for Digital Earth-oriented multiscale geological analysis. Full article
Show Figures

Figure 1

20 pages, 1371 KB  
Perspective
In the Mouth or in the Gut? Innovation Through Implementing Oral and Gastrointestinal Health Science in Chronic Pain Management
by Jo Nijs, Ishtiaq Ahmed, Doris Vandeputte, Burel R. Goodin, Tolulope Adetayo, Sébastien Kindt, Matteo Vanroose, Ömer Elma, Elin Johansson, Tine Logghe, Jens Van Akeleyen, Zosia Goossens, Céline Labie, Fabiana Silva, Astrid Lahousse, Eva Huysmans and Rodrigo Núñez-Cortés
J. Clin. Med. 2025, 14(24), 8812; https://doi.org/10.3390/jcm14248812 - 12 Dec 2025
Viewed by 268
Abstract
Recent scientific advances point towards an important role for oral and gastrointestinal health in people with chronic pain. Poor oral health (e.g., periodontitis, tooth loss) is observed in subgroups of the chronic pain population, including abdominal pain, low back pain, fibromyalgia, and rheumatoid [...] Read more.
Recent scientific advances point towards an important role for oral and gastrointestinal health in people with chronic pain. Poor oral health (e.g., periodontitis, tooth loss) is observed in subgroups of the chronic pain population, including abdominal pain, low back pain, fibromyalgia, and rheumatoid arthritis. In addition to poor oral health, studies have also revealed altered intestinal microbiota compositions in various types of chronic pain, including people with chronic low back pain, knee osteoarthritis, visceral pain, fibromyalgia, tinnitus, and migraine. While overweight/obesity contributes to the likelihood of gut dysbiosis, normal-weight individuals with chronic pain also more often present with poor gut health. Both gastrointestinal and oral health problems (e.g., periodontitis, tooth loss) are increasingly recognized across multiple chronic pain conditions, including abdominal pain, low back pain, fibromyalgia, and rheumatoid arthritis. This perspective paper provides an overview of the requirements for integrating oral and gastrointestinal health in chronic pain management. First and foremost, oral and gastrointestinal health issues need to be recognized as common chronic pain comorbidities that require tailored treatment. Next to recognition of the issue, individuals seeking care for chronic pain need to be screened routinely for these oral and gastrointestinal comorbidities. In terms of management, the following options are suggested: (1) providing oral and gastrointestinal health science education; (2) considering the possible interplay between the gut microbiome and drug treatment (including polypharmacy); (3) expanding the importance of dietary interventions; and (4) considering the potential interplay with other lifestyle factors (e.g., chronic insomnia, overweight/obesity, depression and anxiety). To inform the implementation of these suggestions, longitudinal cohort studies investigating the role of oral and gastrointestinal health in people with chronic pain, as well as studies exploring possible (modifiable) factors that affect the oral and/or gut microbiome, are needed. This includes the bidirectional interplay between the gut microbiome and drugs commonly prescribed to patients with chronic pain. Likewise, adequately powered and controlled clinical trials evaluating the effectiveness of possible treatments for oral and/or gastrointestinal comorbidities in people with chronic pain represent another research priority. Such randomized clinical trials can not only examine the possible causal link between poor oral/gut health and treatment outcomes, but also inform the development of new, innovative ways to improve care for people with chronic pain. Full article
(This article belongs to the Section Anesthesiology)
Show Figures

Figure 1

17 pages, 4348 KB  
Article
Experimental Demonstration of OAF Fiber-FSO Relaying for 60 GBd Transmission in Urban Environment
by Evrydiki Kyriazi, Panagiotis Toumasis, Panagiotis Kourelias, Argiris Ntanos, Aristeidis Stathis, Dimitris Apostolopoulos, Nikolaos Lyras, Hercules Avramopoulos and Giannis Giannoulis
Photonics 2025, 12(12), 1222; https://doi.org/10.3390/photonics12121222 - 11 Dec 2025
Viewed by 171
Abstract
We present an experimental demonstration of a daylight-capable Optical Amplify-and-Forward (OAF) relaying system designed to support flexible and high-capacity network topologies. The proposed architecture integrates fiber-based infrastructure with OAF Free Space Optics (FSO) relaying, enabling bidirectional optical communication over 460 m (x2) using [...] Read more.
We present an experimental demonstration of a daylight-capable Optical Amplify-and-Forward (OAF) relaying system designed to support flexible and high-capacity network topologies. The proposed architecture integrates fiber-based infrastructure with OAF Free Space Optics (FSO) relaying, enabling bidirectional optical communication over 460 m (x2) using SFP-compatible schemes, while addressing Non-Line-of-Sight (NLOS) constraints and fiber disruptions. This work achieves a Bit Error Rate (BER) below the Hard-Decision Forward Error Correction (HD-FEC) limit, validating the feasibility of high-speed urban FSO links. By leveraging low-cost fiber-coupled optical terminals, the system transmits single-carrier 120 Gbps Intensity Modulation/Direct Detection (IM/DD) signals using NRZ (Non-Return-to-Zero) and PAM4 (4-Pulse Amplitude Modulation) modulation formats. Operating entirely in the optical C-Band domain, this approach ensures compatibility with existing infrastructure, supporting scalable mesh FSO deployments and seamless integration with hybrid Radio Frequency (RF)/FSO systems. Full article
(This article belongs to the Special Issue Advances in Free-Space Optical Communications)
Show Figures

Figure 1

16 pages, 881 KB  
Article
Stress and Internalizing Problems in Adolescents: A Dynamic Longitudinal Analysis
by Filipa Ćavar Mišković, Maja Ribar, Daniela Šupe Domić, Petra Dumanić and Goran Milas
J. Pers. Med. 2025, 15(12), 612; https://doi.org/10.3390/jpm15120612 - 8 Dec 2025
Viewed by 301
Abstract
Background/Objectives: Internalizing problems commonly increase during adolescence, yet the precise nature of their reciprocal relationship with stress remains unclear. The present study aimed to clarify the directionality of this association by disentangling stable dispositional influences from dynamic, within-person processes. Specifically, we examined whether [...] Read more.
Background/Objectives: Internalizing problems commonly increase during adolescence, yet the precise nature of their reciprocal relationship with stress remains unclear. The present study aimed to clarify the directionality of this association by disentangling stable dispositional influences from dynamic, within-person processes. Specifically, we examined whether stress and internalizing symptoms exhibit bidirectional effects over time or are primarily shaped by enduring individual differences. Methods: A large, representative sample of 1618 secondary school students (671 males, 947 females; M = 16.3 years) completed measures of subjective stress, emotional problems, and peer problems across three time points spaced six months apart. Data were analyzed using the Random Intercept Cross-Lagged Panel Model (RI-CLPM), which separates stable between-person variance from within-person fluctuations. Model fit was assessed using established criteria (CFI, TLI, RMSEA). Results: Subjective stress and emotional problems were strongly associated, whereas the relationship between stress and peer problems was weaker. In both domains, associations were largely explained by stable, trait-like individual differences. All cross-lagged effects at the within-person level were non-significant, indicating no dynamic, time-ordered influence between constructs. These findings provide no empirical support for the stress sensitization or stress generation hypotheses but are consistent with diathesis–stress models emphasizing enduring dispositional vulnerability. Conclusions: The results suggest that the link between stress and internalizing symptoms during adolescence primarily reflects stable personality-based factors, such as neuroticism or emotional instability, rather than reciprocal causal processes. Preventive interventions should target emotional regulation and resilience to mitigate the impact of dispositional vulnerabilities on adolescent mental health. Full article
Show Figures

Figure 1

27 pages, 4018 KB  
Article
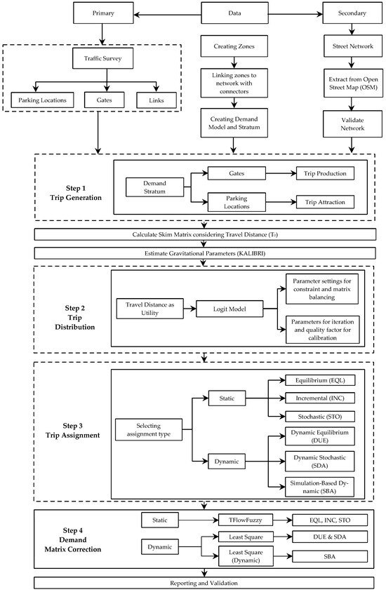
Developing a Simulation-Based Traffic Model for King Abdulaziz University Hospital, Saudi Arabia
by Mohaimin Azmain, Alok Tiwari, Jamal Abdulmohsen Eid Abdulaal and Abdulrhman M. Gbban
Sustainability 2025, 17(24), 10985; https://doi.org/10.3390/su172410985 - 8 Dec 2025
Viewed by 248
Abstract
Transportation management within university campuses presents distinct challenges due to highly fluctuating traffic patterns. King Abdulaziz University (KAU), which attracts over 350,000 trips daily, is experiencing substantial congestion-related issues. This study focuses specifically on King Abdulaziz University Hospital (KAUH), a major trip generator [...] Read more.
Transportation management within university campuses presents distinct challenges due to highly fluctuating traffic patterns. King Abdulaziz University (KAU), which attracts over 350,000 trips daily, is experiencing substantial congestion-related issues. This study focuses specifically on King Abdulaziz University Hospital (KAUH), a major trip generator on campus characterized by significant temporal variations in travel demand. The objective of this research is to develop a validated and operational traffic demand model using PTV VISUM 2025. A four-step framework was implemented, where campus gates were defined as trip production sources and 13 parking areas were designated as trip attractions. The morning peak-hour, identified as 7:15 AM to 8:15 AM, was selected for analysis due to the highest observed inflow of vehicles. Traffic surveys were conducted at seven bidirectional stations along key links to support Origin–Destination (O–D) matrix estimation and calibration. Both static and dynamic traffic assignment methods were applied to assess model performance. Model validity was evaluated using the R2 statistic, percentage deviations, and the GEH measure of fit. The results demonstrate that both the equilibrium static assignment and the dynamic stochastic assignment achieved strong levels of accuracy, with R2 = 0.98 and 86% of links exhibiting GEH values below 5, alongside average GEH scores of 3.2 and 2.7, respectively. This dual-model approach provides a robust analytical foundation for KAU, enabling long-term strategic planning through static assignment outputs and supporting short-term, peak-hour operational management through dynamic assignment results. Full article
Show Figures

Figure 1

21 pages, 26649 KB  
Article
A Hybrid Deep Learning-Based Modeling Methods for Atmosphere Turbulence in Free Space Optical Communications
by Yuan Gao, Bingke Yang, Shasha Fan, Leheng Xu, Tianye Wang, Boxian Yang and Shichen Jiang
Photonics 2025, 12(12), 1210; https://doi.org/10.3390/photonics12121210 - 8 Dec 2025
Viewed by 286
Abstract
Free-space optical (FSO) communication provides high-capacity and secure links but is strongly impaired by atmospheric turbulence, which induces multi-scale irradiance fluctuations. Traditional approaches such as adaptive optics, multi-aperture and multiple-input multiple-output FSO schemes offer limited robustness under rapidly varying turbulence, while statistical fading [...] Read more.
Free-space optical (FSO) communication provides high-capacity and secure links but is strongly impaired by atmospheric turbulence, which induces multi-scale irradiance fluctuations. Traditional approaches such as adaptive optics, multi-aperture and multiple-input multiple-output FSO schemes offer limited robustness under rapidly varying turbulence, while statistical fading models such as log-normal and Gamma–Gamma cannot represent multi-scale temporal correlations. This work proposes a hybrid deep learning framework that explicitly separates high-frequency scintillation and low-frequency power drift through a conditional variational autoencoder and a bidirectional long short-term memory dual-branch architecture with an adaptive gating mechanism. Trained on OptiSystem-generated datasets, the model accurately reconstructs irradiance distributions and temporal dynamics. For model-assisted signal compensation, it achieves an average 79% bit-error-rate (BER) reduction across all simulated scenarios compared with conventional thresholding and Gamma–Gamma maximum a posteriori detection. Transfer learning further enables efficient adaptation to new turbulence conditions with minimal retraining. Experimental validation shows that the compensated BER approaches near-zero, yielding significant improvement over traditional detection. These results demonstrate an effective and adaptive solution for turbulence-impaired FSO links. Full article
(This article belongs to the Special Issue Advances in Free-Space Optical Communications)
Show Figures

Figure 1

24 pages, 2578 KB  
Review
Nasal Inflammation and Brain Bioenergetics: Does Chronic Rhinosinusitis Accelerate Neurodegeneration?
by Nevin Yi Meng Chua, Lee Fang Ang, Bo Jie Sean Loh and Jia Dong James Wang
Clin. Bioenerg. 2025, 1(2), 10; https://doi.org/10.3390/clinbioenerg1020010 - 5 Dec 2025
Viewed by 193
Abstract
Background: Chronic rhinosinusitis (CRS) affects nearly 9% of the global population with a rising incidence over recent decades. Neurodegenerative diseases such as Alzheimer’s and Parkinson’s disease pose significant global burden, and emerging evidence suggests pathophysiological links through shared bioenergetic dysfunction, peripheral-to-central inflammatory signaling, [...] Read more.
Background: Chronic rhinosinusitis (CRS) affects nearly 9% of the global population with a rising incidence over recent decades. Neurodegenerative diseases such as Alzheimer’s and Parkinson’s disease pose significant global burden, and emerging evidence suggests pathophysiological links through shared bioenergetic dysfunction, peripheral-to-central inflammatory signaling, and altered nasal microbiota. This review evaluates the evidence for CRS as a potentially modifiable peripheral contributor to neurodegenerative disease progression. Methods: A systematic review was conducted using PubMed, Cochrane, Web of Science, Embase, and CENTRAL from January 2000 to July 2025. Search terms included “Chronic Rhinosinusitis,” “Neurodegeneration,” “Mild Cognitive Impairment,” “Alzheimer’s Disease,” “Parkinson’s Disease,” “Bioenergetics,” and “Microbiome.” Clinical and experimental studies exploring epidemiological links, mechanistic pathways, biomarkers, and therapeutic targets were included. Results: Twenty-one studies involving over 100,000 participants met the inclusion criteria. Existing meta-analytic evidence demonstrated significant associations between CRS and cognitive impairment, with patients scoring approximately 9% lower on global cognitive measures than controls. However, other large-scale cohort studies did not pinpoint an increased dementia incidence, suggesting CRS may contribute to early, potentially reversible cognitive decline without directly driving dementia onset. Neuroimaging studies revealed altered frontoparietal connectivity and orbitofrontal hyperactivity in CRS patients. Mechanistic studies support peripheral inflammatory cytokines disrupting the blood–brain barrier, autonomic dysfunction impairing mucociliary clearance, microbiome-driven amyloid cross-seeding, and compromised cerebrospinal fluid clearance via olfactory–cribriform pathways. Discussion: Evidence supports complex, bidirectional relationships between CRS and neurodegeneration characterized by convergent inflammatory, autonomic, and bioenergetic pathways. Therapeutic strategies targeting sinonasal inflammation, microbiome dysbiosis, and mitochondrial dysfunction represent promising intervention avenues. Recognizing CRS as a treatable factor in neurodegenerative risk stratification may enable earlier diagnosis and prevention strategies. Full article
Show Figures

Figure 1

18 pages, 1475 KB  
Review
Immune-Guided Bone Healing: The Role of Osteoimmunity in Tissue Engineering Approaches
by Serena Munaò, Alessandra Armeli, Desirèe Bonfiglio, Antonella Iaconis and Giovanna Calabrese
Int. J. Mol. Sci. 2025, 26(23), 11642; https://doi.org/10.3390/ijms262311642 - 1 Dec 2025
Viewed by 757
Abstract
The skeletal and immune systems are intricately linked, forming a dynamic interface that regulates both bone homeostasis and immune function. This bidirectional relationship, central to the field of osteoimmunology, highlights how bone and immune cells interact via shared progenitors and signaling pathways. Osteoclasts [...] Read more.
The skeletal and immune systems are intricately linked, forming a dynamic interface that regulates both bone homeostasis and immune function. This bidirectional relationship, central to the field of osteoimmunology, highlights how bone and immune cells interact via shared progenitors and signaling pathways. Osteoclasts and osteoblasts not only coordinate bone remodeling but also influence hematopoietic and immune functions within the bone marrow microenvironment. The concept of the “bone immune system” underscores this crosstalk, particularly in pathological and regenerative contexts. Despite progress, contradictory findings complicate our understanding of cytokine activity. Pro-inflammatory mediators such as TNF-α and IL-17 are typically associated with bone loss, yet under certain conditions, they paradoxically promote repair by stimulating osteoblast differentiation. Conversely, anti-inflammatory cytokines like IL-10 and TGF-β are generally protective, but their effects vary depending on local context, sometimes even impairing regeneration. These inconsistencies highlight unresolved questions and gaps in mechanistic insight into immune–bone interactions. Bone tissue engineering (BTE) has advanced through biomimetic scaffolds, osteogenic cells, and bioactive molecules, offering hope for large defect repair. However, clinical translation remains limited, largely because immune modulation is not fully integrated into scaffold design. Current preclinical models often fail to capture the complexity of immune–skeletal interplay, reducing predictive value. Addressing these gaps requires improved models and systematic evaluation of immunoregulatory biomaterials, paving the way for more effective and personalized regenerative therapies. Full article
(This article belongs to the Section Molecular Immunology)
Show Figures

Figure 1

23 pages, 864 KB  
Review
Modulating Prostate Cancer Therapy Through the Gut Microbiome: A Comprehensive Review
by Mohammed A. Magashi Ali and Sarki A. Abdulkadir
Cancers 2025, 17(23), 3842; https://doi.org/10.3390/cancers17233842 - 29 Nov 2025
Viewed by 528
Abstract
Background/Objectives: There is growing interest in the gut microbiome’s role in cancer, particularly its influence on prostate cancer therapy. This review explores how the gut microbiota modulates treatment outcomes and how prostate cancer therapies affect microbial composition. Methods: A semi-systematic PubMed [...] Read more.
Background/Objectives: There is growing interest in the gut microbiome’s role in cancer, particularly its influence on prostate cancer therapy. This review explores how the gut microbiota modulates treatment outcomes and how prostate cancer therapies affect microbial composition. Methods: A semi-systematic PubMed search was performed for English-language articles published between 2010 and 2025 using relevant keywords related to prostate cancer therapy and the gut microbiome. Both original research and reviews were included, with additional studies identified through citation tracking. Results: The literature reveals a dynamic, bidirectional relationship between the gut microbiome and prostate cancer therapies. Gut microbes can modulate treatment efficacy and toxicity through immune regulation, metabolic activity, and the production of bioactive compounds such as short-chain fatty acids and tryptophan derivatives. These interactions influence responses to androgen deprivation therapy, chemotherapy, radiotherapy, and immunotherapy. In parallel, prostate cancer treatments induce notable shifts in gut microbial composition, reducing diversity, increasing intestinal permeability, and promoting dysbiosis. These changes may impair therapeutic outcomes. Specific microbial taxa, including Akkermansia muciniphila, Faecalibacterium, and Bacteroides, have been linked to both therapeutic response and microbiome alterations. Conclusions: The reciprocal influence between gut microbes and prostate cancer therapies presents a compelling avenue for therapeutic innovation. However, current knowledge is largely derived from preclinical or cross-cancer studies, highlighting a major evidence gap in prostate-specific research. Bridging this gap through well-designed translational studies could inform clinical strategies that harness microbiome modulation to enhance treatment efficacy, reduce toxicity, and personalize prostate cancer therapy. Full article
(This article belongs to the Section Cancer Therapy)
Show Figures

Figure 1

21 pages, 639 KB  
Review
From Food to Mood: Psychological and Psychiatric Impact of Diet in Bipolar Disorder
by Giuseppe Marano, Gianluca Boggio, Francesca Abate, Emanuele Caroppo, Gianandrea Traversi, Osvaldo Mazza, Esmeralda Capristo, Eleonora Gaetani and Marianna Mazza
Nutrients 2025, 17(23), 3728; https://doi.org/10.3390/nu17233728 - 27 Nov 2025
Viewed by 1018
Abstract
Bipolar disorder (BD) is a severe psychiatric illness characterized by recurrent mood episodes and significant psychosocial impairment. Emerging evidence supports a bidirectional link between diet and mental health, with growing interest in nutritional psychiatry. This narrative review examines the psychological and psychiatric impact [...] Read more.
Bipolar disorder (BD) is a severe psychiatric illness characterized by recurrent mood episodes and significant psychosocial impairment. Emerging evidence supports a bidirectional link between diet and mental health, with growing interest in nutritional psychiatry. This narrative review examines the psychological and psychiatric impact of diet in BD, focusing on biological mechanisms (gut–brain axis, neuroinflammation, oxidative stress, neurotransmitter synthesis, and HPA axis dysregulation) and the role of specific dietary patterns, including Western, Mediterranean, ketogenic, and anti-inflammatory diets. Key micronutrients such as omega-3 fatty acids, B-vitamins, magnesium, and vitamin D are explored in relation to mood regulation. This review also addresses psychological factors, including emotional eating, disordered eating behaviors, and the symbolic meaning of food in BD. Furthermore, it highlights the integration of nutritional psychoeducation into psychotherapy, the impact of comorbidities (e.g., obesity, metabolic syndrome), and the role of lifestyle factors such as sleep and physical activity. Despite promising findings, current research is limited by methodological heterogeneity. Future perspectives should include interdisciplinary, personalized interventions that incorporate nutritional strategies into standard care for BD. Full article
(This article belongs to the Special Issue The Relationship Between Nutrition and Mental Health)
Show Figures

Figure 1

22 pages, 443 KB  
Article
Green Finance and Ecological Footprint: Empirical Evidence from 13 Leading Countries in Green Financial Development
by Bartosz Jóźwik, Sevgi Sümerli Sarigül, Mesut Dogan, Murat Çetin, Pınar Avci and Aytaç Güt
Sustainability 2025, 17(23), 10509; https://doi.org/10.3390/su172310509 - 24 Nov 2025
Viewed by 449
Abstract
This study investigates the long-run relationship between green finance and the ecological footprint in 13 countries with the highest levels of green financial development, while also examining the roles of green growth, economic growth, financial globalization, and capital formation. Using panel data from [...] Read more.
This study investigates the long-run relationship between green finance and the ecological footprint in 13 countries with the highest levels of green financial development, while also examining the roles of green growth, economic growth, financial globalization, and capital formation. Using panel data from 1994 to 2020, the analysis applies advanced econometric techniques, including the Augmented Mean Group (AMG), Fully Modified Ordinary Least Squares (FMOLS), and Dynamic Ordinary Least Squares (DOLS) estimators to identify long-term effects. In addition, the Dumitrescu–Hurlin panel bootstrap causality test is used to explore the direction of relationships among variables. The results confirm the existence of cointegration among all variables. Green finance and green growth are found to reduce the ecological footprint, indicating their effectiveness in mitigating environmental degradation. In contrast, economic growth, financial globalization, and capital formation contribute positively to the ecological footprint, suggesting a link to increased environmental pressure. The causality analysis reveals a bidirectional relationship between green growth and ecological footprint, while green finance, economic growth, financial globalization, and capital are found to be causal factors of ecological footprint. The findings highlight the importance of promoting green finance and sustainable growth strategies while ensuring that financial and capital flows support environmental objectives. Full article
Show Figures

Graphical abstract

16 pages, 2090 KB  
Article
Bidirectional Mendelian Randomization and Multi-Omics Uncover Causal Serum Metabolites and Neuro-Related Mechanistic Pathways in Acute Myeloid Leukemia
by Haohan Ye, Yuanheng Liu, Jun Tang and Xiaoli Li
Int. J. Mol. Sci. 2025, 26(23), 11307; https://doi.org/10.3390/ijms262311307 - 22 Nov 2025
Viewed by 544
Abstract
Acute myeloid leukemia (AML) is a lethal clonal hematopoietic malignancy. Several reports have shown that serum metabolite alterations have been implicated in AML, but the causal relationship and underlying biological mechanisms remain unclear. We performed bidirectional Mendelian randomization (MR) to evaluate the association [...] Read more.
Acute myeloid leukemia (AML) is a lethal clonal hematopoietic malignancy. Several reports have shown that serum metabolite alterations have been implicated in AML, but the causal relationship and underlying biological mechanisms remain unclear. We performed bidirectional Mendelian randomization (MR) to evaluate the association between 486 serum metabolites and AML. The analytical approaches used to minimize research bias included the inverse variance weighting (IVW), MR-Egger and weighted median (WM) methods. Sensitivity analyses were performed using Cochran’s Q Test, MR-Egger, MR pleiotropy residual sum and outlier (MR-PRESSO), and Leave-one-out (LOO) analysis. Metabolic pathway analysis was conducted using the MetaboAnalyst 6.0 platform. We utilized RNA-seq data to explore the potential genes and mechanisms underlying the regulation of AML occurrence by serum metabolites. We identified 23 serum metabolites (13 known and 10 unknown) significantly associated with AML. Sensitivity analyses further validated the robustness of these associations. No evidence of reverse causality was detected by reverse MR analysis. The core pathways were histidine metabolism and fructose/mannose metabolism. Transcriptomic integration revealed 39 overlapping genes (differentially expressed genes vs. metabolite-associated genes) as key mediators, enriched in neuroactive ligand signaling, synaptic vesicle cycle, and GABAergic synapse (KEGG), plus synapse assembly and calmodulin binding and neuron-to-neuron synapse (GO). This study establishes causal links between specific serum metabolites and AML, revealing neuro-related mechanistic pathways. These findings provide novel biomarkers and therapeutic targets for AML precision medicine. Full article
(This article belongs to the Special Issue 25th Anniversary of IJMS: Updates and Advances in Molecular Oncology)
Show Figures

Figure 1

27 pages, 577 KB  
Review
Targeting DNA Damage Response and Immune Crosstalk in Cancer: Mechanistic Insights and Therapeutic Opportunities
by Lavinia Marcut, Roxana Daniela Brata, Alina Cristina Barb, Alexia Manole, Dan Gabriel Stef, Cristina Stefania Dumitru, Flavia Zara and Raul Patrascu
Int. J. Mol. Sci. 2025, 26(23), 11271; https://doi.org/10.3390/ijms262311271 - 21 Nov 2025
Viewed by 858
Abstract
Cancer progression and therapeutic resistance are driven by complex molecular interactions between genomic instability and immune modulation. Defects in the DNA damage response (DDR) not only promote tumor heterogeneity but also shape the tumor immune landscape through the generation of neoantigens, activation of [...] Read more.
Cancer progression and therapeutic resistance are driven by complex molecular interactions between genomic instability and immune modulation. Defects in the DNA damage response (DDR) not only promote tumor heterogeneity but also shape the tumor immune landscape through the generation of neoantigens, activation of the cGAS–STING pathway, and modulation of immune checkpoints. This review provides an integrative overview of the molecular mechanisms linking DDR dysfunction to immune crosstalk, emphasizing how these processes influence tumor evolution and response to therapy. We discuss emerging therapeutic strategies that exploit DDR–immune interactions, including PARP and ATR inhibitors, synthetic lethality approaches, and combination regimens with immune checkpoint blockade. Understanding the bidirectional connection between DNA repair pathways and immune signaling unveils new translational opportunities for precision oncology and offers a framework for developing combinatorial therapies capable of overcoming resistance and improving long-term cancer control. Full article
Show Figures

Figure 1

38 pages, 1910 KB  
Review
The Bidirectional Relationship Between Myocardial Infarction and Depression: Risk Factors, Mechanisms, and Interventions
by Zhuorui Cui, Qiaoning Yang, Furong Yang, Yankai Yang, Xuexin Yang, Yanqiao Yu, Yajie Cai, Xiaodi Fan and Ruina Bai
Biomedicines 2025, 13(11), 2838; https://doi.org/10.3390/biomedicines13112838 - 20 Nov 2025
Viewed by 1001
Abstract
Myocardial infarction (MI) and depression exhibit a bidirectional relationship, in which patients with MI are more susceptible to depression, and individuals with depression face a heightened risk of MI. The two diseases are intricately intertwined via the heart–brain axis. Sex, age, lifestyle, social [...] Read more.
Myocardial infarction (MI) and depression exhibit a bidirectional relationship, in which patients with MI are more susceptible to depression, and individuals with depression face a heightened risk of MI. The two diseases are intricately intertwined via the heart–brain axis. Sex, age, lifestyle, social background, comorbidities, and genetics contribute to and affect the prognosis of this combined condition. Mechanisms involving the autonomic nervous system (ANS), hypothalamic–pituitary–adrenal (HPA) axis, inflammation, thrombosis, tryptophan metabolism, renin–angiotensin–aldosterone system (RAAS), endothelial dysfunction, microRNAs, and gut microbiota, as components of the heart–brain axis, have been implicated in the pathological link between MI and depression. This review outlines the common risk factors and potential mechanisms underlying this bidirectional relationship. It treats the comorbidities of MI and depression as a unified condition, relying on evidence from clinical trials and experimental studies that directly address both diseases together rather than extrapolating from separate studies on MI or depression alone. It also discusses current therapeutic approaches, including non-pharmacological interventions like psychotherapy and exercise, and pharmacological treatments with chemical or natural compounds. Finally, this review identifies significant gaps in the pathophysiology and clinical management of MI with depression, which warrant further investigation. Full article
(This article belongs to the Special Issue Advances in Heart–Brain Axis)
Show Figures

Graphical abstract

Back to TopTop