Sign in to use this feature.

Years

Between: -

Subjects

remove_circle_outline
remove_circle_outline
remove_circle_outline
remove_circle_outline
remove_circle_outline
remove_circle_outline
remove_circle_outline
remove_circle_outline
remove_circle_outline

Journals

remove_circle_outline
remove_circle_outline
remove_circle_outline
remove_circle_outline
remove_circle_outline
remove_circle_outline
remove_circle_outline
remove_circle_outline
remove_circle_outline
remove_circle_outline
remove_circle_outline
remove_circle_outline
remove_circle_outline
remove_circle_outline
remove_circle_outline
remove_circle_outline

Article Types

Countries / Regions

remove_circle_outline
remove_circle_outline
remove_circle_outline
remove_circle_outline
remove_circle_outline
remove_circle_outline

Search Results (2,303)

Search Parameters:
Keywords = autonomous intelligence

Order results
Result details
Results per page
Select all
Export citation of selected articles as:
35 pages, 4191 KB  
Review
Recent Progress of AI-Based Intelligent Air-Confrontation Technology Test and Verification Framework
by Feng Wang, Biao Chen, Yan Wang, Zhekai Pang, Zhu Shao, Yanhui Liu and Heyuan Huang
Aerospace 2025, 12(11), 959; https://doi.org/10.3390/aerospace12110959 (registering DOI) - 27 Oct 2025
Abstract
Artificial intelligence technology is profoundly reshaping the aviation field, driving the accelerated evolution of air confrontation patterns toward intelligence and autonomy. Given that experimental aircraft platforms are key means to verify intelligent air confrontation technologies, this paper—on the basis of systematically sorting out [...] Read more.
Artificial intelligence technology is profoundly reshaping the aviation field, driving the accelerated evolution of air confrontation patterns toward intelligence and autonomy. Given that experimental aircraft platforms are key means to verify intelligent air confrontation technologies, this paper—on the basis of systematically sorting out the progress of intelligent technologies in the air confrontation domain at home and abroad—first focuses on analyzing the connotation, technological evolution path, and application prospects of experimental aircraft platforms, and deeply interprets the technological breakthroughs and application practices of typical experimental platforms such as X-37B and X-62A in the field of artificial intelligence integration. Furthermore, through the analysis of three typical air confrontation projects, it reveals the four core advantages of experimental aircraft platforms in intelligent technology research: efficient iterative verification, risk reduction, promotion of capability emergence, and provision of flexible carriers. Finally, this paper focuses on constructing a technical implementation framework for the deep integration of intelligent technologies and flight tests, covering key links such as requirement analysis and environmental test design, construction of intelligent test aircraft platforms and capability generation, ground verification, and test evaluation, and summarizes various key technologies involved in the technical implementation framework. This study can provide theoretical support for the deep integration of artificial intelligence technology and the aviation field, including an engineering path from intelligent algorithm design, verification to iterative optimization, supporting the transformation of air confrontation patterns from “human-in-the-loop” to “autonomous gaming,” thereby enhancing the intelligence level and actual confrontation effectiveness in the aviation field. Full article
(This article belongs to the Special Issue Advanced Aircraft Structural Design and Applications)
27 pages, 4601 KB  
Review
Recent Progress of Plasmonic Perovskite Photodetectors
by Hongki Kim, Jeongeun Lee, Chae Bin Lee and Yoon Ho Lee
Inorganics 2025, 13(11), 351; https://doi.org/10.3390/inorganics13110351 (registering DOI) - 27 Oct 2025
Abstract
Perovskite materials have emerged as promising candidates for next-generation photodetectors (PDs) owing to their superior optoelectronic properties and compatibility with low-cost, low-temperature fabrication processes. Broad applicability of PDs spans diverse fields, including X-ray detection, wearable electronics, autonomous vehicles, artificial intelligence, imaging, optical communication, [...] Read more.
Perovskite materials have emerged as promising candidates for next-generation photodetectors (PDs) owing to their superior optoelectronic properties and compatibility with low-cost, low-temperature fabrication processes. Broad applicability of PDs spans diverse fields, including X-ray detection, wearable electronics, autonomous vehicles, artificial intelligence, imaging, optical communication, and biomedical sensing, offering advantages over conventional semiconductor PDs based on Si, Ge, InGaAs, and GaN. The integration of plasmonic nanostructures into perovskite-based devices has recently emerged as an effective strategy to enhance performance by amplifying light absorption near the perovskite layer. This review summarizes recent advances and design strategies for plasmonic-integrated perovskite photodetectors (Pe-PDs), with a particular emphasis on plasmonic nanopatterns and nanoparticles as viable approaches for solution-processable Pe-PDs. Full article
(This article belongs to the Special Issue Recent Progress in Perovskites)
Show Figures

Graphical abstract

26 pages, 5528 KB  
Article
A* Algorithm for On-Site Collaborative Path Planning in Building Construction Robots
by Yuan Fang, Jialiang He, Xi Wang, Wensheng Xu, Jung In Kim and Xingbin Chen
Buildings 2025, 15(21), 3876; https://doi.org/10.3390/buildings15213876 (registering DOI) - 27 Oct 2025
Abstract
This study explores the use of construction robots with collaborative path planning and coordination in complex building construction tasks. Current construction processes involving robots are often fragmented due to their single-task focus, with limited research focused on employing multiple construction robots to collaboratively [...] Read more.
This study explores the use of construction robots with collaborative path planning and coordination in complex building construction tasks. Current construction processes involving robots are often fragmented due to their single-task focus, with limited research focused on employing multiple construction robots to collaboratively perform tasks. To address such a challenge, this research proposes an improved A* algorithm for global path planning and obstacle avoidance, combined with the development of a BIM-based grid map of the construction site. The leader–follower method is utilized to guide the robot group in maintaining an optimal formation, ensuring smooth collaboration during construction. The methodology includes formalizing building construction site environments into BIM-based grid maps, path planning, and obstacle avoidance, which allows robot groups to autonomously navigate and complete specific tasks such as concrete, masonry, and decoration construction. The results of this study show that the proposed approach achieves significant reductions in pathlength and operational time of approximately 9% and 10%, respectively, while maintaining safety and efficiency compared with traditional manual methods. This research demonstrates the potential of collaborative construction robot groups to enhance productivity, reduce labor costs, and provide a scalable solution for the intelligent transformation of the construction industry; extends the classical A* algorithm by incorporating obstacle density into the heuristic function; and proposes a new node simplification strategy, contributing to the literature on robot motion planning in semi-structured environments. Full article
(This article belongs to the Special Issue Enhancing Building Resilience Under Climate Change)
Show Figures

Figure 1

26 pages, 1617 KB  
Article
MemRoadNet: Human-like Memory Integration for Free Road Space Detection
by Sidra Shafiq, Abdullah Aman Khan and Jie Shao
Sensors 2025, 25(21), 6600; https://doi.org/10.3390/s25216600 (registering DOI) - 27 Oct 2025
Abstract
Detecting available road space is a fundamental task for autonomous driving vehicles, requiring robust image feature extraction methods that operate reliably across diverse sensor-captured scenarios. However, existing approaches process each input independently without leveraging Accumulated Experiential Knowledge (AEK), limiting their adaptability and reliability. [...] Read more.
Detecting available road space is a fundamental task for autonomous driving vehicles, requiring robust image feature extraction methods that operate reliably across diverse sensor-captured scenarios. However, existing approaches process each input independently without leveraging Accumulated Experiential Knowledge (AEK), limiting their adaptability and reliability. In order to explore the impact of AEK, we introduce MemRoadNet, a Memory-Augmented (MA) semantic segmentation framework that integrates human-inspired cognitive architectures with deep-learning models for free road space detection. Our approach combines an InternImage-XL backbone with a UPerNet decoder and a Human-like Memory Bank system implementing episodic, semantic, and working memory subsystems. The memory system stores road experiences with emotional valences based on segmentation performance, enabling intelligent retrieval and integration of relevant historical patterns during training and inference. Experimental validation on the KITTI road, Cityscapes, and R2D benchmarks demonstrates that our single-modality RGB approach achieves competitive performance with complex multimodal systems while maintaining computational efficiency and achieving top performance among single-modality methods. The MA framework represents a significant advancement in sensor-based computer vision systems, bridging computational efficiency and segmentation quality for autonomous driving applications. Full article
Show Figures

Figure 1

20 pages, 10806 KB  
Article
An Adaptive Exploration-Oriented Multi-Agent Co-Evolutionary Method Based on MATD3
by Suyu Wang, Zhentao Lyu, Quan Yue, Qichen Shang, Ya Ke and Feng Gao
Electronics 2025, 14(21), 4181; https://doi.org/10.3390/electronics14214181 (registering DOI) - 26 Oct 2025
Abstract
As artificial intelligence continues to evolve, reinforcement learning (RL) has shown remarkable potential for solving complex sequential decision problems and is now applied in diverse areas, including robotics, autonomous vehicles, and financial analytics. Among the various RL paradigms, multi-agent reinforcement learning (MARL) stands [...] Read more.
As artificial intelligence continues to evolve, reinforcement learning (RL) has shown remarkable potential for solving complex sequential decision problems and is now applied in diverse areas, including robotics, autonomous vehicles, and financial analytics. Among the various RL paradigms, multi-agent reinforcement learning (MARL) stands out for its ability to manage cooperative and competitive interactions within multi-entity systems. However, mainstream MARL algorithms still face critical challenges in training stability and policy generalization due to factors such as environmental non-stationarity, policy coupling, and inefficient sample utilization. To mitigate these limitations, this study introduces an enhanced algorithm named MATD3_AHD, developed by extending the MATD3 framework, which integrates TD3 and MADDPG principles. The goal is to improve the learning efficiency and overall policy effectiveness of agents operating in complex environments. The proposed method incorporates three key mechanisms: (1) an Adaptive Exploration Policy (AEP), which dynamically adjusts the perturbation magnitude based on TD error to improve both exploration capability and training stability; (2) a Hierarchical Sampling Policy (HSP), which enhances experience utilization through sample clustering and prioritized replay; and (3) a Dynamic Delayed Update (DDU), which adaptively modulates the actor update frequency based on critic network errors, thereby accelerating convergence and improving policy stability. Experiments conducted on multiple benchmark tasks within the Multi-Agent Particle Environment (MPE) demonstrate the superior performance of MATD3_AHD compared to baseline methods such as MADDPG and MATD3. The proposed MATD3_AHD algorithm outperforms baseline methods—by an average of 5% over MATD3 and 20% over MADDPG—achieving faster convergence, higher rewards, and more stable policy learning, thereby confirming its robustness and generalization capability. Full article
(This article belongs to the Section Artificial Intelligence)
Show Figures

Figure 1

43 pages, 3848 KB  
Review
Application of Artificial Intelligence in Predicting Coal Mine Disaster Risks: A Review
by Peiyan Lu, Yingjie Liu, Yuntao Liang and Dawei Cui
Sensors 2025, 25(21), 6586; https://doi.org/10.3390/s25216586 (registering DOI) - 26 Oct 2025
Abstract
The production environments of coal mines are inherently complex, with interrelated disaster risks that challenge safety management. Current prediction systems struggle with fragmented data, limited mechanistic understanding, and inadequate early warnings, falling short of modern coal mine safety needs. This paper advances the [...] Read more.
The production environments of coal mines are inherently complex, with interrelated disaster risks that challenge safety management. Current prediction systems struggle with fragmented data, limited mechanistic understanding, and inadequate early warnings, falling short of modern coal mine safety needs. This paper advances the thesis that artificial intelligence, including machine learning, deep learning, and Large Language Model, provides essential tools for overcoming these prediction challenges in coal mining. We review AI-based approaches for forecasting coal and gas outbursts, mine fires, water disasters, roof collapses, and dust disasters, analyzing them through technical principles, application scenarios, and empirical outcomes. The analysis clarifies how AI improves risk prediction accuracy, enhances data integration, and enables smarter decision-making for safety. By examining the five major hazards, we highlight ongoing challenges in AI implementation and outline pathways for future development, emphasizing the importance of large models and autonomous agents. Our findings support the creation of advanced AI-driven safety and early warning systems for coal mines. Full article
(This article belongs to the Section Intelligent Sensors)
Show Figures

Figure 1

9 pages, 193 KB  
Editorial
Intelligent Sensors for Smart and Autonomous Vehicles
by István Barabás, Calin Iclodean and Máté Zöldy
Sensors 2025, 25(21), 6584; https://doi.org/10.3390/s25216584 (registering DOI) - 26 Oct 2025
Abstract
Autonomous vehicles (AVs) must exhibit a high degree of intelligence; beyond the functional algorithms implemented within their autonomous driving systems, AVs are also required to independently determine appropriate actions in real time, including in safety-critical scenarios [...] Full article
(This article belongs to the Special Issue Intelligent Sensors for Smart and Autonomous Vehicles)
15 pages, 704 KB  
Article
PMRVT: Parallel Attention Multilayer Perceptron Recurrent Vision Transformer for Object Detection with Event Cameras
by Zishi Song, Jianming Wang, Yongxin Su, Yukuan Sun and Xiaojie Duan
Sensors 2025, 25(21), 6580; https://doi.org/10.3390/s25216580 (registering DOI) - 25 Oct 2025
Viewed by 64
Abstract
Object detection in high-speed and dynamic environments remains a core challenge in computer vision. Conventional frame-based cameras often suffer from motion blur and high latency, while event cameras capture brightness changes asynchronously with microsecond resolution, high dynamic range, and ultra-low latency, offering a [...] Read more.
Object detection in high-speed and dynamic environments remains a core challenge in computer vision. Conventional frame-based cameras often suffer from motion blur and high latency, while event cameras capture brightness changes asynchronously with microsecond resolution, high dynamic range, and ultra-low latency, offering a promising alternative. Despite these advantages, existing event-based detection methods still suffer from high computational cost, limited temporal modeling, and unsatisfactory real-time performance. We present PMRVT (Parallel Attention Multilayer Perceptron Recurrent Vision Transformer), a unified framework that systematically balances early-stage efficiency, enriched spatial expressiveness, and long-horizon temporal consistency. This balance is achieved through a hybrid hierarchical backbone, a Parallel Attention Feature Fusion (PAFF) mechanism with coordinated dual-path design, and a temporal integration strategy, jointly ensuring strong accuracy and real-time performance. Extensive experiments on Gen1 and 1 Mpx datasets show that PMRVT achieves 48.7% and 48.6% mAP with inference latencies of 7.72 ms and 19.94 ms, respectively. Compared with state-of-the-art methods, PMRVT improves accuracy by 1.5 percentage points (pp) and reduces latency by 8%, striking a favorable balance between accuracy and speed and offering a reliable solution for real-time event-based vision applications. Full article
(This article belongs to the Section Intelligent Sensors)
Show Figures

Figure 1

42 pages, 4303 KB  
Systematic Review
The Road to Autonomy: A Systematic Review Through AI in Autonomous Vehicles
by Adrian Domenteanu, Paul Diaconu, Margareta-Stela Florescu and Camelia Delcea
Electronics 2025, 14(21), 4174; https://doi.org/10.3390/electronics14214174 (registering DOI) - 25 Oct 2025
Viewed by 39
Abstract
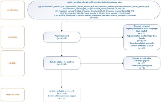
In the last decade, the incorporation of Artificial Intelligence (AI) with autonomous vehicles (AVs) has transformed transportation, mobility, and smart mobility systems. The present study provides a systematic review of global trends, applications, and challenges at the intersection of AI, including Machine Learning [...] Read more.
In the last decade, the incorporation of Artificial Intelligence (AI) with autonomous vehicles (AVs) has transformed transportation, mobility, and smart mobility systems. The present study provides a systematic review of global trends, applications, and challenges at the intersection of AI, including Machine Learning (ML), Deep Learning (DL), and autonomous vehicle technologies. Using data extracted from Clarivate Analytics’ Web of Science Core Collection and a set of specific keywords related to both AI and autonomous (electric) vehicles, this paper identifies the themes presented in the scientific literature using thematic maps and thematic map evolution analysis. Furthermore, the research topics are identified using both thematic maps, as well as Latent Dirichlet Allocation (LDA) and BERTopic, offering a more faceted insight into the research field as LDA enables the probabilistic discovery of high-level research themes, while BERTopic, based on transformer-based language models, captures deeper semantic patterns and emerging topics over time. This approach offers richer insights into the systematic review analysis, while comparison in the results obtained through the various methods considered leads to a better overview of the themes associated with the field of AI in autonomous vehicles. As a result, a strong correspondence can be observed between core topics, such as object detection, driving models, control, safety, cybersecurity and system vulnerabilities. The findings offer a roadmap for researchers and industry practitioners, by outlining critical gaps and discussing the opportunities for future exploration. Full article
Show Figures

Figure 1

31 pages, 1423 KB  
Article
Agentic AI in Smart Manufacturing: Enabling Human-Centric Predictive Maintenance Ecosystems
by Andrés Fernández-Miguel, Susana Ortíz-Marcos, Mariano Jiménez-Calzado, Alfonso P. Fernández del Hoyo, Fernando E. García-Muiña and Davide Settembre-Blundo
Appl. Sci. 2025, 15(21), 11414; https://doi.org/10.3390/app152111414 (registering DOI) - 24 Oct 2025
Viewed by 99
Abstract
Smart manufacturing demands adaptive, scalable, and human-centric solutions for predictive maintenance. This paper introduces the concept of Agentic AI, a paradigm that extends beyond traditional multi-agent systems and collaborative AI by emphasizing agency: the ability of AI entities to act autonomously, coordinate proactively, [...] Read more.
Smart manufacturing demands adaptive, scalable, and human-centric solutions for predictive maintenance. This paper introduces the concept of Agentic AI, a paradigm that extends beyond traditional multi-agent systems and collaborative AI by emphasizing agency: the ability of AI entities to act autonomously, coordinate proactively, and remain accountable under human oversight. Through federated learning, edge computing, and distributed intelligence, the proposed framework enables intentional, goal-oriented monitoring agents to form self-organizing predictive maintenance ecosystems. Validated in a ceramic manufacturing facility, the system achieved 94% predictive accuracy, a 67% reduction in false positives, and a 43% decrease in unplanned downtime. Economic analysis confirmed financial viability with a 1.6-year payback period and a €447,300 NPV over five years. The framework also embeds explainable AI and trust calibration mechanisms, ensuring transparency and safe human–machine collaboration. These results demonstrate that Agentic AI provides both conceptual and practical pathways for transitioning from reactive monitoring to resilient, autonomous, and human-centered industrial intelligence. Full article
(This article belongs to the Special Issue AI-Based Machinery Health Monitoring)
Show Figures

Figure 1

23 pages, 11034 KB  
Article
UEBNet: A Novel and Compact Instance Segmentation Network for Post-Earthquake Building Assessment Using UAV Imagery
by Ziying Gu, Shumin Wang, Kangsan Yu, Yuanhao Wang and Xuehua Zhang
Remote Sens. 2025, 17(21), 3530; https://doi.org/10.3390/rs17213530 (registering DOI) - 24 Oct 2025
Viewed by 157
Abstract
Unmanned aerial vehicle (UAV) remote sensing is critical in assessing post-earthquake building damage. However, intelligent disaster assessment via remote sensing faces formidable challenges from complex backgrounds, substantial scale variations in targets, and diverse spatial disaster dynamics. To address these issues, we propose UEBNet, [...] Read more.
Unmanned aerial vehicle (UAV) remote sensing is critical in assessing post-earthquake building damage. However, intelligent disaster assessment via remote sensing faces formidable challenges from complex backgrounds, substantial scale variations in targets, and diverse spatial disaster dynamics. To address these issues, we propose UEBNet, a high-precision post-earthquake building instance segmentation model that systematically enhances damage recognition by integrating three key modules. Firstly, the Depthwise Separable Convolutional Block Attention Module suppresses background noise that visually resembles damaged structures. This is achieved by expanding the receptive field using multi-scale pooling and dilated convolutions. Secondly, the Multi-feature Fusion Module generates scale-robust feature representations for damaged buildings with significant size differences by processing feature streams from different receptive fields in parallel. Finally, the Adaptive Multi-Scale Interaction Module accurately reconstructs the irregular contours of damaged buildings through an advanced feature alignment mechanism. Extensive experiments were conducted using UAV imagery collected after the Ms 6.8 earthquake in Tingri County, Tibet Autonomous Region, China, on 7 January 2025, and the Ms 6.2 earthquake in Jishishan County, Gansu Province, China, on 18 December 2023. Results indicate that UEBNet enhances segmentation mean Average Precision (mAPseg) and bounding box mean Average Precision (mAPbox) by 3.09% and 2.20%, respectively, with equivalent improvements of 2.65% in F1-score and 1.54% in overall accuracy, outperforming state-of-the-art instance segmentation models. These results demonstrate the effectiveness and reliability of UEBNet in accurately segmenting earthquake-damaged buildings in complex post-disaster scenarios, offering valuable support for emergency response and disaster relief. Full article
Show Figures

Figure 1

20 pages, 1690 KB  
Article
Hybrid Drive Simulation Architecture for Power Distribution Based on the Federated Evolutionary Monte Carlo Algorithm
by Dongli Jia, Xiaoyu Yang, Wanxing Sheng, Keyan Liu, Tingyan Jin, Xiaoming Li and Weijie Dong
Energies 2025, 18(21), 5595; https://doi.org/10.3390/en18215595 (registering DOI) - 24 Oct 2025
Viewed by 148
Abstract
Modern active distribution networks are increasingly characterized by high complexity, uncertainty, and distributed clustering, posing challenges for traditional model-based simulations in capturing nonlinear dynamics and stochastic variations. This study develops a data–model hybrid-driven simulation architecture that integrates a Federated Evolutionary Monte Carlo Optimization [...] Read more.
Modern active distribution networks are increasingly characterized by high complexity, uncertainty, and distributed clustering, posing challenges for traditional model-based simulations in capturing nonlinear dynamics and stochastic variations. This study develops a data–model hybrid-driven simulation architecture that integrates a Federated Evolutionary Monte Carlo Optimization (FEMCO) algorithm for distribution network optimization. The model-driven module employs spectral clustering to decompose the network into multiple autonomous subsystems and performs distributed reconstruction through gradient descent. The data-driven module, built upon Long Short-Term Memory (LSTM) networks, learns temporal dependencies between load curves and operational parameters to enhance predictive accuracy. These two modules are fused via a Random Forest ensemble, while FEMCO jointly leverages Monte Carlo global sampling, Federated Learning-based distributed training, and Genetic Algorithm-driven evolutionary optimization. Simulation studies on the IEEE 33 bus distribution system demonstrate that the proposed framework reduces power losses by 25–45% and voltage deviations by 75–85% compared with conventional Genetic Algorithm and Monte Carlo approaches. The results confirm that the proposed hybrid architecture effectively improves convergence stability, optimization precision, and adaptability, providing a scalable solution for the intelligent operation and distributed control of modern power distribution systems. Full article
Show Figures

Figure 1

48 pages, 15781 KB  
Article
Autonomous AI Agents for Multi-Platform Social Media Marketing: A Simultaneous Deployment Study
by Joongho Ahn and Moonsoo Kim
Electronics 2025, 14(21), 4161; https://doi.org/10.3390/electronics14214161 - 24 Oct 2025
Viewed by 556
Abstract
This exploratory proof-of-concept study investigated the simultaneous deployment of autonomous, persona-driven Artificial Intelligence (AI) agents across multiple social media platforms using the ElizaOS framework. We developed three platform-specific agents with seven-layer character architectures and deployed them on Twitter/X, Discord, and Telegram for 18 [...] Read more.
This exploratory proof-of-concept study investigated the simultaneous deployment of autonomous, persona-driven Artificial Intelligence (AI) agents across multiple social media platforms using the ElizaOS framework. We developed three platform-specific agents with seven-layer character architectures and deployed them on Twitter/X, Discord, and Telegram for 18 days. The system processed 5389 interactions while gathering feedback from 28 volunteer participants. Addressing three research questions, we found that: (1) automation effectiveness was platform-dependent, with direct support platforms (Telegram, Discord) rated more useful than broadcast-oriented Twitter/X; (2) character design impact depended primarily on platform-persona alignment rather than architectural sophistication; and (3) technical performance showed platform-specific patterns, with median storage times ranging from 9.0 milliseconds (Twitter/X) to 61.5 milliseconds (Telegram) and high variability across all platforms. A notable finding was what we term the “Discord Paradox”—high quality ratings (4.05/5) but lowest preference (8.7%), suggesting platform familiarity and accessibility influence adoption more than agent quality. While the deployment demonstrated technical feasibility and revealed distinct user dynamics across platforms, the findings indicate that platform-specific optimization may be more effective than universal approaches. This exploratory study advances understanding of multi-platform agent deployment for marketing automation, identifying behavioral patterns and platform-specific dynamics that offer testable hypotheses for future systematic research. Full article
(This article belongs to the Special Issue AI Applications of Multi-Agent Systems)
Show Figures

Figure 1

44 pages, 1049 KB  
Review
Toward Intelligent AIoT: A Comprehensive Survey on Digital Twin and Multimodal Generative AI Integration
by Xiaoyi Luo, Aiwen Wang, Xinling Zhang, Kunda Huang, Songyu Wang, Lixin Chen and Yejia Cui
Mathematics 2025, 13(21), 3382; https://doi.org/10.3390/math13213382 - 23 Oct 2025
Viewed by 306
Abstract
The Artificial Intelligence of Things (AIoT) is rapidly evolving from basic connectivity to intelligent perception, reasoning, and decision making across domains such as healthcare, manufacturing, transportation, and smart cities. Multimodal generative AI (GAI) and digital twins (DTs) provide complementary solutions. DTs deliver high-fidelity [...] Read more.
The Artificial Intelligence of Things (AIoT) is rapidly evolving from basic connectivity to intelligent perception, reasoning, and decision making across domains such as healthcare, manufacturing, transportation, and smart cities. Multimodal generative AI (GAI) and digital twins (DTs) provide complementary solutions. DTs deliver high-fidelity virtual replicas for real-time monitoring, simulation, and optimization with GAI enhancing cognition, cross-modal understanding, and the generation of synthetic data. This survey presents a comprehensive overview of DT–GAI integration in the AIoT. We review the foundations of DTs and multimodal GAI and highlight their complementary roles. We further introduce the Sense–Map–Generate–Act (SMGA) framework, illustrating their interaction through the SMGA loop. We discuss key enabling technologies, including multimodal data fusion, dynamic DT evolution, and cloud–edge–end collaboration. Representative application scenarios, including smart manufacturing, smart cities, autonomous driving, and healthcare, are examined to demonstrate their practical impact. Finally, we outline open challenges, including efficiency, reliability, privacy, and standardization, and we provide directions for future research toward sustainable, trustworthy, and intelligent AIoT systems. Full article
Show Figures

Figure 1

29 pages, 3542 KB  
Article
TCS-FEEL: Topology-Optimized Federated Edge Learning with Client Selection
by Hui Chen and He Li
Sensors 2025, 25(21), 6534; https://doi.org/10.3390/s25216534 - 23 Oct 2025
Viewed by 306
Abstract
Federated learning (FL) enables distributed model training across sensor-equipped edge devices while preserving data privacy. However, its performance is often hindered by statistical heterogeneity among clients and system heterogeneity in dynamic wireless networks. To address these challenges, we propose TCS-FEEL, a topology-aware client [...] Read more.
Federated learning (FL) enables distributed model training across sensor-equipped edge devices while preserving data privacy. However, its performance is often hindered by statistical heterogeneity among clients and system heterogeneity in dynamic wireless networks. To address these challenges, we propose TCS-FEEL, a topology-aware client selection framework that jointly considers user distribution, device-to-device (D2D) communication, and statistical similarity of client data. The proposed approach integrates randomized client sampling with an adaptive tree-based communication structure, where user devices not only participate in local model training but also serve as relays to exploit efficient D2D transmission. TCS-FEEL is particularly suited for sensor-driven edge intelligence scenarios such as autonomous driving, smart city monitoring, and the Industrial IoT, where real-time performance and efficient resource utilization are crucial. Extensive experiments on MNIST and CIFAR-10 under various non-IID data distributions and mobility settings demonstrated that TCS-FEEL consistently reduced the number of training rounds and shortened per-round wall-clock time compared with existing baselines while maintaining model accuracy. These results highlight that integrating topology control with client selection provides an effective solution for accelerating privacy-preserving and resource-efficient FL in dynamic, sensor-rich edge environments. Full article
Show Figures

Figure 1

Back to TopTop