Abstract
In the last decade, the incorporation of Artificial Intelligence (AI) with autonomous vehicles (AVs) has transformed transportation, mobility, and smart mobility systems. The present study provides a systematic review of global trends, applications, and challenges at the intersection of AI, including Machine Learning (ML), Deep Learning (DL), and autonomous vehicle technologies. Using data extracted from Clarivate Analytics’ Web of Science Core Collection and a set of specific keywords related to both AI and autonomous (electric) vehicles, this paper identifies the themes presented in the scientific literature using thematic maps and thematic map evolution analysis. Furthermore, the research topics are identified using both thematic maps, as well as Latent Dirichlet Allocation (LDA) and BERTopic, offering a more faceted insight into the research field as LDA enables the probabilistic discovery of high-level research themes, while BERTopic, based on transformer-based language models, captures deeper semantic patterns and emerging topics over time. This approach offers richer insights into the systematic review analysis, while comparison in the results obtained through the various methods considered leads to a better overview of the themes associated with the field of AI in autonomous vehicles. As a result, a strong correspondence can be observed between core topics, such as object detection, driving models, control, safety, cybersecurity and system vulnerabilities. The findings offer a roadmap for researchers and industry practitioners, by outlining critical gaps and discussing the opportunities for future exploration.
1. Introduction
The notion of autonomous vehicles (AV) appears for the first time in 1918, and the first idea was showcased by General Motors in 1939. In 2014, Tesla announced the development of a car that is able to self-drive 90% of the time. The focus of the automotive companies nowadays is to develop electric and autonomous vehicles in order to minimize GHG emissions [1]. The main benefits of AV are related to the level of energy consumption and GHG emissions that are less than classic engines. AVs could save up to 45% of fuel consumption in the optimistic scenario and approximately 30% in the pessimistic scenario [1]. At the same time, AVs could reduce emissions by limiting rapid and highspeed acceleration, reducing GHGs between 16.8% and 42.7%.
According to Duarte and Ratti [2], after one century following the first appearance of the car, the vehicles will be revolutionized thanks to technological advancement, completely changing the design and plan of cities. Urban mobility must be rethought, and urban designers and transport planners agree on the new solution for transportation.
Various studies have been conducted on AVs over time. For example, Ye and Yamamoto [3] tested the impact of AVs’ traffic safety by using a 10 km two-lane road. The simulation has been done 200,000 times and 100,000 steps have been eliminated due to the transition effect. The connected autonomous vehicles provide increased safety and smooth driving, reducing the gap between vehicles’ speed. Furthermore, Zmud and Sener [4] conducted an online survey regarding the intent of using autonomous vehicles, obtaining 556 responses from residents of Austin, United States of America (USA). Approximately 14% of the respondents were enthusiastic regarding the newly developed technology, while 36% are pragmatists, 32% conservatives and 18% rejecters. Among the 14% that were very interested in the implementation of autonomous vehicles, there are individuals with physical conditions that restrict them from driving at this moment. The majority of the respondents (59%) would prefer to own an autonomous vehicle instead of using apps like Uber or Car2Go. The implementation of the new transportation method would not make 80% of the people change their location, while 66% of the respondents would not change the annual vehicle miles traveled (VMT) and 61% would not change the number of vehicles owned.
For AVs to be effectively implemented in urban environments, managing and mitigating traffic congestion is essential. A critical step in this process is the accurate prediction of traffic flow, which enables AVs to dynamically optimize their routes. Artificial Intelligence (AI), particularly Deep Learning (DL), plays a central role in this area by processing data from various sources—such as traffic control centers, human drivers, and AVs themselves—to generate real-time and historical traffic insights [5]. As noted by Miglani and Kumar [5], several AI algorithms—such as Multilayer Perceptron (MLP), Neural Networks (NN), Autoregressive Integrated Moving Average (ARIMA), Kalman Filtering (KF), and K-Nearest Neighbors (KNN)—have shown strong potential for enhancing the prediction of traffic flow models in support of AV routing systems. In this context, it has been shown that AVs can increase sharing mobility significantly as Fagnant and Kockelman [6,7] demonstrated in their paper.
As many research steps have been made to include the benefits of AI in the area of AVs, the present study aims to provide an overview of the topics employed in this area.
The purpose of the actual systematic review research is to explore, identify and evaluate the academic evolution on the topic of AVs, AI and DL, pointing out the main methods that have been implemented and the outcome. During the research, the analysis will concentrate on obtaining the answers to the following research questions:
- SQ1: What topics are addressed in the top 10 most cited documents?
- SQ2: How do themes in AV, AI, ML, and DL evolve over time?
- SQ3: What are the core topics revealed through LDA and BERTopic?
- SQ4: What are the main findings, challenges, and research gaps identified in the literature at the intersection of AI and autonomous vehicles?
In order to provide answers to the formulated research questions, a systematic review analysis has been conducted, by using the following methodology for papers’ extraction and analysis.
The remainder of the paper is organized as described as follows. First, Section 2 is dedicated to describing the steps considered for database extraction and systematic review steps. Section 3 focuses on the results obtained through systematic review, while Section 4 offers to the reader a discussion related to the main research directions in the field identified in similar research studies, as well as the limitations of the study, while concluding remarks end the paper.
For the remainder of the paper, the list of abbreviations in Table 1 have been used.
Table 1.
List of abbreviations.
2. Materials and Methods
A comprehensive analysis of papers related to AVs, AI, ML and DL stands as the purpose of the research. The articles that were included in the research were extracted from Clarivate Analytics’ Web of Science Core Collection, which is also known as WoS database. In order to correctly extract the articles, an overview of the existing literature has been conducted, and according to Liu [8,9], the relevant information that exists on WoS is subscription-based and the outcome can be different based on the type of the subscription. A subscription provides specific indexes that can be interrogated, and for the authors it becomes crucial to mention the indexes that were available for the research. A dedicated class of keywords is available in WoS database, called Keywords That also refers to titles of the references which were cited in the investigated paper [10]. Each subscription returns a different number of articles from WoS [11,12,13,14,15,16,17] and in our case, the indexes that were available are the following:
- Conference Proceedings Citation Index—Science (CPCI-S)—1990—present;
- Current Chemical Reactions (CCR-Expanded)—2010—present;
- Emerging Sources Citations Index (ESCI)—2005—present;
- Social Sciences Citation Index (SSCI)—1975—present;
- Book Citation Index—Social Sciences and Humanities (BKCI-SSH)—2010—present;
- Arts and Humanities Citation Index (A&HCI)—1975—present;
- Index Chemicus (IC)—2010—present;
- Science Citation Index Expanded (SCIE)—1900—present;
- Book Citation Index—Science (BKCI-S)—2010—present;
- Conference Proceedings Citation Index—Social Sciences and Humanities (CPCI-SSH)—1990—present;
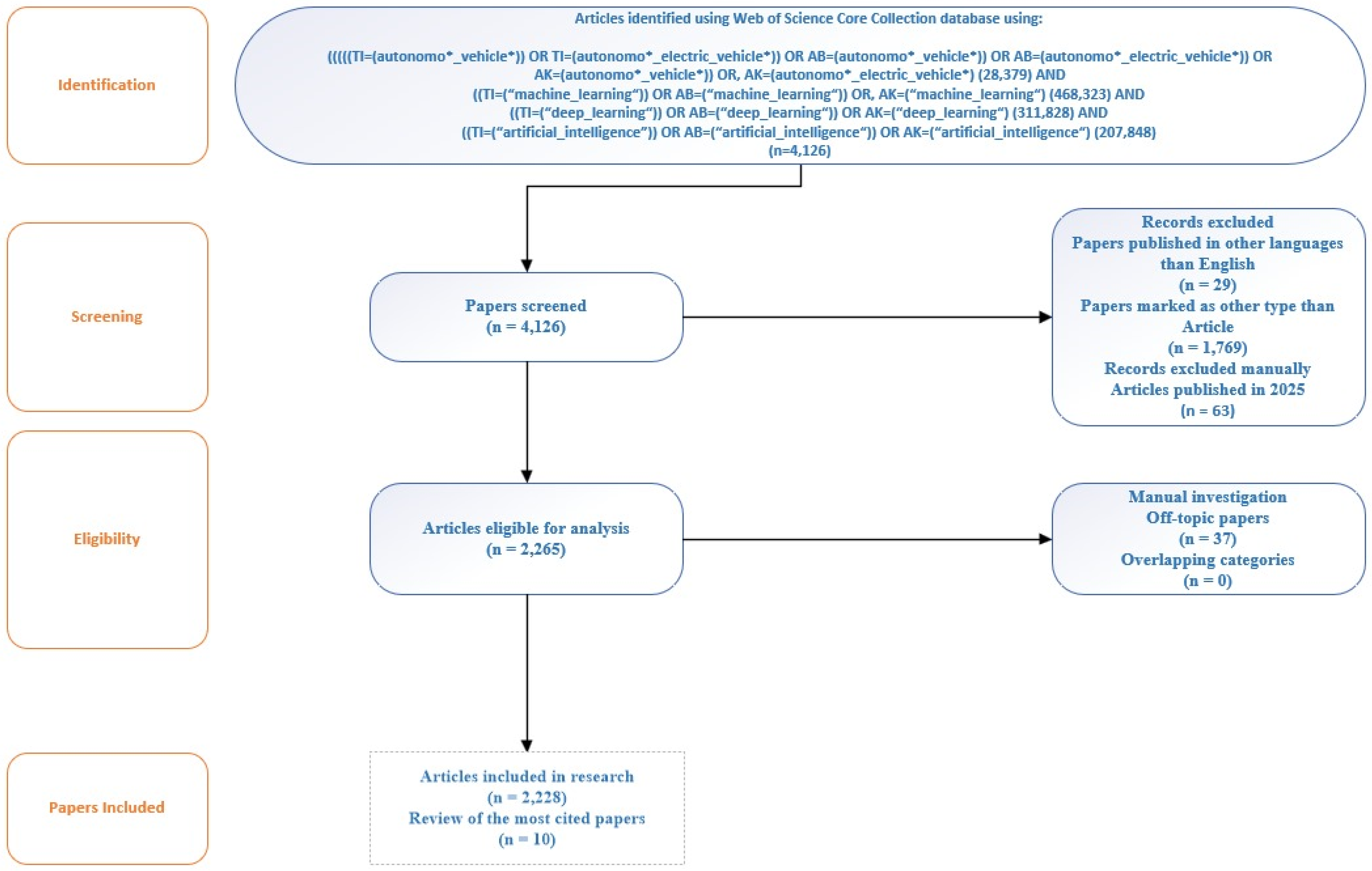
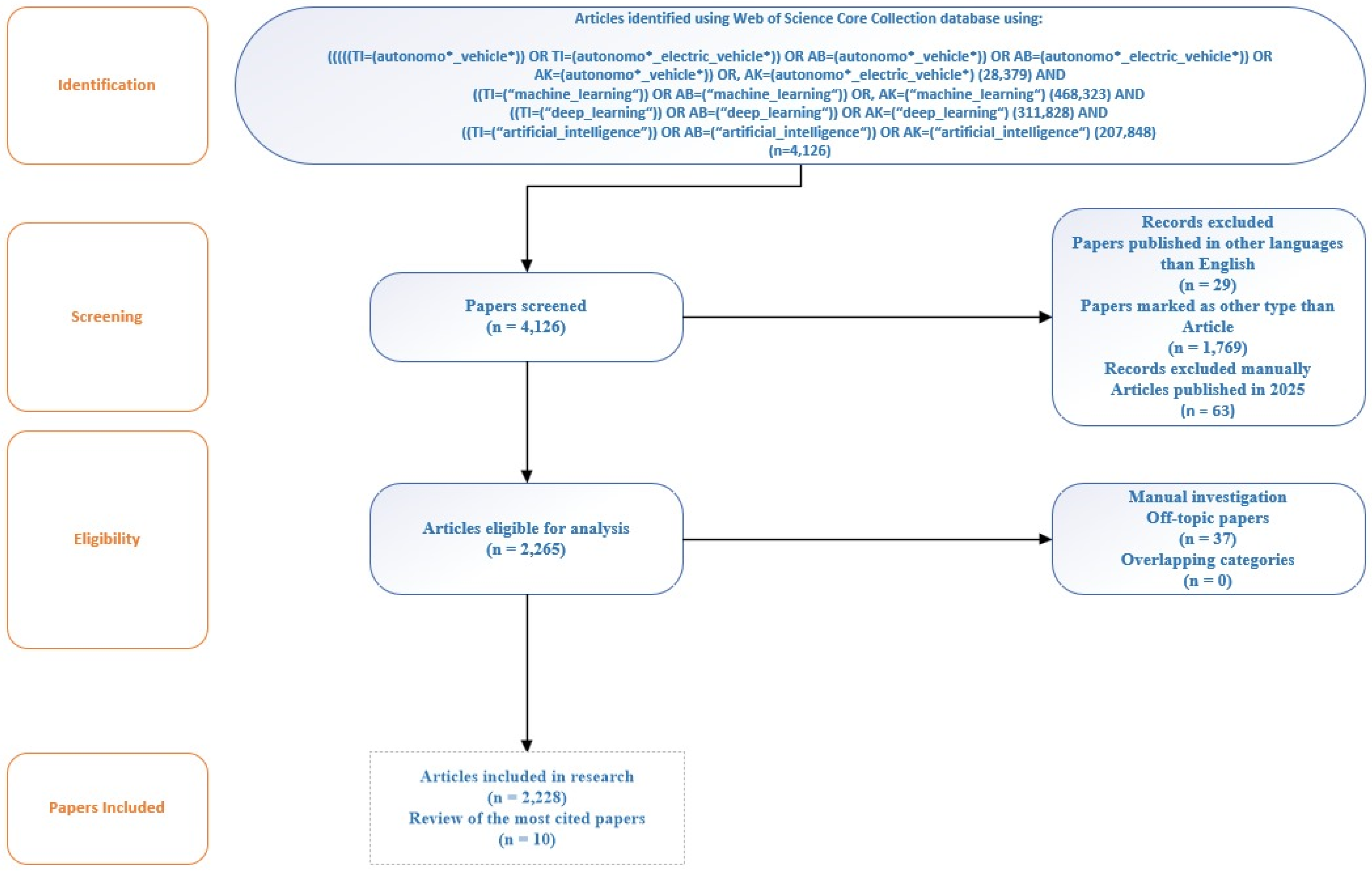
Figure 1 presents the major steps that have been taken to apply the extract of the dataset, based on the Preferred Report Items for Systematic Reviews and Meta-Analysis, known as PRISMA flowchart. The paper complies to the PRISMA guidelines and a protocol registration has been made available at the following link: https://www.protocols.io/es/view/bibliometric-review-protocol-the-road-to-autonomy-e6nvw49m2lmk/v1 (accessed on 17 July 2025). Additional information regarding the PRISMA flow diagram can be found in Supplementary Materials.
Figure 1.
Dataset extraction process of articles using PRISMA flow diagram.
According to Sakris-Onofre et al. [18], PRISMA represents a set of recommendations and rules used for transparency and completeness of systematic reviews and reports, providing the possibility of evaluating papers from a specific theme and to extract the outcome from different perspectives.
Considering the scientific literature, it has been observed that Morooka et al. [19] evaluated the DL and AV using a bibliometric approach. A PRISMA diagram has been created in order to explain the major steps applied for dataset extraction. A total of 6755 documents have been extracted from WoS and Scopus databases. The second process consisted of dropping out the duplicate papers and the articles that were not related to the topic investigated. At the end, only 50 papers were included in analysis.
In our case, the initial step focused on the identification of papers that should be included into analysis, filtering the WoS database with specific keywords. The titles (TI), abstracts (AB), and author’s keywords (AK) have been filtered, in order to contain only articles related to AVs, ML, DL and AI, using the following keywords: “autonomo*_vehicle*”, “autonomo*_electric_vehicle*”, “machine_learning”, “deep_learning” and “artificial_intelligence”, obtaining a total of 28,379 documents related to AVs, 468,323 papers related to ML, 311,828 papers related to DL and 207,848 documents related to AI—as presented in Figure 1. It should be stated that during the search step, the underline “_” used between various search words has had the purpose to extract the papers which contain the keywords as a group of words and not individual words. Also, the asterisk “*” has been used in order to replace various groups of letters, allowing for the search of words’ singular and plural forms. Furthermore, it should be mentioned that both the “autonomo*_vehicle*” and the “autonomo*_electric_vehicle*” forms have been used for searching the papers, as the search performed only using the first group of words would have excluded from the resulting dataset the results containing the second group of words. This situation occurs due to the fact that the platform is searching for the combination of the words placed one next to the other and not for the individual words (“autonomo*”, “electric”, “vehicle*”) encountered in TI, AB, or AK.
In the screening section, only the papers that are related to all four fields were taken into account, resulting in 4126 articles. At the same time, another set of filters has been applied to the dataset, removing the articles that are not published in English (29 articles), together with the papers that were not marked as “Article” in WoS database (1769 papers) and the documents published in 2025 were also removed (63 papers), resulting a total of 2265 papers. In the eligibility section, a manual investigation of the papers has been accomplished, dropping articles that are not related to the topics investigated, reducing the size of the dataset by 37, to 2228. In the last section, called Papers Included, a total of 2228 articles have been retained in the dataset, while the top 10 most cited papers have been retained for a detailed analysis. To be sure that the process was in accordance with the existing literature, we investigated articles that evaluated similar topics. Morooka et al. [19] explored the DL and AVs topics using a bibliometric analysis. For the extraction process, a PRISMA flow diagram was created where authors included over 6755 documents. Authors excluded papers that were not published in English or between 2017 and 2022, resulting in a total of 59 papers.
A similar approach has been done by Abbasi and Rahmani [20] which extracted a total of 290 documents from five different databases related to software modeling and Artificial Intelligence in autonomous vehicles safety management. After applying several filters such as dropping the duplicated records, and papers without full text, 57 documents have been included into analysis. Valle-Cruz et al. [21] investigated the Artificial Intelligence impact on public sector activities, such as autonomous vehicles, including also a PRISMA diagram. The documents included in the analysis were extracted from Science Direct (143 papers), Web of Science (224 papers) and Scopus (146 papers) and after filtering the data, only 25 were kept for analysis.
As for systematic review, the steps in Figure 2 have been considered. Also, in step 4, in terms of topic discovery, a LDA [22] and BERTopic [23] analyses have been provided with the purpose of offering a more complete picture on the selected research field.
Figure 2.
Steps in systematic review.
The dataset description step deals with providing the main information over the extracted dataset. A series of specific analyses have been conducted with the purpose of getting the basic information over the extracted dataset, such as the timespan, sources, number of documents, average years from publication, average citations per documents, number of co-authors per documents, number of references, number of Keywords plus, number of authors’ keywords. While most of the discussed indicators in this initial step are easy to understand due to their name, more information should be provided on Keywords Plus [10] as they represent a special feature offered by ISI WoS platform. The Keywords Plus represents an automated indexing feature through which the additional terms derived from the papers’ references are extracted. By considering them, the scope of the keyword analysis is further expanded in step six.
Step 2 gravitates around the most cited articles. After papers’ extraction based on the number of citations received in WoS, the top 10 most relevant articles are analyzed in terms of number of authors, total citations (TC), total citations per year (TCY), normalized total citations (NTC). The NTC refers to the number of articles that succeed in receiving a higher number of citations than the mean number of citations received by the documents published in the same year as the investigated paper that has been included in the dataset [24,25]. Additionally, a review of the top 10 most cited papers is provided in order to better understand the focus of these researchers, highlighting elements related to the purpose of the research and data used.
Step 3 is dedicated to thematic maps built on either Keywords Plus or authors’ keywords, factorial analysis based on Keywords Plus, thematic evolution based on both bigrams in titles and abstracts and Keywords Plus.
Step 4 deals with topic discovery based on LDA and BERTopic. In terms of topic discovery through LDA, it should be stated that it is a generative probabilistic model used primarily for topic modeling in natural language processing (NLP) and it is usually used for discovering the hidden (also known as “latent”) topics within a given corpus [22,24]. As for the BERTopic, the tool extracts a coherent topic representation through the development of a class-based variation of TF-IDF, providing competitive results when compared to a series of benchmarks in topic modelling [23]. To enhance the topic detection accuracy, the textual data has been preprocessed first by converting the text to lowercase and removing punctuation. Since LDA treats tokens such as “AI” and “Artificial Intelligence” as separate entities, term normalization has also been performed to provide a unified representation for semantically equivalent expressions. Additionally, domain-specific stop words, such as the ones used as filters during the paper selection process, have also been removed. For the LDA model a grid search approach has been applied for choosing the best values for the alpha and eta parameters, with the aim of balancing a relatively low number of topics and a high coherence score. In the case of BERTopic, the minimum size of the clusters and the minimum samples parameter of the HDBSCAN algorithm have been iteratively adjusted to achieve a similar balance between granularity and interpretability. The LDA implementation used in this study is the one provided by the Gensim Python 3.12 library [26].
Step 5 provides a systematic review based on the topics identified in step 4, focusing on different research directions and highlighting the main advancements made in these areas.
3. Results
This section brings to the readers’ attention the results of the systematic review approach from various perspectives, starting with dataset exploration for better understanding the structure of the extracted dataset, and continuing to the review of the 10 most cited papers on the purpose of surprising the papers with the most influential work from the field. The themes addressed in the papers included in the dataset are discussed based on various analyses which gravitate around the idea of thematic maps and factorial analysis, based on the most frequent authors’ keywords and Keywords Plus. Furthermore, through the use of LDA and BERTopic, the main research topics are identified. Based on these topics, the final step provides a review of the papers associated with each of the extracted topics.
3.1. Dataset Description
Table 2 provides information regarding the extracted dataset. It should be mentioned that the “average years from publication” indicator refers to the average number of years between the year in which a paper included in the dataset has been published and the extraction year, determined by summing up all these years for all the papers included in the dataset and dividing it by the number of papers. The indicator gives a measure of the recentness of the documents included in the dataset. A lower value, as in our case, namely 2.99 years, suggests more recent publications. Furthermore, a distinction between the indicator “documents” and “references” should be made. While “documents” refer to the number of individual publications included in the dataset, the “references” indicator highlights the number of references listed at the end of all the papers included in the dataset. Given the data in Table 2, it has been observed that an average of approximately 37 papers has been associated as references to each paper in the dataset.
Table 2.
Main information of dataset.
The papers included in the research were published between 1995 and 2024, including a total of 617 sources, 2228 documents, with a mean years from publication of 2.99 and an average citations per article of 19.88. On average, there are 4.24 co-authors per paper, and a total of 82,070 references have been used.
Table 3 contains information about the number of keywords plus and author’s keywords that have been used in the 2228 papers. In total, over 1604 keywords plus and 5778 author’s keywords have been utilized.
Table 3.
Document contents.
Figure 3 presents the mean citations per year for the analyzed timespan. For the first year when a paper was published, in 1995, there is an average of 0.3 citations, followed by a positive trend up to 2004, when a mean of 5.1 citations has been achieved. The trend decreased between 2004 and 2007, achieving a minimum value of 0.1.
Figure 3.
Yearly mean citations.
The peak was achieved in 2008, with a mean of 46.4 citations per year, which is very high compared with the rest of the period, and it can be explained by the publication of the Dresner and Stone [27] article that has the most number of citations from the database, with a total of 836. For instance, in the following year, the mean average was 1.3.
Another representative year is 2011 with 9.6 citations per year, 2016 with 10.1 citations per year and 2018 with 11 citations yearly.
Figure 4 describes the yearly scientific production of authors on the field of AVs, ML, DL and AI. The first paper was published in 1995, followed by three documents in 1998. Between 1998 and 2004, there were no documents published, and in 2004 one document had been published, followed by two in 2005. The trend started to increase in 2017, when 19 articles were published, followed by a positive trend up to 2024, when the peak was achieved, with a total of 612 articles, compared to 475 in 2023, 433 in 2022, 299 in 2021, 212 in 2020, 103 in 2019, and 45 in 2018.
Figure 4.
Yearly scientific production.
3.2. Review of Top 10 Most Cited Articles
This section explores the main elements discussed in the 10 most cited papers in the topic of AV, AI, ML and DL.
Table 4 contains information about the top 10 most cited articles, presenting the last name of the main author, year of publication, the journal, number of authors, total citations (TC), total citations per year (TCY) and normalized total citations (NTC).
Table 4.
Top 10 most cited articles.
The most cited article was published by Dresner and Stone [27] which focused on developing an optimum solution for vehicle coordination, using AI. The authors consider that the existing infrastructure for traffic control will not be able to extract the full potential of AVs. An alternative solution has been proposed where drivers and AV are considered autonomous agents which are part of a multiagent system, where the intersections are built as a communication protocol. The proposed solution has been tested using simulated data, outperforming the existing intersection control technology and offering a higher efficacy and efficiency to transportation system. In total, there are two authors that contributed to the development of the paper, obtaining a total of 836 citations, with an average citations per year of 46.44 and a normalized total citations value of 1.
The second most cited document was published by Awad et al. [28], which developed a Moral Machine solution that facilitates the moral decisions of AVs using AI. Moral Machine stands as a multilingual online platform that collects data regarding the population ideas about how AV will solve moral dilemmas when there is an immediate crash. Approximately 40 million decisions have been collected from over 233 countries and territories. The solution that has been designed strongly correlated with AI policies and systems. The outcome demonstrates the cultural differences in ethical judgements, but the fact that several regions agreed on consensual ethics confirms the potential of the solution. There are eight researchers that worked on the document, having a total of 794 citations, with a mean citations per year of 99.25 and a NTC value of 9.01.
DL has a significant impact on AVs. Feng et al. [29] explored multiple solutions for semantic segmentation and object detection for AVs by testing diverse sensors such as Radars, LiDARs and cameras. The authors developed an interactive website where datasets, vehicles, detection and segmentation processes are available. DL has been successfully implemented for computer vision, OverFeat and R-CNN represent the main algorithms. Neural networks stand as a powerful tool that can be used mainly for learning hierarchical features by analyzing large amounts of data. Eight authors contributed to the paper, obtaining a total of 683 citations, with an average citations per year of 136.60 and a normalized total citation value of 21.02.
The impact of machine vision technology and ANN in AVs was described by Mennel et al. [30]. Big datasets have been analyzed, but the results showed a reduced frame rate and a high power consumption, necessitating a much more efficient process. Thanks to ANN, a visual data preprocessing method has been developed and explained that can simultaneously process optical images and sense without latency, demonstrating the capability of the technology to revolutionize the transportation system. In total, six authors contributed to the paper, having a total of 676 citations, with a mean citations per year of 112.67 and a normalized total citation of 15.06.
According to Xu et al. [31], ANN can be implemented for real-time video recognition and AVs. CNN and computer vision represent a part of the algorithms that can analyze large amounts of data very fast. The authors tested the models on 500 handwritten digit images, dividing them into multiple batches and evaluating the information sequentially. CNN are inspired by the visual cortex system’s behavior which accepts raw data as input and can process it, resulting in high accuracy and reduced complexity. Due to the complexity of the research, a total of 12 authors contributed to the development of the analysis, obtaining a total of 601 citations, having a yearly mean citation of 120.20 and a NTC value of 18.50.
SLAM is a popular real-world environment system used in general for AVs and robotics. Bescos et al. [32] investigated multiple solutions (DynaSLAM and ORB-SLAM2) for dynamic object detection. The purpose of the research was to demonstrate the capability of algorithms to detect moving objects by using RGB-D, public monocular and stereo datasets. An estimation for a map of static parts of the scene has been achieved which stands as a key element for future development of the applications in the AVs industry. Four authors contributed to the development of the paper, obtaining a total of 597 citations, with an average citations per year of 74.63 and a NTC value of 6.77.
An overview of the main challenges and trends in autonomous and intelligent vehicles have been performed by Schwarting et al. [33]. Thanks to the development of decision-making and planning, the functional capabilities of AVs improved significantly. Several prototypes have been tested on the streets, but the safety measures must still be evaluated, together with the reliability of the solution, due to the complexity of the traffic. More than 3000 people lose their lives every day in car accidents, most of which happen due to human errors. When AVs become reality, the number of road fatalities will decrease drastically. Three authors collaborated on paper development, obtaining a total of 506 citations, with a yearly citation value of 63.25 and a normalized total citation value of 5.74.
AVs must clearly understand the surrounding environment in order to operate accurately, according to Arnold et al. [34] DL, ML and AI play a crucial role in the development of AVs, being able to transform sensory information into semantic data which is used by intelligent cars. The purpose of the author was to present the benefits of 3D object detection, compared to 2D object detection, together with the main algorithms, datasets and sensors used by AVs. According to the literature review, regional CNN (R-CNN), Region Proposal Networks (RPN) and SubCNN were the main algorithms used. In total, six authors contributed to the development of the document, obtaining a total of 385 citations, with an average of 55 citations per year and a 9.84 NTC value.
The development of a controller that can be used for AVs stands as a main challenge in the technological domain, due to the complexity of the environment, according to Kuutti et al. DL methods are able to understand these unusual and non-linear problems. The purpose of the analysis was to evaluate the existing algorithms that focus on vehicle control, together with the limitations and strengths of the methods. Deep neural network, CNN, deep q-network and convolutional LSTM RNN are the main algorithms that have been successfully implemented. In total, five authors collaborated on the research, obtaining a total of 370 citations, with a mean of 74 citations per year and a NTC value of 11.39.
Safety for AVs represents a key element, but it is difficult to obtain, due to the complexity of the systems, requiring a multi-disciplinary approach between hardware fault tolerance, resilient ML and cooperation among humans. Koopman and Wagner [36] consider that the development of ML facilitated the evolution of the AV sector, helping to validate the system behavior, monitor the behavior evolution and ensure the model trainings using essential characteristics instead of coincidental correlations. In total there were two authors that worked on the paper, which obtained a total citation of 353, with a yearly citation of 39.22 and a normalized total citation of 6.16.
Table 5 explains the purpose of the analysis of the 10 most cited documents, together with the first author’s name, year of publication, journal, reference, title and the data that have been used.
Table 5.
Brief description of the content of top 10 most cited articles.
3.3. Thematic Maps and Themes Evolution
The section explores the co-occurrence network of the most used Keywords Plus, thematic map, thematic evolution and factorial analysis.
Figure 5 reflects the co-occurrence network of the most frequently used 30 keywords plus divided into three groups. The main cluster contains information about the importance of AVs: “performance”, “impact”, “safety”, “behavior”, “design”, “networks”, “models”, “vehicles”, “framework”, “optimization”. The blue cluster includes the prediction and tracking of AVs algorithms: “system”, “vision”, “network”, “neural-networks”, “classification”, “recognition”. The last cluster, represented with red express the challenges of AVs implementation: “internet”, “challenges”, “communication”, “systems”, “architecture”, “management”, “artificial-intelligence”, “autonomous vehicles”.
Figure 5.
Co-Occurrence network of 30 most frequently used Keywords Plus.
Figure 6 contains the most frequently used 250 Keywords Plus that have been clustered in five groups. In the thematic map axis two metrics are described: centrality and density. Density refers to the level of development by identifying the internal association of terms in different topics, while centrality quantifies the impact of the terms in the thematic map [37]. The main cluster, colored in blue, can be observed in the bottom right part of the thematic map, which means that the cluster has a high centrality and a small density. The keywords included in the cluster are “network” (111 appearances), “system” (70 appearances), “vision” (67 appearances), “classification” (62 appearances), “framework” (58 appearances), “algorithm” (49 appearances), “recognition” (48 appearances), “tracking” (48 appearances), “design” (42 appearances). The second cluster, colored orange, has a high centrality, is a little bit smaller compared with the blue cluster, but it has a high-density value. The focus of the group is on AVs’ benefits, technologies and impact: “model” (136 occurrences), “vehicles” (79 occurrences), “autonomous vehicles” (49 occurrences), “behavior” (41 occurrences), “safety” (29 occurrences), “artificial-intelligence” (26 occurrences), “impact” (23 occurrences), “time” (20 occurrences). The third cluster, which is in the middle of the map, represented with red, contains information about challenges and risks of the new technologies that are used in AVs: “internet” (60 appearances), “challenges” (52 appearances), “systems” (49), “management” (29 appearances), “communication” (25 appearances), “architecture” (24), “attacks” (22), “intelligence” (19 appearances), “security” (17 appearances), “blockchain” (16 appearances).
Figure 6.
Thematic map on Keywords Plus.
The last two clusters, colored in brown and green are smaller compared to the clusters that have been described, containing information about stability, adaptive cruise control and robustness of the AVs: for the brown cluster there are “adaptive cruise control” (14 occurrences), “stability” (11 occurrences), and for the green cluster there is “robust” (15 occurrences). Both clusters are on the left part of the graph, which means that there is a small centrality, but for the brown cluster there is a high centrality value, while the green group has a reduced centrality. Nevertheless, once more it should be mentioned that this map is built based on Keywords Plus, meaning that it is based on the most used keywords in the titles of the papers included in the dataset that has been cited. Given this observation, it might happen that some of the identified themes do not match perfectly the themes of the papers included in the dataset as these papers have been used by the authors of the papers included in the dataset as a base for their papers and, in some cases, they might have been cited only for establishing a context and not referring necessarily and entirely to the autonomous vehicles field and AI. This being mentioned, the exposed situation might be the cause for the content of the cluster marked in orange and listed in the niche themes quadrant. As a result of this observation, in the following a thematic map made based on the author’s keywords is provided, which better shapes the purpose and the analyses made in the papers included in the dataset by the authors of the works.
Figure 7 details the thematic map of the author’s keywords that are clustered in four categories. In the top right part of the map, with a high density and centrality is the most representative group, colored in blue, that focuses on DL techniques implemented in AVs: “Deep Learning” (600 appearances), “autonomous vehicles” (196 appearances), “object detection” (164 appearances), “feature extraction” (118 appearances), “task analysis” (103 appearances), “training” (99 appearances), “computer vision” (91 appearances), “roads” (89), “sensors” (87 appearances), “convolutional neural networks” (62 appearances). The second cluster, represented in purple, has a high centrality and a small density values and it includes mainly details regarding algorithms that have been adopted in AVs domain: “autonomous vehicles” (825 appearances), “Machine Learning” (378 appearances), “reinforcement learning” (97 appearances), “safety” (96 appearances), “vehicle dynamics” (66 appearances), “trajectory” (63 appearances), “neural networks” (57 appearances), “predictive models” (57 appearances), “vehicles” (56 appearances). The third cluster, colored in red has a high density and a small centrality and it focuses on requirements of AVs implementation: “Artificial Intelligence” (296 occurrences), “computational modeling” (76 occurrences), “data models” (72 occurrences), “security” (53 occurrences), “internet of things” (45 occurrences), “optimization” (40 occurrences), “edge computing” (39 occurrences), “servers” (32), “federated learning” (29 occurrences). The last group, represented with green has a reduced centrality and density, presenting the localization and perception of AVs and algorithms: “autonomous vehicle navigation” (55 appearances), “Deep Learning for visual perception” (31 appearances), “localization” (27 appearances), “Deep Learning methods” (26 appearances), “Deep Learning in robotics and automation” (13 appearances).
Figure 7.
Thematic map on author’s keywords.
Figure 8 divided the Keywords Plus into two clusters by using factorial analysis. The red cluster is the most representative that contains the behavior, management, tracking, perception or architecture of AVs, DL, ML and AI. The main keywords that have been used in the red cluster are: “management”, “perception”, “behavior”, “tracking”, “classification” or “communication”, while the second group includes the acceptance and trust of the methods: “technology”, “Artificial Intelligence”, “automated vehicles”, “trust”, “acceptance” and “information”.
Figure 8.
Factorial analysis on Keywords Plus.
Figure 9 presents the evolution of Keywords Plus usage during the analyzed timespan. For a better understanding of the topic development, the data have been divided into three separate periods, 1995–2017, 2018–2021 and 2022–2024.
Figure 9.
Thematic evolution on Keywords Plus.
In the first part, the main keywords that have been used were related to “vehicles”, “model”, “systems” or “pedestrian detection”. The domain evolved significantly starting with 2018 when the academic community started to publish more scientific papers. The “model” keyword included the “vehicles”, “pedestrian detection” and “model” from the previous period, focusing also on “impact”, “internet”, “model-predictive control”, “network” and “adaptive cruise control”. In the last three years, between 2022 and 2024, the “model” divided into multiple sections such as “neural-network”, “cnn” or “network”, while the “impact” includes also the “model”, “robust” and “impact”, while “network” focused on “attacks” and “impact”. The “adaptive cruise control” combines with “internet” and “model”. According to Morooka et al. [19], the most used neural network techniques are “cnn”, “rnn” and “lstm”. Azam et al. [38] included into analysis a thematic evolution of AVs keywords, which were divided into three different parts: between 1999 and 2017, between 2018 and 2020, and 2021. In the first part, the focus of the researchers was on “vehicles”, “algorithms”, “autonomous vehicles” or “automation”, while between 2018 and 2020 the focus was on “traffic control”, “vehicles”, “autonomous vehicles”. In 2021, the authors explored the “mixed traffic flow”, “urban transportation”, “traffic control” or “vehicles”.
The evolution of the title bigram’s theme is pointed out in Figure 10. The first analyzed period is 1995–2017, when the most frequently used bigrams are “neural network”, “autonomous vehicle”, “Artificial Intelligence”, “learning approach”, “Deep Learning” and “Artificial Intelligence”. Between 2018 and 2021, the variety of bigrams increased, focusing more on ML, AI and DL methods: “edge computing”, “learning framework”, “detection system”, “lane change”, “vehicle detection”, “motion planning” or “neural network”. In the last timespan, between 2022 and 2024, the main bigrams used are “autonomous driving”, “automated vehicles”, “neural network”, “depth estimation”, “intelligent transportation”, “reinforcement learning” or “trajectory prediction”. A theme evolution can be done for specific bigrams in order to observe the correlation between terms: between 1995 and 2017 the “learning approach” moved into “cruise control” and “semantic segmentation” between 2018 and 2021, while between 2022 and 2024, the terms were referring to “autonomous driving”.
Figure 10.
Thematic evolution on bigrams in titles.
Figure 11 explores the thematic evolution of abstracts’ bigrams that have been divided into three time periods. Between 1995 and 2017, the main bigrams that have been used by the authors refers to “autonomous vehicles”, “vehicle dynamics”, “object detection”, “autonomous navigation”, “intelligent transportation” or “neural networks”. Between 2018 and 2021, the variety of topics reduced too only two “autonomous vehicles” and “Deep Learning”, while between 2022 and 2024 the researchers mainly focused on “autonomous vehicles” and “Machine Learning”. Thanks to the development of DL and ML, the numerous bigrams that have been analyzed before 2018 have been easily grouped into the two new technologies.
Figure 11.
Thematic evolution of bigrams in abstracts.
3.4. Topics Discovery Through LDA and BERTopic
In this section, topics discovery is made through two approaches, namely LDA and BERTopic. By matching the topics discovered through the use of the two mentioned analyses, the systematic review will be conducted in the next section.
Based on an LDA analysis, three research topics are identified as it results from Figure 12, Figure 13 and Figure 14.
Figure 12.
LDA results—Topic 1 [39,40].
Figure 13.
LDA results—Topic 2 [39,40].
Figure 14.
LDA results—Topic 3 [39,40].
The first topic can be associated with the use of AI models in object detection tasks in the case of AVs, representing the core technical foundation in the area of autonomous driving research, featuring terms such as model, method, data, vehicle, approach, network, algorithm, performance, detection, dataset, features, images, object_detection, accuracy, real-time, control.
The second topic deals with issues associated with security challenges in AVs, featuring applications in the area of cybersecurity, technological advancements, AI integration, as well as research oriented toward policies in this area. Relevant terms for this topic are systems, ai, research, technology, applications, attacks, communication, development, security, techniques, challenges.
The third topic focuses on the use of AI in real world vehicle performance, especially on control mechanisms, environmental sensing, driver interaction and overall performance. Keywords associated with this topic are vehicles, driving, safety, control, accuracy, sensors, road, environment, design, driver, performance.
As a result of the LDA analysis, three main topics emerge as follows: Topic 1—Object Detection for AVs using AI, Topic 2—AI for Security in AVs, and Topic 3—AI for Vehicle Control and Safety in Real-World Vehicle Performance.
Going further with the analysis, a BERTopic has been performed on both titles and abstracts of the papers included in the dataset. As a result, four topics have been uncovered as illustrated in Figure 15, having the first five terms depicted in Figure 16.
Figure 15.
BERTopic results.
Figure 16.
BERTopic composition.
From Figure 15 and Figure 16 it can be observed that there is a compact and semantic distinction between the four identified topics. Furthermore, considering the words associated with the topics, a more “modern” vocabulary can be highlighted in the case of BERTopic analysis when compared to the LDA, as the terms feature elements such as adversarial, lidar, gesture, ethical.
Based on the data in Figure 16, corroborated with the extracted terms for each topic (as discussed in the following), the focus of each topic is determined and discussed hereafter.
Therefore, it has been observed that Topic 0 is dedicated to real-time learning and traffic prediction, featuring key terms such as driving, model, control, learning, data, prediction, traffic, safety, based, proposed. Considering the content of this topic, it can be observed to be similar to Topic 3 identified through LDA analysis.
Topic 1 consists of various keywords such as detection, object, network, segmentation, lidar, image, data, proposed, object detection, method, and provides a clear mapping with Topic 1 in LDA, featuring strong image-based and sensor-specific terms.
Topic 2 is based on intelligence, technology/technologies, human, ethical, avs, systems, study, social, research, being closely aligned with Topic 2 identified through the LDA analysis. In addition to Topic 2 from LDA, the Topic 2 in BERTopic expands upon ethics and social AI, identifying a broader range of applications of AI in AVs.
Topic 3 is a new one, being slightly connected with Topic 2 discussing security in the LDA analysis. In this case, Topic 3 puts more emphasis on adversarial attacks and cybersecurity, through keywords such as attack/attacks, adversarial, intrusion, security, network/networks, detection, systems, data.
Thus, the identified topics through BERTopic are Topic 0—AI Driving Models and Control Systems, Topic 1—Object Detection through AI, Topic 2—Technology, Ethics and Human Factors, Topic 3—Adversarial Attacks and Cybersecurity.
Considering the topic discovery conducted above, it can be noticed some correspondence in the obtained results through the various methods employed, namely thematic map, LDA and BERTopic, especially in the case of the core topics. For example, BERTopic 0 can be put in connection with LDA Topic 3 due to their focus on the AI vehicle control and safety, as well as to the themes identified through the thematic maps in Figure 6 and Figure 7 on Keywords Plus and authors keywords—the orange cluster dedicated to model, vehicles, safety, impact in Figure 6, and the purple cluster dedicated to ML, vehicle dynamics, safety, trajectory Figure 7. Furthermore, a correspondence can be highlighted between BERTopic 1 related to object detection through AI and LDA Topic 1, as well as to the clusters highlighted in blue in both thematic maps in Figure 6 and Figure 7. Also, BERTopics 2 and 3 can be partially put in correspondence with LDA Topic 2, as well as with the red clusters depicted in Figure 6 and Figure 7.
Furthermore, by considering the top 10 most cited papers and the topics identified through the LDA and BERTopic analysis, it can be observed that the subject is addressed by the most cited papers aligned with identified topics. For example, Dresner and Stone [27] and Kuutti et al. [35] are directly aligned with BERTopic 0 and LDA Topic 3, focusing on AI-driven control systems and decision-making frameworks for AVs. Papers such as Feng et al. [29], Arnold et al. [34], and Xu et al. [31] support BERTopic 1 and LDA Topic 1, which centers on object detection, semantic segmentation, and sensor integration through DL methods. Additionally, the work by Awad et al. [28] goes beyond technical contributions and connects to Topic 2 in BERTopic, introducing ethical and human-centered perspectives on autonomous decision-making, a growing research theme. Moreover, the articles authored by Koopman and Wagner [36] and Mennel et al. [30] touch on cybersecurity, robustness, and real-time processing, reinforcing themes identified in LDA Topic 2 and BERTopic 3 on security and adversarial resilience. Therefore, as expected, the top-cited papers set the trend in scientific research, touching topics discussed at large in the body of literature. As a result, these works mirror the research interests of the research community in the area of AI in AVs.
3.5. Systematic Review Based on the Identified Topics
In view of the topics identified above through thematic maps, LDA and BERTopic, the themes in Table 6 have been identified.
Table 6.
Themes for systematic review.
In the following, a review of papers associated with each of the five identified themes is provided.
3.5.1. Perception and Object Detection
The main benefit of autonomous vehicles is the possibility of automatically identifying, avoiding objects, sensors impact and new methods that were successfully tested on autonomous vehicles. In order to understand how the field developed, a total of nine scientific papers that focused on the academic community have been evaluated.
Suprapto et al. [41] proposed a model called YOLOv8x-seg that was trained for 200 epochs in order to detect objects and roads, having a loss of 0.53182. Various simulation tests have been done, demonstrating the real-time road and object identification for steering control, accurate object distance management, effective object and road detection. The mean object measurement distance error was 2.245 m. The A-Star algorithm has been implemented for route optimization. The focus of the research was to express the importance of sensor fusion for autonomous vehicles. The A* algorithm still requires improvement since some routes are not reachable, and it needs driver intervention. A similar analysis has been done by Thakur and Mishra [42] that explored an exhaustive analysis of multi-sensor technology, by using Light Detection and Ranging (LiDAR), Radio Detection and Ranging (RADAR), cameras and ultrasonic sensors together with Artificial Intelligence (AI) for obstacle detection of autonomous vehicles. Nowadays, due to the fast implementation of AV, it is necessary now for resilient and versatile object detection. Deep Learning algorithms have been integrated for real-time processing by using fog and edge computing, Generative Adversarial Networks (GANs), Recurrent Neural Networks (RNAs) and Convolutional Neural Networks (CNNs) for data interpretability efficiently. Efficiency, security and connectivity can facilitate the potential of consumer electronics companies. Object detection means that autonomous vehicles enable and react to the surroundings in real time. The authors defined an algorithm called Galactical Swarm Fractals Optimizer with DL-Enabled Object Detection for Autonomous Vehicles (GSODL-OOAV) which has an efficient applicability on Smart Cities. The model helps object identification for autonomous vehicles by defining a RetinaNet object detector together with a long short-term memory ensemble (BLSTME) algorithm. The robustness of the model has been tested, obtaining an accuracy of 99.06% According to Cao et al. [43], object tracking stands as a crucial factor for intelligent vehicle environmental perception, offering efficient and accurate object tracking, thanks to the development of vehicular sensors and Artificial Intelligence. The authors searched on the academic community for papers that focus on object tracking technology, but there are not so many published, approximately 230 that were reviewed. The researchers explained single object tracking (SOT) and multiple object tracking (MOT) algorithms that are using 2D, 3D, vision sensor and intelligent vehicle object tracking methods, summarizing at the same time the pros and cons between the newest algorithms and classical functions, together with the opportunities and future challenges that can occur. The external factors that could affect the autonomous vehicles have been discussed by Miao et al. [44], pointing out the impact on security and driving strategies. Traditional attack algorithms focus on static anomaly thresholds from data, losing accuracy on complex problems. The latest studies showed that inter-vehicle communication and Deep Learning are used in the security field, but there are significant limitations related to environmental dependency and data security. The authors developed an adaptive sensor attack detection algorithm for autonomous vehicles by combining Gaussian process for probabilistic modelling and perception system’s functions, generating dynamic uncertainty estimators which are further used as adaptable anomaly boundaries, showing a high resilience and efficacy on real KITTI dataset.
The evolution of state-of-the-art sensors, together with autonomous vehicles implementation led to an industry revolution where numerous self-driving vehicles prototypes have been developed in order to maximize traffic efficiency and increase road safety. Azam et al. [45] presents the definition of full-stack AV based on limited number of sensors. The architecture of an AV is divided into four types of layers: perception layer, sensor layer, control layer and planning layer. The perception layer explores the localization and detection based on sensors, while the sensor layer includes proprioceptive and exteroceptive sensors. The control layer contains longitudinal and lateral control of AVs, while the planning layer explores obstacle avoidance, velocity replanning and route information. All four layers are combined in a system that has been successfully tested in an unconstrained environment, showing high efficacy for localization, motion planning, object detection, velocity replanning, obstacle avoidance, and longitudinal and lateral control. Scene flow is considered as one of the main features of autonomous vehicles, facilitating the estimation of various independent objects by using LiDAR. Ding et al. [46] considers that the scene flow from 4-D radar is still unknown by the academic community, in opposition to the popularity that increased significantly in the automotive sensors field due to the high robustness in all types of weather. Radar data compared with the LiDAR contains more noise and the resolution is significantly lower and the cost of accurate datasets with relevant information from real world is too expensive. The focus of the authors was to estimate scene flow of 4-D radar by implementing self-supervised learning algorithms, creating a solid architecture and multiple novel losses for radar data. The outcome showed great results on real-world experiments, validating the robustness of the algorithms. Sharing acquisition and information among the autonomous vehicles by using vehicular edge computing (VEC) was explored by Nie et al. [47]. The research began with the demonstration of freshness information that has a significant impact on emerging metrics which is also known as age of information (AoI) or task scheduling. The AoI implementation led to a minimization to information personality, describing also the existing limitation of imitation learning. The imitation algorithm has been implemented together with the VEC for the scheduling scheme focusing on minimizing the mean age of critical information (AoCI). AoCI refers to the AoI which has a crucial impact on autonomous vehicles’ decisions. The performance of the solution has been tested, obtaining good accuracy metrics, outperforming the existing algorithms, demonstrating the potential of the method, pointing out at the same time the existing challenges and limitations for Artificial Intelligence in the Internet of Vehicles. Regarding the development of the autonomous vehicle field, strongly correlated with the above description of the scientific papers, Yaganathan and Osburg [48] point out the lack of documents published on characteristics of the service context, Artificial Intelligence or emotional and cognitive evaluations. The authors developed a Customer Responses to Unmanned Intelligent-transport Services based on Emotions and Cognitions (CRUISE-C) framework, together with an Elaboration Likelihood Model. CRUISE-C has been tested on three different use cases. The first scenario demonstrated that for resistant segments, autonomous vehicles in comparison with regular cars have a higher vulnerability to vehicle services, and there is a significant lack of reliability and convenience. The second use case presents what happens with the perception of people if a service fails in an autonomous vehicle. The outcome for autonomous vehicles compared with regular cars shows that there is no increase in negative emotions for any type of person, but it reduces the severity for a specific segment (for avoiders), and it increases the severity for another segment of potential clients (for experts). In the last use case, a Machine Learning approach has been developed for the membership segment, including also emotional and cognitive evaluations, gender and reliance on taxis. The autonomous vehicles together with Artificial Intelligence without any human interaction or involvement will begin to appear on the market in the near future, according to Liu and Park [49]. The sensors that have been recently developed have an increasingly crucial impact on autonomous vehicles, since they can observe and understand the environment, assuring the safety of the passengers. The impact of perception error attacks (PEA) on AV has been evaluated, together with a set of countermeasures, known as LIFE (LiDAR and Image data Fusion for detecting perception Errors). LIFE can be used to detect PEA, analyzing also the existing consistency among the LiDAR data and camera image based on computer vision and Machine Learning algorithms. The performance of the LIFE solution has been tested on the KITTI dataset.
The object detection and perception subdomain of autonomous vehicles has a key role in the development of industry, facilitating the expansion and assuring a secure environment for the passengers.
3.5.2. Driving Models, Decision-Making, and Control Systems
The decision-making and planning processes are among the main steps in AVs, which take into account numerous factors that will be invested rapidly, in order to provide the optimal solution and to maximize the safety of the drivers. Eleven representative documents have been investigated, describing the main elements discussed by the researchers focusing on different scenarios: the decision-making process based on camera data, exploring the latest applications developed on the field such as large language models, multi-attribute decision-making [50,51,52,53,54,55,56,57], potential malicious activities on AV [58] or lane changing technology. The rapid development of driving experience, together with the image analysis and safety of the passengers, stand as the main topics discussed by the authors. The benefits of AI and ML implementation are discussed in [50]. The purpose of the analysis was to develop a humanlike driving system that offers AVs the potential to make decisions similar to a human, implementing a CNN algorithm that recognizes, detects and calculates the controlling commands. The authors in the end implemented a decision-making system that simulates real-life road conditions, having great accuracy, efficiency and robustness. Image data analysis from cameras, together with cyber-physical security are part of the AVs. The purpose of Zaboli et al. [59] was to include active inference in AV systems. Markov models were implemented in AVs that evaluate the existing possible solutions based on the complex environment. At the same time, the uncertainty requires significant computational resources in order to process data. Apart from Markov models, several controlled systems have been tested, such as MDP (Markov Decision Process) and POMDP (Partially observable Markov decision process). Medraon-Berumen and Akbas [51] considers that AVs are a market disruptor for numerous industries, due to the possibility of changes that could appear in energy, transportation or automotive sectors. The decision-making process of AV should be tested and controlled by defining specific parameters and scenarios. The researchers will investigate separately the validation problems and the scenarios that analyze the decisions taken by the vehicle in order to demonstrate the efficiency and capabilities of the AI and AV. Starting with 2017, the decision-making algorithms have increased, together with the number of articles on AVs. Altay et al. [52] focused on the decision-making process of autonomous cars based on the existing legislation, providing relevant criteria that should be included into the literature. The analysis points out that social status is the most relevant criteria that should be taken into account, while gender is the least relevant. The authors consider that the AV risk allocation is an ethical decision which must prioritize and reduce the number of victims in inevitable crashes. Another step that is crucial for AV is the decision that it has to protect other alternative victims, sacrificing one of them in case of a crash. AVs have to avoid obstacles, plan routes, map and operate in the existing complex environment and according to Lei et al. [53], this requires a lot of computational power. A framework has been proposed that will accurately decide the optimal solution, also integrating sensors that are used on mobile robots and AVs. A test has been done using the proposed framework, where multiple trucks had to follow a trajectory and on the road were several obstacles. Vehicles were able to proceed up to the obstacles, avoiding them and keeping the plan unchanged. Artificial Intelligence and human-centric design have the capability to discover new methods for autonomous vehicles that will go beyond the traditional methods of transportation, providing the possibility of vehicles to interact directly with passengers and to understand their behavior and needs. Cui et al. [54] defined a Large-Language Model (LLM) that will help autonomous vehicles in the decision process, and it will understand the contextual abilities. The authors tested the LLM on a use-case in HighwayEnv which represents a collection of environments used for interaction, interpretation and reasoning in different scenarios. Real-time personalized behavior has been verified by the model in order to observe how LLM can influence the behavior of the drivers. Thanks to the proposed LLM framework, the autonomous vehicles’ operations provide transparent decisions, continuous learning and personalization, having the purpose to constantly improve the safety and effectiveness of the autonomous vehicles. The full potential of autonomous vehicles cand be achieved if the architecture is designed properly, accelerating the development and deployment of the transportation sector. Mahmood et al. [55] focused especially on the impact of autonomous vehicles on safety, energy conservation, congestion and parking. In the selection process of optimal architecture, a multi-attribute decision-making (MADM) model has been defined, due to the number of attributes, indiscernibility and uncertainty that increases the complexity of the problem. At the same time, a mathematical approach has been proposed, using intuitionistic fuzzy rough set based on ordered weighted geometric, ordered weighted averaging, weighted geometric and weighted averaging. The applicability of the MADM model has been tested for architecture selection of autonomous vehicles. The manual design of autonomous vehicles represented the initial approach that was explained by Le Mero et al. [56], but nowadays the focus is on large-scale dataset implementation and demonstration using Imitation Learning (IL). The purpose of the research was to explain the IL methods used for autonomous vehicles, pointing out three main categories that exist in the literature: Direct Policy Learning (DPL), Inverse Reinforcement Learning (IRL) and Behavioral Cloning (BC). During the COVID-19 pandemic, Simsek et al. [57] evaluated the possibility of integrating autonomous vehicles as a mobile method of testing potential infection cases. The data was obtained through mobile crowdsensing data from smart devices, facilitating the access of locations and potential routes of autonomous vehicles. Self-Organizing Feature Map (SOFM) was implemented for MCS data analysis and route planning. The performance of the algorithm demonstrated satisfaction of 30% among the participants, considering SOFM as the most effective method, minimizing the number of tests, stops and testing time.
The security problems caused by human activity that affects the decision-making process of autonomous vehicles have been discussed by Osorio and Pinto [58]. The utilitarian method stands as a prioritization for the autonomous vehicles domain in order to minimize as much damage as possible. The predictability can lead to malicious activities such as crimes, terrorism or manipulation that will affect the systems. In this scenario, an uncertainty degree has been included, in order to make the system manipulation-proof, by introducing a level of noise in the decision-making process. At the same time, internal uncertainty can lead to a worse decision-making process, but external uncertainty can be considered useful, offering the possibility to the algorithm to learn and to be able to predict behavior. Alternative solutions such as passenger safety prioritization over the utilitarian approach or the reduction of human interaction in order to minimize the manipulation threat, which does not exist only in autonomous vehicles, are present in the whole field of Artificial Intelligence and the authors recommend further investigation in this area.
The advanced driver assistance systems (ADAS) evolved rapidly, but autonomous vehicles still have significant challenges that were discussed by Mechernene et al. [60], pointing out that decision-making algorithms still must improve their accuracy. The purpose of the research was to present the decision-making algorithms used in suburban roads and lane changing. The actual limitation is represented by the combination of global structure and human behavior in one algorithm. The developed model contains a mix of three decision-making factors: risk and gain computation compared with the maneuver by taking into account the predicted trajectory, trajectory prediction of surrounding cars and the decision making that should be taken in the end. Three different algorithms have been proposed and compared on driving simulator and database: artificial neural network, random forest and decision tree.
During the driving process, autonomous vehicles must process numerous decision-makings activities, and a more accurate and safer vehicle will be adopted faster, minimizing at the same time the number of accidents by implementing more control systems.
3.5.3. Human Factors, Ethics, and Societal Impact
AVs will influence society in a significant manner, reducing the number of car crashes and time spent on traffic. Twelve representative articles for society impact were investigated in order to point out the contribution of the authors and to express the importance of human factors, ethics and societal impact of AV. The benefit of implementing AV stands as a hot topic for the authors [61,62,63], together with the new societal and ethical factors that will be introduced into society [50,64,65,66] and traffic flow improvement [67,68,69,70,71]
The economic benefits of AVs have been tested in real scenarios, McCarroll and Cugurullo [61] exploring the impact on citizens of Phoenix, Arizona [61]. The focus of the analysis was to detail the disparity between future urban development plans for Phoenix and the vision of policymakers. In the long term, the AVs will provide greater road safety and less traffic congestion, especially in the center of the cities. Unfortunately, due to the lack of proactive engagement, the implementation and benefits of AVs remain only a plan. The main benefit of autonomous vehicles is the safety that is offered to the passengers, due to the development of Machine Learning and sensors. In addition, McCarroll and Cugurullo [62] explored the actual problem that blocks the implementation of autonomous vehicles. The misunderstanding between human drivers and self-driving systems stands as a main blocker and in order to solve the issue, the authors proposed a solution that makes decisions like a human, and it can be implemented for autonomous vehicles. Multiple ML and AI models have been developed in order to detect and recognize the information captured by the onboard sensors and to make decisions like a human based on the existing data, such as convolutional neural network. The advantage of the solution is the adaptability to real-life road conditions. The results demonstrated high efficiency and robustness. The impact on the human comfort in autonomous vehicles represents one of the main topics explored by the academic community, together with the rapid growth of the field. Similarly to the previous article, Su and Jia [63] developed a model that identify the human comfort approaches in autonomous vehicles by using wearable sensors. A Machine Learning algorithm has been proposed which points out the main factors that contribute to the comfort of passengers based on wearable sensors data, demonstrating the effectiveness of the solution, increasing human comfort.
According to Cunneen et al. [64], society will face new challenges because of the implementation of AVs, such as the difficulty to define driving environments because of various moral and human values which will impact in a negative way the decision-making process that could have a significant impact regarding driver safety. Together with technological development, regulations should also evolve in order to fully benefit from AVs and to minimize the potential risks, due to the high complexity that exists. The authors conclude that AVs stand as one of the most powerful solutions provided by AI which will have a huge impact on society, but it has to be very well understood, and the specialists should debate and make people comprehend the benefits and risks of the technology. Thanks to the development of Artificial Intelligence, the implementation of autonomous vehicles has become easier, changing also the urban environment. Li et al. [50] consider that the social dynamics of urban environment have been impacted by technological innovation. The focus of the analysis was to point out how autonomous vehicles change the time spent in traffic and the environment by defining a framework that presents the role of Artificial Intelligence in the new urban environment. At the same time, a comparison between historical shifts in time and the autonomous vehicles stakeholders’ narratives have been made, demonstrating that technology offers more free time for the users. According to Tawfeek [65], the car-following behavior stands as a crucial factor for human safety. The author proposed different methods that explore the braking cases at intersections in order to identify the minimum car distance for autonomous vehicles. The final solution contains an Extreme Gradient Boosting (XGBoost) algorithm that has an R2 value of 0.99 for the training dataset and 0.97 for the testing dataset. The outcome demonstrated that the control type has a significant impact on driver speed at the minimum distance, offering increased comfort and safety for autonomous vehicles’ passengers. Strongly correlated with the above description of the paper is research into the popularity of autonomous vehicles increased in the last years, since it became more frequently adopted by society according to Yang et al. [66]. Due to the limited communication bandwidth or insufficient computing force in edge computing and the lack of decision-making process, the safety of autonomous vehicles is still a concern. The authors proposed a soft-actor-critic (SAC) and soft-actor-critic-discrete (SAC-D) method combined with double bootstrapped (DBSAC-D). Thanks to the bootstrapping implementation, the exploration of the data is enhanced, and the computing force is significantly reduced. At the same time, a sampling solution has been proposed which defines an equilibrium among the importance and novelty of the sampled data, by improving the accuracy of the training step. The outcome demonstrated the rapid convergence speed and good performance for multiple traffic scenarios.
Due to the high unpredictability of driving environments, in some cases it is tough to see or understand the road signs, which directly impacts the autonomous vehicle’s capability, leading to inaccurate decisions under incomplete information. Park et al. [67] defined a framework that provides a method for autonomous vehicles to process information under limited situations. The process consists of three distinct steps where the road sign is rebuilt based on the existing information by using a generative pretrained transformer algorithm. On the second step, the sample image is included into a classification model that calculates the accuracy of the model, and it restores the quality of the image. In the last step the rebuilt picture is included into the design of the user interface, leading to an improved recognition of road signs. Strongly correlated with the above description of the paper is the research of Adnan et al. [68] that offers an overview of the current development of autonomous vehicles and the main factors that contribute to the user influence based on the emerging innovation. The autonomous vehicles have the potential to improve the traffic flow, to increase the mobility of groups and to reduce the number of accidents. Authors point out the main factors that block the adoption of autonomous vehicles. Trust in autonomous vehicles stands as a main criterion for user acceptance, which can be different based on the sociodemographic details. An ethical implication of technology can increase the level of user trust. The focus of the analysis was to discuss the actual theories of technology acceptance, presenting the Unified Theory of Acceptance and Use of Technology, also known as UTAUT and the potential solutions for autonomous vehicles, pointing out the social influence, effort expectancy and performance expectancy as decisive factors. Since the autonomous vehicle domain combines a variety of new technologies, it is mandatory to have an accurate computing vision system that is able to identify objects correctly no matter what the weather. Appiah and Mensah [69] consider that the capacity to discern between the components of the environment under challenging events represents a major concern in the field of computer vision due to the weather conditions such as rain and fog that makes difficult the investigation of the road signs and other vehicles. The authors proposed a combination of two Deep Learning algorithms called You Only Look Once V7 (YOLOv7) and Enhanced Super-Resolution Generative Adversarial Networks (ESRGAN). ESRGAN learns based on a training set and it can adjust the adverse weather conditions in images faster than YOLOv7 identifies objects, allowing the possibility to refine each image that can be further applied to the YOLOv7 algorithm. Both methods provide an accuracy higher than 80% on object detection during unfavorable weather conditions. Connected and autonomous vehicles (CAV) have a positive impact on mobility of society. Ahmed et al. [70] consider that the evolution of CAV will be influenced by 5G. 6G and Artificial Intelligence by increasing speed and reducing ubiquity and latency. The focus of the researchers was to collect qualitative data from potential users and to perform a statistical exploration of the information, together with a Machine Learning implementation in order to predict the adoption of CAVs by the users. Multiple models have been implemented such as Random Forest, Naïve Bayes, Fuzzy Logic and Neural Networks obtaining an accuracy of 83.63%, 82.15%, 86.38% and 81.76%. Companies have a higher level of trust in Artificial Intelligence technologies such as medical assistance devices and autonomous vehicles compared with individuals. Hengstler et al. [71] present the main benefits of trusting the technologies which are the cognitive compatibility, usability, trialability, increased operational safety and data security, transparency of development process, stakeholder alignment and the incremental implementation of new technologies in the companies leads to an increased trust. The authors conclude that companies should trust innovation and technology in order to develop.
Society has to adapt to the latest technological advancements, autonomous vehicles representing one of the world’s revolutionizing transportation solutions, that directly interfere with human ethics and human factors and a balance between those should be found.
3.5.4. Safety, Cybersecurity, and Robustness
Safety remains a central principle for AV development. The majority of scientific papers published in the field of AV focus on the evolution of safety measures that either block or facilitate the spread of self-driven vehicles. A total of twelve articles have been investigated, pointing out the contribution of the researchers. Safety is a crucial principle that should be respected by AVs [72,73,74]. Lee et al. [75] evaluated the collision reports and the correlation between level of damage produced to an autonomous driving car and risk factors. The purpose of the research is to formulate methodologies that can improve the transportation domain. A total of 21 rules have been extracted as factors that are related to AV accidents. Based on historical crash data and using ML algorithms, relevant insights can be formulated and proposed in order to improve the safety of autonomous cars. At the same time, the interaction strategies among human-driven vehicles (HVs) and autonomous vehicles (AV) have become a focus for the researchers, due to the trend of AV adoption. Strongly correlated with the above description of the paper is the research of Wang et al. [72] that explored the safety methods that can be applied in traffic, especially when a car is following another one, by proposing a first-principle model and a Machine Learning Gaussian process (GP) that can estimate the HV behavior. The outcome demonstrated a reduction of the RMSE (root mean squared error) with 35.64% compared with the scenario when only the first-principle model was implemented. A Gaussian process model predictive control (GP-MPC) has been tested to assess uncertainty in various traffic scenarios such as the emergency braking. The GP-MPC showed a higher accuracy compared to MPC algorithm. Rasheed et al. [73] defined an adversarial convolutional deep reinforcement learning (NDRL) model combined with Long-Short-Term-Memory (LSTM) and Generative Adversarial Network (GAN) in order to increase and assure the safety mechanism and security of AV in Intelligent Transportation Systems (ITS), using 5G technology. The main steps of the research process are the problem statement in order to identify the optimal distance between vehicles, followed by the development of NDRL algorithm based on LSTM-GAN algorithms that point out the interdependence between AVs’ reactions and model behavior. The last step consists in evaluation and comparison of the algorithms with existing solutions such as deep reinforcement learning (DRL) or Kalman filter, demonstrating the accuracy and robustness of the proposed solution. Technological development had a significant impact on AV evolution as Zhang et al. [74] described. The adversarial network can have a negative impact in the detection process of 3-D Deep Learning object detection algorithms, creating new vulnerabilities that can affect the safety of autonomous vehicles. considering that there is no paper that explores the safety of autonomous vehicles under adversarial networks and Deep Learning performance. The focus of the authors was to evaluate two adversarial networks, patch and perturbation attacks regarding the driving safety of autonomous vehicles. Two models have been tested, Deep Stereo Geometry Network (DSGN) and Region-based Convolutional Neural Network (R-CNN) which evaluated safety performance by testing the impact on driving safety for autonomous vehicles, and the precision of 3-D object detectors. The outcome shows that DSGN algorithm had a higher accuracy than R-CNN.
The cybersafety and robustness represented other topics explored by the researchers, integrating the newest technologies into AV in order to minimize the potential cyber threats and to maximize the accuracy of the vehicles [64,76,77,78,79]. Society has to adapt to the technology and to integrate it into daily activities since new challenges will occur due to the implementation of AVs, such as the difficulty of defining the driving environment because of various moral and human values which will impact in a negative way the decision-making process that could have a significant impact regarding driver safety [61]. Together with the technological development, regulations should also evolve in order to fully benefit from AVs and to minimize the potential risks, due to the high complexity that exists. The authors conclude that AVs stand as one of the most powerful solutions provided by AI which will have a huge impact on society, but it has to be very well understood, and the specialists should debate and make people comprehend the benefits and risks of technology. Strongly correlated with the AV implementation and the new methods of driving is obstacle avoidance in various weather conditions, which was a main topic discussed by the academic community. According to Meftah et al. [76], there are no papers published on autonomous vehicles field that used data augmentation to train Deep Learning (DL) models to avoid objects in severe weather conditions. Authors developed a Generative Adaptive Network (GAN) algorithm for data augmentation in order to increase the accuracy of DL models A total of 64,336 images have been included in the analysis using three cameras installed in V-Sim AV, a simulator that generates datasets for training processes. The performance of VGG16, ResNet50 and ResNet101 have been calculated by the authors. ResNet101 obtained an accuracy of 97.2%, having a reaction time of 0.105 s, demonstrating the effectiveness of the algorithm. The increased comfort and safety stand as two of the main benefits that autonomous vehicles have provided to the society according to Kukkala et al. [77], which presents the impact of AV on environment and decision-making. Due to the connectivity of the systems, cyber-attacks can occur often which can lead to catastrophic effects. The cybersecurity of AV should be significantly improved in the future, by implementing various Artificial Intelligence and state-of-the-art solutions. A roadmap that ensures the security of AV has been proposed by the authors which highlights the key challenges that should be managed. Technological development facilitated the innovation process, facilitating the implementation of autonomous vehicles. In parallel with technological development, cybersecurity has become a crucial element, due to the potential threats of autonomous vehicles. Lee and Madnick [78] proposed a System Theoretic Process Analysis (STPA) which represents a cybersafety method that evaluates the sociotechnical complex systems. The purpose of the analysis was to evaluate the impact of cybersafety in security hazards, mitigation requirements and analyze safety. The results were compared with Combined Harm Analysis of Safety and Security for Information Systems (CHASSIS) and the cybersafety pointed out multiple potential hazards and proposed more effective solutions than the CHASSIS model. Both methods utilize the Internet of Vehicles and Mobility-as-a-Service. The safety tests of autonomous vehicles have been done using operational experiments. Neelofar and Aleti [79] tested many scenarios that identified critical elements, pointing out the representation of static features and various dynamics, being able to adapt to various environmental factors (light and weather) and road participants (static obstacles, pedestrians, vehicles). Authors defined an Instance Space Analysis (ISA) model that extracts the main factors that contribute to the danger behavior of autonomous vehicles. The impact of factors can be visualized thanks to ISA implementation, together with the scenario’s outcome. Five Machine Learning algorithms (Random Forest, Naïve Bayes, Multilayer Perceptron, K-Nearest Neighbors and Decision Tree) have been trained to better understand how to differentiate the safe and unsafe scenarios. Several metrics have been applied such as F1 score, recall or precision in order to see which algorithm is more accurate. Autonomous vehicles are controlled by the controller area network, also known as CAN bus protocol, according to Aldhyani and Alkahtani [80] and thanks to the fast development of technology, the automotive industry has evolved significantly. The actual limitation discovered by the authors is the difficulty of rapid detection of message attacks in CAN. The purpose of the research was to describe a performant model that protects the vehicle network from cyber-attacks, by using Artificial Intelligence. The proposed solution was tested on a real automatic vehicle network dataset, combining convolutional neural network (CNN), hybrid network CNN and CNN long short-term memory (CNN-LSTM) models that automatically identifies attack messages. The accuracy has been checked using recall, F1 score, precision and accuracy, obtaining a performance of 97.30%.
3.5.5. Applications, Deployment, and Technological Development
Technological development represents one of the key elements that facilitates the evolution of the automotive domain. The AVs combine a variety of fields, including the latest technologies. A total of eleven scientific papers have been evaluated in order to identify the main factors that lead to the evolution of technology. The authors focused mainly on AV control, together with the ability of AV to differentiate objects and the potential risk.
Steering control of AVs stands as a challenge, even if there are multiple control strategies, the efficacity of the technologies is not satisfying. Elsisi and Ebrahim [81] described a model predictive control (MPC) combined with hybridization of discrete-time Laguerre function (DTLF) which offers a higher accuracy compared to existing methods. The impact is significant, reducing the disturbance of road curves and uncertainty, promoting a safer transportation system. The connection between AVs using traffic networks has been investigated by Parsa et al. [82] which proposed a model called POLARIS, an advanced transportation simulation framework which predicts average daily traffic for Chicago metropolitan road network. The changes in traffic are extracted using three different ML algorithms, Random Forest, Extreme Gradient Boosting and K-Nearest Neighbors. The time spent on traffic will be reduced significantly when AVs replace existing cars. The outcome presents the main factors that influence traffic flow based on various simulations. A comparison between AV technology and autonomous ships have been explained by Forti et al. [83], which pointed out the importance of technological advancements in robotics, AI, multisensory perception and automation. In order to implement a successful autonomous transportation method, the development of computing technologies, telecommunications and sensors should be accomplished. The implementation of LIDAR, cameras, Internet of Things, tracking and management systems should stand as main decisions that should be made in order to avoid human errors or situations that could generate significant costs, such as the Ever Given incident that blocked the Suez Canal, and affected 9.6 billion dollars of goods daily, which represents 12% of total world trade. The interest in AVs leads to higher productivity and safety in industries and cities, according to Urrea and Velez [84], thanks to the development of DL algorithms and computer vision methods. The purpose of the analysis was to evaluate the models that predict traversable areas for AV for a dataset that contains minimal distinctions between surrounding ground and traversable zones. The solution combines a Vision Transformer, Multilayer Perceptron and a CNN, having high precision and being able to capture distant details and maintaining operational capabilities at the same time. Liu et al. [85] defined an infrastructure–vehicle autonomous cooperative vehicles system and demonstrated its superiority compared to autonomous driving systems, pointing out at the same time the existing challenges for reliable cooperative autonomous vehicle driving. The purpose of the research was to explain to the academic community the real-world communication limitations in cooperative autonomous vehicles driving, together with an introduction of practical solutions that represents a baseline for future research. The authors begin with the mobile network bandwidth that limits the uploading of raw sensing data which stands as a crucial factor in cloud application such as high-definition map generation or Deep Learning training algorithms. The second limitation represents the network latency issues that significantly impacts the safety and reliability of activities of an autonomous vehicle. In order to solve these problems, the authors developed and deployed two solutions, a sensing compression strategy and an adaptive fusion engine. The automation has impact and growing demand for freight and passenger transportation, reducing congestion, human errors and safety issues. Singh et al. [86] presents the state-of-the-art for connected vehicle technologies that are used for freight autonomous trains (AT) which are also known as driverless trains, which are used at the same time in the autonomous vehicles field. The focus of the research was to point out the main technologies that are used in autonomous transportation, such as Internet of Things, high-speed internet (5G), Artificial Intelligence algorithms, short range communication and video detection cameras. The advantages and disadvantages of AT have been presented together with future perspectives. The transition from theoretical aspects into real implementation of autonomous cars has been explained by Chen et al. [87]. Authors consider that AVs will revolutionize the transportation sector, reducing significantly the traffic crashes and costs. The vehicles produce large amounts of data that are still not explored, which means that the potential of the field is still not fully discovered. The complexity level is very high, due to the need for real-time model interpretation, dynamic environment and human–machine interaction, but special technologies like LIDAR, radars, cameras and ultrasonic sensors started to become popular and implemented. There are numerous challenges that autonomous driving has, according to Liu et al. [88]. Deep Reinforcement Learning has become more and more popular because of the potential of self-learning from AVs data. The focus of the analysis was to implement Deep Q-Learning, together with Priority Replay, Double Q-Learning or Dueling Double Q-Learning. A Markov Decision Process has been constructed for reward functions, strategies and target vehicle definition. The last section of the research focuses on the correlation between inherent learning variables extracted from Deep Reinforcement Learning and AVs. The inter-vehicle interaction, together with risk recognition framework, have been discussed by Li et al. [89]. The urban driving cases have been taken into consideration for training the recognition accuracy and extracting the risky scenarios. The initial approach was to define a clustering method based on driving and risk label and then using the graph representation model (GRM), a dynamic feature analysis has been performed in order to extract the main features of drivers. A pattern for drivers and risk has been defined, testing also the performance of the framework that encapsulates all proposed models. The outcome confirms the possibility of identifying the risks in real driving situations. Computer vision represents one of the most utilized Artificial Intelligence subdomains in autonomous vehicles, analyzing images, digital health and according to Kim et al. [90], there are concerns regarding the technical challenges that could appear in the real world. The authors developed content analysis and qualitative interviews in order to understand the sociotechnical challenges that could interfere with the technical accuracy of computer vision systems. Numerous components that are part of autonomous vehicles have been evaluated such as algorithms, data, experts, institutions or sensors, pointing out the dynamic evolution of the field across multiple environments and domains. The successful implementation of computer vision hinges on the adaptability to an open world which is complex, but at the same time it can adapt back to a closed and uniform world. Thanks to digital technological stimulation, the industry transformed significantly by including technologies such as Artificial Intelligence, Machine Learning or computer vision. Similarly to the previous paper, Lopez-Vega and Moodysson [91] focused on understanding the evolution of autonomous vehicle fields and the impact of the new technologies. The digital technologies have been divided into four distinct sections: disrupting, augmenting, transforming and spanning. The research demonstrates the importance of digital technologies’ transformation and the importance on the autonomous vehicles field, representing preconditions for new more radical solutions that could achieve the potential in revolutionizing the industry.
The academic community focused on the analysis of car accidents, trying to understand which are the main factors that lead to crashes. According to Ahmad et al. [92], 90% of the accidents occur due to human errors while only 2% of the accidents are caused by malfunctions of the vehicles. The focus was to present the importance in automotive industry of new technologies and wireless communications, providing a safe, intelligent and interconnected environment that can block security attacks. The Machine Learning algorithms have been discussed, together with Deep Learning solutions in order to minimize the threats.
Technological evolution stands as a crucial step in the implementation of AVs, authors focusing mainly on cars interactions, multisensory perception, automation, graph representation models, Vision Transformer and CNN [83,84,87,88,89].
4. Discussion and Limitations
The fourth section explores the limitations and discusses the comparison with other papers in terms of identified research directions.
4.1. Comparison in Terms of Identified Themes
In terms of thematic evolution, Azam et al. [38] divided the evolution of the themes associated with AV research into three periods, namely 1999–2017, 2018–2020, and 2021. The authors have identified a series of keywords such as “vehicles,” “algorithms,” and “traffic control,” as well as “mixed traffic flow” and “urban transportation.” The authors’ approach highlighted how research gradually shifted from foundational AV concepts to more applied traffic and urban integration topics.
Considering our findings, it can be mentioned that they build upon and extend this temporal structure by analyzing bigram evolution in titles and abstracts, as well as applying topic modeling (LDA and BERTopic), which provides a more granular semantic breakdown. By comparing the results obtained with the ones offered by Azam et al. [38], it can be noticed that our results similarly identify core technical themes through the use of key terms such as “neural network,” “Artificial Intelligence,” and “learning approach.”
As the Azam et al. [38] study ends with 2021, the third period covered in our study, namely 2022–2024, provides new information related to the evolution of the field, characterized by even more technology-driven shifts, with bigrams such as “reinforcement learning,” “depth estimation,” and “trajectory prediction”, which reveal a surge in AI-enhanced autonomy and precision modeling.
4.2. Limitations
During the analysis of AVs, DL, ML and AI fields, several limitations have been observed.
The database’s inclusion stands as a main limitation, since only one database has been taken into consideration. The reason for analyzing exclusively WoS documents was founded on the international prestige of the database, which offers a high selection, according to the existing academic community that performed a similar analysis. Thanks to the indexes that are included in WoS such as Emerging Sources Citations Index Science Citation Index Expanded or Social Sciences Citation Index, a robust evaluation of the citations could have been performed. WoS provides the Keywords Plus metric that outlines the related terms from the document references, presenting at the same time the purpose of the research. However, future studies could expand the scope by including Scopus, Dimensions, or IEEE Xplore to validate and triangulate results across platforms.
Another limitation consists in the type of the documents that have been taken into consideration, including only documents marked as “Article” in WoS database. In order to obtain a representative comparison among the documents, the document restriction was needed, analyzing the content or number of citations. In our case, a total of 1769 publications have been excluded from our analysis. Further analysis could consider expanding the type of the papers by including also the conference papers (with the drawback that the analyses related to the sources might be altered as each edition of a conference would be seen as an individual source, rather than the same source, and the top-most representative sources will be dominated by journals rather than conferences due to this drawback). Another option will be to conduct an analysis only on conference papers in order to better understand the area of rapid advancement and interest in the field.
A language filter has been applied, excluding papers that have been published in any other languages apart from English, restricting the temporal coverage of the articles. In order to perform a real comparison between topic analysis, topic evolution and n-grams investigation, the size of the dataset has been reduced on purpose by keeping only English papers. Another argument for restricting the articles was the limited proficiency in any other language. In our case, 29 documents have been excluded from analysis, which means that the impact will be minimum. Multilingual studies could be considered in the future. Again, in this case, the drawback will reside in the fact that the word clouds could contain words from various languages and will not be so easy to understand by the readers that do not speak those languages.
5. Conclusions
The focus of the analysis was to identify the evolution of AVs, DL, ML and AI topics between 1995 and 2024 using a systematic review approach. The domain evolved rapidly, as can be observed from multiple perspectives: regarding the number of publications and citations, the topics expansion or the evolution of collaboration network.
In order to provide a comprehensive response, the focus of the fifth part will be on answering the scientific questions that have been addressed in the first section.
In response to SQ1, it should be stated that the most representative country from the point of view of published papers is China, which has a total of 364 papers and 9597 citations, followed by USA with 334 documents and 9208 citations. In third place is Korea with 207 articles which has a total of 2089 citations, while the rest of the countries have a smaller impact on the analyzed topics: India (140 papers and 1178 citations), UK (106 papers and 3659 citations), Canada (85 documents and 1871 citations), Germany (71 documents and 2209 citations), Spain (55 papers and 1628 citations), Saudi Arabia (51 publications and 638 citations), Australia (50 articles and 2166 citations).
Regarding SQ2, a comprehensive analysis of the 10 most cited papers has been performed, pointing out the main topics. The usage of AI, ML and DL in AVs represents the main theme. Authors developed different solutions that integrate the complex environment as autonomous agents that are part of a multiagent system. The main risk of AVs is the safety that was discussed by authors, promoting several methods of behavior analysis of the environment in order to prevent potential crashes. At the same time, the evaluation of localization and mapping models was a representative topic for the researchers.
The AV sector developed significantly, especially in the last years, due to the evolution of ML, DL and AI that impacts the topic in a positive manner. A thematic analysis has been carried out in order to observe patterns of evolution for AVs and to answer SQ4 Regarding the thematic evolution graphs, the 1995–2024 period has been divided into three distinct parts: 1995–2017, 2018–2021 and 2022–2024. Initially, the researchers focused on “pedestrian detection”, “systems”, “vehicles” or “models”. Starting with 2018, the domain became more complex, researchers exploring also the “network”, “model-predictive control”, “impact” or “adaptive cruise control”. Between 2022 and 2024, the “model” keywords referred to “neural-network”, “network” or “cnn”, while “impact” includes terms like “model” or “robust”.
Considering the LDA and BERTopic results and the SQ3, it has been observed that LDA analysis extracted three core research streams: object detection and perception using AI methods, cybersecurity and system integrity challenges, and AI-based control and safety mechanisms in real-world vehicle performance. Complementing this, BERTopic identified four topics: real-time traffic prediction and control systems, object detection using sensor fusion and DL methods, human-centered and ethical aspects of AV technology, and adversarial attacks and cybersecurity. Based on the analysis, it has been determined that there is an overlap in the topics identified through the two analyses, as well as from the ones obtained through the use of thematic analysis conducted on both authors words and Keywords Plus, especially in the case of the core topics associated with the use of Ai in the field of AVs.
Regarding SQ4, a detailed review of the autonomous vehicle papers has been achieved, grouping the articles into five different subdomains, based on the focus of the researchers.
The first subcategory of autonomous vehicles is the perception and object detection, where a total of nine documents have been investigated, pointing out that the self-driving cars can autonomously identify and avoid objects thanks to the newest technologies that were developed and tested, together with sensors impact and importance.
The second subcategory explores the decision-making process, control systems and driving models, analyzing a total of eleven papers. The main topics discussed are related to lane changing algorithms, cyberattacks and other malicious attacks and how the autonomous vehicles should block it or describe the latest solutions developed in the field such as large language models or multi-attribute decision-making.
The third topic explored was the human factors, ethics and societal impact, together with the impact of autonomous vehicles in daily life, explaining why self-driving cars are not adopted faster, how the latest technologies can adapt to the personality and comfort of each passenger or how car-following behavior stands as a crucial factor for human safety.
On the fourth category called safety, cybersecurity and robustness, the focus of the researchers was to explain that safety stands as a major concern for the users and passengers, how cyberattacks can affect autonomous vehicles, presenting a variety of algorithms that can be successfully implemented for detecting potential malicious attacks or how Machine Learning, Artificial Intelligence and Deep Learning algorithms can identify objects in traffic automatically. A total of twelve scientific articles has been explored.
The last subdomain, applications, deployment and technological development, presents the main factors that contributed to the development of autonomous vehicles, controlling processes, prevention, objects detection and how to block the cybersafety attacks by describing implemented Machine Learning, Deep Learning and Artificial Intelligence models.
By taking into consideration the outcome that has been presented above, the evolution of AVs, DL, ML and AI has been highlighted, demonstrating the capabilities of revolutionizing the transportation sector, increasing the safety and security of cars.
The academic community linked AVs, DL, ML and AI, due to the potential for revolutionizing the transportation industry, demonstrating the benefits of autonomous cars from different perspectives based on the outcome from the top 10 most cited papers and the topic discussion from the fourth section. At the same time, a presentation of the most representative journals, authors, affiliations and countries based on the number of publications and citations has been achieved. A dedicated analysis of the main themes and the evolution of the topics have been performed.
Regarding the implications of the findings for autonomous vehicles and Artificial Intelligence in industry stakeholders, as was presented in the fourth section, the domain evolved significantly in recent years thanks to technological development. The Artificial Intelligence impact on autonomous vehicles have been pointed out in numerous papers, together with the data-driven innovation and the actual trends [93,94]. The strategic themes, research agenda and applications using SciMAT, mixed traffic conditions and safety by applying a bibliometric analysis, showing the impact of Deep Learning and Machine Learning on autonomous vehicles [19,38,95]. Deep Reinforcement Learning, behavior prediction, of traffic participants, risk perception, trust, intention to use and future directions stands as main topics discussed by the academic community [96,97,98,99]. The crash severity was investigated by using Machine Learning, AutoML, together with pedestrian safety [100,101,102,103].
The data collection for papers improved in the last years, but there are still several limitations that impact on the results of dataset extraction such as the filters that have been applied to the database in order to extract only publications related to AVs, DL, ML and AI. At the same time, the restriction applied to the type of document, keeping into dataset only papers marked as “Article” by the WoS or excluding the articles published in 2025 or papers that were published in any other language apart from English represents the main limitations that could affect the outcome of the analysis. The above criteria have been taken based on the existing research of the academic community, that has applied similar restrictions, because it could influence the graphical representation of the data in a negative manner.
Future research on the field of AVs, DL, ML and AI will take into consideration a higher variety of databases and documents and compare the outcome with different software applications. The algorithms that are currently implemented in the AV sector can be tested and classified based on the performance, demonstrating the importance of new methods in increasing the safety and security of transportation sector. The AVs are real and will certainly become more and more interesting for researchers.
Supplementary Materials
The following supporting information can be downloaded at: https://www.mdpi.com/article/10.3390/electronics14214174/s1, PRISMA 2020 Checklist [104].
Author Contributions
Conceptualization, A.D. and C.D.; methodology, A.D. and P.D.; software, A.D.; validation, A.D., P.D. and M.-S.F.; formal analysis, A.D. and M.-S.F.; investigation, A.D. and C.D.; resources, C.D.; data curation, A.D. and P.D.; writing—original draft preparation, A.D.; writing—review and editing, A.D., M.-S.F. and C.D.; visualization, A.D.; supervision, C.D.; project administration, C.D.; funding acquisition, M.-S.F. All authors have read and agreed to the published version of the manuscript.
Funding
This work was supported by a grant from the Bucharest University of Economic Studies, through the project “Analysis of the Economic Recovery and Resilience Process in Romania in the Context of Sustainable Development”, EconST2025. The work is also supported by a grant from the Bucharest University of Economic Studies through the project “Promoting Excellence in Research through Interdisciplinarity, Digitalization, and the Integration of Open Science Principles to Enhance International Visibility (ASE-RISE)”, Project Code CNFIS-FDI-2025-F-0457.
Data Availability Statement
Data is contained within paper.
Acknowledgments
This study was co-financed by The Bucharest University of Economic Studies during the PhD program.
Conflicts of Interest
The authors declare no conflicts of interest.
References
- Faisal, A.; Kamruzzaman, M.; Yigitcanlar, T.; Currie, G. Understanding Autonomous Vehicles: A Systematic Literature Review on Capability, Impact, Planning and Policy. J. Transp. Land Use 2019, 12, 45–72. [Google Scholar] [CrossRef]
- Duarte, F.; Ratti, C. The Impact of Autonomous Vehicles on Cities: A Review. J. Urban Technol. 2018, 25, 3–18. [Google Scholar] [CrossRef]
- Ye, L.; Yamamoto, T. Evaluating the Impact of Connected and Autonomous Vehicles on Traffic Safety. Phys. A Stat. Mech. Appl. 2019, 526, 121009. [Google Scholar] [CrossRef]
- Zmud, J.P.; Sener, I.N. Towards an Understanding of the Travel Behavior Impact of Autonomous Vehicles. Transp. Res. Procedia 2017, 25, 2500–2519. [Google Scholar] [CrossRef]
- Miglani, A.; Kumar, N. Deep Learning Models for Traffic Flow Prediction in Autonomous Vehicles: A Review, Solutions, and Challenges. Veh. Commun. 2019, 20, 100184. [Google Scholar] [CrossRef]
- Fagnant, D.J.; Kockelman, K.M. The Travel and Environmental Implications of Shared Autonomous Vehicles, Using Agent-Based Model Scenarios. Transp. Res. Part C Emerg. Technol. 2014, 40, 1–13. [Google Scholar] [CrossRef]
- Fagnant, D.J.; Kockelman, K.M. Dynamic Ride-Sharing and Fleet Sizing for a System of Shared Autonomous Vehicles in Austin, Texas. Transportation 2018, 45, 143–158. [Google Scholar] [CrossRef]
- Liu, F. Retrieval Strategy and Possible Explanations for the Abnormal Growth of Research Publications: Re-Evaluating a Bibliometric Analysis of Climate Change. Scientometrics 2023, 128, 853–859. [Google Scholar] [CrossRef] [PubMed]
- Liu, W. The Data Source of This Study Is Web of Science Core Collection? Not Enough. Scientometrics 2019, 121, 1815–1824. [Google Scholar] [CrossRef]
- KeyWords Plus Generation, Creation, and Changes. Available online: https://support.clarivate.com/ScientificandAcademicResearch/s/article/KeyWords-Plus-generation-creation-and-changes?language=en_US (accessed on 1 November 2024).
- Domenteanu, A.; Cotfas, L.-A.; Diaconu, P.; Tudor, G.-A.; Delcea, C. AI on Wheels: Bibliometric Approach to Mapping of Research on Machine Learning and Deep Learning in Electric Vehicles. Electronics 2025, 14, 378. [Google Scholar] [CrossRef]
- Domenteanu, A.; Cibu, B.; Delcea, C.; Cotfas, L.-A. The World of Agent-Based Modeling: A Bibliometric and Analytical Exploration. Complexity 2025, 2025, 2636704. [Google Scholar] [CrossRef]
- Panait, M.; Cibu, B.R.; Teodorescu, D.M.; Delcea, C. European Fund Absorption and Contribution to Business Environment Development: Research Output Analysis Through Bibliometric and Topic Modeling Analysis. Businesses 2025, 5, 45. [Google Scholar] [CrossRef]
- Cotfas, L.-A.; Sandu, A.; Delcea, C.; Diaconu, P.; Frăsineanu, C.; Stănescu, A. From Transformers to ChatGPT: An Analysis of Large Language Models Research. IEEE Access 2025, 13, 146889–146931. [Google Scholar] [CrossRef]
- Crișan, G.-A.; Domenteanu, A.; Popescu, M.E.; Delcea, C. Decision-Making for Sustainable Digitalization Through Grey Systems Theory: A Bibliometric Overview. Sustainability 2025, 17, 4615. [Google Scholar] [CrossRef]
- Sandu, A.; Diaconu, P.; Delcea, C.; Domenteanu, A. Emphasizing Grey Systems Contribution to Decision-Making Field Under Uncertainty: A Global Bibliometric Exploration. Mathematics 2025, 13, 1278. [Google Scholar] [CrossRef]
- Domenteanu, A.; Diaconu, P.; Delcea, C. Bibliometric Insights into Time Series Forecasting and AI Research: Growth, Impact, and Future Directions. Appl. Sci. 2025, 15, 6221. [Google Scholar] [CrossRef]
- Sarkis-Onofre, R.; Catalá-López, F.; Aromataris, E.; Lockwood, C. How to Properly Use the PRISMA Statement. Syst. Rev. 2021, 10, 117. [Google Scholar] [CrossRef]
- Morooka, F.E.; Junior, A.M.; Sigahi, T.F.A.C.; Pinto, J.d.S.; Rampasso, I.S.; Anholon, R. Deep Learning and Autonomous Vehicles: Strategic Themes, Applications, and Research Agenda Using SciMAT and Content-Centric Analysis, a Systematic Review. Mach. Learn. Knowl. Extr. 2023, 5, 763–781. [Google Scholar] [CrossRef]
- Abbasi, S.; Rahmani, A.M. Artificial Intelligence and Software Modeling Approaches in Autonomous Vehicles for Safety Management: A Systematic Review. Information 2023, 14, 555. [Google Scholar] [CrossRef]
- Valle-Cruz, D.; Gil-Garcia, J.R.; Sandoval-Almazan, R. Chapter 1: Artificial Intelligence Algorithms and Applications in the Public Sector: A Systematic Literature Review Based on the PRISMA Approach. In Research Handbook on Public Management and Artificial Intelligence; Edward Elgar Publishing: Cheltenham, UK, 2024; ISBN 978-1-80220-734-7. [Google Scholar]
- Întorsureanu, I.; Oprea, S.-V.; Bâra, A.; Vespan, D. Generative AI in Education: Perspectives Through an Academic Lens. Electronics 2025, 14, 1053. [Google Scholar] [CrossRef]
- Grootendorst, M. BERTopic: Neural Topic Modeling with a Class-Based TF-IDF Procedure. arXiv 2022, arXiv:2203.05794. [Google Scholar]
- Delcea, C.; Oprea, S.-V.; Dima, A.M.; Domenteanu, A.; Bara, A.; Cotfas, L.-A. Energy Communities: Insights from Scientific Publications. Oeconomia Copernic. 2024, 15, 1101–1155. [Google Scholar] [CrossRef]
- Domenteanu, A.; Delcea, C.; Chiriță, N.; Ioanăș, C. From Data to Insights: A Bibliometric Assessment of Agent-Based Modeling Applications in Transportation. Appl. Sci. 2023, 13, 12693. [Google Scholar] [CrossRef]
- Řehůřek, R.; Sojka, P. Software Framework for Topic Modelling with Large Corpora. In Proceedings of the LREC 2010 Workshop on New Challenges for NLP Frameworks, Valletta, Malta, 17–23 May 2010. [Google Scholar] [CrossRef]
- Dresner, K.; Stone, P. A Multiagent Approach to Autonomous Intersection Management. J. Artif. Intell. Res. 2008, 31, 591–656. [Google Scholar] [CrossRef]
- Awad, E.; Dsouza, S.; Kim, R.; Schulz, J.; Henrich, J.; Shariff, A.; Bonnefon, J.-F.; Rahwan, I. The Moral Machine Experiment. Nature 2018, 563, 59–64. [Google Scholar] [CrossRef] [PubMed]
- Feng, D.; Haase-Schütz, C.; Rosenbaum, L.; Hertlein, H.; Gläser, C.; Timm, F.; Wiesbeck, W.; Dietmayer, K. Deep Multi-Modal Object Detection and Semantic Segmentation for Autonomous Driving: Datasets, Methods, and Challenges. IEEE Trans. Intell. Transp. Syst. 2021, 22, 1341–1360. [Google Scholar] [CrossRef]
- Mennel, L.; Symonowicz, J.; Wachter, S.; Polyushkin, D.K.; Molina-Mendoza, A.J.; Mueller, T. Ultrafast Machine Vision with 2D Material Neural Network Image Sensors. Nature 2020, 579, 62–66. [Google Scholar] [CrossRef]
- Xu, X.; Tan, M.; Corcoran, B.; Wu, J.; Boes, A.; Nguyen, T.G.; Chu, S.T.; Little, B.E.; Hicks, D.G.; Morandotti, R.; et al. 11 TOPS Photonic Convolutional Accelerator for Optical Neural Networks. Nature 2021, 589, 44–51. [Google Scholar] [CrossRef]
- Bescos, B.; Fácil, J.M.; Civera, J.; Neira, J. DynaSLAM: Tracking, Mapping, and Inpainting in Dynamic Scenes. IEEE Robot. Autom. Lett. 2018, 3, 4076–4083. [Google Scholar] [CrossRef]
- Schwarting, W.; Alonso-Mora, J.; Rus, D. Planning and Decision-Making for Autonomous Vehicles. Annu. Rev. Control Robot. Auton. Syst. 2018, 1, 187–210. [Google Scholar] [CrossRef]
- Arnold, E.; Al-Jarrah, O.Y.; Dianati, M.; Fallah, S.; Oxtoby, D.; Mouzakitis, A. A Survey on 3D Object Detection Methods for Autonomous Driving Applications. IEEE Trans. Intell. Transp. Syst. 2019, 20, 3782–3795. [Google Scholar] [CrossRef]
- Kuutti, S.; Bowden, R.; Jin, Y.; Barber, P.; Fallah, S. A Survey of Deep Learning Applications to Autonomous Vehicle Control. IEEE Trans. Intell. Transp. Syst. 2021, 22, 712–733. [Google Scholar] [CrossRef]
- Koopman, P.; Wagner, M. Autonomous Vehicle Safety: An Interdisciplinary Challenge. IEEE Intell. Transp. Syst. Mag. 2017, 9, 90–96. [Google Scholar] [CrossRef]
- Wilczewski, M.; Alon, I. Language and Communication in International Students’ Adaptation: A Bibliometric and Content Analysis Review. High Educ. 2023, 85, 1235–1256. [Google Scholar] [CrossRef] [PubMed]
- Azam, M.; Hassan, S.A.; Che Puan, O. Autonomous Vehicles in Mixed Traffic Conditions—A Bibliometric Analysis. Sustainability 2022, 14, 10743. [Google Scholar] [CrossRef]
- Chuang, J.; Manning, C.D.; Heer, J. Termite: Visualization techniques for assessing textual topic models. In AVI’12: Proceedings of the International Working Conference on Advanced Visual Interfaces, Capri Island, Italy, 21–25 May 2012; Association for Computing Machinery: New York, NY, USA, 2012; pp. 74–77. [Google Scholar]
- Sievert, C.; Shirley, K. LDAvis: A method for visualizing and interpreting topics. In Proceedings of the Workshop on Interactive Language Learning, Visualization, and Interfaces; Association for Computational Linguistics: Baltimore, MA, USA, 2014; pp. 63–70. [Google Scholar]
- Suprapto, B.Y.; Dwijayanti, S.; Hafiz, D.M.A.; Ardandy, F.A.; Jonathan, J. Designing an Autonomous Vehicle Using Sensor Fusion Based on Path Planning and Deep Learning Algorithms. SAIEE Afr. Res. J. 2024, 115, 86–98. [Google Scholar] [CrossRef]
- Thakur, A.; Mishra, S.K. An In-Depth Evaluation of Deep Learning-Enabled Adaptive Approaches for Detecting Obstacles Using Sensor-Fused Data in Autonomous Vehicles. Eng. Appl. Artif. Intell. 2024, 133, 108550. [Google Scholar] [CrossRef]
- Cao, J.; Zhang, H.; Jin, L.; Lv, J.; Hou, G.; Zhang, C. A Review of Object Tracking Methods: From General Field to Autonomous Vehicles. Neurocomputing 2024, 585, 127635. [Google Scholar] [CrossRef]
- Miao, Z.; Shao, C.; Li, H.; Cui, Y. Adaptive Attack Recognition Method Based on Probability Model for Autonomous Vehicle. Electron. Lett. 2024, 60, e13226. [Google Scholar] [CrossRef]
- Azam, S.; Munir, F.; Sheri, A.M.; Kim, J.; Jeon, M. System, Design and Experimental Validation of Autonomous Vehicle in an Unconstrained Environment. Sensors 2020, 20, 5999. [Google Scholar] [CrossRef]
- Ding, F.; Pan, Z.; Deng, Y.; Deng, J.; Lu, C.X. Self-Supervised Scene Flow Estimation With 4-D Automotive Radar. IEEE Robot. Autom. Lett. 2022, 7, 8233–8240. [Google Scholar] [CrossRef]
- Nie, L.; Wang, X.; Sun, W.; Li, Y.; Li, S.; Zhang, P. Imitation-Learning-Enabled Vehicular Edge Computing: Toward Online Task Scheduling. IEEE Netw. 2021, 35, 102–108. [Google Scholar] [CrossRef]
- Yoganathan, V.; Osburg, V.-S. Heterogenous Evaluations of Autonomous Vehicle Services: An Extended Theoretical Framework and Empirical Evidence. Technol. Forecast. Soc. Change 2024, 198, 122952. [Google Scholar] [CrossRef]
- Liu, J.; Park, J.-M. “Seeing Is Not Always Believing”: Detecting Perception Error Attacks Against Autonomous Vehicles. IEEE Trans. Dependable Secur. Comput. 2021, 18, 2209–2223. [Google Scholar] [CrossRef]
- Li, L.; Ota, K.; Dong, M. Humanlike Driving: Empirical Decision-Making System for Autonomous Vehicles. IEEE Trans. Veh. Technol. 2018, 67, 6814–6823. [Google Scholar] [CrossRef]
- Medrano-Berumen, C.; İlhan Akbaş, M. Validation of Decision-Making in Artificial Intelligence-Based Autonomous Vehicles. J. Inf. Telecommun. 2021, 5, 83–103. [Google Scholar] [CrossRef]
- Altay, B.C.; Boztas, A.E.; Okumuş, A.; Gul, M.; Çelik, E. How Will Autonomous Vehicles Decide in Case of an Accident? An Interval Type-2 Fuzzy Best–Worst Method for Weighting the Criteria from Moral Values Point of View. Sustainability 2023, 15, 8916. [Google Scholar] [CrossRef]
- Lei, T.; Luo, C.; Jan, G.E.; Bi, Z. Deep Learning-Based Complete Coverage Path Planning with Re-Joint and Obstacle Fusion Paradigm. Front. Robot. AI 2022, 9, 843816. [Google Scholar] [CrossRef] [PubMed]
- Cui, C.; Ma, Y.; Cao, X.; Ye, W.; Wang, Z. Receive, Reason, and React: Drive as You Say, with Large Language Models in Autonomous Vehicles. IEEE Intell. Transp. Syst. Mag. 2024, 16, 81–94. [Google Scholar] [CrossRef]
- Mahmood, T.; Idrees, A.; Hayat, K.; Ashiq, M.; ur Rehman, U. Selection of AI Architecture for Autonomous Vehicles Using Complex Intuitionistic Fuzzy Rough Decision Making. World Electr. Veh. J. 2024, 15, 402. [Google Scholar] [CrossRef]
- Le Mero, L.; Yi, D.; Dianati, M.; Mouzakitis, A. A Survey on Imitation Learning Techniques for End-to-End Autonomous Vehicles. IEEE Trans. Intell. Transp. Syst. 2022, 23, 14128–14147. [Google Scholar] [CrossRef]
- Simsek, M.; Boukerche, A.; Kantarci, B.; Khan, S. AI-Driven Autonomous Vehicles as COVID-19 Assessment Centers: A Novel Crowdsensing-Enabled Strategy. Pervasive Mob. Comput. 2021, 75, 101426. [Google Scholar] [CrossRef]
- Osório, A.; Pinto, A. Information, Uncertainty and the Manipulability of Artificial Intelligence Autonomous Vehicles Systems. Int. J. Hum.-Comput. Stud. 2019, 130, 40–46. [Google Scholar] [CrossRef]
- Zaboli, A.; Hong, J.; Kwon, J.; Moore, J. A Survey on Cyber-Physical Security of Autonomous Vehicles Using a Context Awareness Method. IEEE Access 2023, 11, 136706–136725. [Google Scholar] [CrossRef]
- Mechernene, A.; Judalet, V.; Chaibet, A.; Boukhnifer, M. Detection and Risk Analysis with Lane-Changing Decision Algorithms for Autonomous Vehicles. Sensors 2022, 22, 8148. [Google Scholar] [CrossRef] [PubMed]
- McCarroll, C.; Cugurullo, F. No City on the Horizon: Autonomous Cars, Artificial Intelligence, and the Absence of Urbanism. Front. Sustain. Cities 2022, 4, 937933. [Google Scholar] [CrossRef]
- McCarroll, C.; Cugurullo, F. Social Implications of Autonomous Vehicles: A Focus on Time. AI Soc. 2022, 37, 791–800. [Google Scholar] [CrossRef] [PubMed]
- Su, H.; Jia, Y. Study of Human Comfort in Autonomous Vehicles Using Wearable Sensors. IEEE Trans. Intell. Transp. Syst. 2022, 23, 11490–11504. [Google Scholar] [CrossRef]
- Cunneen, M.; Mullins, M.; Murphy, F. Autonomous Vehicles and Embedded Artificial Intelligence: The Challenges of Framing Machine Driving Decisions. Appl. Artif. Intell. 2019, 33, 706–731. [Google Scholar] [CrossRef]
- Tawfeek, M.H. Human-like Speed Modeling for Autonomous Vehicles during Car-Following at Intersections. Can. J. Civ. Eng. 2022, 49, 255–264. [Google Scholar] [CrossRef]
- Yang, J.; Zhang, J.; Xi, M.; Lei, Y.; Sun, Y. A Deep Reinforcement Learning Algorithm Suitable for Autonomous Vehicles: Double Bootstrapped Soft-Actor–Critic-Discrete. IEEE Trans. Cogn. Dev. Syst. 2023, 15, 2041–2052. [Google Scholar] [CrossRef]
- Park, J.; Lee, K.; Kim, H.Y. Integrated Recognition Assistant Framework Based on Deep Learning for Autonomous Driving: Human-Like Restoring Damaged Road Sign Information. Int. J. Hum.-Comput. Interact. 2024, 40, 3982–4002. [Google Scholar] [CrossRef]
- Adnan, N.; Md Nordin, S.; bin Bahruddin, M.A.; Ali, M. How Trust Can Drive Forward the User Acceptance to the Technology? In-Vehicle Technology for Autonomous Vehicle. Transp. Res. Part A Policy Pract. 2018, 118, 819–836. [Google Scholar] [CrossRef]
- Appiah, E.O.; Mensah, S. Object Detection in Adverse Weather Condition for Autonomous Vehicles. Multimed. Tools Appl. 2024, 83, 28235–28261. [Google Scholar] [CrossRef]
- Ahmed, M.L.; Iqbal, R.; Karyotis, C.; Palade, V.; Amin, S.A. Predicting the Public Adoption of Connected and Autonomous Vehicles. IEEE Trans. Intell. Transp. Syst. 2022, 23, 1680–1688. [Google Scholar] [CrossRef]
- Hengstler, M.; Enkel, E.; Duelli, S. Applied Artificial Intelligence and Trust—The Case of Autonomous Vehicles and Medical Assistance Devices. Technol. Forecast. Soc. Change 2016, 105, 105–120. [Google Scholar] [CrossRef]
- Wang, J.; Jiang, Z.; Pant, Y.V. Improving Safety in Mixed Traffic: A Learning-Based Model Predictive Control for Autonomous and Human-Driven Vehicle Platooning. Knowl.-Based Syst. 2024, 293, 111673. [Google Scholar] [CrossRef]
- Rasheed, I.; Hu, F.; Zhang, L. Deep Reinforcement Learning Approach for Autonomous Vehicle Systems for Maintaining Security and Safety Using LSTM-GAN. Veh. Commun. 2020, 26, 100266. [Google Scholar] [CrossRef]
- Zhang, J.; Lou, Y.; Wang, J.; Wu, K.; Lu, K.; Jia, X. Evaluating Adversarial Attacks on Driving Safety in Vision-Based Autonomous Vehicles. IEEE Internet Things J. 2022, 9, 3443–3456. [Google Scholar] [CrossRef]
- Lee, C.K.H.; Leung, E.K.H.; Tse, Y.K.; Tsao, Y.-C. Investigating Collision Patterns to Support Autonomous Driving Safety. Enterp. Inf. Syst. 2024, 18, 2243460. [Google Scholar] [CrossRef]
- Meftah, L.H.; Cherif, A.; Braham, R. Improving Autonomous Vehicles Maneuverability and Collision Avoidance in Adverse Weather Conditions Using Generative Adversarial Networks. IEEE Access 2024, 12, 89679–89690. [Google Scholar] [CrossRef]
- Kukkala, V.K.; Thiruloga, S.V.; Pasricha, S. Roadmap for Cybersecurity in Autonomous Vehicles. IEEE Consum. Electron. Mag. 2022, 11, 13–23. [Google Scholar] [CrossRef]
- Lee, C.W.; Madnick, S. Cybersafety Approach to Cybersecurity Analysis and Mitigation for Mobility-as-a-Service and Internet of Vehicles. Electronics 2021, 10, 1220. [Google Scholar] [CrossRef]
- Neelofar, N.; Aleti, A. Identifying and Explaining Safety-Critical Scenarios for Autonomous Vehicles via Key Features. ACM Trans. Softw. Eng. Methodol. 2024, 33, 1–32. [Google Scholar] [CrossRef]
- Aldhyani, T.H.H.; Alkahtani, H. Attacks to Automatous Vehicles: A Deep Learning Algorithm for Cybersecurity. Sensors 2022, 22, 360. [Google Scholar] [CrossRef]
- Elsisi, M.; Ebrahim, M.A. Optimal Design of Low Computational Burden Model Predictive Control Based on SSDA towards Autonomous Vehicle under Vision Dynamics. Int. J. Intell. Syst. 2021, 36, 6968–6987. [Google Scholar] [CrossRef]
- Parsa, A.B.; Shabanpour, R.; Mohammadian, A.; Auld, J.; Stephens, T. A Data-Driven Approach to Characterize the Impact of Connected and Autonomous Vehicles on Traffic Flow. Transp. Lett. 2021, 13, 687–695. [Google Scholar] [CrossRef]
- Forti, N.; d’Afflisio, E.; Braca, P.; Millefiori, L.M.; Carniel, S.; Willett, P. Next-Gen Intelligent Situational Awareness Systems for Maritime Surveillance and Autonomous Navigation [Point of View]. Proc. IEEE 2022, 110, 1532–1537. [Google Scholar] [CrossRef]
- Urrea, C.; Vélez, M. Enhancing Autonomous Visual Perception in Challenging Environments: Bilateral Models with Vision Transformer and Multilayer Perceptron for Traversable Area Detection. Technologies 2024, 12, 201. [Google Scholar] [CrossRef]
- Liu, S.; Yu, B.; Tang, J.; Zhu, Y.; Liu, X. Communication Challenges in Infrastructure-Vehicle Cooperative Autonomous Driving: A Field Deployment Perspective. IEEE Wirel. Commun. 2022, 29, 126–131. [Google Scholar] [CrossRef]
- Singh, P.; Dulebenets, M.A.; Pasha, J.; Gonzalez, E.D.R.S.; Lau, Y.-Y.; Kampmann, R. Deployment of Autonomous Trains in Rail Transportation: Current Trends and Existing Challenges. IEEE Access 2021, 9, 91427–91461. [Google Scholar] [CrossRef]
- Chen, S.; Gou, L.; Kamp, M.; Sun, D. Visual Computing for Autonomous Driving. IEEE Comput. Graph. Appl. 2024, 44, 11–13. [Google Scholar] [CrossRef]
- Liu, T.; Yang, Y.; Xiao, W.; Tang, X.; Yin, M. A Comparative Analysis of Deep Reinforcement Learning-Enabled Freeway Decision-Making for Automated Vehicles. IEEE Access 2024, 12, 24090–24103. [Google Scholar] [CrossRef]
- Li, J.; Lu, C.; Li, P.; Zhang, Z.; Gong, C.; Gong, J. Driver-Specific Risk Recognition in Interactive Driving Scenarios Using Graph Representation. IEEE Trans. Veh. Technol. 2023, 72, 4453–4465. [Google Scholar] [CrossRef]
- Kim, E.-S.; Oh, Y.; Yun, G.W. Sociotechnical Challenges to the Technological Accuracy of Computer Vision: The New Materialism Perspective. Technol. Soc. 2023, 75, 102388. [Google Scholar] [CrossRef]
- Lopez-Vega, H.; Moodysson, J. Digital Transformation of the Automotive Industry: An Integrating Framework to Analyse Technological Novelty and Breadth. Ind. Innov. 2023, 30, 67–102. [Google Scholar] [CrossRef]
- Ahmad, U.; Han, M.; Jolfaei, A.; Jabbar, S.; Ibrar, M.; Erbad, A.; Herbert Song, H.; Alkhrijah, Y. A Comprehensive Survey and Tutorial on Smart Vehicles: Emerging Technologies, Security Issues, and Solutions Using Machine Learning. IEEE Trans. Intell. Transport. Syst. 2024, 25, 15314–15341. [Google Scholar] [CrossRef]
- Huang, L.; Ladikas, M.; Schippl, J.; He, G.; Hahn, J. Knowledge Mapping of an Artificial Intelligence Application Scenario: A Bibliometric Analysis of the Basic Research of Data-Driven Autonomous Vehicles. Technol. Soc. 2023, 75, 102360. [Google Scholar] [CrossRef]
- Gandia, R.M.; Antonialli, F.; Cavazza, B.H.; Neto, A.M.; de Lima, D.A.; Sugano, J.Y.; Nicolai, I.; Zambalde, A.L. Autonomous Vehicles: Scientometric and Bibliometric Review*. Transp. Rev. 2019, 39, 9–28. [Google Scholar] [CrossRef]
- Kim, H.J.; Duffy, V.G. Bibliometric Analysis on the Safety of Autonomous Vehicles with Artificial Intelligence. In Proceedings of the HCI International 2021—Late Breaking Papers: HCI Applications in Health, Transport, and Industry: 23rd HCI International Conference, HCII 2021, Virtual Event, 24–29 July 2021; Springer: Berlin/Heidelberg, Germany, 2021; pp. 278–289. [Google Scholar]
- Naiseh, M.; Clark, J.; Akarsu, T.; Hanoch, Y.; Brito, M.; Wald, M.; Webster, T.; Shukla, P. Trust, Risk Perception, and Intention to Use Autonomous Vehicles: An Interdisciplinary Bibliometric Review. AI Soc. 2025, 40, 1091–1111. [Google Scholar] [CrossRef]
- Zorlu, E.C.; Çiftçi, M.E.; Zorlu, E.C.; Çiftçi, M.E.; Aydin, M.M. A Comprehensive Bibliometric Review of Autonomous Vehicle Research: Trends, Disciplines, and Future Directions. Mechatron. Intell. Transp. Syst. 2025, 4, 104–113. [Google Scholar] [CrossRef]
- Elnahas, F.; Elshenhabi, O.; Muley, D.; Ghanim, M. Application of Deep Reinforcement Learning in Training Autonomous Vehicles: A Bibliometric Analysis. Procedia Comput. Sci. 2025, 257, 762–768. [Google Scholar] [CrossRef]
- Kolekar, S.S.; Gite, S.S.; Pradhan, B. Demystifying Artificial Intelligence Based Behavior Prediction of Traffic Actors for Autonomous Vehicle—A Bibliometric Analysis of Trends and Techniques. Libr. Philos. Pract. 2021, 2021, 1–25. [Google Scholar]
- Lee, M.B.; Lee, C.T.; Abas, M.A.; Chong, W.W.F. Advancing Pedestrian Safety in the Era of Autonomous Vehicles: A Bibliometric Analysis and Pathway to Effective Regulations. J. Traffic Transp. Eng. (Engl. Ed.) 2025, 12, 772–794. [Google Scholar] [CrossRef]
- Angarita-Zapata, J.S.; Maestre-Gongora, G.; Calderín, J.F. A Bibliometric Analysis and Benchmark of Machine Learning and AutoML in Crash Severity Prediction: The Case Study of Three Colombian Cities. Sensors 2021, 21, 8401. [Google Scholar] [CrossRef]
- Nascimento, A.M.; Vismari, L.F.; Molina, C.B.S.T.; Cugnasca, P.S.; Camargo, J.B., Jr.; de Almeida, J.R., Jr.; Inam, R.; Fersman, E.; Marquezini, M.V.; Hata, A.Y. A Systematic Literature Review about the Impact of Artificial Intelligence on Autonomous Vehicle Safety. IEEE Trans. Intell. Transp. Syst. 2019, 21, 4928–4946. [Google Scholar] [CrossRef]
- Todorovic, M.; Aldakkhelallah, A.; Simic, M. Managing Transitions to Autonomous and Electric Vehicles: Scientometric and Bibliometric Review. World Electr. Veh. J. 2023, 14, 314. [Google Scholar] [CrossRef]
- Page, M.J.; McKenzie, J.E.; Bossuyt, P.M.; Boutron, I.; Hoffmann, T.C.; Mulrow, C.D.; Shamseer, L.; Tetzlaff, J.M.; Akl, E.A.; Brennan, S.E.; et al. The PRISMA 2020 statement: An updated guideline for reporting systematic reviews. BMJ 2021, 372, n71. [Google Scholar] [CrossRef]
Disclaimer/Publisher’s Note: The statements, opinions and data contained in all publications are solely those of the individual author(s) and contributor(s) and not of MDPI and/or the editor(s). MDPI and/or the editor(s) disclaim responsibility for any injury to people or property resulting from any ideas, methods, instructions or products referred to in the content. |
© 2025 by the authors. Licensee MDPI, Basel, Switzerland. This article is an open access article distributed under the terms and conditions of the Creative Commons Attribution (CC BY) license (https://creativecommons.org/licenses/by/4.0/).















