Sign in to use this feature.

Years

Between: -

Subjects

remove_circle_outline
remove_circle_outline
remove_circle_outline
remove_circle_outline
remove_circle_outline
remove_circle_outline
remove_circle_outline
remove_circle_outline

Journals

Article Types

Countries / Regions

Search Results (29)

Search Parameters:
Keywords = automatic power direction control method

Order results
Result details
Results per page
Select all
Export citation of selected articles as:
27 pages, 1361 KB  
Article
Balancing Capacitive Compensator—From Load Balancing to Power Flow Balancing—Case Study for a Three-Phase Four-Wire Low-Voltage Microgrid
by Adrian Pană, Alexandru Băloi, Florin Molnar-Matei, Ilona Bucatariu, Claudia Preda and Damian Cerbu
Appl. Sci. 2026, 16(7), 3562; https://doi.org/10.3390/app16073562 - 6 Apr 2026
Viewed by 76
Abstract
The expansion and ongoing refinement of control solutions for three-phase microgrids are key enablers in the transition from conventional distribution networks to smart microgrids. By integrating distributed generation, a microgrid can operate in either grid-connected or island mode. One of the major technical [...] Read more.
The expansion and ongoing refinement of control solutions for three-phase microgrids are key enablers in the transition from conventional distribution networks to smart microgrids. By integrating distributed generation, a microgrid can operate in either grid-connected or island mode. One of the major technical challenges in microgrid operation is mitigating or eliminating phase power unbalances. Unbalanced single-phase loads, combined with unbalanced and intermittent single-phase generation, can produce adverse effects on both energy efficiency and power quality. Unlike conventional distribution networks, microgrids may exhibit bidirectional power flows, which can occur simultaneously on all phases or differ from phase to phase. This paper introduces new analytical expressions for sizing a balancing capacitive compensator (BCC) for three-phase four-wire systems and derives a simplified sizing algorithm. The approach is validated through a numerical study using a Matlab/Simulink model of a low-voltage three-phase microgrid with high penetration of single-phase loads and single-phase distributed sources. The BCC is installed at the point of common coupling (PCC) between the microgrid and the main grid. Three operating regimes (cases) of the microgrid were analyzed, considering three compensation scenarios (sub-cases) for each: 1—without compensation, 2—with balanced capacitive compensation (classical), and 3—with unbalanced capacitive compensation (with BCC). For each of the three regimes (cases), the use of the BCC determines, at the PCC, in addition to the cancellation of the reactive component of the positive sequence current, the cancellation of the negative- and zero-sequence currents. In other words, the BCC–microgrid assembly is seen from the main grid either as a perfectly balanced active power load or as a perfectly balanced active power source. Thus, the BCC prevents the propagation of the unbalance disturbance in the main grid; in the considered case study, this also results from the cancellation of the negative- and zero-sequence components of the phase voltages measured at the PCC. The results show that the load-balancing capability of the BCC can be extended to power-flow balancing in any network section, including cases where the phase power directions differ. Implemented as a BCC-type SVC or as an automatically adjustable variant (ABCC), the proposed unbalanced shunt capacitive compensation method is effective for mitigating or eliminating bidirectional phase power-flow unbalances. Full article
(This article belongs to the Section Electrical, Electronics and Communications Engineering)
23 pages, 959 KB  
Article
Vectorized Sparse Second-Order Forward Automatic Differentiation for Optimal Control Direct Methods
by Yilin Zou and Fanghua Jiang
Astronautics 2026, 1(1), 8; https://doi.org/10.3390/astronautics1010008 - 2 Mar 2026
Viewed by 283
Abstract
Direct collocation transcription is a dominant technique for solving complex optimal control problems, converting continuous dynamics into large-scale, sparse nonlinear programming problems. The computational efficiency of this approach is fundamentally limited by the evaluation of first- and second-order derivatives required by modern optimization [...] Read more.
Direct collocation transcription is a dominant technique for solving complex optimal control problems, converting continuous dynamics into large-scale, sparse nonlinear programming problems. The computational efficiency of this approach is fundamentally limited by the evaluation of first- and second-order derivatives required by modern optimization algorithms. While general-purpose automatic differentiation tools exist, they often fail to fully exploit the repetitive substructure inherent in trajectory discretization. This paper presents a vectorized, sparse, second-order forward automatic differentiation framework specifically tailored for direct collocation methods. By explicitly distinguishing between scalar and vector nodes within the expression graph, the proposed method leverages the independence of mesh point evaluations to enable Single Instruction, Multiple Data (SIMD) execution and optimize memory access patterns. This structure-aware approach ensures linear time complexity with respect to the number of discretization nodes while maintaining the flexibility to handle complex dependencies. The methodology is implemented in the open-source software package pockit and is validated through three distinct engineering case studies: the aggressive stabilization of a nano-quadrotor, the powered descent guidance of a reusable launch vehicle, and a low-thrust heliocentric orbital transfer. These applications demonstrate the framework’s capability to deliver high-performance derivative computation for large-scale, nonlinear dynamical systems. Full article
Show Figures

Figure 1

28 pages, 12579 KB  
Article
A Novel Local Dimming Approach by Controlling LCD Backlight Modules via Deep Learning
by Tsorng-Lin Chia, Yi-Yang Syu and Ping-Sheng Huang
Information 2025, 16(9), 815; https://doi.org/10.3390/info16090815 - 19 Sep 2025
Cited by 1 | Viewed by 2018
Abstract
The display contrast and efficiency of power consumption for LCDs (Liquid Crystal Displays) continue to attract attention from both industry and academia. Local dimming approaches for direct-type backlight modules (BLMs, also referred to as backlight units, BLUs) are regarded as a potential solution. [...] Read more.
The display contrast and efficiency of power consumption for LCDs (Liquid Crystal Displays) continue to attract attention from both industry and academia. Local dimming approaches for direct-type backlight modules (BLMs, also referred to as backlight units, BLUs) are regarded as a potential solution. The purpose of this study is to explore how to optimize the local dimming method of LCD to achieve higher contrast and lower power consumption through deep learning techniques. In this paper, we propose a local dimming approach with dual modulation for LCD-LED displays based on VGG19 and UNet models. Experimental results have shown that this method not only reconstructs the input image into an HDR (High Dynamic Range) image but also automatically generates a control image for the backlight module and LCD panel. In addition, the proposed method can effectively improve the contrast and reduce the power consumption of the LCD in the absence of a public training dataset. Our method can achieve the best performance in MSE and HDR-VDP-2 among eight different combinations of mask and pre-training. Using deep learning techniques, this study has successfully optimized the local dimming approach of LCDs and demonstrated its benefits in improving contrast and reducing power consumption. Full article
(This article belongs to the Section Artificial Intelligence)
Show Figures

Figure 1

33 pages, 57582 KB  
Article
Integrating Remote Sensing and Aeromagnetic Data for Enhanced Geological Mapping at Wadi Sibrit-Urf Abu Hamam District, Southern Part of Nubian Shield
by Hatem M. El-Desoky, Waheed H. Mohamed, Ali Shebl, Wael Fahmy, Anas M. El-Sherif, Ahmed M. Abdel-Rahman, Hamed I. Mira, Mahmoud M. El-Rahmany, Fahad Alshehri, Sattam Almadani and Hamada El-Awny
Minerals 2025, 15(6), 657; https://doi.org/10.3390/min15060657 - 18 Jun 2025
Cited by 2 | Viewed by 1913
Abstract
The present study aims to characterize complex geological structures and significant mineralization using remote sensing and aeromagnetic studies. Structural lineaments play a crucial role in the localization and concentration of mineral deposits. For the first time over the study district, a combination of [...] Read more.
The present study aims to characterize complex geological structures and significant mineralization using remote sensing and aeromagnetic studies. Structural lineaments play a crucial role in the localization and concentration of mineral deposits. For the first time over the study district, a combination of aeromagnetic data, Landsat 9, ASTER, and PRISMA hyperspectral data was utilized to enhance the characterization of both lithological units and structural features. Advanced image processing techniques, including false color composites, principal component analysis (PCA), independent component analysis (ICA), and SMACC, were applied to the remote sensing datasets. These methods enabled effective discrimination between Phanerozoic rock formations and the complex basement units, which comprise the island arc assemblage, Dokhan volcanics, and late-orogenic granites. The local and deep magnetic sources were separated using Gaussian filters. The Neoproterozoic basement rocks were estimated using the radial average power spectrum technique and the Euler deconvolution technique (ED). According to the RAPS technique, the average depths to shallow and deep magnetic sources are approximately 0.4 km and 1.6 km, respectively. The obtained ED contacts range in depth from 0.081 to 1.5 km. The research area revealed massive structural lineaments, particularly in the northeast and northwest sides, where a dense concentration of these lineaments was identified. The locations with the highest densities are thought to signify more fracturization in the rocks that are thought to be connected to mineralization. According to the automatic lineament extraction methods and rose diagram, NW-SE, NNE-SSW, and N-S are the major structural directions. These trends were confirmed and visually represented through textural analysis and drainage pattern control. The lithological mapping results were validated through field observations and petrographic analysis. This integrated approach has proven highly effective, showcasing significant potential for both detailed structural analysis and accurate lithological discrimination, which may be related to further mineralization exploration. Full article
(This article belongs to the Section Mineral Exploration Methods and Applications)
Show Figures

Figure 1

14 pages, 1572 KB  
Article
Artificial Neural Network-Based Data-Driven Parameter Estimation Approach: Applications in PMDC Motors
by Faheem Ul Rehman Siddiqi, Sadiq Ahmad, Tallha Akram, Muhammad Umair Ali, Amad Zafar and Seung Won Lee
Mathematics 2024, 12(21), 3407; https://doi.org/10.3390/math12213407 - 31 Oct 2024
Cited by 7 | Viewed by 2809
Abstract
The optimal performance of direct current (DC) motors is intrinsically linked to their mathematical models’ precision and their controllers’ effectiveness. However, the limited availability of motor characteristic information poses significant challenges to achieving accurate modeling and robust control. This study introduces an approach [...] Read more.
The optimal performance of direct current (DC) motors is intrinsically linked to their mathematical models’ precision and their controllers’ effectiveness. However, the limited availability of motor characteristic information poses significant challenges to achieving accurate modeling and robust control. This study introduces an approach employing artificial neural networks (ANNs) to estimate critical DC motor parameters by defining practical constraints that simplify the estimation process. A mathematical model was introduced for optimal parameter estimation, and two advanced learning algorithms were proposed to efficiently train the ANN. The performance of the algorithms was thoroughly analyzed using metrics such as the mean squared error, epoch count, and execution time to ensure the reliability of dynamic priority arbitration and data integrity. Dynamic priority arbitration involves automatically assigning tasks in real-time depending on their relevance for smooth operations, whereas data integrity ensures that information remains accurate, consistent, and reliable throughout the entire process. The ANN-based estimator successfully predicts electromechanical and electrical characteristics, such as back-EMF, moment of inertia, viscous friction coefficient, armature inductance, and armature resistance. Compared to conventional methods, which are often resource-intensive and time-consuming, the proposed solution offers superior accuracy, significantly reduced estimation time, and lower computational costs. The simulation results validated the effectiveness of the proposed ANN under diverse real-world operating conditions, making it a powerful tool for enhancing DC motor performance with practical applications in industrial automation and control systems. Full article
(This article belongs to the Special Issue Applied Mathematics and Intelligent Control in Electrical Engineering)
Show Figures

Figure 1

18 pages, 4841 KB  
Article
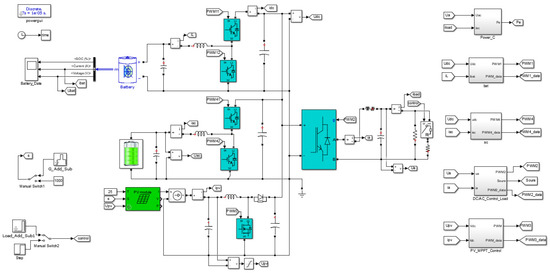
Automatic Power Direction Control of Dual Active Bridge/Triple Active Bridge Converter in Emergency Energy Supply for Sustainability
by Yu Nie, Xiaotian Zhang, Yihua Hu and Mohammad Nasr Esfahani
Sustainability 2024, 16(18), 7932; https://doi.org/10.3390/su16187932 - 11 Sep 2024
Cited by 1 | Viewed by 2077
Abstract
With their multidirectional power flow capability, dual active bridge (DAB) and triple active bridge (TAB) converters find application in energy routers as DC/DC transfer components for emergency energy supply during significant power outages. These converters ensure stable sustainable power transmission across various energy [...] Read more.
With their multidirectional power flow capability, dual active bridge (DAB) and triple active bridge (TAB) converters find application in energy routers as DC/DC transfer components for emergency energy supply during significant power outages. These converters ensure stable sustainable power transmission across various energy sources while enabling high-power conversion. However, controlling power direction poses a challenge in DAB/TAB converters for emergency energy supply, typically a rapid change of power direction of any port of DAB/TAB converters. To address this problem, this study proposes a novel automatic power direction control method for DAB/TAB converters, enabling bidirectional power transmission without manual intervention based on the state of charge (SOC) of battery for emergency energy supply. This method realizes the change of power direction of each port in DAB/TAB converter automatically according to different situations, even in emergencies. Given the now widespread shortage of emergency energy and the higher cost of labor regulation, this approach simplifies operations and enhances system safety and sustainability by eliminating the need for human supervision. A well-implemented automatic control method ensures efficient and consistent power transfer within the system by change the direction in about 3 s, whenever power direction adjustment is necessary. Full article
Show Figures

Figure 1

18 pages, 5313 KB  
Article
Optimizing Method for Photovoltaic Water-Pumping Systems under Partial Shading and Changing Pump Head
by Perla Yazmín Sevilla-Camacho, José Billerman Robles-Ocampo, Sergio De la Cruz-Arreola, Marco Antonio Zúñiga-Reyes, Andrés López-López, Juvenal Rodríguez-Reséndiz, Marcos Avilés and Horacio Irán Solís-Cisneros
Clean Technol. 2024, 6(2), 732-749; https://doi.org/10.3390/cleantechnol6020037 - 11 Jun 2024
Cited by 4 | Viewed by 1932
Abstract
Photovoltaic systems for pumping water, based on direct current powered motor pumps, have great application in small rural regions without electrical networks. In addition, these systems provide environmental benefits by replacing fossil fuels. However, these systems reduce their performance due to partial shading, [...] Read more.
Photovoltaic systems for pumping water, based on direct current powered motor pumps, have great application in small rural regions without electrical networks. In addition, these systems provide environmental benefits by replacing fossil fuels. However, these systems reduce their performance due to partial shading, which is magnified by the internal mismatch of the PV modules. This work proposes an intelligent, low-cost, and automatic method to mitigate these effects through the electrical reconfiguration of the PV array. Unlike other reported techniques, this method considers the pump head variations. For that, the global voltage and current supplied by the PV array to the motor pump subsystem are introduced to an artificial neural network and to a third-order equation, which locates the shaded PV module and detects the pump head, respectively. A connection control implements the optimal electrical rearrangement. The selection is based on the identified partial shading pattern and pump head. Finally, the switching matrix modifies the electrical connections between the PV modules on the PV array without changing the interconnection scheme, PV array dimension, or physical location of the PVMs. The proposed approach was implemented in a real PV water pumping system. Low-cost and commercial electronic devices were used. The experimental results show that the output power of the PV array increased by 8.43%, which maintains a more stable level of water extraction and, therefore, a constant flow level. Full article
(This article belongs to the Topic Smart Solar Energy Systems)
Show Figures

Figure 1

19 pages, 2313 KB  
Article
Power Compatibility of Induction Motors in Industrial Grids Containing Synchronous Generators
by Yuriy Varetsky and Michal Gajdzica
Energies 2024, 17(5), 1066; https://doi.org/10.3390/en17051066 - 23 Feb 2024
Cited by 4 | Viewed by 2639
Abstract
Starting an induction motor causes voltage sag in the industrial grid that may disturb the operation of grid equipment. Direct-on-line starting is the simplest and most cost-effective method for starting induction motors, but also the most problematic. Large industries often use internal power [...] Read more.
Starting an induction motor causes voltage sag in the industrial grid that may disturb the operation of grid equipment. Direct-on-line starting is the simplest and most cost-effective method for starting induction motors, but also the most problematic. Large industries often use internal power plants with synchronous generators and starting powerful motors may impact the generator operations. The synchronous generators could be operated with the automatic or manual mode of voltage control. As the operation experience proves, the generator voltage control mode has a significant impact on the transient behaviours in the industrial power grid when starting a large induction motor. This article presents a case study of the synchronous generator tripping within a true medium-voltage industrial grid during the direct-on-line starting of a large induction motor driving the feed water pump. An analysis of the generator protection logs after the tripping showed that the synchronous generator was controlled in manual mode and its protection relay settings were exceeded. The transients initiated by induction motor starts were studied for possible configurations and operating conditions of the grid using a model developed on the Matlab/Simulink Software platform. The simulations have shown that concern about starting large motors in industrial grids containing internal synchronous generators needs to be solved considering the grid configurations and the coordination of generator protection and control devices. Full article
Show Figures

Figure 1

13 pages, 2260 KB  
Article
Analyzing the Automatic Power Level Control Effect of a Signal Generator in RF Power Sensor Calibration by a Direct Comparison Transfer Method and a Millimeter Wave Application
by Erkan Danaci
Sensors 2024, 24(2), 609; https://doi.org/10.3390/s24020609 - 18 Jan 2024
Cited by 1 | Viewed by 2384
Abstract
Most calibration laboratories prefer the Direct Comparison Transfer Method (DCTM) for a reliable and accurate calibration of power sensors in the radio frequency (RF) scope. Most studies suggest using this calibration method, with its automatic power level control (APLC) of RF signal generators. [...] Read more.
Most calibration laboratories prefer the Direct Comparison Transfer Method (DCTM) for a reliable and accurate calibration of power sensors in the radio frequency (RF) scope. Most studies suggest using this calibration method, with its automatic power level control (APLC) of RF signal generators. The APLC is preferred to keep the output power level of the signal generator the same, while the power sensor is calibrated and the reference power sensor is connected to the measurement system. The known APLC mechanisms are also explained for the DCTM, and a comparison of the calibration factor values carried out with and without the automatic power level control process in the DCTM is also given in this study. RF power sensor calibrations with coaxial and waveguide connector types are examined with DCTM in this study as well. This study shows that the DCTM, unless with APLC, should be applied for the waveguide power sensor’s calibration at millimeter wave frequencies. Full article
(This article belongs to the Section Electronic Sensors)
Show Figures

Figure 1

18 pages, 3840 KB  
Article
Classification Algorithm for DC Power Quality Disturbances Based on SABO-BP
by Xiaomeng Duan, Wei Cen, Peidong He, Sixiang Zhao, Qi Li, Suan Xu, Ailing Geng and Yongxian Duan
Energies 2024, 17(2), 361; https://doi.org/10.3390/en17020361 - 11 Jan 2024
Cited by 10 | Viewed by 2219
Abstract
To better address and improve the issues related to DC power quality, this paper proposes an identification method tailored for DC power quality disturbances. First, it explores the underlying mechanisms and waveform characteristics of common DC power disturbances. By integrating the results of [...] Read more.
To better address and improve the issues related to DC power quality, this paper proposes an identification method tailored for DC power quality disturbances. First, it explores the underlying mechanisms and waveform characteristics of common DC power disturbances. By integrating the results of time–frequency analysis obtained through the S-transform, five distinct features are designed and extracted to serve as classification indicators. The SABO algorithm is subsequently employed to optimize the BP neural network, assisting in determining the optimal input weights and hidden layer thresholds. This optimization technique helps prevent the network from becoming stuck in local minima, thereby enhancing its robustness and generalization capabilities. This paper presents a simulation system for AC/DC power systems to conduct experimental verification. The system simulates various DC power quality issues and monitors abnormal waveforms. According to the designated classification index, the features of simulated disturbance signals are extracted. The SABO-BP classification prediction model is then used to automatically classify and identify the samples. The experimental results demonstrate high accuracy in classification and identification using the proposed method. In comparison to the BP neural network method, the SABO-BP method demonstrates an 8.207% improvement in accurately identifying disturbance signals. It is capable of accurately identifying direct current power quality signals, thereby assisting in the evaluation and control of power quality issues. Full article
(This article belongs to the Section A1: Smart Grids and Microgrids)
Show Figures

Figure 1

24 pages, 7794 KB  
Article
A New Technique for Connecting a Dual Excitation Synchronous Generator to the Power Grid
by Roberto De Fazio, Ayman Alerksousi, Lorenzo Spongano, Bassam Al-Naami, Abdullah Al-Odienat and Paolo Visconti
Energies 2023, 16(24), 7936; https://doi.org/10.3390/en16247936 - 6 Dec 2023
Viewed by 2685
Abstract
Due to an increasing demand for electric power and changes in the typology of loads, stability has become a major concern in power systems. As the system stability is directly related to the response of the connected generator, recent research has focused on [...] Read more.
Due to an increasing demand for electric power and changes in the typology of loads, stability has become a major concern in power systems. As the system stability is directly related to the response of the connected generator, recent research has focused on enhancing generators’ stability and improving their response to load variations. This study focuses on adding another excitation winding on to the q-axis, perpendicular to the conventional excitation winding on the d-axis, to control both active and reactive power. This paper studies and compares the performance of the dual excitation synchronous generator (DESG) to conventional synchronous generators. The mathematical equations are derived, and a mathematical model is then developed. The experimental tests have been conducted using a laboratory model consisting of a two-phase synchronous generator driven by a DC motor with different loads. The obtained results and radial diagrams for the different loading types are presented and evaluated. Therefore, a new approach has been designed to connect the DESG directly to the power grid without any electronic components using a special coupling that works in one direction. Two perpendicular excitation coils, d and q, were formed from the existing coils, and the tests were carried out on all loads, ensuring that the revolving angle (i.e., the stability angle φ) was fixed. The results show that the proposed method offers significant cost savings, potentially amounting to 15–20% of the unit price. The experimental results confirm that the DESG significantly improves the generator stability by maintaining a constant rotor angle δ, which requires using an automatic angle regulator (AAR) in addition to the conventional automatic voltage regulator (AVR). Full article
Show Figures

Figure 1

23 pages, 5584 KB  
Article
Continuum Logic of Control Signals in Analog Cyber–Physical Nets
by Nikolay Dembitsky
Inventions 2023, 8(4), 101; https://doi.org/10.3390/inventions8040101 - 11 Aug 2023
Viewed by 1946
Abstract
The use of embedded processors is the most promising direction in the development of automatic control systems. The article is devoted to analog models and technical solutions that allow continuous analysis of information in a technical system in order to synthesize control signals. [...] Read more.
The use of embedded processors is the most promising direction in the development of automatic control systems. The article is devoted to analog models and technical solutions that allow continuous analysis of information in a technical system in order to synthesize control signals. Technical solutions are obtained on the basis of continuum logic methods, which aim to increase the speed of embedded computing networks, reduce power consumption, and unify the element base of analog processors. The effect of high speed is achieved due to the transition from sequential digital calculations to parallel synthesis of analog control signals. Examples of the implementation of schemes for the synthesis of control commands using the developed models of logical operations are given. Full article
(This article belongs to the Special Issue Recent Advances and New Trends in Signal Processing)
Show Figures

Figure 1

16 pages, 5145 KB  
Article
Optimized Control of a Hybrid Water Pumping System Integrated with Solar Photovoltaic and Battery Storage: Towards Sustainable and Green Water-Power Supply
by Hale Bakır, Adel Merabet and Mohammadali Kiehbadroudinezhad
Energies 2023, 16(13), 5209; https://doi.org/10.3390/en16135209 - 6 Jul 2023
Cited by 15 | Viewed by 4594
Abstract
This article presents the modeling and optimization control of a hybrid water pumping system utilizing a brushless DC motor. The system incorporates battery storage and a solar photovoltaic array to achieve efficient water pumping. The solar array serves as the primary power source, [...] Read more.
This article presents the modeling and optimization control of a hybrid water pumping system utilizing a brushless DC motor. The system incorporates battery storage and a solar photovoltaic array to achieve efficient water pumping. The solar array serves as the primary power source, supplying energy to the water pump for full-volume water surrender. During unfavorable weather conditions or when the photovoltaic array is unable to meet the power demands of the water pump, the battery discharges only at night or during inadequate solar conditions. Additionally, the photovoltaic array can charge the battery on its own when water distribution is not necessary, negating the need for external power sources. A bi-directional charge control mechanism is employed to facilitate automatic switching between the operating modes of the battery, utilizing a buck-boost DC–DC converter. The study incorporates a control system with loops for battery control and DC voltage control within the bidirectional converter. The water cycle algorithm adjusts four control parameters by minimizing an objective function based on tracking errors. The water cycle optimization is compared to other methods based on overshoot and settling time values to evaluate its performance, showcasing its effectiveness in analyzing the results. Full article
(This article belongs to the Special Issue Advances in Solar Cells and Photocatalysis II)
Show Figures

Figure 1

20 pages, 10897 KB  
Article
Wind Turbine Fire Prevention System Using Fuzzy Rules and WEKA Data Mining Cluster Analysis
by Jong-Hyun Kim, Se-Hwan Park, Sang-Jun Park, Byeong-Ju Yun and You-Sik Hong
Energies 2023, 16(13), 5176; https://doi.org/10.3390/en16135176 - 5 Jul 2023
Cited by 6 | Viewed by 2153
Abstract
With the rapid expansion of the supply of renewable energy in accordance with the global energy transition policy, the wind power generation industry is attracting attention. Subsequently, various wind turbine control technologies have been widely developed and applied. However, there is a lack [...] Read more.
With the rapid expansion of the supply of renewable energy in accordance with the global energy transition policy, the wind power generation industry is attracting attention. Subsequently, various wind turbine control technologies have been widely developed and applied. However, there is a lack of research on optimal pitch control, which detects wind direction and changes the rotation angle of the blade in real time. In areas where the wind speed is not strong, such as South Korea, it is necessary to maintain the optimal angle in real time so that the rotating surface of the blade can face the wind direction. In this study, optimal pitch control was performed through real-time analysis of wind speed, direction, and temperature, which is the core of wind turbine maintenance, using fuzzy rules using FIS (Fuzzy Interface System) and WEKA data mining cluster analysis techniques. In order to prevent fires caused by the over-current of wind turbines, over-current control methods such as VCB (Vacuum Circuit Breaker) utilization, prototype utilization such as a modular MCB (Main Circuit Breaker) incorporating VI (Vacuum Interrupter), and vacuum degree change analysis methods using a PD (Partial Discharge) signal were proposed. The optimal control technique for wind turbine parts and facilities was put forth after judging and predicting the annual average wind distribution suitable for wind power generation using HRWPRM (Korea’s High-Resolution Wind Power Resource Maps). Finally, the various wind turbine control methods carried out in this study were confirmed through computer simulation, such as remote diagnosis and early warning issuance, prediction of power generation increase and decrease situation, and automatic analysis of wind turbine efficiency. Full article
(This article belongs to the Section A3: Wind, Wave and Tidal Energy)
Show Figures

Figure 1

21 pages, 6303 KB  
Article
A New Approach for Long-Term Stability Estimation Based on Voltage Profile Assessment for a Power Grid
by Alireza Pourdaryaei, Amidaddin Shahriari, Mohammad Mohammadi, Mohammad Reza Aghamohammadi, Mazaher Karimi and Kimmo Kauhaniemi
Energies 2023, 16(5), 2508; https://doi.org/10.3390/en16052508 - 6 Mar 2023
Cited by 10 | Viewed by 2941
Abstract
Load flow solutions refer to the steady-state stability of power systems and have a crucial role in the design and planning of slow-changing elements; e.g., in online tab changing actions, automatic generation control, over-excitation limiters and the power recovery characteristics of a load. [...] Read more.
Load flow solutions refer to the steady-state stability of power systems and have a crucial role in the design and planning of slow-changing elements; e.g., in online tab changing actions, automatic generation control, over-excitation limiters and the power recovery characteristics of a load. Therefore, the purpose of this work was to show the connectivity between load flow analysis and long-term voltage stability using a generator model by introducing a novel voltage stability assessment based on the multi-machine dynamic model along with the load flow study for a power grid. The Euclidean distance (ED) was used to introduce a new voltage stability index based on the voltage phasor profile for real-time monitoring purposes. The effects of reactive power compensation, in addition to load-generation patterns and network topology changes in the system behavior, could be seen clearly on the voltage profiles of the buses. Thus, the increased values for the EDs of the buses’ voltage amplitudes—from 0 to around 1.5 (p.u.)—implied that the system was approaching the voltage collapse point, corresponding to the Jacobian matrix singularity of the load flow equation. Moreover, the weakest load bus with respect to any system change was also identified. Indeed, the criticality of any network interruption was in direct proportion to this voltage stability index. The proposed method was validated using the IEEE 118-bus test system. Full article
(This article belongs to the Special Issue Stability Issues and Challenges in Modern Electric Power Systems)
Show Figures

Figure 1

Back to TopTop