Sign in to use this feature.

Years

Between: -

Subjects

remove_circle_outline
remove_circle_outline
remove_circle_outline
remove_circle_outline
remove_circle_outline

Journals

Article Types

Countries / Regions

Search Results (22)

Search Parameters:
Keywords = antibiotic-induced intestinal injury

Order results
Result details
Results per page
Select all
Export citation of selected articles as:
23 pages, 3627 KB  
Article
Probiotic Combination of Lactiplantibacillus plantarum M1 and Limosilactobacillus reuteri K4 Alleviates Early Weaning-Induced Intestinal Injury in Lambs via Modulation of Oxidative and Inflammatory Pathways
by Qicheng Lu, Peng Zhang, Yujie Niu, Chuying Wang, Fengshuo Zhang, Junli Niu, Weibin Zeng, Cheng Chen and Wenju Zhang
Antioxidants 2026, 15(1), 132; https://doi.org/10.3390/antiox15010132 - 20 Jan 2026
Viewed by 246
Abstract
Early weaning in intensive lamb production improves reproductive efficiency but predisposes lambs to diarrhea, oxidative stress, and intestinal barrier dysfunction, highlighting the need for non-antibiotic strategies to protect gut health. This study evaluated whether a sheep-derived mixed probiotic could alleviate early weaning–induced intestinal [...] Read more.
Early weaning in intensive lamb production improves reproductive efficiency but predisposes lambs to diarrhea, oxidative stress, and intestinal barrier dysfunction, highlighting the need for non-antibiotic strategies to protect gut health. This study evaluated whether a sheep-derived mixed probiotic could alleviate early weaning–induced intestinal injury and clarified its potential molecular mechanisms. Early weaning reduced body weight, average daily gain and feed efficiency, increased diarrhea, decreased plasma and colonic catalase (CAT), glutathione peroxidase (GSH-PX), and superoxide dismutase (SOD) activities, increased malondialdehyde (MDA), elevated interleukin-1β (IL-1β) and tumor necrosis factor-α (TNF-α), reduced interleukin-10 (IL-10) and transforming growth factor-β (TGF-β), increased plasma and mucosal immunoglobulin A, M, and G (IgA, IgM, IgG), and increased colonic lipopolysaccharide (LPS) with reduced diamine oxidase (DAO). Intestinally, EW induced villus atrophy, deeper crypts, lower villus height-to-crypt depth ratios, goblet cell loss, higher histopathological scores, and decreased colonic mucin 2, zonula occludens-1, claudin-1, and occludin. Probiotic supplementation partially reversed these alterations, restoring antioxidant enzyme activities, improving villus architecture and barrier protein expression, and rebalancing cytokine and immunoglobulin profiles. Transcriptomic and network analyses showed that early weaning activated Cytokine–cytokine receptor, NF-κB, TNF and Th17 pathways, whereas probiotics suppressed a weaning-responsive inflammatory gene module, downregulated key hub genes, and enhanced peroxisome proliferator-activated receptor (PPAR) signaling. These results show that supplementing early-weaned lambs with a mixed probiotic generated from sheep is an efficient nutritional strategy to reduce intestinal oxidative and inflammatory damage associated with weaning and to enhance their health and performance. Full article
Show Figures

Figure 1

22 pages, 1048 KB  
Review
Ventilator-Associated Pneumonia (VAP) in Neurocritical Patients: The Hidden Dialog of Brain and Infection
by Alejandro Rodríguez, Laura Claverias, Ignacio Martín-Loeches, Frederic Gómez Bertomeu, Ester Picó Plana, Sara Rosich, Vanessa Blázquez, Dennis H. Céspedes Torrez, Ruth Lau and María Bodí
Biomedicines 2025, 13(12), 3112; https://doi.org/10.3390/biomedicines13123112 - 17 Dec 2025
Viewed by 796
Abstract
Patients with multiple traumas, particularly those with traumatic brain injury (TBI), are among the most challenging cases in intensive care medicine. Although early orotracheal intubation and invasive mechanical ventilation (IMV) are essential for airway protection and neurological treatment, they significantly increase the risk [...] Read more.
Patients with multiple traumas, particularly those with traumatic brain injury (TBI), are among the most challenging cases in intensive care medicine. Although early orotracheal intubation and invasive mechanical ventilation (IMV) are essential for airway protection and neurological treatment, they significantly increase the risk of lower respiratory tract infection (LRTI), including ventilator-associated pneumonia (VAP) and ventilator-associated tracheobronchitis (VAT). These complications are particularly prevalent among neurocritical patients due to the distinctive interaction between the brain, lungs and immune system. This narrative review examines the current evidence on the mechanisms underlying the brain–lung–immune axis; the diagnostic challenges in identifying respiratory infections in mechanically ventilated TBI patients; and optimal approaches to empirical or quasi-targeted antimicrobial therapy based on diagnostic algorithms and rapid molecular techniques. Severe TBI induces neurogenic inflammation, autonomic dysregulation, and immunosuppression, thereby increasing susceptibility to pulmonary infections. The ‘triple hit hypothesis’ best explains this cascade: sympathetic hyperactivity (first hit), iatrogenic ventilatory injury (second hit), and intestinal dysbiosis with systemic immune dysregulation (third hit). VAP diagnosis remains challenging due to the lack of universal criteria, the overlap with systemic inflammatory response syndrome, and the low specificity of radiological and clinical signs. VAT may represent an intermediate stage within a continuum of ventilator-associated infection. Recent evidence supports the selective use of nebulized antibiotics for VAT, advocating an individualized, locally adapted empirical approach to VAP treatment. Syndromic molecular panels can accelerate the identification of pathogens, enabling the earlier and more appropriate selection of antimicrobials and improving outcomes while preserving stewardship. Understanding the brain–lung–immune axis and improving diagnostic accuracy are essential to enhancing the treatment of respiratory infections in neurocritical care. Integrating clinical assessment, biomarkers and rapid microbiological testing enables timely, targeted therapy and reduces the misuse of antimicrobials. Full article
(This article belongs to the Collection Feature Papers in Microbiology in Human Health and Disease)
Show Figures

Figure 1

19 pages, 478 KB  
Review
The Role of Gut Microbiota and Its Metabolites in Mitigating Radiation Damage
by Hansheng Zhu, Xin Yan, Hao Shi, Yiping Chen, Changyi Huang, Yue Zhou, Shiying Yan, Nan Zhang, Jia Wang, Jian Zhang, Chaoyi Han, Qian Chen, Jian Zhao and Mei Cao
Microorganisms 2025, 13(9), 2151; https://doi.org/10.3390/microorganisms13092151 - 15 Sep 2025
Cited by 1 | Viewed by 2122
Abstract
With the widespread use of ionizing radiation (IR) in medical and industrial settings, irradiation has become increasingly common, posing significant risks to human health. Among the various organs affected, the gut is particularly sensitive to radiation-induced damage, leading to conditions such as radiation-induced [...] Read more.
With the widespread use of ionizing radiation (IR) in medical and industrial settings, irradiation has become increasingly common, posing significant risks to human health. Among the various organs affected, the gut is particularly sensitive to radiation-induced damage, leading to conditions such as radiation-induced intestinal damage (RIID). Recent studies have emphasized the critical role of gut microbiota and its metabolites in mitigating radiation-induced injury. This review discusses the effects of IR on the mammalian and human gut microbiota. We examine the dynamics of gut microbiota composition during and after irradiation, and emphasize the protective role of the gut flora and the metabolites in the pathophysiological mechanisms exhibited during radiation injury. In addition, this article investigates how specific metabolites, such as short-chain fatty acids and indole derivatives, may contribute to the mitigation of inflammation and promotion of gut barrier integrity. In addition, various therapeutic strategies based on modulating the gut microbiota, such as probiotics, antibiotics, and fecal microbiota transplantation, are discussed to understand their potential to prevent or mitigate RIID. Understanding the interactions between IR, gut microbiota and their metabolites provides new avenues for developing innovative therapeutic approaches to improve patient outcomes during and after radiotherapy. Future research directions could focus on optimizing microbiota-based therapies and exploring the role of diet and lifestyle in enhancing intestinal health during irradiation. Full article
Show Figures

Figure 1

32 pages, 18091 KB  
Article
Yinchenhao Decoction Mitigates Cholestatic Liver Injury in Mice via Gut Microbiota Regulation and Activation of FXR-FGF15 Pathway
by Weiwei Li, Doudou Huang, Zichen Luo, Ting Zhou and Ziwen Jin
Pharmaceuticals 2025, 18(7), 932; https://doi.org/10.3390/ph18070932 - 20 Jun 2025
Cited by 2 | Viewed by 2326
Abstract
Objective: Yinchenhao decoction (YCHD), a classical herbal formula comprising Artemisia capillaris, Gardenia jasminoides, and Rheum palmatum, has been clinically used for over 1000 years to treat cholestasis. However, its mechanism of action remains undefined. This study aimed to elucidate YCHD’s [...] Read more.
Objective: Yinchenhao decoction (YCHD), a classical herbal formula comprising Artemisia capillaris, Gardenia jasminoides, and Rheum palmatum, has been clinically used for over 1000 years to treat cholestasis. However, its mechanism of action remains undefined. This study aimed to elucidate YCHD’s therapeutic mechanisms against cholestasis, with a focus on the gut microbiota-mediated regulation of the farnesoid X receptor (FXR)–fibroblast growth factor 15 (FGF15) pathway. Methods: An alpha-naphthyl isothiocyanate (ANIT)-induced cholestasis mouse model was established. Mice received YCHD (3/9 g/kg) for 7 days. 16S rRNA sequencing, targeted LC/MS (bile acid (BA) quantification), untargeted GC/MS (fecal metabolite detection), qPCR/Western blot (FXR pathway analysis), fecal microbiota transplantation (FMT), and antibiotic depletion were employed to dissect the gut–liver axis interactions. Results: YCHD alleviated cholestatic liver injury by reducing serum biomarkers, restoring BA homeostasis via FXR-FGF15 activation, and suppressing hepatic Cyp7a1-mediated BA synthesis. It remodeled gut microbiota, enriched FXR-activating secondary BAs (CDCA, DCA, CA), and restored the intestinal barrier integrity. Antibiotic cocktail abolished YCHD’s efficacy, while FMT from YCHD-treated mice enhanced its therapeutic effects, confirming microbiota dependency. Conclusions: YCHD mitigates cholestasis through gut microbiota-driven FXR activation and direct hepatobiliary regulation. These findings bridge traditional medicine and modern pharmacology, highlighting microbiome modulation as a therapeutic strategy for cholestatic liver diseases. Full article
Show Figures

Graphical abstract

18 pages, 3590 KB  
Article
Bifidobacterium animalis Subsp. lactis PB200 Improves Intestinal Barrier Function and Flora Disturbance in Mice with Antibiotic-Induced Intestinal Injury
by Ganen Wang, Han Gong, Yang Zou, Haijiao Zhang and Xueying Mao
Nutrients 2025, 17(10), 1610; https://doi.org/10.3390/nu17101610 - 8 May 2025
Cited by 2 | Viewed by 3166
Abstract
Background/Objectives: Overuse or misuse of antibiotics could cause adverse effects such as gut microbiota dysbiosis and intestinal barrier dysfunction. Probiotic intervention could effectively alleviate these symptoms. However, the precise efficacy of Bifidobacterium animalis subsp. lactis PB200 (B. lactis PB200) in mitigating [...] Read more.
Background/Objectives: Overuse or misuse of antibiotics could cause adverse effects such as gut microbiota dysbiosis and intestinal barrier dysfunction. Probiotic intervention could effectively alleviate these symptoms. However, the precise efficacy of Bifidobacterium animalis subsp. lactis PB200 (B. lactis PB200) in mitigating antibiotic-induced intestinal injury remains unclear. Objective: The aim of this study was to systematically evaluate the effects of B. lactis PB200 on intestinal barrier injury and gut microbiota dysbiosis in a murine model of antibiotic-induced intestinal injury. Methods: BALB/c mice were administered ceftriaxone sodium via oral gavage for seven consecutive days, followed by probiotic intervention daily via gastric gavage for 4 weeks. Results: The results indicated that B. lactis PB200 played a positive role in enhancing intestinal barrier function, as evidenced by the restored intestinal morphology, and elevated the expression of tight junctions including ZO-1, Claudin-4 and Occludin (2.76-fold, 4.39-fold, and 2.61-fold, respectively) compared to that in the Model group. B. lactis PB200 normalized the levels of serum pro- and anti-inflammatory factors, including IL-1β, IL-6, TNF-α and IL-10, and elevated the diversity and richness of gut microbiota. B. lactis PB200 significantly elevated the levels of propionic acid and butyric acid, with increases of 1.67-fold and 2.82-fold, respectively, compared to the Model group. Notably, B. lactis PB200 reduced the abundance of Enterocloster and increased the abundance of Parabacteroides, promoting the rebalance of gut microbiota. Conclusions: Taken together, these findings highlighted the significant potential of B. lactis PB200 in alleviating intestinal barrier damage and restoring the balance of gut microbiota caused by an antibiotic. Full article
(This article belongs to the Section Prebiotics, Probiotics and Postbiotics)
Show Figures

Figure 1

20 pages, 4651 KB  
Article
Reduced Glutathione Promoted Growth Performance by Improving the Jejunal Barrier, Antioxidant Function, and Altering Proteomics of Weaned Piglets
by Zhimei Tian, Yiyan Cui, Miao Yu, Dun Deng, Zhenming Li, Xianyong Ma and Mingren Qu
Antioxidants 2025, 14(1), 107; https://doi.org/10.3390/antiox14010107 - 17 Jan 2025
Cited by 2 | Viewed by 1756
Abstract
Reduced glutathione (GSH) is a main nonenzymatic antioxidant, but its effects and underlying mechanisms on growth and intestinal health in weaned piglets still require further assessment. A total of 180 weaned piglets were randomly allotted to 5 groups: a basal diet (CON), and [...] Read more.
Reduced glutathione (GSH) is a main nonenzymatic antioxidant, but its effects and underlying mechanisms on growth and intestinal health in weaned piglets still require further assessment. A total of 180 weaned piglets were randomly allotted to 5 groups: a basal diet (CON), and a basal diet supplemented with antibiotic chlortetracycline (ABX), 50 (GSH1), 65 (GSH2), or 100 mg/kg GSH (GSH3). Results revealed that dietary GSH1, GSH2, and ABX improved body weight and the average daily gain of weaned piglets, and ABX decreased albumin content but increased aspartate aminotransferase (AST) activity and the ratio of AST to alanine transaminase levels in plasma. GSH2 significantly decreased glucose content but increased the content of triglyceride and cholesterol in the plasma. Both GSH1 and GSH2 improved the jejunal mucosa architecture (villus height, crypt depth, and the ratio of villus height to crypt depth), tight junction protein (ZO-1 and Occludin), and antioxidant capacity (CAT and MDA), and the effects were superior to ABX. Dietary GSH improved the jejunal barrier by probably inhibiting the myosin light chain kinas pathway to up-regulate the transcript expression of tight junction protein (ZO-1 and Occludin) and Mucins. Through the proteomics analysis of the jejunal mucosa using 4D-DIA, the KEGG pathway enrichment analysis showed that differentiated proteins were significantly enriched in redox homeostasis-related pathways such as glutathione metabolism, cytochrome P450, the reactive oxygen species metabolic pathway, the oxidative phosphorylation pathway, and the phosphatidylinositol 3-kinase-serine/threonine kinase pathway in GSH2 vs. CON and in GSH2 vs. ABX. The results of proteomics and qRT-PCR showed that GSH supplementation might dose-dependently promote growth performance and that it alleviated the weaning stress-induced oxidative injury of the jejunal mucosa in piglets by activating SIRTI and Akt pathways to regulate GPX4, HSP70, FoxO1. Therefore, diets supplemented with 50–65 mg/kg GSH can promote the growth of and relieve intestinal oxidative injury in weaned piglets. Full article
Show Figures

Figure 1

17 pages, 6255 KB  
Article
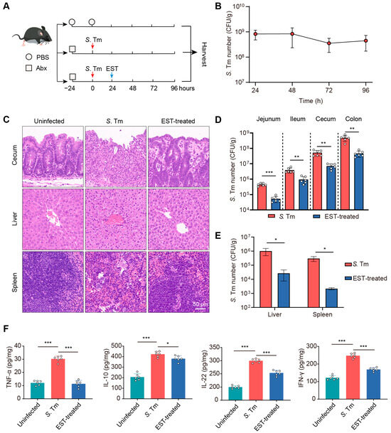
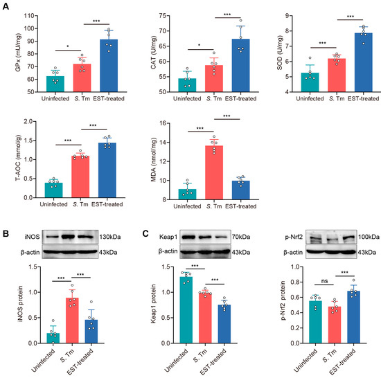
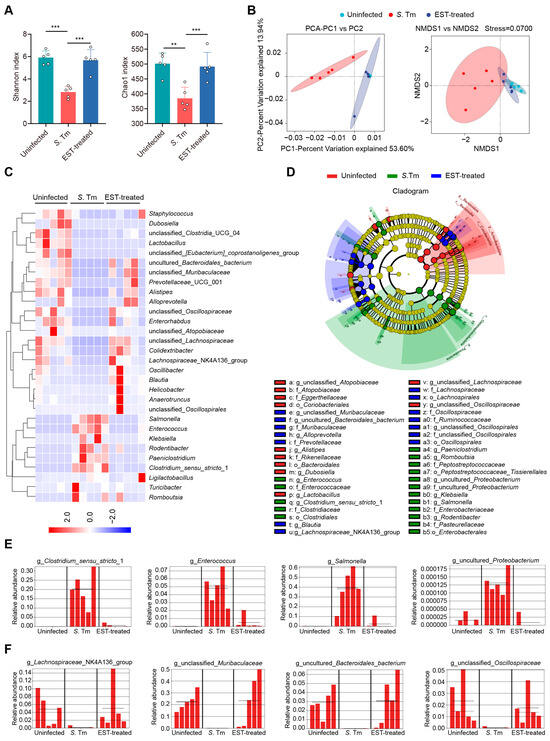
Esculetin Combats Multidrug-Resistant Salmonella Infection and Ameliorates Intestinal Dysfunction via the Nrf2 Pathway
by Wenjiao Xu, Wenjun Ding, Liyan Jia, Kui Zhu and Qingfeng Luo
Antioxidants 2024, 13(10), 1170; https://doi.org/10.3390/antiox13101170 - 26 Sep 2024
Cited by 7 | Viewed by 4713
Abstract
The increasing incidence of multidrug-resistant (MDR) Salmonella enterica serovar Typhimurium (S. Tm), known for causing invasive enteric infections, presents a significant public health challenge. Given the diminishing efficacy of existing antibiotics, it is imperative to explore novel alternatives for the treatment of [...] Read more.
The increasing incidence of multidrug-resistant (MDR) Salmonella enterica serovar Typhimurium (S. Tm), known for causing invasive enteric infections, presents a significant public health challenge. Given the diminishing efficacy of existing antibiotics, it is imperative to explore novel alternatives for the treatment of MDR S. Tm infections. Here, we identified esculetin (EST), a natural coumarin abundant in dietary foods and herbs, as a compound exhibiting broad-spectrum antibacterial properties against a range of MDR bacteria. Our findings demonstrate that EST effectively inhibited the proliferation and expansion of MDR S. Tm in both in vitro experiments and animal models. Specifically, EST significantly downregulated the type 3 secretion system-1 (T3SS-1) virulence expression of MDR S. Tm, thereby preventing its invasion into intestinal epithelial cells. In S. Tm-infected mice, we observed cecal injury characterized by the upregulation of inflammatory cytokines, a reduction in goblet cell numbers, a decreased expression of tight junction proteins, and microbial dysbiosis. Conversely, EST treatment ameliorated these pathological changes induced by S. Tm infection and reduced oxidative stress by activating the nuclear factor erythroid 2-related factor 2 (Nrf2) signaling pathway, thereby improving intestinal barrier function. These results suggest that dietary coumarins or a targeted plant-based diet may offer a promising strategy to counteract MDR bacteria-induced enteric diseases. Full article
(This article belongs to the Section Natural and Synthetic Antioxidants)
Show Figures

Graphical abstract

16 pages, 5044 KB  
Article
Gut Microbiota Alleviates Intestinal Injury Induced by Extended Exposure to Light via Inhibiting the Activation of NLRP3 Inflammasome in Broiler Chickens
by Dandan Ma, Minhong Zhang and Jinghai Feng
Int. J. Mol. Sci. 2024, 25(12), 6695; https://doi.org/10.3390/ijms25126695 - 18 Jun 2024
Cited by 4 | Viewed by 2017
Abstract
Light pollution is a potential risk for intestinal health in humans and animals. The gut microbiota is associated with the development of intestinal inflammation induced by extended exposure to light, but the underlying mechanism is not yet clear. The results of this study [...] Read more.
Light pollution is a potential risk for intestinal health in humans and animals. The gut microbiota is associated with the development of intestinal inflammation induced by extended exposure to light, but the underlying mechanism is not yet clear. The results of this study showed that extended exposure to light (18L:6D) damaged intestinal morphology, downregulated the expression of tight junction proteins, and upregulated the expression of the NLRP3 inflammasome and the concentration of pro-inflammatory cytokines. In addition, extended exposure to light significantly decreased the abundance of Lactobacillus, Butyricicoccus, and Sellimonas and increased the abundance of Bifidobacterium, unclassified Oscillospirales, Family_XIII_UCG-001, norank_f__norank_o__Clostridia_vadinBB60_group, and Defluviitaleaceae_UCG-01. Spearman correlation analysis indicated that gut microbiota dysbiosis positively correlated with the activation of the NLRP3 inflammasome. The above results indicated that extended exposure to light induced intestinal injury by NLRP3 inflammasome activation and gut microbiota dysbiosis. Antibiotic depletion intestinal microbiota treatment and cecal microbiota transplantation (CMT) from the 12L:12D group to 18L:6D group indicated that the gut microbiota alleviated intestinal inflammatory injury induced by extended exposure to light via inhibiting the activation of the NLRP3 inflammasome. In conclusion, our findings indicated that the gut microbiota can alleviate intestinal inflammation induced by extended exposure to light via inhibiting the activation of the NLRP3 inflammasome. Full article
(This article belongs to the Special Issue Gut Microbiota in Gastroenterology and Hepatology 2.0)
Show Figures

Graphical abstract

21 pages, 5155 KB  
Article
Antibiotic Cocktail Effects on Intestinal Microbial Community, Barrier Function, and Immune Function in Early Broiler Chickens
by Waseem Abbas, Ruichen Bi, Muhammad Dilshad Hussain, Alia Tajdar, Fangshen Guo, Yuming Guo and Zhong Wang
Antibiotics 2024, 13(5), 413; https://doi.org/10.3390/antibiotics13050413 - 30 Apr 2024
Cited by 10 | Viewed by 5260
Abstract
This study investigated the effects of an antibiotic cocktail on intestinal microbial composition, mechanical barrier structure, and immune functions in early broilers. One-day-old healthy male broiler chicks were treated with a broad-spectrum antibiotic cocktail (ABX; neomycin, ampicillin, metronidazole, vancomycin, and kanamycin, 0.5 g/L [...] Read more.
This study investigated the effects of an antibiotic cocktail on intestinal microbial composition, mechanical barrier structure, and immune functions in early broilers. One-day-old healthy male broiler chicks were treated with a broad-spectrum antibiotic cocktail (ABX; neomycin, ampicillin, metronidazole, vancomycin, and kanamycin, 0.5 g/L each) or not in drinking water for 7 and 14 days, respectively. Sequencing of 16S rRNA revealed that ABX treatment significantly reduced relative Firmicutes, unclassified Lachnospiraceae, unclassified Oscillospiraceae, Ruminococcus torques, and unclassified Ruminococcaceae abundance in the cecum and relative Firmicutes, Lactobacillus and Baccillus abundance in the ileum, but significantly increased richness (Chao and ACE indices) and relative Enterococcus abundance in the ileum and cecum along with relatively enriched Bacteroidetes, Proteobacteria, Cyanobacteria, and Enterococcus levels in the ileum following ABX treatment for 14 days. ABX treatment for 14 days also significantly decreased intestinal weight and length, along with villus height (VH) and crypt depth (CD) of the small intestine, and remarkably increased serum LPS, TNF-α, IFN-γ, and IgG levels, as well as intestinal mucosa DAO and MPO activity. Moreover, prolonged use of ABX significantly downregulated occludin, ZO-1, and mucin 2 gene expression, along with goblet cell numbers in the ileum. Additionally, chickens given ABX for 14 days had lower acetic acid, butyric acid, and isobutyric acid content in the cecum than the chickens treated with ABX for 7 days and untreated chickens. Spearman correlation analysis found that those decreased potential beneficial bacteria were positively correlated with gut health-related indices, while those increased potential pathogenic strains were positively correlated with gut inflammation and gut injury-related parameters. Taken together, prolonged ABX application increased antibiotic-resistant species abundance, induced gut microbiota dysbiosis, delayed intestinal morphological development, disrupted intestinal barrier function, and perturbed immune response in early chickens. This study provides a reliable lower-bacteria chicken model for further investigation of the function of certain beneficial bacteria in the gut by fecal microbiota transplantation into germ-free or antibiotic-treated chickens. Full article
(This article belongs to the Special Issue Use of Antibiotics in Animals and Antimicrobial Resistance)
Show Figures

Figure 1

18 pages, 7287 KB  
Article
Roseburia intestinalis Supplementation Could Reverse the Learning and Memory Impairment and m6A Methylation Modification Decrease Caused by 27-Hydroxycholesterol in Mice
by Xuejing Sun, Cui Zhou, Mengwei Ju, Wenjing Feng, Zhiting Guo, Chengyan Qi, Kexin Yang and Rong Xiao
Nutrients 2024, 16(9), 1288; https://doi.org/10.3390/nu16091288 - 26 Apr 2024
Cited by 16 | Viewed by 3339
Abstract
The abnormality in N6-methyladenosine (m6A) methylation is involved in the course of Alzheimer’s disease (AD), while the intervention of 27-Hydroxycholesterol (27-OHC) can affect the m6A methylation modification in the brain cortex. Disordered gut microbiota is a key link in 27-OHC leading to cognitive [...] Read more.
The abnormality in N6-methyladenosine (m6A) methylation is involved in the course of Alzheimer’s disease (AD), while the intervention of 27-Hydroxycholesterol (27-OHC) can affect the m6A methylation modification in the brain cortex. Disordered gut microbiota is a key link in 27-OHC leading to cognitive impairment, and further studies have found that the abundance of Roseburia intestinalis in the gut is significantly reduced under the intervention of 27-OHC. This study aims to investigate the association of 27-OHC, Roseburia intestinalis in the gut, and brain m6A modification in the learning and memory ability injury. In this study, 9-month-old male C57BL/6J mice were treated with antibiotic cocktails for 6 weeks to sweep the intestinal flora, followed by 27-OHC or normal saline subcutaneous injection, and then Roseburia intestinalis or normal saline gavage were applied to the mouse. The 27-OHC level in the brain, the gut barrier function, the m6A modification in the brain, and the memory ability were measured. From the results, we observed that 27-OHC impairs the gut barrier function, causing a disturbance in the expression of m6A methylation-related enzymes and reducing the m6A methylation modification level in the brain cortex, and finally leads to learning and memory impairment. However, Roseburia intestinalis supplementation could reverse the negative effects mentioned above. This study suggests that 27-OHC-induced learning and memory impairment might be linked to brain m6A methylation modification disturbance, while Roseburia intestinalis, as a probiotic with great potential, could reverse the damage caused by 27-OHC. This research could help reveal the mechanism of 27-OHC-induced neural damage and provide important scientific evidence for the future use of Roseburia intestinalis in neuroprotection. Full article
(This article belongs to the Section Nutrition and Metabolism)
Show Figures

Figure 1

21 pages, 6035 KB  
Article
Enhancement of Immune Functions by Limosilactobacillus reuteri KBL346: In Vitro and In Vivo Studies
by Chanseop Park, Seon Yeong Ji, Hyun Hwangbo, Seung-yeon Shin, Min Yeong Kim, Kiuk Lee, Da Hye Kim, Bo-Ram Cho, Hyesook Lee, Yung Hyun Choi and Hyun Ju You
Int. J. Mol. Sci. 2024, 25(1), 141; https://doi.org/10.3390/ijms25010141 - 21 Dec 2023
Cited by 7 | Viewed by 4402
Abstract
Lactobacilli have been widely used as probiotics because of their benefits for intestinal health and physiological functions. Among a variety of Lactobacillus genera, Limosilactobacillus reuteri has been studied for its ability to exert anti-inflammatory functions and its role in controlling metabolic disorders, as [...] Read more.
Lactobacilli have been widely used as probiotics because of their benefits for intestinal health and physiological functions. Among a variety of Lactobacillus genera, Limosilactobacillus reuteri has been studied for its ability to exert anti-inflammatory functions and its role in controlling metabolic disorders, as well as the production of the antimicrobial compound reuterin. However, the effects and mechanisms of L. reuteri on enhancing immune responses in the immunosuppressed states have been relatively understudied. In this study, we isolated an immunomodulatory strain, namely, L. reuteri KBL346 (KBL346), from a fecal sample of a 3-month-old infant in Korea. We evaluated the immunostimulatory activity and hematopoietic function of KBL346 in macrophages and cyclophosphamide (CPA)-induced immunosuppressed mice. KBL346 increased the phagocytic activity against Candida albicans MYA-4788 in macrophages, and as biomarkers for this, increased secretions of nitric oxide (NO) and prostaglandin E2 (PGE2) were confirmed. Also, the secretions of innate cytokines (TNF-α, IL-1β, and IL-6) were increased. In CPA-induced immunosuppressed mice, KBL346 at a dosage of 1010 CFU/kg protected against spleen injury and suppressed levels of immune-associated parameters, including NK cell activity, T and B lymphocyte proliferation, CD4+ and CD8+ T cell abundance, cytokines, and immunoglobulins in vivo. The effects were comparable or superior to those in the Korean red ginseng positive control group. Furthermore, the safety assessment of KBL346 as a probiotic was conducted by evaluating its antibiotic resistance, hemolytic activity, cytotoxicity, and metabolic characteristics. This study demonstrated the efficacy and safety of KBL346, which could potentially be used as a supplement to enhance the immune system. Full article
Show Figures

Figure 1

13 pages, 3714 KB  
Article
Multi-Omics Analysis Reveals the Gut Microbiota Characteristics of Diarrheal Piglets Treated with Gentamicin
by Lijun Shang, Fengjuan Yang, Yushu Wei, Ziqi Dai, Qingyun Chen, Xiangfang Zeng, Shiyan Qiao and Haitao Yu
Antibiotics 2023, 12(9), 1349; https://doi.org/10.3390/antibiotics12091349 - 22 Aug 2023
Viewed by 2293
Abstract
The involvement of alterations in gut microbiota composition due to the use of antibiotics has been widely observed. However, a clear picture of the influences of gentamicin, which is employed for the treatment of bacterial diarrhea in animal production, are largely unknown. Here, [...] Read more.
The involvement of alterations in gut microbiota composition due to the use of antibiotics has been widely observed. However, a clear picture of the influences of gentamicin, which is employed for the treatment of bacterial diarrhea in animal production, are largely unknown. Here, we addressed this problem using piglet models susceptible to enterotoxigenic Escherichia coli (ETEC) F4, which were treated with gentamicin. Gentamicin significantly alleviated diarrhea and intestinal injury. Through 16s RNS sequencing, it was found that gentamicin increased species richness but decreased community evenness. Additionally, clear clustering was observed between the gentamicin-treated group and the other groups. More importantly, with the establishment of a completely different microbial structure, a novel metabolite composition profile was formed. KEGG database annotation revealed that arachidonic acid metabolism and vancomycin resistance were the most significantly downregulated and upregulated pathways after gentamicin treatment, respectively. Meanwhile, we identified seven possible targets of gentamicin closely related to these two functional pathways through a comprehensive analysis. Taken together, these findings demonstrate that gentamicin therapy for diarrhea is associated with the downregulation of arachidonic acid metabolism. During this process, intestinal microbiota dysbiosis is induced, leading to increased levels of the vancomycin resistance pathway. An improved understanding of the roles of these processes will advance the conception and realization of new therapeutic and preventive strategies. Full article
(This article belongs to the Section Antibiotic Therapy in Infectious Diseases)
Show Figures

Figure 1

15 pages, 4060 KB  
Article
The Gut Microbiota Contributes to Systemic Responses and Liver Injury in Gut-Derived Sepsis
by Meiqi Zhao, Jiajia Ma, Huiru Liu, Ying Luo, Huiting Deng, Dandan Wang, Fengmei Wang and Peng Zhang
Microorganisms 2023, 11(7), 1741; https://doi.org/10.3390/microorganisms11071741 - 3 Jul 2023
Cited by 11 | Viewed by 2913
Abstract
The gut microbiota, as a major source of opportunistic pathogens, poses a great threat to systemic infection, whereas the role of the gut microbiota in sepsis is underestimated. Here, we aimed to explore the effects of different gut microbiota patterns (namely, enterotypes) in [...] Read more.
The gut microbiota, as a major source of opportunistic pathogens, poses a great threat to systemic infection, whereas the role of the gut microbiota in sepsis is underestimated. Here, we aimed to explore the effects of different gut microbiota patterns (namely, enterotypes) in cecal ligation and puncture (CLP)-induced murine sepsis. To achieve this purpose, we built four kinds of enterotypes by exposing mice to different types of antibiotics (azithromycin, amoxicillin, metronidazole, and levofloxacin). The results showed that antibiotic exposure induced different enterotypes, which, in turn, led to varying levels of systemic inflammation in septic mice, with amoxicillin-associated enterotypes exhibiting the most severe inflammation, followed by metronidazole, azithromycin, and levofloxacin. Specifically, the amoxicillin-associated enterotype was characterized by an abundance of intestinal opportunistic pathogens, including Enterobacteriaceae, Sutterellaceae, and Morganellaceae. This enterotype played a significant role in promoting the pathogenic potential of the gut microbiota, ultimately contributing to the development of severe systemic inflammation. Furthermore, the amoxicillin-associated enterotype exaggerated the sepsis-related liver injury, as evidenced by higher levels of alanine aminotransferase, aspartate transaminase, and hepatic malondialdehyde. The results of the RNA sequencing and the fecal suspension intraperitoneal injection sepsis model indicated that the amoxicillin-associated enterotype provoked acute hepatic immune responses and led to more significant metabolic compensation in the event of sepsis. Collectively, we concluded that the gut microbiota was one crucial factor for heterogeneity in sepsis, where the modulated gut microbiota likely prevented or reduced the serious consequences of sepsis, at least in gut-derived sepsis. Full article
(This article belongs to the Special Issue Gut Microbiota and the Impact on Animal Models of Disease)
Show Figures

Figure 1

17 pages, 3769 KB  
Article
The Detrimental Effects of Peripartum Antibiotics on Gut Proliferation and Formula Feeding Injury in Neonatal Mice Are Alleviated with Lactobacillus rhamnosus GG
by Alain Cuna, Marianne Nsumu, Heather L. Menden, Susana Chavez-Bueno and Venkatesh Sampath
Microorganisms 2023, 11(6), 1482; https://doi.org/10.3390/microorganisms11061482 - 1 Jun 2023
Cited by 4 | Viewed by 2677
Abstract
Peripartum antibiotics can negatively impact the developing gut microbiome and are associated with necrotizing enterocolitis (NEC). The mechanisms by which peripartum antibiotics increase the risk of NEC and strategies that can help mitigate this risk remain poorly understood. In this study, we determined [...] Read more.
Peripartum antibiotics can negatively impact the developing gut microbiome and are associated with necrotizing enterocolitis (NEC). The mechanisms by which peripartum antibiotics increase the risk of NEC and strategies that can help mitigate this risk remain poorly understood. In this study, we determined mechanisms by which peripartum antibiotics increase neonatal gut injury and evaluated whether probiotics protect against gut injury potentiated by peripartum antibiotics. To accomplish this objective, we administered broad-spectrum antibiotics or sterile water to pregnant C57BL6 mice and induced neonatal gut injury to their pups with formula feeding. We found that pups exposed to antibiotics had reduced villus height, crypt depth, and intestinal olfactomedin 4 and proliferating cell nuclear antigen compared to the controls, indicating that peripartum antibiotics impaired intestinal proliferation. When formula feeding was used to induce NEC-like injury, more severe intestinal injury and apoptosis were observed in the pups exposed to antibiotics compared to the controls. Supplementation with the probiotic Lactobacillus rhamnosus GG (LGG) reduced the severity of formula-induced gut injury potentiated by antibiotics. Increased intestinal proliferating cell nuclear antigen and activation of the Gpr81-Wnt pathway were noted in the pups supplemented with LGG, suggesting partial restoration of intestinal proliferation by probiotics. We conclude that peripartum antibiotics potentiate neonatal gut injury by inhibiting intestinal proliferation. LGG supplementation decreases gut injury by activating the Gpr81-Wnt pathway and restoring intestinal proliferation impaired by peripartum antibiotics. Our results suggest that postnatal probiotics may be effective in mitigating the increased risk of NEC associated with peripartum antibiotic exposure in preterm infants. Full article
Show Figures

Figure 1

18 pages, 6599 KB  
Article
Lactobacillus salivarius WZ1 Inhibits the Inflammatory Injury of Mouse Jejunum Caused by Enterotoxigenic Escherichia coli K88 by Regulating the TLR4/NF-κB/MyD88 Inflammatory Pathway and Gut Microbiota
by Zhen Wei, Ziqi He, Tongyao Wang, Xiaoxuan Wang, Tiancheng Wang and Miao Long
Microorganisms 2023, 11(3), 657; https://doi.org/10.3390/microorganisms11030657 - 3 Mar 2023
Cited by 15 | Viewed by 3357
Abstract
Replacing antibiotics with probiotics has become an important way to safely and effectively prevent and treat some gastrointestinal diseases. This study was conducted to investigate whether Lactobacillus salivarius WZ1 (L.S) could reduce the inflammatory injury to the mouse jejunum induced by Escherichia coli [...] Read more.
Replacing antibiotics with probiotics has become an important way to safely and effectively prevent and treat some gastrointestinal diseases. This study was conducted to investigate whether Lactobacillus salivarius WZ1 (L.S) could reduce the inflammatory injury to the mouse jejunum induced by Escherichia coli (ETEC) K88. Forty Kunming mice were randomly divided into four groups with 10 mice in each group. From day 1 to day 14, the control group and the E. coli group were administered with normal saline each day, while the L.S group and the L.S + E. coli group were gavaged with Lactobacillus salivarius WZ1 1 × 108 CFU/mL each day. On the 15th day, the E. coli group and the L.S + E. coli group were intragastrically administered ETEC K88 1 × 109 CFU/mL and sacrificed 24 h later. Our results show that pretreatment with Lactobacillus salivarius WZ1 can dramatically protect the jejunum morphological structure from the changes caused by ETEC K88 and relieve the morphological lesions of the jejunum, inhibiting changes in the mRNA expressions of TNF-α, IL-1β and IL-6 and the protein expressions of TLR4, NF-κB and MyD88 in the intestinal tissue of mice caused by ETEC K88. Moreover, pretreatment with Lactobacillus salivarius WZ1 also increased the relative abundance of beneficial genera such as Lactobacillus and Bifidobacterium and decreased the abundance of harmful genera such as Ralstonia and Helicobacter in the gut. These results demonstrate that Lactobacillus salivarius WZ1 can inhibit the inflammatory damage caused by ETEC K88 in mouse jejunum by regulating the TLR4/NF-κB/MyD88 inflammatory pathway and gut microbiota. Full article
(This article belongs to the Special Issue Gut Microbiome and Disorders of the Gastrointestinal Tract)
Show Figures

Figure 1

Back to TopTop