Sign in to use this feature.

Years

Between: -

Subjects

remove_circle_outline
remove_circle_outline
remove_circle_outline
remove_circle_outline
remove_circle_outline
remove_circle_outline
remove_circle_outline
remove_circle_outline
remove_circle_outline

Journals

remove_circle_outline
remove_circle_outline
remove_circle_outline
remove_circle_outline
remove_circle_outline
remove_circle_outline
remove_circle_outline
remove_circle_outline
remove_circle_outline
remove_circle_outline
remove_circle_outline
remove_circle_outline

Article Types

Countries / Regions

remove_circle_outline
remove_circle_outline
remove_circle_outline
remove_circle_outline

Search Results (1,484)

Search Parameters:
Keywords = annexin A1

Order results
Result details
Results per page
Select all
Export citation of selected articles as:
21 pages, 7798 KB  
Article
The Effects of Frondanol, a Non-Polar Extract of the Atlantic Sea Cucumber, in Colon Cancer Cells
by Hardik Ghelani, Hala Altaher, Hadil Sarsour, Marah Tabbal, Sally Badawi, Thomas E. Adrian and Reem K. Jan
Pharmaceuticals 2025, 18(11), 1714; https://doi.org/10.3390/ph18111714 - 11 Nov 2025
Viewed by 106
Abstract
Background: Colorectal cancer (CRC) is the second leading cause of cancer-related mortality worldwide. The search for effective, new antineoplastic drugs with fewer side effects for the treatment of CRC continues, with marine-derived compounds emerging as promising candidates. Objectives: This study investigates the anticancer [...] Read more.
Background: Colorectal cancer (CRC) is the second leading cause of cancer-related mortality worldwide. The search for effective, new antineoplastic drugs with fewer side effects for the treatment of CRC continues, with marine-derived compounds emerging as promising candidates. Objectives: This study investigates the anticancer potential of Frondanol, a nutraceutical derived from the Atlantic Sea cucumber Cucumaria frondosa, known for its potent anti-inflammatory properties. Methods: Two human CRC cell lines, Caco-2 and HT-29, were used to test the effects of Frondanol using various in vitro approaches. Results: Frondanol significantly inhibited cell viability in a dose- and time-dependent manner. At a 1:10,000 dilution, viability decreased to around 30% in Caco-2 and 20% in HT-29 after 24 h, dropping to nearly 5% at 48 h. Furthermore, a clonogenic assay showed around 50% reduction in colony formation in both cell lines. Flow cytometry-based Annexin V staining revealed that Frondanol increased early apoptosis to ~5.2% in Caco-2 and ~9.4% in HT-29 cells, while cell cycle analysis showed accumulation of the sub G0 (apoptotic) phase increasing from 1.5% to 14.7% (Caco-2) and from 1.9% to 23.8% (HT-29). At the molecular level, Frondanol treatment significantly decreased anti-apoptotic protein B-cell lymphoma (Bcl)-2 expression while increasing the expression of the proapoptotic protein Bcl-2-associated X-protein. Additionally, Frondanol markedly induced cytochrome c release from the mitochondria and activated caspase-9, caspase-7, and caspase-3 after treatment, alongside cleavage of the caspase-3 substrate poly (ADP-ribose) polymerase. Frondanol inhibited 5-lipoxygenase activity, further contributing to its anticancer effects. Conclusions: In conclusion, Frondanol inhibits CRC cell proliferation and induces apoptosis through the mitochondrial pathway in vitro, suggesting that it is a potential nutraceutical for the prevention of human colorectal cancer or a valuable source of anticancer compounds. Full article
Show Figures

Graphical abstract

27 pages, 1053 KB  
Review
The Multifaceted Role of Annexin A1 in Colorectal Cancer: From Molecular Mechanisms to Predictive and Prognostic Implications
by Diana Lavinia Pricope, Adriana Grigoraș, Gabriel Mihail Dimofte and Cornelia Amalinei
Med. Sci. 2025, 13(4), 263; https://doi.org/10.3390/medsci13040263 - 10 Nov 2025
Viewed by 251
Abstract
Annexin A1 (ANXA1), a calcium-dependent phospholipid-binding protein, is considered a key modulator of cancer biology. Numerous pieces of evidence support its multifaceted involvement in tumor progression, metastatic dissemination, immune escape, and resistance to therapy in various malignancies, such as melanoma, along with liver, [...] Read more.
Annexin A1 (ANXA1), a calcium-dependent phospholipid-binding protein, is considered a key modulator of cancer biology. Numerous pieces of evidence support its multifaceted involvement in tumor progression, metastatic dissemination, immune escape, and resistance to therapy in various malignancies, such as melanoma, along with liver, lung, and digestive tract tumors, including stomach and colorectal cancer (CRC). Although colon and rectal cancer (RC) exhibit overlapping characteristics, they are classified as separate clinical entities due to differences in tumor biology and therapy approaches. Moreover, locally advanced rectal cancer (LARC) raises clinical challenges due to variable treatment responses and its therapy resistance, preventing successful treatment and patients’ recovery. Considering ANXA1’s involvement in chemoresistance, further investigation is currently focused on ANXA1-targeted therapies. This review aims to update the knowledge on ANXA1, as a CRC predictive and prognostic biomarker, with involvement in therapy resistance, highlighting its significance in LARC patients. Through emerging evidence, our research provides valuable insights into the potential of ANXA1’s clinical utility and its prospective value as a target in chemoresistance approaches. Full article
Show Figures

Figure 1

12 pages, 2619 KB  
Article
Elucidating Circular Ribonucleic Acid Mechanisms Associated with Splicing Factor 3 Inhibition in Cervical Cancer
by Amahle Nyalambisa, Babatunde Adebola Alabi, Zodwa Dlamini and Rahaba Marima
Int. J. Mol. Sci. 2025, 26(22), 10883; https://doi.org/10.3390/ijms262210883 - 10 Nov 2025
Viewed by 121
Abstract
Cervical cancer (CCa) is the fourth leading cause of cancer-related deaths among women worldwide, with nearly 90% of cases in low- and middle-income countries, especially in Sub-Saharan Africa. This study explores the roles of circular ribonucleic acids (circRNAs), hsa_circ_0001038 and circRNA_400029, and [...] Read more.
Cervical cancer (CCa) is the fourth leading cause of cancer-related deaths among women worldwide, with nearly 90% of cases in low- and middle-income countries, especially in Sub-Saharan Africa. This study explores the roles of circular ribonucleic acids (circRNAs), hsa_circ_0001038 and circRNA_400029, and the impact of the serine/arginine-rich splicing factor 3 (SRSF3) inhibitor, theophylline, in CCa cell lines. We utilized cell cycle fluorescence-activated cell sorting (FACS) and Annexin V/propidium iodide (PI) assays to evaluate theophylline’s effects on SiHa and C33A cell lines. Results showed S-phase arrest in SiHa and G2/M arrest in C33A, with significant cytotoxic effects indicated by apoptosis analysis. Using CircAtlas, we identified micro ribonucleic acids (miRNAs) binding to hsa_circ_0001038, particularly miR-205-5p, which has a tumour-suppressive role. miRTarBase identified miR-16-5p as a key interacting miRNA for circRNA_400029. We constructed a competing endogenous ribonucleic acid (ceRNA) network, revealing multiple miRNA targets. Pathway analysis via the Kyoto Encyclopedia of Genes and Genomes (KEGG) highlighted critical signalling pathways involved in CCa oncogenesis. In conclusion, theophylline demonstrates cytotoxicity in CCa cells, suggesting its potential for repurposing in CCa theranostics, though further optimization is necessary. Full article
(This article belongs to the Section Molecular Oncology)
Show Figures

Figure 1

14 pages, 1606 KB  
Article
Altered Apoptosis in Endometriosis Compared with Ovarian Carcinoma
by Ozgur Ozdemir, Atila Yildirim, Yavuz Tekelioglu, Safak Ersoz and Suleyman Guven
Medicina 2025, 61(11), 1983; https://doi.org/10.3390/medicina61111983 - 5 Nov 2025
Viewed by 174
Abstract
Background and Objectives: Endometriosis has been shown to be associated with an increased cancer risk, and apoptosis may be important in the pathophysiology of endometriosis. To date, it remains unclear whether the tissue cell surface apoptosis marker (annexin V) is an important [...] Read more.
Background and Objectives: Endometriosis has been shown to be associated with an increased cancer risk, and apoptosis may be important in the pathophysiology of endometriosis. To date, it remains unclear whether the tissue cell surface apoptosis marker (annexin V) is an important parameter in terms of cancer and endometriosis. This retrospective study aimed to compare endometriosis cases and ovarian cancer cases in terms of apoptosis and cell proliferation markers’ levels. Materials and Methods: In total, 65 (30 ovarian endometrioma, 35 ovarian carcinoma) paraffin blocks were taken for flow cytometric analysis. The flow cytometry analysis markers and annexin V staining levels were compared. Results: The G2/M stage cell ratio, S-phase fraction, proliferative index, aneuploidy cell ratio, and annexin V apoptotic index ratio were found to be statistically significantly lower in the endometrioma group compared to the carcinoma group. However, the G0/G1 phase cell ratio was found to be higher in the endometrioma group. According to the correlation analysis results, annexin V expression level showed a positive correlation with the G2/M cell ratio and S-phase fraction, while it showed a negative correlation with the G0/G1 level. In addition, as the apoptotic index increased, the cell aneuploidy rate also increased, which was statistically significant. When the apoptotic index was used to distinguish between endometrioma and ovarian cancer (cutoff value 16.05%), the sensitivity was found to be 94.3%, and the specificity was found to be 80%, which was statistically significant for cases below the cutoff value to be accepted as endometrioma. Conclusions: Apoptosis was reduced in endometriosis cases. The cell DNA activity was altered in endometriosis cases, as in cancer cases. Flow cytometric analysis can be used in the diagnosis of endometriosis even in paraffin-embedded tissues. The flow cytometric annexin V analysis provided results in an average of 30 min, making it a promising and highly sensitive differential diagnostic marker to distinguish between endometriosis and ovarian cancer. Full article
(This article belongs to the Section Obstetrics and Gynecology)
Show Figures

Figure 1

19 pages, 1123 KB  
Review
Extracellular Vesicles in Calcific Aortic Valve Disease: From Biomarkers to Drug Delivery Applications
by Alberto Cook-Calvete, Maria Delgado-Marin, Blanca Fernandez-Rodriguez, Carlos Zaragoza and Marta Saura
Biomolecules 2025, 15(11), 1548; https://doi.org/10.3390/biom15111548 - 4 Nov 2025
Viewed by 552
Abstract
Calcific aortic valve disease (CAVD) is a progressive disorder where molecular alterations occur long before visible calcification, making early biomarkers essential. Extracellular vesicles (EVs) have gained attention as stable biomarkers due to their lipid bilayer, which protects proteins, lipids, and RNAs, ensuring reliable [...] Read more.
Calcific aortic valve disease (CAVD) is a progressive disorder where molecular alterations occur long before visible calcification, making early biomarkers essential. Extracellular vesicles (EVs) have gained attention as stable biomarkers due to their lipid bilayer, which protects proteins, lipids, and RNAs, ensuring reliable detection even in archived samples. This review highlights the role of EVs as biomarkers and delivery tools in CAVD. EVs derived from valvular endothelial, interstitial, and immune cells carry disease-specific signatures, including osteogenic proteins (BMP-2, Annexins), inflammatory miRNAs (miR-30b, miR-122-5p), and lipid mediators. These reflect early pathogenic processes before macroscopic calcification develops. Their presence in minimally invasive samples such as blood, urine, or saliva facilitates diagnosis, while their stability supports long-term monitoring of disease progression and therapeutic response. Advances in purification and single-EV analysis increase specificity, though challenges remain in standardizing methods and distinguishing CAVD-derived EVs from those in atherosclerosis. Beyond diagnostics, engineered EVs show promise as therapeutic carriers. Delivery of anti-calcific miRNAs or combined RNA cargos has reduced calcification and inflammation in preclinical models. Overall, EVs act as molecular mirrors of CAVD, enabling early diagnosis, risk stratification, and novel therapeutic strategies. Yet, clinical translation requires technical refinement and validation of the disease-specific signatures. Full article
(This article belongs to the Special Issue Molecular and Cellular Mechanisms of Aortic Diseases)
Show Figures

Graphical abstract

19 pages, 10505 KB  
Article
Cellular Metabolic Responses to Copper Nanoparticles: Comparison Between Normal and Breast Cancer Cells
by Alexandra Ivan, Maria-Alexandra Pricop, Alexandra Teodora Lukinich-Gruia, Iustina-Mirabela Cristea, Adina Negrea, Ioan Bogdan Pascu, Crenguta Livia Calma, Andreea Paunescu, Virgil Paunescu and Calin Adrian Tatu
Int. J. Mol. Sci. 2025, 26(21), 10716; https://doi.org/10.3390/ijms262110716 - 4 Nov 2025
Viewed by 204
Abstract
The use of copper nanoparticles (CuNPs) seems to be an alternative therapeutic strategy for cancer therapy due to low-cost synthesis and anticancer activity. In this work, CuNPs’ effects were tested in various concentrations on two types of cells: mesenchymal stem cells (MSCs) and [...] Read more.
The use of copper nanoparticles (CuNPs) seems to be an alternative therapeutic strategy for cancer therapy due to low-cost synthesis and anticancer activity. In this work, CuNPs’ effects were tested in various concentrations on two types of cells: mesenchymal stem cells (MSCs) and a breast cancer cell line, SKBR3. The concentrations (0.25 mM, 0.5 mM, 1 mM and 2 mM) were first tested on an impedance-based cytotoxicity assay and then used in further cellular metabolic assays. Next, several techniques were applied to test the chosen concentrations: assessment of apoptosis, intracellular reactive oxygen species (ROS) levels, oxidative stress-related gene expression, assessment of mitochondrial respiration and fatty acid methyl ester (FAME) profile evaluation. The higher CuNP concentrations tested on the SKBR3 cell line showed a dose-dependent decrease in the cell index. SKBR3 cells displayed increased CAT and SOD expression, revealed by strong dose-dependent fluorescence. Annexin/PI staining confirmed increased SKBR3 cell death induced by the higher doses of CuNPs. SKBR3 revealed higher baseline respiratory capacity compared to MSCs. Fatty acid methyl esters (FAMEs) are in higher abundance in MSCs compared to the SKBR3 cell line. The different metabolic response in the tested cells to the CuNPs’ presence could help establish a future personalized treatment for breast cancer patients. Full article
(This article belongs to the Special Issue Omics-Driven Unveiling of the Structure and Function of Nanoparticles)
Show Figures

Figure 1

18 pages, 12830 KB  
Article
Desloratadine Induces TP53-Dependent Apoptosis in MCF-7 Breast Cancer Cells
by Syed Rashel Kabir, Taufique Abdullah, Gausul Azam, Tamzid Hossain Molla, Hasan Ali, Mojnu Miah, Mohammad Taufiq Alam and Sayem Miah
Cells 2025, 14(21), 1725; https://doi.org/10.3390/cells14211725 - 3 Nov 2025
Viewed by 399
Abstract
Breast cancer remains a leading cause of mortality among women despite advances in early detection and targeted therapies, underscoring the need for safer and more effective treatment options. Drug repurposing offers a promising strategy by leveraging existing pharmacological agents with established safety profiles. [...] Read more.
Breast cancer remains a leading cause of mortality among women despite advances in early detection and targeted therapies, underscoring the need for safer and more effective treatment options. Drug repurposing offers a promising strategy by leveraging existing pharmacological agents with established safety profiles. Desloratadine, a second-generation H1-histamine receptor antagonist widely prescribed for allergic conditions, has attracted interest in oncology because histamine signaling influences proliferation, angiogenesis, and immune responses, yet its anticancer potential remains poorly understood. In this study, we investigated its effects in MCF-7 breast cancer cells, which harbor wild-type TP53. Desloratadine inhibited cell viability in a dose-dependent manner, with an IC50 of 14.2 µg/mL. Mechanistic analyses revealed that growth inhibition was primarily mediated through apoptosis, confirmed by Hoechst 33342 staining, ROS generation, annexin V/PI staining, and caspase-dependent pathways. Gene expression profiling demonstrated upregulation of TP53, FAS, and BAX, alongside reduced PARP-1 and NF-κB expression, with no detectable STAT3 or BCL2 expression. Flow cytometry indicated accumulation of cells in the sub-G1 phase and G2/M arrest, consistent with apoptosis induction. Molecular docking further supported these findings, showing that Desloratadine binds with high affinity to p53 (−7.0 kcal/mol), FAS (−6.8 kcal/mol), and NF-κB (−6.5 kcal/mol), forming stabilizing hydrogen bonds and hydrophobic interactions aligned with the observed gene expression changes. To confirm the functional role of TP53, we generated CRISPR-Cas9 knockout MCF-7 cells. Compared with wild-type cells, these knockout cells displayed markedly reduced sensitivity to Desloratadine, with the IC50 shifting from 14.2 µg/mL to 36.4 µg/mL, demonstrating that p53 is a key mediator of the drug’s cytotoxic effect. Collectively, these findings identify Desloratadine as a potential repurposed drug candidate for breast cancer therapy, acting at least in part through a p53-dependent apoptotic pathway. Full article
Show Figures

Graphical abstract

14 pages, 1480 KB  
Article
c-Jun N-Terminal Kinase (JNK) Inhibitor IQ-1S as a Suppressor of Tumor Spheroid Growth
by Elena Afrimzon, Mordechai Deutsch, Maria Sobolev, Naomi Zurgil, Andrei I. Khlebnikov, Mikhail A. Buldakov and Igor A. Schepetkin
Molecules 2025, 30(21), 4278; https://doi.org/10.3390/molecules30214278 - 3 Nov 2025
Viewed by 267
Abstract
c-Jun N-terminal kinase (JNK) activation has been shown to play a crucial role in the development of various types of cancer. IQ-1S is a JNK inhibitor based on the 11H-indeno[1,2-b]quinoxalin-11-one scaffold. The aim of this study was to investigate [...] Read more.
c-Jun N-terminal kinase (JNK) activation has been shown to play a crucial role in the development of various types of cancer. IQ-1S is a JNK inhibitor based on the 11H-indeno[1,2-b]quinoxalin-11-one scaffold. The aim of this study was to investigate the antiproliferative effect of IQ-1S on MCF7 breast cancer cells in both two-dimensional (2D) monolayer and 3D multicellular spheroid test-systems. Non-adherent, non-tethered 3D objects were generated from single MCF7 breast cancer cells in a hydrogel array. IQ-1S was added directly to the cells seeded in the hydrogel array. MCF7 spheroids were grown for 7 days. Spheroid size, growth rate, and morphology were assessed at single-object resolution. The study revealed significant differences in the size, morphology and some vital characteristics of breast cancer 3D objects when treated with the JNK inhibitor compared to vehicle (dimethyl sulfoxide)-treated controls. Spheroids treated with IQ-1S (20 μM) after 7 days are significantly smaller than the control objects. This difference was not attributable to variations in the initial number of cells seeding for the spheroid formation. Morphological examinations showed that 3D multicellular objects grown from IQ-1S-treated cells lose their regular, round morphology, in contrast to control spheroids. Furthermore, cell proliferation measured using a label-free impedance monitoring platform was reduced in monolayer (2D) culture of MCF7 cells in the presence of 10 and 20 μM IQ-1S. MCF7 cells in 2D culture treated with IQ-1S (20 μM) for 72 and 153 h showed a significant increase in apoptosis as assessed by flow cytometry with annexin V/propidium iodide staining. An in silico evaluation showed that compound IQ-1S has generally satisfactory ADME (absorption, distribution, metabolism, and excretion) properties and high bioavailability. We conclude that IQ-1S effectively inhibits the growth of 3D spheroids and MCF7 cells in 2D culture and has a high potential for use in preclinical tumor growth models. Full article
(This article belongs to the Special Issue The Anticancer Drugs: A New Perspective)
Show Figures

Graphical abstract

18 pages, 5963 KB  
Article
In Vitro Investigation of the Effects of Octenidine Dihydrochloride on Nasal Septum Squamous Carcinoma Cells
by Ihsan Hakki Ciftci, Asuman Deveci Ozkan, Gulay Erman, Elmas Pinar Kahraman Kilbas and Mehmet Koroglu
Biomedicines 2025, 13(11), 2668; https://doi.org/10.3390/biomedicines13112668 - 30 Oct 2025
Viewed by 356
Abstract
Background/Objectives: The aim of this study was to investigate the cytotoxic, genotoxic, apoptotic, and anti-inflammatory effects of the antiseptic agent octenidine dihydrochloride (OCT-D) on the RPMI-2650 cell line derived from human nasal mucosa in vitro. Methods: RPMI-2650 cells and Human Umbilical [...] Read more.
Background/Objectives: The aim of this study was to investigate the cytotoxic, genotoxic, apoptotic, and anti-inflammatory effects of the antiseptic agent octenidine dihydrochloride (OCT-D) on the RPMI-2650 cell line derived from human nasal mucosa in vitro. Methods: RPMI-2650 cells and Human Umbilical Cord Endothelial Cells (HUVECs) were treated with various concentrations of OCT-D (0.00625–0.4%) for 12 and 24 h. Cell viability was assessed using the WST-1 assay, while DNA damage was assessed using the comet and micronucleus (MN) assays. Apoptotic activity was determined using Annexin V flow cytometry and fluorescence microscopy. Intracellular reactive oxygen species (ROS) levels were measured, and inflammatory cytokines (IL-1β, IL-6, TNF-α, and IFN-γ) were measured by Enzyme-Linked Immunosorbent Assay (ELISA). The mRNA expression of genes associated with apoptosis, oxidative stress, and inflammation was analyzed using RT-PCR. Results: OCT-D caused dose- and time-dependent cytotoxicity, and RPMI-2650 cells showed greater resistance compared to HUVECs. While a strong apoptotic response was observed in HUVECs, RPMI-2650 cells exhibited limited apoptosis. OCT-D was found to cause dose-dependent DNA damage and an increase in MN in both cell lines. OCT-D significantly reduced cytokine levels and ROS production in both cell types. RT-PCR results supported its anti-inflammatory and antioxidant effects at the molecular level. Conclusions: In conclusion, this study demonstrated that OCT-D exhibited minimal cytotoxic and apoptotic effects in RPMI-2650 cells, but affected vascular structure by inducing apoptosis in endothelial cells. These findings provide important evidence that OCT-D can be used as a potential adjunctive agent in nasal treatments, and these data need to be supported by preclinical and clinical studies. Full article
(This article belongs to the Section Cancer Biology and Oncology)
Show Figures

Figure 1

20 pages, 1093 KB  
Systematic Review
Salivary Biomarkers for the Diagnosis of Sjögren’s Syndrome: A Review of the Last Decade
by Virginia Ewa Lis, Anna Skutnik-Radziszewska, Ewa Zalewska and Anna Zalewska
Biomedicines 2025, 13(11), 2664; https://doi.org/10.3390/biomedicines13112664 - 30 Oct 2025
Viewed by 531
Abstract
Objectives: Sjögren’s syndrome (SjS) is a chronic autoimmune disease primarily affecting the salivary and lacrimal glands. Conventional diagnosis depends on invasive procedures, underscoring the need for non-invasive biomarkers. This systematic review summarizes evidence from 2014 to 2024 on the diagnostic and monitoring potential [...] Read more.
Objectives: Sjögren’s syndrome (SjS) is a chronic autoimmune disease primarily affecting the salivary and lacrimal glands. Conventional diagnosis depends on invasive procedures, underscoring the need for non-invasive biomarkers. This systematic review summarizes evidence from 2014 to 2024 on the diagnostic and monitoring potential of salivary biomarkers in SjS. Methods: A systematic search of PubMed, Scopus, and Web of Science was performed according to PRISMA guidelines. Eligible human studies investigating salivary biomarkers in SjS were included. Data extraction and quality assessment were conducted independently by two reviewers. The protocol was registered in the OSF Registries. Results: Thirty-one studies were analyzed, identifying diverse metabolomic, proteomic, and molecular biomarkers. Consistent findings included increased levels of lactate, alanine, taurine, NGAL, β2-microglobulin, annexin A2, and regulatory RNAs (let-7i-5p, miR-17-5p), along with H19 ICR hypomethylation. Several extracellular vesicle (EV)-derived biomarkers demonstrated improved diagnostic stability and specificity. Conclusions: Saliva represents a promising, non-invasive diagnostic medium for Sjögren’s syndrome. Integrating multi-omics approaches-particularly EV-based analyses may enhance early diagnosis and personalized monitoring. Large, multicenter studies using standardized protocols are needed to validate these findings. Full article
(This article belongs to the Section Molecular and Translational Medicine)
Show Figures

Graphical abstract

14 pages, 6118 KB  
Article
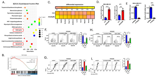
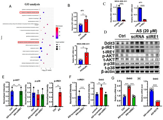
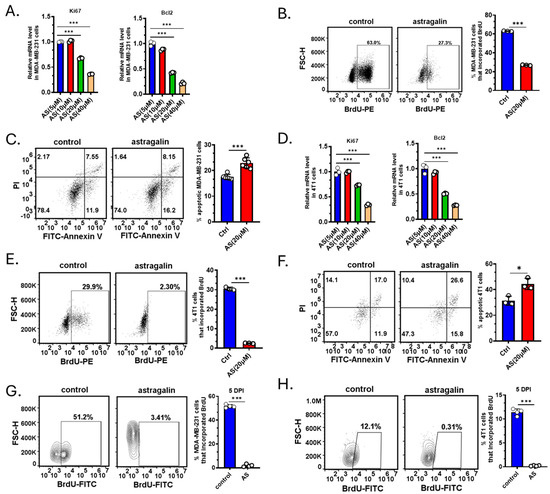
Astragalin Attenuates Bone Destruction and the Progression of Bone Metastasis in Breast Cancer
by Sizhen Yang, Ying Zhang, Hao Qiu, Xu Hu and Tongwei Chu
Cancers 2025, 17(21), 3442; https://doi.org/10.3390/cancers17213442 - 27 Oct 2025
Viewed by 291
Abstract
Background: Bone metastasis of breast cancer (BC) is a key reason for poor prognosis. Recently, natural ingredients derived from plants have been found to exert a broad anti-tumor effect and are considered to be promising candidates for adjuvant therapy. Astragalin (AS) was found [...] Read more.
Background: Bone metastasis of breast cancer (BC) is a key reason for poor prognosis. Recently, natural ingredients derived from plants have been found to exert a broad anti-tumor effect and are considered to be promising candidates for adjuvant therapy. Astragalin (AS) was found to inhibit the progression of several types of tumors; however, the role of AS in regulating the bone metastasis of BC is still unclear. Methods: The effects of AS on the progression of bone metastasis of BC were detected in vivo through safranin O and fast green staining, in vivo living imaging and microCT. The BrdU assay and Annexin V-PI analysis were used to detect the effects of AS on the growth of BC cells. Furthermore, TRAP staining was performed to examine the formation of osteoclasts regulated by AS. A transcriptome was performed to explore the downstream effects of AS on regulating the growth of BC cells, and the mechanism was further confirmed by Western blot and real-time PCR. Results: Administration of AS could effectively attenuate the bone destruction and the progression of bone metastasis of BC. The growth of BC cells can be inhibited by AS by inducing ER stress-mediated upregulation of Ddit3. In addition, AS can also prevent osteoclastogenesis through inhibiting the activation of the AKT pathway. Conclusions: Our studies suggest that AS could be an ideal adjuvant therapy for attenuating the progression of bone metastasis of BC, since it can directly restrict the growth of tumor, as well as attenuate osteolysis. Full article
(This article belongs to the Section Cancer Metastasis)
Show Figures

Figure 1

22 pages, 11428 KB  
Article
Cold Atmospheric Plasma Selectively Targets Neuroblastoma: Mechanistic Insights and In Vivo Validation
by Ligi Milesh, Bindu Nair, Ha M. Nguyen, Taylor Aiken, J. Leon Shohet and Hau D. Le
Cancers 2025, 17(21), 3432; https://doi.org/10.3390/cancers17213432 - 25 Oct 2025
Viewed by 455
Abstract
Background: Neuroblastoma (NB) presents significant challenges in pediatric oncology, particularly in high-risk cases where local recurrence occurs in ~35% of patients. Cold Atmospheric Plasma (CAP) has emerged as a promising treatment due to its selective cytotoxicity toward cancer cells while sparing normal cells. [...] Read more.
Background: Neuroblastoma (NB) presents significant challenges in pediatric oncology, particularly in high-risk cases where local recurrence occurs in ~35% of patients. Cold Atmospheric Plasma (CAP) has emerged as a promising treatment due to its selective cytotoxicity toward cancer cells while sparing normal cells. Methods: This study assessed CAP efficacy using in vitro NB cell lines (SK-N-AS and LAN-5) and in vivo xenograft murine models. In vitro, CAP was applied via a helium jet, and cellular responses were evaluated for viability, reactive oxygen species (ROS), lipid peroxidation, DNA damage, and cell cycle, while apoptosis was measured by Annexin V/PI flow cytometry. In vivo, CAP was applied to unresected tumors and residual tumors after incomplete resection. Tumor regrowth was monitored, and histological analysis was performed. Results: CAP reduced NB cell viability in a dose- and time-dependent manner by increasing intracellular ROS and lipid peroxidation. CAP-treated NB cells showed a 50% rise in oxidative DNA damage, a two-fold increase in apoptosis, and alterations in cell-cycle progression, while normal fibroblasts showed modest effects. CAP predominantly induced apoptosis, though secondary necrosis appeared with prolonged exposures, consistent with caspase-3 and PARP pathways. In xenografts, CAP reduced tumor diameter by 60% and increased caspase-3-positive cells, with minimal effects on normal tissue. Conclusions: CAP demonstrates strong therapeutic potential as a targeted, non-invasive NB treatment, particularly for residual tumors near vascular structures with consistent exposure times (60–300 s). Full article
(This article belongs to the Section Methods and Technologies Development)
Show Figures

Figure 1

34 pages, 6565 KB  
Article
Mechanistic Insights into Mancozeb-Induced Redox Imbalance and Structural Remodelling Affecting the Function of Human Red Blood Cells
by Sara Spinelli, Elisabetta Straface, Lucrezia Gambardella, Giuseppina Bozzuto, Daniele Caruso, Angela Marino, Silvia Dossena, Rossana Morabito and Alessia Remigante
Antioxidants 2025, 14(11), 1274; https://doi.org/10.3390/antiox14111274 - 23 Oct 2025
Viewed by 642
Abstract
Mancozeb is a broad-spectrum fungicide used extensively in agriculture to protect crops against a wide range of plant diseases. Although its capacity to induce oxidative stress is well documented, the cytotoxic effects of mancozeb on red blood cells (RBCs) remain poorly characterized. The [...] Read more.
Mancozeb is a broad-spectrum fungicide used extensively in agriculture to protect crops against a wide range of plant diseases. Although its capacity to induce oxidative stress is well documented, the cytotoxic effects of mancozeb on red blood cells (RBCs) remain poorly characterized. The present study aimed to investigate the cytotoxic effects of mancozeb on isolated RBCs, with particular focus on oxidative stress-induced cellular and molecular alterations. Human RBCs were exposed to mancozeb (0.5–100 µM) for 24 h. No hemolytic activity was observed across the tested concentrations. However, 10 and 100 µM mancozeb induced a significant increase in intracellular reactive oxygen species (ROS), leading to lipid and protein oxidation and impaired Na+/K+-ATPase and anion exchanger 1 (AE1) function. These changes resulted in altered RBC morphology, reduced deformability, and increased methemoglobin levels. Alterations in glycophorin A distribution, anion exchanger 1 (AE1) clustering and phosphorylation, and α/β-spectrin and band 4.1 re-arrangement indicated disrupted membrane–cytoskeleton interactions. A release of extracellular vesicles (EVs) positive for glycophorin A and annexin-V was also observed, consistent with plasma membrane remodeling. Despite increased intracellular calcium, eryptosis remained minimal, possibly due to activation of protective estrogen receptor (ER)-mediated pathways involving ERK1/2 and AKT signaling. Activation of the cellular antioxidant system and the glutathione redox system (GSH/GSSG) occurred, with catalase (CAT) playing a predominant role, while superoxide dismutase (SOD) activity remained largely unchanged. These findings offer mechanistic insights regarding the potential health impact of oxidative stress induced by pesticide exposure. Full article
(This article belongs to the Special Issue Oxidative Stress from Environmental Exposures)
Show Figures

Figure 1

26 pages, 7000 KB  
Article
Synthesis and Anticancer Activity Evaluation of New 5-((5-Nitrofuran-2-yl)allylidene)-2-thioxo-4-thiazolidinones
by Magdalena Podolak, Volodymyr Horishny, Rostyslav Dudchak, Agnieszka Gornowicz, Robert Czarnomysy, Dmytro Mural, Serhii Holota, Krzysztof Bielawski, Roman Lesyk and Anna Bielawska
Pharmaceuticals 2025, 18(11), 1598; https://doi.org/10.3390/ph18111598 - 22 Oct 2025
Viewed by 404
Abstract
Background/Objectives: Cancer persists as a leading concern in the current medical field. As such, scientists are continuously researching new compounds with anticancer potential. In this study, we explored fifteen new 4-thiazolidinone derivatives as potential anticancer compounds. 4-Thiazolidinones are a well-established group of [...] Read more.
Background/Objectives: Cancer persists as a leading concern in the current medical field. As such, scientists are continuously researching new compounds with anticancer potential. In this study, we explored fifteen new 4-thiazolidinone derivatives as potential anticancer compounds. 4-Thiazolidinones are a well-established group of active structures, most commonly applied for the treatment of Parkinson’s disease and diabetic neuropathy. However, they are actively researched as potential anticancer agents. A number of derivatives have qualified for Phase II and III clinical trials as antitumor agents. Methods: MTT cytotoxicity assay was applied to identify the most active compounds. Three out of the fifteen tested structures displayed a significant inhibitory effect on the MCF-7 and MDA-MB-231 cell lines. To further investigate the influence of compounds on breast cancer cells, we analyzed their capability to induce apoptosis using flow cytometry assessment with Annexin V and propidium iodide dyes. Next, flow cytometry analysis of JC-1 dye was utilized to research their capability to affect mitochondrial membrane. Afterwards, concentrations of important proapoptotic proteins such as Bax and cytochrome C were assessed with a highly sensitive ELISA method. Results: Further analysis with a fluorescent microscope displayed that novel compounds significantly increase the generation of reactive oxygen species. Conclusions: The results represented in this article displayed that the most active compounds positively affected the activation of the intrinsic apoptotic pathway in the tested breast cancer cells. Full article
(This article belongs to the Section Medicinal Chemistry)
Show Figures

Graphical abstract

17 pages, 2854 KB  
Article
Induction of Extrinsic Apoptotic Pathway in Pancreatic Cancer Cells by Apteranthes europaea Root Extract
by Rinat Bar-Shalom, Lana Abdelhak, Wafa Zennouhi, Farid Khallouki, Laila Benbacer and Fuad Fares
Int. J. Mol. Sci. 2025, 26(20), 10221; https://doi.org/10.3390/ijms262010221 - 21 Oct 2025
Viewed by 293
Abstract
Pancreatic cancer is an extremely deadly disease with few effective treatment options and the lowest survival rate among all types of cancer. As a result, there is an urgent need for the development of new and more effective treatment strategies. Natural products have [...] Read more.
Pancreatic cancer is an extremely deadly disease with few effective treatment options and the lowest survival rate among all types of cancer. As a result, there is an urgent need for the development of new and more effective treatment strategies. Natural products have long been a vital source of drug discovery, offering unique bioactive compounds, and representing a promising source for new, effective, and less toxic treatments. In the present study, we aimed to investigate the effects of Apteranthes europaea (Guss.) Murb (A. europaea) root extract on the growth of pancreatic cancer cells. The proliferation assay (XTT) and real-time analysis using the IncuCyte Live-Cell Analysis System, following treatment of PL45 and Mia PaCa-2 pancreatic cancer cells with escalating concentrations (50–200 µL) to A. europaea root extract, demonstrated the progression of apoptosis. Apoptosis induction was confirmed through cell cycle analysis and Annexin V/PI double staining assays. Western blot analysis revealed the distinct activation of caspase-8, accompanied by the cleavage of caspase-3 and Poly (ADP-ribose) polymerase (PARP). Interestingly, no activation of caspase-9 was observed, suggesting the involvement of the extrinsic apoptotic pathway. Our findings suggest that A. europaea extract may be a potential novel strategy for treating pancreatic cancer. Full article
(This article belongs to the Special Issue Antitumor Activity of Natural Product)
Show Figures

Figure 1

Back to TopTop