Sign in to use this feature.

Years

Between: -

Subjects

remove_circle_outline
remove_circle_outline
remove_circle_outline
remove_circle_outline
remove_circle_outline
remove_circle_outline
remove_circle_outline
remove_circle_outline
remove_circle_outline

Journals

remove_circle_outline
remove_circle_outline
remove_circle_outline
remove_circle_outline
remove_circle_outline
remove_circle_outline
remove_circle_outline
remove_circle_outline
remove_circle_outline
remove_circle_outline
remove_circle_outline
remove_circle_outline
remove_circle_outline
remove_circle_outline
remove_circle_outline
remove_circle_outline
remove_circle_outline
remove_circle_outline
remove_circle_outline
remove_circle_outline
remove_circle_outline
remove_circle_outline
remove_circle_outline
remove_circle_outline
remove_circle_outline
remove_circle_outline
remove_circle_outline
remove_circle_outline
remove_circle_outline
remove_circle_outline

Article Types

Countries / Regions

remove_circle_outline
remove_circle_outline
remove_circle_outline
remove_circle_outline
remove_circle_outline
remove_circle_outline

Search Results (2,791)

Search Parameters:
Keywords = androgens

Order results
Result details
Results per page
Select all
Export citation of selected articles as:
19 pages, 11457 KB  
Article
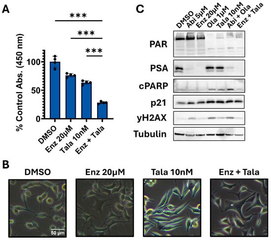
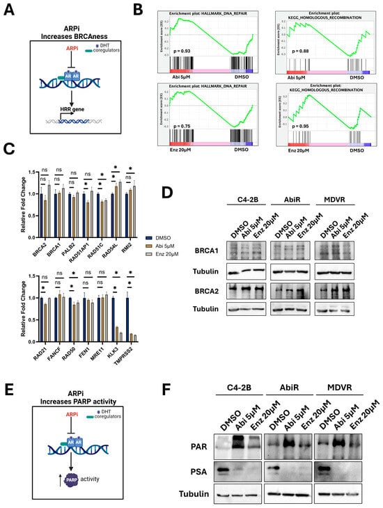
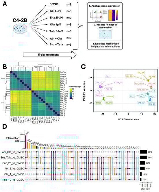
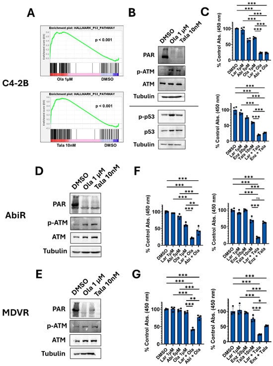
Characterizing Response to PARP Inhibitor Treatment Combinations in Advanced Prostate Cancer
by Bryan Correa Gonzalez, Akshaya Karthikeyan, Love A. Moore, Anamitra Bhaumik, Ethan Sandoval, Marion Hardy, John D. McPherson, Hong Li, Mamta Parikh, Marc Dall’Era, Allen C. Gao and Alan P. Lombard
Biomedicines 2026, 14(5), 949; https://doi.org/10.3390/biomedicines14050949 - 22 Apr 2026
Abstract
Background/Objectives: Combinations of PARP inhibitors (PARPi) and androgen receptor pathway inhibitors (ARPi) have led to clinical success in treating advanced prostate cancer. However, it is unclear where in the clinical paradigm these combinations will fare best, and their mechanism of action remains [...] Read more.
Background/Objectives: Combinations of PARP inhibitors (PARPi) and androgen receptor pathway inhibitors (ARPi) have led to clinical success in treating advanced prostate cancer. However, it is unclear where in the clinical paradigm these combinations will fare best, and their mechanism of action remains unclear. We sought to address open questions and explore alternative strategies to enhance PARPi efficacy. Methods: Viability and morphology were assessed in response to (1) abiraterone, olaparib, or combination and (2) enzalutamide, talazoparib, or combination in castration-resistant C4-2B cells and abiraterone- or enzalutamide-resistant derivative cell models (ARPi-resistant). The efficacy of the ATM inhibitor lartesertib with and without a PARPi was also determined. Western blots and RNA-sequencing were used to interrogate the mechanistic effects of treatment. Results: PARPi and ARPi combinations were effective in all models but provided the most benefit in ARPi-sensitive C4-2B cells. Mechanistically, ARPi was not found to affect homologous recombination repair gene expression but may increase PARP activity. Prolonged PARP inhibition was found to increase the expression of AR target genes, and PARPi pre-treatment increased sensitivity to enzalutamide. ATM inhibition significantly increases PARPi efficacy and appears to outperform ARPi-containing combinations in ARPi-resistant models. Conclusions: PARPi and ARPi combinations are effective in ARPi-resistant models, but efficacy appears stronger in ARPi-sensitive CRPC cells. Presented findings support a novel hypothesis that PARP inhibition may increase ARPi sensitivity with increasing AR activity. Additionally, ATM inhibition may provide more benefit than an ARPi in combination with a PARPi in ARPi-resistant settings. These findings support continued PARPi development for improving patient outcomes. Full article
Show Figures

Figure 1

15 pages, 712 KB  
Review
Intersecting Roles of Estrogens and Neutrophils in Modulating Innate Immunity in Cancer
by Mary Wines-Samuelson, Thomas R. Henson, Raegan J. Myers and Stephen R. Hammes
Biomolecules 2026, 16(5), 617; https://doi.org/10.3390/biom16050617 - 22 Apr 2026
Abstract
Steroid-sensitive cancers (e.g., breast, ovarian, uterine, and prostate cancers) are difficult to control and frequently metastasize to lymph nodes, bone, or lung. Although endocrine research has greatly advanced our identification of the direct roles of steroid sex hormones such as androgens and estrogens [...] Read more.
Steroid-sensitive cancers (e.g., breast, ovarian, uterine, and prostate cancers) are difficult to control and frequently metastasize to lymph nodes, bone, or lung. Although endocrine research has greatly advanced our identification of the direct roles of steroid sex hormones such as androgens and estrogens on tumor cells in promoting metastasis or recurrence (e.g., treatment with gonadotropin releasing hormone agonists/antagonists, aromatase inhibitors, and estrogen and androgen receptor antagonists), mechanistic insight regarding indirect effects of steroid hormones, including how the innate immune system responds to cancer and is influenced by steroid hormones, is lacking. Despite technological advances in engineering more robust adaptive immunity to combat tumor growth (e.g., CART or checkpoint inhibitors), there remains a relative lack of investigation into the role of innate immunity as a key defense system. Here we discuss recent studies that highlight the significance of neutrophils and their response to tumorigenic conditions with or without steroid hormones in animal models of cancer. We will describe relationships between steroid hormones and neutrophils, with a specific focus on neutrophil extracellular traps (NETs), and how these interactions modulate tumor growth and invasion. Together, these data indicate that combinatorial regulation of both innate and adaptive immunity in the context of tumorigenesis may improve outcomes in cancer therapies. Full article
Show Figures

Graphical abstract

16 pages, 5454 KB  
Case Report
De Novo Primary Squamous Cell Carcinoma of the Prostate: Substantial Tumor Regression After Definitive Radiotherapy in a Medically Inoperable Patient
by Sang Jun Byun, Misun Choe, Jin Young Kim, Byung Hoon Kim, Hyun Chan Jang, Seung Gyu Park, Euncheol Choi, Sang Hee Youn, Myeongsoo Kim, Byungyong Kim and Byungwook Choi
Life 2026, 16(5), 702; https://doi.org/10.3390/life16050702 - 22 Apr 2026
Abstract
Primary squamous cell carcinoma (SCC) of the prostate is a rare and biologically aggressive malignancy lacking a standardized management strategy. De novo primary SCC arising without prior androgen deprivation therapy or radiotherapy is uncommon and presents significant diagnostic and therapeutic challenges. We present [...] Read more.
Primary squamous cell carcinoma (SCC) of the prostate is a rare and biologically aggressive malignancy lacking a standardized management strategy. De novo primary SCC arising without prior androgen deprivation therapy or radiotherapy is uncommon and presents significant diagnostic and therapeutic challenges. We present the clinical presentation, diagnostic evaluation, treatment strategy, and early therapeutic response of de novo primary SCC of the prostate in a 56-year-old male with end-stage renal disease on maintenance hemodialysis. The patient presented with gross hematuria and a bulky prostate mass invading the bladder with bilateral pelvic lymphadenopathy despite low prostate-specific antigen (PSA) levels. Histopathological and immunohistochemical analyses confirmed pure SCC, staged as cT4N1M0. Because systemic chemotherapy was contraindicated and surgery was not feasible, definitive whole-pelvis radiotherapy with a simultaneous integrated boost was administered. Marked tumor regression was observed one month after treatment. Subsequent imaging demonstrated extensive tumor necrosis with fistulous communication in the context of locally invasive disease. Because long-term oncologic durability could not be assessed owing to non-oncologic clinical deterioration, these findings suggest that definitive radiotherapy may provide meaningful locoregional tumor control in selected medically inoperable patients with de novo prostatic SCC. Full article
(This article belongs to the Special Issue Diagnosis, Treatment and Prognosis of Prostate Cancer—2nd Edition)
Show Figures

Figure 1

21 pages, 3388 KB  
Article
Multi-Target Modulation of Metabolic and Steroidogenic Pathways by Cinnamomum burmannii and Myristica fragrans in Polycystic Ovary Syndrome: An Integrative Transcriptomics, Metabolomic, Pharmacoinformatics and Experimental Validation
by Taruna Ikrar, Salmon Charles Siahaan, Hendy Hendarto, Arifa Mustika, Eighty Mardiyan Kurniawati, Wiskara Jatipradresthya, Edwin Hadinata, Nurpudji Astuti Taslim, Dante Saksono Harbuwono, Raymond Rubianto Tjandrawinata and Fahrul Nurkolis
Nutrients 2026, 18(8), 1305; https://doi.org/10.3390/nu18081305 - 21 Apr 2026
Abstract
Background: Polycystic ovary syndrome (PCOS) is a complex endocrine–metabolic disorder characterized by interconnected dysregulation of steroidogenesis and insulin signaling. Multi-target therapeutic strategies are increasingly needed to address its heterogeneous pathophysiology. Methods: An integrative approach combining transcriptomic analysis of GSE137684, including stratification of normoandrogenic [...] Read more.
Background: Polycystic ovary syndrome (PCOS) is a complex endocrine–metabolic disorder characterized by interconnected dysregulation of steroidogenesis and insulin signaling. Multi-target therapeutic strategies are increasingly needed to address its heterogeneous pathophysiology. Methods: An integrative approach combining transcriptomic analysis of GSE137684, including stratification of normoandrogenic and hyperandrogenic PCOS subtypes to capture androgen-related heterogeneity, network pharmacology, molecular docking, and in vitro validation was employed. Principal component analysis (PCA), differential expression analysis, and enrichment analyses were used to identify candidate genes and pathways. Molecular docking evaluated interactions between phytochemicals from Cinnamomum burmannii and Myristica fragrans and key PCOS targets. Functional validation was performed in insulin-resistant 3T3-L1 adipocytes and DHEA-induced KGN cells, assessing cell viability, lipid accumulation, glucose uptake, gene expression, and hormone levels. Results: PCA revealed partial separation between PCOS and the control samples, with PC1 and PC2 explaining 44.8% and 12.5% of variance, respectively. No genes remained significant after multiple testing correction; however, nominally significant candidates (p < 0.01) highlighted pathways related to steroidogenesis and metabolic regulation. Network analysis identified key hub genes including CYP17A1, CYP19A1, AKT1, ESR1, and MAPK1. Molecular docking demonstrated strong binding affinities, with top compounds showing binding energies up to −11.4 kcal/mol (CYP17A1) and −10.9 kcal/mol (AKT1). In vitro, cell viability remained above 80% across all tested concentrations, indicating low cytotoxicity. Treatment significantly reduced lipid accumulation and enhanced glucose uptake in insulin-resistant 3T3-L1 cells (p < 0.05). Additionally, expression of AKT1 and MAPK1 was significantly restored (p < 0.05). In KGN cells, testosterone levels were significantly decreased while the estradiol levels increased (p < 0.05), accompanied by the downregulation of CYP17A1 and upregulation of CYP19A1 (p < 0.05). The combination treatment exhibited more consistent effects across metabolic and hormonal endpoints. Conclusions:Cinnamomum burmannii and Myristica fragrans exert multi-target effects on metabolic and steroidogenic pathways relevant to PCOS. This integrative study demonstrates that transcriptomics-guided network pharmacology combined with experimental validation can identify synergistic phytotherapeutic strategies for complex endocrine disorders. Full article
Show Figures

Graphical abstract

18 pages, 1875 KB  
Article
Anti-Hair Loss Activity of Healthy Human Scalp-Derived Staphylococcus capitis KMH304 Ferment Filtrate in Human Hair-Follicle Dermal Papilla and Keratinocyte Cells
by Hye-Young Yoo, Tae Geun Gil, Na-Rin Kim, Hye-Won Lee, Seoyoung Choi, Sung-Jun Choi, Sung-Ha Park and Byoung-Jun Park
Microorganisms 2026, 14(4), 929; https://doi.org/10.3390/microorganisms14040929 - 20 Apr 2026
Abstract
Scalp microbes are recognized as contributors to hair loss by influencing scalp homeostasis and hair growth. However, the in vitro anti-hair loss activity of microbial culture media derived from healthy scalps remains unclear. In this study, resident microbes from 20 Korean participants with [...] Read more.
Scalp microbes are recognized as contributors to hair loss by influencing scalp homeostasis and hair growth. However, the in vitro anti-hair loss activity of microbial culture media derived from healthy scalps remains unclear. In this study, resident microbes from 20 Korean participants with healthy scalps and hair were isolated, and Staphylococcus capitis was used to produce S. capitis ferment filtrate (SCFF). SCFF anti-hair loss activity was evaluated in human follicle dermal papilla cells (HFDPCs) and human adult low-Calcium High-Temperature (HaCaT) keratinocytes via proliferation assays, qPCR, immunocytochemistry, and SA-β-gal staining at 250–1000 μg/mL. SCFF increased cell density after 48 h in a concentration-dependent manner. In HFDPCs, SCFF controlled growth (KGF, IGF-1, and HGF) and androgen (AR and TGF-β2) factors, regulating key mRNAs for hair growth. SCFF mitigated scalp and hair aging by promoting sirtuins 1 and 7 and collagen type 13, while suppressing p21 and X-Gal staining. In HaCaT cells, SCFF exhibited a scalp barrier-strengthening effect by significantly increasing filaggrin and involucrin levels. It suppressed reactive oxidative stress and exhibited DPPH and ABTS radical scavenging activity. These results suggest that SCFF may modulate key pathways associated with hair loss by promoting scalp and hair anti-aging, barrier strengthening, enhancing antioxidant activity, and supporting hair growth. Full article
(This article belongs to the Section Medical Microbiology)
Show Figures

Figure 1

14 pages, 1330 KB  
Article
Plasma Estrone Concentration Is Associated with Physical Activity Levels in Postmenopausal Breast Cancer Survivors
by Mayra Alejandra Mafla-España, Javier García Sánchez, Lucía Ortega-Pérez de Villar, Guillermo Casero-García, María Dolores Torregrosa and Omar Cauli
Women 2026, 6(2), 27; https://doi.org/10.3390/women6020027 - 20 Apr 2026
Viewed by 5
Abstract
The protective effect of physical activity on breast cancer recurrence may be mediated changes in by sex hormone levels. In this study, we examined the association between habitual physical activity and estrogen and androgen plasma levels in postmenopausal women with localised breast cancer. [...] Read more.
The protective effect of physical activity on breast cancer recurrence may be mediated changes in by sex hormone levels. In this study, we examined the association between habitual physical activity and estrogen and androgen plasma levels in postmenopausal women with localised breast cancer. We conducted a cross-sectional study among 47 postmenopausal women who were breast cancer survivors with estrogen receptor-positive tumours (enrolled at the Medical Oncology Department of University Hospital Dr. Peset, Valencia, Spain). Habitual physical activity was assessed using the International Physical Activity Questionnaire (IPAQ), and a weighted estimate of total physical activity per week (MET∙min∙wk−1) was calculated. Total plasma levels of estrone, 17β-estradiol, progesterone, androstenedione, testosterone, and dehydroepiandrosterone-sulphate (DHEA-sulphate) were measured. Bivariate analyses by the Spearman correlation test were done between physical activity and each hormone concentration. Multivariate analyses (linear regression) using concentration of each hormone as the dependent variable and physical activity, age, marital status, BMI, Charlson Comorbidity Index, tumour stage, previous radiotherapy, or previous chemotherapy as predictor variables. Estrone concentration was positively and significantly correlated with BMI (ρ = 0.332, p = 0.022), but no other correlations were found between BMI and the other hormone concentrations, nor were concentrations of any hormone associated with age or Charlson Comorbidity Index (p > 0.05 in all cases). Physical activity was significantly and inversely correlated with estrone concentration (ρ = −0.308; p = 0.035). Linear regression analysis confirmed a statistically significant association between estrone concentration and BMI and physical activity, after adjusting for all potential confounders (for BMI: standardised β coefficient = 0.407; non-standardised β coefficient = 1.054; t = 2.898; p = 0.006; 95% CI for non-standardised beta: 0.318- to 1.790; for physical activity: standardised β coefficient = −0.300; non-standardised β coefficient = −0.005; t = −2.135; p = 0.039; 95% CI for non-standardised beta: −0.010- to 0.000). The relationship between estrone concentration and physical activity may be further explored as a biomarker for evaluating the protective effect of physical activity against breast cancer recurrence in women receiving anti-estrogen therapies. Full article
(This article belongs to the Special Issue Breast Cancer: Causes and Prevention)
Show Figures

Figure 1

17 pages, 5435 KB  
Article
Curcumin Attenuates LPS-Induced Migration/EMT and LPS/ATP-Associated IL-1β Release in Androgen-Independent Prostate Cancer Cells
by Mon-Der Cho, Shang-Yu Chou, Yu-Ming Hsu, Chi-Ying Li, Yi-Hong Tsai and Fang-Rong Chang
Curr. Issues Mol. Biol. 2026, 48(4), 413; https://doi.org/10.3390/cimb48040413 - 17 Apr 2026
Viewed by 109
Abstract
Inflammation can promote aggressive phenotypes in prostate cancer, including enhanced migration/EMT-like changes and inflammasome-associated cytokine release. Here, we examined whether curcumin modulates these inflammation-driven responses in androgen-independent prostate cancer cells. PC-3 and DU145 cells were treated with curcumin (10 or 25 μM) or [...] Read more.
Inflammation can promote aggressive phenotypes in prostate cancer, including enhanced migration/EMT-like changes and inflammasome-associated cytokine release. Here, we examined whether curcumin modulates these inflammation-driven responses in androgen-independent prostate cancer cells. PC-3 and DU145 cells were treated with curcumin (10 or 25 μM) or N-acetylcysteine (NAC; 2 mM). Sub-cytotoxic dosing was defined by CCK-8 viability assays. LPS (0.5 μg/mL) was used to induce motility-, invasion-, and EMT-associated responses, assessed by wound-healing assay, Matrigel-coated Transwell invasion assay, and RT–qPCR of SNAI1, CDH1, and VIM. Intracellular ROS was quantified by CM-H2DCFDA flow cytometry. Inflammasome-associated and EMT-related protein changes were evaluated under LPS priming (24 h) followed by ATP triggering (5 mM, 1 h), with NLRP3, cleaved caspase-1, cleaved IL-1β, vimentin, and E-cadherin assessed by immunoblotting and IL-1β secretion measured by ELISA. Curcumin at 10–25 μM did not cause overt cytotoxicity and significantly reduced LPS-induced wound closure and invasive activity in both cell lines, accompanied by attenuation of EMT-associated transcriptional changes and a decrease in ROS-positive events. Under LPS priming/ATP triggering, inflammasome-associated protein signals and IL-1β secretion were robustly induced; curcumin suppressed IL-1β release and attenuated NLRP3, cleaved caspase-1, and cleaved IL-1β signals, while reversing vimentin/E-cadherin changes. NAC produced similar inhibitory patterns, supporting a redox-linked contribution to these responses. Collectively, curcumin dampens inflammation-driven motility/invasion, EMT-associated changes, and inflammasome-associated responses in androgen-independent prostate cancer cells. Full article
(This article belongs to the Section Bioorganic Chemistry and Medicinal Chemistry)
Show Figures

Figure 1

23 pages, 1433 KB  
Review
Myosteatosis and Sarcopenic Obesity in Men Receiving Androgen Deprivation Therapy for Prostate Cancer: Rationale for Mechanism-Driven Multimodal Intervention
by Nagi B. Kumar, Nathan Parker, Jingsong Zhang, Julio Pow-Sang, Jong Y. Park and Michael J. Schell
Cancers 2026, 18(8), 1276; https://doi.org/10.3390/cancers18081276 - 17 Apr 2026
Viewed by 272
Abstract
Background: Androgen deprivation therapy (ADT) is widely used in the management of prostate cancer (PCa) and remains a cornerstone of treatment across multiple disease settings. Although ADT contributes substantially to disease control, it also induces significant adverse metabolic and body composition changes. [...] Read more.
Background: Androgen deprivation therapy (ADT) is widely used in the management of prostate cancer (PCa) and remains a cornerstone of treatment across multiple disease settings. Although ADT contributes substantially to disease control, it also induces significant adverse metabolic and body composition changes. These alterations include loss of lean mass, increased fat mass, and deterioration in muscle quality, together contributing to a clinical phenotype consistent with sarcopenic obesity (SO). Importantly, ADT-induced SO is characterized not only by reductions in skeletal muscle mass but also by impaired muscle quality, particularly the fatty infiltration of skeletal muscle, or myosteatosis, an underrecognized but defining feature of this syndrome. Methods: This narrative review examines current evidence regarding interventions aimed at mitigating sarcopenic obesity in men treated with ADT for prostate cancer, identifies key gaps in the literature, and proposes a mechanism-driven path forward for intervention development. Results: Several exercise- and nutrition-based interventions have been evaluated in men receiving ADT and demonstrate improvements in selected outcomes such as muscle strength, body composition, and metabolic parameters. However, most studies have been limited by small sample sizes, short intervention durations, and a focus on isolated intervention components. Importantly, muscle quality and intramuscular fat infiltration (myosteatosis), a central component of sarcopenic obesity, have rarely been incorporated as biomarkers or endpoints in intervention trials targeting men receiving ADT. Conclusions: Future interventions designed to mitigate SO and its associated metabolic abnormalities should evaluate comprehensive, bundled strategies initiated early during ADT and sustained long enough to capture clinically meaningful changes. Outcomes should include biomarkers of muscle mass, strength, and quality, including imaging-based measures of myosteatosis, along with metabolic syndrome markers, inflammatory mediators, functional outcomes, adherence, and quality of life. These changes should evaluate the correlation with underlying biological mechanisms such as NF-κB signaling and pro-inflammatory cytokines. Such data may inform future phase III trials and ultimately support clinical strategies to mitigate ADT-related sarcopenic obesity and its downstream cardiometabolic and oncologic consequences. Full article
(This article belongs to the Section Cancer Survivorship and Quality of Life)
Show Figures

Figure 1

13 pages, 256 KB  
Review
SARMs vs. Classic Anabolic Androgenic Steroids: Molecular, Pharmacokinetic and Safety Differences: A Narrative Review
by Veselin Vasilev
Future Pharmacol. 2026, 6(2), 25; https://doi.org/10.3390/futurepharmacol6020025 - 15 Apr 2026
Viewed by 323
Abstract
Androgens regulate skeletal muscle, bone, erythropoiesis, and male reproductive function via the androgen receptor (AR), a ligand-dependent transcription factor. Pharmacologic modulation of AR has been pursued for clinical and non-medical purposes. Anabolic androgenic steroids (AAS), synthetic testosterone derivatives, act as full AR agonists, [...] Read more.
Androgens regulate skeletal muscle, bone, erythropoiesis, and male reproductive function via the androgen receptor (AR), a ligand-dependent transcription factor. Pharmacologic modulation of AR has been pursued for clinical and non-medical purposes. Anabolic androgenic steroids (AAS), synthetic testosterone derivatives, act as full AR agonists, broadly activating multiple tissues. While effective in promoting muscle growth and strength, AAS cause well-known adverse effects, including hypothalamic–pituitary–gonadal (HPG) axis suppression, dyslipidemia, hepatotoxicity, cardiovascular disease, tendon injury, and neuropsychiatric disturbances. Selective androgen receptor modulators (SARMs) aim to stimulate AR in muscle and bone while minimizing androgenic effects in prostate and skin. They induce ligand-specific AR conformations, altering coactivator and corepressor recruitment, and avoiding metabolism by 5α-reductase or aromatase. Preclinical studies show favorable anabolic-to-androgenic ratios, but clinical translation is limited. Early human trials report modest lean mass gains, variable functional outcomes, and dose-dependent testosterone suppression. Emerging evidence also suggests cardiotoxicity, tendon injury, and liver toxicity, though long-term effects are unclear. Pharmacokinetically, SARMs have predictable oral absorption and moderate half-lives, enabling once-daily dosing, unlike AAS. This review compares AAS and SARMs in molecular mechanisms, pharmacokinetics, and safety. While SARMs offer partial tissue selectivity and reduced adverse effects, risks remain, and long-term safety is uncertain. Regulatory oversight is limited, and non-medical use is rising. Preclinical and clinical studies are needed to clarify whether SARMs can separate anabolic benefits from androgenic toxicity and inform safe clinical application. Full article
20 pages, 2552 KB  
Article
Impact of Orchiectomy on Oxidative Stress-Induced Neurodegeneration in the Male Rat Retina: A Proteomic Analysis
by Khadiza Zaman, Ammar Kapic, Vien Nguyen and Katalin Prokai-Tatrai
Antioxidants 2026, 15(4), 479; https://doi.org/10.3390/antiox15040479 - 12 Apr 2026
Viewed by 516
Abstract
Elevated oxidative stress (OS) is a primary driver of ocular neurodegeneration, worsening with age-related declines in gonadal hormones. While the loss of endogenous 17β-estradiol (E2) is a recognized risk factor for retinal degeneration in females, the impact of testosterone depletion in males remains [...] Read more.
Elevated oxidative stress (OS) is a primary driver of ocular neurodegeneration, worsening with age-related declines in gonadal hormones. While the loss of endogenous 17β-estradiol (E2) is a recognized risk factor for retinal degeneration in females, the impact of testosterone depletion in males remains poorly understood. To address this knowledge gap, we employed mass spectrometry-based proteomics and bioinformatic pipelines to characterize retinal protein shifts triggered by orchiectomy (ORX) in the Brown Norway rat. Proteins from ORX and intact retinas were analyzed via a discovery-driven approach using nanoflow liquid chromatography–tandem mass spectrometry with data-independent acquisition. Ingenuity Pathway Analysis® of differentially expressed proteins (DEPs) revealed nearly 300 significantly regulated canonical pathways, many associated with OS, free radical detoxification, mitochondrial dysfunction and ophthalmic disease. A selected panel of DEPs was verified by protein-targeted data extraction. Notably, pathway analysis revealed the prominence of estrogen receptor signaling over androgen receptor signaling in the retina, despite the loss of male sex hormones following ORX. These findings indicate that E2-mediated pathways play a more significant role in male retinal protection than previously recognized. Our study provides the first proteomics-based evidence of the male rat retina’s heightened susceptibility to ORX-associated OS, identifying potential targets for treating sex hormone deprivation-associated retinal neurodegeneration. Full article
(This article belongs to the Special Issue Role of Oxidative Stress in Eye Diseases)
Show Figures

Figure 1

24 pages, 2466 KB  
Review
Microbial Genomic Consortia in Prostate Cancer: Mechanistic Signaling, the Gut–Prostate Axis, and Translational Perspectives
by Eduardo Pérez-Campos Mayoral, Laura Pérez-Campos Mayoral, María Teresa Hernández-Huerta, Hector Alejandro Cabrera-Fuentes, Efrén Emmanuel Jarquín-González, Héctor Martínez-Ruiz, Margarito Martínez-Cruz, Carlos Romero-Diaz, Miriam Emily Avendaño-Villegas, Gabriel Mayoral-Andrade, Carlos Mauricio Lastre-Domínguez, Edgar Zenteno, María del Socorro Pina-Canseco, Primitivo Ismael Olivera González, Lucia Martínez-Martínez, Bernardo Rodrigo Santiago-Luna, Javier Vázquez-Pérez, Andrea Paola Cruz-Pérez, Diana Palmero-Alcántara, Tania Sinaí Santiago-Ramírez, Erico Briones-Guerash, Abelardo Augusto Ramírez-Davila, Juan de Dios Ruiz-Rosado and Eduardo Pérez-Camposadd Show full author list remove Hide full author list
Cancers 2026, 18(8), 1219; https://doi.org/10.3390/cancers18081219 - 12 Apr 2026
Viewed by 599
Abstract
Background: Prostate cancer (PCa) arises from complex interactions among host genetics, androgen signaling, and microbial communities. Emerging genomic evidence supports the presence of microbial consortia within prostate tissue, suggesting that microbial genes, metabolites, and host–microbe interactions may contribute to chronic inflammation, oncogenic signaling, [...] Read more.
Background: Prostate cancer (PCa) arises from complex interactions among host genetics, androgen signaling, and microbial communities. Emerging genomic evidence supports the presence of microbial consortia within prostate tissue, suggesting that microbial genes, metabolites, and host–microbe interactions may contribute to chronic inflammation, oncogenic signaling, and therapeutic resistance. Methods: We conducted a narrative review using targeted searches of PubMed and Google Scholar for studies published between 2020 and 2025, complemented by selected mechanistic reports published in March 2026. Human studies and experimental research providing mechanistic insights into prostate models were prioritized. Due to the heterogeneous methodologies, evidence was synthesized qualitatively, with an emphasis on genomic and signaling perspectives. Results: Low-biomass microbial DNA is consistently detected in prostate tissue. Proteomic analyses of Corpora amylacea suggest a “fossil record” of past infections through sequestered microbial DNA and antimicrobial proteins, potentially priming tissue for long-term carcinogenic processes, although contamination remains a key limitation. Recurrent bacterial and viral signals, including Cutibacterium acnes, Escherichia coli, Pseudomonas, Acinetobacter, human papillomavirus, Epstein–Barr virus, and cytomegalovirus, appear to converge on a restricted set of tumor-relevant pathways, including TLR–NF-κB, MAPK, PI3K/AKT/mTOR, cGAS–STING, and p53/pRb disruption. These interactions may promote cytokine production, oxidative stress, DNA damage, epithelial–mesenchymal transition, extracellular matrix remodeling, immune evasion, and resistance to therapy. The gut–prostate axis further links intestinal dysbiosis and microbial metabolites with systemic IGF-1 signaling and castration resistance. Conclusions: Microbial genomic consortia in the prostate and gut may shape inflammatory, metabolic, and immune networks that influence PCa initiation and progression. However, most available data remain correlative and are limited by low-biomass sampling, contamination risk, and heterogeneous study designs. Future research should prioritize rigorous contamination control, longitudinal and prostate-specific mechanistic studies, and integrated multi-omic approaches to clarify causality and identify actionable microbial targets for prevention, diagnosis, and therapy. Full article
(This article belongs to the Section Molecular Cancer Biology)
Show Figures

Figure 1

16 pages, 1219 KB  
Article
A Prolonged Nightly Fasting Plus Telehealth Coaching Intervention (PNF+) for Men on Androgen Deprivation Therapy for PCa: A Pilot Feasibility Randomized Controlled Trial
by Kuang-Yi Wen, Julianne Freedman, Kevin Kayvan Zarrabi, Rachel Slamon, Rita Smith, Jessica Liang, Patrick Mille, William J. Tester and William Kelly
Nutrients 2026, 18(7), 1166; https://doi.org/10.3390/nu18071166 - 7 Apr 2026
Viewed by 435
Abstract
Background/Objectives: This study aimed to assess the feasibility and acceptability of a 3-month health coaching intervention to promote PNF and healthy diet for men on ADT for PCa. Methods: The study was carried out via a two-armed randomized controlled trial including [...] Read more.
Background/Objectives: This study aimed to assess the feasibility and acceptability of a 3-month health coaching intervention to promote PNF and healthy diet for men on ADT for PCa. Methods: The study was carried out via a two-armed randomized controlled trial including 40 patients with PCa at a medical center in Philadelphia. During the 3-month period, the intervention group (PNF+) received health coaching utilizing an interactive text message system, and the control group received healthy eating text messages for the same duration. The outcome variables were feasibility and acceptability. Results: The PNF+ group (n = 27) had high adherence to health coaching (82%), picture response (85%) and moderate adherence to the PNF window (69%). The intervention was rated highly acceptable with no reported A/E associated with the intervention, and most participants planning to continue in some capacity. At 3 months, the PNF+ group had numerically lower BMI (29.1) and body weight (195.2 lbs) compared to the control group (n = 13; BMI 31.6, weight 223.3 lbs). Improvements in patient-reported outcomes were observed in both groups. FACIT-F scores (higher scores indicate less fatigue) increased in the PNF+ group (43.6 to 45.2) and in the control group (42.5 to 45.5). FACT-P scores (higher scores indicate better quality of life) increased in the PNF+ group (121.3 to 125.5) but decreased slightly in the control group (121.1 to 119.8). Between-group comparisons of change from baseline showed no statistically significant differences across outcomes (all p > 0.05). Conclusions: The intervention demonstrated partial feasibility and high acceptability. It was associated with numerically lower BMI and body weight and favorable changes in patient-reported outcomes, particularly quality of life; however, no statistically significant differences were observed between groups. These findings should be interpreted cautiously given the small sample size and require confirmation in larger, adequately powered trials. Full article
(This article belongs to the Section Nutrition Methodology & Assessment)
Show Figures

Figure 1

18 pages, 2172 KB  
Article
Game Theory and Artificial Life Models for Prostate Cancer Growth and the Evaluation of Therapeutic Regimens
by Dimitrios Morakis, Athanasia Kotini, Alexandra Giatromanolaki and Adam Adamopoulos
Appl. Biosci. 2026, 5(2), 31; https://doi.org/10.3390/applbiosci5020031 - 7 Apr 2026
Viewed by 268
Abstract
Castrate-resistant prostate cancer (PCa) is a critical situation in which many patients will relapse. Hormonal androgen deprivation therapy (HADT) is the gold standard of care when a patient relapses, following primary surgical or radiation therapy. Usually, the benefits from HADT are poor and [...] Read more.
Castrate-resistant prostate cancer (PCa) is a critical situation in which many patients will relapse. Hormonal androgen deprivation therapy (HADT) is the gold standard of care when a patient relapses, following primary surgical or radiation therapy. Usually, the benefits from HADT are poor and recurrent disease after HADT treatment is termed castrate-resistant prostate cancer (CRPC), which is in most cases fatal. The therapeutic regimens for CRPC include chemotherapy with docetaxel, immunotherapy agent sipuleucel-T, the taxane cabazitaxel, the CYP17 inhibitor abiraterone acetate and the androgen receptor (AR) antagonist enzalutamide. Thus, it is imperative to study the inherent property of prostate cancer cells, to resist therapy and reconsider the therapeutic protocols (continuous v’s intermittent). We make use of a hybrid mathematical model which consists of an extension of a very potent ordinary differential equation (ODE) Baez–Kuang model, combined with two Game Theory components: the Minority Game for adaptive behavior and the Axelrod model for heterogeneity behavior. Our study suggests that increasing tumor adaptability, through Minority Game dynamics, improves short-term prostatic-specific antigen (PSA) control and stabilizes therapy cycles. However, this comes at the cost of driving the tumor to a homogeneous, androgen-independent (AI) state, which is therapy-resistant. Conversely, maintaining heterogeneity, via Axelrod dynamics, sustains a mixed population, with androgen-dependent (AD) cells persisting longer and potentially delaying resistance emergence. Full article
Show Figures

Figure 1

12 pages, 1163 KB  
Article
Signal Detection of Depression and Suicidality Associated with Finasteride and Dutasteride: Updated Pharmacovigilance Evidence and Recommendations for Comprehensive Psychiatric Assessment
by Stefania Chiappini, John Martin Corkery, Amira Guirguis, Alessio Mosca, Mya Murray, Davide Arillotta, Luigi Dattoli, Giovanni Martinotti, Stefania Bonaccorso, Fabrizio Schifano and Nicolò Schifano
Brain Sci. 2026, 16(4), 394; https://doi.org/10.3390/brainsci16040394 - 4 Apr 2026
Viewed by 614
Abstract
Background/Objectives: Finasteride and dutasteride are 5α-reductase inhibitors that block the conversion of testosterone to dihydrotestosterone, reducing androgenic stimulation of tissues such as the prostate and hair follicles. Used mainly for benign prostatic hyperplasia and androgenic alopecia, finasteride selectively inhibits type-2 5α-reductase isoenzyme, [...] Read more.
Background/Objectives: Finasteride and dutasteride are 5α-reductase inhibitors that block the conversion of testosterone to dihydrotestosterone, reducing androgenic stimulation of tissues such as the prostate and hair follicles. Used mainly for benign prostatic hyperplasia and androgenic alopecia, finasteride selectively inhibits type-2 5α-reductase isoenzyme, while dutasteride inhibits both type-1 and type-2. Although sexual adverse effects like erectile dysfunction are well-documented, emerging evidence suggests possible neuropsychiatric reactions—including depression, suicidal ideation, and cognitive decline—potentially linked to reduced neurosteroid synthesis, such as that of allopregnanolone. Causality cannot be inferred from spontaneous reporting data. This study aimed to assess pharmacovigilance signals for psychopathological disorders associated with finasteride and dutasteride in the FAERS database. Methods: Cleaned FAERS data referring to years up to 2025 after deduplication were analyzed, excluding non-serious cases and those without the drug as the sole suspect (MedDra 29.0). Reporting Odds Ratios (RORs) with 95% CIs were calculated to compare psychiatric reactions between finasteride and dutasteride. Python 3.11 was used to screen and summarize relevant cases, accounting for differences in total case numbers. Results: This pharmacovigilance study analyzed FAERS data to assess the neuropsychiatric and sexual adverse reactions associated with finasteride and dutasteride. Depression, anxiety, suicidality, and libido-related issues were reported more frequently for finasteride, especially in younger men using low-dose therapy for alopecia. Potential mechanisms include reduced neurosteroid synthesis, androgen/sex-hormone axis disruption, altered hippocampal neurogenesis, and dopaminergic changes. Conclusions: A baseline psychiatric assessment and the regular monitoring of mood, sexual function, and suicidal ideation are recommended. Limitations include under-reporting, reporting bias, and a lack of incidence data. The findings underscore the need for ongoing surveillance and controlled studies to clarify the clinical significance of these signals. Full article
(This article belongs to the Special Issue From Circuits to Symptoms: Advances in Psychiatry and Brain Science)
Show Figures

Figure 1

26 pages, 738 KB  
Review
Emerging Therapeutic Targets in Castration-Resistant Prostate Cancer
by Sashana Dixon, Nicola Ewen Hall, Karelys Diaz-Davila, Helen A. Crentsil, Ana M. Castejon and Richard N. L. Lamptey
Onco 2026, 6(2), 19; https://doi.org/10.3390/onco6020019 - 1 Apr 2026
Viewed by 545
Abstract
Metastatic castration-resistant prostate cancer (mCRPC) is a prevalent malignancy marked by molecular heterogeneity, which contributes to resistance to standard therapies and poor clinical prognosis. Advances in genomic and transcriptomic profiling have identified key drivers such as alterations in AR, TP53, PTEN, and RB1, [...] Read more.
Metastatic castration-resistant prostate cancer (mCRPC) is a prevalent malignancy marked by molecular heterogeneity, which contributes to resistance to standard therapies and poor clinical prognosis. Advances in genomic and transcriptomic profiling have identified key drivers such as alterations in AR, TP53, PTEN, and RB1, which also enable cancer cells to circumvent therapies. Despite such advances, the underlying mechanisms involved in mCRPC drug resistance are complex, creating an urgent need for novel therapies to improve clinical outcomes. To address this clinical problem, strategies focused on targeting underlying molecular and metabolic supportive pathways using nano-delivery systems of diverse drugs could be promising in both CRPC and mCRPC therapy. This review provides an overview of the current understanding of the genomic and microenvironmental landscape of mCRPC and explores emerging classification frameworks aimed at improving patient outcomes. We highlight the potential of integrative multi-omics approaches to inform precision oncology and guide the development of more effective, personalized treatments for prostate cancer therapy. Full article
Show Figures

Graphical abstract

Back to TopTop