Sign in to use this feature.

Years

Between: -

Subjects

remove_circle_outline
remove_circle_outline
remove_circle_outline
remove_circle_outline
remove_circle_outline
remove_circle_outline
remove_circle_outline
remove_circle_outline
remove_circle_outline

Journals

remove_circle_outline
remove_circle_outline
remove_circle_outline
remove_circle_outline
remove_circle_outline

Article Types

Countries / Regions

remove_circle_outline
remove_circle_outline
remove_circle_outline
remove_circle_outline

Search Results (245)

Search Parameters:
Keywords = aldehyde ratios

Order results
Result details
Results per page
Select all
Export citation of selected articles as:
14 pages, 4790 KB  
Article
A Glyoxal Based Co-Condensation Adhesive with Excellent Water Resistance Using Chitosan and Starch as Enhanced Agents
by Jiawei Li, Lele Lu, Liangjun Xiao and Hui Wang
Polymers 2026, 18(7), 853; https://doi.org/10.3390/polym18070853 - 31 Mar 2026
Viewed by 340
Abstract
To address the hazards posed by formaldehyde emissions from wood-based products to human health and the indoor environment, research on wood adhesives has focused on developing green and eco-friendly alternatives. However, the limited water resistance and bonding strength of bio-based or glyoxal-based adhesives [...] Read more.
To address the hazards posed by formaldehyde emissions from wood-based products to human health and the indoor environment, research on wood adhesives has focused on developing green and eco-friendly alternatives. However, the limited water resistance and bonding strength of bio-based or glyoxal-based adhesives have hindered their practical application. In this work, a co-condensation method was employed to prepare glyoxal-based co-condensation adhesive incorporating starch and a small amount of chitosan as synergistic reinforcing agents to enhance their cross-linking extent. Considering cost control, the starch content was varied to adjust the adhesive properties. When the molar ratio of glyoxal to urea was 2:1 and the mass ratio of starch to urea was 0.5:1, the adhesive exhibited optimal bonding strength, reaching 1.48 MPa after immersion in cold water for 24 h and 0.91 MPa after treatment in 63 °C hot water for 3 h. These values exceeded the requirements of the Chinese national standard (GB/T 9846-2015, ≥0.7 MPa). Structural analysis indicated Schiff base and aldol condensation reactions among amino groups in chitosan and urea and hydroxyl and aldehyde groups in starch and glyoxal, forming chemical covalent cross-links that contributed to improved water resistance and bonding strength of plywood samples. Furthermore, the excellent penetration ability of the adhesive could promote the formation of a uniform and dense cross-linked network under hot-pressing conditions, thereby enhancing the overall performance of the plywood. Full article
(This article belongs to the Section Biobased and Biodegradable Polymers)
Show Figures

Figure 1

19 pages, 2238 KB  
Article
Process Optimization of GABA Instant White Tea Based on Response Surface Methodology and Analysis of Key Flavor Substances
by Dihan Yang, Teng Wang, Wenwen Jiao, Qiuyue Chen, Nianguo Bo, Yiqing Guan, Bin Jiang, Hongyan Gao, Xiaying Tao, Fan Yang, Ping Liang, Bei Cai, Guanghong Pan, Yingling Zhou, Chunyan Zhao and Ming Zhao
Foods 2026, 15(5), 967; https://doi.org/10.3390/foods15050967 - 9 Mar 2026
Viewed by 417
Abstract
This study developed an optimized processing strategy for γ-aminobutyric acid (GABA) instant white tea (GABA-IT) using GABA-enriched white tea as raw material, systematically characterizing its chemical composition and volatile profile. In contrast to the conventional instant tea production process, this work integrates [...] Read more.
This study developed an optimized processing strategy for γ-aminobutyric acid (GABA) instant white tea (GABA-IT) using GABA-enriched white tea as raw material, systematically characterizing its chemical composition and volatile profile. In contrast to the conventional instant tea production process, this work integrates response surface methodology with spray-drying parameter optimization. This integrated approach enables the simultaneous enhancement of functional components and sensory quality. A response surface design was employed to refine the extraction and spray-drying variables following preliminary single-factor trials, and the optimal parameter combination was subsequently determined (40% ethanol concentration, material-to-liquid ratio of 1:15, extraction time of 3 days, atomization speed of 300 rpm, and inlet temperature of 120 °C); the resulting GABA-IT exhibited significantly improved quality characteristics. Specifically, the GABA content increased by 209% (reaching 4.42 mg/g), and theanine, catechins, and caffeine were enriched by 200–300%. Regarding volatile profiles, processing led to a reduction in esters but an increase in aldehydes and hydrocarbons. Relative odor activity value (rOAV) analysis revealed that epoxy-β-ionone and linalool were the key contributors to the characteristic aroma of GABA-IT. Collectively, this study demonstrates the technical feasibility of producing GABA-rich instant tea with enhanced functional components and improved sensory quality, providing practical guidance for the large-scale industrial production of functional tea beverages. Full article
(This article belongs to the Special Issue Analysis of Tea Flavor and Functional Components)
Show Figures

Figure 1

21 pages, 5115 KB  
Article
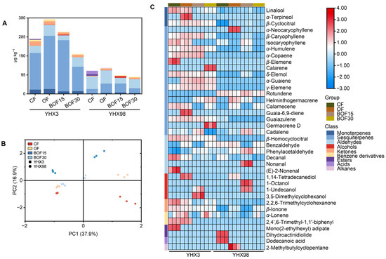
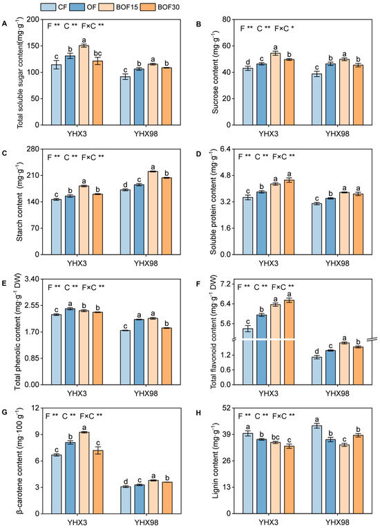
Effects of Biochar Combined with Organic Fertilizer on Soil Properties and the Yield and Quality of Sweet Potato
by Guangyan Sun, Zhenpeng Deng, Ruina Zhao, Fangxi Zhao, Tenglong Wang, Yucui Li, Yiming Song, Shuwen Deng, Kang Du, Changwen Lyu, Daobin Tang and Jichun Wang
Horticulturae 2026, 12(2), 235; https://doi.org/10.3390/horticulturae12020235 - 14 Feb 2026
Viewed by 628
Abstract
Biochar and organic fertilizers are recommended for sustaining crop yield and sustainable agricultural development. However, the mechanisms of their combined application on the nutritional, flavor and eating quality and their optimal ratio remain unclear in sweet potatoes. Therefore, this field experiment employed four [...] Read more.
Biochar and organic fertilizers are recommended for sustaining crop yield and sustainable agricultural development. However, the mechanisms of their combined application on the nutritional, flavor and eating quality and their optimal ratio remain unclear in sweet potatoes. Therefore, this field experiment employed four fertilization treatments: inorganic compound fertilizer (CF), organic fertilizer (OF), and biochar-based organic fertilizer containing 15% biochar (BOF15) or 30% biochar (BOF30). The results revealed that the OF, BOF15, and BOF30 treatments significantly ameliorated soil physical properties, elevated soil pH values and available nutrient contents compared with CF. They also increased sweet potato yield, regulated sucrose-metabolizing enzyme, and enhanced quality. Among them, the BOF15 treatment exhibited the most significant improvement. Compared with CF, BOF15 treatment increased the contents of starch, total soluble sugar, sucrose, and β-carotene by 23.16–31.82%. It also optimized texture by reducing hardness and chewiness while increasing springiness, elevated key volatile compounds (terpene and aldehyde), and received the highest sensory scores for mealiness, aroma, and sweetness. In conclusion, biochar combined with organic fertilizer synergistically improves soil properties and enhances sweet potato yield and quality, with BOF15 being the optimal treatment. This study provides support for optimizing fertilization strategies in high-quality sweet potato production. Full article
(This article belongs to the Section Plant Nutrition)
Show Figures

Figure 1

16 pages, 10320 KB  
Article
The Catalytic Effect of Rice Husk Ash on Pine Pyrolysis Based on a Three-Component System
by Xianning Liu, Xiaoyu Hu, Di Wu, Mengzhu Yu and Dengyu Chen
Coatings 2026, 16(2), 244; https://doi.org/10.3390/coatings16020244 - 13 Feb 2026
Viewed by 577
Abstract
Biomass is characterized by its diversity and wide availability. Co-pyrolysis technology is considered a promising approach for high-quality conversion and high-value utilization of biomass, representing a critical pathway toward environmental sustainability. This study selected rice husk and pine as representative herbaceous and woody [...] Read more.
Biomass is characterized by its diversity and wide availability. Co-pyrolysis technology is considered a promising approach for high-quality conversion and high-value utilization of biomass, representing a critical pathway toward environmental sustainability. This study selected rice husk and pine as representative herbaceous and woody biomass materials. Using a thermogravimetric analyzer (TGA) and Py-GC/MS, we systematically investigated the synergistic effects during co-pyrolysis, examined their underlying mechanisms, and analyzed changes in product distribution. The results indicate that the blend containing 30% rice husk exhibited the most pronounced synergistic effect. Specifically, the experimental char yield and pyrolysis activation energy were 9.7% and 10.5% lower than the theoretically calculated values, respectively. Both the blending ratio and heating rate were found to significantly influence these synergistic interactions. The observed synergy is attributed to the migration of alkali metals from rice husk ash, which enhances reaction rates and promotes specific pathways such as cellulose ring-opening cleavage and hemicellulose deacetylation. Consequently, the product distribution shifts toward lighter compounds, including aldehydes, ketones, and alcohols. This study clarifies the central catalytic role of herbaceous biomass ash and highlights the critical function of alkali metal migration in regulating product selectivity, thereby providing theoretical support for efficient pyrolytic conversion. Full article
(This article belongs to the Special Issue Multifunctional Thin Films from Hybrid Biopolymers and Nanomaterials)
Show Figures

Figure 1

17 pages, 2798 KB  
Article
Starch Aldehyde–Theaflavin Conjugate: Synthesis, Structure, and Antioxidant and Antimicrobial Activities
by Yundong Shao, Yong Cheng and Xingqian Ye
Foods 2026, 15(3), 487; https://doi.org/10.3390/foods15030487 - 1 Feb 2026
Viewed by 403
Abstract
In the present study, potato starch (PS) was functionalized with theaflavin (TF). Potato starch aldehyde (DPS)–theaflavin (DPS-TF) conjugates were prepared by conjugating TF with DPS. The synthesized DPS-TF conjugates were characterized via UV–visible spectroscopy, Fourier transform infrared spectroscopy (FTIR), X-ray diffraction (XRD), proton [...] Read more.
In the present study, potato starch (PS) was functionalized with theaflavin (TF). Potato starch aldehyde (DPS)–theaflavin (DPS-TF) conjugates were prepared by conjugating TF with DPS. The synthesized DPS-TF conjugates were characterized via UV–visible spectroscopy, Fourier transform infrared spectroscopy (FTIR), X-ray diffraction (XRD), proton nuclear magnetic resonance (1H-NMR) and scanning electron microscopy (SEM) analysis and tested for antioxidant and antimicrobial activities. The UV–vis spectrum results demonstrated that DPS-TF conjugates exhibited the characteristic absorption peaks of theaflavin at 280 nm, which can be attributed to the benzotropolone structure present in theaflavin. The absorbance values of the peaks progressively intensified as the concentration of grafted theaflavins increased. FTIR confirmed the depletion of the aldehyde groups and the presence of TF-specific vibrations in the conjugates in DPS-TF. 1H-NMR demonstrated that the conjugation occurred between the H-6, H-8, H-6′, and H-8′ positions of theaflavin and the aldehyde groups of starch aldehyde. XRD demonstrated that the DPS-TF conjugates were in the amorphous state. SEM observation demonstrated that DPS-TF exhibited a mixed morphology of flakes and lumps, which differed from that of native starch and starch aldehyde. The scavenging activity of DPS-TF against DPPH and ABTS radicals was significantly higher than that of DPS (p < 0.05), with the antioxidant activity increasing in line with the concentration of theaflavins. In comparison with PS and DPS, DPS-TF conjugates demonstrated superior antimicrobial activity against Escherichia coli and Staphylococcus aureus. Furthermore, an elevated grafting ratio corresponds to a heightened level of these functional properties. This study highlights the promise of the starch aldehyde–theaflavin conjugates for use as a viable antioxidant and antimicrobial agent for food applications. Full article
(This article belongs to the Section Nutraceuticals, Functional Foods, and Novel Foods)
Show Figures

Figure 1

25 pages, 2463 KB  
Article
Green Deep Eutectic Solvents for Functionalizing Chitosan–Dialdehyde Materials with Varied Crosslinker Content
by Magdalena Gierszewska, Ewa Olewnik-Kruszkowska, Kornelia Kadac-Czapska, Małgorzata Grembecka and Eliza Knez
Materials 2026, 19(3), 529; https://doi.org/10.3390/ma19030529 - 29 Jan 2026
Viewed by 726
Abstract
A series of chitosan-based films was obtained by combining the covalent crosslinking of chitosan with dialdehyde starch (DAS) and plasticization using a choline chloride–malonic acid deep eutectic solvent (DES), thereby engineering their structural, mechanical, and surface properties for advanced packaging applications. DAS was [...] Read more.
A series of chitosan-based films was obtained by combining the covalent crosslinking of chitosan with dialdehyde starch (DAS) and plasticization using a choline chloride–malonic acid deep eutectic solvent (DES), thereby engineering their structural, mechanical, and surface properties for advanced packaging applications. DAS was synthesized via periodate oxidation of potato starch and characterized by FTIR and quantification of aldehyde groups through acid–base titration, enabling precise control of the –NH2 (chitosan) to –CHO (DAS) molar ratios (40:1, 20:1, 10:1) used for film formation. Chitosan films (neat, DAS-crosslinked, DES-plasticized, and DES-plasticized/DAS-crosslinked) were obtained by solution casting, with constant total chitosan and/or Ch+DES mass across formulations, and subsequently examined in terms of molecular structure, density, mechanical characteristics, micro- and nanoscale morphology, color, wettability, and surface free energy. The most significant changes relevant to potential applications were observed in mechanical properties and surface free energy. The incorporation of DAS and DES into chitosan resulted in a significant reduction in Young’s modulus from 1150 MPa to 130 MPa, accompanied by a significant increase in elongation at break—from 10% to almost 90%. Moreover, it should be noticed that the addition of DAS and DES led to a nearly twofold increase in surface free energy, from 32.5 to 59.9 mJ m−2. While previous studies have predominantly focused on single modifications of chitosan—either covalent crosslinking with dialdehyde starch (DAS) or plasticization with deep eutectic solvents (DES)—this work introduces a pioneering dual-modification strategy that simultaneously integrates both techniques, representing the first systematic investigation of their synergistic effects unattainable through individual approaches. Full article
(This article belongs to the Special Issue Sustainable Materials: Preparation, Characterization and Applications)
Show Figures

Graphical abstract

22 pages, 4834 KB  
Article
Dialdehyde Alginate as a Crosslinker for Chitosan/Starch Films: Toward Biocompatible and Antioxidant Wound Dressing Materials
by Sylwia Grabska-Zielińska, Marek Pietrzak, Lidia Zasada, Krzysztof Łukowicz, Agnieszka Basta-Kaim, Marta Michalska-Sionkowska, Marcin Wekwejt and Beata Kaczmarek-Szczepańska
Int. J. Mol. Sci. 2026, 27(3), 1174; https://doi.org/10.3390/ijms27031174 - 23 Jan 2026
Viewed by 586
Abstract
Biopolymer-based films have attracted increasing attention as sustainable and bioactive materials for wound management. Among them, chitosan (CTS) and starch (ST) blend represent promising candidate due to their natural origin, biodegradability, and intrinsic biological activity; however, their mechanical weakness and limited stability necessitate [...] Read more.
Biopolymer-based films have attracted increasing attention as sustainable and bioactive materials for wound management. Among them, chitosan (CTS) and starch (ST) blend represent promising candidate due to their natural origin, biodegradability, and intrinsic biological activity; however, their mechanical weakness and limited stability necessitate additional modification. This study reports the development and characterization of CTS-ST thin films crosslinked with dialdehyde alginate (ADA), synthesized via controlled oxidation. Two ADA variants differing in aldehyde group content were prepared to investigate the effect of crosslinking on the structural, physicochemical, and biological performance of the materials. The films were fabricated by blending 2% w/v CTS and ST in varying mass ratios (75/25, 50/50, and 25/75), followed by the addition of ADA (5% w/w) and glycerol (5% w/w) as a plasticizer. The mixtures were then cast onto plates and dried under ambient conditions. Comprehensive characterization included Fourier-transform infrared spectroscopy, moisture content analysis, contact angle measurements, antioxidant activity assay, hemolysis testing, and cytotoxicity evaluation using human keratinocyte cells. The results demonstrated that both the ADA variant and CTS/ST ratio significantly influenced crosslinking efficiency, hydrophilicity, and antioxidant behavior. All samples exhibited non-hemolytic behavior and no significant cytotoxic effects, indicating their favorable biocompatibility. The combination of biostability, antioxidant ability, and absence of cytotoxic effects highlights the potential of ADA-crosslinking CTS/ST films for further development as wound dressing materials and other biomedical applications. Full article
(This article belongs to the Special Issue Bioactive Polymer-Based Materials Dedicated to Wound Healing)
Show Figures

Figure 1

19 pages, 2262 KB  
Article
Evaluation of the Fermentation Profiles and Quality Attributes of Yogurts Made from Cow, Goat, and Mixed Milk
by Agnieszka Jankowska, Maria Wachowska, Aneta Dąbrowska, Marika Bielecka, Józef Warechowski and Aleksandra Potaś
Foods 2026, 15(2), 314; https://doi.org/10.3390/foods15020314 - 15 Jan 2026
Viewed by 805
Abstract
The use of mixed cow–goat milk in yogurt production allows for balancing fermentation performance, textural properties and sensory attributes of the products. This study evaluated the fermentation behavior and physicochemical, microbiological, textural, and color properties of yogurts produced from cow milk (A), goat [...] Read more.
The use of mixed cow–goat milk in yogurt production allows for balancing fermentation performance, textural properties and sensory attributes of the products. This study evaluated the fermentation behavior and physicochemical, microbiological, textural, and color properties of yogurts produced from cow milk (A), goat milk (E), and mixed cow–goat milk at volume ratios (v/v) of 75:25 (B), 50:50 (C), and 25:75 (D). Volatile organic compounds (VOCs) were analyzed in milk before fermentation and in yogurts after production and during two weeks of refrigerated storage. Sensory attributes were assessed after two weeks of storage. An increase in the proportion of goat milk in the milk blend shortened the fermentation time, whereas a higher proportion of cow milk enhanced the survival of lactic acid bacteria (LAB), improved water-holding capacity (WHC), strengthened textural properties, and reduced syneresis. Yogurts with higher proportions of goat milk exhibited increased lightness and whiteness. Milk type influenced chemical composition, with higher fat content and lower lactose content observed in goat milk yogurts. A higher proportion of goat milk in the milk blend promoted the formation of methyl ketones and aldehydes associated with a characteristic fatty aroma. Among the mixed-milk yogurts, the sample containing 25% goat milk (D) achieved the highest sensory acceptance. The study demonstrated that cow–goat mixed-milk yogurts represented a balanced compromise between textural stability, microbial viability, and sensory acceptance. Full article
Show Figures

Figure 1

31 pages, 2882 KB  
Article
Synthesis, Reactions, and Agrochemical Studies of New 4,6-Diaryl-2-hydrazinylnicotinonitriles
by Victor V. Dotsenko, Vladislav K. Kindop, Vyacheslav K. Kindop, Renat G. Achmiz, Arina G. Levchenko, Polina G. Dakhno, Azamat Z. Temerdashev, Yu-Qi Feng, Quan-Fei Zhu, Eva S. Daus, Igor V. Yudaev, Yuliia V. Daus, Alexander V. Aksenov, Nicolai A. Aksenov and Inna V. Aksenova
Int. J. Mol. Sci. 2025, 26(24), 11874; https://doi.org/10.3390/ijms262411874 - 9 Dec 2025
Cited by 1 | Viewed by 957
Abstract
This work aimed to synthesize new derivatives of 2-hydrazinylpyridine-3-carbonitrile and to investigate their biological activity as safeners for the 2,4-D herbicide. The new 2-hydrazinylnicotinonitriles were obtained in high yields (up to quantitative) under mild conditions (25 °C, dioxane) by treating 4,6-diaryl-2-bromo-3-cyanopyridines with hydrazine [...] Read more.
This work aimed to synthesize new derivatives of 2-hydrazinylpyridine-3-carbonitrile and to investigate their biological activity as safeners for the 2,4-D herbicide. The new 2-hydrazinylnicotinonitriles were obtained in high yields (up to quantitative) under mild conditions (25 °C, dioxane) by treating 4,6-diaryl-2-bromo-3-cyanopyridines with hydrazine hydrate. The latter were synthesized by brominating 2-(3-oxo-1,3-diarylpropyl)malononitriles, the Michael adducts, which are readily available from 1,3-diarylpropenones (chalcones) and malononitrile. An unusual side product of the bromination/carbocyclization was isolated and characterized; it consisted of co-crystals of 3-benzoyl-4-hydroxy-4-phenyl-2,6-di-(p-tolyl)cyclohexane-1,1-dicarbonitrile and 3-benzoyl-5-bromo-4-hydroxy-4-phenyl-2,6-di-(p-tolyl)cyclohexane-1,1-dicarbonitrile at a ~4:6 ratio. The new 2-hydrazinylnicotinonitriles react with halogen-containing aromatic aldehydes to form the corresponding hydrazones. The biological activity of the new nicotinonitriles was examined for their function as 2,4-D antidotes. It was found that, under laboratory conditions, eight of the synthesized compounds exhibited a notable antidote effect against 2,4-D on sunflower seedlings. Full article
(This article belongs to the Section Molecular Plant Sciences)
Show Figures

Figure 1

23 pages, 5799 KB  
Article
Effects of Spartina alterniflora Extract on Growth Performance and Flavor Quality in Mud Crab (Scylla paramamosain)
by Yuanyuan Fu, Ao Li, Peng Gao, Yanrong Li, Lei Liu, Xuedi Du, Xiaojing Dong and Congying He
Foods 2025, 14(24), 4176; https://doi.org/10.3390/foods14244176 - 5 Dec 2025
Viewed by 1048
Abstract
The steady rise in living standards has created a growing market demand for aquatic products with superior flavor profiles and enhanced nutritional value. To address this need, the present study investigates the effects of dietary supplementation with Spartina alterniflora (SA) extract on growth [...] Read more.
The steady rise in living standards has created a growing market demand for aquatic products with superior flavor profiles and enhanced nutritional value. To address this need, the present study investigates the effects of dietary supplementation with Spartina alterniflora (SA) extract on growth performance and muscle quality parameters in mud crabs (Scylla paramamosain). In a 63-day feeding trial, 150 juvenile crabs received experimental diets containing 0% (control), 0.05%, 0.1%, 0.15%, or 0.2% SA extract. The results showed that optimal growth enhancement was achieved with 0.15% supplementation. Flavor analysis revealed dose-dependent improvements in umami characteristics. Supplementation at ≥0.1% significantly increased the concentrations of key umami compounds; their taste activity values; and equivalent umami concentrations. Fatty acid analysis showed that extract supplementation modulated lipid composition, increasing eicosapentaenoic acid while decreasing docosahexaenoic acid content, with the n-3/n-6 ratio remaining stable across all treatments, except in the 0.2% group. Volatile compound analysis demonstrated that ≥0.1% supplementation enhanced aldehyde production, improving flavor profiles. Interestingly, while 0.1–0.15% supplementation produced predictable flavor modifications, the 0.2% group showed atypical responses in flavor profiles. Supplementation with 0.15% SA extract optimally enhanced both growth performance and muscle quality while maintaining nutritional value, supporting the potential utility of this invasive species as a sustainable aquafeed additive. This study provides novel foundations for the regulation of flavor quality in aquatic food animals. Full article
(This article belongs to the Special Issue Food Safety and Quality in Aquaculture and Fisheries Products)
Show Figures

Figure 1

20 pages, 2650 KB  
Article
Unraveling the Relationship Between Lipids and Volatile Organic Compounds in Longissimus Dorsi of Chuanbai Rex and New Zealand White Rabbits
by Meijun Zeng, Yang Li, Xiulian Wang, Ting Bai, Jie Cheng, Zhoulin Wu, Xiaohua Huang, Bo Wang, Rui Zhang, Jiamin Zhang and Wei Wang
Foods 2025, 14(23), 4024; https://doi.org/10.3390/foods14234024 - 24 Nov 2025
Viewed by 652
Abstract
Chuanbai Rex (CR) and New Zealand white (NZ) rabbits are highly popular and widely produced for meat consumption in Sichuan, China. But comparative studies on nutritional and sensory qualities of meat from two breeds are still lacking. This study integrated lipidomic and volatilomic [...] Read more.
Chuanbai Rex (CR) and New Zealand white (NZ) rabbits are highly popular and widely produced for meat consumption in Sichuan, China. But comparative studies on nutritional and sensory qualities of meat from two breeds are still lacking. This study integrated lipidomic and volatilomic approaches to elucidate the breed-specific differences in the longissimus dorsi between CR and NZ (n = 5 per breed). Analysis of fatty acid composition revealed that CR had lower content of PUFA but with a more balanced n-6/n-3 PUFA ratio compared to NZ. LC-MS-based lipidomics identified 52 significantly different lipids between the two breeds, and CR had higher levels of phospholipids and sphingolipids, while NZ was richer in triglycerides and diglycerides. SPME-GC-MS analysis identified a total of 140 VOCs, including primarily aldehydes (>50%), alcohols (<20%), and hydrocarbons (<15%). CR contained unique aroma compounds such as acetoin and 2-(E)-heptenal, while NZ had more of nonanal and pentadecane. Pearson correlation analysis performed between differential lipid metabolites and characteristic VOCs showed that 22 lipid biomarkers were significantly correlated with seven key VOCs, suggesting breed-distinct pattern for flavor formation. Albeit a small sample size, this study provides preliminary insights into biochemical mechanisms determining rabbit meat quality and offers a scientific basis for developing premium rabbit meat products tailored to consumer preferences. Full article
Show Figures

Figure 1

20 pages, 2802 KB  
Article
Development of a Mixed-Strain Fermentation Process for Sour Pomegranate: An Analysis of Metabolites and Flavor Compounds
by Yuting Yang, Ailikemu Mulati, Xinmeng Huang, Yuanpeng Li, Dilireba Shataer, Haipeng Liu and Jiayi Wang
Foods 2025, 14(21), 3733; https://doi.org/10.3390/foods14213733 - 30 Oct 2025
Cited by 1 | Viewed by 967
Abstract
Sour pomegranate, a distinctive product of Xinjiang, China, is characterized by its sour and astringent taste, which contributes to a low processing rate. This study utilized single-factor experiments to screen three strains: Lactobacillus fermentum, Lactobacillus plantarum, and Lactobacillus acidophilus. Through [...] Read more.
Sour pomegranate, a distinctive product of Xinjiang, China, is characterized by its sour and astringent taste, which contributes to a low processing rate. This study utilized single-factor experiments to screen three strains: Lactobacillus fermentum, Lactobacillus plantarum, and Lactobacillus acidophilus. Through uniform design experiments, the mixed-strain ratio of L. fermentum:L. plantarum:L. acidophilus = 45%:31%:28% was determined. In addition, the amount of mixed inoculum was 2%, and the fermentation time was 11 h. Additionally, a mixed inoculation amount of 2% and a fermentation duration of 11 h were established. Utilizing electronic nose, electronic tongue, gas chromatography–ion mobility spectrometry, and non-targeted metabolomics, comparative analyses were conducted on the flavors and metabolites pre- and post-fermentation. The findings indicated that post-fermentation, umami increased by 32%, richness was enhanced by 6%, and the positive aftertaste was significantly extended. Mixed-strain fermentation facilitated the enrichment of alkanes, alcohols, aldehydes, and terpene volatile compounds; notably, the content of hexanal (fresh fruity aroma) and limonene (citrus aroma) increased by 1.95 times and 1.45 times, respectively, thereby augmenting the complexity of the aroma. Furthermore, mixed-strain fermentation significantly upregulated terpenes, amino acids and their derivatives, steroids and their derivatives, and alkaloid metabolites. These results offer potential technical support for the high-value utilization of agricultural products. Full article
Show Figures

Figure 1

20 pages, 12880 KB  
Article
Study on the Impact of Pea Protein on the Printability and Storage Quality of the 3D Printing Pork Jerky
by Ligen Wu, Anna Wang and Qihan Cui
Foods 2025, 14(21), 3701; https://doi.org/10.3390/foods14213701 - 29 Oct 2025
Viewed by 795
Abstract
Food 3D printing technology for meat products has garnered significant attention. However, natural meat often requires the modification of its relevant properties to meet the processing demands of 3D printing. This study utilized minced pork as the primary raw material and employed pea [...] Read more.
Food 3D printing technology for meat products has garnered significant attention. However, natural meat often requires the modification of its relevant properties to meet the processing demands of 3D printing. This study utilized minced pork as the primary raw material and employed pea protein to enhance both the 3D printability and storage quality characteristics of the pork paste. The results indicated that the optimal printing performance was achieved with a pea protein addition level of 20% (pork-to-pea protein mass ratios of 5:1). Specifically, pea protein significantly improved the material properties critical for 3D printing, enhancing the gel strength rising from 93.31 to 241.52 g and stability of the printing material. The 3D-printed pork products were stored at 25, 35, and 45 °C for 44 days, with increasing storage temperature, the moisture content, water activity, pH, and freshness of the 3D-printed meat products significantly decreased (p < 0.05), after 30 days of storage at 45 °C, the acid value reached 4.13 mg/g. During storage, a total of 233 volatile flavor compounds were identified, which comprised 17 esters, 26 alcohols, 58 terpenes, 69 alkanes, 20 aldehydes, 29 heterocyclic compounds, and 14 other compounds (including acids, ketones, and ethers), among 19 key flavor compounds, nonanal, phenethylaldehyde, D-limonene, zingiberene, and α-curcumene contributed significantly to the flavor profile of the pork jerky. Elevated storage temperatures and time leading to a notable deterioration in the storage quality of the 3D-printed pork products. The shelf life of 3D-printed pork products, when stored without preservatives, is limited to 44 days at a recommended maximum temperature of 35 °C. Full article
Show Figures

Figure 1

16 pages, 609 KB  
Article
Dietary Lysine Supplementation Above Requirement Improves Carcass Traits and Enhances Pork Flavor Profiles in Finishing Pigs Under Commercial Conditions
by Jialong Liao, Fengyi Song, Boyang Wan, Haijun Sun, Jingdong Yin and Xin Zhang
Foods 2025, 14(18), 3262; https://doi.org/10.3390/foods14183262 - 20 Sep 2025
Viewed by 1664
Abstract
To explore the effects of dietary lysine level (DLLs) on growth performance, carcass traits, meat quality and flavor characteristics in finishing pigs under large-scale commercial farming conditions, approximately 450 Duroc × Landrace × Yorkshire crossbred finishing pigs (initial body weight: 103.65 ± 4.28 [...] Read more.
To explore the effects of dietary lysine level (DLLs) on growth performance, carcass traits, meat quality and flavor characteristics in finishing pigs under large-scale commercial farming conditions, approximately 450 Duroc × Landrace × Yorkshire crossbred finishing pigs (initial body weight: 103.65 ± 4.28 kg) were randomly assigned to four treatment groups in this study. Each group consisted of four replicate pens, with 25~30 pigs per pen. The Lys100 group received a diet formulated according to the NRC (2012) standard. The standardized ileal digestible lysine (SID Lys) levels in the diets for the Lys115, Lys130 and Lys145 groups were set at 115%, 130% and 145% of the level in the Lys100 group, respectively. The trial lasted for 31 days. The results showed that increasing DLLs by 15%, 30% or 45%, while safeguarding the lysine requirement and maintaining the ideal ratios of other essential amino acids to lysine, had no negative impact on growth performance or meat quality. For carcass traits, increasing lysine levels in diets linearly increased loin eye area (p = 0.018) and tended to reduce backfat thickness at the 10th rib (p = 0.096). Methionine and glycine contents in the longissimus thoracis (LT) muscle linearly increased with an increase in DLLs (p = 0.014 and 0.073, respectively). Furthermore, increasing lysine levels by 45% significantly increased the percentage of volatile flavor compounds (VOCs) belonging to nitrogen compounds (p = 0.040), ethers (p = 0.026) and aldehydes (p = 0.040), as well as increased contents of key VOCs, such as (E)-2-Nonenal (p = 0.005), (E)-2-Octenal (p = 0.005) and 1-Octen-3-one (p = 0.008), contributing to enhanced sweet, fruity, fatty and waxy flavor profiles. According to various indexes, better carcass traits and pork flavor could be achieved by increasing lysine levels by 45% in diets based on the recommended value for finishing pigs. Full article
(This article belongs to the Special Issue Meat Quality and Palatability)
Show Figures

Figure 1

23 pages, 2084 KB  
Article
The Characteristics of Key Odorants from Livestock Farms and Their Mitigation Potential: A Meta-Analysis
by Yazhan Ren, Ruifang Zhang, Lu Zhang, Hongge Wang, Xinyuan Zhang, Zhaohai Bai, Lin Ma and Xuan Wang
Atmosphere 2025, 16(9), 1097; https://doi.org/10.3390/atmos16091097 - 18 Sep 2025
Viewed by 2482
Abstract
The persistent issue of odor nuisance poses significant challenges to the sustainable development of livestock farming. While previous studies have primarily focused on individual gas concentrations, a comprehensive understanding of overall odor impact based on human perception remains limited. This study introduces a [...] Read more.
The persistent issue of odor nuisance poses significant challenges to the sustainable development of livestock farming. While previous studies have primarily focused on individual gas concentrations, a comprehensive understanding of overall odor impact based on human perception remains limited. This study introduces a novel perspective by employing the odor activity value (OAV)—calculated from the ratio of gas concentration to its olfactory threshold—to evaluate the actual odor contribution of various compounds. Through a meta-analysis of data from 123 papers, we systematically assessed odor emission characteristics and mitigation strategies across different manure management stages. The results indicated that ammonia (NH3) (with maximum concentration of 8056 ppm) and hydrogen sulfide (H2S) (with maximum concentration of 20,057 ppm) were the most concentrated odor components in the whole manure management links. However, considering the olfactory threshold, trimethylamine (TMA) (with OAVmax 380800), H2S (with OAVmax 48919512), butyric acid (with OAVmax 801684), and aldehydes (with OAVmax 11707) played major odor-causing roles. Notably, biological methods (83%), covering (77%), and additives (39%) were the most efficient odor mitigation strategies in the barn, manure storage, and manure treatment link, respectively. Therefore, employing the OAV-based approach is crucial for identifying priority pollutants and developing targeted control strategies across different livestock species and management stages, ultimately guiding more effective odor mitigation and healthier cohabitation. Full article
(This article belongs to the Section Air Quality and Health)
Show Figures

Graphical abstract

Back to TopTop