Sign in to use this feature.

Years

Between: -

Subjects

remove_circle_outline
remove_circle_outline
remove_circle_outline
remove_circle_outline
remove_circle_outline
remove_circle_outline
remove_circle_outline

Journals

Article Types

Countries / Regions

Search Results (87)

Search Parameters:
Keywords = acetogenin

Order results
Result details
Results per page
Select all
Export citation of selected articles as:
16 pages, 2301 KB  
Article
Nanosuspensions Loaded with Acetogenins: Physical Stability During In Vitro Digestion, Genotoxicity and Cytotoxicity
by Brandon Alexis López-Romero, Carmen Magdalena Gurrola-Díaz, Belinda Vargas-Guerrero, María de Lourdes García Magaña, Efigenia Montalvo-González and Gabriela Aguilar-Hernández
Foods 2026, 15(5), 937; https://doi.org/10.3390/foods15050937 - 7 Mar 2026
Viewed by 270
Abstract
This study assesses the stability, in vitro bioaccessibility and potential bioavailability, and in vivo genotoxicity and toxicity of polyethylene glycol–soy lecithin (PEGSL-ACG-NSps) or β-cyclodextrin–soy lecithin (βCDSL-ACG-NSps) nanosuspensions (NSps). Both formulations exhibited initial particle sizes below 130 nm and PDI values below 0.3. Under [...] Read more.
This study assesses the stability, in vitro bioaccessibility and potential bioavailability, and in vivo genotoxicity and toxicity of polyethylene glycol–soy lecithin (PEGSL-ACG-NSps) or β-cyclodextrin–soy lecithin (βCDSL-ACG-NSps) nanosuspensions (NSps). Both formulations exhibited initial particle sizes below 130 nm and PDI values below 0.3. Under simulated gastrointestinal conditions, PEGSL-ACG-NSps preserved structural integrity, with only a moderate size increase (~239 nm) in the intestinal phase and controlled release of acetogenins (ACGs); in contrast, βCDSL-ACG-NSps destabilized considerably (size > 500 nm) and released ACGs rapidly. Consistently, βCDSL-ACG-NSps achieved higher in vitro bioaccessibility and a potential bioavailability (up to 95% from post-digestion recovery). In contrast, PEGSL-ACG-NSps displayed a more gradual release profile (up to 55%). In vivo toxicity tests in mice showed no significant genotoxic or cytotoxic effects for either formulation, even at high doses. These findings suggest that selecting appropriate food-grade stabilizing polymers is crucial for optimizing NSps for the oral delivery of ACGs as therapeutic agents. Full article
Show Figures

Figure 1

18 pages, 2106 KB  
Article
Comparative Anticancer Activity of Extract, Partitions, and a Two-Acetogenin Mixture from Mexican Creole Avocado Seed
by Belinda Patricia Velázquez-Morales, Raúl Velasco-Azorsa, José Mayolo Simitrio Juárez-Goiz, Aurea Bernardino-Nicanor, Gabriel Betanzos-Cabrera, Gerardo Acosta-García, José Roberto Villagómez-Ibarra, José Antonio Morales-González and Carmen Valadez-Vega
Molecules 2026, 31(5), 858; https://doi.org/10.3390/molecules31050858 - 5 Mar 2026
Viewed by 447
Abstract
Creole avocado (Persea americana var. drymifolia) seeds are considered as biowaste; however, they constitute a rich source of bioactive compounds. The objective of this study was to evaluate the cytotoxic effect of extract, partitions, and acetogenin mixture from creole avocado seeds [...] Read more.
Creole avocado (Persea americana var. drymifolia) seeds are considered as biowaste; however, they constitute a rich source of bioactive compounds. The objective of this study was to evaluate the cytotoxic effect of extract, partitions, and acetogenin mixture from creole avocado seeds in SiHa cells and erythrocytes. Creole avocado seed extract was obtained using ethyl acetate (CASE), and subsequently partitioned into hexane (HP), ethyl acetate (EP), and butanol (BP). Acetogenin mixture (AM), composed of avocadene acetate and avocadyne acetate, was isolated from HP and structurally characterized. Total phenolic content, antioxidant capacity and cytotoxic effect of all samples were evaluated using SiHa cell line and human erythrocytes. BP exhibited the highest total phenol content with a value of 159.13 mg of gallic acid equivalents/g (mg GAE/g). Antioxidant capacity assessed by 2,2′-azino-bis-(3-ethylbenzothiazoline-6-sulfonic acid) (ABTS•+) and 2,2-diphenyl-1-picrylhydrazyl (DPPH•) assays indicated that BP showed the greatest antioxidant capacity with values of 207.26 and 94.96 mg of Trolox equivalents antioxidant capacity/g (mg TEAC/g), respectively. AM demonstrated the highest cytotoxicity against SiHa cells at all exposure times, with half-maximal inhibitory concentration (IC50) values ranging from 15.37 to 28.09 µg/mL. Half-maximal hemolytic concentration (HC50) of all samples ranged from 107.39 to 160.26 µg/mL. AM, isolated from creole avocado seeds, showed the highest cytotoxic activity against SiHa cells, highlighting its potential as a promising bioactive compound for further investigation in cancer research. Full article
Show Figures

Graphical abstract

6 pages, 727 KB  
Short Note
(2R,3R,5R,6S)-5-Bromo-2-{[(2R,3R,5R)-3-bromo-5-(propa-1,2-dien-1-yl)tetrahydro-furan-2-yl]methyl}-6-ethyltetrahydro-2H-pyran-3-ol
by Vincenzo Piccialli, Nicola Borbone and Monica Terracciano
Molbank 2026, 2026(1), M2137; https://doi.org/10.3390/M2137 - 9 Feb 2026
Viewed by 381
Abstract
As a part of an SAR study aimed at testing the antitumor activity of some C15 acetogenins related to mycalin A, we report here the synthesis of the C-1 debromo-derivative of laurenciallene, a substance recently isolated from the red alga Laurencia obtusa [...] Read more.
As a part of an SAR study aimed at testing the antitumor activity of some C15 acetogenins related to mycalin A, we report here the synthesis of the C-1 debromo-derivative of laurenciallene, a substance recently isolated from the red alga Laurencia obtusa. This new substance has been obtained by the selective, reductive debromination of the terminal bromoallene moiety of laurenciallene with Zn/AcOH. Its structure has been fully characterized by spectral methods, including 2D-NMR spectra. Full article
(This article belongs to the Section Organic Synthesis and Biosynthesis)
Show Figures

Graphical abstract

26 pages, 646 KB  
Article
Development and Consumer Acceptability of Functional Bread Formulations Enriched with Extruded Avocado Seed Flour: Nutritional and Technological Properties
by Jesús Salvador Jaramillo-De la Garza, Dariana Graciela Rodríguez-Sánchez, Carmen Hernández-Brenes and Erick Heredia-Olea
Foods 2025, 14(24), 4282; https://doi.org/10.3390/foods14244282 - 12 Dec 2025
Cited by 3 | Viewed by 1049
Abstract
Avocado processing generates seed by-products rich in dietary fiber that can be upcycled into functional ingredients. This study modified and characterized avocado seed flour via extrusion and enzyme-assisted wet-milling, as well as evaluated its use in wheat bread. The flour was fractionated, and [...] Read more.
Avocado processing generates seed by-products rich in dietary fiber that can be upcycled into functional ingredients. This study modified and characterized avocado seed flour via extrusion and enzyme-assisted wet-milling, as well as evaluated its use in wheat bread. The flour was fractionated, and fraction 2 (F2) was selected based on techno-functional performance; it was tested in its non-extruded (NEF2) and extruded (EF2) forms. Breads were prepared by replacing 5% of wheat flour with NEF2 and EF2 (NEB and EB, respectively). Compared with NEF2, EF2 had an 81% higher water absorption index (WAI) and an 18% higher oil absorption index (OAI). Extrusion reduced antioxidant activity ~1.6-fold, consistent with an ~85% decrease in acetogenin content, indicating thermo-mechanical degradation of bioactives linked to bitterness. Analyses were conducted in triplicate (p < 0.05). By day 3, crumb hardness increased (EB: 9.65 N; NEB: 6.04 N; control: 5.49 N). In a test with 106 consumers, aroma scores improved for NEB (8.00, IQR 7.00–8.00) and EB (7.00, IQR 5.00–8.00) versus the control (6.00, IQR 4.00–7.00), while overall acceptability, texture, color, and appearance did not differ. These results support EF2 as a functional upcycled ingredient that enhances hydration and aroma, reduces bitterness, and maintains consumer acceptance, aligning with circular economy and clean-label goals. Full article
Show Figures

Graphical abstract

22 pages, 7719 KB  
Article
Antimicrobial, Antioxidant, Antitumor, and Anti-Inflammatory Properties of Gleichenella pectinata, a Bioprospecting of Medicinal Ferns
by Elena Coyago-Cruz, Rebeca Gonzalez-Pastor, Gabriela Méndez, Mateo Moya-Coyago, Juan A. Puente-Pineda, Johana Zúñiga-Miranda, Marco Cerna and Jorge Heredia-Moya
Antioxidants 2025, 14(11), 1354; https://doi.org/10.3390/antiox14111354 - 12 Nov 2025
Viewed by 1155
Abstract
Gleichenella pectinata, known as ‘Star fern’, is a species traditionally used by Amazonian indigenous communities to treat various diseases. The objective of this study was to evaluate the bioactive compounds and antioxidant, antimicrobial, antitumor, and anti-inflammatory activities of G. pectinata leaves. The [...] Read more.
Gleichenella pectinata, known as ‘Star fern’, is a species traditionally used by Amazonian indigenous communities to treat various diseases. The objective of this study was to evaluate the bioactive compounds and antioxidant, antimicrobial, antitumor, and anti-inflammatory activities of G. pectinata leaves. The study included the determination of physicochemical parameters (pH, soluble solids, titratable acidity, moisture, and ash), phytochemical screening, mineral analysis by atomic absorption and quantification of bioactive compounds (vitamin C, organic acids, carotenoids, chlorophylls, and phenols) by liquid chromatography (RRLC). Antioxidant (ABTS and DPPH), antimicrobial (ATCC bacteria and fungi, and multi-resistant strains), antitumor and anti-inflammatory activities were evaluated. The results showed the presence of acetogenins, high concentrations of malic acid (56,559.7 mg/100 g DW), β-carotene (266.6 mg/100 g DW), chlorophyll b (684.7 mg/100 g DW), ferulic acid (3163.5 mg/100 g DW) and quercetin glucoside (945.9 mg/100 g DW). The freeze-dried ethanolic extracts showed greater efficacy against Pseudomonas aeruginosa ATCC (12.0 mg/mL) and multidrug-resistant strains of E. coli (6.6 mg/mL) and P. aeruginosa (6.6 mg/mL). In addition, the extract exhibited moderate antiproliferative activity (IC50: 0.98–1.98 mg/mL) in hepatocellular and cervical carcinoma cell lines. In conclusion, this study provides the first evidence of the antitumor and bioactive potential of G. pectinata, supporting its value as a natural source of functional compounds with potential pharmacological applications. Full article
Show Figures

Graphical abstract

18 pages, 1125 KB  
Review
A Review of Nutrition, Bioactivities, and Health Benefits of Custard Apple (Annona squamosa): From Phytochemicals to Potential Application
by Ningli Qi, Xiao Gong, Yang Luo, Chenghan Zhang, Jingjing Chen and Tinghui Chen
Foods 2025, 14(19), 3413; https://doi.org/10.3390/foods14193413 - 2 Oct 2025
Cited by 3 | Viewed by 4100
Abstract
The custard apple (CA) is a noble fruit in tropical regions worldwide. It has attracted a growing interest due to its organoleptic properties and nutritional value. With the expansion of international trade, both its cultivation and consumption have grown significantly in recent years. [...] Read more.
The custard apple (CA) is a noble fruit in tropical regions worldwide. It has attracted a growing interest due to its organoleptic properties and nutritional value. With the expansion of international trade, both its cultivation and consumption have grown significantly in recent years. Previous researchers have sporadically investigated its nutritional composition and health benefits; however, existing information on its processing and utilization is highly fragmented and lacks a comprehensive overview of its constituents, biological activities, and potential applications. This review is a detailed summary of the nutritional and bioactive properties, safety evaluations, and potential applications of CA. Following PRISMA guidelines, peer-reviewed studies published between 2000 and 2025 were systematically searched in PubMed, Scopus, ResearchGate, and Web of Science. Inclusion criteria comprised studies reporting on nutritional composition, phytochemicals, bioactivities, health promotion, and applications of CA. In addition to primary nutrients like carbohydrates, protein, fatty acids, vitamins, and minerals, CA also contains a multitude of bioactive compounds, mainly including phenols, flavonoids, terpenoids, acetogenins, and alkaloids, which are attributed to a range of health benefits, such as antioxidant, anti-microbial, anti-tumor, blood sugar regulation, and cognitive function improvement. However, more clinical and toxicological profiles remain underexplored, and future research should focus on standardized extraction, safety evaluation, and translational applications. Additionally, the challenges and future perspectives in industrial applications are discussed, which are expected to offer comprehensive information for the utilization of CA. Full article
Show Figures

Figure 1

14 pages, 500 KB  
Article
Photoprotective Effect of Annona muricata L. Extracts in Rats Exposed to Ultraviolet Radiation via P53 and RB Gene Expression
by Juan Carlos Pizano-Andrade, Belinda Vargas-Guerrero, Jesus Vargas-Radillo, José Alfredo Domínguez-Rosales, Efigenia Montalvo-González, Ramon Rodriguez-Macias, Pedro Macedonio Garcia-López, Margarita del Rocio Romero-Verdín and Mario Alberto Ruiz López
Molecules 2025, 30(17), 3518; https://doi.org/10.3390/molecules30173518 - 28 Aug 2025
Viewed by 1643
Abstract
A current problem is the increase in skin damage, including cancer, caused mainly by prolonged exposure to ultraviolet rays from sunlight. Therefore, the aim of this work was to study the photoprotective effect to ultraviolet radiation of phenolics and acetogenic-rich extracts obtained from [...] Read more.
A current problem is the increase in skin damage, including cancer, caused mainly by prolonged exposure to ultraviolet rays from sunlight. Therefore, the aim of this work was to study the photoprotective effect to ultraviolet radiation of phenolics and acetogenic-rich extracts obtained from Annona muricata leaves applied to the skin of rats by means of gene expression in P53 and Rb, involved in tumor processes due to cell damage, in addition to the content of phenols, acetogenins and antioxidant activity present in the extract, which presented a total phenol content of 61.5 mg EAG/100 g of dry sample and flavonoids of 50 mg EQ/100 g. HPLC analysis revealed that the major compound was shikimic acid, followed by gallocatechin and 13 other phenols. DPPH analysis showed an inhibition of 64.37% and FRAP showed a value of 28,880 µmol Eq trolox/mL. The presence of acetogenins was verified by Kedde’s reagent in HPTLC. Histopathological findings in the treated groups (T4, T5) suggest thickening of the epidermis, which could be due to fibroblast proliferation. The results show a higher increase in P53 and Rb gene expression with the tested extracts compared to the positive control group, so it can be concluded that the extracts have positive effects. Full article
Show Figures

Figure 1

15 pages, 1564 KB  
Article
Pawpaw (Asimina triloba) Seed Extract Suppresses High-Fat Diet-Induced Obesity in Mice
by Shiori Takano, Sakura Kaneko, Ryo Midorikawa, Honoka Nara, Yurie Sato, Minori Uchiyama, Haruka Iobe, Yuki Saito-Matsuzawa, Hideyuki Sone and Shin Kamiyama
Int. J. Mol. Sci. 2025, 26(16), 7719; https://doi.org/10.3390/ijms26167719 - 9 Aug 2025
Viewed by 2253
Abstract
Asimina triloba (pawpaw), a member of the Annonaceae family, contains various bioactive phytochemicals, including alkaloids, polyphenols, and acetogenins. In this study, the effects of pawpaw seed extract (PSE) on obesity and plasma lipid concentrations were investigated in mice with high-fat diet (HFD)-induced obesity. [...] Read more.
Asimina triloba (pawpaw), a member of the Annonaceae family, contains various bioactive phytochemicals, including alkaloids, polyphenols, and acetogenins. In this study, the effects of pawpaw seed extract (PSE) on obesity and plasma lipid concentrations were investigated in mice with high-fat diet (HFD)-induced obesity. Male C57BL/6J mice were fed a normal diet (ND) or an HFD for two weeks. The mice in the latter group were then divided into three groups: HFD, L-PSE, and H-PSE. Following a two-week adaptive period, the L-PSE and H-PSE groups were fed an experimental diet containing 250 mg and 500 mg PSE/kg of HFD, respectively, for two weeks. Mice in the HFD group exhibited significantly higher body weights than that of mice in the ND group. A significant decrease in body weight was observed in the H-PSE group compared with that in the HFD group. The perirenal, testicular, and total visceral fat masses of the mice in the H-PSE group were consistently lower than those of the mice in the HFD group. Administration of high-dose PSE decreased the expression of Fasn (encoding fatty acid synthase) and Dgat2 (encoding diglyceride acyltransferase 2) in testicular fat tissues. However, PSE administration did not decrease blood glucose and plasma cholesterol levels compared with that in the HFD group. These findings suggest that the administration of PSE suppresses HFD-induced obesity in mice, while its hypoglycemic or cholesterol-lowering actions are less pronounced. Full article
(This article belongs to the Special Issue Natural-Derived Bioactive Compounds in Disease Treatment)
Show Figures

Graphical abstract

27 pages, 3560 KB  
Review
Antimicrobial Potential of Nanomaterials Synthesized with Extracts from Annona Plants: A Review
by Yared Gutiérrez-Pinzón, Alma Hortensia Martínez-Preciado, José Miguel Velázquez-López, Cristina Pech-Jiménez, Víctor Manuel Zúñiga-Mayo, Santiago José Guevara-Martínez and Gilberto Velázquez-Juárez
Antibiotics 2025, 14(8), 748; https://doi.org/10.3390/antibiotics14080748 - 24 Jul 2025
Cited by 3 | Viewed by 3077
Abstract
Plants of the Annona genus have garnered increasing scientific interest due to their rich phytochemical profile and broad spectrum of biological activities, which include antimicrobial, antiproliferative, and cytotoxic effects. Among the most studied compounds are acetogenins and Annonacins, which exhibit potent bioactivity [...] Read more.
Plants of the Annona genus have garnered increasing scientific interest due to their rich phytochemical profile and broad spectrum of biological activities, which include antimicrobial, antiproliferative, and cytotoxic effects. Among the most studied compounds are acetogenins and Annonacins, which exhibit potent bioactivity and have been identified as key agents in the green synthesis and stabilization of nanomaterials. In recent years, the integration of Annona plant extracts—particularly from leaves—into nanotechnology platforms has opened new avenues in the development of eco-friendly and biocompatible nanostructures for biomedical applications. This review provides a comprehensive overview of the current knowledge regarding the antimicrobial properties of nanomaterials synthesized using extracts from Annona species. This review encompasses 74 indexed articles published between 2012 and 2023, focusing on the synthesis of nanomaterials using extracts from this genus that exhibit antimicrobial and biomedical properties. The search was conducted in databases such as Google Scholar, Web of Science, and Scopus. Emphasis is placed on their antibacterial, antifungal, and anthelmintic effects, as well as additional therapeutic potentials, such as antidiabetic, antihypertensive, antiproliferative, and cytotoxic activities. The analysis of the recent literature highlights how Annona-derived phytochemicals contribute significantly to the functionalization and enhanced biological performance of these nanomaterials. This work aims to support future research focused on the rational design of Annona-based nanostructures as promising candidates in antimicrobial and therapeutic strategies. Full article
(This article belongs to the Special Issue Antimicrobial Activity of Secondary Metabolites Produced in Nature)
Show Figures

Graphical abstract

16 pages, 1900 KB  
Article
Harmful to Parents, Harmless to Offspring: Lethal and Transgenerational Effects of Botanical and Synthetic Insecticides on the Egg Parasitoid Trichogramma atopovirilia
by Emile Dayara Rabelo Santana, Leonardo Vinicius Thiesen, Leandro do Prado Ribeiro, Tamara Akemi Takahashi, José Roberto Postali Parra and Pedro Takao Yamamoto
Insects 2025, 16(5), 493; https://doi.org/10.3390/insects16050493 - 5 May 2025
Cited by 2 | Viewed by 1547
Abstract
This study investigated the lethal and transgenerational effects of botanical and synthetic insecticides on the egg parasitoid Trichogramma atopovirilia, an important natural enemy of Spodoptera frugiperda in Brazil and beyond. The treatments were assessed for their impact on parasitism, emergence, sex ratio, [...] Read more.
This study investigated the lethal and transgenerational effects of botanical and synthetic insecticides on the egg parasitoid Trichogramma atopovirilia, an important natural enemy of Spodoptera frugiperda in Brazil and beyond. The treatments were assessed for their impact on parasitism, emergence, sex ratio, and flight capacity of adults exposed to contaminated eggs. The botanical insecticide ESAM (ethanolic seed extract of Annona mucosa) significantly reduced the parasitism in the F0 generation by 99.76%, categorizing it as toxic. Anosom® [acetogenins (annonin as a major component)] and Azamax® [limonoids (azadirachtin + 3-tigloilazadirachtol)] also caused substantial reductions (99.13% and 92.36%, respectively) in the parasitism rate. EFAMON (ethanolic leaf extract of Annona montana) reduced the parasitism by 62%, while the synthetic insecticide Premio® (chlorantraniliprole) resulted in a 28.21% reduction. In the F1 generation, emergence rates for EFAMON, Azamax®, and Premio® exceeded 70%, showing no significant differences from the negative control (82%), while Anosom® resulted in a lower emergence rate of 61.39%. No significant effects were observed on sex ratio or parasitism in the F1 and F2 generations. Most adults reached high flight capacity (above 80%). These results indicate that while ESAM was toxic, the other treatments showed no transgenerational effects. Our findings contribute to understanding insecticide selectivity and highlight the importance of such studies for the sustainable management of S. frugiperda within integrated pest management programs. Full article
(This article belongs to the Section Insect Pest and Vector Management)
Show Figures

Figure 1

13 pages, 1692 KB  
Article
Characterization of an Acetogenin-Carrying Nanosuspension and Its Effect on Bacteria of Interest in the Poultry Industry
by Brandon A. López-Romero, Gabriela Aguilar-Hernández, Billy M. Hargis, María de Lourdes García-Magaña, Ulises M. López-García, Rosa I. Ortiz-Basurto, Adalberto Zamudio-Ojeda, Juan D. Latorre and Efigenia Montalvo-González
Microorganisms 2025, 13(1), 18; https://doi.org/10.3390/microorganisms13010018 - 25 Dec 2024
Cited by 3 | Viewed by 1147
Abstract
This work aimed to develop a nanosuspension (NSps) as an acetogenin (ACGs) carrier, using soy lecithin (SL) and hydroxypropyl-β-cyclodextrin (βCD) named NSps-βCDSL-ACGs. It was characterized by various spectroscopic techniques (DLS, FTIR, UV-vis diffuse reflectance). Moreover, the NSps morphology was observed by transmission electron [...] Read more.
This work aimed to develop a nanosuspension (NSps) as an acetogenin (ACGs) carrier, using soy lecithin (SL) and hydroxypropyl-β-cyclodextrin (βCD) named NSps-βCDSL-ACGs. It was characterized by various spectroscopic techniques (DLS, FTIR, UV-vis diffuse reflectance). Moreover, the NSps morphology was observed by transmission electron microscopy (TEM). Also, the antibacterial activity of NSps-βCDSL-ACGs was evaluated against strains of interest in the poultry sector. NSps-βCDSL-ACGs presented nanometric size (207–239 nm), acceptable polydispersity index (PDI) values (0.13–0.17) and a high Z potential value (−47.17–50.36 mV), demonstrating high stability. The presence of ACGs in NSps-βCDSL-ACGs was confirmed by FTIR analysis. The nanoparticles had a spherical shape and exhibited high inhibition potential against Salmonella Enteritidis (88.18%), Streptococcus gallolyticus (88.01%), Salmonella Typhimurium (86.28%) and Salmonella Infantis (77.02%) strains up to 48 h, and a reduction of up to 3 log CFU/mL was achieved for S. Typhimurium. Therefore, NSps-βCDSL-ACGs is an attractive option for implementing ACGs administration in the poultry sector to reduce the use of antibiotics and minimize bacterial resistance. Full article
(This article belongs to the Section Microbial Biotechnology)
Show Figures

Figure 1

12 pages, 2811 KB  
Article
Targeting Oxidative Phosphorylation with a Novel Thiophene Carboxamide Increases the Efficacy of Imatinib against Leukemic Stem Cells in Chronic Myeloid Leukemia
by Kana Kusaba, Tatsuro Watanabe, Keisuke Kidoguchi, Yuta Yamamoto, Ayaka Tomoda, Toshimi Hoshiko, Naoto Kojima, Susumu Nakata and Shinya Kimura
Int. J. Mol. Sci. 2024, 25(20), 11093; https://doi.org/10.3390/ijms252011093 - 15 Oct 2024
Cited by 2 | Viewed by 2314
Abstract
Patients with chronic myeloid leukemia (CML) respond to tyrosine kinase inhibitors (TKIs); however, CML leukemic stem cells (LSCs) exhibit BCR::ABL kinase-independent growth and are insensitive to TKIs, leading to disease relapse. To prevent this, new therapies targeting CML-LSCs are needed. Rates of mitochondria-mediated [...] Read more.
Patients with chronic myeloid leukemia (CML) respond to tyrosine kinase inhibitors (TKIs); however, CML leukemic stem cells (LSCs) exhibit BCR::ABL kinase-independent growth and are insensitive to TKIs, leading to disease relapse. To prevent this, new therapies targeting CML-LSCs are needed. Rates of mitochondria-mediated oxidative phosphorylation (OXPHOS) in CD34+CML cells within the primitive CML cell population are higher than those in normal undifferentiated hematopoietic cells; therefore, the inhibition of OXPHOS in CML-LSCs may be a potential cure for CML. NK-128 (C33H61NO5S) is a structurally simplified analog of JCI-20679, the design of which was based on annonaceous acetogenins. NK-128 exhibits antitumor activity against glioblastoma and human colon cancer cells by inhibiting OXPHOS and activating AMP-activated protein kinase (AMPK). Here, we demonstrate that NK-128 effectively suppresses the growth of CML cell lines and that the combination of imatinib and NK-128 is more potent than either alone in a CML xenograft mouse model. We also found that NK-128 inhibits colony formation by CD34+ CML cells isolated from the bone marrow of untreated CML patients. Taken together, these findings suggest that targeting OXPHOS is a beneficial approach to eliminating CML-LSCs, and may improve the treatment of CML. Full article
(This article belongs to the Collection Anticancer Drug Discovery and Development)
Show Figures

Figure 1

21 pages, 8382 KB  
Article
Laherradurin Inhibits Colorectal Cancer Cell Growth by Induction of Mitochondrial Dysfunction and Autophagy Induction
by Izamary Delgado-Waldo, Svetlana Dokudovskaya, Yahir A. Loissell-Baltazar, Eduardo Pérez-Arteaga, Jossimar Coronel-Hernández, Mariano Martínez-Vázquez, Eloy Andrés Pérez-Yépez, Alejandro Lopez-Saavedra, Nadia Jacobo-Herrera and Carlos Pérez Plasencia
Cells 2024, 13(19), 1649; https://doi.org/10.3390/cells13191649 - 3 Oct 2024
Cited by 2 | Viewed by 3219
Abstract
LAH, an acetogenin from the Annonaceae family, has demonstrated antitumor activity in several cancer cell lines and in vivo models, where it reduced the tumor size and induced programmed cell death. We focused on the effects of LAH on mitochondrial dynamics, mTOR signaling, [...] Read more.
LAH, an acetogenin from the Annonaceae family, has demonstrated antitumor activity in several cancer cell lines and in vivo models, where it reduced the tumor size and induced programmed cell death. We focused on the effects of LAH on mitochondrial dynamics, mTOR signaling, autophagy, and apoptosis in colorectal cancer (CRC) cells to explore its anticancer potential. Methods: CRC cells were treated with LAH, and its effects on mitochondrial respiration and glycolysis were measured using Seahorse XF technology. The changes in mitochondrial dynamics were observed through fluorescent imaging, while Western blot analysis was used to examine key autophagy and apoptosis markers. Results: LAH significantly inhibited mitochondrial complex I activity, inducing ATP depletion and a compensatory increase in glycolysis. This disruption caused mitochondrial fragmentation, a trigger for autophagy, as shown by increased LC3-II expression and mTOR suppression. Apoptosis was also confirmed through the cleavage of caspase-3, contributing to reduced cancer cell viability. Conclusions: LAH’s anticancer effects in CRC cells are driven by its disruption of mitochondrial function, triggering both autophagy and apoptosis. These findings highlight its potential as a therapeutic compound for further exploration in cancer treatment. Full article
(This article belongs to the Special Issue Targeting Hallmarks of Cancer)
Show Figures

Graphical abstract

13 pages, 2355 KB  
Article
Comprehensive Chemical Profiling and Mechanistic Insight into Anticancer Activity of Annona muricata Leaves Extract
by Rehab H. Abdallah, Al-sayed R. Al-Attar, Youssef M. Shehata, Doaa M. Abdel-Fattah, Rahnaa M. Atta, Omer I. Fantoukh and Ahmed M. Mustafa
Pharmaceuticals 2024, 17(5), 614; https://doi.org/10.3390/ph17050614 - 10 May 2024
Cited by 2 | Viewed by 3852
Abstract
The aqueous extract of Annona muricata L. leaves was thoroughly analyzed using the UPLC-MS/MS, in addition to a new approach of examination of the extract’s impact on cancer of EAC(Ehrlich ascites carcinoma) in albino male mice. The aim was to investigate the diversity [...] Read more.
The aqueous extract of Annona muricata L. leaves was thoroughly analyzed using the UPLC-MS/MS, in addition to a new approach of examination of the extract’s impact on cancer of EAC(Ehrlich ascites carcinoma) in albino male mice. The aim was to investigate the diversity of the phytochemical constituents of the aqueous leaf capsule extract and their impacts on EAC as anticancer agents. The UPLC-ESI-MS/MS screening resulted in 410 tentatively identified metabolites. Among them, 384 compounds were tentatively identified in a previous study, besides a number of 26 compounds belonging to acetogenins, phenolics, flavonoids, alkaloids, and other miscellaneous compounds, which were exclusively identified in the aqueous extract of the leaf capsule. Interestingly, a new compound was tentatively characterized as galloyl-quinic acid-rutinoside. This study also demonstrated that treating EAC mice with an extract from A. muricata leaves significantly improved the abnormalities in the expression of pro-apoptotic (Bax and caspase-3) and anti-apoptotic (Bcl-2) genes. Furthermore, the extract showed good protection against induced Ehrlich hepatocarcinoma, according to the microscopical, histological, and immune-histochemical analyses of the liver tissues and tumor mass. Full article
Show Figures

Graphical abstract

20 pages, 3617 KB  
Article
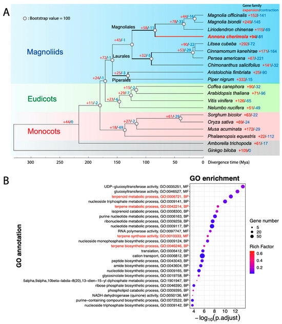
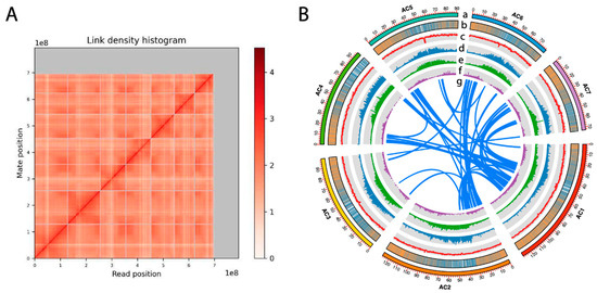
The American Cherimoya Genome Reveals Insights into the Intra-Specific Divergence, the Evolution of Magnoliales, and a Putative Gene Cluster for Acetogenin Biosynthesis
by Tang Li, Jinfang Zheng, Orestis Nousias, Yuchen Yan, Lyndel W. Meinhardt, Ricardo Goenaga, Dapeng Zhang and Yanbin Yin
Plants 2024, 13(5), 636; https://doi.org/10.3390/plants13050636 - 26 Feb 2024
Cited by 6 | Viewed by 3503
Abstract
Annona cherimola (cherimoya) is a species renowned for its delectable fruit and medicinal properties. In this study, we developed a chromosome-level genome assembly for the cherimoya ‘Booth’ cultivar from the United States. The genome assembly has a size of 794 Mb with a [...] Read more.
Annona cherimola (cherimoya) is a species renowned for its delectable fruit and medicinal properties. In this study, we developed a chromosome-level genome assembly for the cherimoya ‘Booth’ cultivar from the United States. The genome assembly has a size of 794 Mb with a N50 = 97.59 Mb. The seven longest scaffolds account for 87.6% of the total genome length, which corresponds to the seven pseudo-chromosomes. A total of 45,272 protein-coding genes (≥30 aa) were predicted with 92.9% gene content completeness. No recent whole genome duplications were identified by an intra-genome collinearity analysis. Phylogenetic analysis supports that eudicots and magnoliids are more closely related to each other than to monocots. Moreover, the Magnoliales was found to be more closely related to the Laurales than the Piperales. Genome comparison revealed that the ‘Booth’ cultivar has 200 Mb less repeats than the Spanish cultivar ‘Fino de Jete’, despite their highly similar (>99%) genome sequence identity and collinearity. These two cultivars were diverged during the early Pleistocene (1.93 Mya), which suggests a different origin and domestication of the cherimoya. Terpene/terpenoid metabolism functions were found to be enriched in Magnoliales, while TNL (Toll/Interleukin-1-NBS-LRR) disease resistance gene has been lost in Magnoliales during evolution. We have also identified a gene cluster that is potentially responsible for the biosynthesis of acetogenins, a class of natural products found exclusively in Annonaceae. The cherimoya genome provides an invaluable resource for supporting characterization, conservation, and utilization of Annona genetic resources. Full article
(This article belongs to the Section Plant Genetics, Genomics and Biotechnology)
Show Figures

Figure 1

Back to TopTop