Sign in to use this feature.

Years

Between: -

Subjects

remove_circle_outline
remove_circle_outline
remove_circle_outline
remove_circle_outline
remove_circle_outline
remove_circle_outline
remove_circle_outline
remove_circle_outline
remove_circle_outline

Journals

remove_circle_outline
remove_circle_outline
remove_circle_outline
remove_circle_outline
remove_circle_outline
remove_circle_outline
remove_circle_outline
remove_circle_outline
remove_circle_outline
remove_circle_outline
remove_circle_outline
remove_circle_outline

Article Types

Countries / Regions

remove_circle_outline
remove_circle_outline
remove_circle_outline
remove_circle_outline
remove_circle_outline
remove_circle_outline
remove_circle_outline

Search Results (2,547)

Search Parameters:
Keywords = abiotic and biotic stresses

Order results
Result details
Results per page
Select all
Export citation of selected articles as:
23 pages, 7734 KB  
Article
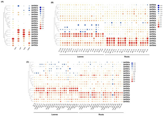
Genome-Wide Identification of PSK Gene Family and Effects of Abscisic Acid (ABA) in Regulating Antioxidant Activity and ROS Signaling Under Drought Stress in Brassica napus
by Xiaojing Zhang, Zeeshan Ghulam Nabi Ghishkori, Iqbal Hussain, Muhammad Haseeb Javaid, Guangqi Zhu, Jiabao Huang and Rana Muhammad Amir Gulzar
Int. J. Mol. Sci. 2026, 27(2), 1064; https://doi.org/10.3390/ijms27021064 - 21 Jan 2026
Abstract
Phytosulfokine (PSK) is a tyrosine-sulfated pentapeptide found throughout the plant kingdom, playing key roles in plant growth, development, and responses to biotic and abiotic stresses. However, there is still a lack of a comprehensive analysis of the BnPSK gene family in Brassica napus [...] Read more.
Phytosulfokine (PSK) is a tyrosine-sulfated pentapeptide found throughout the plant kingdom, playing key roles in plant growth, development, and responses to biotic and abiotic stresses. However, there is still a lack of a comprehensive analysis of the BnPSK gene family in Brassica napus. In this study, we conducted a genome-wide identification and characterized 19 BnPSK genes in oil seed plants, which are unevenly distributed across both sub-genomes (A and C). BnPSK proteins ranged from 77 to 99 amino acids (BnPSK3c and BnPSK3d) in length, all belonging to the PSK-α type and containing conserved PSK domains. Synteny analysis revealed that the expansion of the BnPSK gene family is primarily attributed to whole genome duplication, with homology to Arabidopsis thaliana PSK genes. A promoter region analysis identified cis-acting elements related to hormone and stress responses. An expression profile analysis showed that BnPSK genes are highly expressed in roots, leaves, petals, and pollens and are induced by both abiotic stresses and phytohormone application. Furthermore, RT-qPCR assay demonstrated that the expression levels of BnPSK4c, BnPSK5a, and BnPSK5b were significantly enhanced under drought stress (3~5-fold) both in plant roots and leaves following ABA application. Lastly, the application of ABA induced antioxidant activity including SOD, POD, CAT and APX (2~5-fold) and their corresponding genes (3~5-fold), and altered the ROS-signaling in rapeseed plants; also, strong evidence of mitigating drought stress was present. These findings establish a basis for further research into the role of the BnPSK gene family in oilseed plant tolerance against drought stress and underlying molecular mechanisms, offering valuable perspectives for developing novel peptides. Full article
(This article belongs to the Special Issue Rapeseed: Genetic Breeding, Key Trait Mining and Genome)
Show Figures

Figure 1

23 pages, 8266 KB  
Article
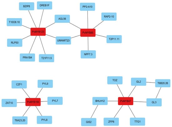
Genome-Wide Identification and Transcriptomic Analysis of MYB Transcription Factors in Seashore Paspalum Under Salt Stress
by Yuzhu Wang, Xuanyang Wu, Qi Sun, Wenjie Lu, Zhanfeng Ren, Zeng-Yu Wang and Xueli Wu
Int. J. Mol. Sci. 2026, 27(2), 1068; https://doi.org/10.3390/ijms27021068 - 21 Jan 2026
Abstract
The MYB transcription factor family plays crucial roles in plant growth, development, and responses to biotic and abiotic stresses. Seashore paspalum (Paspalum vaginatum) is a halophytic grass species with remarkable salt tolerance, yet its MYB gene family has not been systematically [...] Read more.
The MYB transcription factor family plays crucial roles in plant growth, development, and responses to biotic and abiotic stresses. Seashore paspalum (Paspalum vaginatum) is a halophytic grass species with remarkable salt tolerance, yet its MYB gene family has not been systematically characterized. In this study, we conducted a genome-wide identification of MYB genes in seashore paspalum using a Hidden Markov Model (HMM)-based approach, resulting in the identification of 157 PvMYB genes. Phylogenetic and conserved motif analyses revealed distinct subfamily groupings and evolutionary relationships within the PvMYB family. Promoter analysis indicated that PvMYB genes contain multiple cis-acting elements responsive to light, hormones, and abiotic stresses, suggesting their potential regulatory roles under salt stress. Collinearity and duplication analyses demonstrated that gene duplication events contributed to the expansion of the PvMYB family. Moreover, protein interaction network prediction suggested that PvMYB73 may interact with key regulatory proteins such as BZIP8 and DREB1F involved in salt stress signaling. Transcriptome and reverse transcription quantitative PCR (RT-qPCR) analyses showed that PvMYB90, PvMYB123, and PvMYB150 were upregulated in leaves and roots under salinity stress, while PvMYB85 and PvMYB90 were experimentally validated to localize in the nucleus and function in salt tolerance regulation. Collectively, this study provides the first comprehensive characterization of the MYB gene family in seashore paspalum and offers valuable insights into the molecular mechanisms underlying salt tolerance in halophytic grasses. Full article
(This article belongs to the Section Molecular Genetics and Genomics)
Show Figures

Figure 1

48 pages, 681 KB  
Review
Organic Amendments for Sustainable Agriculture: Effects on Soil Function, Crop Productivity and Carbon Sequestration Under Variable Contexts
by Oluwatoyosi O. Oyebiyi, Antonio Laezza, Md Muzammal Hoque, Sounilan Thammavongsa, Meng Li, Sophia Tsipas, Anastasios J. Tasiopoulos, Antonio Scopa and Marios Drosos
C 2026, 12(1), 7; https://doi.org/10.3390/c12010007 - 19 Jan 2026
Viewed by 92
Abstract
Soil amendments play a critical role in improving soil health and supporting sustainable crop production, especially under declining soil fertility and climate-related stress. However, their impact varies because each amendment influences the soil through different biogeochemical processes rather than a single universal mechanism. [...] Read more.
Soil amendments play a critical role in improving soil health and supporting sustainable crop production, especially under declining soil fertility and climate-related stress. However, their impact varies because each amendment influences the soil through different biogeochemical processes rather than a single universal mechanism. This review synthesizes current knowledge on a wide range of soil amendments, including compost, biosolids, green and animal manure, biochar, hydrochar, bagasse, humic substances, algae extracts, chitosan, and newer engineered options such as metal–organic framework (MOF) composites, highlighting their underlying principles, modes of action, and contributions to soil function, crop productivity, and soil carbon dynamics. Across the literature, three main themes emerge: improvement of soil physicochemical properties, enhancement of nutrient cycling and nutrient-use efficiency, and reinforcement of plant resilience to biotic and abiotic stresses. Organic nutrient-based amendments mainly enrich the soil and build organic matter, influencing soil carbon inputs and short- to medium-term increases in soil organic carbon stocks. Biochar, hydrochar, and related materials act mainly as soil conditioners that improve structure, water retention, and soil function. Biostimulant-type amendments, such as algae extracts and chitosan, influence plant physiological responses and stress tolerance. Humic substances exhibit multifunctional effects at the soil–root interface, contributing to improved nutrient efficiency and, in some systems, enhanced carbon retention. The review highlights that no single amendment is universally superior, with outcomes governed by soil–crop context. Its novelty lies in its mechanism-based, cross-amendment synthesis that frames both yield and carbon outcomes as context-dependent rather than universally transferable. Within this framework, humic substances and carbon-rich materials show potential for climate-smart soil management, but long-term carbon sequestration effects remain uncertain and context-dependent. Full article
(This article belongs to the Section Carbon Cycle, Capture and Storage)
Show Figures

Graphical abstract

29 pages, 2315 KB  
Review
Sugarcane Breeding in the Genomic Era: Integrative Strategies and Emerging Technologies
by Suparat Srithawong, Weikuan Fang, Yan Jing, Jatuphol Pholtaisong, Du Li, Nattapat Khumla, Suchirat Sakuanrungsirikul and Ming Li
Plants 2026, 15(2), 286; https://doi.org/10.3390/plants15020286 - 17 Jan 2026
Viewed by 351
Abstract
Sugarcane (Saccharum spp.) is a globally important crop for sugar and bioenergy production. However, genetic improvement through conventional breeding is constrained by long breeding cycles, low genetic gain, and considerable operational complexity arising from its highly allopolyploid and aneuploid genome. With the [...] Read more.
Sugarcane (Saccharum spp.) is a globally important crop for sugar and bioenergy production. However, genetic improvement through conventional breeding is constrained by long breeding cycles, low genetic gain, and considerable operational complexity arising from its highly allopolyploid and aneuploid genome. With the increasing global demand for sustainable food and renewable energy, sugarcane breeding programs must accelerate the development of high-yielding, stress-tolerant cultivars through the integration of advanced biotechnological tools with traditional breeding approaches. Recent advances in genetic engineering, genomic selection (GS), and high-throughput omics technologies, including genomics, transcriptomics, proteomics, metabolomics, and phenomics, have substantially enhanced the efficiency of trait improvement related to growth, development, yield, and stress resilience. The integration of multi-omics data enables the dissection of regulatory networks linking genotype to phenotype, improves predictive accuracy, and provides deeper insights into the molecular mechanisms underlying complex traits. These integrative approaches support more informed selection decisions and accelerate genetic gain in sugarcane breeding programs. This review synthesizes recent technological developments and their practical applications in sugarcane improvement. It highlights the strategic implementation of transgenic and genome-editing technologies, genomic selection, and multi-omics integration to enhance yield potential and resistance to biotic and abiotic stresses, thereby contributing to sustainable sugarcane production and global food and bioenergy security. Full article
(This article belongs to the Special Issue Sugarcane Breeding and Biotechnology for Sustainable Agriculture)
Show Figures

Figure 1

23 pages, 2243 KB  
Article
Transcriptional Modulation in Grapevine by a Biostimulant Treatment for Improved Plant Resilience to Stress Events
by Asia Mostacci, Domenico Di Cosmo, Ornella Incerti, Antonio Ippolito, Rita Milvia De Miccolis Angelini and Simona Marianna Sanzani
Plants 2026, 15(2), 283; https://doi.org/10.3390/plants15020283 - 17 Jan 2026
Viewed by 194
Abstract
Grapevine (Vitis vinifera L.) is a globally significant crop increasingly affected by a variety of biotic and abiotic stresses. Plant biostimulants offer a promising approach to enhance plant resilience by modulating key physiological and metabolic processes. This study aimed to demonstrate that [...] Read more.
Grapevine (Vitis vinifera L.) is a globally significant crop increasingly affected by a variety of biotic and abiotic stresses. Plant biostimulants offer a promising approach to enhance plant resilience by modulating key physiological and metabolic processes. This study aimed to demonstrate that the preventive application of a Fabaceae-based biostimulant can prime grapevine defense pathways, thereby improving plants’ ability to endure potential stress conditions. Indeed, resistance to both biotic and abiotic stresses in plants involves common pathways, including Ca2+ and ROS signaling, MAPK cascades, hormone cross-talk, transcription factor activation, and induction of defense genes. Grapevine leaves were subjected to high-throughput transcriptomic analysis coupled with qPCR validation 6 and 24 h following treatment application. Differentially expressed genes were visualized using MapMan to identify the major metabolic and signaling pathways responsive to the treatment. This integrative analysis revealed several defense-related pathways triggered by the biostimulant, with representative protein families showing both up- and downregulation across key functional categories. Overall, the results indicate that a wider array of pathways associated with stress tolerance and growth regulation were stimulated in treated plants compared to untreated controls. These findings support the conclusion that a preventive biostimulant application can effectively prime grapevine metabolism, enhancing its preparation to cope with forthcoming environmental challenges. Full article
(This article belongs to the Section Plant Response to Abiotic Stress and Climate Change)
Show Figures

Figure 1

31 pages, 9338 KB  
Review
Biotechnological Strategies to Enhance Maize Resilience Under Climate Change
by Kyung-Hee Kim, Donghwa Park and Byung-Moo Lee
Biology 2026, 15(2), 161; https://doi.org/10.3390/biology15020161 - 16 Jan 2026
Viewed by 230
Abstract
Maize (Zea mays L.), a vital crop for global food and economic security, faces intensifying biotic and abiotic stresses driven by climate change, including drought, heat, and erratic rainfall. This review synthesizes emerging biotechnology-driven strategies designed to enhance maize resilience under these [...] Read more.
Maize (Zea mays L.), a vital crop for global food and economic security, faces intensifying biotic and abiotic stresses driven by climate change, including drought, heat, and erratic rainfall. This review synthesizes emerging biotechnology-driven strategies designed to enhance maize resilience under these shifting environmental conditions. We present an integrated framework that encompasses CRISPR/Cas9 and next-generation genome editing, Genomic Selection (GS), Environmental Genomic Selection (EGS), and multi-omics platforms—spanning transcriptomics, proteomics, metabolomics, and epigenomics. These approaches have significantly deepened our understanding of complex stress-adaptive traits and genotype-by-environment interactions, revealing precise targets for breeding climate-resilient cultivars. Furthermore, we highlight enabling technologies such as high-throughput phenotyping, artificial intelligence (AI), and nanoparticle-based gene delivery—including novel in planta and transformation-free protocols—that are accelerating translational breeding. Despite these technical breakthroughs, barriers such as genotype-dependent transformation efficiency, regulatory landscapes, and implementation costs in resource-limited settings remain. Bridging the gap between laboratory innovation and field deployment will require coordinated policy support and global collaboration. By integrating molecular breakthroughs with practical deployment strategies, this review offers a comprehensive roadmap for developing sustainable, climate-resilient maize varieties to meet future agricultural demands. Full article
Show Figures

Figure 1

31 pages, 2453 KB  
Review
Exploring the Role of Root Exudates in Shaping Plant–Soil–Microbe Interactions to Support Agroecosystem Resilience
by Sandra Martins, Cátia Brito, Miguel Baltazar, Lia-Tânia Dinis and Sandra Pereira
Horticulturae 2026, 12(1), 90; https://doi.org/10.3390/horticulturae12010090 - 14 Jan 2026
Viewed by 346
Abstract
Root exudates are key mediators of plant–soil–microbe interactions, shaping rhizosphere dynamics and influencing agroecosystem resilience. Comprising diverse primary and secondary metabolites, these compounds are actively secreted through specific transport pathways and are modulated by intrinsic plant traits and environmental conditions. Root exudates serve [...] Read more.
Root exudates are key mediators of plant–soil–microbe interactions, shaping rhizosphere dynamics and influencing agroecosystem resilience. Comprising diverse primary and secondary metabolites, these compounds are actively secreted through specific transport pathways and are modulated by intrinsic plant traits and environmental conditions. Root exudates serve as chemical signals that recruit and structure microbial communities, facilitating nutrient mobilization, microbial feedbacks, and the regulation of plant growth and stress responses. By modulating soil chemical, physical, and biological properties, exudates contribute to carbon cycling, soil health, and the maintenance of ecosystem services. Moreover, they play multifunctional roles in enhancing plant tolerance to abiotic and biotic stresses, while also mediating interactions with neighboring plants. This review provides a holistic perspective on root exudation, encompassing their mechanisms and drivers, roles in rhizosphere ecology and plant stress adaptation, and methodological advances, while highlighting opportunities to harness these processes for resilient, productive, and sustainable agroecosystems. Full article
Show Figures

Graphical abstract

15 pages, 6645 KB  
Article
Multiplex Editing of OsMads26, OsBsr-d1, OsELF3-2 and OsERF922 with CRISPR/Cas9 Confers Enhanced Resistance to Pathogens and Abiotic Stresses and Boosts Grain Yield in Rice (Oryza sativa)
by Hailing Luo, Hengwei Zou, Shengli Lin, Jiali Liu, Geng Zhou, Lijun Gao, Jieyi Huang, Jiaxuan Li, Ju Gao and Chonglie Ma
Int. J. Mol. Sci. 2026, 27(2), 781; https://doi.org/10.3390/ijms27020781 - 13 Jan 2026
Viewed by 152
Abstract
Rice (Oryza sativa) is one of the world’s major staple foods. However, stable rice production is constrained by various biotic and abiotic and stresses. Breeding and cultivation of rice varieties with resistance to multiple pathogens and environmental stresses is the most [...] Read more.
Rice (Oryza sativa) is one of the world’s major staple foods. However, stable rice production is constrained by various biotic and abiotic and stresses. Breeding and cultivation of rice varieties with resistance to multiple pathogens and environmental stresses is the most effective strategy to mitigate the adverse effect of pathogen attacks and abiotic stresses. Recently, researchers have focused on the exploitation of CRISPR/Cas9 technology to manipulate some negative defense-regulator genes to generate rice varieties with broad-spectrum resistance against rice pathogens. In this study, four negative regulator genes of rice blast, OsMads26, OsBsr-1, OsELF3-2 and OsERF922, were selected as CRISPR/Cas9 targets. By simultaneously knocking out all four genes via CRISPR/Cas9 technology, we created three mads26/bsr-1/elf3-2/erf922 quadruple knockout mutants. Our results demonstrated that all quadruple mutants exhibited much higher resistance not only to rice blast and bacterial blight but also to drought and salt stresses than the wildtype. Interestingly, grain yield of all three quadruple mutants was also drastically increased by 17.35% to 21.95%. Therefore, this study provides a novel strategy to rapidly improve rice varieties with broad-spectrum resistance to pathogens, elevated tolerance to abiotic stresses and enhanced yield potential. Full article
(This article belongs to the Section Molecular Biology)
Show Figures

Figure 1

18 pages, 8449 KB  
Article
Genome-Wide Identification of R2R3-MYB Gene Family in Strawberry (Fragaria vesca L.) and Functional Characterization of FvMYB103 in Cold Stress
by Changjia Zhao, Zhe Chen, Wenhui Li, Deguo Han, Xiang Chen, Fenghua Huang, Lihua Zhang, Wanda Liu, Yu Wang and Xingguo Li
Int. J. Mol. Sci. 2026, 27(2), 771; https://doi.org/10.3390/ijms27020771 - 13 Jan 2026
Viewed by 131
Abstract
Fragaria vesca L., a widely distributed model species, serves as a key resource for studying the evolution and genetics of the Fragaria genus. Research has shown that R2R3-MYB transcription factors are crucial for plant growth and development. However, their specific role in cold [...] Read more.
Fragaria vesca L., a widely distributed model species, serves as a key resource for studying the evolution and genetics of the Fragaria genus. Research has shown that R2R3-MYB transcription factors are crucial for plant growth and development. However, their specific role in cold resistance in F. vesca is not well understood. In this study, we used the latest genome data for the strawberry (F. vesca v6.0). We performed a genome-wide identification of the R2R3-MYB gene family in F. vesca. We identified a total of 106 R2R3-FvMYBs. Based on their predicted functions in plants, we classified these genes into 25 distinct subfamilies. We then conducted a comprehensive bioinformatics analysis of this family. We performed a detailed examination of the R2R3-FvMYBs structures and physicochemical properties. This analysis provided five key parameters for each protein: molecular weight, the number of amino acids, theoretical isoelectric point, grand average of hydropathicity (GRAVY), and instability index. Gene duplication analysis suggested that segmental duplications were a primary driver of the proliferation of this gene family. Promoter cis-acting element prediction revealed that a large proportion of R2R3-FvMYBs possess elements predominantly associated with phytohormone responsiveness and biotic/abiotic stress responses. Quantitative real-time reverse transcription PCR (qRT-PCR) results confirmed that the expression levels of several R2R3-FvMYBs were upregulated under cold stress. Furthermore, compared to wild-type controls, the overexpression of FvMYB103 in Arabidopsis thaliana enhanced cold tolerance, accompanied by increases in the relevant physiological indices. Collectively, these findings support further investigation into R2R3-MYB gene family to directly assess their contribution to cold resistance. Full article
(This article belongs to the Special Issue Advance in Plant Abiotic Stress: 3rd Edition)
Show Figures

Figure 1

16 pages, 2389 KB  
Article
Genome-Wide Identification of RTE Gene Family Members in Sweet Potato and Their Expression Patterns Under Salt and Drought Stress
by Xiaojie Jin, Heping Wan, Feng Yu, Xinsun Yang and Rongchang Yang
Curr. Issues Mol. Biol. 2026, 48(1), 73; https://doi.org/10.3390/cimb48010073 - 11 Jan 2026
Viewed by 210
Abstract
Ethylene is a multifunctional phytohormone that regulates plant growth, development, and responses to abiotic/biotic stresses. RTE1 (Reversion-To-Ethylene Sensitivity1) acts as a negative regulator of the ethylene responses in Arabidopsis by positively regulating ethylene receptor ETR1. However, the role of RTE genes [...] Read more.
Ethylene is a multifunctional phytohormone that regulates plant growth, development, and responses to abiotic/biotic stresses. RTE1 (Reversion-To-Ethylene Sensitivity1) acts as a negative regulator of the ethylene responses in Arabidopsis by positively regulating ethylene receptor ETR1. However, the role of RTE genes in sweet potato (Ipomoea batatas), an import food crop worldwide, remains largely unknown, particularly their involvement in abiotic stress adaptation. In this study, we identified 23 RTE genes in sweet potato, distributed across 21 chromosomes and one scaffold BrgTig00017944. The phylogenetic analysis divided them into two groups, the RTE1 group and RTH (RTE1-Homolog) group. Synteny analysis revealed that whole genome duplication (WGD) was the major force of expansion of the IbRTE gene family. Multiple cis-acting elements responsive to hormones and stress were found in the promoter region of IbRTE genes. The transcriptome expression profiling showed that the majority of IbRTEs have tissue-specific and differential expression under drought and salt stresses. Meanwhile, the qRT–PCR results showed that the 14 representatives IbRTEs have differential expression profilings under salt (NaCl) and drought (PEG) treatments. These findings suggest that the IbRTE genes may be involved in sweet potato’s adaptive responses to salt and drought, providing a valuable foundation for further functional studies. Full article
(This article belongs to the Section Molecular Plant Sciences)
Show Figures

Figure 1

25 pages, 1143 KB  
Review
Exploring the Functional Roles of Endophytic Bacteria in Plant Stress Tolerance for Sustainable Agriculture: Diversity, Mechanisms, Applications, and Challenges
by Akhila Sen, Johns Saji, Parammal Faseela, Chunquan Zhang, Shibin Mohanan and Ye Xia
Plants 2026, 15(2), 206; https://doi.org/10.3390/plants15020206 - 9 Jan 2026
Viewed by 392
Abstract
Endophytic bacteria, which reside within plant tissues without causing harm, play crucial roles in promoting plant health and enhancing tolerance to biotic and abiotic stresses, making them highly valuable for sustainable agriculture. This review explores the diversity, mechanisms, applications, and challenges associated with [...] Read more.
Endophytic bacteria, which reside within plant tissues without causing harm, play crucial roles in promoting plant health and enhancing tolerance to biotic and abiotic stresses, making them highly valuable for sustainable agriculture. This review explores the diversity, mechanisms, applications, and challenges associated with endophytic bacteria in enhancing stress tolerance in plants. Endophytic bacteria display extensive diversity, spanning multiple phyla such as Actinobacteria, Bacteroidetes, Firmicutes, and Proteobacteria, each contributing uniquely to plant growth and stress tolerance. The functional mechanisms by which endophytic bacteria promote stress tolerance against biotic and abiotic stresses include the induction of plant systemic resistance, synthesis of bioactive compounds, competition for space and resources, nutrient production and transfer, etc. Despite their great potentials, challenges such as the complexity of plant–microbe interactions, variability in bacterial efficacy across different environmental conditions, and the need for advanced identification and application techniques hinder the widespread application of endophytic bacteria in agriculture. This review underscores the importance of harnessing the great potential of endophytic bacteria for developing sustainable agricultural practices and highlights the urgent need for further research to overcome existing challenges. Full article
(This article belongs to the Section Plant Response to Abiotic Stress and Climate Change)
Show Figures

Figure 1

13 pages, 2238 KB  
Review
Current Research Status of Fusarium Crown and Root Rot Diseases in Wheat-Growing Countries of North Africa: A Review
by Yassine Tanane, Fatiha Bentata, Abderrakib Zahid, Muamar Al-Jaboobi, Rachid Moussadek and Seid Ahmed Kemal
Pathogens 2026, 15(1), 69; https://doi.org/10.3390/pathogens15010069 - 9 Jan 2026
Viewed by 313
Abstract
Bread and durum wheat are the most important staple crops, providing 55% of the carbohydrates and 20% of the daily caloric intake for nearly 40% of the global population. However, yield losses in durum wheat can reach up to 56% due to reductions [...] Read more.
Bread and durum wheat are the most important staple crops, providing 55% of the carbohydrates and 20% of the daily caloric intake for nearly 40% of the global population. However, yield losses in durum wheat can reach up to 56% due to reductions in grain yield and agronomic traits. Local wheat production is increasingly declining because of biotic and abiotic stress. The severity of Fusarium crown and root rot diseases is influenced by cereal mono-culture, specific agronomic practices, and the cultivation of susceptible wheat cultivars. The review highlights current research on the causal agents, economic importance, and management practices of Fusarium crown and root rot diseases in North African countries. The review will contribute to the study of these diseases in wheat. Full article
(This article belongs to the Special Issue Current Research in the Control of Plant Pathogenic Fusarium Species)
Show Figures

Figure 1

22 pages, 2173 KB  
Review
Stress-Induced Plant Specialized Metabolism: Signaling, Multi-Omics Integration, and Plant-Derived Antimicrobial Metabolites to Combat Antimicrobial Resistance
by Luis Enrique Pérez-Sánchez, Luis Mario Ayala-Guerrero, Aarón Mendieta-Moctezuma, Miguel Angel Villalobos-López and Selma Ríos-Meléndez
Plants 2026, 15(2), 193; https://doi.org/10.3390/plants15020193 - 8 Jan 2026
Viewed by 339
Abstract
Antimicrobial resistance (AMR) is one of the major health threats of the 21st century and demands innovative sources of bioactive compounds. In 2019, infections caused by resistant bacteria directly accounted for 1.27 million deaths and contributed to an additional 4.95 million associated deaths, [...] Read more.
Antimicrobial resistance (AMR) is one of the major health threats of the 21st century and demands innovative sources of bioactive compounds. In 2019, infections caused by resistant bacteria directly accounted for 1.27 million deaths and contributed to an additional 4.95 million associated deaths, underscoring the urgency of exploring new strategies. Among emerging alternatives, specialized plant metabolites stand out, as their biosynthesis is enhanced under biotic or abiotic stress. These stimuli increase reactive oxygen species (ROS), activate cascades regulated by mitogen-activated protein kinases (MAPKs), and trigger defense-related hormonal pathways involving salicylic acid (SA), jasmonic acid (JA), ethylene (ET), and abscisic acid (ABA), which in turn regulate transcription factors and biosynthetic modules, promoting the accumulation of compounds with antimicrobial activity. In this review, we synthesize recent literature (2020–2025) with emphasis on studies that report quantitative activity metrics. We integrate evidence linking stress physiology and metabolite production, summarize mechanisms of action, and propose a conceptual multi-omics pipeline, synthesized from current best practices, that combines RNA sequencing and LC/GC-MS-based metabolomics with bioinformatic tools to prioritize candidates with antimicrobial potential. We discuss elicitation strategies and green extraction, highlight bryophytes (e.g., Pseudocrossidium replicatum) as a differentiated chemical source, and explore citrus Huanglongbing (HLB) as a translational case study. We conclude that integrating stress physiology, multi-omics, and functional validation can accelerate the transition of stress-induced metabolites toward more sustainable and scalable medical and agricultural applications. Full article
(This article belongs to the Special Issue Insights and Regulation of Plant Growth and Metabolism)
Show Figures

Figure 1

19 pages, 1499 KB  
Article
A Supervised Deep Learning Model Was Developed to Classify Nelore Cattle (Bos indicus) with Heat Stress in the Brazilian Amazon
by Welligton Conceição da Silva, Jamile Andréa Rodrigues da Silva, Lucietta Guerreiro Martorano, Éder Bruno Rebelo da Silva, Cláudio Vieira de Araújo, Raimundo Nonato Colares Camargo-Júnior, Kedson Alessandri Lobo Neves, Tatiane Silva Belo, Leonel António Joaquim, Thomaz Cyro Guimarães de Carvalho Rodrigues, André Guimarães Maciel e Silva and José de Brito Lourenço-Júnior
Animals 2026, 16(2), 161; https://doi.org/10.3390/ani16020161 - 6 Jan 2026
Viewed by 279
Abstract
Non-invasive and intelligent technologies have been utilized to monitor agricultural systems in real time, facilitating expedient decision-making and the reduction in animal stress in diverse climatic conditions. The objective of this study was to develop a deep learning supervised model to classify Nelore [...] Read more.
Non-invasive and intelligent technologies have been utilized to monitor agricultural systems in real time, facilitating expedient decision-making and the reduction in animal stress in diverse climatic conditions. The objective of this study was to develop a deep learning supervised model to classify Nelore cattle (Bos indicus) into two groups: those in comfort and those under thermal stress. Thirty cattle, aged between 18 and 20 months, were evaluated between June and December 2023, resulting in 676 samples collected across four daily periods (6:00, 12:00, 18:00, and 24:00). Biotic variables included rectal temperature (RT) and respiratory rate (RR), while abiotic variables included air temperature (AT) and relative humidity (RH). The neural network model exhibited an accuracy and recall of 72% but a low specificity of 42%. These metrics indicate that while the model is effective in detecting stress situations, it faces challenges in correctly identifying animals in thermal comfort, likely due to class imbalance and the need for additional input features to capture environmental adaptability. Consequently, it can be posited that supervised learning models are valuable tools for precision livestock farming, provided that discriminatory limitations are mitigated by refining input characteristics and data balancing. Full article
Show Figures

Figure 1

18 pages, 1268 KB  
Review
Gamma-Aminobutyric Acid Application Methods for Sustainable Improvement of Plant Performance Under Abiotic Stress: A Review
by Shara Salih Ali and Nawroz Abdul-razzak Tahir
Crops 2026, 6(1), 10; https://doi.org/10.3390/crops6010010 - 6 Jan 2026
Viewed by 217
Abstract
Drought, high temperature, salinity, waterlogging, and nutrient deficiency, along with metal toxicity, are among the environmental factors that have resulted in much alteration of many ecosystems by climate change. Such stresses have dramatically lowered the global average human harvest of core crops, which, [...] Read more.
Drought, high temperature, salinity, waterlogging, and nutrient deficiency, along with metal toxicity, are among the environmental factors that have resulted in much alteration of many ecosystems by climate change. Such stresses have dramatically lowered the global average human harvest of core crops, which, in turn, has driven an overall decrease in worldwide agricultural productivity. Plants have developed a variety of defense strategies against biotic and abiotic stress. Evidence of the successful roles of phytohormone-like neurotransmitters in ameliorating the response to stress has already been established. One neurotransmitter accumulated by the plants is gamma-aminobutyric acid (GABA), a non-protein amino acid that is essential for signaling in plant growth regulation and development via the control of physiological and biochemical processes. Plant tissues demonstrate rapid accumulation of GABA when exposed to various abiotic stresses. Consequently, it is imperative to understand how this accumulation affects the resistance and productivity of crops in challenging environmental conditions. Previously, different application methods and doses of GABA on different plant species were used under various abiotic stress conditions. The research findings exhibited that the method and concentration of GABA depend on the type of crop. Furthermore, the GABA dose depends on the methods of GABA application. The present review summarizes the potential doses and methods of applications of GABA under different abiotic stress conditions to ameliorate deficiencies in plant growth, yield, and stress tolerance through the avoidance of oxidative damage and maintenance of cell organelle structures. This review will also describe the complex mechanism by which GABA contributes to the attenuation of the effects of abiotic stresses by regulating some important physiological, molecular, and biochemical processes in crops. Full article
Show Figures

Figure 1

Back to TopTop