Genome-Wide Identification and Transcriptomic Analysis of MYB Transcription Factors in Seashore Paspalum Under Salt Stress
Abstract
1. Introduction
2. Results
2.1. Identification and Physicochemical Property Analysis of the MYB Gene Family in Seashore Paspalum
2.2. Conserved Motif Analysis and Domain Visualization of the MYB Gene Family in Seashore Paspalum
2.3. Analysis of Cis-Acting Elements in the Promoter Regions of the MYB Gene Family in Seashore Paspalum
2.4. Collinearity and Evolution Analysis of PvMYBs
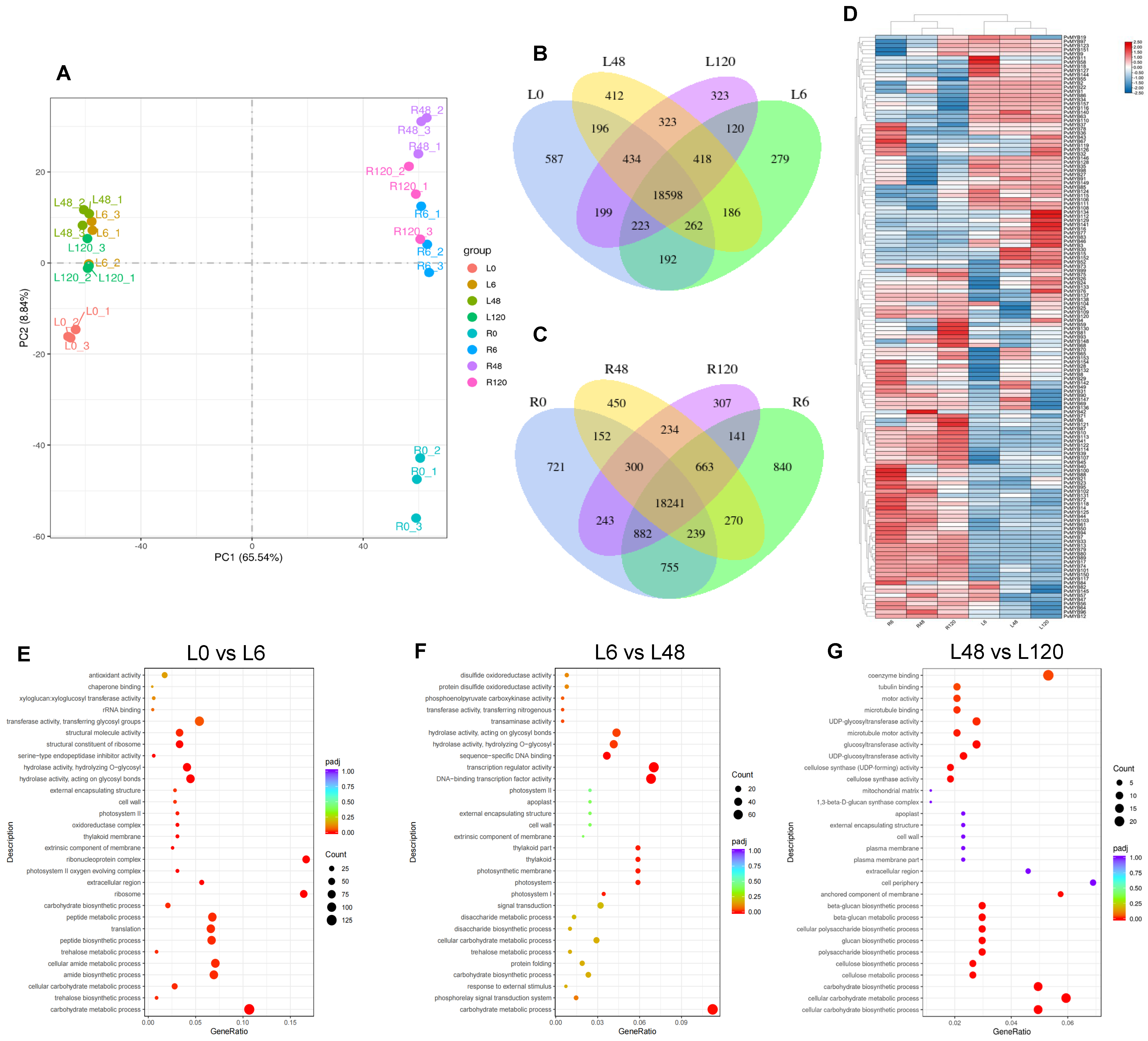
2.5. Transcriptomic and Differential Gene Expression Analysis of Seashore Paspalum Under Salt Stress
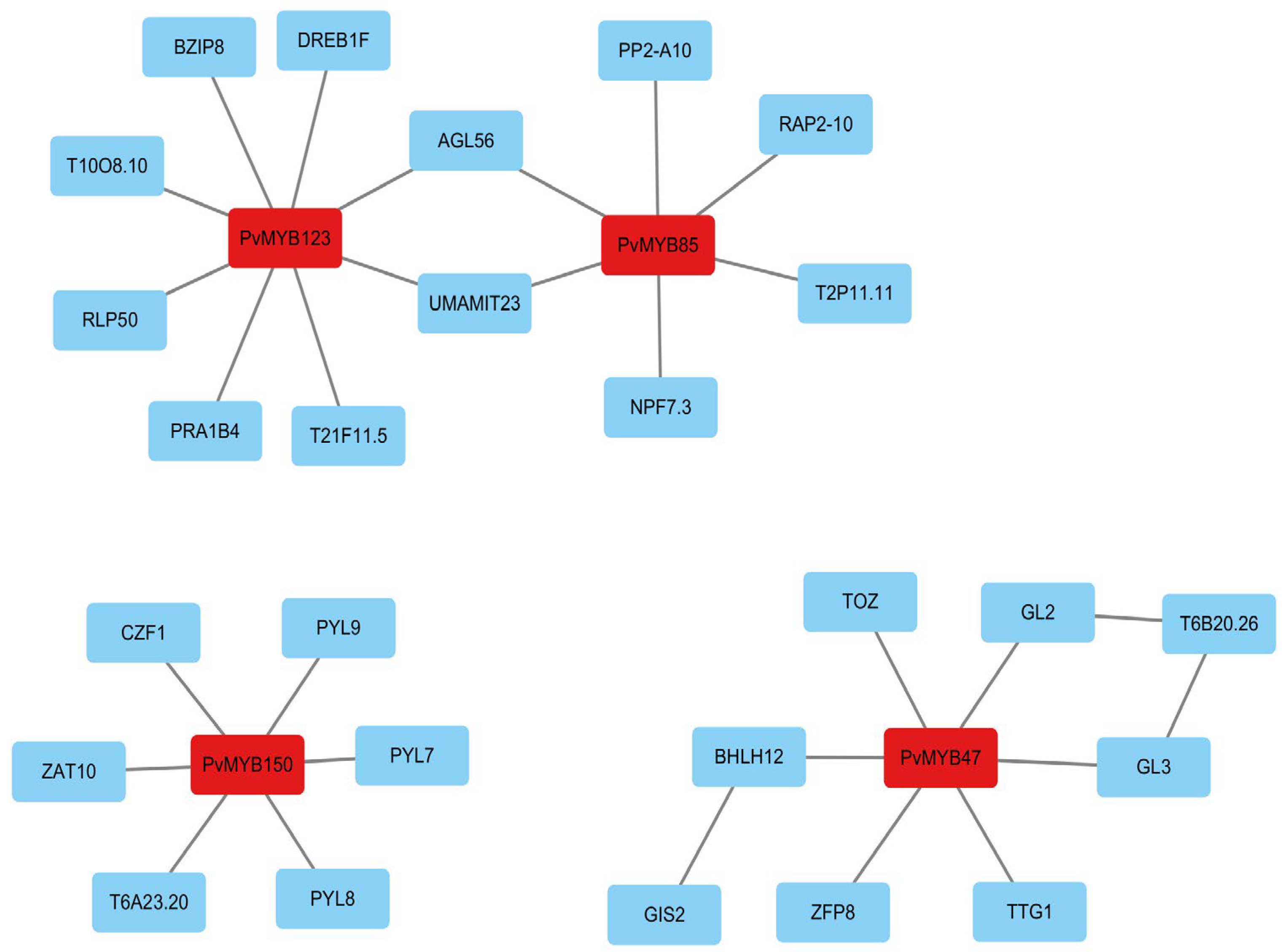
2.6. Prediction of PvMYB Protein–Protein Interaction Network in Seashore Paspalum
2.7. Identification and Analysis of Key MYB Regulatory Genes
2.8. Subcellular Localization of PvMYB85 and PvMYB90 Proteins
3. Discussion
3.1. Evolutionary Dynamics and Functional Diversification of the MYB Family
3.2. Regulatory Mechanisms and Cis-Regulatory Elements in PvMYB Genes
3.3. Integrated Molecular Responses to Salt Stress: Expression, GO, and PPI Insights
4. Materials and Methods
4.1. Identification of the MYB Gene Family Members in Seashore Paspalum
4.2. Construction of the Phylogenetic Tree for the MYB Gene Family in Seashore Paspalum
4.3. Physicochemical Property Analysis of the MYB Gene Family in Seashore Paspalum
4.4. Motif Analysis and Domain Visualization of MYB Proteins in Seashore Paspalum
4.5. Analysis of Cis-Acting Elements in the Promoters of the MYB Gene Family in Seashore Paspalum
4.6. Intraspecific Collinearity Analysis and Chromosomal Localization of PvMYB Genes in Seashore Paspalum
4.7. Construction of the Protein–Protein Interaction (PPI) Network for PvMYB Proteins in Seashore Paspalum
4.8. Salt Stress Treatment of Seashore Paspalum
4.9. Comprehensive Transcriptome and MYB Transcription Factor Analysis in Seashore Paspalum Under Salt Stress
4.10. Real-Time Quantitative PCR and Gene Cloning
4.11. Subcellular Localization Assay
4.12. Data Analysis
5. Conclusions
Supplementary Materials
Author Contributions
Funding
Institutional Review Board Statement
Informed Consent Statement
Data Availability Statement
Acknowledgments
Conflicts of Interest
References
- Zhang, H.; Lang, Z.; Zhu, J.-K.; Wang, P. Tackling Abiotic Stress in Plants: Recent Insights and Trends. Stress Biol. 2025, 5, 8. [Google Scholar] [CrossRef]
- Varadharajan, V.; Rajendran, R.; Muthuramalingam, P.; Runthala, A.; Madhesh, V.; Swaminathan, G.; Murugan, P.; Srinivasan, H.; Park, Y.; Shin, H.; et al. Multi-Omics Approaches Against Abiotic and Biotic Stress—A Review. Plants 2025, 14, 865. [Google Scholar] [CrossRef]
- Acosta-Motos, J.; Ortuño, M.; Bernal-Vicente, A.; Diaz-Vivancos, P.; Sanchez-Blanco, M.; Hernandez, J. Plant Responses to Salt Stress: Adaptive Mechanisms. Agronomy 2017, 7, 18. [Google Scholar] [CrossRef]
- Fang, S.; Hou, X.; Liang, X. Response Mechanisms of Plants Under Saline-Alkali Stress. Front. Plant Sci. 2021, 12, 667458. [Google Scholar] [CrossRef]
- Ahmed, M.; Tóth, Z.; Decsi, K. The Impact of Salinity on Crop Yields and the Confrontational Behavior of Transcriptional Regulators, Nanoparticles, and Antioxidant Defensive Mechanisms under Stressful Conditions: A Review. Int. J. Mol. Sci. 2024, 25, 2654. [Google Scholar] [CrossRef]
- Frene, J.P.; Pandey, B.K.; Castrillo, G. Under Pressure: Elucidating Soil Compaction and Its Effect on Soil Functions. Plant Soil 2024, 502, 267–278. [Google Scholar] [CrossRef]
- Liu, H.; Tang, X.; Zhang, N.; Li, S.; Si, H. Role of bZIP Transcription Factors in Plant Salt Stress. Int. J. Mol. Sci. 2023, 24, 7893. [Google Scholar] [CrossRef] [PubMed]
- Liu, J.; Chen, X.; Chen, W.; Zhang, Y.; Wang, A.; Zheng, Y. Ecosystem Service Value Evaluation of Saline—Alkali Land Development in the Yellow River Delta—The Example of the Huanghe Island. Water 2023, 15, 477. [Google Scholar] [CrossRef]
- Gupta, B.; Huang, B. Mechanism of Salinity Tolerance in Plants: Physiological, Biochemical, and Molecular Characterization. Int. J. Genom. 2014, 2014, 701596. [Google Scholar] [CrossRef] [PubMed]
- Deinlein, U.; Stephan, A.B.; Horie, T.; Luo, W.; Xu, G.; Schroeder, J.I. Plant Salt-Tolerance Mechanisms. Trends Plant Sci. 2014, 19, 371–379. [Google Scholar] [CrossRef]
- Shokri, N.; Hassani, A.; Sahimi, M. Multi-Scale Soil Salinization Dynamics from Global to Pore Scale: A Review. Rev. Geophys. 2024, 62, e2023RG000804. [Google Scholar] [CrossRef]
- Zhang, C.; Liu, X. Effects of Salt Stress on Growth and Physiological Characteristics of Chamerion angustifolium Seedlings. Front. Plant Sci. 2025, 16, 1727650. [Google Scholar] [CrossRef]
- Greco, E.; Talarico, E.; Guarasci, F.; Camoli, M.; Palermo, A.M.; Zambelli, A.; Chiappetta, A.; Araniti, F.; Bruno, L. Epigenetic Mechanisms of Plant Adaptation to Cadmium and Heavy Metal Stress. Epigenomes 2025, 9, 43. [Google Scholar] [CrossRef]
- Antoniou, C.; Chatzimichail, G.; Xenofontos, R.; Pavlou, J.J.; Panagiotou, E.; Christou, A.; Fotopoulos, V. Melatonin Systemically Ameliorates Drought Stress-induced Damage in Medicago sativa Plants by Modulating Nitro-oxidative Homeostasis and Proline Metabolism. J. Pineal Res. 2017, 62, e12401. [Google Scholar] [CrossRef]
- Bai, Y.; Zhang, T.; Zheng, X.; Li, B.; Qi, X.; Xu, Y.; Li, L.; Liang, C. Overexpression of a WRKY Transcription Factor McWRKY57-like from Mentha Canadensis L. Enhances Drought Tolerance in Transgenic Arabidopsis. BMC Plant Biol. 2023, 23, 216. [Google Scholar] [CrossRef]
- Xu, L.; Yang, L.; Li, A.; Guo, J.; Wang, H.; Qi, H.; Li, M.; Yang, P.; Song, S. An AP2/ERF Transcription Factor Confers Chilling Tolerance in Rice. Sci. Adv. 2024, 10, eado4788. [Google Scholar] [CrossRef]
- Yu, Y.; Wu, Y.; He, L. A Wheat WRKY Transcription Factor TaWRKY17 Enhances Tolerance to Salt Stress in Transgenic Arabidopsis and Wheat Plant. Plant Mol. Biol. 2023, 113, 171–191. [Google Scholar] [CrossRef]
- Wu, J.; Yu, C.; Huang, L.; Gan, Y. A Rice Transcription Factor, OsMADS57, Positively Regulates High Salinity Tolerance in Transgenic Arabidopsis thaliana and Oryza sativa Plants. Physiol. Plant. 2021, 173, 1120–1135. [Google Scholar] [CrossRef]
- Rahayu, R.; Ariyanto, D.P.; Usrotin, A.H.; Hatami, F.R.; Mo, Y.G. Assessment of Turf Quality in Paspalum vaginatum Sw. Accessions of Sumatra, Java, and Bali (Indonesia) with Clay and Amended Sand Growing Media. Biodiversitas 2023, 24, 1650–1658. [Google Scholar] [CrossRef]
- Wang, H.; Fang, T.; Li, X.; Xie, Y.; Wang, W.; Hu, T.; Kudrna, D.; Amombo, E.; Yin, Y.; Fan, S.; et al. Whole-genome Sequencing of Allotetraploid Bermudagrass Reveals the Origin of Cynodon and Candidate Genes for Salt Tolerance. Plant J. 2024, 118, 2068–2084. [Google Scholar] [CrossRef] [PubMed]
- Lonard, R.I.; Judd, F.W.; Stalter, R. Biological Flora of Coastal Dunes and Wetlands: Paspalum vaginatum Sw. J. Coast. Res. 2015, 31, 213. [Google Scholar] [CrossRef]
- Wu, X.; Xia, M.; Su, P.; Zhang, Y.; Tu, L.; Zhao, H.; Gao, W.; Huang, L.; Hu, Y. MYB Transcription Factors in Plants: A Comprehensive Review of Their Discovery, Structure, Classification, Functional Diversity and Regulatory Mechanism. Int. J. Biol. Macromol. 2024, 282, 136652. [Google Scholar] [CrossRef]
- Liu, L.; White, M.J.; MacRae, T.H. Transcription Factors and Their Genes in Higher Plants: Functional Domains, Evolution and Regulation. Eur. J. Biochem. 1999, 262, 247–257. [Google Scholar] [CrossRef]
- Erpen, L.; Sunitibala Devi, H.; Grosser, J.W.; Dutt, M. Potential Use of the DREB/ERF, MYB, NAC and WRKY Transcription Factors to Improve Abiotic and Biotic Stress in Transgenic Plants. PCTOC 2017, 132, 1–25. [Google Scholar] [CrossRef]
- Zhang, Y.; Xu, J.; Li, R.; Ge, Y.; Li, Y.; Li, R. Plants’ Response to Abiotic Stress: Mechanisms and Strategies. Int. J. Mol. Sci. 2023, 24, 10915. [Google Scholar] [CrossRef] [PubMed]
- Cao, Y.; Li, K.; Li, Y.; Zhao, X.; Wang, L. MYB Transcription Factors as Regulators of Secondary Metabolism in Plants. Biology 2020, 9, 61. [Google Scholar] [CrossRef] [PubMed]
- Dubos, C.; Stracke, R.; Grotewold, E.; Weisshaar, B.; Martin, C.; Lepiniec, L. MYB Transcription Factors in Arabidopsis. Trends Plant Sci. 2010, 15, 573–581. [Google Scholar] [CrossRef]
- Stracke, R.; Werber, M.; Weisshaar, B. The R2R3-MYB Gene Family in Arabidopsis thaliana. Curr. Opin. Plant Biol. 2001, 4, 447–456. [Google Scholar] [CrossRef]
- Li, C.; Lu, S. Genome-Wide Characterization and Comparative Analysis of R2R3-MYB Transcription Factors Shows the Complexity of MYB-Associated Regulatory Networks in Salvia miltiorrhiza. BMC Genom. 2014, 15, 277. [Google Scholar] [CrossRef] [PubMed]
- Millard, P.S.; Kragelund, B.B.; Burow, M. R2R3 MYB Transcription Factors—Functions Outside the DNA-Binding Domain. Trends Plant Sci. 2019, 24, 934–946. [Google Scholar] [CrossRef]
- Yang, J.; Zhang, B.; Gu, G.; Yuan, J.; Shen, S.; Jin, L.; Lin, Z.; Lin, J.; Xie, X. Genome-Wide Identification and Expression Analysis of the R2R3-MYB Gene Family in Tobacco (Nicotiana Tabacum L.). BMC Genom. 2022, 23, 432. [Google Scholar] [CrossRef]
- Zhang, X.; Chen, L.; Shi, Q.; Ren, Z. SlMYB102, an R2R3-Type MYB Gene, Confers Salt Tolerance in Transgenic Tomato. Plant Sci. 2020, 291, 110356. [Google Scholar] [CrossRef]
- Li, Z.; Peng, R.; Tian, Y.; Han, H.; Xu, J.; Yao, Q. Genome-Wide Identification and Analysis of the MYB Transcription Factor Superfamily in Solanum lycopersicum. Plant Cell Physiol. 2016, 57, 1657–1677. [Google Scholar] [CrossRef]
- Ren, C.; Li, Z.; Song, P.; Wang, Y.; Liu, W.; Zhang, L.; Li, X.; Li, W.; Han, D. Overexpression of a Grape MYB Transcription Factor Gene VhMYB2 Increases Salinity and Drought Tolerance in Arabidopsis thaliana. Int. J. Mol. Sci. 2023, 24, 10743. [Google Scholar] [CrossRef]
- Li, W.; Wei, Y.; Zhang, L.; Wang, Y.; Song, P.; Li, X.; Han, D. FvMYB44, a Strawberry R2R3-MYB Transcription Factor, Improved Salt and Cold Stress Tolerance in Transgenic Arabidopsis. Agronomy 2023, 13, 1051. [Google Scholar] [CrossRef]
- Zhao, Y.; Yang, Z.; Ding, Y.; Liu, L.; Han, X.; Zhan, J.; Wei, X.; Diao, Y.; Qin, W.; Wang, P.; et al. Over-Expression of an R2R3 MYB Gene, GhMYB73, Increases Tolerance to Salt Stress in Transgenic Arabidopsis. Plant Sci. 2019, 286, 28–36. [Google Scholar] [CrossRef]
- He, Y.; Dong, Y.; Yang, X.; Guo, D.; Qian, X.; Yan, F.; Wang, Y.; Li, J.; Wang, Q. Functional Activation of a Novel R2R3-MYB Protein Gene, GmMYB68, Confers Salt-Alkali Resistance in Soybean (Glycine max L.). Genome 2020, 63, 13–26. [Google Scholar] [CrossRef] [PubMed]
- Eddy, S.R. Accelerated Profile HMM Searches. PLoS Comput. Biol. 2011, 7, e1002195. [Google Scholar] [CrossRef]
- Tamura, K.; Stecher, G.; Kumar, S. MEGA11: Molecular Evolutionary Genetics Analysis Version 11. Mol. Biol. Evol. 2021, 38, 3022–3027. [Google Scholar] [CrossRef] [PubMed]
- Horton, P.; Park, K.-J.; Obayashi, T.; Fujita, N.; Harada, H.; Adams-Collier, C.J.; Nakai, K. WoLF PSORT: Protein Localization Predictor. Nucleic Acids Res. 2007, 35, W585–W587. [Google Scholar] [CrossRef]
- Bailey, T.L.; Johnson, J.; Grant, C.E.; Noble, W.S. The MEME Suite. Nucleic Acids Res. 2015, 43, W39–W49. [Google Scholar] [CrossRef] [PubMed]
- Chen, C.; Chen, H.; Zhang, Y.; Thomas, H.R.; Frank, M.H.; He, Y.; Xia, R. TBtools: An Integrative Toolkit Developed for Interactive Analyses of Big Biological Data. Mol. Plant 2020, 13, 1194–1202. [Google Scholar] [CrossRef] [PubMed]
- Ma, J.; Zhao, D.; Tang, X.; Yuan, M.; Zhang, D.; Xu, M.; Duan, Y.; Ren, H.; Zeng, Q.; Wu, J.; et al. Genome-Wide Association Study on Root System Architecture and Identification of Candidate Genes in Wheat (Triticum aestivum L.). Int. J. Mol. Sci. 2022, 23, 1843. [Google Scholar] [CrossRef]
- Szklarczyk, D.; Gable, A.L.; Lyon, D.; Junge, A.; Wyder, S.; Huerta-Cepas, J.; Simonovic, M.; Doncheva, N.T.; Morris, J.H.; Bork, P.; et al. STRING V11: Protein–Protein Association Networks with Increased Coverage, Supporting Functional Discovery in Genome-Wide Experimental Datasets. Nucleic Acids Res. 2019, 47, D607–D613. [Google Scholar] [CrossRef] [PubMed]
- Ma, J.-T.; Yin, C.-C.; Guo, Q.-Q.; Zhou, M.-L.; Wang, Z.-L.; Wu, Y.-M. A Novel DREB Transcription Factor from Halimodendron halodendron Leads to Enhance Drought and Salt Tolerance in Arabidopsis. Biol. Plant. 2015, 59, 74–82. [Google Scholar] [CrossRef]
- Wang, Z.; Zhou, J.; Zou, J.; Yang, J.; Chen, W. Characterization of PYL Gene Family and Identification of HaPYL Genes Response to Drought and Salt Stress in Sunflower. PeerJ 2024, 12, e16831. [Google Scholar] [CrossRef]
- Marchler-Bauer, A.; Derbyshire, M.K.; Gonzales, N.R.; Lu, S.; Chitsaz, F.; Geer, L.Y.; Geer, R.C.; He, J.; Gwadz, M.; Hurwitz, D.I.; et al. CDD: NCBI’s Conserved Domain Database. Nucleic Acids Res. 2015, 43, D222–D226. [Google Scholar] [CrossRef]
- Waterhouse, A.; Bertoni, M.; Bienert, S.; Studer, G.; Tauriello, G.; Gumienny, R.; Heer, F.T.; de Beer, T.A.P.; Rempfer, C.; Bordoli, L.; et al. SWISS-MODEL: Homology Modelling of Protein Structures and Complexes. Nucleic Acids Res. 2018, 46, W296–W303. [Google Scholar] [CrossRef]
- Jian, L.; Kang, K.; Choi, Y.; Suh, M.C.; Paek, N. Mutation of OsMYB60 Reduces Rice Resilience to Drought Stress by Attenuating Cuticular Wax Biosynthesis. Plant J. 2022, 112, 339–351. [Google Scholar] [CrossRef]
- Lv, Y.; Yang, M.; Hu, D.; Yang, Z.; Ma, S.; Li, X.; Xiong, L. The OsMYB30 Transcription Factor Suppresses Cold Tolerance by Interacting with a JAZ Protein and Suppressing β-Amylase Expression. Plant Physiol. 2017, 173, 1475–1491. [Google Scholar] [CrossRef]
- Upadhyaya, G.; Das, A.; Ray, S. A Rice R2R3-MYB (OsC1) Transcriptional Regulator Improves Oxidative Stress Tolerance by Modulating Anthocyanin Biosynthesis. Physiol. Plant. 2021, 173, 2334–2349. [Google Scholar] [CrossRef]
- Zhou, L.; Yarra, R.; Jin, L.; Cao, H. Genome-Wide Identification and Expression Analysis of MYB Gene Family in Oil Palm (Elaeis guineensis Jacq.) under Abiotic Stress Conditions. Environ. Exp. Bot. 2020, 180, 104245. [Google Scholar] [CrossRef]
- Zhang, H.; Liu, Z.; Luo, R.; Sun, Y.; Yang, C.; Li, X.; Gao, A.; Pu, J. Genome-Wide Characterization, Identification and Expression Profile of MYB Transcription Factor Gene Family during Abiotic and Biotic Stresses in Mango (Mangifera indica). Plants 2022, 11, 3141. [Google Scholar] [CrossRef]
- Ji, K.; Liu, C.; Wu, K.; Yue, Z.; Dong, Y.; Gong, B.; Xu, Y. Genome-Wide Characterization of the R2R3-MYB Gene Family in Diospyros oleifera. Agriculture 2023, 13, 955. [Google Scholar] [CrossRef]
- Zhang, H.-C.; Gong, Y.-H.; Tao, T.; Lu, S.; Zhou, W.-Y.; Xia, H.; Zhang, X.-Y.; Yang, Q.-Q.; Zhang, M.-Q.; Hong, L.-M.; et al. Genome-Wide Identification of R2R3-MYB Transcription Factor Subfamily Genes Involved in Salt Stress in Rice (Oryza sativa L.). BMC Genom. 2024, 25, 797. [Google Scholar] [CrossRef]
- Katiyar, A.; Smita, S.; Lenka, S.K.; Rajwanshi, R.; Chinnusamy, V.; Bansal, K.C. Genome-Wide Classification and Expression Analysis of MYB Transcription Factor Families in Rice and Arabidopsis. BMC Genom. 2012, 13, 544. [Google Scholar] [CrossRef]
- Żyła, N.; Babula-Skowrońska, D. Evolutionary Consequences of Functional and Regulatory Divergence of HD-Zip I Transcription Factors as a Source of Diversity in Protein Interaction Networks in Plants. J. Mol. Evol. 2023, 91, 581–597. [Google Scholar] [CrossRef]
- Shi, X.; Yang, T.; Ren, M.; Fu, J.; Bai, J.; Cui, H. AT-hook Motif Nuclear Localized Transcription Factors Function Redundantly in Promoting Root Growth through Modulation of Redox Homeostasis. Plant J. 2024, 120, 199–217. [Google Scholar] [CrossRef]
- Lu, M.; Chen, Z.; Dang, Y.; Li, J.; Wang, J.; Zheng, H.; Li, S.; Wang, X.; Du, X.; Sui, N. Identification of the MYB Gene Family in Sorghum bicolor and Functional Analysis of SbMYBAS1 in Response to Salt Stress. Plant Mol. Biol. 2023, 113, 249–264. [Google Scholar] [CrossRef]
- Shukla, P.S.; Agarwal, P.; Gupta, K.; Agarwal, P.K. Molecular Characterization of an MYB Transcription Factor from a Succulent Halophyte Involved in Stress Tolerance. AoB Plants 2015, 7, plv054. [Google Scholar] [CrossRef]
- Li, W.; Li, H.; Wei, Y.; Han, J.; Wang, Y.; Li, X.; Zhang, L.; Han, D. Overexpression of a Fragaria vesca NAM, ATAF, and CUC (NAC) Transcription Factor Gene (FvNAC29) Increases Salt and Cold Tolerance in Arabidopsis thaliana. Int. J. Mol. Sci. 2024, 25, 4088. [Google Scholar] [CrossRef]
- Zhang, L.; Xing, L.; Dai, J.; Li, Z.; Zhang, A.; Wang, T.; Liu, W.; Li, X.; Han, D. Overexpression of a Grape WRKY Transcription Factor VhWRKY44 Improves the Resistance to Cold and Salt of Arabidopsis thaliana. Int. J. Mol. Sci. 2024, 25, 7437. [Google Scholar] [CrossRef]
- Liu, X.; Zhou, G.; Chen, S.; Jia, Z.; Zhang, S.; Ren, M.; He, F. Genome-Wide Analysis of the AP2/ERF Gene Family in Tritipyrum and the Response of TtERF_B2-50 in Salt-Tolerance. BMC Genom. 2023, 24, 541. [Google Scholar] [CrossRef]
- Wei, Y.; Li, Z.; Lv, L.; Yang, Q.; Cheng, Z.; Zhang, J.; Zhang, W.; Luan, Y.; Wu, A.; Li, W.; et al. Overexpression of MbICE3 Increased the Tolerance to Cold and Drought in Lettuce (Lactuca sativa L.). Vitr. Cell. Dev. Biol.-Plant 2023, 59, 767–782. [Google Scholar] [CrossRef]
- Wang, X.; Li, Y.; Chen, Z.; Li, L.; Li, Q.; Geng, Z.; Liu, W.; Hou, R.; Zhang, L.; Han, D. MbWRKY50 Confers Cold and Drought Tolerance through Upregulating Antioxidant Capacity Associated with ROS Scavenging. J. Plant Physiol. 2025, 310, 154526. [Google Scholar] [CrossRef]
- Su, H.; Cao, L.; Ren, Z.; Sun, W.; Zhu, B.; Ma, S.; Sun, C.; Zhang, D.; Liu, Z.; Zeng, H.; et al. ZmELF6-ZmPRR37 Module Regulates Maize Flowering and Salt Response. Plant Biotechnol. J. 2024, 22, 929–945. [Google Scholar] [CrossRef]
- Huo, C.; He, L.; Yu, T.; Ji, X.; Li, R.; Zhu, S.; Zhang, F.; Xie, H.; Liu, W. The Superoxide Dismutase Gene Family in Nicotiana tabacum: Genome-Wide Identification, Characterization, Expression Profiling and Functional Analysis in Response to Heavy Metal Stress. Front. Plant Sci. 2022, 13, 904105. [Google Scholar] [CrossRef]
- Wang, M.; Ma, Y.; Qiu, Y.-X.; Long, S.-S.; Dai, W.-S. Genome-Wide Characterization and Expression Profiling of the TGA Gene Family in Sweet Orange (Citrus sinensis) Reveal CsTGA7 Responses to Multiple Phytohormones and Abiotic Stresses. Front. Plant Sci. 2025, 16, 1530242. [Google Scholar] [CrossRef]
- Zhan, F.; Wang, Y.; Zhang, L.; Yu, Y.; Ni, Z. Genome-Wide Identification of the OVATE Gene Family of Proteins in Soybean and Expression Profiling under Salt Stress. Front. Plant Sci. 2025, 16, 1682513. [Google Scholar] [CrossRef]
- Mas-ud, M.A.; Yin, C.; Juthee, S.A.; Hosenuzzaman, M.; Haque, M.E.; Zhu, Y.; Haque, M.A.; Matin, M.N. Comprehensive Genome-Wide Identification and Analysis of MYB Transcription Factors Related to Abiotic and Biotic Stress Regulation in Rice. Sci. Rep. 2025, 15, 44024. [Google Scholar] [CrossRef]
- Zhang, F.; Ma, J.; Liu, Y.; Fang, J.; Wei, S.; Xie, R.; Han, P.; Zhao, X.; Bo, S.; Lu, Z. A Multi-Omics Analysis Revealed the Diversity of the MYB Transcription Factor Family’s Evolution and Drought Resistance Pathways. Life 2024, 14, 141. [Google Scholar] [CrossRef]
- Yuan, H.; Cheng, M.; Wang, R.; Wang, Z.; Fan, F.; Wang, W.; Si, F.; Gao, F.; Li, S. miR396b/GRF6 Module Contributes to Salt Tolerance in Rice. Plant Biotechnol. J. 2024, 22, 2079–2092. [Google Scholar] [CrossRef]
- Yoshida, T.; Mogami, J.; Yamaguchi-Shinozaki, K. ABA-Dependent and ABA-Independent Signaling in Response to Osmotic Stress in Plants. Curr. Opin. Plant Biol. 2014, 21, 133–139. [Google Scholar] [CrossRef]
- Hasanuzzaman, M.; Bhuyan, M.H.M.B.; Parvin, K.; Bhuiyan, T.F.; Anee, T.I.; Nahar, K.; Hossen, M.S.; Zulfiqar, F.; Alam, M.M.; Fujita, M. Regulation of ROS Metabolism in Plants under Environmental Stress: A Review of Recent Experimental Evidence. Int. J. Mol. Sci. 2020, 21, 8695. [Google Scholar] [CrossRef]
- Goodstein, D.M.; Shu, S.; Howson, R.; Neupane, R.; Hayes, R.D.; Fazo, J.; Mitros, T.; Dirks, W.; Hellsten, U.; Putnam, N.; et al. Phytozome: A Comparative Platform for Green Plant Genomics. Nucleic Acids Res. 2012, 40, D1178–D1186. [Google Scholar] [CrossRef]
- Jin, J.; Tian, F.; Yang, D.-C.; Meng, Y.-Q.; Kong, L.; Luo, J.; Gao, G. PlantTFDB 4.0: Toward a Central Hub for Transcription Factors and Regulatory Interactions in Plants. Nucleic Acids Res. 2017, 45, D1040–D1045. [Google Scholar] [CrossRef]
- Camacho, C.; Coulouris, G.; Avagyan, V.; Ma, N.; Papadopoulos, J.; Bealer, K.; Madden, T.L. BLAST+: Architecture and Applications. BMC Bioinform. 2009, 10, 421. [Google Scholar] [CrossRef]
- The UniProt Consortium; Bateman, A.; Martin, M.-J.; Orchard, S.; Magrane, M.; Ahmad, S.; Alpi, E.; Bowler-Barnett, E.H.; Britto, R.; Bye-A-Jee, H.; et al. UniProt: The Universal Protein Knowledgebase in 2023. Nucleic Acids Res. 2023, 51, D523–D531. [Google Scholar] [CrossRef]
- Letunic, I.; Bork, P. Interactive Tree of Life (iTOL) v4: Recent Updates and New Developments. Nucleic Acids Res. 2019, 47, W256–W259. [Google Scholar] [CrossRef]
- Duvaud, S.; Gabella, C.; Lisacek, F.; Stockinger, H.; Ioannidis, V.; Durinx, C. Expasy, the Swiss Bioinformatics Resource Portal, as Designed by Its Users. Nucleic Acids Res. 2021, 49, W216–W227. [Google Scholar] [CrossRef]
- Lescot, M. PlantCARE, a Database of Plant Cis-Acting Regulatory Elements and a Portal to Tools for in Silico Analysis of Promoter Sequences. Nucleic Acids Res. 2002, 30, 325–327. [Google Scholar] [CrossRef]
- Shannon, P.; Markiel, A.; Ozier, O.; Baliga, N.S.; Wang, J.T.; Ramage, D.; Amin, N.; Schwikowski, B.; Ideker, T. Cytoscape: A Software Environment for Integrated Models of Biomolecular Interaction Networks. Genome Res. 2003, 13, 2498–2504. [Google Scholar] [CrossRef]
- Xu, L.; Zheng, Y.; Yu, Q.; Liu, J.; Yang, Z.; Chen, Y. Transcriptome Analysis Reveals the Stress Tolerance to and Accumulation Mechanisms of Cadmium in Paspalum vaginatum Swartz. Plants 2022, 11, 2078. [Google Scholar] [CrossRef]
- Zhang, J.; Zhang, C.; Huang, S.; Chang, L.; Li, J.; Tang, H.; Dey, S.; Biswas, A.; Du, D.; Li, D.; et al. Key Cannabis Salt-Responsive Genes and Pathways Revealed by Comparative Transcriptome and Physiological Analyses of Contrasting Varieties. Agronomy 2021, 11, 2338. [Google Scholar] [CrossRef]
- Love, M.I.; Huber, W.; Anders, S. Moderated Estimation of Fold Change and Dispersion for RNA-Seq Data with DESeq2. Genome Biol. 2014, 15, 550. [Google Scholar] [CrossRef]
- Zhang, T.; Cui, Z.; Li, Y.; Kang, Y.; Song, X.; Wang, J.; Zhou, Y. Genome-Wide Identification and Expression Analysis of MYB Transcription Factor Superfamily in Dendrobium catenatum. Front. Genet. 2021, 12, 714696. [Google Scholar] [CrossRef]
- Huerta-Cepas, J.; Szklarczyk, D.; Heller, D.; Hernández-Plaza, A.; Forslund, S.K.; Cook, H.; Mende, D.R.; Letunic, I.; Rattei, T.; Jensen, L.J.; et al. eggNOG 5.0: A Hierarchical, Functionally and Phylogenetically Annotated Orthology Resource Based on 5090 Organisms and 2502 Viruses. Nucleic Acids Res. 2019, 47, D309–D314. [Google Scholar] [CrossRef]
- Sun, W.; Ma, Z.; Chen, H.; Liu, M. MYB Gene Family in Potato (Solanum tuberosum L.): Genome-Wide Identification of Hormone-Responsive Reveals Their Potential Functions in Growth and Development. Int. J. Mol. Sci. 2019, 20, 4847. [Google Scholar] [CrossRef]
- Wu, X.; Shi, H.; Guo, Z. Overexpression of a NF-YC Gene Results in Enhanced Drought and Salt Tolerance in Transgenic Seashore Paspalum. Front. Plant Sci. 2018, 9, 1355. [Google Scholar] [CrossRef]
- Schmittgen, T.D.; Livak, K.J. Analyzing Real-Time PCR Data by the Comparative CT Method. Nat. Protoc. 2008, 3, 1101–1108. [Google Scholar] [CrossRef]
- Ke, Y.; Abbas, F.; Zhou, Y.; Yu, R.; Yue, Y.; Li, X.; Yu, Y.; Fan, Y. Genome-Wide Analysis and Characterization of the Aux/IAA Family Genes Related to Floral Scent Formation in Hedychium coronarium. Int. J. Mol. Sci. 2019, 20, 3235. [Google Scholar] [CrossRef] [PubMed]








| Primer | Primer Sequence (5′–3′) |
|---|---|
| Pv-Actin-F | CTTCTCTCAGCACTTTCCAACA |
| Pv-Actin-R | AAACATAACCTGCAATCTCTCC |
| PvMYB85-F | ATGGTGACTGTGAGAGAGGAGGT |
| PvMYB85-R | TTATTTACCATAACCAAATTGTGGAGCCAAC |
| PvMYB90-F | ATGGGGAGGGCTCCGTG |
| PvMYB90-R | CTAAATCTGCGGCAATTCTTGGTGC |
| pFGC-eYFP-F | ATCCTTCGCAAGACCCTTCCT |
| pFGC-eYFP-R | GGACACGCTGAACTTGTGGC |
Disclaimer/Publisher’s Note: The statements, opinions and data contained in all publications are solely those of the individual author(s) and contributor(s) and not of MDPI and/or the editor(s). MDPI and/or the editor(s) disclaim responsibility for any injury to people or property resulting from any ideas, methods, instructions or products referred to in the content. |
© 2026 by the authors. Licensee MDPI, Basel, Switzerland. This article is an open access article distributed under the terms and conditions of the Creative Commons Attribution (CC BY) license.
Share and Cite
Wang, Y.; Wu, X.; Sun, Q.; Lu, W.; Ren, Z.; Wang, Z.-Y.; Wu, X. Genome-Wide Identification and Transcriptomic Analysis of MYB Transcription Factors in Seashore Paspalum Under Salt Stress. Int. J. Mol. Sci. 2026, 27, 1068. https://doi.org/10.3390/ijms27021068
Wang Y, Wu X, Sun Q, Lu W, Ren Z, Wang Z-Y, Wu X. Genome-Wide Identification and Transcriptomic Analysis of MYB Transcription Factors in Seashore Paspalum Under Salt Stress. International Journal of Molecular Sciences. 2026; 27(2):1068. https://doi.org/10.3390/ijms27021068
Chicago/Turabian StyleWang, Yuzhu, Xuanyang Wu, Qi Sun, Wenjie Lu, Zhanfeng Ren, Zeng-Yu Wang, and Xueli Wu. 2026. "Genome-Wide Identification and Transcriptomic Analysis of MYB Transcription Factors in Seashore Paspalum Under Salt Stress" International Journal of Molecular Sciences 27, no. 2: 1068. https://doi.org/10.3390/ijms27021068
APA StyleWang, Y., Wu, X., Sun, Q., Lu, W., Ren, Z., Wang, Z.-Y., & Wu, X. (2026). Genome-Wide Identification and Transcriptomic Analysis of MYB Transcription Factors in Seashore Paspalum Under Salt Stress. International Journal of Molecular Sciences, 27(2), 1068. https://doi.org/10.3390/ijms27021068

