Sign in to use this feature.

Years

Between: -

Subjects

remove_circle_outline
remove_circle_outline
remove_circle_outline
remove_circle_outline
remove_circle_outline
remove_circle_outline
remove_circle_outline

Journals

Article Types

Countries / Regions

Search Results (43)

Search Parameters:
Keywords = Zizania latifolia

Order results
Result details
Results per page
Select all
Export citation of selected articles as:
17 pages, 3146 KB  
Article
Restoring Lakeshore Vegetation in the Face of Hysteresis: A Water-Level and Sediment-Based Strategy for Shallow Lakes
by Yasufumi Fujimoto, Yusuke Takahashi, Hiroki Hayami, Munehiro Nomura, Jun Yokoyama, Tetsuo Shimada and Osamu Nishimura
Water 2025, 17(12), 1760; https://doi.org/10.3390/w17121760 - 12 Jun 2025
Viewed by 1618
Abstract
Long-term sedimentation patterns influence the ecological succession of shallow lakes. However, human-induced impacts can disrupt these processes, leading to prolonged hysteresis. Using historical sedimentation data, we simulated the future terrestrialization of Lake Izunuma-Uchinuma, a Ramsar-listed wetland in Japan. The results indicated that ecotone [...] Read more.
Long-term sedimentation patterns influence the ecological succession of shallow lakes. However, human-induced impacts can disrupt these processes, leading to prolonged hysteresis. Using historical sedimentation data, we simulated the future terrestrialization of Lake Izunuma-Uchinuma, a Ramsar-listed wetland in Japan. The results indicated that ecotone recovery would take over 150 years, highlighting the strong legacy effects of shoreline vegetation loss. To accelerate restoration, we implemented an integrated approach that combined water-level management with sediment stabilization structures, including fences and coconut mat rolls. Over three years, these interventions successfully restored shoreline sediment accumulation, facilitated the re-establishment of Zizania latifolia (from 328 m2 to 1537 m2 in Ecotone 1), and improved water quality and waterbird use. Waterbird abundance significantly increased (p < 0.05) in the treated zones, and sediment exposure led to a reduction in COD release, indicating improved substrate conditions. Our results suggest that proactive ecotone restoration strategies, including hydrological regulation and sediment management, are essential in lakes where natural recovery is hindered by long-term sedimentation deficits and water-level changes. This study highlights the importance of integrating these measures to mitigate hysteresis and enhance ecosystem resilience in degraded shallow lakes. Full article
(This article belongs to the Section Water, Agriculture and Aquaculture)
Show Figures

Figure 1

18 pages, 3987 KB  
Article
Fenaminosulf Promotes Growth and Gall Formation in Zizania latifolia Through Modulation of Physiological and Molecular Pathways
by Chaohong Ding, Ruifang Ma, Liqiu Wang, Xinyan Lan, Limin Chen, Jinxing Zhu and Lailiang Wang
Plants 2025, 14(11), 1628; https://doi.org/10.3390/plants14111628 - 27 May 2025
Viewed by 773
Abstract
Zizania latifolia (Jiaobai) is an economically important aquatic crop characterized by unique gall formation through interaction with the smut fungus Ustilago esculenta. Understanding factors influencing this interaction is crucial for cultivation. This study investigates the non-target effects of the fungicide Fenaminosulf (FM) [...] Read more.
Zizania latifolia (Jiaobai) is an economically important aquatic crop characterized by unique gall formation through interaction with the smut fungus Ustilago esculenta. Understanding factors influencing this interaction is crucial for cultivation. This study investigates the non-target effects of the fungicide Fenaminosulf (FM) on Z. latifolia’s growth, physiology, and underlying molecular pathways. We demonstrate that FM exerts striking concentration-dependent effects, revealing its potential as a modulator of plant development and symbiosis. Physiological measurements showed that a moderate FM concentration (1.25 g/L) promoted key vegetative growth parameters, including plant height and leaf length, while maintaining chlorophyll content, suggesting a potential bio-stimulant effect. In contrast, higher FM concentrations (2.5 g/L and 5 g/L) inhibited vegetative growth but significantly enhanced gall formation, particularly at 2.5 g/L, indicating that FM can redirect plant resources or alter susceptibility to favor the fungal interaction under specific conditions. Transcriptomic analysis provided mechanistic insights, revealing extensive gene expression reprogramming, especially under high FM treatment (5 g/L). Key pathways related to plant-pathogen interaction, phenylpropanoid biosynthesis, and hormone signal transduction were significantly modulated. Notably, FM treatment suppressed key immune-related genes, including Xa21 and PBL19, potentially reducing plant resistance and facilitating gall formation. Hormone signaling analysis revealed inhibition of auxin, cytokinin, brassinosteroid, and jasmonic acid metabolism, indicating a comprehensive molecular recalibration of plant developmental processes. The study provides novel insights into the molecular mechanisms by which FM influences Z. latifolia growth and gall formation. The concentration-dependent effects of FM suggest its potential as a strategic tool for agricultural management, offering a nuanced approach to crop development. These findings contribute to understanding plant-chemical interactions and provide valuable directions for optimizing Z. latifolia cultivation strategies. Full article
(This article belongs to the Section Plant Genetics, Genomics and Biotechnology)
Show Figures

Figure 1

17 pages, 9910 KB  
Article
Integrating Metabolomics and Genomics to Uncover the Impact of Fermented Total Mixed Ration on Heifer Growth Performance Through Host-Dependent Metabolic Pathways
by Zhenzhen Hu, Minyu Zuo, Shixuan Ding, Yifan Zhong, Mingyuan Xue and Huichao Zheng
Animals 2025, 15(2), 173; https://doi.org/10.3390/ani15020173 - 10 Jan 2025
Cited by 1 | Viewed by 1393
Abstract
With the increasing demand for enhancing livestock production performance and optimizing feed efficiency, this study aimed to investigate the effects of fermented total mixed ration (FTMR) containing different proportions of rice straw and sheath and leaves of Zizania latifolia on systemic nutrient metabolism [...] Read more.
With the increasing demand for enhancing livestock production performance and optimizing feed efficiency, this study aimed to investigate the effects of fermented total mixed ration (FTMR) containing different proportions of rice straw and sheath and leaves of Zizania latifolia on systemic nutrient metabolism and oxidative metabolism under host genetic regulation and on growth performance of heifers. A total of 157 heifers aged 7–8 months were selected, and their hair was collected for whole-genome sequencing. They were randomly assigned into four groups of 18 to 21 cattle each and fed FTMR containing varying levels of rice straw (21% in LSF, 28% in MSF, 35% in HSF) or 31% sheath and leaves of Zizania latifolia (ZF) for a two-month period. At the end of trial, blood and urine samples were collected to measure biochemical indexes and metabolomics. The results showed that high rice straw content and ZF diets could increase blood glucose and non-protein nitrogen in heifers, that is, blood glucose and urea nitrogen levels in HSF and ZF groups were higher than those in LSF and MSF groups (p < 0.05). Meanwhile, the two diets could improve the antioxidant level of heifers. Urine metabolomics analysis between the groups identified three differential metabolic pathways, including 11 metabolites. Among them, l-homoserine and o-acetylserine had significant SNPs associated with them, which promoted glutathione metabolism. Although there was no significant effect of diet on heifers’ average daily gain (ADG) in body weight (p > 0.05), there was substantial inter-individual variation in metabolites among all animals, as further correlation analyses illustrated. Twenty-eight metabolites were significantly associated with ADG (R > 0.3, p < 0.05). Four of them were identified as biomarkers, primarily regulating energy metabolism and oxidative balance. In conclusion, feeding HSF and ZF FTMR enhances glutathione metabolism and antioxidant capacity in heifers, positioning key metabolites as candidates for ADG markers. This integrative omics approach underscores the potential for enhancing livestock productivity and promoting sustainable agricultural practices. Full article
(This article belongs to the Section Animal Nutrition)
Show Figures

Figure 1

15 pages, 12000 KB  
Article
Role of UeMsb2 in Filamentous Growth and Pathogenicity of Ustilago esculenta
by Wanlong Jiang, Yingli Hu, Juncheng Wu, Jianglong Hu, Jintian Tang, Ran Wang, Zihong Ye and Yafen Zhang
J. Fungi 2024, 10(12), 818; https://doi.org/10.3390/jof10120818 - 25 Nov 2024
Cited by 1 | Viewed by 3554
Abstract
Ustilago esculenta is a dimorphic fungus that specifically infects Zizania latifolia, causing stem swelling and the formation of an edible fleshy stem known as jiaobai. The pathogenicity of U. esculenta is closely associated with the development of jiaobai and phenotypic differentiation. Msb2 [...] Read more.
Ustilago esculenta is a dimorphic fungus that specifically infects Zizania latifolia, causing stem swelling and the formation of an edible fleshy stem known as jiaobai. The pathogenicity of U. esculenta is closely associated with the development of jiaobai and phenotypic differentiation. Msb2 acts as a key upstream sensor in the MAPK (mitogen-activated protein kinase) signaling pathway, playing critical roles in fungal hyphal growth, osmotic regulation, maintenance of cell wall integrity, temperature adaptation, and pathogenicity. In this study, we cloned the UeMsb2 gene from U. esculenta (GenBank No. MW768949). The open reading frame of UeMsb2 is 3015 bp in length, lacks introns, encodes a 1004-amino-acid protein with a conserved serine-rich domain, and is localized to the vacuole. Expression analysis revealed that UeMsb2 is inducibly expressed during both hyphal growth and infection processes. Deletion of UeMsb2 did not affect haploid morphology or growth rate in vitro but significantly impaired the strain’s mating ability, suppressed filamentous growth, slowed host infection progression, and downregulated the expression of b signaling pathway genes associated with pathogenicity. Notably, the deletion of UeMsb2 did not influence the in vitro growth of U. esculenta under hyperosmotic, thermal, or oxidative stress conditions. These findings underscore the critical role of UeMsb2 in regulating the pathogenicity of U. esculenta. This study provides insights into the interaction between U. esculenta and Z. latifolia, particularly the mechanisms that drive host stem swelling. Full article
Show Figures

Figure 1

16 pages, 3205 KB  
Article
Effect of Different Postharvest Pre-Cooling Treatments on Quality of Water Bamboo Shoots (Zizania latifolia) during Refrigerated Storage
by Shuwen Tang, Zhongyi Xu, Chenwei Chen and Jing Xie
Plants 2024, 13(20), 2856; https://doi.org/10.3390/plants13202856 - 12 Oct 2024
Cited by 2 | Viewed by 3882
Abstract
Post-harvest pre-cooling of water bamboo shoots (WBS) [Zizania latifolia] can effectively delay its quality deterioration. Six types of pre-cooling treatments were used to pre-cooling post-harvest WBS, including cold slightly acidic electrolytic water pre-cooling (CSAEW), cold water pre-cooling (CWPC), vacuum pre-cooling (VPC), [...] Read more.
Post-harvest pre-cooling of water bamboo shoots (WBS) [Zizania latifolia] can effectively delay its quality deterioration. Six types of pre-cooling treatments were used to pre-cooling post-harvest WBS, including cold slightly acidic electrolytic water pre-cooling (CSAEW), cold water pre-cooling (CWPC), vacuum pre-cooling (VPC), strong wind pre-cooling (SWPC), refrigerator pre-cooling (RPC), and fluid ice pre-cooling (FIPC). The effects of different pre-cooling treatments on the quality of refrigerated WBS were investigated. The results showed that the FIPC treatment was harmful to the storage quality of WBS, while the other five pre-cooling treatments could extend the shelf life of WBS to some extent. These pre-cooling treatments can inhibit the respiration of WBS, slow down its weight loss and lignification process, and maintain its relatively high levels of nutrient content and antioxidant activity. The CSAEW treatment outperformed other treatments in terms of bactericidal action and microbiological content control for WBS during storage. The protective effect of CSAEW treatment on the storage quality of WBS was relatively the best, and extended the shelf life of WBS by 12 days compared to the control group. This study indicated that the CSAEW pre-cooling treatment offers a new choice for pre-cooling root vegetables. Full article
(This article belongs to the Special Issue Postharvest Quality and Physiology of Vegetables and Fruits)
Show Figures

Figure 1

2 pages, 151 KB  
Correction
Correction: Ahn et al. Enzyme-Treated Zizania latifolia Ethanol Extract Improves Liver-Related Outcomes and Fatigability. Foods 2024, 13, 1725
by Yu-Jin Ahn, Boyun Kim, Yoon Hee Kim, Tae Young Kim, Hyeyeong Seo, Yooheon Park, Sung-Soo Park and Yejin Ahn
Foods 2024, 13(15), 2362; https://doi.org/10.3390/foods13152362 - 26 Jul 2024
Viewed by 1016
Abstract
In the original publication [...] Full article
9 pages, 2200 KB  
Article
Reference Gene Selection and Gene Expression Analysis during Gall Development of Zizania latifolia
by Yipeng Li, Huan Yi, Qing Gu, Zhaisheng Zheng, Mingxing Zhu, Xiaojun Zha, Shangfa Zhang and Mengfei Yang
Horticulturae 2024, 10(7), 759; https://doi.org/10.3390/horticulturae10070759 - 18 Jul 2024
Cited by 1 | Viewed by 1484
Abstract
The stem tips of Zizania latifolia at different development stages were used as research materials. The expression stability of nine candidate reference genes (ACT1, H2B, UBI, EF-1α, GAPDH, β-actin, 60S, SKIP and AQP) were [...] Read more.
The stem tips of Zizania latifolia at different development stages were used as research materials. The expression stability of nine candidate reference genes (ACT1, H2B, UBI, EF-1α, GAPDH, β-actin, 60S, SKIP and AQP) were evaluated using qRT-PCR. The data were analyzed with GeNorm and NormFinder software. Present results indicated that the expression of ACT1 was stable and that it could be used as the optimal reference gene for studying the development stage of gall formation. ACT1 was selected as the reference gene to verify the expression level of the correlative genes in the gall formation stage of Z. latifolia. Our results were consistent with the previous transcriptome sequencing results. This study revealed that ACT1 was the classic reference gene for the analysis of correlative genes in all of the gall development stages of Z. latifolia. Full article
Show Figures

Figure 1

14 pages, 1544 KB  
Article
Enzyme-Treated Zizania latifolia Ethanol Extract Improves Liver-Related Outcomes and Fatigability
by Yu-Jin Ahn, Boyun Kim, Yoon Hee Kim, Tae Young Kim, Hyeyeong Seo, Yooheon Park, Sung-Soo Park and Yejin Ahn
Foods 2024, 13(11), 1725; https://doi.org/10.3390/foods13111725 - 31 May 2024
Cited by 1 | Viewed by 2559 | Correction
Abstract
Long-term hepatic damage is associated with human morbidity and mortality owing to numerous pathogenic factors. A variety of studies have focused on improving liver health using natural products and herbal medicines. We aimed to investigate the effect of enzyme-treated Zizania latifolia ethanol extract [...] Read more.
Long-term hepatic damage is associated with human morbidity and mortality owing to numerous pathogenic factors. A variety of studies have focused on improving liver health using natural products and herbal medicines. We aimed to investigate the effect of enzyme-treated Zizania latifolia ethanol extract (ETZL), which increases the content of tricin via enzymatic hydrolysis, for 8 weeks on liver-related outcomes, lipid metabolism, antioxidant activity, and fatigue compared to a placebo. Healthy Korean adult males aged 19–60 years were randomized into ETZL treatment and placebo groups, and alcohol consumption was 24.96 and 28.64 units/week, respectively. Alanine transaminase, a blood marker associated with liver cell injury, significantly decreased after 8 weeks compared to the baseline in the ETZL treatment group (p = 0.004). After 8 weeks, the treatment group showed significant changes in the levels of high-density lipoprotein and hepatic steatosis index compared to the baseline (p = 0.028 and p = 0.004, respectively). ETZL treatment tended to reduce antioxidant-activity-related factors, total antioxidant status, and malondialdehyde, but there was no significant difference. In the multidimensional fatigue scale, ETZL treatment showed a significant reduction in general fatigue and total-fatigue-related values after 8 weeks compared to the baseline (p = 0.012 and p = 0.032, respectively). Taken together, the 8-week treatment of enzyme-treated Zizania latifolia ethanol extract demonstrated positive effects on liver-related outcomes, lipid metabolism, and mental fatigue without adverse effects on safety-related parameters. Full article
(This article belongs to the Special Issue Application of Fermentation Biotechnology in Food Science)
Show Figures

Graphical abstract

15 pages, 3447 KB  
Article
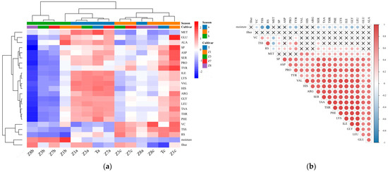
Comparative Analysis of the Nutritional Quality of Zizania latifolia Cultivars Harvested in Different Growing Seasons
by Guixian Hu, Xue Li, Aiping Lai, Yan Liu, Yu Zhang, Junhong Wang, Suling Sun, Jiahong Zhu and Mengfei Yang
Foods 2024, 13(1), 30; https://doi.org/10.3390/foods13010030 - 21 Dec 2023
Cited by 8 | Viewed by 2828
Abstract
Zizania latifolia (Z. latifolia) is a popular aquatic vegetable with various nutrients in south China, but little is known about its cultivars and growing seasons in terms of the nutritional components. This work aims to characterize the nutrients of five Z. [...] Read more.
Zizania latifolia (Z. latifolia) is a popular aquatic vegetable with various nutrients in south China, but little is known about its cultivars and growing seasons in terms of the nutritional components. This work aims to characterize the nutrients of five Z. latifolia cultivars in different growing seasons. The results showed that Z. latifolia samples differed in terms of chemical parameters, which were significantly affected by variety, growing season, and their interaction. Zhejiao No. 8, harvested in the autumn, stood out with the highest levels of vitamin C. Tangxiajiao and Zhejiao No. 1 contained the highest values of total soluble solids, reducing sugar, soluble proteins, and amino acids. Significant differences were observed between the autumn Z. latifolia and spring samples; the former were of higher quality than the latter based on hierarchical clustering analysis and principal component analysis. Moreover, total amino acids (TAA) and glutamic acid (GLU) were selected as the key indicators for Z. latifolia comprehensive quality by multiple linear regression analysis. This study provides essential information on Z. latifolia quality characteristics corresponding to cultivars and growing seasons, which lays the foundation for promoting the quality improvement of Z. latifolia scientifically. Full article
(This article belongs to the Section Plant Foods)
Show Figures

Figure 1

14 pages, 3708 KB  
Article
The Difference in Diversity between Endophytic Microorganisms in White and Grey Zizania latifolia
by Yipeng Li, Cailin Hu, Ruiqi Song, Zhihui Yin, Lingyun Wang, Lin Shi, Wei Li, Zhaisheng Zheng and Mengfei Yang
J. Fungi 2023, 9(11), 1067; https://doi.org/10.3390/jof9111067 - 1 Nov 2023
Cited by 2 | Viewed by 2219
Abstract
The Zizania latifolia is usually infected by the obligate parasitic fungus Ustilago esculenta to form an edible fleshy stem which is an aquatic vegetable called Jiaobai in China. The infection by the teliospore (T) strain of U. esculenta induces Z. latifolia forming gray [...] Read more.
The Zizania latifolia is usually infected by the obligate parasitic fungus Ustilago esculenta to form an edible fleshy stem which is an aquatic vegetable called Jiaobai in China. The infection by the teliospore (T) strain of U. esculenta induces Z. latifolia forming gray fleshy stems, while the mycelia-teliospore (MT) strain of U. esculenta induces white fleshy stems which are more suitable for edibility than gray fleshy stems. The mechanism of this phenomenon is still largely unknown. One of the possible causes is the diversity of endophytic microbial communities between these two fleshy stems. Therefore, we utilized fungal ITS1 and bacterial 16S rDNA amplicon sequencing to investigate the diversity of endophytic microbial communities in the two different fleshy stems of Z. latifolia. The results revealed that the α diversity and richness of endophytic fungi in white Z. latifolia were significantly greater than in gray Z. latifolia. The dominant fungal genus in both fleshy stems was U. esculenta, which accounted for over 90% of the endophytic fungi. The community composition of endophytic fungi in gray and white Z. latifolia was different except for U. esculenta, and a negative correlation was observed between U. esculenta and other endophytic fungi. In addition, the dominant bacterial genus in gray Z. latifolia was Alcaligenaceae which is also negatively correlated with other bacterium communities. Additionally, the co-occurrence network of white Z. latifolia was found to have a stronger scale, connectivity, and complexity compared to that of gray Z. latifolia. And the detected beneficial bacteria and pathogens in the stems of Z. latifolia potentially compete for resources. Furthermore, the function of endophytic bacteria is more abundant than endophytic fungi in Z. latifolia. This research investigated the correlation between the development of Z. latifolia fleshy stems and endophytic microbial communities. Our findings indicate that the composition of endophytic microbial communities is closely related to the type of Z. latifolia fleshy stems. This research also suggests the potential utilization of specific microbial communities to enhance the growth and development of Z. latifolia, thereby contributing to the breeding of Z. latifolia. Full article
Show Figures

Figure 1

13 pages, 1063 KB  
Article
Development of a Strategy for L-Lactic Acid Production by Rhizopus oryzae Using Zizania latifolia Waste and Cane Molasses as Carbon Sources
by Feng-Wei Yin, Xiao-Long Sun, Wei-Long Zheng, Long-Fei Yin, Xi Luo, Ying-Ying Zhang, Yan-Fei Wang and Yong-Qian Fu
Molecules 2023, 28(17), 6234; https://doi.org/10.3390/molecules28176234 - 24 Aug 2023
Cited by 10 | Viewed by 3804
Abstract
As a biodegradable and renewable material, polylactic acid is considered a major environmentally friendly alternative to petrochemical plastics. Microbial fermentation is the traditional method for lactic acid production, but it is still too expensive to compete with the petrochemical industry. Agro-industrial wastes are [...] Read more.
As a biodegradable and renewable material, polylactic acid is considered a major environmentally friendly alternative to petrochemical plastics. Microbial fermentation is the traditional method for lactic acid production, but it is still too expensive to compete with the petrochemical industry. Agro-industrial wastes are generated from the food and agricultural industries and agricultural practices. The utilization of agro-industrial wastes is an important way to reduce costs, save energy and achieve sustainable development. The present study aimed to develop a method for the valorization of Zizania latifolia waste and cane molasses as carbon sources for L-lactic acid fermentation using Rhizopus oryzae LA-UN-1. The results showed that xylose derived from the acid hydrolysis of Z. latifolia waste was beneficial for cell growth, while glucose from the acid hydrolysis of Z. latifolia waste and mixed sugars (glucose and fructose) from the acid hydrolysis of cane molasses were suitable for the accumulation of lactic acid. Thus, a three-stage carbon source utilization strategy was developed, which markedly improved lactic acid production and productivity, respectively reaching 129.47 g/L and 1.51 g/L·h after 86 h of fermentation. This work demonstrates that inexpensive Z. latifolia waste and cane molasses can be suitable carbon sources for lactic acid production, offering an efficient utilization strategy for agro-industrial wastes. Full article
Show Figures

Graphical abstract

20 pages, 14737 KB  
Article
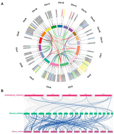
Genome-Wide Identification, Classification and Expression Analyses of MADS-Box Genes Reveal Their Role in Stem Gall Formation and Expansion of Zizania latifolia
by Zhiping Zhang, Meng Xiao, Sixiao Song, Yifeng Jiang, Xinrui Zhu, Lingtong Shi, Xiaomeng Zheng, Jiezeng Jiang and Minmin Miao
Agronomy 2023, 13(7), 1758; https://doi.org/10.3390/agronomy13071758 - 29 Jun 2023
Cited by 4 | Viewed by 2195
Abstract
MADS-box genes are important transcription factors in eukaryotes that are involved in regulating the growth and development of many plants. Jiaobai is a special aquatic vegetable formed through the stem expansion of Zizania latifolia infected by Ustilago esculenta and is wildly cultivated in [...] Read more.
MADS-box genes are important transcription factors in eukaryotes that are involved in regulating the growth and development of many plants. Jiaobai is a special aquatic vegetable formed through the stem expansion of Zizania latifolia infected by Ustilago esculenta and is wildly cultivated in Southeast Asia. To date, the biological function of MADS-box genes in Z. latifolia remains largely unknown. In this study, a genome-wide search for MADS-box genes in Z. latifolia was performed, and 87 MADS-box genes were identified. According to the phylogenetic analysis, there were 27 type I genes and 60 type II genes. The type I genes were mainly distributed in the Mα, Mβ and Mγ subfamilies, and the type II genes were divided into 14 subfamilies and unevenly distributed across 17 chromosomes. The encoded protein sequences ranged from 91 to 433 amino acids, the number of exons was 1~14, and most type I genes did not contain introns. The promoter region contained a large number of functional domains related to light response, plant hormones, stress and the meristem. An analysis of the expression patterns showed that there were massive differences in the expression of the MADS-box genes in different tissues, with six genes highly expressed in leaves and eight genes highly expressed in the stem apical meristem. Photoperiod and temperature were found to regulate the formation of the stem gall (SG) of Z. latifolia, and short-day (SD) conditions had an obvious promoting effect. ZlMADS57 and ZlMADS85 were significantly increased in SG under SD. Further analysis of the expression levels of MADS-box genes during the developmental stages of Z. latifolia found that the ZlMADS45, ZlMADS57, ZlMADS81 and ZlMADS85 were highly expressed 10 days before the SG formation, and ZlMADS66 reached its highest value on the day when the SG began forming. ZlMADS14, ZlMADS15, ZlMADS32, ZlMADS36, ZlMADS59 and ZlMADS71 were highly expressed after SG expansion, indicating that the MADS-box gene may play an important role in regulating SG formation and the subsequent expansion of Jiaobai. This study provides a reference for the functional identification of the MADS-box gene family and establishes a foundation for regulating the maturity of Z. latifolia. Full article
(This article belongs to the Section Horticultural and Floricultural Crops)
Show Figures

Figure 1

16 pages, 2473 KB  
Article
Sediment Fungal Communities of Constructed Wetlands Dominated by Zizania latifolia and Phragmites communis and Their Effect on Organic Pollutant Removal
by Yiting He, Zhongliang Huang, Hui Li, Jing Huang, Xiaoli Qin and Zijian Wu
Water 2023, 15(12), 2291; https://doi.org/10.3390/w15122291 - 19 Jun 2023
Cited by 2 | Viewed by 2175
Abstract
The purpose of the study was to investigate the relationship between wetland plants and fungal communities with a focus on their combined functions to remove organic pollutants. Two constructed wetland (CW) systems, covering a total area of 4.24 hm2, were established [...] Read more.
The purpose of the study was to investigate the relationship between wetland plants and fungal communities with a focus on their combined functions to remove organic pollutants. Two constructed wetland (CW) systems, covering a total area of 4.24 hm2, were established to treat the agricultural non-point source pollution using, respectively, Zizania latifolia (CW1) and Phragmites communis (CW2) as the dominant plant species. The obtained results showed that CW1 performed much better than CW2 in terms of promoting the abundance and diversity of the sediment fungal community identified by high-throughput sequencing technology. The enhanced fungal activity was shown to be one of the main factors that raised the pollutant removal rates and reduced the contents of the target pollutants (COD, TN, TP and NH4+-N) to levels below the stipulated national standards. Significant differences in abundant fungi were observed between the CW units and their inlet and outlet sampling sites, indicating that the plant species and pollutant concentrations were the key factors affecting the diversity and activity of the sediment fungal community. The findings of the study provided not only a better understanding of the plant–fungi symbiotic system but also useful information for the development of CW technology. Full article
Show Figures

Figure 1

15 pages, 13856 KB  
Article
The Novel Effector Ue943 Is Essential for Host Plant Colonization by Ustilago esculenta
by Shuqing Wang, Wenqiang Xia, Yani Li, Yuyan Peng, Yafen Zhang, Jintian Tang, Haifeng Cui, Lisi Qu, Tongfu Yao, Zetao Yu and Zihong Ye
J. Fungi 2023, 9(5), 593; https://doi.org/10.3390/jof9050593 - 19 May 2023
Cited by 1 | Viewed by 2429
Abstract
The smut fungus Ustilago esculenta obligately parasitizes Zizania latifolia and induces smut galls at the stem tips of host plants. Previous research identified a putative secreted protein, Ue943, which is required for the biotrophic phase of U. esculenta but not for the saprophytic [...] Read more.
The smut fungus Ustilago esculenta obligately parasitizes Zizania latifolia and induces smut galls at the stem tips of host plants. Previous research identified a putative secreted protein, Ue943, which is required for the biotrophic phase of U. esculenta but not for the saprophytic phase. Here, we studied the role of Ue943 during the infection process. Conserved homologs of Ue943 were found in smut fungi. Ue943 can be secreted by U. esculenta and localized to the biotrophic interface between fungi and plants. It is required at the early stage of colonization. The Ue943 deletion mutant caused reactive oxygen species (ROS) production and callose deposition in the host plant at 1 and 5 days post inoculation, which led to failed colonization. The virulence deficiency was restored by overexpressing gene Ue943 or Ue943:GFP. Transcriptome analysis further showed a series of changes in plant hormones following ROS production when the host plant was exposed to ΔUe943. We hypothesize that Ue943 might be responsible for ROS suppression or avoidance of recognition by the plant immune system. The mechanism underlying Ue943 requires further study to provide more insights into the virulence of smut fungi. Full article
Show Figures

Figure 1

12 pages, 1792 KB  
Article
Floating Mat Formation Makes Zizania latifolia More Competitive under the Conditions of Continuous Significant Water Level Rise
by Ji-Hui Wen, Bing-Yao Li, Hong-Yu Xiao, Cai-Ying Gong, An-Guo Gao, Yan-Hong Wang, De-Liang Li, Hong-Yuan Zeng, You-Zhi Li, Gui-Xiang Yuan, Hui Fu and Ai-Ping Wu
Plants 2023, 12(5), 1193; https://doi.org/10.3390/plants12051193 - 6 Mar 2023
Cited by 6 | Viewed by 2278
Abstract
Water level rise is considered an environmental filter for the growth and reproduction of aquatic plants in lakes. Some emergent macrophytes can form floating mats, enabling them to escape from the negative effects of deep water. However, an understanding of which species can [...] Read more.
Water level rise is considered an environmental filter for the growth and reproduction of aquatic plants in lakes. Some emergent macrophytes can form floating mats, enabling them to escape from the negative effects of deep water. However, an understanding of which species can be uprooted and form floating mats easily and what factors affect these tendencies remains greatly elusive. We conducted an experiment to determine whether the monodominance of Zizania latifolia in the emergent vegetation community in Lake Erhai was related to its floating mat formation ability and to try to find the reasons for its floating mat formation ability during the continuous increase in water level over the past few decades. Our results showed that both the frequency and biomass proportion of Z. latifolia were greater among the plants on the floating mats. Furthermore, Z. latifolia was more likely to be uprooted than the other three previously dominant emergent species due to its smaller angle between the plant and the horizontal plane, rather than the root:shoot or volume:mass ratios. The dominance of Z. latifolia in the emergent community in Lake Erhai is due to its easier ability to become uprooted, allowing it to outperform other emergent species and become the single dominant emergent species under the environmental filter of deep water. The ability to uproot and form floating mats may be a competitive survival strategy for emergent species under the conditions of continuous significant water level rise. Full article
(This article belongs to the Section Plant Ecology)
Show Figures

Figure 1

Back to TopTop