Fenaminosulf Promotes Growth and Gall Formation in Zizania latifolia Through Modulation of Physiological and Molecular Pathways
Abstract
1. Introduction
2. Results
2.1. Effects of Fenaminosulf Treatment on the Growth of Zizania latifolia
2.2. Effects of Fenaminosulf on Gall Formation in Z. latifolia
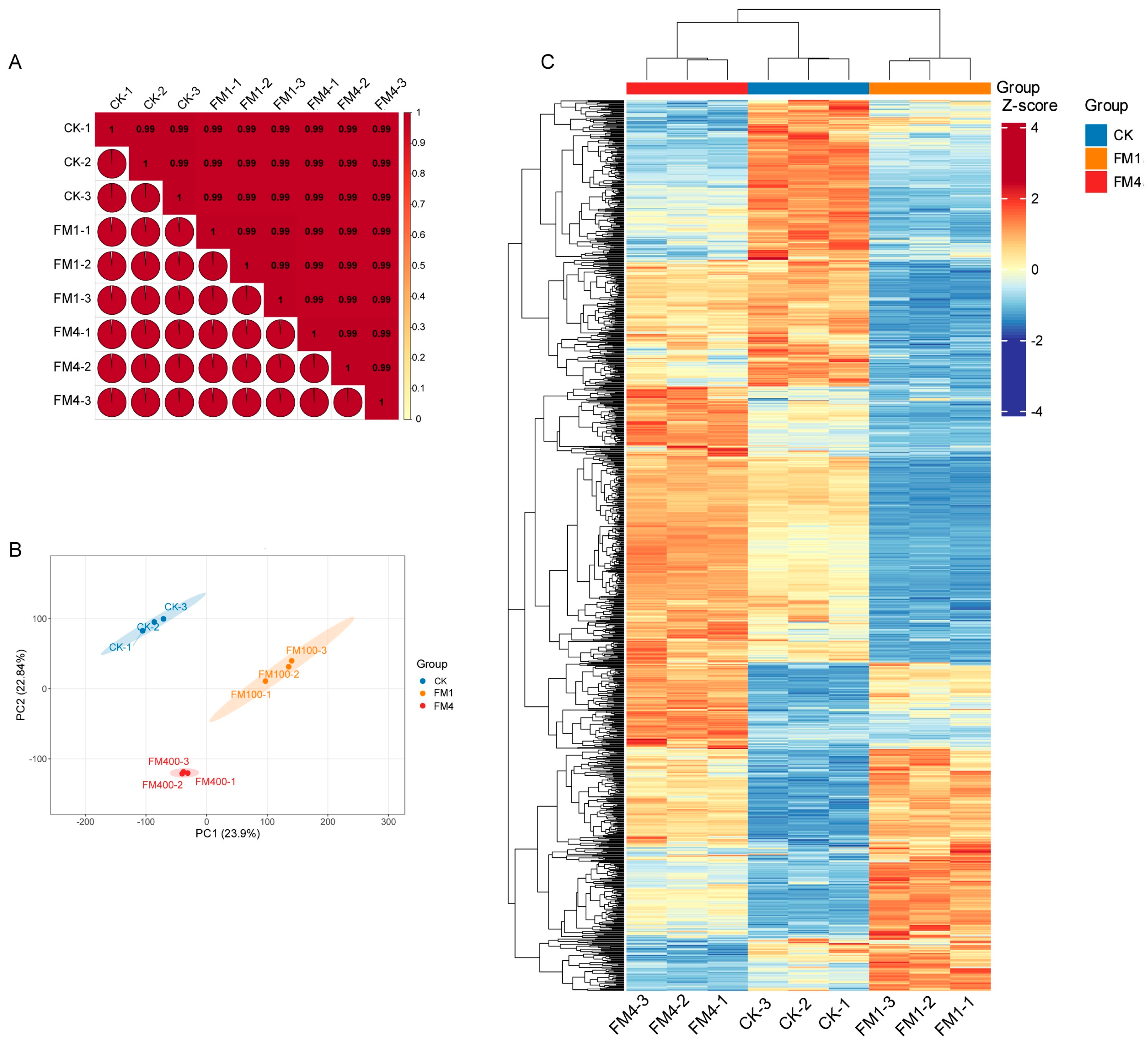
2.3. Overview of Transcripotmic Data
2.4. Diffrential Expression Pattern FM-Treated Z. latifolia
2.5. KEGG Pathway Enrichment Analysis of Gene Expression in FM-Treated Z. latifolia
2.6. Differential Expression of Genes Involved in Phenylpropanoid Biosynthesis Pathway
2.7. Differential Expression of Genes Involved in Plant–Pathogen Interactions
2.8. Effects of Fenaminosulf on Plant Hormone Signal Transduction
3. Discussion
4. Materials and Methods
4.1. Plant Materials and Growth Conditions
4.2. Fenaminosulf (FM) Treatment and Sample Collection
4.3. Transcriptome Sequencing and RNA Extraction
4.4. RNA Library Preparation and Illumina Sequencing
4.5. Differential Gene Expression Analysis
4.6. Statistical Analysis
5. Conclusions
Supplementary Materials
Author Contributions
Funding
Data Availability Statement
Conflicts of Interest
References
- Yang, C.; Zhang, X.; Li, J.; Bao, M.; Ni, D.; Seago, J.L., Jr. Anatomy and histochemistry of roots and shoots in wild rice (Zizania latifolia Griseb.). J. Bot. 2014, 2014, 181727. [Google Scholar] [CrossRef][Green Version]
- Xie, Y.-N.; Qi, Q.-Q.; Li, W.-H.; Li, Y.-L.; Zhang, Y.; Wang, H.-M.; Zhang, Y.-F.; Ye, Z.-H.; Guo, D.-P.; Qian, Q. Domestication, breeding, omics research, and important genes of Zizania latifolia and Zizania palustris. Front. Plant Sci. 2023, 14, 1183739. [Google Scholar] [CrossRef] [PubMed]
- Guo, L.; Qiu, J.; Han, Z.; Ye, Z.; Chen, C.; Liu, C.; Xin, X.; Ye, C.Y.; Wang, Y.Y.; Xie, H. A host plant genome (Zizania latifolia) after a century-long endophyte infection. Plant J. 2015, 83, 600–609. [Google Scholar] [CrossRef] [PubMed]
- Li, J.; Lu, Z.; Yang, Y.; Hou, J.; Yuan, L.; Chen, G.; Wang, C.; Jia, S.; Feng, X.; Zhu, S. Transcriptome analysis reveals the symbiotic mechanism of Ustilago esculenta-induced gall formation of Zizania latifolia. Mol. Plant-Microbe Interact. 2021, 34, 168–185. [Google Scholar] [CrossRef]
- Zhang, Z.-P.; Song, S.-X.; Liu, Y.-C.; Zhu, X.-R.; Jiang, Y.-F.; Shi, L.-T.; Jiang, J.-Z.; Miao, M.-M. Mixed transcriptome analysis revealed the possible interaction mechanisms between Zizania latifolia and Ustilago esculenta inducing jiaobai stem-gall formation. Int. J. Mol. Sci. 2021, 22, 12258. [Google Scholar] [CrossRef]
- Doehlemann, G.; Wahl, R.; Horst, R.J.; Voll, L.M.; Usadel, B.; Poree, F.; Stitt, M.; Pons-Kühnemann, J.; Sonnewald, U.; Kahmann, R. Reprogramming a maize plant: Transcriptional and metabolic changes induced by the fungal biotroph Ustilago maydis. Plant J. 2008, 56, 181–195. [Google Scholar] [CrossRef]
- Jiang, W.; Liu, J.; He, Y.; Payizila, A.; Li, Y. Biological control ability and antifungal activities of Bacillus velezensis Bv S3 against Fusarium oxysporum that causes rice seedling blight. Agronomy 2024, 14, 167. [Google Scholar] [CrossRef]
- Li, F.; Zhang, J.; Zhong, H.; Chen, J. Germicide Fenaminosulf Promots Gall Formation of Zizania latifolia without directly affecting the growth of endophytic fungus Ustilago esculenta. BMC Plant Biol. 2022, 22, 418. [Google Scholar] [CrossRef]
- Li, F.; Zhang, J.; Zhong, H.; Chen, J. Deeper Understanding of the Mechanism Promoting Gall Formation of Zizania latifolia under Fenaminosulf Treatment. arXiv, 2020; preprint. [Google Scholar] [CrossRef]
- Gómez-Gómez, L.; Boller, T. Flagellin perception: A paradigm for innate immunity. Trends Plant Sci. 2002, 7, 251–256. [Google Scholar] [CrossRef]
- Choudhary, S.P.; Yu, J.-Q.; Yamaguchi-Shinozaki, K.; Shinozaki, K.; Tran, L.-S.P. Benefits of brassinosteroid crosstalk. Trends Plant Sci. 2012, 17, 594–605. [Google Scholar] [CrossRef] [PubMed]
- Kazan, K.; Manners, J.M. Linking development to defense: Auxin in plant–pathogen interactions. Trends Plant Sci. 2009, 14, 373–382. [Google Scholar] [CrossRef]
- Robert-Seilaniantz, A.; Grant, M.; Jones, J.D. Hormone crosstalk in plant disease and defense: More than just jasmonate-salicylate antagonism. Annu. Rev. Phytopathol. 2011, 49, 317–343. [Google Scholar] [CrossRef] [PubMed]
- Santner, A.; Calderon-Villalobos, L.I.A.; Estelle, M. Plant hormones are versatile chemical regulators of plant growth. Nat. Chem. Biol. 2009, 5, 301–307. [Google Scholar] [CrossRef]
- Chen, L.; Ma, Y.; He, T.; Chen, T.; Pan, Y.; Zhou, D.; Li, X.; Lu, Y.; Wu, Q.; Wang, L. Integrated transcriptome and metabolome analysis unveil the response mechanism in wild rice (Zizania latifolia griseb.) against sheath rot infection. Front. Genet. 2023, 14, 1163464. [Google Scholar] [CrossRef] [PubMed]
- Naseem, M.; Dandekar, T. The role of auxin-cytokinin antagonism in plant-pathogen interactions. PLoS Pathog. 2012, 8, e1003026. [Google Scholar] [CrossRef]
- Kaur, S.; Samota, M.K.; Choudhary, M.; Choudhary, M.; Pandey, A.K.; Sharma, A.; Thakur, J. How do plants defend themselves against pathogens-Biochemical mechanisms and genetic interventions. Physiol. Mol. Biol. Plants 2022, 28, 485–504. [Google Scholar] [CrossRef]
- Singh, R. Microbial Allies: Enhancing Plant Defense via Phenylpropanoid Pathway and Lignification. Plant Physiol. 2025, 197, kiaf059. [Google Scholar] [CrossRef]
- Vidhyasekaran, P.; Vidhyasekaran, P. PAMP Signaling in Plant Innate Immunity; Springer: Berlin/Heidelberg, Germany, 2014. [Google Scholar]
- Sun, L.; Zhang, J. Regulatory role of receptor-like cytoplasmic kinases in early immune signaling events in plants. FEMS Microbiol. Rev. 2020, 44, 845–856. [Google Scholar] [CrossRef]
- Kohorn, B.D.; Greed, B.E.; Mouille, G.; Verger, S.; Kohorn, S.L. Effects of Arabidopsis wall associated kinase mutations on ESMERALDA1 and elicitor induced ROS. PLoS ONE 2021, 16, e0251922. [Google Scholar] [CrossRef]
- Liu, J.; Chen, X.; Liang, X.; Zhou, X.; Yang, F.; Liu, J.; He, S.Y.; Guo, Z. Alternative splicing of rice WRKY62 and WRKY76 transcription factor genes in pathogen defense. Plant Physiol. 2016, 171, 1427–1442. [Google Scholar] [CrossRef]
- Liu, H.; Wang, H.; Nie, Z.; Tao, Z.; Peng, H.; Shi, H.; Zhao, P.; Liu, H. Combined application of arbuscular mycorrhizal fungi and selenium fertilizer increased wheat biomass under cadmium stress and shapes rhizosphere soil microbial communities. BMC Plant Biol. 2024, 24, 359. [Google Scholar] [CrossRef]
- Sommer, S.G.; Han, E.; Li, X.; Rosenqvist, E.; Liu, F. The chlorophyll fluorescence parameter Fv/Fm correlates with loss of grain yield after severe drought in three wheat genotypes grown at two CO2 concentrations. Plants 2023, 12, 436. [Google Scholar] [CrossRef]
- Paradiso, R.; Proietti, S. Light-quality manipulation to control plant growth and photomorphogenesis in greenhouse horticulture: The state of the art and the opportunities of modern LED systems. J. Plant Growth Regul. 2022, 41, 742–780. [Google Scholar] [CrossRef]
- Liu, J.; Sun, Y.; Liu, W.; Tan, Z.; Jiang, J.; Li, Y. Association of spectroscopically determined leaf nutrition related traits and breeding selection in Sassafras tzumu. Plant Methods 2021, 17, 33. [Google Scholar] [CrossRef] [PubMed]
- Zhang, H.; Ge, Y.; Xie, X.; Atefi, A.; Wijewardane, N.K.; Thapa, S. High throughput analysis of leaf chlorophyll content in sorghum using RGB, hyperspectral, and fluorescence imaging and sensor fusion. Plant Methods 2022, 18, 60. [Google Scholar] [CrossRef]
- Fahad, S.; Sonmez, O.; Saud, S.; Wang, D.; Wu, C.; Adnan, M.; Turan, V. Plant Growth Regulators for Climate-Smart Agriculture; CRC Press: Boca Raton, FL, USA, 2021. [Google Scholar]
- Wahab, A.; Abdi, G.; Saleem, M.H.; Ali, B.; Ullah, S.; Shah, W.; Mumtaz, S.; Yasin, G.; Muresan, C.C.; Marc, R.A. Plants’ physio-biochemical and phyto-hormonal responses to alleviate the adverse effects of drought stress: A comprehensive review. Plants 2022, 11, 1620. [Google Scholar] [CrossRef] [PubMed]
- Zhang, L.; Hua, C.; Janocha, D.; Fliegmann, J.; Nürnberger, T. Plant cell surface immune receptors—Novel insights into function and evolution. Curr. Opin. Plant Biol. 2023, 74, 102384. [Google Scholar] [CrossRef]
- Hailemariam, S.; Liao, C.-J.; Mengiste, T. Receptor-like cytoplasmic kinases: Orchestrating plant cellular communication. Trends Plant Sci. 2024, 29, 1113–1130. [Google Scholar] [CrossRef]
- Nawae, W.; Sangsrakru, D.; Yoocha, T.; Pinsupa, S.; Phetchawang, P.; Bua-Art, S.; Chusri, O.; Tangphatsornruang, S.; Pootakham, W. Differences in transcriptomic responses upon Phytophthora palmivora infection among cultivars reveal potential underlying resistant mechanisms in durian. BMC Plant Biol. 2024, 24, 878. [Google Scholar] [CrossRef]
- Li, Y.; Xue, J.; Wang, F.-Z.; Huang, X.; Gong, B.-Q.; Tao, Y.; Shen, W.; Tao, K.; Yao, N.; Xiao, S. Plasma membrane-nucleo-cytoplasmic coordination of a receptor-like cytoplasmic kinase promotes EDS1-dependent plant immunity. Nat. Plants 2022, 8, 802–816. [Google Scholar] [CrossRef] [PubMed]
- Esteve-Codina, A.; Nadal, A.; Zagorščak, M.; Ramšak, Ž.; Gruden, K.; Pla, M. Prunus persica plant endogenous peptides PpPep1 and PpPep2 cause PTI-like transcriptome reprogramming in peach and enhance resistance to Xanthomonas arboricola pv. pruni. BMC Genom. 2021, 22, 360. [Google Scholar]
- Li, Y.; Huang, X.; Gong, B.-Q.; Yu, Y.; Li, J.-F.; Xue, J. CERK1-mediated phosphorylation of PBL19 is crucial for antifungal defense in plants. Planta 2025, 261, 56. [Google Scholar] [CrossRef] [PubMed]
- Wang, Z.-H.; Yan, N.; Luo, X.; Guo, S.-S.; Xue, S.-Q.; Liu, J.-Q.; Zhang, J.-Z.; Guo, D.-P. Gene expression in the smut fungus Ustilago esculenta governs swollen gall metamorphosis in Zizania latifolia. Microb. Pathog. 2020, 143, 104107. [Google Scholar] [CrossRef]
- Lambrecht, M.; Okon, Y.; Broek, A.V.; Vanderleyden, J. Indole-3-acetic acid: A reciprocal signalling molecule in bacteria–plant interactions. Trends Microbiol. 2000, 8, 298–300. [Google Scholar] [CrossRef]
- Wang, Z.-D.; Yan, N.; Wang, Z.-H.; Zhang, X.-H.; Zhang, J.-Z.; Xue, H.-M.; Wang, L.-X.; Zhan, Q.; Xu, Y.-P.; Guo, D.-P. RNA-seq analysis provides insight into reprogramming of culm development in Zizania latifolia induced by Ustilago esculenta. Plant Mol. Biol. 2017, 95, 533–547. [Google Scholar] [CrossRef]
- Hotamisligil, G.S.; Davis, R.J. Cell signaling and stress responses. Cold Spring Harb. Perspect. Biol. 2016, 8, a006072. [Google Scholar] [CrossRef]
- Taj, G.; Agarwal, P.; Grant, M.; Kumar, A. MAPK machinery in plants: Recognition and response to different stresses through multiple signal transduction pathways. Plant Signal. Behav. 2010, 5, 1370–1378. [Google Scholar] [CrossRef]
- Saijo, Y.; Loo, E.P.-I. Plant immunity in signal integration between biotic and abiotic stress responses. New Phytol. 2020, 225, 87–104. [Google Scholar] [CrossRef]
- Kretzschmar, T.; Burla, B.; Lee, Y.; Martinoia, E.; Nagy, R. Functions of ABC transporters in plants. Essays Biochem. 2011, 50, 145–160. [Google Scholar]
- Li, P.; Luo, T.; Pu, X.; Zhou, Y.; Yu, J.; Liu, L. Plant transporters: Roles in stress responses and effects on growth and development. Plant Growth Regul. 2021, 93, 253–266. [Google Scholar] [CrossRef]
- Rai, G.K.; Kumar, P.; Choudhary, S.M.; Singh, H.; Adab, K.; Kosser, R.; Magotra, I.; Kumar, R.R.; Singh, M.; Sharma, R. Antioxidant potential of glutathione and crosstalk with phytohormones in enhancing abiotic stress tolerance in crop plants. Plants 2023, 12, 1133. [Google Scholar] [CrossRef] [PubMed]
- Dorion, S.; Ouellet, J.C.; Rivoal, J. Glutathione metabolism in plants under stress: Beyond reactive oxygen species detoxification. Metabolites 2021, 11, 641. [Google Scholar] [CrossRef] [PubMed]






Disclaimer/Publisher’s Note: The statements, opinions and data contained in all publications are solely those of the individual author(s) and contributor(s) and not of MDPI and/or the editor(s). MDPI and/or the editor(s) disclaim responsibility for any injury to people or property resulting from any ideas, methods, instructions or products referred to in the content. |
© 2025 by the authors. Licensee MDPI, Basel, Switzerland. This article is an open access article distributed under the terms and conditions of the Creative Commons Attribution (CC BY) license (https://creativecommons.org/licenses/by/4.0/).
Share and Cite
Ding, C.; Ma, R.; Wang, L.; Lan, X.; Chen, L.; Zhu, J.; Wang, L. Fenaminosulf Promotes Growth and Gall Formation in Zizania latifolia Through Modulation of Physiological and Molecular Pathways. Plants 2025, 14, 1628. https://doi.org/10.3390/plants14111628
Ding C, Ma R, Wang L, Lan X, Chen L, Zhu J, Wang L. Fenaminosulf Promotes Growth and Gall Formation in Zizania latifolia Through Modulation of Physiological and Molecular Pathways. Plants. 2025; 14(11):1628. https://doi.org/10.3390/plants14111628
Chicago/Turabian StyleDing, Chaohong, Ruifang Ma, Liqiu Wang, Xinyan Lan, Limin Chen, Jinxing Zhu, and Lailiang Wang. 2025. "Fenaminosulf Promotes Growth and Gall Formation in Zizania latifolia Through Modulation of Physiological and Molecular Pathways" Plants 14, no. 11: 1628. https://doi.org/10.3390/plants14111628
APA StyleDing, C., Ma, R., Wang, L., Lan, X., Chen, L., Zhu, J., & Wang, L. (2025). Fenaminosulf Promotes Growth and Gall Formation in Zizania latifolia Through Modulation of Physiological and Molecular Pathways. Plants, 14(11), 1628. https://doi.org/10.3390/plants14111628
