Sign in to use this feature.

Years

Between: -

Subjects

remove_circle_outline
remove_circle_outline
remove_circle_outline
remove_circle_outline
remove_circle_outline
remove_circle_outline
remove_circle_outline
remove_circle_outline
remove_circle_outline

Journals

remove_circle_outline
remove_circle_outline
remove_circle_outline
remove_circle_outline
remove_circle_outline
remove_circle_outline
remove_circle_outline
remove_circle_outline

Article Types

Countries / Regions

remove_circle_outline
remove_circle_outline
remove_circle_outline
remove_circle_outline
remove_circle_outline
remove_circle_outline

Search Results (265)

Search Parameters:
Keywords = WGS analyses

Order results
Result details
Results per page
Select all
Export citation of selected articles as:
12 pages, 844 KB  
Article
Silent Outbreaks of Candida duobushaemulonii in a Pediatric Ward in Brazil
by Daniel Wagner de Castro Lima Santos, Bram Spruijtenburg, Eelco F. J. Meijer, Dayse Azevedo Coelho de Souza, Conceição de Maria Pedrozo e Silva de Azevedo and Jacques F. Meis
Antibiotics 2026, 15(3), 237; https://doi.org/10.3390/antibiotics15030237 - 25 Feb 2026
Viewed by 193
Abstract
Background: While Candida auris is well known to cause hospital outbreaks, other species in the C. haemulonii complex are less well documented but gained attention as opportunistic pathogens. Only one documented outbreak has been published. We describe the second, silent, fungemia outbreak [...] Read more.
Background: While Candida auris is well known to cause hospital outbreaks, other species in the C. haemulonii complex are less well documented but gained attention as opportunistic pathogens. Only one documented outbreak has been published. We describe the second, silent, fungemia outbreak due to antifungal-susceptible C. duobushaemulonii. Methods: We retrospectively genotyped six C. duobushaemulonii bloodstream isolates, collected in a 4-month-period in 2022 (n = 4) and during a week in 2024 (n = 2) in pediatric patients in Brazil. Whole genome sequencing (WGS) was done and compared to n = 33 publicly available genomes, including four cases from an outbreak in Panama. Antifungal susceptibility was performed with the reference CLSI method. Results: MALDI-TOF-MS identified isolates as either C. pseudohaemulonii or C. duobushaemulonii albeit with low scores. ITS sequence analyses confirmed all isolates as C. duobushaemulonii. WGS proved the presence of an outbreak among four pediatric patients in 2022 and a genetically distinct cluster of two cases in 2024. All six isolates were susceptible to azoles and echinocandins and were interpreted as being resistant to amphotericin B with a MIC at breakpoint of 2 µg/mL. Conclusions: This study describes the second documented outbreak due to the rare yeast C. duobushaemulonii, belonging to the C. haemulonii species complex, during 2022–2024 in patients admitted to a pediatric oncology ward in a Brazilian hospital. Full article
Show Figures

Figure 1

29 pages, 5241 KB  
Review
Microbiome–Genome Crosstalk in Colorectal Cancer: Colibactin Signatures and Fusobacterium nucleatum in Epidemiology, Driver Selection, and Translation
by Sungwon Jung
Int. J. Mol. Sci. 2026, 27(4), 2068; https://doi.org/10.3390/ijms27042068 - 23 Feb 2026
Viewed by 261
Abstract
Colibactin, a genotoxin produced by pks+ E. coli, imprints highly specific mutational signatures SBS88 and ID18 in colorectal cancer (CRC) and even in normal colonic crypts. Population-scale analyses show these signatures are enriched in early-onset CRC, vary geographically, and are [...] Read more.
Colibactin, a genotoxin produced by pks+ E. coli, imprints highly specific mutational signatures SBS88 and ID18 in colorectal cancer (CRC) and even in normal colonic crypts. Population-scale analyses show these signatures are enriched in early-onset CRC, vary geographically, and are imprinted early during tumor evolution, where probabilistic attribution indicates that colibactin contributes to a measurable fraction of APC driver mutations in colibactin-positive cancers. Beyond colibactin, Fusobacterium nucleatum exerts clade-specific effects on tumor ecology and therapy response, with data supporting both chemoresistance and sensitization to anti-PD-1 in microsatellite stable (MSS) CRC. This article covers mechanistic, genomic, and molecular epidemiology evidence, outlines analytic standards for signature detection (whole-genome sequencing (WGS)/whole-exome sequencing (WES), single-sample fitting, and limits at low mutation counts), and charts translational paths spanning noninvasive screening (stool metagenomics + mutational signatures in tissue/circulating tumor DNA (ctDNA)), risk stratification, and microbial-targeted interventions (antibiotics, phages, ClbP inhibitors). Framing microbiome–genome crosstalk as a tractable axis enables testable clinical hypotheses for precision oncology. Full article
(This article belongs to the Special Issue Cancer Genomics, 2nd Edition)
Show Figures

Figure 1

15 pages, 2437 KB  
Article
Genomic Insights into Chromosomal Colistin Resistance and Virulence–Resistance Convergence in MDR/XDR Klebsiella pneumoniae from Tertiary Hospitals in Peshawar, Pakistan
by Aiman Waheed, Sumera Afzal Khan, Sajjad Ahmad, Jody E. Phelan, Gulab Fatima Rani, Susana Campino, Taj Ali Khan and Taane G. Clark
Pathogens 2026, 15(2), 218; https://doi.org/10.3390/pathogens15020218 - 14 Feb 2026
Viewed by 372
Abstract
Background: Klebsiella pneumoniae is a World Health Organization-listed critical priority pathogen and a major cause of healthcare-associated infections, driven by the global emergence of multidrug-resistant (MDR) and extensively drug-resistant (XDR) lineages and their alarming convergence with hypervirulence. Methods: In this study, [...] Read more.
Background: Klebsiella pneumoniae is a World Health Organization-listed critical priority pathogen and a major cause of healthcare-associated infections, driven by the global emergence of multidrug-resistant (MDR) and extensively drug-resistant (XDR) lineages and their alarming convergence with hypervirulence. Methods: In this study, 152 clinical specimens, including urine, blood, pus, wound swabs, and respiratory samples, were collected from tertiary care hospitals in Peshawar, Pakistan. Standard microbiological and biochemical methods identified 55 K. pneumoniae isolates. Antimicrobial susceptibility testing (AST) was performed using the Kirby–Bauer disk diffusion and broth microdilution methods, with results interpreted according to Clinical and Laboratory Standards Institute (CLSI) guidelines. MDR and XDR phenotypes were defined based on European Centre for Disease Prevention and Control (ECDC) criteria. Whole-genome sequencing (WGS) was conducted on 16 phenotypically confirmed MDR/XDR isolates, followed by comprehensive bioinformatic analyses to characterize sequence types (STs), acquired antimicrobial resistance genes, resistance-associated chromosomal mutations, virulence determinants, plasmid replicons, and phylogenetic relationships. Results: Among 55 confirmed K. pneumoniae isolates, 19 (34.5%) were classified as MDR and 10 (18.2%) as XDR. WGS revealed substantial genomic heterogeneity, identifying 11 distinct STs, with ST39 being the most prevalent. Resistance to multiple antibiotic classes was mediated by the combined presence of plasmid-borne carbapenemases and extended-spectrum β-lactamases, alongside chromosomal mutations affecting outer membrane porins (OmpK35/OmpK36), fluoroquinolone targets (gyrA/parC), efflux regulation (ramR, marR), and lipid A modification pathways associated with colistin resistance (mgrB, pmrA/pmrB, arnC, crrB). IncF-family plasmids predominated and frequently co-occurred with additional resistance-associated replicons. Notably, one isolate exhibited an expanded virulence gene repertoire, including multiple siderophore systems and a complete type II secretion system, consistent with a hypervirulence-associated genomic profile. Phylogenetic analyses demonstrated close relatedness to international lineages from Asia, the Middle East, and Europe, indicating regional and transnational dissemination. Conclusions: This study highlights the complex interplay between plasmid-mediated gene acquisition and chromosomal adaptive mutations driving MDR and XDR phenotypes in K. pneumoniae circulating in Peshawar, Pakistan. The identification of hypervirulence-associated genetic features within an MDR background underscores the growing threat posed by convergent lineages and emphasizes the need for sustained WGS-based surveillance to inform infection control and antimicrobial stewardship strategies. Full article
(This article belongs to the Section Bacterial Pathogens)
Show Figures

Figure 1

19 pages, 1256 KB  
Article
Integrated Phenotypic and Genomic Profiling of Antimicrobial Resistance and Virulence-Associated Determinants in Poultry-Derived Enterococcus spp. from Hungary
by Ádám Kerek, Gergely Tornyos, Levente Radnai, Eszter Kaszab, Krisztina Bali and Ákos Jerzsele
Vet. Sci. 2026, 13(2), 187; https://doi.org/10.3390/vetsci13020187 - 13 Feb 2026
Viewed by 268
Abstract
Background: Poultry-associated Enterococcus spp. are widespread commensals but may serve as One Health indicators when virulence-associated determinants and antimicrobial resistance co-occur. We characterized paired phenotypic and genomic profiles to delineate species-stratified virulome and resistome patterns. Methods: Isolates originated from a previously established poultry [...] Read more.
Background: Poultry-associated Enterococcus spp. are widespread commensals but may serve as One Health indicators when virulence-associated determinants and antimicrobial resistance co-occur. We characterized paired phenotypic and genomic profiles to delineate species-stratified virulome and resistome patterns. Methods: Isolates originated from a previously established poultry collection with MIC testing. Genotype–phenotype analyses were restricted to the whole-genome sequenced subset (n = 31). The acquired antimicrobial resistance genes were identified using the Comprehensive Antibiotic Resistance Database (CARD), and virulence-associated determinants were screened using the Virulence Factors Database (VFDB). Results were summarized as isolate-level presence/absence matrices and integrated with MIC-derived susceptible/intermediate/resistant categories. Results: The WGS subset comprised E. faecalis (n = 23) and E. faecium (n = 8) with diverse sequence types. Virulome architecture was strongly species-dependent: E. faecalis carried a broad repertoire of adhesion/biofilm-associated determinants, whereas E. faecium showed a limited set of high-confidence virulence-associated hits. Acquired resistance determinants were common across isolates, and resistome profiles displayed structured co-occurrence. Integrated analyses suggested only a modest overall association between virulence-gene burden and acquired resistome size, largely driven by species-level differences. Genotype–phenotype concordance was class-dependent, with incomplete alignment in several antimicrobial classes, consistent with mechanisms beyond the screened acquired gene set. The acquired resistance determinants detected in the WGS subset predominantly mapped to antimicrobial classes commonly used in food-producing animals (e.g., tetracyclines, macrolides, lincosamides, aminoglycosides, and phenicols), supporting interpretation in the context of production-associated antimicrobial selection rather than implying last-line clinical resistance by default. Conclusions: Poultry-derived enterococci may combine genetic features compatible with persistence/colonization and acquired antimicrobial resistance, with co-occurrence patterns shaped primarily by species/lineage background. These findings support risk-stratified One Health surveillance and targeted functional and mechanism-focused follow-up. This integrated virulome–resistome view highlights species-specific risk signatures in poultry-associated Enterococcus and identifies discordant high-level phenotypes that merit targeted mechanistic follow-up. Full article
(This article belongs to the Section Veterinary Microbiology, Parasitology and Immunology)
Show Figures

Graphical abstract

17 pages, 8077 KB  
Article
Antifungal Activity of Bacillus amyloliquefaciens X30 Against Botrytis fabiopsis 3-3 on Panax notoginseng and Its Mechanism
by Chang Sun, Wei-Wei Gao, Yang Li, Yu Feng, Fu-Xin Li, Xue-Ping Wei, Jing-Xue Ye and Yun-Jiang Liang
Microorganisms 2026, 14(2), 431; https://doi.org/10.3390/microorganisms14020431 - 11 Feb 2026
Viewed by 257
Abstract
Gray mold disease severely impacts the yield and quality of Panax notoginseng (Burkill) F. H. Chen ex C. Chow & W.G. Huang. In this study, a strain of Botrytis fabiopsis J. Zhang, G.N. Wu & G.Q. Li labeled as 3-3 was isolated from [...] Read more.
Gray mold disease severely impacts the yield and quality of Panax notoginseng (Burkill) F. H. Chen ex C. Chow & W.G. Huang. In this study, a strain of Botrytis fabiopsis J. Zhang, G.N. Wu & G.Q. Li labeled as 3-3 was isolated from the leaves affected by gray mould disease of P. notoginseng, identified as a novel pathogen for this plant. Targeting the strain 3-3, an antagonistic bacterial strain X30 was isolated from the leaves of P. notoginseng and was preliminarily identified as Bacillus amyloliquefaciens (Fukumoto) Priest et al. through morphological and molecular biological analyses. The in vitro antifungal test showed that strain X30, at a concentration of 1 × 108 CFU mL−1, had an inhibition rate of 84.63% against the B. fabiopsis strain 3-3, and it exhibited broad-spectrum antifungal activity against other major pathogenic fungi of P. notoginseng, including Alternaria alternata (Fr.) Keissl., Rhizoctonia solani J.G. Kühn and others. Additionally, strain X30 was found to produce ammonia, fix nitrogen, secrete plant growth hormones, and release multiple hydrolytic enzymes, thus possessing both plant-growth-promoting and antimicrobial traits. In pot experiments, an X30 suspension at 1 × 108 CFU mL−1 achieved 61.04% control rate against B. fabiopsis. Using non-targeted metabolomics, compounds in the culture filtrate of strain X30 were analyzed, and two organic acid compounds with antimicrobial activity were identified. Among them, phenylpyruvic acid had an EC50 value of 312 µg mL−1 against pathogen 3-3, while 2,6-dihydroxybenzoic acid had an EC50 value of 660 µg mL−1. B. amyloliquefaciens X30 provides a theoretical basis for developing green and efficient biocontrol agents against gray mould in P. notoginseng. Full article
(This article belongs to the Special Issue Harnessing Microbes for Crop Protection and Fertilization)
Show Figures

Figure 1

19 pages, 2903 KB  
Article
Integrated FTIR and Whole-Genome Sequencing Reveal Scale-Dependent Genotype–Phenotype Relationships in Multidrug-Resistant Pseudomonas aeruginosa
by György Lengyel, Eszter Kaszab, Enikő Fehér, Szilvia Marton, László Orosz, Ágnes Sarkadi-Nagy, Katalin Burián and Krisztián Bányai
Pathogens 2026, 15(2), 189; https://doi.org/10.3390/pathogens15020189 - 8 Feb 2026
Viewed by 350
Abstract
Multidrug-resistant Pseudomonas aeruginosa is a major cause of healthcare-associated infections, particularly in high-burden clinical settings where rapid tools to capture clinically relevant resistance and virulence phenotypes are needed. In this study, we applied an integrated whole-genome sequencing (WGS) and Fourier-transform infrared (FTIR) spectroscopy [...] Read more.
Multidrug-resistant Pseudomonas aeruginosa is a major cause of healthcare-associated infections, particularly in high-burden clinical settings where rapid tools to capture clinically relevant resistance and virulence phenotypes are needed. In this study, we applied an integrated whole-genome sequencing (WGS) and Fourier-transform infrared (FTIR) spectroscopy approach to evaluate genotype–phenotype relationships in multidrug-resistant P. aeruginosa isolates collected during the COVID-19 pandemic. High-quality WGS data were used to characterize antimicrobial resistance determinants, mobile genetic elements, and virulence gene repertoires, while FTIR spectroscopy provided culture-based phenotypic fingerprints reflecting cell envelope composition. Genomic analyses revealed a conserved efflux-centered intrinsic resistance backbone, variably supplemented by acquired β-lactamases and aminoglycoside-modifying enzymes, alongside a largely conserved core virulome with heterogeneity driven primarily by type III secretion system effector profiles. Comparison of FTIR- and WGS-derived distance matrices revealed a weak but statistically significant global association, indicating a non-linear relationship between genomic relatedness and phenotypic similarity. Cluster-level concordance was strongly scale-dependent, with high agreement emerging only at finer clustering resolutions, consistent with FTIR capturing phenotypic variation linked to regulatory, metabolic, and cell envelope adaptations rather than deep phylogenetic structure. Together, these findings show that multidrug resistance and virulence in P. aeruginosa are shaped by a modular genomic architecture that manifests as distinct, measurable phenotypic states. The observed scale-dependent concordance supports FTIR spectroscopy as a rapid, cost-effective phenotypic screening tool for outbreak-oriented surveillance, complementing WGS in integrated antimicrobial resistance monitoring workflows. Full article
(This article belongs to the Section Bacterial Pathogens)
Show Figures

Figure 1

23 pages, 3866 KB  
Article
Antimicrobial Resistance, Virulence Factors and Plasmid Replicon Patterns of Klebsiella pneumoniae and Klebsiella grimontii Isolates from Bovine Mastitic Milk in the Northwest of Portugal: Pilot Genomic Characterization
by Guilherme Moreira, Luís Pinho, João R. Mesquita and Eliane Silva
Antibiotics 2026, 15(2), 156; https://doi.org/10.3390/antibiotics15020156 - 2 Feb 2026
Viewed by 413
Abstract
Background: Bovine mastitis (BM) remains an economically significant disease in the global dairy industry. Multidrug resistance (MDR) in Klebsiella pneumoniae and Klebsiella grimontii has increased in recent years, representing an area of concern related to BM. Methods: Bovine mastitis 1-DH1 and [...] Read more.
Background: Bovine mastitis (BM) remains an economically significant disease in the global dairy industry. Multidrug resistance (MDR) in Klebsiella pneumoniae and Klebsiella grimontii has increased in recent years, representing an area of concern related to BM. Methods: Bovine mastitis 1-DH1 and 2-DH2 isolates (n = 2) were investigated. Antimicrobial susceptibility testing was performed using the Neg-Urine-Combo98 panel. Antimicrobial resistance genes (ARGs), virulence factor (VF) genes and plasmid replicons were identified by whole-genome sequencing (WGS). Phylogenomic analyses were performed for a visual comparison of the genomes. Results: Phenotypically, isolates 1-DH1 and 2-DH2 were identified as K. pneumoniae-1DH1 and Klebsiella oxytoca, respectively; the latter was subsequently confirmed as K. grimontii-2DH2 by WGS. K. pneumoniae-1DH1 (20.0%, 5/25) exhibited phenotypic resistance to amoxicillin–clavulanic acid, ampicillin (AM), cefuroxime, colistin (Cl), and nitrofurantoin (Fd), whereas K. grimontii-2DH2 (8.0%, 2/25) was resistant to AM and nalidixic acid (NA). In total, 31 and 32 ARGs and 10 and 15 VF genes were identified in K. pneumoniae-1DH1 and K. grimontii-2DH2, respectively. Two plasmid replicons were detected in K. pneumoniae-1DH1 (one harboring the blaCTX-M ARG) compared to one in K. grimontii-2DH2 (encoding both the blaCTX-M ARG and the astA VF gene) isolates, respectively. Phylogenomic analysis showed that K. pneumoniae-1DH1 clustered most closely with human-derived K. pneumoniae isolates, whereas K. grimontii-2DH2 grouped with environmental K. grimontii isolates. Conclusions: Novel phenotypic resistance profiles were observed in the BM-associated K. pneumoniae-1DH1 (MDR, Cl and Fd) and K. grimontii-2DH2 (AM and NA) isolates. Notably, K. grimontii-2DH2 harbored a plasmid replicon carrying both the blaCTX-M ARG and the astA VF gene. Full article
Show Figures

Figure 1

21 pages, 3151 KB  
Article
Genomic Insights into Candidozyma auris Clade II: Comparative Phylogenomics and Structural Validation of Fluconazole Resistance Mechanisms
by Sanghak Lee, Kei-Anne Garcia Baritugo, Han-Soo Kim, Hyeyoung Lee, Sook Won Ryu, Soo-Young Kim, Chae Hoon Lee, Young Ree Kim, Jeong Hwan Shin, Jayoung Kim and Gi-Ho Sung
J. Fungi 2026, 12(1), 76; https://doi.org/10.3390/jof12010076 - 20 Jan 2026
Viewed by 675
Abstract
Candidozyma auris (formerly Candida auris) is an emerging multidrug-resistant fungal pathogen with confirmed cases in over 30 countries. Although whole-genome sequencing (WGS) analysis defined distinct clades during characterization of underlying genetic mechanism behind multidrug resistance, Clade II remains under-evaluated. In this study, [...] Read more.
Candidozyma auris (formerly Candida auris) is an emerging multidrug-resistant fungal pathogen with confirmed cases in over 30 countries. Although whole-genome sequencing (WGS) analysis defined distinct clades during characterization of underlying genetic mechanism behind multidrug resistance, Clade II remains under-evaluated. In this study, a three-level comparative genomic strategy (Global, Clade, Phenotype) was employed by integration of unbiased genome-wide comparative SNP screening (GATK v4.1.9.0), targeted BLAST profiling (BLAST+ v2.17.0), and in silico protein analysis (ColabFold v1.5.5; DynaMut2 v2.0) for systematic evaluation of mechanisms of antifungal resistance in thirty-nine Clade II C. auris clinical isolates and fourteen reference strains. Global and clade-level analyses confirmed that all the clinical isolates belong to Clade II, according to phylogenetic clustering and mating type locus (MTL) conservation. At the phenotype level, a distinct subclade of fluconazole-resistant mutants was identified to have a heterogenous network of mutations in seven key enzymes associated with cell membrane dynamics and the metabolic stress response. Among these, four core mutations (TAC1B, CAN2, NIC96, PMA1) were confirmed as functional drivers based on strict criteria during multitier in silico protein analysis: cross-species conservation, surface exposure, active site proximity, thermodynamic stability, and protein interface interaction. On the other hand, three high-level fluconazole-resistant clinical isolates (≥128 μg/mL) that lacked these functional drivers were subjected to comprehensive subtractive genomic profiling analysis. The absence of coding mutations in validated resistance drivers, yeast orthologs, and convergent variants suggests that there is an alternative novel non-coding or regulatory mechanism behind fluconazole resistance. These findings highlight Clade II’s evolutionary divergence into two distinct trajectories towards the development of a high level of fluconazole resistance: canonical protein alteration versus regulatory modulation. Full article
(This article belongs to the Special Issue Mycological Research in South Korea)
Show Figures

Figure 1

17 pages, 6642 KB  
Article
A Fully Annotated Hepatoblastoma Tumoroid Biobank Details Treatment-Induced Evolution and Clonal Dynamics in Paediatric Cancer Patients
by Gijs J. F. van Son, Femke C. A. S. Ringnalda, Markus J. van Roosmalen, Thomas A. Kluiver, Quinty Hansen, Evelien Duiker, Marius C. van den Heuvel, Vincent E. de Meijer, Ruben H. de Kleine, Ronald R. de Krijger, József Zsiros, Weng Chuan Peng, Ruben van Boxtel, Marc van de Wetering, Karin Sanders and Hans Clevers
Organoids 2026, 5(1), 4; https://doi.org/10.3390/organoids5010004 - 18 Jan 2026
Viewed by 420
Abstract
Hepatoblastoma (HB) is a paediatric liver malignancy arising from hepatic precursor cells, with >90% of cases harbouring a mutation in exon 3 of CTNNB1. We present a fully genetically characterised HB tumour organoid (tumoroid) biobank, which allows for in vitro studies of [...] Read more.
Hepatoblastoma (HB) is a paediatric liver malignancy arising from hepatic precursor cells, with >90% of cases harbouring a mutation in exon 3 of CTNNB1. We present a fully genetically characterised HB tumour organoid (tumoroid) biobank, which allows for in vitro studies of disease progression and clonal dynamics in vitro. We established a biobank of 14 tumoroid lines from 9 different patients. Tumours and tumoroids were characterised by whole genome sequencing (WGS) and histology, revealing strong concordance in cell morphology and β-catenin staining. In tumour—tumoroid pairs, identical pathogenic CTNNB1 variants were found, alongside shared copy number alterations (CNAs) and mutations. Variant allele frequency (VAF) was consistently higher in tumoroids, indicating increased tumour purity in vitro. In addition to CTNNB1, we frequently observed ARID1A alterations (single-nucleotide variants [SNVs] or CNAs in 56% of patients), and MYC gains as described previously. In paired pre- and post-treatment samples, we observed a clear increase in mutational load, attributed to a chemotherapy signature. Notably, from one patient, we analysed 4 tumour samples (3 post-treatment) with 4 matching tumoroid lines, all carrying a novel BCL6 mutation and loss of ARID1A. Mutational profiles varied across samples from different locations, suggesting intratumoral heterogeneity and clonal selection during tumoroid derivation. Taken together, this biobank allows detailed analysis of HB tumour biology, including treatment-induced progression and clonal dynamics across temporally and spatially distinct samples. Full article
Show Figures

Figure 1

20 pages, 6603 KB  
Article
Unveiling the Genomic Landscape of Yan Goose (Anser cygnoides): Insights into Population History and Selection Signatures for Growth and Adaptation
by Shangzong Qi, Zhenkang Ai, Yuchun Cai, Yang Zhang, Wenming Zhao and Guohong Chen
Animals 2026, 16(2), 194; https://doi.org/10.3390/ani16020194 - 8 Jan 2026
Viewed by 373
Abstract
The Yan goose (YE, Anser cygnoides) is a valuable indigenous poultry genetic resource, renowned for its superior meat quality and environmental adaptability. Despite its economic importance, the genetic basis underlying these adaptive traits remains unclear. In this study, we employed whole-genome resequencing [...] Read more.
The Yan goose (YE, Anser cygnoides) is a valuable indigenous poultry genetic resource, renowned for its superior meat quality and environmental adaptability. Despite its economic importance, the genetic basis underlying these adaptive traits remains unclear. In this study, we employed whole-genome resequencing (WGS) to perform high-throughput sequencing on a conserved population of 15 samples. Bioinformatic analyses were conducted to systematically evaluate the population’s genetic structure, and a genome-wide scan for selection signals related to economically significant traits was performed using the integrated haplotype score (iHS) method. An average of 4.43 million high-quality SNPs were identified, which were predominantly located in intergenic and intronic regions. Population structure analysis revealed a close genetic relationship within the conserved population of YE, with no significant lineage stratification observed. Pairwise sequentially Markovian coalescent (PSMC) analysis indicated that the YE underwent a severe genetic bottleneck during the Last Glacial Maximum (LGM), followed by gradual population recovery in the early Neolithic period. Genome-wide selection signal scanning identified multiple genomic regions under strong selection, annotating key genes associated with growth and development (e.g., GHRL, AKT1, and MAPK3), lipid deposition (e.g., PLPP4, SAMD8, and LPIN1), and disease resistance and stress resilience (e.g., TP53, STAT3). Functional enrichment analysis revealed significant enrichment of these genes in pathways related to glycerophospholipid metabolism (p < 0.01), purine metabolism (p < 0.01), and immune response (p < 0.01). This study not only provides a theoretical foundation for the scientific conservation of the YE germplasm resources but also offers valuable genomic resources for identifying functional genes underlying important economic traits and advancing molecular breeding strategies. Full article
(This article belongs to the Special Issue Genetic Diversity and Conservation of Local Poultry Breeds)
Show Figures

Figure 1

15 pages, 2285 KB  
Article
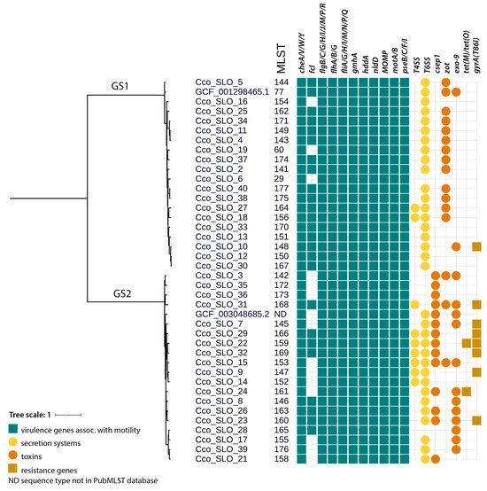
Genetic Diversity of Campylobacter concisus Isolates from Slovenian Patients with Infectious Diarrhoea
by Romina Kofol, Mateja Pirs, Tadeja Kotar, Tatjana Lejko Zupanc, Andraž Celar Šturm, Andreja Kukec, Tadeja Matos and Tina Triglav
Microorganisms 2026, 14(1), 87; https://doi.org/10.3390/microorganisms14010087 - 31 Dec 2025
Viewed by 485
Abstract
Campylobacter concisus is recognized as a potential pathogen in gastrointestinal diseases, particularly in patients with chronic intestinal diseases. This study investigates the genomic characteristics, phylogenetic distribution, virulence factors, resistance genes and presence of plasmids in C. concisus isolates from Slovenian patients with community-acquired [...] Read more.
Campylobacter concisus is recognized as a potential pathogen in gastrointestinal diseases, particularly in patients with chronic intestinal diseases. This study investigates the genomic characteristics, phylogenetic distribution, virulence factors, resistance genes and presence of plasmids in C. concisus isolates from Slovenian patients with community-acquired infectious diarrhoea. Prospectively collected isolates were analysed using whole-genome sequencing (WGS). WGS analysis revealed substantial genetic diversity among isolates, with distinct differences observed between two genomospecies (GS1, GS2). GS1 isolates had smaller genomes, lower GC content, and fewer coding regions than GS2 isolates. Multilocus sequence typing confirmed a high degree of genetic diversity, with most isolates belonging to novel sequence types. Plasmids, including pSma1 and pICON, were more prevalent in GS2 isolates. The virulence factors Zot and Exo9 toxins were detected in both genomospecies, with Zot predominantly found in GS1 and Exo9 in GS2. The T6 secretion system was prevalent in both groups, whereas the T4SS was less frequently observed. The combination of the T6SS, plasmids, and toxins suggests a complex mechanism of pathogenicity. This study highlights the high genetic diversity of C. concisus and provides new insights into its genomic features and virulence factors. The presence of plasmids and secretion systems, particularly the T6SS, underscores the potential of C. concisus for adaptation and pathogenicity. Full article
(This article belongs to the Section Medical Microbiology)
Show Figures

Figure 1

34 pages, 914 KB  
Systematic Review
Listeria monocytogenes and Listeria ivanovii Virulence and Adaptations Associated with Leafy Vegetables from Small-Scale Farm and a Shift of Microbiota to a New Niche at Markets: A Systematic Review
by Dineo Attela Mohapi and Sebolelo Jane Nkhebenyane
Microorganisms 2026, 14(1), 76; https://doi.org/10.3390/microorganisms14010076 - 29 Dec 2025
Viewed by 601
Abstract
The study conducted a review of Listeria prevalence, virulence, and adaptations associated with leafy vegetables from small-scale farms and their journey to markets. PubMed, Taylor and Francis, Oxford, and Google Scholar databases were utilised to search for English-language journal articles published between January [...] Read more.
The study conducted a review of Listeria prevalence, virulence, and adaptations associated with leafy vegetables from small-scale farms and their journey to markets. PubMed, Taylor and Francis, Oxford, and Google Scholar databases were utilised to search for English-language journal articles published between January 1992 and 2025. Studies utilised multi-locus sequence typing (MLST), polymerase chain reaction–restriction fragment length polymorphism (PCR-RFLP), multiplex PCR, pulsed-field gel electrophoresis (PFGE), and whole genome sequencing WGS, confocal scanning laser microscopy technique for the detection of Listeria species, followed by transcriptomic, phenotypic analyses, strand-specific RNA-sequencing, and membrane lipid profiling. ST5, ST121, and ST321 are considered predominant and virulent and have been identified in two ready-to-eat commodities, while ST1, ST2, and ST204 are considered hypervirulent strains in food processing environments. Immunocompromised groups can experience severe life-threatening infections, even death. Significant economic losses due to shutdowns for sanitary procedures can occur, impacting food security. Full article
(This article belongs to the Special Issue Exploring Foodborne Pathogens: From Molecular to Safety Perspectives)
Show Figures

Figure 1

24 pages, 2332 KB  
Review
Revisiting Whooping Cough: Global Drivers and Implications of Pertussis Resurgence in the Acellular Vaccine Era
by Siheng Zhang, Yan Xu and Ying Xiao
Vaccines 2026, 14(1), 35; https://doi.org/10.3390/vaccines14010035 - 28 Dec 2025
Viewed by 1209
Abstract
Background: Whooping cough caused by Bordetella pertussis is re-emerging despite high vaccination coverage, with rising incidence in adolescents and adults in the acellular vaccine (aP) era. This narrative review synthesizes evidence on the drivers of this paradox and their implications for pertussis [...] Read more.
Background: Whooping cough caused by Bordetella pertussis is re-emerging despite high vaccination coverage, with rising incidence in adolescents and adults in the acellular vaccine (aP) era. This narrative review synthesizes evidence on the drivers of this paradox and their implications for pertussis control. Methods: We conducted a structured (but not fully systematic) literature search and narrative synthesis of PubMed, Web of Science, and Embase for publications from January 2000 to February 2025 using terms related to “Bordetella pertussis,” “pertussis resurgence,” “acellular vaccine,” “waning immunity,” “ptxP3,” “pertactin-deficient,” “macrolide resistance,” and “whole-genome sequencing.” English-language, peer-reviewed studies, surveillance reports, genomic analyses, and immunological investigations were included. About 1900 records met broad eligibility criteria and were screened, and key studies were selected for narrative synthesis. Results: The resurgence appears to result from three convergent factors: (1) waning and non-sterilizing aP-induced immunity, which allows bacterial colonization and transmission; (2) vaccine-driven genomic evolution of B. pertussis, marked by global dominance of the ptxP3 lineage and widespread pertactin-deficient (PRN−) strains; and (3) emergence of macrolide-resistant clones, exemplified by the MT28-Shanghai strain. Whole-genome sequencing (WGS) has been central for defining these processes and clonal sweeps under combined vaccine and antibiotic pressure, supporting a three-driver framework of waning aP immunity, vaccine-driven evolution, and macrolide resistance. Conclusions: Pertussis resurgence illustrates pathogen adaptation to human interventions. Effective mitigation requires WGS-integrated global surveillance, re-evaluation of vaccine formulations to keep pace with antigenic change, and strengthened antibiotic stewardship, alongside development of next-generation vaccines that induce durable mucosal immunity and block transmission. Full article
(This article belongs to the Section Vaccines and Public Health)
Show Figures

Figure 1

18 pages, 3839 KB  
Article
Comparative Genomics of Human- and Wastewater-Derived CPE Isolates in The Netherlands Reveals Shared and Complementary Characteristics
by Hetty Blaak, Sandra Witteveen, Angela de Haan, Marga G. van Santen-Verheuvel, Merel A. Kemper, Ana Maria de Roda Husman, Antoni P. A. Hendrickx, Heike Schmitt and The Dutch CPE Surveillance Study Group
Microorganisms 2026, 14(1), 16; https://doi.org/10.3390/microorganisms14010016 - 20 Dec 2025
Viewed by 470
Abstract
Wastewater-based surveillance is gaining interest worldwide as a complementary tool informing human surveillance of pathogens, among which are antibiotic-resistant bacteria. The current study investigated whether CPE detected within the Dutch human CPE surveillance could be identified among isolates that were independently retrieved from [...] Read more.
Wastewater-based surveillance is gaining interest worldwide as a complementary tool informing human surveillance of pathogens, among which are antibiotic-resistant bacteria. The current study investigated whether CPE detected within the Dutch human CPE surveillance could be identified among isolates that were independently retrieved from Dutch wastewater. Whole genomes of 203 wastewater- and 1278 human-retrieved isolates were compared using whole-genome multilocus sequence typing (wgMLST), resistome, and plasmid analyses. Overall, 25 clusters (16 E. coli, 9 K. pneumoniae) with genetically highly related variants from both niches were detected. The maximum allelic difference between human- and wastewater-derived isolates in clusters was on average 0.51% (23/4503 alleles, E. coli) and 0.22% (11/4978 alleles K. pneumoniae). For seven clusters, in-depth plasmid analysis was performed, showing highly homologous (87–100%) carbapenemase-containing plasmids from human- and wastewater-retrieved isolates. Six clusters contained wastewater and human isolates that were spatiotemporally related. The sequence identity at chromosomal and plasmid level confirms the presence of human-associated CPE variants in wastewater. Ongoing comparisons between isolates from the national human CPE surveillance and wastewater surveillance will shed more light on the added value of wastewater-based surveillance for monitoring of CPE and other (emerging) antibiotic resistances. Full article
Show Figures

Figure 1

19 pages, 4104 KB  
Article
Valorization of Silicon-Rich Solid Waste into Highly Active Silicate Adsorbents for Heavy Metal Removal
by Shaojun Jiang, Xurong Huang, Huayi Chen, Jiahe Miao, Xinsheng Xiao, Yueying Zhuo, Xiang Li and Yong Chen
Toxics 2025, 13(12), 1062; https://doi.org/10.3390/toxics13121062 - 9 Dec 2025
Viewed by 782
Abstract
Waste stone powder is a major solid waste byproduct of stone operations. This study developed a novel “alkali activation-calcination” process that efficiently converts waste stone powder into high-value-added silicon-based materials (SSM). This study elucidated the morphological evolution of silicon during the conversion process [...] Read more.
Waste stone powder is a major solid waste byproduct of stone operations. This study developed a novel “alkali activation-calcination” process that efficiently converts waste stone powder into high-value-added silicon-based materials (SSM). This study elucidated the morphological evolution of silicon during the conversion process and revealed the formation mechanism of active silicon. Through further integration of batch adsorption experiments and multi-technique characterization analysis, the immobilization efficacy of this material for heavy metals cadmium/lead was elucidated, revealing both direct and indirect interfacial reaction mechanisms. The results demonstrate that in-creasing the calcination temperature, alkali activator concentration, and calcination duration enhances the reactive silica content in SSM. NaOH as activator, the calcination process significantly reduces both the thermal decomposition temperature of raw materials and the initial temperature required for silicon conversion. Under optimized conditions (WG:MD:activator = 1:0.8:0.32, temperature = 800 °C, time = 1 h), the reactive silica content reached 24.30%. The generation rate of reactive silica is governed by the combined effects of interfacial chemical reactions and solid-phase product layer diffusion. Under idealized laboratory conditions, the maximum adsorption capacities (Qm) of SSM were determined to be 57.40 mg/g for cadmium and 496 mg/g for lead, which are significantly higher than those of many other adsorbents. Continuous desorption experiments and characterization analyses confirm that Cd and Pb adsorption by SSM is primarily driven by electro-static interactions, complexation, precipitation, and coordination, while ion ex-change plays a secondary role. Highly reactive silica facilitates interactions between Cd/Pb and oxygen-containing functional groups (e.g., -OH, ≡Si-OH, Si-O-Si), promoting precipitate formation for effective heavy metal removal. This work offers theoretical guidance for valorizing silica-rich waste rock powder. It is important to note, however, that while the adsorption capacity of SSM is encouraging, its practical implementation requires resolving key issues identified during the lab-to-application transition. Full article
(This article belongs to the Section Toxicity Reduction and Environmental Remediation)
Show Figures

Graphical abstract

Back to TopTop