A Fully Annotated Hepatoblastoma Tumoroid Biobank Details Treatment-Induced Evolution and Clonal Dynamics in Paediatric Cancer Patients
Abstract
1. Introduction
2. Materials and Methods
2.1. Ethics Statement Tumour Tissue
2.2. Patient Material Processing
2.3. Generation of Long-Term Tumoroid Cultures
2.4. Histology and Immunohistochemistry
2.5. Immunofluorescence Imaging
2.6. WGS
2.7. Mutational Signature Analysis
2.8. Subclone Analysis
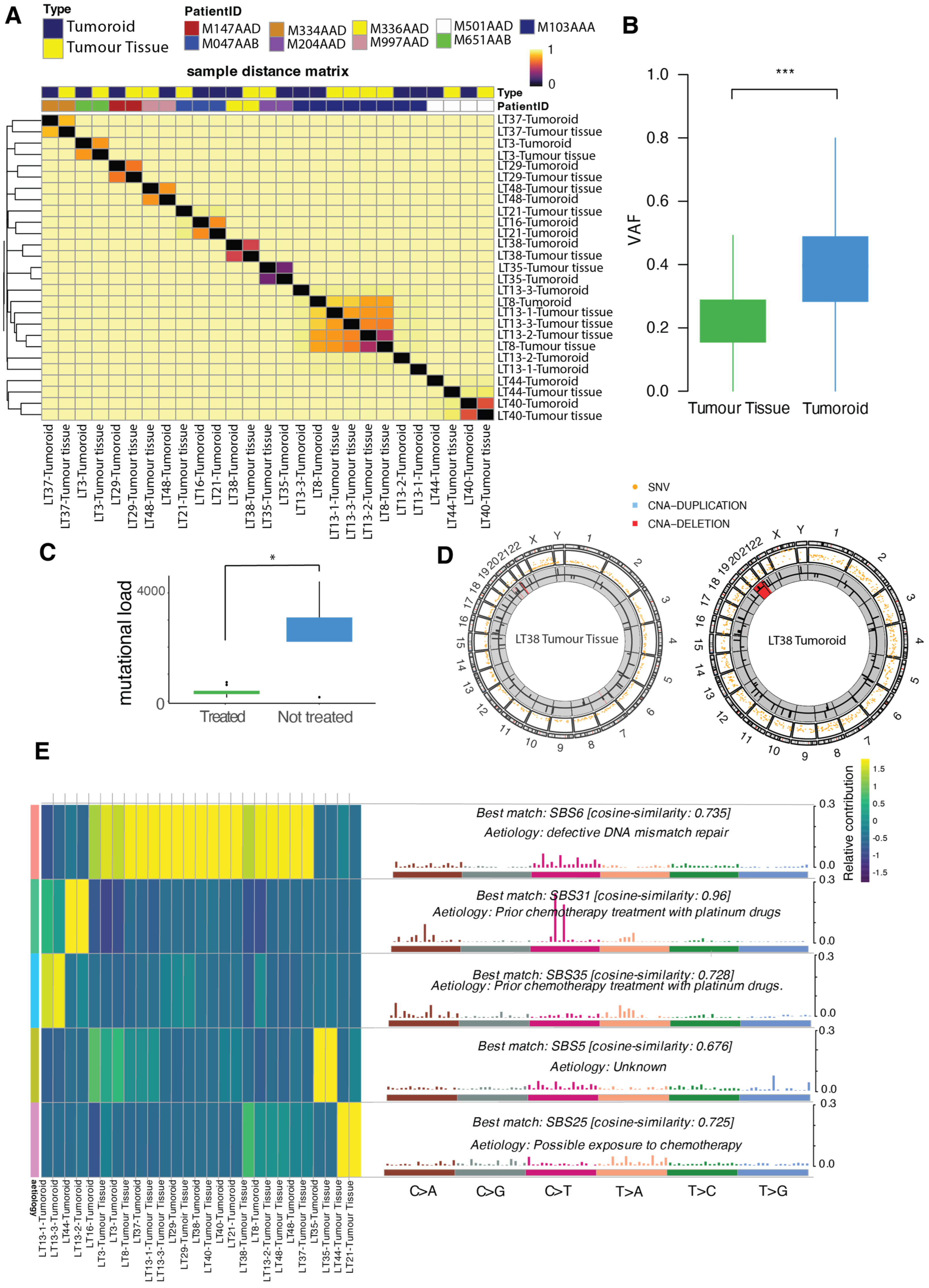
3. Results
4. Discussion
5. Conclusions
Supplementary Materials
Author Contributions
Funding
Institutional Review Board Statement
Informed Consent Statement
Data Availability Statement
Acknowledgments
Conflicts of Interest
Abbreviations
| HB | Hepatoblastoma |
| WGS | Whole genome sequencing |
| CNA | Copy number alteration |
| VAF | Variant allele frequency |
| SNV | Single-nucleotide variant |
| FNAB | Fine needle aspiration biopsies |
| PFA | Paraformaldehyde |
| RT | Room temperature |
| GATK | Genome Analysis Toolkit |
References
- Pihlajoki, M.; Eloranta, K.; Nousiainen, R.; Väyrynen, V.; Soini, T.; Kyrönlahti, A.; Parkkila, S.; Kanerva, J.; Wilson, D.B.; Pakarinen, M.P.; et al. Biology of childhood hepatoblastoma and the search for novel treatments. Adv. Biol. Regul. 2024, 91, 100997. [Google Scholar] [CrossRef]
- Czauderna, P.; Lopez-Terrada, D.; Hiyama, E.; Häberle, B.; Malogolowkin, M.H.; Meyers, R.L. Hepatoblastoma state of the art: Pathology, genetics, risk stratification, and chemotherapy. Curr. Opin. Pediatr. 2014, 26, 19–28. [Google Scholar] [CrossRef] [PubMed]
- Pateva, I.B.; Egler, R.A.; Stearns, D.S. Hepatoblastoma in an 11-year-old: Case report and a review of the literature. Medicine 2017, 96, e5858. [Google Scholar] [CrossRef] [PubMed]
- Wu, P.V.; Rangaswami, A. Current Approaches in Hepatoblastoma—New Biological Insights to Inform Therapy. Curr. Oncol. Rep. 2022, 24, 1209–1218. [Google Scholar] [CrossRef] [PubMed]
- Zhu, L.R.; Zheng, W.; Gao, Q.; Chen, T.; Pan, Z.B.; Cui, W.; Cai, M.; Fang, H. Epigenetics and genetics of hepatoblastoma: Linkage and treatment. Front. Genet. 2022, 13, 1070971. [Google Scholar] [CrossRef]
- Watanabe, K. Current chemotherapeutic approaches for hepatoblastoma. Int. J. Clin. Oncol. 2013, 18, 955–961. [Google Scholar] [CrossRef]
- Haeberle, B.; von Schweinitz, D. Treatment of hepatoblastoma in the German cooperative pediatric liver tumor studies. Front. Biosci. Elite 2012, 4, 493–498. [Google Scholar] [CrossRef]
- Zsiros, J.; Brugieres, L.; Brock, P.; Roebuck, D.; Maibach, R.; Zimmermann, A.; Childs, M.; Pariente, D.; Laithier, V.; Otte, J.-B.; et al. Dose-dense cisplatin-based chemotherapy and surgery for children with high-risk hepatoblastoma (SIOPEL-4): A prospective, single-arm, feasibility study. Lancet Oncol. 2013, 14, 834–842. [Google Scholar] [CrossRef]
- Cairo, S.; Armengol, C.; De Reyniès, A.; Wei, Y.; Thomas, E.; Renard, C.-A.; Goga, A.; Balakrishnan, A.; Semeraro, M.; Gresh, L.; et al. Hepatic Stem-like Phenotype and Interplay of Wnt/β-Catenin and Myc Signaling in Aggressive Childhood Liver Cancer. Cancer Cell 2008, 14, 471–484. [Google Scholar] [CrossRef]
- Cairo, S.; Armengol, C.; Maibach, R.; Häberle, B.; Becker, K.; Carrillo-Reixach, J.; Guettier, C.; Vokuhl, C.; Schmid, I.; Buendia, M.-A.; et al. A combined clinical and biological risk classification improves prediction of outcome in hepatoblastoma patients. Eur. J. Cancer 2020, 141, 30–39. [Google Scholar] [CrossRef]
- Nagae, G.; Yamamoto, S.; Fujita, M.; Fujita, T.; Nonaka, A.; Umeda, T.; Fukuda, S.; Tatsuno, K.; Maejima, K.; Hayashi, A.; et al. Genetic and epigenetic basis of hepatoblastoma diversity. Nat. Commun. 2021, 12, 5423. [Google Scholar] [CrossRef]
- Jeong, S.U.; Kang, H.J. Recent updates on the classification of hepatoblastoma according to the International Pediatric Liver Tumors Consensus. J. Liver Cancer 2022, 22, 23–29. [Google Scholar] [CrossRef] [PubMed]
- Roehrig, A.; Hirsch, T.Z.; Pire, A.; Morcrette, G.; Gupta, B.; Marcaillou, C.; Imbeaud, S.; Chardot, C.; Gonzales, E.; Jacquemin, E.; et al. Single-cell multiomics reveals the interplay of clonal evolution and cellular plasticity in hepatoblastoma. Nat. Commun. 2024, 15, 3031. [Google Scholar] [CrossRef] [PubMed]
- Wu, P.V.; Fish, M.; Hazard, F.K.; Zhu, C.; Vennam, S.; Walton, H.; Wagh, D.; Coller, J.; Przybyl, J.; Morri, M.; et al. A developmental biliary lineage program cooperates with Wnt activation to promote cell proliferation in hepatoblastoma. Nat. Commun. 2024, 15, 10007. [Google Scholar] [CrossRef] [PubMed]
- Di Masi, A.; Viganotti, M.; Antoccia, A.; Magrelli, A.; Salvatore, M.; Azzalin, G.; Tosto, F.; Lorenzetti, S.; Maranghi, F.; Mantovani, A.; et al. Characterization of HuH6, Hep3B, HepG2 and HLE liver cancer cell lines by WNT/β—Catenin pathway, microRNA expression and protein expression profile. Cell. Mol. Biol. 2010, 56, 1299–1317. [Google Scholar]
- Irie, T.; Yoshii, D.; Komohara, Y.; Fujiwara, Y.; Kadohisa, M.; Honda, M.; Suzu, S.; Matsuura, T.; Kohashi, K.; Oda, Y.; et al. IL-34 in hepatoblastoma cells potentially promote tumor progression via autocrine and paracrine mechanisms. Cancer Med. 2022, 11, 1441–1453. [Google Scholar] [CrossRef]
- Lee-Theilen, M.; Fadini, D.D.; Hadhoud, J.R.; van Dongen, F.; Kroll, G.; Rolle, U.; Fiegel, H.C. Hepatoblastoma Cancer Stem Cells Express PD-L1, Reveal Plasticity and Can Emerge upon Chemotherapy. Cancers 2022, 14, 5825. [Google Scholar] [CrossRef]
- Loesch, R.; Caruso, S.; Paradis, V.; Godard, C.; Gougelet, A.; Renault, G.; Picard, S.; Tanaka, I.; Renoux-Martin, Y.; Perret, C.; et al. Deleting the β-catenin degradation domain in mouse hepatocytes drives hepatocellular carcinoma or hepatoblastoma-like tumor growth. J. Hepatol. 2022, 77, 424–435. [Google Scholar] [CrossRef]
- Whitlock, R.S.; Yang, T.; Vasudevan, S.A.; Woodfield, S.E. Animal Modeling of Pediatric Liver Cancer. Cancers 2020, 12, 273. [Google Scholar] [CrossRef]
- Saltsman, J.A.; Hammond, W.J.; Narayan, N.J.C.; Requena, D.; Gehart, H.; Lalazar, G.; LaQuaglia, M.P.; Clevers, H.; Simon, S. A Human Organoid Model of Aggressive Hepatoblastoma for Disease Modeling and Drug Testing. Cancers 2020, 12, 2668. [Google Scholar] [CrossRef]
- Ringnalda, F.C.A.S.; van Son, G.J.F.; Verweij, L.H.G.; Kim, S.-Y.; Amo-Addae, V.; Flucke, U.E.; Hiemcke–Jiwa, L.S.; Langenberg, K.P.S.; Bramer, J.A.M.; Heimans, L.; et al. Small round cell sarcoma tumoroid biobank reveals CIC::DUX4 sarcoma vulnerability to MCL-1 inhibition. Nat. Commun. 2025, 16, 7689. [Google Scholar] [CrossRef] [PubMed]
- Espinoza, A.F.; Patel, R.H.; Patel, K.R.; Badachhape, A.A.; Whitlock, R.; Srivastava, R.K.; Govindu, S.R.; Duong, A.; Kona, A.; Kureti, P.; et al. A novel treatment strategy utilizing panobinostat for high-risk and treatment-refractory hepatoblastoma. J. Hepatol. 2024, 80, 610–621. [Google Scholar] [CrossRef] [PubMed]
- Bissig-Choisat, B.; Kettlun-Leyton, C.; Legras, X.D.; Zorman, B.; Barzi, M.; Chen, L.L.; Amin, M.D.; Huang, Y.H.; Pautler, R.G.; Hampton, O.A.; et al. Novel patient-derived xenograft and cell line models for therapeutic testing of pediatric liver cancer. J. Hepatol. 2016, 65, 325–333. [Google Scholar] [CrossRef] [PubMed]
- Kim, S.-Y.; de Weert, T.A.E.; Vermeulen, M.; Ringnalda, F.; Kester, L.; Zsiros, J.; Eising, S.; Molenaar, J.J.; Sanders, K.; van de Wetering, M.; et al. Organoid drug profiling identifies methotrexate as a therapy for SCCOHT, a rare pediatric cancer. Sci. Adv. 2025, 11, eadq1724. [Google Scholar] [CrossRef]
- Meister, M.T.; Groot Koerkamp, M.J.A.; de Souza, T.; Breunis, W.B.; Frazer-Mendelewska, E.; Brok, M.; DeMartino, J.; Manders, F.; Calandrini, C.; Kerstens, H.H.D.; et al. Mesenchymal tumor organoid models recapitulate rhabdomyosarcoma subtypes. EMBO Mol. Med. 2022, 14, e16001. [Google Scholar] [CrossRef]
- Calandrini, C.; Schutgens, F.; Oka, R.; Margaritis, T.; Candelli, T.; Mathijsen, L.; Ammerlaan, C.; van Ineveld, R.L.; Derakhshan, S.; de Haan, S.; et al. An organoid biobank for childhood kidney cancers that captures disease and tissue heterogeneity. Nat. Commun. 2020, 11, 1310. [Google Scholar] [CrossRef]
- Paassen, I.; Williams, J.; Arceo, C.R.; Ringnalda, F.; Mercer, K.S.; Buhl, J.L.; Moreno, N.; Federico, A.; Franke, N.E.; Kranendonk, M.; et al. Atypical teratoid/rhabdoid tumoroids reveal subgroup-specific drug vulnerabilities. Oncogene 2023, 42, 1661–1671. [Google Scholar] [CrossRef]
- Kluiver, T.A.; Lu, Y.; Schubert, S.A.; Kraaier, L.J.; Ringnalda, F.; Lijnzaad, P.; DeMartino, J.; Megchelenbrink, W.L.; Amo-Addae, V.; Eising, S.; et al. Divergent WNT signaling and drug sensitivity profiles within hepatoblastoma tumors and organoids. Nat. Commun. 2024, 15, 8576. [Google Scholar] [CrossRef]
- Yoshida, G. Applications of patient-derived tumor xenograft models and tumor organoids. J. Hematol. Oncol. 2020, 13, 4. [Google Scholar] [CrossRef]
- Manders, F.; Brandsma, A.M.; de Kanter, J.; Verheul, M.; Oka, R.; van Roosmalen, M.J.; van der Roest, B.; van Hoeck, A.; Cuppen, E.; van Boxtel, R. MutationalPatterns: The one stop shop for the analysis of mutational processes. BMC Genom. 2022, 23, 134. [Google Scholar] [CrossRef]
- Shen, R.; Seshan, V.E. FACETS: Allele-specific copy number and clonal heterogeneity analysis tool for high-throughput DNA sequencing. Nucleic Acids Res. 2016, 44, e131. [Google Scholar] [CrossRef] [PubMed]
- Gillis, S.; Roth, A. PyClone-VI: Scalable inference of clonal population structures using whole genome data. BMC Bioinform. 2020, 21, 571. [Google Scholar] [CrossRef] [PubMed]
- Kim, G.; Kurnit, K.C.; Djordjevic, B.; Singh, C.; Munsell, M.F.; Wang, W.L.; Lazar, A.J.; Zhang, W.; Broaddus, R. Nuclear β-catenin localization and mutation of the CTNNB1 gene: A context-dependent association. Mod. Pathol. 2018, 31, 1553–1559. [Google Scholar] [CrossRef] [PubMed]
- McLachlan, T.; Matthews, W.C.; Jackson, E.R.; Staudt, D.E.; Douglas, A.M.; Findlay, I.J.; Persson, M.L.; Duchatel, R.J.; Mannan, A.; Germon, Z.P.; et al. B-cell Lymphoma 6 (BCL6): From Master Regulator of Humoral Immunity to Oncogenic Driver in Pediatric Cancers. Mol. Cancer Res. 2022, 20, 1711–1723. [Google Scholar] [CrossRef]
- Guo, S.; Deng, J.; Wang, P.; Kou, F.; Wu, Z.; Zhang, N.; Zhao, Z.; Nie, Y.; Yang, L. The malignancy suppression and ferroptosis facilitation of BCL6 in gastric cancer mediated by FZD7 repression are strengthened by RNF180/RhoC pathway. Cell Biosci. 2023, 13, 73. [Google Scholar] [CrossRef]
- Hu, H.; Zhang, W.; Zhi, T.; Li, J.; Wen, Y.; Li, F.; Mei, Y.; Huang, D. Genotypic Characteristics of Hepatoblastoma as Detected by Next Generation Sequencing and Their Correlation with Clinical Efficacy. Front. Oncol. 2021, 11, 628531. [Google Scholar] [CrossRef]
- Cheng, J.; Novati, G.; Pan, J.; Bycroft, C.; Žemgulytė, A.; Applebaum, T.; Pritzel, A.; Wong, L.H.; Zielinski, M.; Sargeant, T.; et al. Accurate proteome-wide missense variant effect prediction with AlphaMissense. Science 2023, 381, eadg7492. [Google Scholar] [CrossRef]
- Shihab, H.A.; Gough, J.; Mort, M.; Cooper, D.N.; Day, I.N.; Gaunt, T.R. Ranking non-synonymous single nucleotide polymorphisms based on disease concepts. Hum. Genom. 2014, 8, 11. [Google Scholar] [CrossRef]
- Pich, O.; Muiños, F.; Lolkema, M.P.; Steeghs, N.; Gonzalez-Perez, A.; Lopez-Bigas, N. The mutational footprints of cancer therapies. Nat. Genet. 2019, 51, 1732–1740. [Google Scholar] [CrossRef]
- Hirsch, T.Z.; Pilet, J.; Morcrette, G.; Roehrig, A.; Monteiro, B.J.E.; Molina, L.; Bayard, Q.; Trépo, E.; Meunier, L.; Caruso, S.; et al. Integrated Genomic Analysis Identifies Driver Genes and Cisplatin-Resistant Progenitor Phenotype in Pediatric Liver Cancer. Cancer Discov. 2021, 11, 2524–2543. [Google Scholar] [CrossRef]
- Jakobsdottir, G.M.; Dentro, S.C.; Bristow, R.G.; Wedge, D.C. AmplificationTimeR: An R package for timing sequential amplification events. Bioinformatics 2024, 40, btae281. [Google Scholar] [CrossRef]
- Wang, L.; Deng, C.-H.; Luo, Q.; Su, X.-B.; Shang, X.-Y.; Song, S.-J.; Cheng, S.; Qu, Y.-L.; Zou, X.; Shi, Y.; et al. Inhibition of Arid1a increases stem/progenitor cell-like properties of liver cancer. Cancer Lett. 2022, 546, 215869. [Google Scholar] [CrossRef]
- Sun, X.; Wang, S.C.; Wei, Y.; Luo, X.; Jia, Y.; Li, L.; Gopal, P.; Zhu, M.; Nassour, I.; Chuang, J.-C.; et al. Arid1a Has Context-Dependent Oncogenic and Tumor Suppressor Functions in Liver Cancer. Cancer Cell 2017, 32, 574–589.e576. [Google Scholar] [CrossRef]
- Kluiver, T.A.; Lu, Y.; Schubert, S.A.; Kraaier, L.J.; Ringnalda, F.; Lijnzaad, P.; DeMartino, J.; Megchelenbrink, W.L.; Amo-Addae, V.; Eising, S.; et al. Multi-dimensional profiling of hepatoblastomas and patient-derived tumor organoids uncovers tumor subpopulations with divergent WNT activation profiles and identifies pan-hepatoblastoma drug sensitivities. bioRxiv 2023. [Google Scholar] [CrossRef]
- Eichenmüller, M.; Trippel, F.; Kreuder, M.; Beck, A.; Schwarzmayr, T.; Häberle, B.; Cairo, S.; Leuschner, I.; von Schweinitz, D.; Strom, T.M.; et al. The genomic landscape of hepatoblastoma and their progenies with HCC-like features. J. Hepatol. 2014, 61, 1312–1320. [Google Scholar] [CrossRef]




Disclaimer/Publisher’s Note: The statements, opinions and data contained in all publications are solely those of the individual author(s) and contributor(s) and not of MDPI and/or the editor(s). MDPI and/or the editor(s) disclaim responsibility for any injury to people or property resulting from any ideas, methods, instructions or products referred to in the content. |
© 2026 by the authors. Licensee MDPI, Basel, Switzerland. This article is an open access article distributed under the terms and conditions of the Creative Commons Attribution (CC BY) license.
Share and Cite
van Son, G.J.F.; Ringnalda, F.C.A.S.; van Roosmalen, M.J.; Kluiver, T.A.; Hansen, Q.; Duiker, E.; van den Heuvel, M.C.; de Meijer, V.E.; de Kleine, R.H.; de Krijger, R.R.; et al. A Fully Annotated Hepatoblastoma Tumoroid Biobank Details Treatment-Induced Evolution and Clonal Dynamics in Paediatric Cancer Patients. Organoids 2026, 5, 4. https://doi.org/10.3390/organoids5010004
van Son GJF, Ringnalda FCAS, van Roosmalen MJ, Kluiver TA, Hansen Q, Duiker E, van den Heuvel MC, de Meijer VE, de Kleine RH, de Krijger RR, et al. A Fully Annotated Hepatoblastoma Tumoroid Biobank Details Treatment-Induced Evolution and Clonal Dynamics in Paediatric Cancer Patients. Organoids. 2026; 5(1):4. https://doi.org/10.3390/organoids5010004
Chicago/Turabian Stylevan Son, Gijs J. F., Femke C. A. S. Ringnalda, Markus J. van Roosmalen, Thomas A. Kluiver, Quinty Hansen, Evelien Duiker, Marius C. van den Heuvel, Vincent E. de Meijer, Ruben H. de Kleine, Ronald R. de Krijger, and et al. 2026. "A Fully Annotated Hepatoblastoma Tumoroid Biobank Details Treatment-Induced Evolution and Clonal Dynamics in Paediatric Cancer Patients" Organoids 5, no. 1: 4. https://doi.org/10.3390/organoids5010004
APA Stylevan Son, G. J. F., Ringnalda, F. C. A. S., van Roosmalen, M. J., Kluiver, T. A., Hansen, Q., Duiker, E., van den Heuvel, M. C., de Meijer, V. E., de Kleine, R. H., de Krijger, R. R., Zsiros, J., Peng, W. C., van Boxtel, R., van de Wetering, M., Sanders, K., & Clevers, H. (2026). A Fully Annotated Hepatoblastoma Tumoroid Biobank Details Treatment-Induced Evolution and Clonal Dynamics in Paediatric Cancer Patients. Organoids, 5(1), 4. https://doi.org/10.3390/organoids5010004

