Sign in to use this feature.

Years

Between: -

Subjects

remove_circle_outline
remove_circle_outline
remove_circle_outline
remove_circle_outline
remove_circle_outline
remove_circle_outline
remove_circle_outline
remove_circle_outline
remove_circle_outline

Journals

Article Types

Countries / Regions

Search Results (56)

Search Parameters:
Keywords = VENSIM model

Order results
Result details
Results per page
Select all
Export citation of selected articles as:
32 pages, 11225 KB  
Article
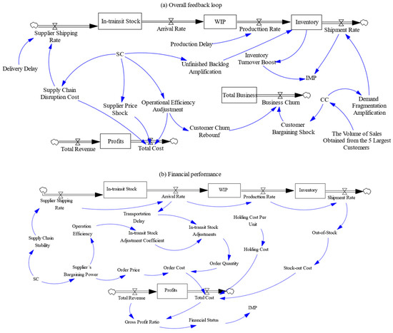
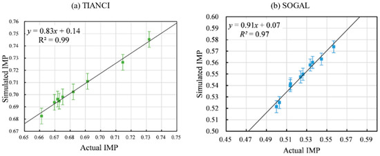
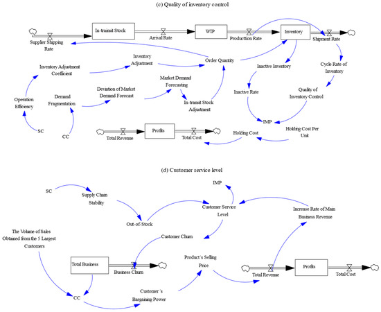
Theoretical Analysis of Dynamic Effects of Supply Chain Concentration on Inventory Management Performance: A System Dynamics Approach
by Xiaoyue Zhang, Meiling Liu, Xuke Zheng and Shan Gao
Systems 2025, 13(12), 1084; https://doi.org/10.3390/systems13121084 - 1 Dec 2025
Viewed by 1508
Abstract
Amid global supply chain volatility, inventory management performance (IMP) is vital to manufacturing competitiveness. Supply chain concentration (SCC), including supplier concentration (SC) and customer concentration (CC), has emerged as a key structural factor influencing IMP, yet its dynamic effects remain unclear. This study [...] Read more.
Amid global supply chain volatility, inventory management performance (IMP) is vital to manufacturing competitiveness. Supply chain concentration (SCC), including supplier concentration (SC) and customer concentration (CC), has emerged as a key structural factor influencing IMP, yet its dynamic effects remain unclear. This study develops an original system dynamics (SD) model to analyze how SC and CC affect IMP under linear and random demand patterns. The model incorporates in-transit stock, work-in-process and inventory levels as key state variables, with SC and CC as exogenous inputs. Using Vensim PLE 7.3.5, simulation and sensitivity analyses were conducted and validated with ten years of operational data from two Chinese listed manufacturing enterprises. The results show that SC exerts an inverted U-shaped effect on IMP, with an optimal threshold near 50%. CC displays a U-shaped impact under a linear demand but an unstable influence under a random demand and contributes less significantly than SC. The findings suggest that enterprises should adjust SC toward 50% and manage CC flexibly according to demand patterns, prioritizing SC optimization. These findings provide both theoretical insights and managerial implications for the dynamic regulation of supplier–customer relationships and optimization of supply chain structures. Full article
(This article belongs to the Section Supply Chain Management)
Show Figures

Figure 1

33 pages, 2265 KB  
Article
System Dynamics Modeling of the Jute Stick Charcoal (JSC) Supply Chain: Logistics and Policy Strategies for Sustainable Rural Industrialization in Bangladesh
by Mohammad Shamsuddoha, Ahamed Ismail Hossain, Irma Dewan and Kazi Farzana Nur
Logistics 2025, 9(4), 171; https://doi.org/10.3390/logistics9040171 - 25 Nov 2025
Viewed by 1265
Abstract
Background: Jute, recognized as the ‘golden fiber’ of Bangladesh, produces a substantial amount of stick left over (waste), a byproduct of the fiber. Usually, unused jute sticks (JS) are thrown away or burned, since they are treated as landfill or unusable waste. [...] Read more.
Background: Jute, recognized as the ‘golden fiber’ of Bangladesh, produces a substantial amount of stick left over (waste), a byproduct of the fiber. Usually, unused jute sticks (JS) are thrown away or burned, since they are treated as landfill or unusable waste. Noteworthy research gaps exist in the farming process, infrastructure, [supply chains], unfavorable policies, government interference, and insufficient farmers’ knowledge of the export market. This research examines the potential of jute stick charcoal (JSC) as a sustainable and value-added product within the circular economy framework. Methods: This study employs a system dynamics (SD) modeling approach to examine how various factors, including agricultural output, supply chain process efficiency, trade flows, and relevant variables, influence JSC supply chain performance. Considering technologies, logistics, and policy variables, this study constructed a simulation model with three scenarios: current, worst-case, and improved, using Vensim DSS to identify system behavior under changing conditions. Results: The simulation indicates that optimizing idle jute resources, enhancing supply chain processes, and expanding markets can increase economic returns, reduce waste, and create more rural jobs, particularly for women. Conclusions: Enhanced coordination, technologies, and logistics can reduce carbon emissions, benefit farmers, support rural industries, and contribute to SDGs 8, 12, and 13. Full article
Show Figures

Figure 1

24 pages, 5197 KB  
Article
Modelling Energy Futures: ICT Consumption Patterns and Sustainability in Quito, Ecuador
by Alex Guambo-Galarza, Gabriela Araujo-Vizuete, Andrés Robalino-López, Carmen Mantilla-Cabrera, Mariela González-Narváez, Angel Ordóñez and Magdy Echeverría
Energies 2025, 18(23), 6120; https://doi.org/10.3390/en18236120 - 22 Nov 2025
Viewed by 458
Abstract
Energy consumption is a key driver of economic and social development, particularly in rapidly expanding sectors such as Information and Communication Technology (ICT). This study explores the energy demand of Quito’s ICT sector across technical, organizational, economic, social, and environmental dimensions, aiming to [...] Read more.
Energy consumption is a key driver of economic and social development, particularly in rapidly expanding sectors such as Information and Communication Technology (ICT). This study explores the energy demand of Quito’s ICT sector across technical, organizational, economic, social, and environmental dimensions, aiming to inform sustainable urban strategies. A mixed-methods approach was applied, combining quantitative and qualitative analyses. Data was collected via questionnaires from 398 ICT companies and analyzed using descriptive statistics and multivariate techniques, including the Gower similarity coefficient, Principal Coordinate Analysis (PCoA), and biplots. The VENSIM PLE x64 version 9.1.1 was used to model energy consumption dynamics. Results indicate that most ICT firms are micro and small enterprises focused on software development and e-commerce, employing highly skilled personnel. Energy use is concentrated in computing and printing equipment, with limited reliance on climate control systems. While 93% of firms express environmental awareness, fewer than 10% have formal energy efficiency policies. Financial constraints and limited access to efficient equipment are the main barriers to improved energy management. The study concludes that, despite a moderate energy profile, there is an urgent need to strengthen internal energy practices. The findings offer a contextualized framework to guide energy policy and organizational strategies, contributing to more resilient and sustainable urban ICT ecosystems. Full article
Show Figures

Figure 1

23 pages, 1748 KB  
Article
System Dynamics Modeling and Multicriteria Analysis Methods for Selecting Scenarios in a Harness Assembling Plant
by Javier R. Lugo-Niebla, Ernesto A. Lagarda-Leyva, María Paz Guadalupe Acosta-Quintana, Javier Portugal-Vásquez, Arnulfo A. Naranjo-Flores and Alfredo Bueno-Solano
Systems 2025, 13(11), 936; https://doi.org/10.3390/systems13110936 - 22 Oct 2025
Viewed by 910
Abstract
The global automotive industry faces significant challenges with respect to its supply chain, particularly component scarcity and the increasing complexity of modern vehicles, which have severely impacted the production of high-tech harnesses. This study addresses the issues faced by a leading automotive harness [...] Read more.
The global automotive industry faces significant challenges with respect to its supply chain, particularly component scarcity and the increasing complexity of modern vehicles, which have severely impacted the production of high-tech harnesses. This study addresses the issues faced by a leading automotive harness manufacturing company in Ciudad Obregón, Mexico (an international company that requested confidentiality), which has suffered considerable economic losses (over USD 2870) and production downtime due to component scarcity and delivery delays in component deliveries, affecting “Crew Grande” harness production. This proposal aims to develop a technological solution with a graphical interface to support decision-making in the face of this scarcity. The methodology employed system dynamics to model the supply chain’s complexity, using software such as Stella® Architect for Forrester diagrams and equations and Vensim® PLE for causal diagrams. The model was validated with a relative error, confirming its reliability. Multicriteria decision-making (MCDM) was performed using the Technique for Order of Preference by Similarity to Ideal Solution (TOPSIS) and Faire Un Choix Adequate (FUCA) methods to evaluate 15 scenarios (normal, pessimistic, and optimistic), identifying the four most favorable scenarios for optimizing operational performance. The results demonstrate these solutions’ potential to mitigate losses, improve operational efficiency, and strengthen the company’s position against market and demand fluctuations, especially for its main client, Ford Motor Company, using a graphical user interface (GUI) to support analysis and decision-making. Full article
Show Figures

Figure 1

15 pages, 3219 KB  
Article
Dynamic Risk Assessment of Collapse Geological Hazards on Highway Slopes in Basalt Regions During Rainy Seasons
by Lihui Qian, Peng Zhao and Zhongshui Li
Atmosphere 2025, 16(8), 978; https://doi.org/10.3390/atmos16080978 - 17 Aug 2025
Cited by 1 | Viewed by 994
Abstract
Anchored in the four-factor theory of natural hazard risk, this study presents a dynamic risk assessment of collapse geological hazards (CGHs) using the S3K highway slope in Changbai Korean Autonomous County, China, as a case study. Building on previous research, the methodological framework [...] Read more.
Anchored in the four-factor theory of natural hazard risk, this study presents a dynamic risk assessment of collapse geological hazards (CGHs) using the S3K highway slope in Changbai Korean Autonomous County, China, as a case study. Building on previous research, the methodological framework consists of three sequential stages: (1) critical indicators for CGHs in basalt regions are identified, with iron-staining anomalies—a hallmark of such terrains—innovatively integrated as a slope stability metric; (2) a system dynamics (SD) model is developed in Vensim to quantify dynamic feedback mechanisms, focusing on the “rock weathering–rainfall triggering–slope instability” nexus, and time-varying parameters are introduced to enable monthly-scale risk prediction; and (3) a 500 m × 500 m grid system is established using ArcGIS 10.4, and a computer program is developed to achieve SD-GIS coupling and calculate grid parameters. The information value method is then employed to determine risk thresholds, thereby completing CGH risk assessment and prediction. The results indicate that over the next five years, high-risk areas will exhibit spatial agglomeration when monthly rainfall exceeds approximately 130 mm (July and August). Conversely, when monthly rainfall is below around 60 mm, the entire region will display low or no risk. Model simulations reveal that risks during the rainy season over the next five years will exhibit insignificant variability, prompting simplification of the resultant cartography. Field validation corroborates the robustness of the model. This research overcomes the primary limitations of conventional static assessment models by improving the dynamic predictability and the applicability to basalt terrains. The integrated SD-GIS framework presents a novel methodological paradigm for dynamic CGH risk analysis and offers support for the formulation of targeted disaster mitigation strategies. Full article
(This article belongs to the Section Climatology)
Show Figures

Figure 1

20 pages, 7197 KB  
Article
Simulation of Water–Energy–Food–Carbon Nexus in the Agricultural Production Process in Liaocheng Based on the System Dynamics (SD)
by Wenshuang Yuan, Hao Wang, Yuyu Liu, Song Han, Xin Cong and Zhenghe Xu
Sustainability 2025, 17(14), 6607; https://doi.org/10.3390/su17146607 - 19 Jul 2025
Viewed by 1459
Abstract
To achieve regional sustainable development, the low-carbon transformation of agriculture is essential, as it serves both as a significant carbon source and as a potential carbon sink. This study calculated the agricultural carbon emissions in Liaocheng from 2010 to 2022 by analyzing processes [...] Read more.
To achieve regional sustainable development, the low-carbon transformation of agriculture is essential, as it serves both as a significant carbon source and as a potential carbon sink. This study calculated the agricultural carbon emissions in Liaocheng from 2010 to 2022 by analyzing processes including crop cultivation, animal husbandry, and agricultural input. Additionally, a simulation model of the water–energy–food–carbon nexus (WEFC-Nexus) for Liaocheng’s agricultural production process was developed. Using Vensim PLE 10.0.0 software, this study constructed a WEFC-Nexus model encompassing four major subsystems: economic development, agricultural production, agricultural inputs, and water use. The model explored four policy scenarios: business-as-usual scenario (S1), ideal agricultural development (S2), strengthening agricultural investment (S3), and reducing agricultural input costs (S4). It also forecast the trends in carbon emissions and primary sector GDP under these different scenarios from 2023 to 2030. The conclusions were as follows: (1) Total agricultural carbon emissions exhibited a three-phase trajectory, namely, “rapid growth (2010–2014)–sharp decline (2015–2020)–gradual rebound (2021–2022)”, with sectoral contributions ranked as livestock farming (50%) > agricultural inputs (27%) > crop cultivation (23%). (2) The carbon emissions per unit of primary sector GDP (CEAG) for S2, S3, and S4 decreased by 8.86%, 5.79%, and 7.72%, respectively, compared to S1. The relationship between the carbon emissions under the four scenarios is S3 > S1 > S2 > S4. The relationship between the four scenarios in the primary sector GDP is S3 > S2 > S4 > S1. S2 can both control carbon emissions and achieve growth in primary industry output. Policy recommendations emphasize reducing chemical fertilizer use, optimizing livestock management, enhancing agricultural technology efficiency, and adjusting agricultural structures to balance economic development with environmental sustainability. Full article
Show Figures

Figure 1

27 pages, 8676 KB  
Article
Research on the Implementation Effect of Incentive Policies for Prefabricated Buildings Based on System Dynamics: A Chinese Empirical Study
by Chunbing Guo, Weidong Yan and Zhenxu Guo
Appl. Sci. 2025, 15(10), 5627; https://doi.org/10.3390/app15105627 - 18 May 2025
Viewed by 829
Abstract
Incentive policies for prefabricated buildings (PBIP) can effectively promote the development of prefabricated buildings (PB) and improve the sustainability of the construction industry, attracting increasing attention from academia and industry. The government has issued many PBIPs (including land policy, plot ratio reward policy, [...] Read more.
Incentive policies for prefabricated buildings (PBIP) can effectively promote the development of prefabricated buildings (PB) and improve the sustainability of the construction industry, attracting increasing attention from academia and industry. The government has issued many PBIPs (including land policy, plot ratio reward policy, fund policy, financial support policy, preferential tax policy, research and development support policy, and construction process management policy) but the implementation effect of PBIP remains to be clarified, especially regarding the research gap from a dynamic perspective. This study proposes an analytical framework of policy implementation effect based on the chain of “policy text content–policy impact path–policy implementation effect”, aiming to analyze the implementation stage and effect of PBIPs using the system theory analysis method. Combining the main factors affecting the PBIP impact system, a quantitative model containing 50 variables is established based on the system dynamics (SD) model. Finally, using Shenyang, one of China’s first PB pilot cities, as an example, the system simulation and sensitivity analysis of main parameters are carried out in Vensim software. The research results indicate that PBIP in Shenyang has not been fully utilized and targeted improvements and strengthened implementation of PBIP are needed. In the simulation of individual policies, the implementation effect of fund policy is the best, and the impact of research and development support policy on carbon reduction is the most significant. The promotional effect of the policy combination on PB development is more prominent. Using the policy combination reasonably is necessary to leverage the incentive effect fully. Simulation and sensitivity analysis results provide valuable insights for government departments to enhance the implementation effectiveness of the existing PBIP. This study responds to the global trend of promoting sustainable building development. It proposes a new framework for systematically analyzing the implementation effects of PBIPs, filling the research gap in policy evaluation from a dynamic perspective. Its methods and findings are not only applicable to the Chinese context but also provide valuable experience for other countries to develop and optimize PBIPs. Full article
Show Figures

Figure 1

22 pages, 1954 KB  
Article
Assessment of Greenhouse Gas Reduction and Sustainability Index in Waste-to-Energy Conversion Scenarios Using System Dynamics Modeling
by Ali Shahbazi, Mazaher Moeinaddini, Rajib Sinha, Mohammad Ali Abdoli, Mahnaz Hosseinzadeh, Neamatollah Jaafarzadeh Haghighi Fard and Shoaib Azizi
Energies 2025, 18(9), 2346; https://doi.org/10.3390/en18092346 - 3 May 2025
Cited by 1 | Viewed by 1534
Abstract
This study aims to evaluate various waste-to-energy conversion scenarios in terms of their potential to reduce greenhouse gas (GHG) emissions and improve sustainability based on economic and environmental outcomes. To achieve this, a comprehensive waste management model was developed using the system dynamics [...] Read more.
This study aims to evaluate various waste-to-energy conversion scenarios in terms of their potential to reduce greenhouse gas (GHG) emissions and improve sustainability based on economic and environmental outcomes. To achieve this, a comprehensive waste management model was developed using the system dynamics approach in the Vensim software to predict waste generation and composition and compare pyrolysis, incineration, gasification, and sanitary landfill scenarios with the baseline scenario over 25 years (2025–2050). The analysis of different waste management scenarios highlights the superior performance of pyrolysis in terms of energy recovery, economic profit, GHG emissions reduction, environmental outcomes, and long-term sustainability. Results show that the pyrolysis scenario generates the highest electricity, with a cumulative net electricity output of 10,469 GWh. Although pyrolysis has GHG emissions due to energy consumption and direct process emissions, it results in the largest net reduction in GHG emissions, primarily due to avoided emissions from increased electricity generation, leading to a 346% reduction compared to the baseline scenario. Furthermore, the pyrolysis scenario demonstrates the highest economic profit at 354 million USD and the highest sustainability index (SI) at 499 million USD. The cumulative SI from 2025 to 2050 shows a 503% increase compared to the business-as-usual scenario, highlighting its superior sustainability performance. This study highlights the importance of strategic waste-to-energy planning in reducing GHG emissions and promoting sustainability. It also offers valuable insights for policymakers and researchers, supporting the development of sustainable waste management strategies and effective efforts for climate change mitigation. Full article
Show Figures

Figure 1

26 pages, 4964 KB  
Article
Research on Autonomous Vehicle Technology Innovation Ecosystem in China Based on System Dynamics
by Ruiyu Feng, Yingqi Liu, Mu Li and Fei Zhou
Systems 2025, 13(4), 269; https://doi.org/10.3390/systems13040269 - 9 Apr 2025
Cited by 1 | Viewed by 1857
Abstract
Based on the perspective of an innovation ecosystem, the system dynamics research method is used to construct a technological innovation ecosystem model of autonomous vehicles in China. Vensim PLE software was used for simulation to obtain the development trend of technological innovation from [...] Read more.
Based on the perspective of an innovation ecosystem, the system dynamics research method is used to construct a technological innovation ecosystem model of autonomous vehicles in China. Vensim PLE software was used for simulation to obtain the development trend of technological innovation from 2015 to 2030 and to explore the impact of various elements inside the system on the overall system. This research finds that the dynamic mechanism of China’s autonomous vehicle technology innovation ecosystem mainly includes the innovation resource supply subsystem, the technology innovation diffusion subsystem, and the incentive and guarantee subsystem. Each subsystem interacts to jointly promote continuous innovation and iterative upgrading of technology. Education investment, infrastructure construction, innovation platform construction, and other factors all have a positive impact on the technological innovation level of autonomous vehicles, and the effect of multiple parameter changes is far more significant than that of single factor changes. The number of research and development patents, level of technological innovation, actual adopters of technological innovation, and benefits of technological innovation are all showing a good growth trend in the future. Accordingly, it is concluded that there should be optimization of scientific research investment strategies, acceleration of infrastructure layout, and expansion of application scenarios. These insights provide a theoretical basis and practical guidance for promoting the high-quality development of autonomous vehicle technology in China. Full article
(This article belongs to the Section Systems Practice in Social Science)
Show Figures

Figure 1

28 pages, 5001 KB  
Article
System Dynamics Simulation of Policy Synergy Effects: How Tradable Green Certificates and Carbon Emission Trading Shape Electricity Market Sustainability
by Lihong Li, Kun Song, Weimao Xu, Xue Jiang and Chunbing Guo
Appl. Sci. 2025, 15(8), 4086; https://doi.org/10.3390/app15084086 - 8 Apr 2025
Cited by 2 | Viewed by 1776
Abstract
With the rapid growth of global energy demand, the fossil fuel-dominated electric power industry has led to serious environmental problems. Tradable green certificates (TGC) and carbon emission trading (CET) have become key mechanisms for promoting sustainable development of the electricity market by serving [...] Read more.
With the rapid growth of global energy demand, the fossil fuel-dominated electric power industry has led to serious environmental problems. Tradable green certificates (TGC) and carbon emission trading (CET) have become key mechanisms for promoting sustainable development of the electricity market by serving as market-oriented policy tools. To deeply analyze the impact of TGC and CET on the sustainable development of China’s electricity market and provide a scientific basis for policymakers. This study uses system dynamics (SD) methods to construct a policy synergy analysis framework for TGC and CET. It explores the impact mechanism of dual policy incentives on the sustainable development of the electricity market. Firstly, the current application status of TGC and CET in China was reviewed. Based on the literature analysis, identify key factors that affect the sustainable development of the electricity market. Then, by deconstructing the interaction between TGC policy and CET policy, an SD model was established that includes multidimensional feedback such as policy, technology, funding, and market, and the dynamic functional relationships in the SD model were quantified. Finally, Vensim PLE software 7.3.2 was used to simulate the evolution of sustainable development in the electricity market under different policy scenarios. The research results indicate that (1) the adjustment of the TGC quota ratio can change the supply and demand mechanism to form a price leverage effect, effectively stimulate the growth of renewable energy generation capacity, and accelerate the low-carbon transformation of power enterprises; and (2) the CET market changes the cost structure of power generation through carbon price signals. When the carbon emission cap target tightens, CET prices quickly rise, leading to a significant trend of carbon reduction in the electricity market; (3) the application of policy combinations can significantly promote the sustainable development of the electricity market, but the unreasonable setting of policy parameters can trigger market risks. Therefore, policy design should focus on flexibility and implement appropriate policy combinations at different stages of electricity market development to promote green transformation while ensuring smooth market operation. This study innovatively reveals the synergistic effect of TGC and CET in the sustainable development of the electricity market from a systems theory perspective. The research results provide a scientific basis for decision-makers to formulate policy adjustment plans and have essential reference value for achieving the dual goals of energy structure transformation and electricity market stability. Full article
Show Figures

Figure 1

25 pages, 5719 KB  
Article
Investigation of the Interaction of Water and Energy in Multipurpose Bio-Solar Green Roofs in Mediterranean Climatic Conditions
by Behrouz Pirouz, Seyed Navid Naghib, Karolos J. Kontoleon, Baiju S. Bibin, Hana Javadi Nejad and Patrizia Piro
Water 2025, 17(7), 950; https://doi.org/10.3390/w17070950 - 25 Mar 2025
Cited by 1 | Viewed by 1143
Abstract
The advantages of green roofs and solar panels are numerous, but in dry periods, green roofs can place urban water resources under pressure, and the efficiency of solar panels can be affected negatively by high temperatures. In this context, our analysis investigated the [...] Read more.
The advantages of green roofs and solar panels are numerous, but in dry periods, green roofs can place urban water resources under pressure, and the efficiency of solar panels can be affected negatively by high temperatures. In this context, our analysis investigated the advantages of bio-solar green roofs and evaluated the impact of green roofs on solar panel electricity production and solar panels on green roof water consumption. The assessment was conducted through simulation in a selected case study located in Cosenza, a city with a Mediterranean climate, with solar panels covering 10% to 60% of the green roof. Analyses were performed on the power outputs of four kinds of photovoltaic panels: polycrystalline, monocrystalline, bifacial, and Passivated Emitter and Rear Contact (PERC). The energy production and shade frequencies were simulated using PVGIS 5.3 and PVSOL 2024 R3. The impact of photovoltaic (PV) shade on the water consumption of green roofs was evaluated by image processing of a developed code in MATLAB R2024b. Moreover, water–energy interconnections in bio-solar green roof systems were assessed using the developed dynamic model in Vensim PLE 10.2.1. The results revealed that the water consumption by the green roof was reduced by 30.8% with a bio-solar coverage area of 60%. However, the electricity production by the PV panel was enhanced by about 4% with bio-solar green roofs and was at its maximum at a coverage rate of 50%. This investigation demonstrates the benefits of bio-solar green roofs, which can generate more electricity and require less irrigation. Full article
Show Figures

Figure 1

24 pages, 2822 KB  
Article
System Dynamics Simulation of Intervention Strategies for Unsafe Behaviors Among Prefabricated Building Construction Workers
by Xiaohong Chen, Yujie Gao, Ronghong Chen, Bolong Huang and Lingyan Ma
Buildings 2025, 15(7), 996; https://doi.org/10.3390/buildings15070996 - 21 Mar 2025
Cited by 2 | Viewed by 1569
Abstract
Prefabricated building construction is a crucial approach to achieving “green” building goals, yet it differs significantly from traditional cast-in-place construction methods. Due to complex cross-operations, high mechanization requirements, insufficient worker experience, and inadequate safety measures, prefabricated construction faces greater safety management challenges than [...] Read more.
Prefabricated building construction is a crucial approach to achieving “green” building goals, yet it differs significantly from traditional cast-in-place construction methods. Due to complex cross-operations, high mechanization requirements, insufficient worker experience, and inadequate safety measures, prefabricated construction faces greater safety management challenges than traditional methods. This study identifies 17 key indicators influencing unsafe behaviors among prefabricated building construction workers across four dimensions: physical environment, individual factors, team factors, and safety management. A combined weighting method, integrating the entropy weight method and the coefficient of variation method, was employed to determine the weight of each factor. Based on the weight analysis results, a system dynamics intervention model for unsafe behaviors of prefabricated building construction workers was developed and simulated using the Vensim platform. The results indicate that, among single intervention measures, improving individual comprehensive skills has the most significant effect, reducing unsafe behaviors by 37.78%, though this still falls short of the desired target. In contrast, combined interventions yield superior outcomes, with reductions of 68.87% for individual factor interventions, 59.93% for safety management interventions, 46.32% for team factor interventions, and 20.71% for physical environment interventions. These findings highlight the significant advantages of combined interventions. Based on the study results and the characteristics of prefabricated construction, this paper proposes specific intervention strategies, emphasizing the importance of training and institutional development to systematically enhance workers’ safety behaviors. Full article
(This article belongs to the Section Construction Management, and Computers & Digitization)
Show Figures

Figure 1

24 pages, 5528 KB  
Article
What Kind of Policy Intensity Can Promote the Development of Intelligent Construction in Construction Enterprises? Study Based on Evolutionary Games and System Dynamics Analysis
by Yingling Chen, Youzhi Shi, Shuzhi Lin and Meichen Ding
Buildings 2025, 15(6), 949; https://doi.org/10.3390/buildings15060949 - 18 Mar 2025
Cited by 1 | Viewed by 919
Abstract
Previous studies have focused on the fact that government policies are the key factors in promoting the development of intelligent construction in construction enterprises. However, how to select different forms of policy support and quantify the intensity of policy support, as well as [...] Read more.
Previous studies have focused on the fact that government policies are the key factors in promoting the development of intelligent construction in construction enterprises. However, how to select different forms of policy support and quantify the intensity of policy support, as well as the impact on the behavioral strategies of construction enterprises and the government, still needs in-depth exploration. This paper constructs an evolutionary game model between construction companies and the government, using the system dynamics simulation software Vensim to analyze the model under three different government policy support scenarios. The study explores how varying levels of policy support and key factors influence the strategic choices of the game participants, providing valuable insights for promoting the development of intelligent construction. The key findings are as follows: (1) The willingness to adopt intelligent construction is heavily dependent on policy incentives. The incentive effect of the three single policies is much lower than that of the combined policies, and only high-intensity special fund support (more than 8 CNY/m2) significantly promotes widespread adoption. Among combinations of policies, tax incentives coupled with special funds prove most effective. (2) The government’s decision to actively promote intelligent construction hinges on a cost–benefit analysis. Under medium to high levels of special fund support, medium to low levels of service support are more beneficial for reaching a stable state of intelligent construction implementation. (3) Reducing the incremental costs of intelligent construction transformation is the primary key factor in promoting construction. The findings contribute to a deeper understanding of how both the government and construction companies can adjust their strategies in response to policy changes, ultimately leading to more effective policy implementation and strategic decision-making. Full article
Show Figures

Figure 1

26 pages, 4471 KB  
Article
The Efficacy of the New Energy Vehicle Mandate Policy on Passenger Vehicle Market in China
by Ning Wang, Xiufeng Li and Xuening Yang
World Electr. Veh. J. 2025, 16(3), 151; https://doi.org/10.3390/wevj16030151 - 5 Mar 2025
Cited by 1 | Viewed by 8045
Abstract
This paper aims to assess the impact of the New Energy Vehicle (NEV) mandate policy on the passenger vehicle market in China, with a focus on its effectiveness in promoting NEV adoption. In response to global climate goals and energy security concerns, China [...] Read more.
This paper aims to assess the impact of the New Energy Vehicle (NEV) mandate policy on the passenger vehicle market in China, with a focus on its effectiveness in promoting NEV adoption. In response to global climate goals and energy security concerns, China has implemented various NEV policies, including the phase-out of direct subsidies and the introduction of the NEV mandate policy (dual-credits policy). This policy, which combines NEV credits and Corporate Average Fuel Consumption (CAFC) credits, aims not only to promote NEV adoption but also to support industrial policy objectives by helping the auto industry leapfrog traditional internal combustion engines and become globally competitive. In this study, a System Dynamics (SD) model was developed using Vensim software (10.2.2) to simulate interactions between automakers, government policies, and consumer behaviors. The results show that the NEV mandate policy significantly boosts NEV sales, with projections indicating that NEV sales will reach 15 million units by 2030, accounting for 55% of the passenger vehicle market. Additionally, the study finds that tightening NEV credits standards and increasing the NEV credit proportion requirements can further enhance market growth, with stricter measures post-2023 being crucial to achieving a 50% market share. In contrast, under a scenario where the dual-credits policy ends in 2024, the NEV market share would still grow but would fall short of the 50% target by 2030. The findings suggest that stronger policy measures will be essential to maintain long-term market momentum. Full article
Show Figures

Figure 1

23 pages, 6735 KB  
Article
Passenger Flow Simulation of Airport Terminal Subway Station Based on System Dynamics
by Wei Chen and Yi Ai
Systems 2025, 13(2), 133; https://doi.org/10.3390/systems13020133 - 18 Feb 2025
Cited by 1 | Viewed by 2918
Abstract
Grasping the effective carrying capacity of airport hub subway stations in real-time serves as the foundation for enhancing the safety assurance capability of the hub. Starting from the perspectives of multiple subsystems, including people, stations, and trains, and combining passenger flow, system structure, [...] Read more.
Grasping the effective carrying capacity of airport hub subway stations in real-time serves as the foundation for enhancing the safety assurance capability of the hub. Starting from the perspectives of multiple subsystems, including people, stations, and trains, and combining passenger flow, system structure, and multiple attributes of trains, a system dynamics (SD) model for passenger travel in airport hub subway stations is established. The model is simulated using Vensim PLE 5.9d to analyze the effective carrying capacity of the transfer system under the existing configuration and layout of transfer facilities and equipment in the hub. The model features a modular architecture and interface, enabling quick and easy model establishment, and adapts to various configurations and operational characteristics of airport hub subway stations in a user-friendly manner. Multiple sensitivity simulation analysis experiments are designed to analyze changes in passenger flow density from multiple perspectives. This method can calculate the effective carrying capacity of airport hub subway stations, providing a scientific basis for planning, construction, and operational management. The effectiveness of the model is verified by analyzing the Pudong International Airport terminal subway station. Full article
(This article belongs to the Section Systems Theory and Methodology)
Show Figures

Figure 1

Back to TopTop