Abstract
The advantages of green roofs and solar panels are numerous, but in dry periods, green roofs can place urban water resources under pressure, and the efficiency of solar panels can be affected negatively by high temperatures. In this context, our analysis investigated the advantages of bio-solar green roofs and evaluated the impact of green roofs on solar panel electricity production and solar panels on green roof water consumption. The assessment was conducted through simulation in a selected case study located in Cosenza, a city with a Mediterranean climate, with solar panels covering 10% to 60% of the green roof. Analyses were performed on the power outputs of four kinds of photovoltaic panels: polycrystalline, monocrystalline, bifacial, and Passivated Emitter and Rear Contact (PERC). The energy production and shade frequencies were simulated using PVGIS 5.3 and PVSOL 2024 R3. The impact of photovoltaic (PV) shade on the water consumption of green roofs was evaluated by image processing of a developed code in MATLAB R2024b. Moreover, water–energy interconnections in bio-solar green roof systems were assessed using the developed dynamic model in Vensim PLE 10.2.1. The results revealed that the water consumption by the green roof was reduced by 30.8% with a bio-solar coverage area of 60%. However, the electricity production by the PV panel was enhanced by about 4% with bio-solar green roofs and was at its maximum at a coverage rate of 50%. This investigation demonstrates the benefits of bio-solar green roofs, which can generate more electricity and require less irrigation.
1. Introduction
Numerous researchers have highlighted the benefits of green roofs (GRs) in various climates, including Mediterranean climates. The benefits are greater during the hot season than during the cold season [1,2,3], and they can be impacted by various components, including the plant type and irrigation technique [4]. In addition, the dry season can have a detrimental effect on available urban water resources for the green roofs [5]; aside from the direct relationship between the water content and thermal impact, plant life during specific months depends on irrigation [6]. The water demands of green roofs can be evaluated by evapotranspiration (ET). ET is the loss of water from both the soil surface and plant leaves by evaporation and plant transpiration due to sunlight, temperature, wind, and humidity [7]. Climate, vegetation, and precipitation (both amount and distribution) affect how much water is needed to irrigate green roofs [4,8]. A green roof usually includes a root barrier, drainage layer, vegetation layer, growth substrate layer, and waterproof membrane [9].
One type of green roof is a bio-solar green roof (BS-GR), a combination of green roofs and solar panels [10]. It has been suggested that bio-solar roofs produce more energy than traditional solar panels and may decrease the water footprint of energy [11]. This is so that the vegetation on these roofs can improve the effectiveness of the solar panels by lowering their temperature through evapotranspiration, which creates a cooler microclimate. Additionally, by displaying higher solar reflectivity and releasing more latent heat than conventional concrete roofs, bio-solar roofs contribute to the regulation of rooftop temperatures [12]. Water shortages are becoming a serious worldwide problem, which could worsen over time due to climate change and population increase [13]. Green roof efficiency and performance can be increased by integrating solar PV systems with green roofs. The overall effectiveness of a green roof can be improved by solar panels’ shading and cooling effects [14]. A viable synergistic relationship between PV panels and green roofs maximizes the roof area for stormwater management and energy production. PV panels can lower solar radiation and wind flow on green roofs, which lowers evapotranspiration rates and water usage. Furthermore, the panels’ shading function contributes to a reduction in the outside temperature [15].
1.1. Water Consumption in Conventional and Bio-Solar Green Roofs
Different researchers have evaluated water consumption by green roofs in different climates. Pirouz et al. evaluated the water consumption by green roofs in different climates [16,17], and to decrease the water consumption, they proposed sub-atmospheric water harvesting and subsurface irrigation [17]. The differences in water consumed in shaded areas and the reduction in evapotranspiration (ET) by PV shade in different climatic conditions are tabulated in Table 1. The analysis showed that the ET reduction in shaded areas in Toronto (Canada) was up to 81% in summer. Meanwhile, the table shows that in the Mediterranean climatic conditions, the maximum and minimum ET reduction due to shade were 33% and 14%, respectively. Likewise, the analysis of Schweitzer and Erell [18] in a Mediterranean climate showed water demands by green roofs of between 2.6 and 9.0 L/m2/day. In another investigation, the values for the same climates were calculated by Brunetti et al. [19] to be roughly 7.0 L/m2/day. Alternatively, places with shade will use less water.
Table 1.
ET reduction in shaded areas for different climatic conditions.
1.2. Efficiency of Solar Panels in Conventional and Bio-Solar Systems
Henri Becquerel discovered the photovoltaic (PV) phenomenon in 1839, which converts solar energy into electricity. PV systems are the best option for producing electricity since they are long-lasting, silent, and effectively convert sunlight into electrical energy. The PV panels are made up of various systems and parts, each of which is essential and has unique characteristics [27]. The effectiveness of solar panels fluctuates with temperature and declines when the temperature goes above 25 °C, depending on the temperature coefficient. Heat causes the resistance in solar panel cells to rise, affecting the flow of electrons within the cell and reducing solar panel efficiency [28,29]. There are several active and passive cooling techniques to maintain the efficiency of solar panels, ranging from passive to active methods, as presented in Table 2.
Table 2.
Classification of PV cooling techniques.
Different cooling methods when compared exhibit the following:
- Active cooling techniques, including active air, water, nanofluids, and thermoelectric cooling, can enhance efficiency by around 3.0–36.0%;
- Passive cooling techniques such as passive air, water, phase-change material, radiative, and hybrid cooling can enhance efficiency by 1.6–19.0%.
Several types of photovoltaic (PV) panels are available. Table 3 tabulates the efficiencies and specifications of different solar panels. From the table, it can be seen that the efficiencies of monocrystalline solar panels range between 15.0 and 24.7%, polycrystalline solar panels range between 13.0 and 20.4%, Mono PERC (Passivated Emitter and Rear Contact) solar panels range between 17.0 and 25.0%, and bifacial solar panels range between 18.9 and 23.0%. Based on the minimum and maximum efficiencies of solar panels, the annual electricity production of each panel varied.
Table 3.
Efficiency and specifications of different solar panels.
Additionally, previous studies show that the power generation by PV modules decreases each year due to the degradation of PV modules, from 0.5 [77,78] to about 5.0% [79,80]. The main factors causing the degradation of PV modules include hail, humidity, wind and snow, high temperature, and ultraviolet radiation (UV) [79]. The effectiveness of solar panels declines when the temperature goes above 25 °C. In addition to conventional cooling techniques, recent research showed that green roofs could reduce the ambient temperature depending on the climatic conditions and vegetation types. As a result, it could enhance the efficiency of the solar panels [81]. The details of some case studies about bio-solar systems are tabulated in Table 4. The table illustrates how PV efficiency might be boosted through the impact of green roofs, by about 1.0% to 8.3% (or 0.7 to 3.3% in the Mediterranean). The efficiency values might increase when other passive cooling techniques are combined with the bio-solar system.
Table 4.
Case studies of PV-GR and increase in PV efficiency.
PV systems are regarded as a mature technology and have been widely implemented across various sectors, including the building industry. Still, there is room for improvement, especially when combining PV systems with other “green” technologies like green roofs. Green roofs and PV panels are a growing trend with many advantages. Green roofs act as insulators for buildings, which leads to energy savings. Beyond only being energy-efficient, green roofs have many other benefits. They enhance the air quality, control temperature, preserve energy, safeguard building envelopes, prolong the life of roofing membranes, and offer advantages for the environment and the economy. The PV–green roof combination also makes urban food production possible, which maximizes the available area and lowers CO2 emissions related to moving food from suppliers to homes. Therefore, integrating PV systems with green roofs is an interesting choice for building roofing solutions. This article investigates possible synergies between plants and PVs, and combines the benefits of a soil/plant layer for building with in situ energy generation from PV panels. Very few research studies have been published on PV–green roofs in the literature, despite their apparent benefits, such as higher PV output via the impact of plants. The main focus of this article is to investigate the advantages of multipurpose bio-solar green roofs and to evaluate the impact of green roofs on different types of solar panel electricity production and solar panels on green roof water consumption. In addition, the assessment of the water usage of bio-solar green roofs in the Mediterranean city of Cosenza, with PV panels covering between 10% and 60% of the roof, is contributed for the investigation. Therefore, the annual power outputs of four distinct types of solar panels, including polycrystalline, monocrystalline, PERC, and bifacial, are analyzed in conventional roof and bio-solar systems. Furthermore, using PVSOL 2024 R3, PVGIS 5.3, and MATLAB R2024b image processing, the shade frequencies of the solar panels on the green roof area are identified, and a dynamic model developed in Vensim PLE 10.2.1 evaluates the corresponding water reductions in the bio-solar green roofs. In this way, the results are generalized and can be expanded to other types or sizes of green roofs, as well as various types of solar panels with various percentages of coverage area on green roofs.
2. Materials and Methods
This investigation focuses on establishing the interconnection between the water requirement and the performance of PV panels on green roofs. To these ends, initially, we identify the water consumption of conventional green roofs and determine the reduction in water requirement in the shade. This is based on an extensive database of the water consumption of green roofs in sunlight and shadow according to literature reviews, integration of shadow frequency simulation in PVSOL 2024 R3 [92], image processing in MATLAB R2024b [93], and dynamic simulation in Vensim PLE 10.2.1 [94]. For this purpose, the different configurations of bio-solar green roofs were defined, 48 simulations were carried out, and a code for image processing in MATLAB R2024b was developed. Following this, a database for the efficiency of different PV solar panels and the enhancement due to the decrease in the temperature on the panels installed on green roofs was compiled. In the next step, the database was used to develop a dynamic decision support system in Vensim PLE 10.2.1. Accordingly, using the dynamic model, the influence of PV panels on the green roof water requirements (due to shaded areas by PV panels) and the effect of green roofs on the PV panel annual production (due to temperature modification) was evaluated. The analysis of the shadow frequency of PV panels on the roof is a geographic parameter that depends on the location, weather conditions, and installation inclination of PV panels. Consequently, as applied in this study, a long-term simulation (as in this research, the MeteoNorm 8.2 database of 2001 to 2020) can be the most effective analytical technique, and additional experiment validation will not affect the results. A schematic of the methodology is shown in Figure 1, and a schematic of the PV–green roof concept is shown in Figure 2.
Figure 1.
Schematic of the methodology.
Figure 2.
Schematic of PV–green roof concept.
The methodological steps are as follows:
- Step 1 (case study parameters’ definition): Determine bio-solar green roof configurations, such as the coverage of the solar panels on the roof area, which in the current study, included 10%, 20%, 30%, 40%, 50%, and 60%. In addition, select the types of PV panels, which in our study, were the following four: polycrystalline, monocrystalline, PERC, and bifacial. Finally, select the roof type, as the reflection of solar radiation from roofs (albedo) toward solar panels depends on it; in the current study, we considered two types of roofs, and the corresponding albedos were 20% for conventional roofs and 60% for green roofs;
- Step 2 (PV power computation): Perform power output calculation for the selected (in step 1) types and percentages of solar panels on the conventional and green roofs in PVSOL 2024 R3/PVGIS 5.3 software. For this purpose, PVGIS can be applied to have the optimum inclination (tilt) of the PV panels in the case study location, which in this study, for the city of Cosenza, is equal to 33°. Moreover, since the radiation depends not only on the location of the case study but also on weather conditions (i.e., cloudy and rainy conditions), and to have an accurate calculation, MeteoNorm 8.2 software can be applied to provide the hourly climate data. In the last stage, PVSOL 2024 R3 software can be used (with the optimum inclination by PVGIS 5.3 and climate data by MeteoNorm 8.2) for separate calculation of the power output for four types of PV panels, six types of percentages, and two types of albedos, meaning 48 simulations. At the end of this stage, the power production by PV modules for all conditions can be determined;
- Step 3 (shade frequency pattern of PV panels on the roof surface): Analyze the shadow frequency of PV panels on the roof, which is a geographic parameter and depends on the location (Cosenza in our case study), weather conditions (calculated in step 2 using MeteoNorm 8.2), the installation inclination of PV panels (determined in step 2 using PVGIS 5.3; in our case study, equal to 33°), and configuration of PV modules on the roof surface (10% to 60% in our study), which can be simulated by PVSOL 2024 R3. For this purpose, PVSOL 2024 R3 estimates the shape of the PV module shadow on the roof for all solar hours in a year and provides shade frequency images. The produced images can show the shade condition in four colors: white (meaning area with % shade), green (meaning near zero % shade), yellow (meaning 33% of the time is shade), and red (meaning 100% of the time is shade);
- Step 4 (percentages of shade by PV on the roof): Determine the amount (percentage) of zero shade area or full shade area, for which image processing of the provided images by PVSOL 2024 R3 is required. For this purpose, we developed a code in MATLAB R2024b (Appendix A), which can determine the percentages of four colors (white, green, yellow, and red) in an image by applying different color masks. In that regard, in this stage, the images of step 3 are analyzed using image processing, and the results provide the numerical quantity of the full shadow, 33%, as well as those for the near 0% shadow and 0% shadow due to the PV modules on a roof;
- Step 5: Prepare the database for the Vensim PLE 10.2.1 model:
- (a)
- Providing the PV power production amounts for different configurations: for four types, six patterns, and two types of roofs, as calculated in step 2 by PVSOL 2024 R3;
- (b)
- Providing the increase in the efficiency with a decrease in surface temperature due to the installation of PVs on green roofs based on data presented in Table 2;
- (c)
- Providing the maximum and minimum efficiency of each type of solar panel based on the data in Table 3. In this way, the PV power production will not be limited to the selected modules in PVSOL 2024 R3 (in our cases, four types of panels with specific efficiency);
- (d)
- Arranging the data about water consumption of conventional green roofs in different climates, which are available in Table 4, and in cases where data are not available, applying Equation (3);
- (e)
- Providing the data about the water consumption decline of green roofs due to shadow, which are available in Table 1;
- (f)
- Providing the amount (percentage) of shade on the roof in each pattern of PV modules, according to the results of step 4.
- Step 6 (generalizing the results by developing a dynamic model): In this stage, the databanks in step 5 can be used to provide a dynamic analysis model in Vensim PLE 10.2.1 software. The input of the Vensim PLE 10.2.1 can be single data, tables, or graphs. For example, it can be the minimum or maximum efficiency of polycrystalline modules or green roofs’ water consumption in different climates. Therefore, in this stage and for our case study, according to the results of PV production (by 48 simulations in PVSOL 2024 R3), the data can be added based on the type of module, type of roof, percentage of the PV on the roof, etc. The same can be performed for water consumption by green roofs in the Mediterranean climate, for the decline in water demand (ET reduction for each color of shadow provided by PVSOL 2024 R3, and amounts based on percentages of the roof area in MATLAB R2024b) with a full shadow and 33% shadow;
- Step 7: Analyze water and energy interactions in bio-solar green roofs with the developed dynamic model in Vensim PLE 10.2.1. In this step, instead of calculating each state separately (new simulations based on the type of PV, percentage of PV, size of roof, type of roof, etc.), different scenarios can be easily evaluated with a single run in Vensim PLE 10.2.1 software. For this purpose, just the boundary conditions (roof area, PV type, PV efficiency, and percentage of PV to the roof area) need to be selected, and the model can provide the impact of a conventional roof or green roof on the power production of a type of PV module with specific efficiency dynamically. The same goes for water demands and by choosing the roof area—the percentage of PV panels on the roof to the roof area—the shadow impact will be considered, and the model will provide the water consumption levels of conventional (0% PV module) and bio-solar green roofs.
2.1. Bio-Solar Green Roof Configurations and Analysis Procedures
To understand the influence of solar panels on the green roof and vice versa, a bio-solar green roof with the size of 100 m2 (10 m × 10 m) and various cover percentages of PV panels are defined. Figure 3 illustrates the various configurations of PV panels on green roofs with different coverage degrees of roof area. The coverage of the solar panels on the roof area varied from 10% to 60%. For a 10% coverage of the roof area, it uses 8 panels in two rows, whereas for 60%, it uses about 48 panels in six rows. The analysis for PV panels, such as shade frequency, irradiation, and electricity production with polycrystalline, monocrystalline, PERC (Mono), and bifacial solar panels, is carried out in a selected Mediterranean climate location, Cosenza (South Italy). The annual sum of global irradiation in Cosenza is 1635.0 kWh/m2, and the annual average temperature is about 17.7 °C. The annual electricity production by different types and patterns of solar panels and the efficiency increase due to green roofs will be determined using PVGIS 5.3 and PVSOL 2024 R3, considering the local location, radiation, and long-term weather data. Table 5 presents the simulation details in PVGIS 5.3 [95] and PVSOL 2024 R3 [92]. Moreover, the reduction in the water requirement of green roofs due to the shade created by solar PV will be calculated using the developed image-processing code in MATLAB R2024b (Appendix A).
Figure 3.
Various configurations of PV panels on the green roof: (a) 10% coverage area; (b) 20% coverage area; (c) 30% coverage area; (d) 40% coverage area; (e) 50% coverage area; (f) 60% coverage area.
Table 5.
Simulation details in PVGIS 5.3 and PVSOL 2024 R3.
The power output of a PV module in PVSOL 2024 R3 is calculated based on irradiation, temperature, and module electrical characteristics, as follows [98]:
- The determination of irradiance on the module surface is based on the tilt and orientation of the PV array, diffuse and direct radiation from weather data, shading effects from obstacles from 3D analysis, and reflection losses due to the module surface.
- Calculating the temperature effect on the PV module efficiency in PVSOL 2024 R3 is based on Equation (1).
- Calculate the power output at the maximum power point (MPP) operating condition, which is the highest possible power output of PV panels under given conditions. The MPP power output is calculated based on the solar irradiance and module’s efficiency using Equation (2).
- Deduct the losses from the efficiency of the modules due to the deviation from the standard spectrum AM1.5 (standard test conditions: 1000 W/m2 vertical radiation, 25 °C module temperature, and radiation spectrum), mismatch or reduced yield as a result of deviation from manufacturer information, and losses in diodes. The mentioned losses are deducted percentages from the module output in PVSOL 2024 R3.
For the calculation of the shade frequency of the solar panels on the mounting surface (green roof in our case) and on the surfaces of other panels, PVSOL 2024 R3 considers the solar path and the solar position (azimuth and altitude) for the entire year and at different times of the day. Then, the software casts shadows of solar panels for each time step to determine which parts of the roof or the surfaces of the other panels are shaded. The annual shade frequency is calculated based on the annual average of the shade time to the total time of one year for different roof areas and other panels’ surfaces.
The value of potential ET (PET) can be calculated according to the Thornthwaite equation [99,100] as follows:
where PET: potential evapotranspiration values (mm/month), PET*: normative potential evapotranspiration, T: mean monthly temperatures (°C), I: annual heat index, a: constant.
However, our previous studies [101] showed that the temperature-based formula of the Hargreaves equation, 1985 [102] for PET, and monthly correction factors, k [103], can effectively estimate the actual ET (AET) of green roofs in the Mediterranean climate, as provided in Equations (7) to (9).
where PET = potential daily evapotranspiration (mm/day); T = mean temperature (°C); Rs = incident solar radiation converted to depth of water (mm/day), x = number of continuous dry periods in the month; α = actual ET rate at the end of the dry period, which is a proportion of PET; β = wet days in the month; n = duration of the dry period; D = total days in the month.
PET = 0.0135 (T + 17.78) Rs
2.2. Study Limitations and Potential Weaknesses
The current study was conducted based on long-term simulations, image processing, and systematic literature review analyses. While the additional experimental validation did not affect the correlated analysis of the shadow frequency of PV panels on the roof and on other panel surfaces as geographic parameters, it still confronted some limits:
- The impact of the green roof type and irrigation technique is not taken into account;
- This study does not consider the type of plant and age of the green roof;
- The hodological performance of BS-GRs is not investigated in this study.
3. Results and Discussion
3.1. Shade Frequency of PV Panels on Panel Surfaces and the Impact on Annual Electricity Production
The PV panels’ shade frequencies on other panel surfaces were identified through 48 simulations in PVSOL 2024 R3 software. Figure 4 depicts the annual shade frequency of PV panels on other panel surfaces. The figure indicates that the shade frequency for the 10% coverage area is about 0%. Meanwhile, the shade frequency on other panels increases with the coverage area. The maximum shade frequency is observed in the 60% coverage area, at about 12.1%.
Figure 4.
Annual shade frequency of PV panels on other panel surfaces: (a) 10% coverage area; (b) 20% coverage area; (c) 30% coverage area; (d) 40% coverage area; (e) 50% coverage area; (f) 60% coverage area.
The annual electricity production by four types of solar panels with specified efficiency levels and various configurations (type and percentage of PVs) on the conventional and bio-solar green roofs in the selected Mediterranean climate location (Cosenza, South Italy) is calculated using PVSOL 2024 R3 software. The variations in the annual production of electricity with polycrystalline (14.8% efficiency), monocrystalline (15.7% efficiency), PERC (Mono, 20.3% efficiency), and bifacial (18.9% efficiency) solar panels for different configurations are shown in Figure 5 and Figure 6. The annual electricity production is enhanced with the coverage area until a certain percentage, 50%, and then decreases due to the dominant impact of solar panels’ shadow on each other. The highest electricity production from the PV panel is observed in PERC (Mono) and bifacial solar panels with a 50% coverage area configuration. For the 10% coverage area, the annual electricity production levels are 2896.4, 3139.2, 4175.1, and 4105.7 kWh/Year by polycrystalline, monocrystalline, PERC (Mono), and bifacial PV panels, respectively. Meanwhile, the generation of power is enhanced to 11,234.0, 12,210.6, 16,164.3, and 16,116.4 kWh/Year in polycrystalline, monocrystalline, PERC (Mono), and bifacial PV panels with the 50% coverage area. Figure 6 shows that the PV production in bio-solar green roofs increased by about 4% compared to conventional roofs.
Figure 5.
Annual electricity production with different configurations (type and percentage of PVs) on the conventional roof (CR).
Figure 6.
Annual electricity production with different configurations (type and percentage of PVs) on the bio-solar green roof (BS-GR).
3.2. Shade Frequency of PV Panels on Green Roof Surfaces and the Impact on ET
The shade frequency of PV panels on the green roof was simulated by PVSOL 2024 R3 software, as shown in Figure 7. In the figures, white, green, yellow, and red represent 0%, near 0%, 33%, and 100% shade frequencies, respectively. From the figure, it is clear that shade frequency increased with the coverage area. For the 10% coverage area, the shade frequency is mostly in the 0% and near 0% zones. However, it is mostly in the zone of 100% for the 60% coverage area.
Figure 7.
Annual shade frequency of PV panels on green roof surfaces: (a) 10% coverage area; (b) 20% coverage area; (c) 30% coverage area; (d) 40% coverage area; (e) 50% coverage area; (f) 60% coverage area; (g) shade frequency legend. (Maximum: 100% shade frequencies; Average: 33% shade frequencies; Minimum: near 0% shade frequencies).
To determine the amount of the area in each zone, the annual shade frequencies of PV panels on the green roof surface were analyzed using the image-processing technique in MATLAB R2024b. The developed code is provided in Appendix A. Figure 8 shows the contribution of each shade frequency in various configurations of PV panels on the green roof. The figure shows that the white mask (0% shade frequency) is only present in the 10% PV coverage area configuration, as can also be detected in Figure 7a. The green mask (near 0% shade frequency) was reduced with the PV coverage area increase. The green mask is at 48% and 0% for the 10% and 60% coverage areas, respectively. The yellow mask (33% shade frequency) increased up to 51% at a 20% PV coverage area and decreased to 10% at a 60% PV coverage area. Meanwhile, the red mask (100% shade frequency) increased constantly from 12% to 90% as the coverage area of solar panels increased.

Figure 8.
Image processing analysis and the percentage of each mask determined by MATLAB R2024b: (a) 10% PV coverage area; (b) 20% PV coverage area; (c) 30% PV coverage area; (d) 40% PV coverage area; (e) 50% PV coverage area; (f) 60% PV coverage area.
The water reduction in bio-solar green roofs in the Mediterranean climatic conditions can be estimated based on the boundaries of green roofs’ ET reduction in shade, which was between a minimum of 14% and a maximum of 33%. Therefore, according to the shade frequency analysis of PV panels on the roof, the water reduction (ET reduction) for each shading zone of Figure 7 can be estimated according to Table 6. The table illustrates that the water consumed in the white zone (absolute 0% shade frequency) and that in the green zone (near 0% shade frequency) are not impacted by PV. Therefore, water consumption in these two zones will be similar to that of conventional GRs. However, in the red zone with a 100% shade frequency, the water consumed by GRs will be less than that for conventional GRs, which can be between 0.9 (1−0.14% ET reduction) and 0.7 (1−0.33% ET reduction). In the yellow zones, the impact of the shadow is 33% (which means 33% of the time, it is under shadow) of the minimum and maximum values.
Table 6.
Reduction amount of ET in each shade frequency zone.
3.3. Evaluation of Bio-Solar Green Roof Water–Energy Performance
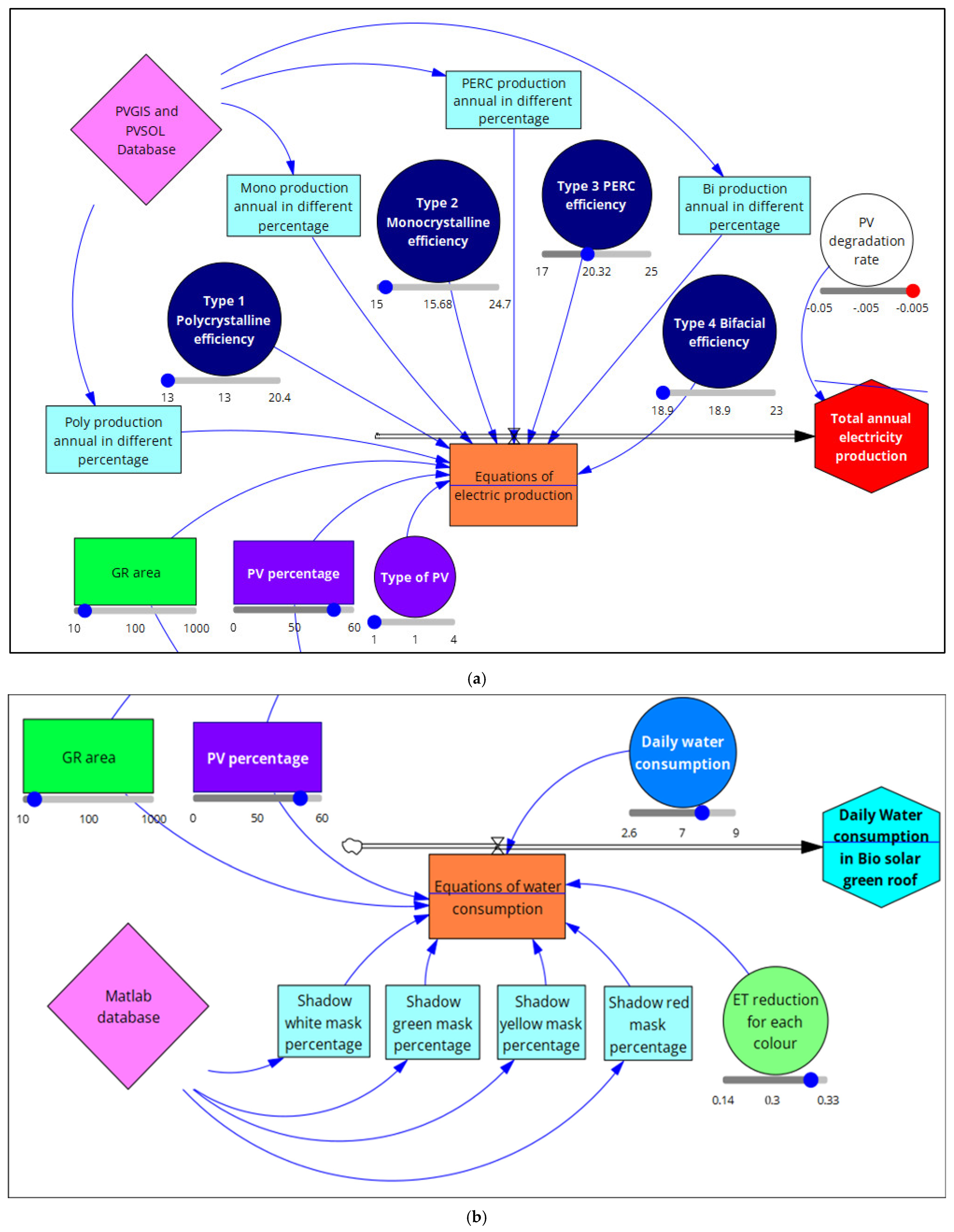
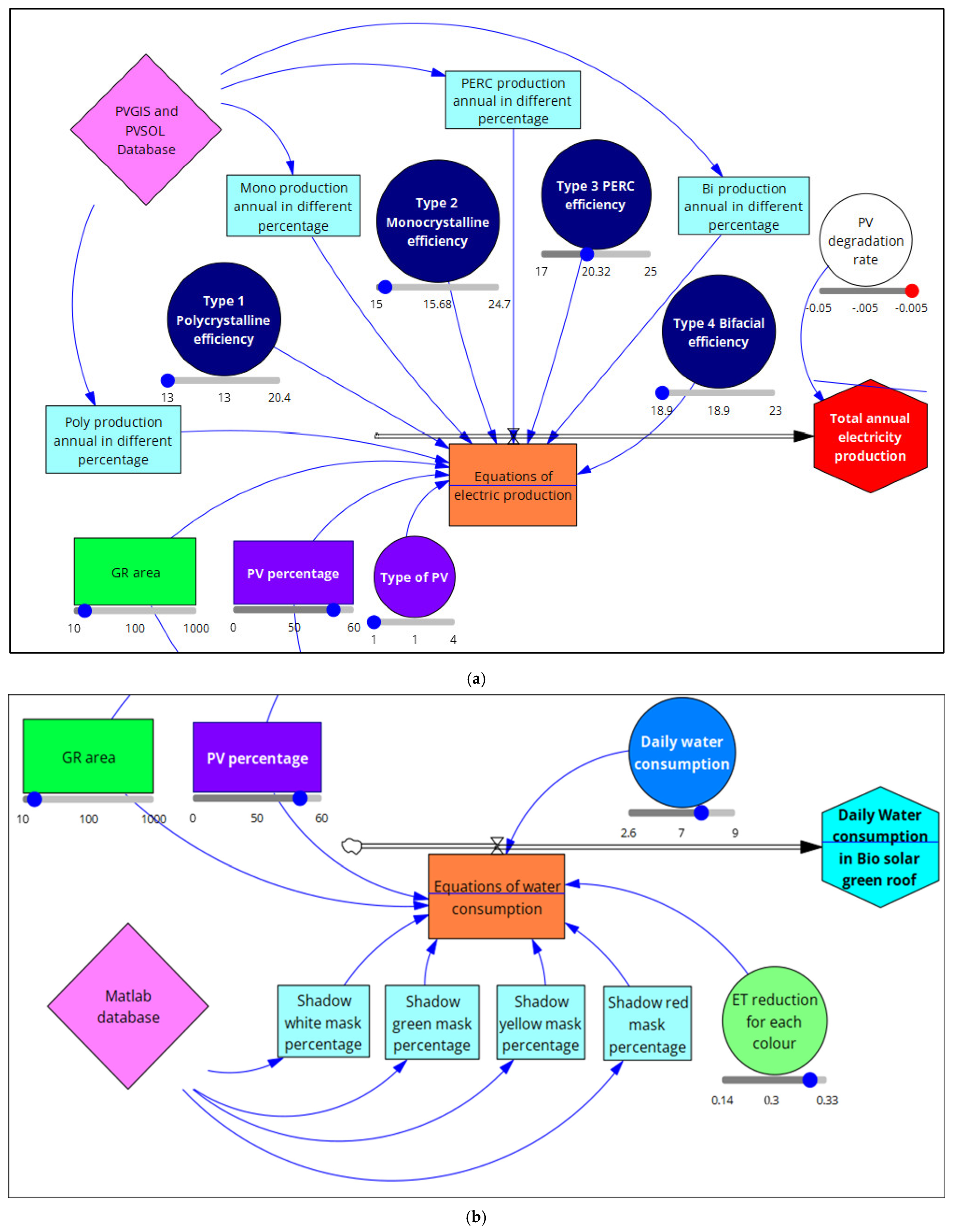
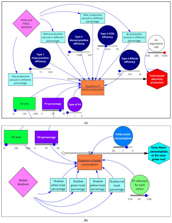
In this section of our work, a dynamic decision support system was developed in Vensim PLE 10.2.1to evaluate the interconnections between water and energy in bio-solar green roofs, as presented in Figure 9. For this purpose, the simulation results of shade frequency in MATLAB R2024b and PVSOL 2024 R3 were applied as databases, and other variables, such as the maximum and minimum values of different PV efficiencies, water consumption levels in different types of green roofs based on the literature review analysis achievement (Table 1, Table 3, and Table 4), as the boundary conditions in Vensim PLE 10.2.1. In this way, the analysis can be carried out for different types of solar panels with various efficiency and coverage percentages in the case of conventional and bio-solar systems. The boundaries and limits of the variables are shown in Figure 10.
Figure 9.
Developed dynamic model.
Figure 10.
The boundaries and limits of the variables: (a) total annual electricity production for bio-solar green roofs; (b) daily water consumption for bio-solar green roofs.
Figure 11 shows the simulation results for two different operational conditions. Figure 11a shows the maximum and minimum annual power production, and Figure 11b exhibits the daily water consumption in a conventional (0% PV) and a bio-solar green roof (60% PV). The evaluations show that using PV panels on the green roof can reduce water consumption in Mediterranean climatic conditions. When a 10% to 60% area of green roofs is covered with PV panels, the reduction in the water demand ranges between 2.9% and 30.8%. The reduction in water consumption is due to decreased water losses caused by irradiation, resulting from PV shade to the green roofs.
Figure 11.
Maximum and minimum annual power production for a roof with an area of 100 m2: (a) minimum (Poly) and maximum (PERC) power production with a 50% coverage by solar panels; (b) minimum (conventional green roof) and maximum (bio-solar green roof with a 60% coverage by PVs) water consumption.
The comparison of minimum and maximum capacities to produce electricity per year in the conventional roof configurations and of different solar panels with various bio-solar green roof configurations showed better annual electricity production in bio-solar systems. The results show that the production of electricity for a roof with an area of 100 m2 in the first operation year in polycrystalline solar panels increases by 512 kWh; in monocrystalline panels, by 635 kWh; in PERC, by 656 kWh; and in bifacial, by 647 kWh in a 50% bio-solar green roof configuration in comparison with conventional PV systems.
3.4. Scope for Future Works
Suggested directions for further study are listed below:
- Analysis of other inclinations (tilts) of solar panels in bio-solar green roofs and comparison with the optimized tilt angle in conventional roofs. In bio-solar green roofs, other angles might further decline the temperature of PV (effect of the power production) and also affect shade frequency (impact on the ET value). Therefore, optimization of PV inclination is suggested for future works;
- Further studies can be conducted for other roofs with higher values of albedos (such as white roofs) to investigate the impact of green roofs in comparison;
- Analyses of a windy climate and the impacts of PV on wind reduction and wind on PV panel temperature can improve the knowledge in this field and are suggested for future investigations;
- Analysis of different types of plants and green roofs is suggested for future studies;
- Finally, the thermal impact of bio-solar green roofs on building envelopes and the energy efficiency of buildings in the Mediterranean climate can be analyzed in future studies.
4. Conclusions
This investigation mainly focused on establishing the interconnection between the water requirement and the performance of PV panels on green roofs. For this purpose, the evaluation was conducted on conventional and bio-solar roofs for the selected case study of 100 m2 size in Cosenza city (Mediterranean climate) with 10% to 60% coverage percentages by four types of PV panels: polycrystalline, monocrystalline, PERC, and bifacial. The results show that the water consumption by the green roof is reduced with the increase in PV coverage area due to the increase in shade frequency. According to the dynamic analysis of different conditions, the highest percentage reduction in water demand is obtained at a 60% green roof coverage with PV panels, as 30.77%. However, the electricity generation is enhanced with the coverage area until a certain percentage of 50%, and then it decreases by about 13% due to the dominant impact of solar panels’ shadow on other panel surfaces. The highest electricity production from the PV panels is observed in PERC (Mono) and bifacial solar panels, with a 50% coverage area configuration. In conclusion, this investigation shows the advantages of bio-solar green roofs for buildings, as they make lower water demands and can produce more electricity. Moreover, it exhibits the optimum coverage rate of PV panels on bio-solar green roofs, which is around 50%.
Author Contributions
Conceptualization, B.P.; methodology, B.P., S.N.N. and H.J.N.; software, B.P. and S.N.N.; validation, B.P., S.N.N. and H.J.N.; formal analysis, B.P., B.S.B. and K.J.K.; investigation, B.P., S.N.N. and H.J.N.; resources, B.P., K.J.K. and H.J.N.; data curation, B.P., S.N.N. and B.S.B.; writing—original draft preparation, B.P., S.N.N. and H.J.N.; writing—review and editing, B.P., B.S.B. and K.J.K.; visualization, B.P., S.N.N. and H.J.N.; supervision, P.P.; project administration, P.P.; funding acquisition, P.P. All authors have read and agreed to the published version of the manuscript.
Funding
This research received no external funding.
Data Availability Statement
Data will be made available on request.
Acknowledgments
This work was funded by the Next-Generation EU—Italian NRRP, Mission 4, Component 2, Investment 1.5, call for the creation and strengthening of ‘Innovation Ecosystems’, building ‘Territorial R&D Leaders’ (Directorial Decree n. 2021/3277)—project Tech4You—Technologies for climate change adaptation and quality of life improvement, n. ECS0000009. This work reflects only the authors’ views and opinions; neither the Ministry for University and Research nor the European Commission can be considered responsible for them.
Conflicts of Interest
The authors declare no conflicts of interest.
Abbreviations
The following abbreviations are used in this manuscript:
| AET | Actual evapotranspiration |
| ET | Evapotranspiration |
| GRs | Green roofs |
| Mono | Monocrystalline |
| PERC | Passivated Emitter and Rear Contact |
| PV | Photovoltaic |
| Poly | Polycrystalline |
| UV | Ultraviolet |
Appendix A. MATLAB Code Development
- input_image = imread(‘C:\Users\\Desktop\test.jpg’);
- sharpened_image = imsharpen(input_image);
- resized_image = imresize(sharpened_image, 2);
- hsv_image = rgb2hsv(resized_image);
- hue = hsv_image(:,:,1);
- saturation = hsv_image(:,:,2);
- value = hsv_image(:,:,3);
yellow_hue_min = 0.12;
yellow_hue_max = 0.18;
green_hue_min = 0.18;
green_hue_max = 0.35;
red_hue_min_1 = 0.0;
red_hue_max_1 = 0.12;
red_hue_min_2 = 0.95;
red_hue_max_2 = 1.0;
white_saturation_max = 0.2; % Low saturation
white_value_min = 0.8; % High brightness
- yellow_mask = (hue >= yellow_hue_min) & (hue <= yellow_hue_max) & (saturation > 0.2) & (value > 0.2);
- green_mask = (hue >= green_hue_min) & (hue <= green_hue_max) & (saturation > 0.2) & (value > 0.2);
- red_mask = ((hue >= red_hue_min_1) & (hue <= red_hue_max_1)|(hue >= red_hue_min_2) & (hue <= red_hue_max_2)) & (saturation > 0.2) & (value > 0.2);
- white_mask = (saturation <= white_saturation_max) & (value >= white_value_min);
- total_pixels = numel(hue);
yellow_percentage = sum(yellow_mask(:))/total_pixels * 100;
green_percentage = sum(green_mask(:))/total_pixels * 100;
red_percentage = sum(red_mask(:))/total_pixels * 100;
white_percentage = sum(white_mask(:))/total_pixels * 100;
- fprintf(‘Yellow: %.2f%%\n’, yellow_percentage);
- fprintf(‘Green: %.2f%%\n’, green_percentage);
- fprintf(‘Red: %.2f%%\n’, red_percentage);
- fprintf(‘White: %.2f%%\n’, white_percentage);
- figure;
subplot(2, 2, 1); imshow(yellow_mask); title(‘Yellow Mask’);
subplot(2, 2, 2); imshow(green_mask); title(‘Green Mask’);
subplot(2, 2, 3); imshow(red_mask); title(‘Red Mask’);
subplot(2, 2, 4); imshow(white_mask); title(‘White Mask’);
References
- Palla, A.; Sansalone, J.J.; Gnecco, I.; Lanza, L.G. Storm water infiltration in a monitored green roof for hydrologic restoration. Water Sci. Technol. 2011, 64, 766–773. [Google Scholar] [CrossRef] [PubMed]
- Perini, K.; Bazzocchi, F.; Croci, L.; Magliocco, A.; Cattaneo, E. The use of vertical greening systems to reduce the energy demand for air conditioning. Field monitoring in Mediterranean climate. Energy Build. 2017, 143, 35–42. [Google Scholar] [CrossRef]
- Manso, M.; Teotónio, I.; Silva, C.M.; Cruz, C.O. Green roof and green wall benefits and costs: A review of the quantitative evidence. Renew. Sustain. Energy Rev. 2021, 135, 110111. [Google Scholar] [CrossRef]
- Cascone, S. Green roof design: State of the art on technology and materials. Sustainability 2019, 11, 3020. [Google Scholar] [CrossRef]
- Piro, P.; Carbone, M.; Penna, N.; Marsalek, J. Characterization of the settling process for wastewater from a combined sewer system. Water Res. 2011, 45, 6615–6624. [Google Scholar] [CrossRef]
- Maiolo, M.; Pirouz, B.; Bruno, R.; Palermo, S.A.; Arcuri, N.; Piro, P. The role of the extensive green roofs on decreasing building energy consumption in the mediterranean climate. Sustainability 2020, 12, 359. [Google Scholar] [CrossRef]
- Moratiel, R.; Bravo, R.; Saa, A.; Tarquis, A.M.; Almorox, J. Estimation of evapotranspiration by the Food and Agricultural Organization of the United Nations (FAO) Penman-Monteith temperature (PMT) and Hargreaves-Samani (HS) models under temporal and spatial criteria—A case study in Duero basin (Spain). Nat. Hazards Earth Syst. Sci. 2020, 20, 859–875. [Google Scholar] [CrossRef]
- Palla, A.; Gnecco, I.; Carbone, M.; Garofalo, G.; Lanza, L.G.; Piro, P. Influence of stratigraphy and slope on the drainage capacity of permeable pavements: Laboratory results. Urban Water J. 2015, 12, 394–403. [Google Scholar] [CrossRef]
- Ogaili, H.; Sailor, D.J. Measuring the Effect of Vegetated Roofs on the Performance of Photovoltaic Panels in a Combined System. J. Sol. Energy Eng. Trans. ASME 2016, 138, 061009. [Google Scholar] [CrossRef]
- Fleck, R.; Gill, R.; Pettit, T.J.; Torpy, F.R.; Irga, P.J. Bio-solar green roofs increase solar energy output: The sunny side of integrating sustainable technologies. Build. Environ. 2022, 226, 109703. [Google Scholar] [CrossRef]
- Pirouz, B.; Palermo, S.A.; Maiolo, M.; Arcuri, N.; Piro, P. Decreasing water footprint of electricity and heat by extensive green roofs: Case of southern italy. Sustainability 2020, 12, 10178. [Google Scholar] [CrossRef]
- Zhang, Z.; Szota, C.; Fletcher, T.D.; Williams, N.S.G.; Werdin, J.; Farrell, C. Influence of plant composition and water use strategies on green roof stormwater retention. Sci. Total Environ. 2018, 625, 775–781. [Google Scholar] [CrossRef]
- Silvestri, L.; Saraceni, M.; Bongioannini Cerlini, P. Quality management system and design of an integrated mesoscale meteorological network in Central Italy. Meteorol. Appl. 2022, 29, e2060. [Google Scholar] [CrossRef]
- Hui, S.C.M.; Chan, S.C. Integration of green roof and solar photovoltaic systems. In Proceedings of the Joint Symposium 2011: Integrated Building Design in the New Era of Sustainability, Hong Kong, China, 22 November 2011; Volume 2011, pp. 1–12. [Google Scholar]
- Zheng, Y.; Weng, Q. Modeling the effect of green roof systems and photovoltaic panels for building energy savings to mitigate climate change. Remote Sens. 2020, 12, 2402. [Google Scholar] [CrossRef]
- Pirouz, B.; Palermo, S.A.; Turco, M. Improving the efficiency of green roofs using atmospheric water harvesting systems (An innovative design). Water 2021, 13, 546. [Google Scholar] [CrossRef]
- Pirouz, B.; Palermo, S.A.; Becciu, G.; Sanfilippo, U.; Nejad, H.J.; Piro, P.; Turco, M. A Novel Multipurpose Self-Irrigated Green Roof with Innovative Drainage Layer. Hydrology 2023, 10, 57. [Google Scholar] [CrossRef]
- Schweitzer, O.; Erell, E. Evaluation of the energy performance and irrigation requirements of extensive green roofs in a water-scarce Mediterranean climate. Energy Build. 2014, 68, 25–32. [Google Scholar] [CrossRef]
- Brunetti, G.; Porti, M.; Piro, P. Multi-level numerical and statistical analysis of the hygrothermal behavior of a non-vegetated green roof in a mediterranean climate. Appl. Energy 2018, 221, 204–219. [Google Scholar] [CrossRef]
- Elamri, Y.; Cheviron, B.; Lopez, J.M.; Dejean, C.; Belaud, G. Water budget and crop modelling for agrivoltaic systems: Application to irrigated lettuces. Agric. Water Manag. 2018, 208, 440–453. [Google Scholar] [CrossRef]
- Marrou, H.; Dufour, L.; Wery, J. How does a shelter of solar panels influence water flows in a soil-crop system? Eur. J. Agron. 2013, 50, 38–51. [Google Scholar] [CrossRef]
- Adeh, E.H.; Selker, J.S.; Higgins, C.W. Remarkable agrivoltaic influence on soil moisture, micrometeorology and water-use efficiency. PLoS ONE 2018, 13, e0203256. [Google Scholar] [CrossRef]
- Jahanfar, A.; Drake, J.; Sleep, B.; Margolis, L. Evaluating the shading effect of photovoltaic panels on green roof discharge reduction and plant growth. J. Hydrol. 2019, 568, 919–928. [Google Scholar] [CrossRef]
- Ali Abaker Omer, A.; Liu, W.; Li, M.; Zheng, J.; Zhang, F.; Zhang, X.; Osman Hamid Mohammed, S.; Fan, L.; Liu, Z.; Chen, F.; et al. Water evaporation reduction by the agrivoltaic systems development. Sol. Energy 2022, 247, 13–23. [Google Scholar] [CrossRef]
- Chauhan, P.M.; Kim, W.S.; Lieth, J.H. Combined Effect of Whitening and Ventilation Methods on Microclimate and Transpiration in Rose Greenhouse. In Proceedings of the International Conference on Thermal Energy Storage Technologies, Indore, India, 21–24 March 2003. [Google Scholar]
- Tams, L.; Paton, E.N.; Kluge, B. Impact of shading on evapotranspiration and water stress of urban trees. Ecohydrology 2023, 16, e2556. [Google Scholar] [CrossRef]
- Smets, A.; Jäger, K.; Isabella, O.; René van Swaaij, M.Z. Solar Energy: The Physics and Engineering of Photovoltaic Conversion, Technologies and Systems; Bloomsbury: New York, NY, USA, 2016; ISBN 1853330566. [Google Scholar]
- Dhass, A.D.; Prakash, Y.; Ramya, K.C. Effect of temperature on internal parameters of solar cell. Mater. Today Proc. 2020, 33, 732–735. [Google Scholar] [CrossRef]
- Dhass, A.D.; Lakshmi, P.; Natarajan, E. Investigation of Performance Parameters of Different Photovoltaic Cell Materials using the Lambert-W Function. Energy Procedia 2016, 90, 566–573. [Google Scholar] [CrossRef]
- Teo, H.G.; Lee, P.S.; Hawlader, M.N.A. An active cooling system for photovoltaic modules. Appl. Energy 2012, 90, 309–315. [Google Scholar] [CrossRef]
- Elminshawy, N.A.S.; Mohamed, A.M.I.; Morad, K.; Elhenawy, Y.; Alrobaian, A.A. Performance of PV panel coupled with geothermal air cooling system subjected to hot climatic. Appl. Therm. Eng. 2019, 148, 1–9. [Google Scholar] [CrossRef]
- Golzari, S.; Kasaeian, A.; Amidpour, M.; Nasirivatan, S.; Mousavi, S. Experimental investigation of the effects of corona wind on the performance of an air-cooled PV/T. Renew. Energy 2018, 127, 284–297. [Google Scholar] [CrossRef]
- Lebbi, M.; Touafek, K.; Benchatti, A.; Boutina, L.; Khelifa, A.; Baissi, M.T.; Hassani, S. Energy performance improvement of a new hybrid PV/T Bi-fluid system using active cooling and self-cleaning: Experimental study. Appl. Therm. Eng. 2021, 182, 116033. [Google Scholar] [CrossRef]
- Bahaidarah, H.; Subhan, A.; Gandhidasan, P.; Rehman, S. Performance evaluation of a PV (photovoltaic) module by back surface water cooling for hot climatic conditions. Energy 2013, 59, 445–453. [Google Scholar] [CrossRef]
- Castanheira, A.F.A.; Fernandes, J.F.P.; Branco, P.J.C. Demonstration project of a cooling system for existing PV power plants in Portugal. Appl. Energy 2018, 211, 1297–1307. [Google Scholar] [CrossRef]
- Baloch, A.A.B.; Bahaidarah, H.M.S.; Gandhidasan, P.; Al-Sulaiman, F.A. Experimental and numerical performance analysis of a converging channel heat exchanger for PV cooling. Energy Convers. Manag. 2015, 103, 14–27. [Google Scholar] [CrossRef]
- Elminshawy, N.A.S.; El-Ghandour, M.; Elhenawy, Y.; Bassyouni, M.; El-Damhogi, D.G.; Addas, M.F. Experimental investigation of a V-trough PV concentrator integrated with a buried water heat exchanger cooling system. Sol. Energy 2019, 193, 706–714. [Google Scholar] [CrossRef]
- Shalaby, S.M.; Elfakharany, M.K.; Moharram, B.M.; Abosheiasha, H.F. Experimental study on the performance of PV with water cooling. Energy Rep. 2022, 8, 957–961. [Google Scholar] [CrossRef]
- Hadipour, A.; Rajabi Zargarabadi, M.; Rashidi, S. An efficient pulsed- spray water cooling system for photovoltaic panels: Experimental study and cost analysis. Renew. Energy 2021, 164, 867–875. [Google Scholar] [CrossRef]
- Bevilacqua, P.; Bruno, R.; Rollo, A.; Ferraro, V. A novel thermal model for PV panels with back surface spray cooling. Energy 2022, 255, 124401. [Google Scholar] [CrossRef]
- Hussein, H.A.; Numan, A.H.; Abdulrahman, R.A. Improving the Hybrid Photovoltaic/Thermal System Performance Using Water-Cooling Technique and Zn-H2O Nanofluid. Int. J. Photoenergy 2017, 2017. [Google Scholar] [CrossRef]
- Kane, A.; Verma, V.; Singh, B. Optimization of thermoelectric cooling technology for an active cooling of photovoltaic panel. Renew. Sustain. Energy Rev. 2017, 75, 1295–1305. [Google Scholar] [CrossRef]
- Salehi, R.; Jahanbakhshi, A.; Reza Golzarian, M.; Khojastehpour, M. Evaluation of solar panel cooling systems using anodized heat sink equipped with thermoelectric module through the parameters of temperature, power and efficiency. Energy Convers. Manag. X 2021, 11, 100102. [Google Scholar] [CrossRef]
- Wu, S.Y.; Wang, T.; Xiao, L.; Shen, Z.G. Effect of cooling channel position on heat transfer characteristics and thermoelectric performance of air-cooled PV/T system. Sol. Energy 2019, 180, 489–500. [Google Scholar] [CrossRef]
- Sheeba, K.N.; Rao, R.M.; Jaisankar, S. A study on the underwater performance of a solar photovoltaic panel. Energy Sources, Part A Recover. Util. Environ. Eff. 2015, 37, 1505–1512. [Google Scholar] [CrossRef]
- Chandrasekar, M.; Senthilkumar, T. Experimental demonstration of enhanced solar energy utilization in flat PV (photovoltaic) modules cooled by heat spreaders in conjunction with cotton wick structures. Energy 2015, 90, 1401–1410. [Google Scholar] [CrossRef]
- Li, R.; Shi, Y.; Wu, M.; Hong, S.; Wang, P. Photovoltaic panel cooling by atmospheric water sorption–evaporation cycle. Nat. Sustain. 2020, 3, 636–643. [Google Scholar] [CrossRef]
- Wang, W.; Aleid, S.; Shi, Y.; Zhang, C.; Li, R.; Wu, M.; Zhuo, S.; Wang, P. Integrated solar-driven PV cooling and seawater desalination with zero liquid discharge. Joule 2021, 5, 1873–1887. [Google Scholar] [CrossRef]
- Dida, M.; Boughali, S.; Bechki, D.; Bouguettaia, H. Experimental investigation of a passive cooling system for photovoltaic modules efficiency improvement in hot and arid regions. Energy Convers. Manag. 2021, 243, 114328. [Google Scholar] [CrossRef]
- Parkunam, N.; Pandiyan, L.; Navaneethakrishnan, G.; Arul, S.; Vijayan, V. Experimental analysis on passive cooling of flat photovoltaic panel with heat sink and wick structure. Energy Sources Part A Recover. Util. Environ. Eff. 2020, 42, 653–663. [Google Scholar] [CrossRef]
- Popovici, C.G.; Hudişteanu, S.V.; Mateescu, T.D.; Cherecheş, N.C. Efficiency Improvement of Photovoltaic Panels by Using Air Cooled Heat Sinks. Energy Procedia 2016, 85, 425–432. [Google Scholar]
- Hamed, T.A.; Alshare, A.; El-Khalil, H. Passive cooling of building-integrated photovolatics in desert conditions: Experiment and modeling. Energy 2019, 170, 131–138. [Google Scholar] [CrossRef]
- Marudaipillai, S.K.; Karuppudayar Ramaraj, B.; Kottala, R.K.; Lakshmanan, M. Experimental study on thermal management and performance improvement of solar PV panel cooling using form stable phase change material. Energy Sources Part A Recover. Util. Environ. Eff. 2023, 45, 160–177. [Google Scholar] [CrossRef]
- Özcan, Z.; Gülgün, M.; Şen, E.; Çam, N.Y.; Bilir, L. Cooling channel effect on photovoltaic panel energy generation. Sol. Energy 2021, 230, 943–953. [Google Scholar] [CrossRef]
- Li, Z.; Ma, T.; Zhao, J.; Song, A.; Cheng, Y. Experimental study and performance analysis on solar photovoltaic panel integrated with phase change material. Energy 2019, 178, 471–486. [Google Scholar] [CrossRef]
- Ramkiran, B.; Sundarabalan, C.K.; Sudhakar, K. Sustainable passive cooling strategy for PV module: A comparative analysis. Case Stud. Therm. Eng. 2021, 27, 101317. [Google Scholar] [CrossRef]
- Dwivedi, P.; Sudhakar, K.; Soni, A.; Solomin, E.; Kirpichnikova, I. Advanced cooling techniques of P.V. modules: A state of art. Case Stud. Therm. Eng. 2020, 21, 100674. [Google Scholar] [CrossRef]
- Li, S.; Zhou, Z.; Liu, J.; Zhang, J.; Tang, H.; Zhang, Z.; Na, Y.; Jiang, C. Research on indirect cooling for photovoltaic panels based on radiative cooling. Renew. Energy 2022, 198, 947–959. [Google Scholar] [CrossRef]
- Zaite, A.; Belouaggadia, N.; Abid, C.; Ezzine, M. Performance improvement of photovoltaic cells using night radiative cooling technology in a PV/T collector. J. Build. Eng. 2021, 42, 102843. [Google Scholar] [CrossRef]
- Metwally, H.; Mahmoud, N.A.; Ezzat, M.; Aboelsoud, W. Numerical investigation of photovoltaic hybrid cooling system performance using the thermoelectric generator and RT25 Phase change material. J. Energy Storage 2021, 42, 103031. [Google Scholar] [CrossRef]
- Perrakis, G.; Tasolamprou, A.C.; Kenanakis, G.; Economou, E.N.; Tzortzakis, S.; Kafesaki, M. Combined nano and micro structuring for enhanced radiative cooling and efficiency of photovoltaic cells. Sci. Rep. 2021, 11, 11552. [Google Scholar] [CrossRef]
- Martin, J. Monocrystalline vs Polycrystalline Solar Panels: Busting Myths. Available online: http://www.solarchoice.net.au/blog/monocrystalline-vs-polycrystalline-solar-panels-busting-myths/ (accessed on 15 December 2024).
- Lane, C. Types of Solar Panels: Which One Is the Best Choice? Available online: https://www.solarreviews.com/blog/pros-and-cons-of-monocrystalline-vs-polycrystalline-solar-panels (accessed on 17 December 2024).
- Lee, S. Solar Panels Size & Weight (Including Commercial Dimensions). Available online: https://www.velosolar.com/solar-panel-size/ (accessed on 12 December 2024).
- Green, M.A.; Dunlop, E.D.; Yoshita, M.; Kopidakis, N.; Bothe, K.; Siefer, G.; Hao, X. Solar cell efficiency tables (version 62). Prog. Photovolt. Res. Appl. 2023, 31, 651–663. [Google Scholar] [CrossRef]
- UK Solar Power PERC Solar Panel. Available online: https://cdn.enfsolar.com/z/pp/1ldo4ole213/UK6P60-270-290watts.pdf (accessed on 8 December 2024).
- Solar Magazine. A Complete Guide to PERC Solar Panels (vs. Other Techs). Available online: https://solarmagazine.com/solar-panels/perc-solar-panels/ (accessed on 14 November 2024).
- SRoeCo Solar Most Efficient Solar Panels. Available online: http://sroeco.com/solar/most-efficient-solar-panels (accessed on 17 November 2024).
- Zhu, S.; Causone, F.; Gao, N.; Ye, Y.; Jin, X.; Zhou, X.; Shi, X. Numerical simulation to assess the impact of urban green infrastructure on building energy use: A review. Build. Environ. 2023, 228, 109832. [Google Scholar] [CrossRef]
- The Renewable Energy Hub What Are the Different Types of Solar Photovoltaic Cells? Available online: https://news.energysage.com/types-of-solar-panels/ (accessed on 10 January 2025).
- Ren, X.; Li, J.; Jiao, D.; Gao, D.; Pei, G. Temperature-dependent performance of amorphous silicon photovoltaic/thermal systems in the long term operation. Appl. Energy 2020, 275, 115156. [Google Scholar] [CrossRef]
- Aho, A.; Isoaho, R.; Tukiainen, A.; Polojärvi, V.; Aho, T.; Raappana, M.; Guina, M. Temperature coefficients for GaInP/GaAs/GaInNAsSb solar cells. AIP Conf. Proc. 2015, 1679, 050001. [Google Scholar]
- American Solar Energy Society. Thin-Film Solar Panels. Available online: https://ases.org/thin-film-solar-panels/ (accessed on 12 January 2025).
- ENF Ltd. ENF Solar—Solar Companies and Products. Available online: https://www.enfsolar.com/ (accessed on 20 December 2024).
- Battery Equivalents Complete Guide to Bifacial Solar Panels. Available online: https://www.batteryequivalents.com/complete-guide-to-bifacial-solar-panels.html (accessed on 21 December 2024).
- Aussie Solar Tech a Complete Guide to Bifacial Solar Panels—Advantages and Disadvantages. Available online: https://aussiesolartech.com.au/solar-panel/bifacial-solar-panels/ (accessed on 10 January 2025).
- Alafnan, H. The Impact of PV Panel Degradation Rate, Initial System Efficiency, and Interest Rate on the Levelized Cost of Energy for PV Projects: Saudi Arabia as a Benchmark. Sustainability 2024, 16, 12. [Google Scholar] [CrossRef]
- Iftikhar, H.; Sarquis, E.; Costa Branco, P.J. Why can simple operation and maintenance (O&m) practices in large-scale grid-connected pv power plants play a key role in improving its energy output? Energies 2021, 14, 3798. [Google Scholar] [CrossRef]
- Kim, J.; Rabelo, M.; Padi, S.P.; Yousuf, H.; Cho, E.C.; Yi, J. A review of the degradation of photovoltaic modules for life expectancy. Energies 2021, 14, 4278. [Google Scholar] [CrossRef]
- da Fonseca, J.E.F.; de Oliveira, F.S.; Massen Prieb, C.W.; Krenzinger, A. Degradation analysis of a photovoltaic generator after operating for 15 years in southern Brazil. Sol. Energy 2020, 196, 196–206. [Google Scholar] [CrossRef]
- Ciacci, C.; Banti, N.; Di Naso, V.; Bazzocchi, F. Green strategies for improving urban microclimate and air quality: A case study of an Italian industrial district and facility. Build. Environ. 2023, 244, 110762. [Google Scholar] [CrossRef]
- Alshayeb, M.J.; Chang, J.D. Variations of PV panel performance installed over a vegetated roof and a conventional black roof. Energies 2018, 11, 1110. [Google Scholar] [CrossRef]
- Köhler, M.; Wiartalla, W.; Feige, R. Interaction between PV-systems and extensive green roofs. In Proceedings of the 5th Annual International Greening Rooftops for Sustainable Communities Conference, Awards and Trade Show, Minneapolis, MN, USA, 29 April–1 May 2007; pp. 1–16. [Google Scholar]
- Jahanfar, A.; Sleep, B.; Drake, J. Energy and Carbon-Emission Analysis of Integrated Green-Roof Photovoltaic Systems: Probabilistic Approach. J. Infrastruct. Syst. 2018, 24, 04017044. [Google Scholar] [CrossRef]
- Perez, M.J.R.; Wight, N.T.; Fthenakis, V.M.; Ho, C. Green-roof integrated pv canopies-an empirical study and teaching tool for low income students in the South Bronx. In Proceedings of the World Renewable Energy Forum, WREF 2012, Including World Renewable Energy Congress XII and Colorado Renewable Energy Society (CRES), Denver, CO, USA, 13–17 May 2012; Volume 5, pp. 4046–4052. [Google Scholar]
- Hendarti, R. The Influence of the Evapotranspiration Process of Green Roof Tops on PV Modules in the Tropics. Ph.D. Thesis, National University of Singapore, Singapore, 2013. Volume 1. [Google Scholar]
- Nagengast, A.L. Energy Performance Impacts from Competing Low-slope Roofing Choices and Photovoltaic Technologies. Bachelor’s Thesis, Publication Number: AAT 3536322. Carnegie Mellon University, Pittsburgh, PA, USA, 2012. [Google Scholar] [CrossRef]
- Arenandan, V.; Wong, J.K.; Ahmed, A.N.; Chow, M.F. Efficiency enhancement in energy production of photovoltaic modules through green roof installation under tropical climates. Ain Shams Eng. J. 2022, 13, 101741. [Google Scholar] [CrossRef]
- Osma-Pinto, G.; Ordóñez-Plata, G. Measuring factors influencing performance of rooftop PV panels in warm tropical climates. Sol. Energy 2019, 185, 112–123. [Google Scholar] [CrossRef]
- Waghmare, R.; Jilte, R.; Joshi, S.; Tete, P. Review on agrophotovoltaic systems with a premise on thermal management of photovoltaic modules therein. Environ. Sci. Pollut. Res. 2023, 30, 25591–25612. [Google Scholar] [CrossRef]
- Chemisana, D.; Lamnatou, C. Photovoltaic-green roofs: An experimental evaluation of system performance. Appl. Energy 2014, 119, 246–256. [Google Scholar] [CrossRef]
- Valentin Software GmbH PV*SOL. Available online: https://valentin-software.com/en/products/pvsol-premium/ (accessed on 15 August 2024).
- MathWorks MATLAB. Available online: https://it.mathworks.com/academia.html (accessed on 1 September 2024).
- Ventana Systems, Inc. Vensim. Available online: https://vensim.com/ (accessed on 10 October 2024).
- Commission, J.R.C.E. Photovoltaic Geographical Information System (PVGIS). Available online: https://re.jrc.ec.europa.eu/pvg_tools/es/#PVP%0Ahttps://ec.europa.eu/jrc/en/pvgis (accessed on 16 December 2024).
- Ahmad, F.F.; Rejeb, O.; Boudekji, G.; Ghenai, C. Green hydrogen production using bifacial solar photovoltaics integrated with high-albedo roof coating & micro-inverter. Int. J. Hydrogen Energy 2024, 56, 642–650. [Google Scholar] [CrossRef]
- Santamouris, M. Cooling the cities—A review of reflective and green roof mitigation technologies to fight heat island and improve comfort in urban environments. Sol. Energy 2014, 103, 682–703. [Google Scholar] [CrossRef]
- PV*SOL® Help. Available online: https://help.valentin-software.com/pvsol/en/pages/ (accessed on 15 August 2024).
- Anggraini, N.; Slamet, B. Thornthwaite Models for Estimating Potential evapotranspiration in Medan City. In Proceedings of the IOP Conference Series: Earth and Environmental Science, Medan, Indonesia, 24–25 August 2021; Volume 912. [Google Scholar]
- Peng, Z.; Stovin, V. Independent Validation of the SWMM Green Roof Module. J. Hydrol. Eng. 2017, 22, 04017037. [Google Scholar] [CrossRef]
- Carbone, M.; Principato, F.; Garofalo, G.; Piro, P. Comparison of Evapotranspiration Computation by FAO-56 and Hargreaves Methods. J. Irrig. Drain. Eng. 2016, 142, 06016007. [Google Scholar] [CrossRef]
- Hargreaves, G.H.; Zohrab, A. Samani Reference Crop Evapotranspiration from Temperature. Appl. Eng. Agric. 1985, 1, 96–99. [Google Scholar] [CrossRef]
- Jabeen, K.; Grossi, G.; Turco, M.; Dada, A.; Palermo, S.A.; Pirouz, B.; Piro, P.; Gnecco, I.; Palla, A. Continuous Simulations for Predicting Green Roof Hydrologic Performance for Future Climate Scenarios. Hydrology 2025, 12, 41. [Google Scholar] [CrossRef]
Disclaimer/Publisher’s Note: The statements, opinions and data contained in all publications are solely those of the individual author(s) and contributor(s) and not of MDPI and/or the editor(s). MDPI and/or the editor(s) disclaim responsibility for any injury to people or property resulting from any ideas, methods, instructions or products referred to in the content. |
© 2025 by the authors. Licensee MDPI, Basel, Switzerland. This article is an open access article distributed under the terms and conditions of the Creative Commons Attribution (CC BY) license (https://creativecommons.org/licenses/by/4.0/).











