Sign in to use this feature.

Years

Between: -

Subjects

remove_circle_outline
remove_circle_outline
remove_circle_outline
remove_circle_outline
remove_circle_outline
remove_circle_outline
remove_circle_outline
remove_circle_outline
remove_circle_outline

Journals

Article Types

Countries / Regions

remove_circle_outline
remove_circle_outline
remove_circle_outline

Search Results (546)

Search Parameters:
Keywords = VANETs

Order results
Result details
Results per page
Select all
Export citation of selected articles as:
29 pages, 2910 KB  
Article
A Vehicular Traffic Condition-Based Routing Lifetime Control Scheme for Improving the Packet Delivery Ratio in Realistic VANETs
by Jonghyeon Choe, Youngboo Kim and Seungmin Oh
Appl. Sci. 2025, 15(22), 12017; https://doi.org/10.3390/app152212017 - 12 Nov 2025
Viewed by 149
Abstract
Packet delivery in vehicular ad hoc networks degrades under realistic road dynamics, where mobility and local density vary over time and across road layouts. This study revisits route lifetime control in AODV and introduces Vehicular Traffic Condition-Based AODV, which adjusts the Active Route [...] Read more.
Packet delivery in vehicular ad hoc networks degrades under realistic road dynamics, where mobility and local density vary over time and across road layouts. This study revisits route lifetime control in AODV and introduces Vehicular Traffic Condition-Based AODV, which adjusts the Active Route Timeout and the Delete Period Constant online at each HELLO reception using locally observable cues on neighbor density and short-term speed variation. The design is empirically informed by OpenStreetMap and SUMO mobility with OMNeT++/Veins/INET co-simulation. The analysis highlights two recurrent patterns that guide the method: (i) an intermediate neighbor-density range—roughly from the mid-teens to about twenty neighbors—where average speed tends to vary more rapidly; and (ii) a distribution of short-term speed-change magnitudes, sampled at the instants of HELLO reception, that is concentrated within a narrow interval with a light upper tail. Accordingly, the proposed method increases or decreases route-entry lifetimes with heightened responsiveness inside this density range, while applying conservative updates elsewhere to mitigate oscillations. Evaluation across multiple vehicular-traffic conditions spanning three fleet sizes (200, 300, 400 vehicles) and three speed-limit settings (10, 20, 30 km/h) demonstrates consistent packet delivery ratio gains over conventional AODV and close tracking of the best static lifetime configurations identified per condition. The gains are attributable to timely pruning of unstable paths and sustained retention of stable paths, which increases valid forwarding opportunities without centralized coordination. Full article
(This article belongs to the Special Issue Autonomous Vehicles and Robotics—2nd Edition)
Show Figures

Figure 1

36 pages, 3568 KB  
Article
Integrated Authentication Server Design for Efficient Kerberos–Blockchain VANET Authentication
by Maya Rahayu, Md. Biplob Hossain, Samsul Huda and Yasuyuki Nogami
Sensors 2025, 25(21), 6651; https://doi.org/10.3390/s25216651 - 30 Oct 2025
Viewed by 1024
Abstract
Vehicular Ad Hoc Network (VANET) is a fundamental component of the intelligent transportation systems (ITS), providing critical road information to users. However, the volatility of VANETs creates significant vulnerabilities from malicious actors. Thus, verifying joining entities is crucial to maintaining the VANET’s communication [...] Read more.
Vehicular Ad Hoc Network (VANET) is a fundamental component of the intelligent transportation systems (ITS), providing critical road information to users. However, the volatility of VANETs creates significant vulnerabilities from malicious actors. Thus, verifying joining entities is crucial to maintaining the VANET’s communication security. Authentication delays must stay below 100 ms to meet VANET requirements, posing a major challenge for security. Our previous research introduced a Kerberos–Blockchain (KBC) authentication system that contains two main components separately: Authentication Server (AS) and Ticket Granting Server (TGS). However, this KBC architecture required an additional server to accommodate increasing vehicle volumes in urban environments, leading to higher infrastructure costs. This paper presents an integrated authentication server that merges AS and TGS into a Combined Server (CBS) while retaining blockchain security. We evaluate it using OMNeT++ with SUMO for traffic simulation and Ganache for blockchain implementation. Results show that CBS removes the need for an extra server while keeping authentication delays under 100 ms. It also improves throughput by 104% and reduces signaling overhead by 45% compared to KBC. By optimizing authentication without compromising security, the integrated server greatly enhances the cost-effectiveness and efficiency of VANET systems. Full article
(This article belongs to the Special Issue Advanced Vehicular Ad Hoc Networks: 2nd Edition)
Show Figures

Figure 1

15 pages, 860 KB  
Article
Adaptive Context-Aware VANET Routing Protocol for Intelligent Transportation Systems
by Abdul Karim Kazi, Muhammad Umer Farooq, Raheela Asif and Saman Hina
Network 2025, 5(4), 47; https://doi.org/10.3390/network5040047 - 27 Oct 2025
Viewed by 421
Abstract
Vehicular Ad-Hoc Networks (VANETs) play a critical role in Intelligent Transportation Systems (ITS), enabling communication between vehicles and roadside infrastructure. This paper proposes an Adaptive Context-Aware VANET Routing (ACAVR) protocol designed to handle the challenges of high mobility, dynamic topology, and variable vehicle [...] Read more.
Vehicular Ad-Hoc Networks (VANETs) play a critical role in Intelligent Transportation Systems (ITS), enabling communication between vehicles and roadside infrastructure. This paper proposes an Adaptive Context-Aware VANET Routing (ACAVR) protocol designed to handle the challenges of high mobility, dynamic topology, and variable vehicle density in urban environments. The proposed protocol integrates context-aware routing, dynamic clustering, and geographic forwarding to enhance performance under diverse traffic conditions. Simulation results demonstrate that ACAVR achieves higher throughput, improved packet delivery ratio, lower end-to-end delay, and reduced routing overhead compared to existing routing schemes. The proposed ACAVR outperforms benchmark protocols such as DyTE, RGoV, and CAEL, improving PDR by 12–18%, reducing delay by 10–15%, and increasing throughput by 15–22%. Full article
(This article belongs to the Special Issue Emerging Trends and Applications in Vehicular Ad Hoc Networks)
Show Figures

Figure 1

26 pages, 573 KB  
Article
Mutual V2I Multifactor Authentication Using PUFs in an Unsecure Multi-Hop Wi-Fi Environment
by Mohamed K. Elhadad and Fayez Gebali
Electronics 2025, 14(21), 4167; https://doi.org/10.3390/electronics14214167 - 24 Oct 2025
Viewed by 378
Abstract
Secure authentication in vehicular ad hoc networks (VANETs) remains a fundamental challenge due to their dynamic topology, susceptibility to attacks, and scalability constraints in multi-hop communication. Existing approaches based on elliptic curve cryptography (ECC), blockchain, and fog computing have achieved partial success but [...] Read more.
Secure authentication in vehicular ad hoc networks (VANETs) remains a fundamental challenge due to their dynamic topology, susceptibility to attacks, and scalability constraints in multi-hop communication. Existing approaches based on elliptic curve cryptography (ECC), blockchain, and fog computing have achieved partial success but suffer from latency, resource overhead, and limited adaptability, leaving a gap for lightweight and hardware-rooted trust models. To address this, we propose a multi-hop mutual authentication protocol leveraging Physical Unclonable Functions (PUFs), which provide tamper-evident, device-specific responses for cryptographic key generation. Our design introduces a structured sequence of phases, including pre-deployment, registration, login, authentication, key establishment, and session maintenance, with optional multi-hop extension through relay vehicles. Unlike prior schemes, our protocol integrates fuzzy extractors for error tolerance, employs both inductive and game-based proofs for security guarantees, and maps BAN-logic reasoning to specific attack resistances, ensuring robustness against replay, impersonation, and man-in-the-middle attacks. The protocol achieves mutual trust between vehicles and RSUs while preserving anonymity via temporary identifiers and achieving forward secrecy through non-reused CRPs. Conceptual comparison with state-of-the-art PUF-based and non-PUF schemes highlights the potential for reduced latency, lower communication overhead, and improved scalability via cloud-assisted CRP lifecycle management, while pointing to the need for future empirical validation through simulation and prototyping. This work not only provides a secure and efficient solution for VANET authentication but also advances the field by offering the first integrated taxonomy-driven evaluation of PUF-enabled V2X protocols in multi-hop Wi-Fi environments. Full article
(This article belongs to the Special Issue Privacy and Security Vulnerabilities in 6G and Beyond Networks)
Show Figures

Figure 1

37 pages, 581 KB  
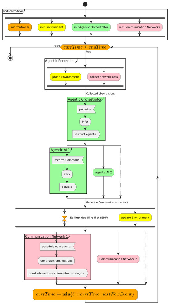
Review
Federated Load Balancing in Smart Cities: A 6G, Cloud, and Agentic AI Perspective
by Rohin Gillgallon, Giacomo Bergami and Graham Morgan
Appl. Sci. 2025, 15(20), 10920; https://doi.org/10.3390/app152010920 - 11 Oct 2025
Viewed by 569
Abstract
Modern smart cities are comprised of multiple sensors, all with their own collection of communicating devices transmitting data towards cloud data centres for analysis. Smart cities have limited bandwidth resources, which, if not managed correctly, can lead to network bottlenecks. These bottlenecks are [...] Read more.
Modern smart cities are comprised of multiple sensors, all with their own collection of communicating devices transmitting data towards cloud data centres for analysis. Smart cities have limited bandwidth resources, which, if not managed correctly, can lead to network bottlenecks. These bottlenecks are commonly addressed through bottleneck mitigation strategies and load balancing algorithms, which aim to maximise the throughput of a smart city’s network infrastructure. Network simulators are a crucial tool for developing and testing bottleneck mitigation and load balancing techniques before deployment in real systems; however, many network simulators are developed as single-purpose tools, aiming to simulate a particular subset of an overarching use case. Such tools are therefore unable to model a real-world smart city infrastructure, which receives communications across a wide range of scenarios and from a wide variety of devices. This paper surveys the current state-of-the-art for network simulation tools, modern bottleneck mitigation strategies and load balancing techniques, evaluating each in terms of its suitability for smart cities and smart city simulation. This survey finds there is a lack of current network simulation tools up to the task of modelling smart city infrastructure and found no such simulation tools capable of modelling both smart city infrastructure and implementing the state-of-the-art bottleneck mitigation and load balancing strategies outlined within this work, highlighting this as a significant gap in current research before providing future work suggestions, including a federated approach for future simulation tools. Full article
Show Figures

Figure 1

36 pages, 1954 KB  
Article
VeMisNet: Enhanced Feature Engineering for Deep Learning-Based Misbehavior Detection in Vehicular Ad Hoc Networks
by Nayera Youness, Ahmad Mostafa, Mohamed A. Sobh, Ayman M. Bahaa and Khaled Nagaty
J. Sens. Actuator Netw. 2025, 14(5), 100; https://doi.org/10.3390/jsan14050100 - 9 Oct 2025
Viewed by 733
Abstract
Ensuring secure and reliable communication in Vehicular Ad hoc Networks (VANETs) is critical for safe transportation systems. This paper presents Vehicular Misbehavior Network (VeMisNet), a deep learning framework for detecting misbehaving vehicles, with primary contributions in systematic feature engineering and scalability analysis. VeMisNet [...] Read more.
Ensuring secure and reliable communication in Vehicular Ad hoc Networks (VANETs) is critical for safe transportation systems. This paper presents Vehicular Misbehavior Network (VeMisNet), a deep learning framework for detecting misbehaving vehicles, with primary contributions in systematic feature engineering and scalability analysis. VeMisNet introduces domain-informed spatiotemporal features—including DSRC neighborhood density, inter-message timing patterns, and communication frequency analysis—derived from the publicly available VeReMi Extension Dataset. The framework evaluates Long Short-Term Memory (LSTM), Gated Recurrent Unit (GRU), and Bidirectional LSTM architectures across dataset scales from 100 K to 2 M samples, encompassing all 20 attack categories. To address severe class imbalance (59.6% legitimate vehicles), VeMisNet applies SMOTE post train–test split, preventing data leakage while enabling balanced evaluation. Bidirectional LSTM with engineered features achieves 99.81% accuracy and F1-score on 500 K samples, with remarkable scalability maintaining >99.5% accuracy at 2 M samples. Critical metrics include 0.19% missed attack rates, under 0.05% false alarms, and 41.76 ms inference latency. The study acknowledges important limitations, including reliance on simulated data, single-split evaluation, and potential adversarial vulnerability. Domain-informed feature engineering provides 27.5% relative improvement over dimensionality reduction and 22-fold better scalability than basic features. These results establish new VANET misbehavior detection benchmarks while providing honest assessment of deployment readiness and research constraints. Full article
Show Figures

Figure 1

51 pages, 1512 KB  
Article
CoCoChain: A Concept-Aware Consensus Protocol for Secure Sensor Data Exchange in Vehicular Ad Hoc Networks
by Rubén Juárez, Ruben Nicolas-Sans and José Fernández Tamames
Sensors 2025, 25(19), 6226; https://doi.org/10.3390/s25196226 - 8 Oct 2025
Viewed by 618
Abstract
Vehicular Ad Hoc Networks (VANETs) support safety-critical and traffic-optimization applications through low-latency, reliable V2X communication. However, securing integrity and auditability with blockchain is challenging because conventional BFT-style consensus incurs high message overhead and latency. We introduce CoCoChain, a concept-aware consensus mechanism tailored to [...] Read more.
Vehicular Ad Hoc Networks (VANETs) support safety-critical and traffic-optimization applications through low-latency, reliable V2X communication. However, securing integrity and auditability with blockchain is challenging because conventional BFT-style consensus incurs high message overhead and latency. We introduce CoCoChain, a concept-aware consensus mechanism tailored to VANETs. Instead of exchanging full payloads, CoCoChain trains a sparse autoencoder (SAE) offline on raw message payloads and encodes each message into a low-dimensional concept vector; only the top-k activations are broadcast during consensus. These compact semantic digests are integrated into a practical BFT workflow with per-phase semantic checks using a cosine-similarity threshold θ=0.85 (calibrated on validation data to balance detection and false positives). We evaluate CoCoChain in OMNeT++/SUMO across urban, highway, and multi-hop broadcast under congestion scenarios, measuring latency, throughput, packet delivery ratio, and Age of Information (AoI), and including adversaries that inject semantically corrupted concepts as well as cross-layer stress (RF jamming and timing jitter). Results show CoCoChain reduces consensus message overhead by up to 25% and confirmation latency by 20% while maintaining integrity with up to 20% Byzantine participants and improving information freshness (AoI) under high channel load. This work focuses on OBU/RSU semantic-aware consensus (not 6G joint sensing or multi-base-station fusion). The code, configs, and an anonymized synthetic replica of the dataset will be released upon acceptance. Full article
(This article belongs to the Special Issue Joint Communication and Sensing in Vehicular Networks)
Show Figures

Figure 1

13 pages, 748 KB  
Article
Lattice-Based Identity Authentication Protocol with Enhanced Privacy and Scalability for Vehicular Ad Hoc Networks
by Kuo-Yu Tsai and Ying-Hsuan Yang
Future Internet 2025, 17(10), 458; https://doi.org/10.3390/fi17100458 - 7 Oct 2025
Viewed by 559
Abstract
Vehicular ad hoc networks (VANETs) demand authentication mechanisms that are both secure and privacy-preserving, particularly in light of emerging quantum-era threats. In this work, we propose a lattice-based identity authentication protocol that leverages pseudo-IDs to safeguard user privacy, while allowing the Trusted Authority [...] Read more.
Vehicular ad hoc networks (VANETs) demand authentication mechanisms that are both secure and privacy-preserving, particularly in light of emerging quantum-era threats. In this work, we propose a lattice-based identity authentication protocol that leverages pseudo-IDs to safeguard user privacy, while allowing the Trusted Authority (TA) to trace misbehaving vehicles when necessary. Compared with existing approaches, the proposed scheme strengthens accountability, improves scalability, and offers resistance against quantum attacks. A comprehensive complexity analysis is presented, addressing computational, communication, and storage overhead. Analysis results under practical parameter settings demonstrate that the protocol delivers robust security with manageable overhead, maintaining authentication latency within the real-time requirements of VANET applications. Full article
Show Figures

Figure 1

18 pages, 1111 KB  
Article
Optimized Hybrid Ensemble Intrusion Detection for VANET-Based Autonomous Vehicle Security
by Ahmad Aloqaily, Emad E. Abdallah, Aladdin Baarah, Mohammad Alnabhan, Esra’a Alshdaifat and Hind Milhem
Network 2025, 5(4), 43; https://doi.org/10.3390/network5040043 - 3 Oct 2025
Viewed by 549
Abstract
Connected and Autonomous Vehicles are promising for advancing traffic safety and efficiency. However, the increased connectivity makes these vehicles vulnerable to a broad array of cyber threats. This paper presents a novel hybrid approach for intrusion detection in in-vehicle networks, specifically focusing on [...] Read more.
Connected and Autonomous Vehicles are promising for advancing traffic safety and efficiency. However, the increased connectivity makes these vehicles vulnerable to a broad array of cyber threats. This paper presents a novel hybrid approach for intrusion detection in in-vehicle networks, specifically focusing on the Controller Area Network bus. Ensemble learning techniques are combined with sophisticated optimization techniques and dynamic adaptation mechanisms to develop a robust, accurate, and computationally efficient intrusion detection system. The proposed system is evaluated on real-world automotive network datasets that include various attack types (e.g., Denial of Service, fuzzy, and spoofing attacks). With these results, the proposed hybrid adaptive system achieves an unprecedented accuracy of 99.995% with a 0.00001% false positive rate, which is significantly more accurate than traditional methods. In addition, the system is very robust to novel attack patterns and is tolerant to varying computational constraints and is suitable for deployment on a real-time basis in various automotive platforms. As this research represents a significant advancement in automotive cybersecurity, a scalable and proactive defense mechanism is necessary to safely operate next-generation vehicles. Full article
(This article belongs to the Special Issue Emerging Trends and Applications in Vehicular Ad Hoc Networks)
Show Figures

Figure 1

39 pages, 5013 KB  
Article
Evaluation of Connectivity Reliability of VANETs Considering Node Mobility and Multiple Failure Modes
by Junhai Cao, Yunlong Bian, Chengming He, Fusheng Liu, Dan Xu and Yiming Guo
Sensors 2025, 25(19), 6073; https://doi.org/10.3390/s25196073 - 2 Oct 2025
Viewed by 361
Abstract
As a subclass of Mobile Ad hoc Networks (MANETs), Vehicle Ad hoc Networks (VANETs) possess multi-hop relay communication and dynamic topology reconstruction capabilities and are widely applied in various social activities. When they are used as clusters to perform various disaster search and [...] Read more.
As a subclass of Mobile Ad hoc Networks (MANETs), Vehicle Ad hoc Networks (VANETs) possess multi-hop relay communication and dynamic topology reconstruction capabilities and are widely applied in various social activities. When they are used as clusters to perform various disaster search and rescue operations or communication relay, reliable, secure, and timely communication connectivity becomes particularly important. This paper focuses on the research of connectivity reliability in VANETs, emphasizing the impact of node movement characteristics and various failure modes on the connectivity reliability of VANETs: As a cluster, the nodes in VANETs have interactive relationships and no longer follow a random movement model, exhibiting regular movements of the network as a whole; the failure modes of nodes in VANETs include vehicular hardware/software failure, energy consumption failure, intentional attack, and isolation failure. Additionally, to optimize node communication energy consumption, the paper proposes a routing path identification algorithm. Finally, the paper presents a simulation algorithm for solving the connectivity reliability of VANETs. Through MATLAB simulation experiments, the effectiveness and correctness of the proposed algorithm are verified, and it is found that the attraction distance between nodes has a certain impact on the isolation failure mode and connectivity reliability. Full article
(This article belongs to the Special Issue Advanced Vehicular Ad Hoc Networks: 2nd Edition)
Show Figures

Figure 1

26 pages, 737 KB  
Article
Partitioned RIS-Assisted Vehicular Secure Communication Based on Meta-Learning and Reinforcement Learning
by Hui Li, Fengshuan Wang, Jin Qian, Pengcheng Zhu and Aiping Zhou
Sensors 2025, 25(18), 5874; https://doi.org/10.3390/s25185874 - 19 Sep 2025
Cited by 1 | Viewed by 573
Abstract
This study tackles the issue of ensuring secure communications in vehicular ad hoc networks (VANETs) under dynamic eavesdropping threats, where eavesdroppers adaptively reposition to intercept transmissions. We introduce a scheme utilizing a partitioned reconfigurable intelligent surface (RIS) to assist in the joint transmission [...] Read more.
This study tackles the issue of ensuring secure communications in vehicular ad hoc networks (VANETs) under dynamic eavesdropping threats, where eavesdroppers adaptively reposition to intercept transmissions. We introduce a scheme utilizing a partitioned reconfigurable intelligent surface (RIS) to assist in the joint transmission of confidential signals and artificial noise (AN) from a source station. The RIS is divided into segments: one enhances legitimate signal reflection toward the intended vehicular receiver, while the other directs AN toward eavesdroppers to degrade their reception. To maximize secrecy performance in rapidly changing environments, we introduce a joint optimization framework integrating meta-learning for RIS partitioning and reinforcement learning (RL) for reflection matrix optimization. The meta-learning component rapidly determines the optimal RIS partitioning ratio when encountering new eavesdropping scenarios, leveraging prior experience to adapt with minimal data. Subsequently, RL is employed to dynamically optimize both beamforming vectors as well as RIS reflection coefficients, thereby further improving the security performance. Extensive simulations demonstrate that the suggested approach attain a 28% higher secrecy rate relative to conventional RIS-assisted techniques, along with more rapid convergence compared to traditional deep learning approaches. This framework successfully balances signal enhancement with jamming interference, guaranteeing robust and energy-efficient security in highly dynamic vehicular settings. Full article
Show Figures

Figure 1

18 pages, 456 KB  
Article
Machine Learning-Powered IDS for Gray Hole Attack Detection in VANETs
by Juan Antonio Arízaga-Silva, Alejandro Medina Santiago, Mario Espinosa-Tlaxcaltecatl and Carlos Muñiz-Montero
World Electr. Veh. J. 2025, 16(9), 526; https://doi.org/10.3390/wevj16090526 - 18 Sep 2025
Viewed by 654
Abstract
Vehicular Ad Hoc Networks (VANETs) enable critical communication for Intelligent Transportation Systems (ITS) but are vulnerable to cybersecurity threats, such as Gray Hole attacks, where malicious nodes selectively drop packets, compromising network integrity. Traditional detection methods struggle with the intermittent nature of these [...] Read more.
Vehicular Ad Hoc Networks (VANETs) enable critical communication for Intelligent Transportation Systems (ITS) but are vulnerable to cybersecurity threats, such as Gray Hole attacks, where malicious nodes selectively drop packets, compromising network integrity. Traditional detection methods struggle with the intermittent nature of these attacks, necessitating advanced solutions. This study proposes a machine learning-based Intrusion Detection System (IDS) to detect Gray Hole attacks in VANETs. Methods: This study proposes a machine learning-based Intrusion Detection System (IDS) to detect Gray Hole attacks in VANETs. Features were extracted from network traffic simulations on NS-3 and categorized into time-, packet-, and protocol-based attributes, where NS-3 is defined as a discrete event network simulator widely used in communication protocol research. Multiple classifiers, including Random Forest, Support Vector Machine (SVM), Logistic Regression, and Naive Bayes, were evaluated using precision, recall, and F1-score metrics. The Random Forest classifier outperformed others, achieving an F1-score of 0.9927 with 15 estimators and a depth of 15. In contrast, SVM variants exhibited limitations due to overfitting, with precision and recall below 0.76. Feature analysis highlighted transmission rate and packet/byte counts as the most influential for detection. The Random Forest-based IDS effectively identifies Gray Hole attacks, offering high accuracy and robustness. This approach addresses a critical gap in VANET security, enhancing resilience against sophisticated threats. Future work could explore hybrid models or real-world deployment to further validate the system’s efficacy. Full article
Show Figures

Figure 1

14 pages, 869 KB  
Proceeding Paper
A Novel Adaptive Cluster-Based Federated Learning Framework for Anomaly Detection in VANETs
by Ravikumar Ch, P Sudheer, Isha Batra and Falentino Sembiring
Eng. Proc. 2025, 107(1), 79; https://doi.org/10.3390/engproc2025107079 - 10 Sep 2025
Viewed by 526
Abstract
Vehicular Ad Hoc Networks (VANETs) encounter significant hurdles in anomaly detection owing to their dynamic characteristics, scalability demands, and privacy issues. This research presents a new Adaptive Cluster-Based Federated Learning (ACFL) architecture to tackle these challenges. In contrast to conventional machine learning models, [...] Read more.
Vehicular Ad Hoc Networks (VANETs) encounter significant hurdles in anomaly detection owing to their dynamic characteristics, scalability demands, and privacy issues. This research presents a new Adaptive Cluster-Based Federated Learning (ACFL) architecture to tackle these challenges. In contrast to conventional machine learning models, the ACFL framework dynamically organizes cars through the Context-Aware Cluster Manager (CACM), which adjusts clusters according to real-time variables like mobility, node density, and communication patterns. Each cluster utilizes Modified Temporal Neural Networks (MTNNs) for localized anomaly detection, employing time-series analysis to improve precision. Federated learning is enabled via the Hierarchical Aggregation Layer (HAL), which effectively consolidates updates across clusters, ensuring scalability and data confidentiality. The proposed framework was assessed in comparison to established machine learning models, including Support Vector Machines (SVM), Random Forest (RF), Logistic Regression (LR), K-Nearest Neighbor (KNN), and the K-Nearest Neighbors with Kernelized Feature Selection and Clustering(KNN-KFSC) approach, utilizing the VeReMi dataset. Findings demonstrate that ACFL surpasses existing models in identifying abnormalities, including Global Positioning System(GPS)spoofing and Denial of Service (DoS) assaults, exhibiting enhanced accuracy, adaptability, and scalability. This work emphasizes the capability of ACFL to tackle urgent security issues in VANET, facilitating the development of secure next-generation intelligent transportation systems. Full article
Show Figures

Figure 1

22 pages, 4376 KB  
Article
Spatio-Temporal Heterogeneity-Oriented Graph Convolutional Network for Urban Traffic Flow Prediction
by Xuan Li, Muyang He, Dong Qin, Tianqing Zhou and Nan Jiang
Sensors 2025, 25(16), 5127; https://doi.org/10.3390/s25165127 - 18 Aug 2025
Viewed by 1054
Abstract
In the realm of urban vehicular ad hoc networks (VANETs), cross-domain data has constituted a multifaceted amalgamation of information sources, which significantly enhances the accuracy and response speed of traffic prediction. However, the interplay between spatial and temporal heterogeneity will complicate the complexity [...] Read more.
In the realm of urban vehicular ad hoc networks (VANETs), cross-domain data has constituted a multifaceted amalgamation of information sources, which significantly enhances the accuracy and response speed of traffic prediction. However, the interplay between spatial and temporal heterogeneity will complicate the complexity of geographical locations or physical connections in the data normalization. Besides, the traffic pattern differences incurred by dynamic external factors also bring cumulative and sensitive impacts during the construction of the prediction model. In this work, we propose the spatio-temporal heterogeneity-oriented graph convolutional network (SHGCN) to tackle the above challenges. First, the SHGCN analytically employs spatial heterogeneity between urban streets rather than simple adjacency relationships to reveal the spatio-temporal correlations of traffic stream movement. Then, the air quality data is taken as external factors to identify the traffic forecasting trend at the street level. The hybrid model of the graph convolutional network (GCN) and gated recurrent unit (GRU) is designed to investigate cross-correlation characteristics. Finally, with the real-world urban datasets, experimental results demonstrate that the SHGCN achieves improvements, with the RMSE and MAE reductions ranging from 2.91% to 41.26% compared to baseline models. Ablation studies confirm that integrating air quality factors with traffic patterns enhances prediction performance at varying degrees, validating the method’s effectiveness in capturing the complex correlations among air pollutants, traffic flow dynamics, and road network topology. Full article
Show Figures

Figure 1

24 pages, 1981 KB  
Article
A Lightweight Batch Authenticated Key Agreement Scheme Based on Fog Computing for VANETs
by Lihui Li, Huacheng Zhang, Song Li, Jianming Liu and Chi Chen
Symmetry 2025, 17(8), 1350; https://doi.org/10.3390/sym17081350 - 18 Aug 2025
Viewed by 527
Abstract
In recent years, fog-based vehicular ad hoc networks (VANETs) have become a hot research topic. Due to the inherent insecurity of open wireless channels between vehicles and fog nodes, establishing session keys through authenticated key agreement (AKA) protocols is critically important for securing [...] Read more.
In recent years, fog-based vehicular ad hoc networks (VANETs) have become a hot research topic. Due to the inherent insecurity of open wireless channels between vehicles and fog nodes, establishing session keys through authenticated key agreement (AKA) protocols is critically important for securing communications. However, existing AKA schemes face several critical challenges: (1) When a large number of vehicles initiate AKA requests within a short time window, existing schemes that process requests one by one individually incur severe signaling congestion, resulting in significant quality of service degradation. (2) Many AKA schemes incur excessive computational and communication overheads due to the adoption of computationally intensive cryptographic primitives (e.g., bilinear pairings and scalar multiplications on elliptic curve groups) and unreasonable design choices, making them unsuitable for the low-latency requirements of VANETs. To address these issues, we propose a lightweight batch AKA scheme based on fog computing. In our scheme, when a group of vehicles requests AKA sessions with the same fog node within the set time interval, the fog node aggregates these requests and, with assistance from the traffic control center, establishes session keys for all vehicles by a round of operations. It has significantly reduced the operational complexity of the entire system. Moreover, our scheme employs Lagrange interpolation and lightweight cryptographic tools, thereby significantly reducing both computational and communication overheads. Additionally, our scheme supports conditional privacy preservation and includes a revocation mechanism for malicious vehicles. Security analysis demonstrates that the proposed scheme meets the security and privacy requirements of VANETs. Performance evaluation indicates that our scheme outperforms existing state-of-the-art solutions in terms of efficiency. Full article
(This article belongs to the Special Issue Applications Based on Symmetry in Applied Cryptography)
Show Figures

Figure 1

Back to TopTop